
为进一步做好新型冠状病毒感染的预防与控制工作,有效降低医疗机构内的传播风险,保障医疗质量和医疗安全,在生物安全Ⅱ级实验室开展新型冠状病毒检测势在必行。但各个生物安全Ⅱ级实验室硬件设施、实验室仪器设备、人员、环境等均不相同,即使从事相同的实验活动,存在的风险因素也不同,应该采取不同的预防措施,对从事的实验活动进行风险评估,达到检验人员零感染的目标。
版权归中华医学会所有。
未经授权,不得转载、摘编本刊文章,不得使用本刊的版式设计。
除非特别声明,本刊刊出的所有文章不代表中华医学会和本刊编委会的观点。
2020年1月12日,世界卫生组织WHO将新型冠状病毒病毒命名为2019新型冠状病毒(2019 novel coronavirus,2019-nCoV)。国家卫生健康委员会将该病毒导致的疾病纳入《中华人民共和国传染病防治法》规定的乙类传染病,按照甲类传染病管理[1]。
目前,2019-nCoV已经蔓延至全国及部分国家。生物安全Ⅱ级实验室开展2019-nCoV感染患者实验检测需要进行严格的风险评估。
冠状病毒为单股正链RNA病毒,巢病毒目(Nidovirales)、冠状病毒科(Coronaviridae)、正冠状病毒亚科(Orthocoronavirinae)。
冠状病毒分为α、β、γ和δ共4个属。可以感染许多动物物种(蝙蝠、狗、猪、老鼠、鸟、牛、鲸、马、山羊、猴子)及人。已知感染人的冠状病毒有6种,α属的人冠状病毒229E(human coranavirus-229E,HCoV-229E)、人冠状病毒NL63(human coranavirus-NL63,HCoV-NL63),β属的人冠状病毒OC43(human coranavirus-OC43,HCoV-OC43)、人冠状病毒HKU1(human coranavirus-HKU1,HCoV-HKU1,在人群中较为常见,致病性较低,一般仅引起类似普通感冒的轻微呼吸道症状。另外2种β属的冠状病毒引起急性严重呼吸综合征(severe acute respiratory syndrome,SARS)和中东呼吸综合征(Middle East respiratory syndrome,MERS)。
2019-nCoV对热敏感,56 ℃ 30 min、乙醚、75%乙醇、含氯消毒剂、过氧乙酸和氯仿等脂溶剂均可有效灭活病毒[2]。
经呼吸道飞沫和接触传播是2019-nCoV主要的传播途径。气溶胶和消化道等传播途径尚待明确。人与人之间可传播。有研究发现:在咽拭子、痰、下呼吸道分泌物、血液、粪便等标本中可检测出新型冠状病毒核酸[3]。
疫苗正在研制中。
主要根据流行病学、临床表现、影像学检查、实验室诊断(病毒培养、分离、核酸、测序等方法)。
对症支持治疗,尚无特效药。
按照国家健康委员会《新型冠状病毒感染的肺炎实验室检测技术指南(第四版)》(国卫办疾控函〔2020〕109号),在生物安全Ⅱ级实验室主要从事未经培养的感染性材料血清学检测、核酸提取、生化分析等操作。预防措施:在生物安全Ⅱ级实验室开展,同时采用生物安全Ⅲ级实验室的个人防护。
开展2019-nCoV核酸检测的医疗机构需同时具备以下条件:在设区的市级人民政府卫生主管部门备案的生物安全二级及以上实验室[根据《病原微生物实验室生物安全管理条例》(国务院令第424号)];经过省级卫生主管部门审核备案的临床基因扩增检测实验室[根据《医疗机构临床基因扩增检验实验室管理办法》(卫办医政发〔2010〕194号)]。
门把手、电梯按钮、电话等公共设施,用75%酒精或者500 mg/L有效氯制剂消毒。
操作人员须被告知实验室工作的危险性并接受实验室安全防护培训,自愿从事实验室工作,接受并通过培训后,经过考核,上岗工作。实验操作须遵守实验室的所有制度、规定和操作规程。管理人员均有从事感染实验室的管理经验及一般的微生物学知识。
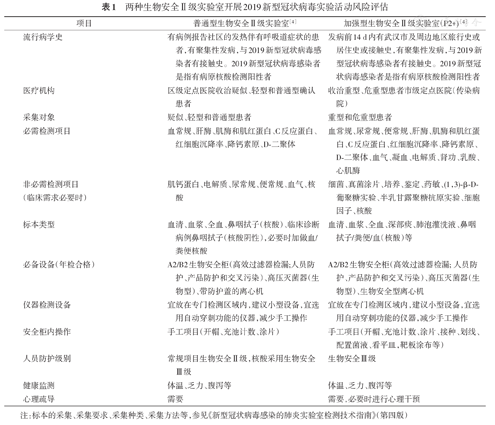
两种生物安全Ⅱ级实验室开展2019-nCoV实验活动风险评估见表1。

两种生物安全Ⅱ级实验室开展2019新型冠状病毒实验活动风险评估
两种生物安全Ⅱ级实验室开展2019新型冠状病毒实验活动风险评估
| 项目 | 普通型生物安全Ⅱ级实验室[4] | 加强型生物安全Ⅱ级实验室(P2+)[4] |
|---|---|---|
| 流行病学史 | 有病例报告社区的发热伴有呼吸道症状的患者,有聚集性发病,与2019新型冠状病毒感染者有接触史。2019新型冠状病毒感染者是指有病原核酸检测阳性者 | 发病前14 d内有武汉市及周边地区旅行史或居住史或接触史,有聚集性发病,与2019新型冠状病毒感染者有接触史。2019新型冠状病毒感染者是指有病原核酸检测阳性者 |
| 医疗机构 | 区级定点医院收治疑似、轻型和普通型确认患者 | 收治重型、危重型患者市级定点医院(传染病院) |
| 采集对象 | 疑似、轻型和普通型患者 | 重型和危重型患者 |
| 必需检测项目 | 血常规、肝酶、肌酶和肌红蛋白、C反应蛋白、红细胞沉降率、降钙素原、D-二聚体 | 血常规、尿常规、便常规、肝酶、肌酶和肌红蛋白、C反应蛋白、红细胞沉降率、降钙素原、D-二聚体、血气、凝血、电解质、肾功、乳酸、心肌酶 |
| 非必需检测项目(临床需求必要时) | 肌钙蛋白、电解质、尿常规、便常规、血气、核酸 | 细菌、真菌涂片、培养、鉴定、药敏、(1,3)-β-D-葡聚糖实验、半乳甘露聚糖抗原实验、细胞因子、核酸 |
| 标本类型 | 血清、血浆、全血、鼻咽拭子(核酸)、临床诊断病例鼻咽拭子(核酸阴性),必要时加做血/粪便核酸 | 血清、血浆、全血、深部痰、肺泡灌洗液、鼻咽拭子/粪便/血(核酸)等 |
| 必备设备(年检合格) | A2/B2生物安全柜(高效过滤器检漏;人员防护、产品防护和交叉污染)、高压灭菌器(生物型)、带防护盖的离心机 | A2/B2生物安全柜(高效过滤器检漏;人员防护、产品防护和交叉污染)、高压灭菌器(生物型)、生物安全型离心机 |
| 仪器检测设备 | 宜放在专门检测区域内,建议小型设备,宜选用自动穿刺功能的仪器,减少手工操作 | 宜放在专门检测区域内,建议小型设备,宜选用自动穿刺功能的仪器,减少手工操作 |
| 安全柜内操作 | 手工项目(开帽、充池计数、涂片) | 手工项目(开帽、充池计数、涂片、接种、划线、配置菌液、看平皿,靶板涂布等) |
| 人员防护级别 | 常规项目生物安全Ⅱ级,核酸采用生物安全Ⅲ级 | 生物安全Ⅲ级 |
| 健康监测 | 体温、乏力、腹泻等 | 体温、乏力、腹泻等 |
| 心理疏导 | 需要 | 需要,必要时进行心理干预 |
注:标本的采集、采集要求、采集种类、采集方法等,参见《新型冠状病毒感染的肺炎实验室检测技术指南》(第四版)
临床医生需要进行鉴别诊断,主要与流感病毒、副流感病毒、腺病毒、呼吸道合胞病毒、鼻病毒、人偏肺病毒、SARS冠状病毒等其他已知病毒性肺炎鉴别;与肺炎支原体、衣原体肺炎及细菌性肺炎等鉴别。此外,还要与非感染性疾病,如血管炎、皮肌炎和机化性肺炎等鉴别[5]。
开展2019-nCoV感染患者检验项目的风险评估见表2。注意:疑似患者尽量减少不必要的开展或在排除2019-nCoV感染后再进行。

开展2019新型冠状病毒感染患者检验项目的风险评估
开展2019新型冠状病毒感染患者检验项目的风险评估
| 检测项目 | 疑似患者 | 轻型、普通型患者 | 重型、危重型患者 |
|---|---|---|---|
| 必需项目 | 血常规、C反应蛋白 | 血常规、肝酶、肌酶和肌红蛋白、C反应蛋白、红细胞沉降率、降钙素原、D-二聚体 | 血常规、尿常规、便常规、肝酶、肌酶和肌红蛋白、C反应蛋白、红细胞沉降率、降钙素原、D-二聚体、血气、凝血、电解质、肾脏功能检测、乳酸、心肌酶 |
| 非必需项目 | 肝酶、肌酶和肌红蛋白、血沉、降钙素原、D-二聚体 | 肌钙蛋白、电解质、尿常规、便常规、血气、核酸(不建议开展,临床需求必要时) | 细菌、真菌涂片、培养、鉴定、药敏、(1,3)-β-D-葡聚糖实验、半乳甘露聚糖抗原实验、细胞因子、核酸(不建议开展,临床需求必要时) |
从事2019-nCoV实验活动的生物安全风险与防控措施,见表3。

从事2019新型冠状病毒实验活动的生物安全风险与防控措施
从事2019新型冠状病毒实验活动的生物安全风险与防控措施
| 实验活动 | 生物安全风险 | 防控措施 |
|---|---|---|
| 全自动化检测且无需开盖 | (1)前处理工作时上盖打开。(2)废弃的管帽(前处理拔盖后)和加样枪头(前处理分杯以及分析仪检测时产生的废弃枪头)会自动存放在仪器封闭垃圾箱内。(3)仪器故障。(4)后处理冰箱会自动将到期的样本以及取出样本时的去帽,产生气溶胶 | (1)前处理工作时须保持上盖密闭。(2)仪器故障,如需开盖,须在仪器停止状态并静置10 min后,佩戴好防护措施(口罩、护目镜、手套),再进行开盖操作。(3)每天清理废弃的管帽,清理前请确保仪器停止并静置10 min,并根据生物安全相关规定进行废弃处理。(4)医疗废弃物每日高压处理。(5)生物安全Ⅱ级防护 |
| 自动化检测离心、开盖、复盖等操作 | (1)离心;(2)开盖,复盖;(3)溢洒 | (1)离心机完全停止10 min后,再开盖;(2)开盖,复盖生物安全柜操作,或提高防护级别;(3)经过应急演练培训;准备5 500 mg/L含氯消毒液及消毒物品;(4)医疗废弃物每日高压处理;(5)生物安全Ⅱ级防护 |
| 手工检测 | (1)离心、开盖、复盖、混匀、震荡、接种、划线、涂片、染色等;(2)溢洒 | (1)离心机完全停止10 min后,再开盖;(2)开盖,复盖生物安全柜操作,或提高防护级别;(3)经过应急演练培训,准备5 500 mg/L含氯消毒液及消毒物品;(4)医疗废弃物每日高压处理;(5)生物安全Ⅲ级防护 |
| 样本转运 | (1)样本转运采样管等包装被污染;(2)未粘贴标识被误拿标本;(3)发生溢洒;(4)发生无用、恶意使用、被盗、被抢、丢失、泄露等事件 | (1)样本转运清洁消毒流程:采样后对采样管外表面用2 000 mg/L含氯消毒剂擦拭➝采样管放入塑封袋➝塑封袋密封后放入转运箱辅助容器(小黄桶)➝拧紧小黄桶盖子➝小黄桶外表面2 000 mg/L含氯消毒剂擦拭➝将小黄桶放入转运箱➝转运[6]。(2)样本转运箱粘贴:2019-nCoV”标识[7]。(3)经过应急演练培训,准备5 500 mg/L含氯消毒液及消毒物品。(4)经过应急演练培训,双人转运,及时上报生物安全委员会。(5)生物安全Ⅰ级防护 |
| 标本暂时保存a | (1)需要外送CDC检测标本发生溢洒。(2)发生无用、恶意使用、被盗、被抢、丢失、泄露等事件 | (1)经过应急演练培训,准备5 500 mg/L含氯消毒液及消毒物品。(2)经过应急演练培训,双人转运,及时上报生物安全委员会。(3)等待CDC回报复核结果的标本,应置于-70 ℃或以下保存,专用冰箱,建议双锁,24 h监控[8]。等CDC结果回报后,进行高压处理。(4)生物安全Ⅱ级个人防护 |
| 末梢血标本的采集b | (1)造成利器刺伤;(2)发生血标本的溢出;(3)医疗废弃物处置不当,造成人员及环境污染 | (1)进行操作程序及应急处理培训;(2)正确使用和处理利器;(3)所有医疗废弃物严格按照医疗废弃物处置程序进行;(4)生物安全Ⅱ级个人防护,加额外面屏或防护眼镜 |
注:a开展核酸检测,必要时上送疾病预防控制中心的复核样本,其他开展2019-nCOV的检测样本按照医疗废弃物就地高压处理。b不建议开展,仅用于特殊人群:例如新生儿等。CDC示疾病预防控制中心
注意:防控措施有效性通过考核,演练进行评估。
从事2019-nCoV临床检测项目需要的个人防护见表4。

从事2019新型冠状病毒临床检测项目需要的个人防护
从事2019新型冠状病毒临床检测项目需要的个人防护
| 生物安全防护等级 | 防护用品 |
|---|---|
| Ⅰ级 | 医用外科口罩、医用帽、手套、内穿衣、白大衣 |
| Ⅱ级 | 医用防护口罩、医用帽、手套、工作鞋、内穿衣、白大衣、护目镜、鞋套 |
| (必要时加穿防水隔离衣) | |
| Ⅲ级 | 医用防护口罩、医用帽、手套、工作鞋、内穿衣、防护服、防水隔离衣、防护镜(如果有面部暴露加面屏)、靴套 |
洗手→防护帽→N95口罩(闭合性测试)→防护服→靴套→护目镜→内层手套→隔离衣→外层手套。
外层手套→隔离衣→靴套→护目镜(放入消毒桶)→防护服→鞋套→内层手套防护帽→N95口罩→洗手。
注意:戴手套不能替代手卫生(七步洗手法)。
消毒用品的配置及使用见表5。注意:建议每天配制消毒液。双层医疗废弃物袋及锐器盒过满,建议医疗废弃物袋达到1/2,锐器盒达到3/4进行处理。擦拭仪器表面,含有仪器的按键。抹布专区专用,使用完毕,要1 000 mg/L有效氯浸泡。双层手套擦拭,擦拭完毕脱外层手套,更换新手套。含氯消毒剂正确使用,防止对人员黏膜及血液系统造成二次伤害。75%乙醇,燃点低,注意消防安全。含氯消毒剂对金属有腐蚀,擦拭金属后,需要清水再次擦拭。

消毒用品的配置及使用
消毒用品的配置及使用
| 消毒液种类 | 浓度与配制方法 | 适用范围 | 应用方法 |
|---|---|---|---|
| 75%的乙醇 | 不需要配制 | 仪器表面 | 擦拭消毒 |
| 有效氯制剂 | 1 000 mg/L(核心工作区) | 地面、物体表面 | 擦拭,作用30 min |
| 5 500 mg/L(核心工作区) | 血液、体液、分泌物、排泄物等严重污染物品消毒 | 浸泡1 h后,清水漂洗 | |
| 500 mg/L(休息区) | 地面、物品表面 | 擦拭,作用30 min | |
| 15%过氧乙酸 | 15%过氧乙酸原液按20 ml(3 g)/m3用量熏蒸;或2%过氧乙酸溶液,按8 ml/m3气溶胶喷雾 | 空气消毒 | 原液置瓷或玻璃器皿内,加入等量的水,加热蒸发,密闭熏蒸2 h后,或2%过氧乙酸气溶胶喷雾,密闭消毒1 h后,开窗通风30 min |
分类处理医疗废弃物见表6。注意:高压灭菌器需要年检,大容积的非快开门式高压灭菌器需要"特种设备作业人员证"。医疗垃圾袋双层包装,贴有标识,不可装载过满。高压后医疗废弃物需要专门的医疗垃圾转运箱及转运车运送,每日对医疗垃圾桶、转运箱及转运车进行消毒。高压洗消间,设立窗户,安装紫外灯及灭蚊灯,一层及地下室必要时安装防鼠板。

分类处理医疗废弃物
分类处理医疗废弃物
| 液体 | 固体 |
|---|---|
| 洗手池:医院污水处理系统 | 隔离衣/防护服等个人防护装备:高压a |
| 感染性废液:有效氯5 500 mg/L浸泡,作用30 min以上,然后进入医院污水处理系统 | 样本、接触血液、体液、分泌物、排泄物等实验耗材、纸巾、吸水巾等:高压 |
| 锐器(针头等):锐器盒(3/4容积) |
注:a化学监测+生物监测
常见意外事件/事故包括:溢洒和离心管发生破裂。
处理方法:5 500 mg/L有效氯的毛巾/厚纸巾覆盖,作用30 min,由外向里,进行消毒。如果有玻璃,用镊子夹取,放置锐器盒。脱掉污染的外层手套,更换新手套,放置警示牌。
处理方法:如果机器正在运行时发生破裂或怀疑发生劈裂,应关闭机器电源,让机器密闭(30 min)使气溶胶沉积。如果机器停止后发现破裂,应立即将盖子盖上,并密闭30 min。发生这两种情况时都应通知生物安全委员会。随后的所有操作都应戴结实的手套(如厚橡胶手套),必要时可在外面戴一次性手套。在清理玻璃碎片时应当使用镊子,或用镊子夹着的棉花来进行清理。所有玻璃的离心管、玻璃碎片、离心桶、十字轴和转子都应放在无腐蚀性的、已知对相关微生物具有杀灭活性的消毒剂内。未破损的带盖离心管应放在另一个有消毒剂的容器中,然后回收。离心机内腔应用适当浓度的同种消毒剂擦拭,干燥。清理时所使用的全部材料都应按传染性医疗废弃物处理。
每日对检测人员进行健康状态评估(至少监测体温、腹泻、乏力、结膜炎等),同时,对检测人员进行心理状态评估与压力疏导[11]。检测人员因工作量大,免疫力降低,避免隐形感染者的传播。清洁区戴一次性口罩,吃饭、喝水摘下,独立餐具。休息区2 h通风一次。每人间隔1 m远的距离。正确佩戴和摘脱口罩,加强手卫生,阻断接触传播。尽量不触摸眼睛,鼻子。离开实验室前,洗澡、更换个人服装及鞋帽后方可离开。必要时,给检测人员提供可通风的住宿房间。尽量1人/间。
2019-nCoV感染离医务人员很近,2020年1月1至28日,武汉大学中南医院受治的138例确诊新型冠状病毒肺炎住院患者中,41%的患者是院内传播造成的感染[12],提示检验人员要在生物安全Ⅱ级实验室开展2019-nCoV检测的实验活动,应进行风险评估,特别注意个人的防护,实验操作的每个细节,生物安全的意识。锻炼身体,劳逸结合,心理健康,确保医务人员及家庭成员零感染,社会零扩散,全身心救治患者。


所有作者均声明不存在利益冲突





















