
版权归中华医学会所有。
未经授权,不得转载、摘编本刊文章,不得使用本刊的版式设计。
除非特别声明,本刊刊出的所有文章不代表中华医学会和本刊编委会的观点。
自2019年12月以来,武汉等地陆续发现多起新型冠状病毒感染的肺炎疫情,现已蔓延至国内外多地。截至2020年1月22日24时,国内25个省市累计报告新型冠状病毒感染的肺炎确诊病例571例,其中重症95例,死亡17例(均来自湖北省),疑似病例393例[1]。WHO将武汉肺炎疫情的新型冠状病毒正式命名为"2019新型冠状病毒(2019-nCoV)"[2]。国家卫健委已将新型冠状病毒感染的肺炎纳入《中华人民共和国传染病防治法》规定的乙类传染病,并采取甲类传染病的预防和控制措施[3]。院前急救作为抢救患者生命和保障公共卫生安全的首要环节,既要面对日常急救出诊可能遇到的疑似患者,又要承担转运医疗机构确诊的病例。为有效防止新型冠状病毒感染的肺炎患者在院前急救与转运过程中发生急救人员感染或疫情传播,保证院前医疗急救与转运安全,在回顾分析2003年SARS经验的基础上,结合国家卫健委有关文件精神和最新进展,从相关概念、院前急救与转运防护技术、转运工作流程、转运洗消技术等几方面进行探讨,并组织专家形成以下共识,以供全国院前急救同行借鉴与参考。
有以下三项临床表现,并具有任何一项流行病学史的患者为疑似病例。临床表现包括:①发热;具有肺炎影像学特征;②发病早期白细胞总数正常或降低,或淋巴细胞计数减少。流行病学史包括:①发病前14 d内有武汉市旅行史或居住史;②发病前14 d内曾接触过来自武汉的发热伴有呼吸道症状的患者;③有聚集性发病或与确诊病例有流行病学关联[3]。
疑似病例具备以下病原学证据之一者为确诊病例。呼吸道标本或血液标本实时荧光RT-PCR检测新型冠状病毒核酸阳性;病毒基因测序,与已知的新型冠状病毒高度同源[3]。
是指14 d内在小范围(如一个家庭、一个工地、一个单位等)发现1例确诊病例,并同时发现1例及以上发热呼吸道感染病例。在上述情形下,发现2例及以上确诊病例,且病例间可能存在因密切接触导致的人际传播的可能性或因共同暴露而感染的可能性,判定为聚集性病例[3]。
与新型冠状病毒感染的肺炎病例发病后有如下接触情形之一,但未采取有效防护者。接触情形包括:与病例共同居住、学习、工作,或其他有密切接触的人员,如与病例近距离工作或共用同一教室或与病例在同一所房屋中生活;诊疗、护理、探视病例的医护人员、家属或其他与病例有类似近距离接触的人员,如直接治疗及护理病例、到病例所在的密闭环境中探视患者或停留,病例同病室的其他患者及其陪护人员;与病例乘坐同一交通工具并有近距离接触人员,包括在交通工具上照料护理过患者的人员;该患者的同行人员(家人、同事、朋友等);经调查评估后发现有可能近距离接触患者的其他乘客和乘务人员;现场调查人员调查后经评估认为符合其他与密切接触者接触的人员[3]。
在院前急救工作中,急救人员因接触各式各样的伤病员,易受到带有传染病菌的血液、分泌物、飞沫等的污染,所以标准的个人防护措施必须始终贯穿于整个院前急救工作过程中。标准防护措施有基础防护和特殊防护两类,基础防护措施主要包括穿工作服、戴手套和医用口罩,必要时应戴更高级别的N95口罩和护目镜。在疫区流行期从事日常急救工作的院前急救人员应当按照基础防护标准执行。特殊防护应根据事件类别分别准备,如转运疑似和确诊病例,应按特殊防护标准执行,穿隔离服、防护面具及防护口罩等[4,5,6]。另外,急救人员应勤洗手消毒,避免在不同的伤病者之间急救时相互污染。
转运新型冠状病毒感染肺炎的确诊和疑似病例应当选用负压型救护车进行转运。所谓负压就是利用技术手段,使救护车内气压低于外界大气压,空气只能由车外流向车内,而且负压还能将车内的空气进行无害化处理后排出,可以最大限度防止病原体传播,减少医务人员交叉感染的机率。救护车内每小时换气20次,负压值-10~-30 Pa之间,过滤分离率达99.9%[7]。救护车内同时应配备全套防护用品、消毒液、含氯消毒片、酒精棉片、医疗废物容器、利器盒、一次性担架单,并根据转运需要配备诊箱、心电图机、监护仪、气道管理设备、氧气瓶、吸痰器、简易呼吸器等急救设备。
在新型冠状病毒感染肺炎流行期间,急救调度员应高度重视因发热为主叫原因要救护车的情况。遇有发热、咳嗽病史,应首先考虑为新型冠状病毒感染,应优先调派专门从事发热转运的救护车组实施转运。同时应优先转运卫生行政部门指派的疑似和确诊病例转运任务。对于日常急救来讲,院前急救人员应当按照个人基础防护标准穿戴个人装备,特别是应当佩戴医用口罩或更高级别的N95口罩。对于不是以发热原因叫车的患者,经急救人员现场询问病史,疑似为新型冠状病毒感染感染患者,应当转送到当地指定医院的发热门诊进行排查。对于已经确诊为新型冠状病毒感染肺炎疑似病例或确诊病例,院前急救人员应当按照特殊防护标准穿戴个人防护装备,并将患者转运至指定医院。
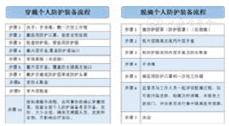
个人防护装备是保障急救人员最为重要的预防措施,在救护车启动出发之前就应该按要求实施正确的感染预防与控制措施(IPC),包括手卫生和穿戴个人防护装备,具体穿脱过程见图2。


急救人员接到120派车指令后,在清洁区按流程穿戴和备好防护用品与急救设备,出车至患者所在地点,与转出医院医务人员交接病情(转运时给患者戴上一次性外科口罩),将患者安置在救护车医疗舱内。转运时应当在患者上车前关闭驾驶室与医疗舱之间的窗门,开启车窗通风或排风扇通风,冬天应注意保温。如患者病情允许,应为其佩戴口罩。在咳嗽或打喷嚏时,用卫生纸遮掩口鼻,然后将卫生纸丢入医疗废物桶。使用负压救护车或负压隔离仓转运患者时,在开启负压装置时医疗舱应保持密闭状态。到达指定医院后与接诊医师交接病情后返回,并进行个人与车辆消毒。
(1)医用防护口罩可以持续应用6~ 8 h,遇污染或潮湿,应及时更换。
(2)手上有伤口时,应戴双层手套或乳胶手套。
(3)急救人员在转出患者地点及送达医院接触患者及污染物品后、进入驾驶室前将护目镜推至头顶,用酒精棉片消毒双手。
(4)转运途中医用防护口罩遇污染或潮湿应及时更换。手套、隔离衣破损或被患者血液、体液、污物污染时,应及时更换。脱下的污染防护用品应放入黄色垃圾袋内。
(5)转运患者途中急救人员不应吃东西、饮水、抽烟、入厕、用手触摸眼睛、口、鼻等活动。
(6)佩戴眼镜的人员在进入清洁区前应用酒精棉片擦拭消毒眼镜。
(7)急救人员和驾驶员应在实施标准预防的基础上,加强飞沫、空气隔离和/或接触隔离措施。接触疑似或确诊病例后要及时更换防护物品并按流程脱摘防护用品。
(8)转运急救车辆及车载医疗设备和担架等应专车专用,驾驶室与医疗舱密封隔离;确诊病例、疑似病例一车一人隔离转运。
救护车开窗自然通风是预防呼吸道传染病交叉感染的一项重要措施。无窗的车辆可开启排风扇,负压车需保证负压装置运转良好。转运患者后,需对车内空气、表面、地面及物体表面进行消毒。
(1)车内空气和表面常用小型电动气溶胶喷雾器及0.5%过氧乙酸水溶液联合喷雾消毒,先表面后空间,循序而进,表面及地面喷湿为度。喷雾完毕,密闭1~2 h,开门、开窗通风,消毒员上车对固定在车内的仪器、设备进行消毒(不能用消毒剂喷雾并固定在车上的仪器、设备使用前用塑料薄膜覆盖、透明塑料袋罩住),将罩、膜摘去,用75%乙醇、含氯消毒剂或加防腐剂的含氯消毒剂溶液擦拭消毒,再用高压水枪或清水擦拭拖地。消毒清洁完毕后车辆驶入清洁停车场。
(2)救护车内物体表面用1 000 mg/L有效氯含氯消毒剂擦拭后,空气用流动紫外线灯照射1 h(按不少于1.5 W/m3安装)。对于一般性污染物可用3 000 mg/L有效氯或过氧乙酸浸泡30 min达到消毒,有明显痰迹和分泌物污染则需加大浓度到5 000 mg/L,浸泡60 min以上。
(3)消毒剂溶液擦拭消毒法用于救护车驾驶室及医疗舱内壁、门窗、地面及车内物体表面,及带车锁外门把手、扶手、安全带等形态不规则、多面体的消毒。擦拭和拖地消毒应行两遍。消毒剂选用0.2%~0.5%过氧乙酸溶液或1 000 ~2 000mg/L有效氯含氯消毒剂溶液。以上方法均待消毒液作用30~ 60 min,充分通风后再用清水擦拭。
取适量快速手消毒剂(75%乙醇或70%异丙醇或醇的复合制剂3~ 5 mL)按洗手方法揉搓至手部干燥。
处理黏稠的上述污物用50 000 mg/L有效氯含氯消毒剂溶液或5% 84消毒液原液2份加入1份污物中的比例,处理稀薄的血液、分泌物、呕吐物、排泄物则按1份消毒液加入2份污物中的比例,介于两者之间的加等量消毒液(患者的痰液加等量消毒液),混匀后作用2 h,再做下一步处理。对上述污物污染的医疗用品及物体表面则需用5 000~1 0000 mg/L有效氯含氯消毒剂溶液浸泡、擦拭消毒作用60 min以上。
呼吸机的清洗与消毒参照文献[7]执行。院前尽量使用一次性呼吸机管道,可重复使用的管道、容器等使用后应视污染程度不同,立即用5000 ~10000 mg/L有效氯含氯消毒剂溶液浸泡30~ 60 min以上再清洗,消毒灭菌。体温计、血压计袖带用1000 ~2000 mg/L有效氯含氯消毒剂溶液浸泡30分钟后清洗、晾干备用。诊箱用1000 mg/L有效氯含氯消毒剂溶液擦拭消毒,听诊器、仪器、除颤仪电极板等用75%乙醇或70%异丙醇溶液擦拭消毒。不能采取以上消毒方式的用品(手机、精密仪器等)用透明塑料膜、袋密封,每次更换。
(1)可以重复使用的防护用品、刷手衣裤等纺织品使用有效氯为250 ~500 mg/L的含氯消毒剂溶液浸泡30分钟再送洗衣房高温清洗消毒。
(2)防护眼镜、防护面罩使用75%的乙醇溶液浸泡30分钟后,清洗干燥后备用。
各类针头、锐器放置防渗漏、防穿刺的利器盒,其它医疗垃圾、污染的一次性物品及传染患者的生活垃圾一律用双层黄色垃圾袋封闭,按医疗垃圾处理。并根据《医疗废物处理条例》和《医疗卫生机构医疗废物管理办法》的有关规定进行处置和管理。
执笔人:韩鹏达(北京急救中心)
专家组成员(排名不分先后):
马渝、马青变、马岳峰、陈锋、蔡文伟、于庆艳、王毅、王小燕、王宏伟、田思佳、何小军、胡南、刘红梅、娄靖、李显庭、陈辉、陈刚、李坚韧、阳世雄、张红、张晓凡、张国强、张进军、张军根、张文中、贾国军、郭伟、黄建、康旭琴





















