
版权归中华医学会所有。
未经授权,不得转载、摘编本刊文章,不得使用本刊的版式设计。
除非特别声明,本刊刊出的所有文章不代表中华医学会和本刊编委会的观点。
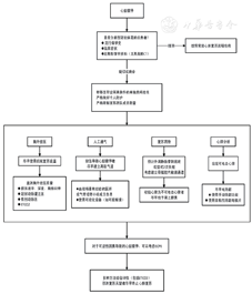
推荐意见1:在非定点医院的医疗机构中,在心脏骤停发生前或发生后,结合流行病学史、临床症状和近期的影像资料综合分析,快速识别疑似的新型冠状病毒肺炎患者。
在非定点医院的医疗机构中(尤其是急诊科),不乏在院外发生心脏骤停转运到医疗机构,或在到达医疗机构不久即发生心脏骤停的患者。这些患者中可能存在尚未确诊的新型冠状病毒肺炎患者,在未采取相应防护措施的情况下对其实施心肺复苏,院内感染的风险极高。新型冠状病毒核酸检测虽然特异性高,但是目前无法在床旁开展[1]。因此医务人员必须在有限的时间内尽快识别疑似的新型冠状病毒肺炎患者。包括快速询问流行病学史,关注来诊前的临床表现(如发热、急性呼吸道症状),查看近期外院的检查资料(尤其是血常规、胸部影像学检查等)。目前新型冠状病毒肺炎患者的肺部CT表现具有一定的特异性,对早期诊断有一定的意义[2,3,4]。
推荐意见2:疑似或确诊的新型冠状病毒肺炎患者的心肺复苏应该在符合隔离条件的单独房间内进行。
通常疑似或确诊的新型冠状病毒肺炎的患者均收治在具备隔离条件的定点医院进行治疗,所在病房符合隔离条件。但是对于刚刚到达医疗机构(如急诊科)就发生心脏骤停的患者,如果无法排除新型冠状病毒肺炎的可能,应该立即转入所在病区的单独房间进行抢救。避免在开放环境中(如急诊科开放的抢救区域)实施抢救,将院内感染的风险降至最低。
推荐意见3:复苏团队成员在参与实施抢救前,必须严格按照规定做好个人防护。
新型冠状病毒的患者传染性强,《新型冠状病毒肺炎诊疗方案(试行第6版)》中指出经呼吸道飞沫和密切接触是主要的传播途径,在相对密闭的环境中长时间暴露于高浓度气溶胶情况下,存在经气溶胶传播的可能,心肺复苏很容易造成医务人员的感染。因此参与心肺复苏的团队成员必须在实施抢救前严格按照规定做好个人防护,采取空气隔离措施,佩戴医用防护口罩并进行密闭性能检测,佩戴护目镜和/或面罩,穿着一体化的防护服,戴手套。
推荐意见4:参与复苏的团队成员数量,以满足实施复苏抢救措施的最低数量,通常为3人。
根据《医疗机构内新型冠状病毒感染预防与控制技术指南(第一版)》的建议,参与心肺复苏的团队成员人数应该限制在最低数量。通常情况下心肺复苏团队至少需要由3名成员组成。一名担任组长,负责指挥抢救、计时,人工通气,另外两位2名成员每2 min交换角色,一名负责胸外按压,一名负责操作监护仪/除颤器、建立给药通道、给予复苏药物[5]。另外团队组长也可由在清洁区的医护人员担任,通过监控设备或玻璃窗监督整个抢救过程,并通过无线电等通讯设备发布指令。
推荐意见5:高质量的胸外按压是心肺复苏的核心。
始终强调高质量的胸外按压是心肺复苏的核心。一旦发生心脏骤停,必须尽早开始胸外按压,并保证按压的质量。高质量的胸外按压包括:按压速度100~120次/min,按压深度使胸骨下陷5~6 cm,每次按压后让胸部完全回弹,尽可能减少胸外按压中断的时间[6]。
推荐意见6:优先考虑使用机械复苏装置实施胸外按压。
胸外按压是一项极度消耗体力的工作。由于参加抢救的心肺复苏团队成员数量必须严格限制,使得能够交替实施按压的人员数量通常仅有2人。在轮换人员数量少的情况下,随着心肺复苏持续时间的延长,按压人员很快会出现疲劳,从而导致胸外按压质量下降。而且由于心肺复苏团队成员穿戴防护服后容易出汗且操作不方便,这种情况下更容易出现疲劳。因此推荐在心肺复苏时使用机械复苏装置,主要包括活塞式和压力分散带式。目前的研究结果显示与徒手胸外按压相比,机械复苏装置并不能改善患者预后[7]。但是在抢救新型冠状病毒肺炎的特殊环境下,机械复苏装置能够发挥独特的优势。一方面能够将数量有限的医护人员从持续的胸外按压中解放出来,从而提高人员的工作效率,另一方面持续的机械按压能够保证按压质量的稳定,避免由于人员疲劳导致的按压质量下降。
推荐意见7:合理选择物理指标(按压速度、深度、回弹)和(或)生理指标(有创动脉压、ETCO2)监测胸外按压的质量。
在心肺复苏过程中必须对胸外按压的质量进行监测[8]。最常用的方法是由专人对胸外按压速率、按压深度、胸廓回弹等物理指标进行观察和监督,通常由复苏团队组长负责。也可以选择生理学指标如冠状动脉灌注压、有创动脉压、ETCO2进行监测[9]。其中对于已经建立高级气道的患者,ETCO2是最常用的监测手段。
推荐意见8:对于由于缺氧等因素导致心脏骤停的患者,应该考虑尽早建立高级气道。
多种病因都能够导致心脏骤停,在整个心肺复苏的过程中,始终强调对导致心脏骤停的病因进行治疗。缺氧是一个常见的导致心脏骤停的原因,而呼吸衰竭是重型或危重型新型冠状病毒肺炎患者的重要并发症[11]。相比于球囊面罩通气,建立高级气道进行人工通气能够提供更好的通气和换气功能支持,有利于呼吸道分泌物的引流并防止误吸[10]。因此对于由于缺氧等因素导致心脏骤停的患者,应该考虑尽早建立高级气道进行人工通气。
推荐意见9 :应该由现场最有经验的急诊或重症相关专业医师或麻醉科医师迅速完成高级气道的放置。
在心肺复苏过程中放置高级气道,应该由接受过相应培训且临床经验丰富的医师负责实施,应在保证正确放置高级气道的同时缩短操作时间,不但能够减少操作过程中胸外按压的中断,更重要的是能够降低插管过程中气道分泌物喷溅的机会[10]。目前部分治疗新型冠状病毒肺炎患者的定点医院中,组建了高年资麻醉科医师组成的气管插管小组,负责院内紧急气管插管和应对困难气道,由于具备丰富的临床经验并配备有应对困难气道的医疗器械,因此能够快速完成高级气道的建立[12,13]。建议在需要建立高级气道时,应该由由现场最有经验的医师或气管插管小组成员负责实施。同时采取一切有利于高级气道建立的措施,如使用镇静剂、肌肉松弛剂等。
推荐意见10:优先使用可视化设备辅助放置高级气道。
目前临床中有多种可视化设备(如可视喉镜、纤维支气管镜等)被应用于气管插管。使用传统喉镜建立高级气道时,操作者面部必须靠近患者口腔以便于直视下观察,会增加医务人员感染的风险[14]。而使用可视化设备时,操作者无需靠近患者口腔,通过视频设备监视下即可完成操作,能够降低暴露风险。因此建议优先使用可视化设备放置高级气道。
推荐意见11:呼吸机建议使用一次性环路,集水杯建议使用带有单向阀的直列装置。首选密闭性吸引装置。
推荐意见12:在呼吸机的吸气端和呼气端分别安装过滤器。
推荐意见13:建议使用带细菌过滤功能的湿热交换器(被动湿化)。
有创机械通气是救治重型和危重型新型冠状病毒肺炎患者的重要生命支持手段。但是呼吸机及其相关配件在使用中易出现携带病原体的飞沫或气溶胶扩散,是一种高风险的院内感染传播途径。患者一旦开始机械通气,应该尽快转运至具备隔离条件的病房,缩短在急诊科抢救室等开放空间的停留时间。使用呼吸机应该参照《新型冠状病毒肺炎患者呼吸机使用感控管理专家共识》中的推荐意见执行,以最大程度降低病毒的传播风险[15]。
推荐意见14:初始心律为不可电击心律的心脏骤停患者,应该尽早给予肾上腺素。
呼吸衰竭在重型和危重型新型冠状病毒肺炎患者中常见[11]。缺氧导致的心脏骤停,初始心律常常是不可电击心律。此类患者的救治除了高质量的心肺复苏和针对病因治疗外,肾上腺素的使用具有非常重要的地位。尽早给予肾上腺素能够增加自主循环恢复的机会。目前仍然推荐标准剂量的肾上腺素(1 mg),每3~5 min给药一次[7]。
推荐意见15:无给药通道的心脏骤停患者,预计外周静脉穿刺困难或参与心肺复苏的人员数量有限时,应该考虑优先建立骨髓腔内输液通道。
复苏药物的使用在心脏骤停的抢救中占有重要地位,尽早建立可靠的给药通路至关重要。心脏骤停的患者由于周围循环衰竭、外周静脉塌陷,穿刺的成功率明显降低并且穿刺所需时间明显延长。而且为了减少不必要的暴露,参与抢救的人员数量有效,反复尝试静脉穿刺必定会影响团队复苏的效率。骨髓腔输液通道具有首次穿刺成功率高、操作时间短、技术难度低、可靠性高等优点[16]。因此在抢救过程中,如果预计外周静脉穿刺困难或参与心肺复苏的人员数量有限时,应该优先考虑建立骨髓腔内输液通道。
推荐意见16:对于出现可电击心律的心脏骤停患者,尽早实施电除颤,在院内优先使用除颤器的手动除颤功能。
当心脏骤停的患者出现可电击心律(心室颤动或无脉性室性心动过速)时,电除颤是终止此类恶性心律失常的最有效手段。一旦获得AED/除颤器,就应该立即使用[7]。最新的心肺复苏指南推荐对于出现可电击心律的心脏骤停患者,应该首选电除颤,如果首次电除颤失败,再给予肾上腺素[7]。对于院内的心肺复苏,由于复苏团队具备丰富的抢救经验,建议使用除颤器的手动除颤功能。使用手动除颤功能时,分析心律所需的时间可能更短,而且在除颤器充电的过程中,团队成员能够继续实施胸外按压,以减少按压中断的时间。
推荐意见17:除颤器配有自黏性除颤电极片时,优先推荐使用电极片实施电除颤。
自黏性除颤电极片是一种能够直接黏贴在皮肤上的一次性电极片,能够获取心电图波形并释放电击能量,目前主流的除颤器均配有该配件。在新型冠状病毒肺炎患者的抢救中,需要严格限制团队人员以降低人员暴露的机会。传统的除颤方法需要由专人手持除颤电极板,涂抹导电糊,将电极板放置在患者胸部并施加足够的压力。使用自黏性除颤电极片时可以免去上述步骤,一方面简化了电除颤的操作流程,另一方面能够节省对人力的占用,提高复苏团队中的成员的工作效率。
推荐意见18:对于可逆性因素导致的心脏骤停,经过传统心肺复苏不能恢复自主循环或反复心脏骤停不能维持自主心律者,可以考虑ECPR。
目前对于ECPR的适应证并无统一的要求,但是特别强调导致心脏骤停病因的可逆性。对于难以逆转的病因导致的心脏骤停,ECPR并不能改善患者预后[17]。重型或危重型新型冠状病毒肺炎的重症患者存在呼吸衰竭、甚至急性呼吸窘迫综合征,ECMO是重要的支持手段之一[18]。以往的研究结果显示急性呼吸窘迫综合征导致的心脏骤停是ECPR的适应证之一,在充分权衡利弊(包括医疗资源、人员暴露风险等)后,此类患者可以谨慎的考虑实施ECPR。
推荐意见19:准备实施ECPR的患者,必须在心脏骤停发生后15 min内开始实施不间断的高质量心肺复苏,且应在心脏骤停后20~60 min内能够开始ECPR。
强调ECPR实施前尽早开始高质量的心肺复苏。高质量心肺复苏开始前,全身组织器官处于"无血流"的状态,而"无血流"状态持续时间过长将导致组织器官出现不可逆的损伤,影响复苏的预后。心肺复苏持续时间越长,患者预后越差,持续心肺复苏超过20 min,即使恢复自主循环,随后的严重缺血-再灌注损伤引发的多器官功能衰竭也会导致患者死亡。因此如果决定实施ECPR,必须尽早开始。实施ECPR的理想时间时在传统心肺复苏开始后的20 min内,最迟不能超过60 min[17]。


推荐意见20:心脏骤停患者在恢复自主循环后,应该接受综合的复苏后治疗。对于未恢复意识的患者,应该尽早开始目标温度管理。
心脏骤停患者在恢复自主循环后,应该进行综合的复苏后治疗,包括目标化的脏器功能支持、血糖管理、神经功能监测和预后评估等。对于怀疑心源性病因导致心脏骤停的患者,应该考虑急诊冠脉造影。恢复高级神经功能是心肺复苏的最终目标,对于恢复自主循环但是未恢复意识的患者,应该尽早开始目标温度管理,以改善预后[19]。
推荐意见21:采取包括呼吸末二氧化碳分压在内的多种方法综合评估,预测复苏无望的患者应该终止心肺复苏。
目前对于终止心肺复苏的时机并没有统一的标准。通常情况下患者心脏骤停后进行心肺复苏超过30 min,仍然没有恢复自主循环,可以考虑终止心肺复苏。但是复苏时间并不是做出终止复苏决定的唯一依据,必须结合患者发病前的一般状况、导致心脏骤停病因的可逆性、高质量心肺复苏开始的时间、有无神经系统不可逆损伤的表现等因素综合判断。近年来研究显示对于建立高级气道的心脏骤停患者,经过20 min心肺复苏后,ETCO2仍不能达到10 mmHg,则恢复自主循环和存活的机率极低,因此国际心肺复苏指南推荐使用ETCO2作为决定终止心肺复苏中的一个因素[7]。在抢救过程中,对于自主循环始终未恢复的患者,应该进行综合的评估,一旦预测复苏无望应该尽早终止心肺复苏,以减少医务人员在高危环境中的暴露时间。
专家组成员(排名按拼音排列):艾 芬 安莹波 曹 钰 车在前 陈 辉 陈 怡 陈凤英
陈晓辉 陈玉国 崇 巍 代传扬 窦清理 杜俊凯 冯 杰
高恒波 高伟波 葛洪霞 关 键 管 军 郭 伟 郭 杨
郭治国 何小军 何新华 洪玉才 胡佳文 贾春梅 姜冰玉
蒋 丽 兰 超 李 斗 李 杰 李 硕 李 欣 李 岩
李 燕 李 颖 李彩霞 李俊红 李连祥 李素彦 梁 璐
林珮仪 刘德红 刘继海 刘笑然 逯林欣 罗凌青 吕菁君
马青变 马剡芳 孟新科 米玉红 宁玉珍 潘龙飞 裴 俏
裴红红 钱 欣 秦延军 秦宇红 曲 芸 商德亚 邵 菲
史 菲 史继学 司君利 宋晓健 宋振举 苏立军 唐存亮
唐永军 唐泽海 田振彪 唐子人 万 智 王 聪 王 晶
王 鑫 王 宇 王国栋 王国兴 王海嵘 王军红 王力军
王晓梅 王旭东 王映珍 王永清 王玉玲 王子超 温 伟
吴彩军 伍国峰 咸会波 向旭东 邢吉红 熊 辉 徐 峰
燕宪亮 杨 军 杨蓉佳 叶圣龙 余 涛 詹 红 张 斌
张 红 张 静 张 娟 张 蕴 张海钢 张海燕 张洪波
张剑锋 张金英 张向阳 张新颜 郑亚安 郑悦亮 周 彤
周 轶 周敏杰 周启棣 周长勇 朱海燕
所有作者均声明不存在利益冲突




















