
完善的全科医师规范化培训(规培)体系是培养优秀全科医师的基石。规培大纲中规定了大致的培训方向和形式,但尚未提出脚踏实地和行之有效的教学和考核模式。文章反思目前规培过程中教学师资、轮转计划、门诊教学、教学反馈和评估机制、考核方式和内容等方面存在的问题,并相应提出改进的具体建议,以期培养出具备岗位胜任力的优秀全科人才。
版权归中华医学会所有。
未经授权,不得转载、摘编本刊文章,不得使用本刊的版式设计。
除非特别声明,本刊刊出的所有文章不代表中华医学会和本刊编委会的观点。
现阶段,我国全科医师规范化培训(规培)的工作推进如火如荼,其最终目标是希望培养出具备专业知识、技能和高尚职业精神的全科医师。但由于我国全科医学发展较晚、缺乏学科重视度以及规培制度推行时间尚短,各项规培细则和制度仍需在实践之中不断建设与改进。文章基于国内近年全科教育的相关文献和笔者参与多次全科教学论坛的体会,反思我国全科规培教学与考核制度的共性问题,并结合北京大学第一医院及国内外及港澳台地区的全科培训经验,提出脚踏实地的教学与考核模式,希望培养出具备岗位胜任力的全科医师。
在国内医疗改革和全科医学发展的现阶段,许多全科临床培训基地挂靠于综合医院老年科、急诊科等科室,全科医师在医院基地轮转过程中多数是由医院教育部门负责安排其在各科室中由专科师资给予针对专科的带教模式和要求,尚未建立全科医学科这一统筹全科教学的核心角色[1]。不可否认,专科医生兼任或经转岗培训转型的专科师资是全科医学发展初期这一"非常时期"极为重要的师资力量,但因专科与全科在医疗模式、就诊范畴、服务模式、技术能力等方面迥异,对全科医学认识不深的专科师资难以实现全科理念的传输和全科医师胜任力的培养[2]。随着国家医疗改革的深化和医学教育对全科人才岗位胜任力的进一步要求,教学的中坚力量应当逐步过渡为全科医学专业出身的全科师资[3]。
全科规培的总体时间有限,大纲中限定了全科医师在此过程中需完成多个为期2周的"小科"轮转,其中主要包括康复科、中医科、眼科、耳鼻喉科、皮肤科、传染科等,但这种"面面俱到"培养模式未能突出全科培训的特点和重点,无法将其他各专科培训有机地整合到全科培训中,全科医师所掌握的是各个专科零碎的知识和技能[3]。全科医学是一门涉及面广但整体性强的临床医学学科,专业的细枝分化不利于培养全科的整体思维,更难以渗透和实践全科医学连续性照顾和全程管理的理念。加之由于轮转时间短、节奏快,各临床科室往往很难合理安排轮转内容,不易提高带教老师的教学热情和全科医师的专业认可度,最终的结果常是全科医师容易降低对轮转的要求,采取"走马观花"的态度,不能达到预期的轮转目标。一项针对上海参加规培的全科医师对临床轮转评价的调查显示,表示满意和较满意者的比例仅有60.6%[1]。此外,医院基地与社区基地在康复、中医等科室的轮转内容上有许多重复、交叉之处,不利于轮转时间的充分利用。
内科通常是全科医师在医院基地轮转的首个科室,但全科医师在内科轮转期间以病房为主,少有机会参与门诊教学[4]。目前综合医院分科较细,病房的患者往往在经过门诊专科医师的处理后已有较为明确的诊断方向,全科医师在病房接诊这类患者时不能充分训练诊断与鉴别诊断的能力。此外,由于综合医院住院病种受限,全科医师在病房中接触慢性阻塞性肺疾病、哮喘、肺炎、急性胃肠炎、泌尿系统感染、营养缺乏性贫血、胃食管反流病、高尿酸血症/痛风、甲状腺功能亢进症等社区常见病、多发病的机会较少,对其规范化诊治流程缺乏实践训练。另一方面,对于外科、妇产科、社区基地以及其他以门诊教学为主的轮转科室,由于门诊量大、节奏快和带教老师教学意识薄弱或为避免医患冲突,门诊教学中常缺乏师生互动交流或未让全科医师主动参与到诊治过程,难以为其日后在全科门诊中独立看诊奠下理论与实践基础。
轮转的质量控制得益于一定的反馈、评估和监督方法,目前多通过轮转科室或带教老师对全科医师进行出科考核、评分来单向评估全科医师的知识水平和对轮转目标的达成程度,少有同时由全科医师对带教老师的带教质量进行双向反馈和评估。这不利于双方及时发现和纠正教学中的困难与不足,不利于促进双方的沟通,该评估机制也可能难以反映出全科医师的实际能力。
医院基地对全科和专科医师的考核往往采用同样的机制和标准,考核的项目与全科的工作内容脱节,缺乏灵动、多样、基于全科岗位胜任力的考核方式。例如,清创术是北京市近年来规培结业考试中的必考项目,其操作要求严格的无菌原则,但现阶段全科医师因在社区工作中缺乏无菌手术间等硬件条件,在日常工作中很少能进行该操作,而在考核要求中,社区家庭访视中常用的胃管置入术、吸痰术等技能却鲜有涉及。如此一来,全科医师无法在培训期间通过反复、正规的考核夯实日后社区工作所需的理论与技能,亦无法形成规范化的全科实践思维和操作习惯。
2018年初,国务院办公厅关于改革完善全科医生培养与使用激励机制的意见指出,认定为规培基地的综合医院要加强全科专业基地建设,增加全科医疗诊疗科目,独立设置全科医学科[5]。因此,各医院基地应尽快落实国家政策,由全科医学科的教学团队主导全科医师的培训工作,借鉴国内外全科医师培训的先进教学经验,结合现阶段我国全科医师的能力要求,建立合适的全科教学框架,构建以岗位胜任力为导向的教学计划及课程体系[2]。在医院基地轮转中,可适当减少全科医师在专科的轮转时间,逐渐增加在全科医学科由全科师资全程带教、传输全科理念的培训时间。另一方面,确保参与带教的专科师资应满足全科医学师资培训标准,通过设立奖金、教学课时录入等奖励机制和绩效考核、职称晋升等约束机制,提高专科医师的教学意识和带教能力[5]。
国家统筹全科规培的相关部门应不断考察、发现全科医师在基地"全面轮转(涵盖各专科)"的利弊,借鉴国内外及港澳台地区的培训经验,基于全科医师的岗位胜任力要求,适时、因地制宜、科学地调整全科规培大纲和具体的科室轮转细则,合并重复、交叉的轮转科室和内容,研究调整后培训计划的教学产出是否优于机械性遵循大纲轮转的效果。例如合并医院和社区基地的中医、康复轮转时间;根据医院基地的临床、教学水平,适当选择在某些教学底蕴深厚、具备教学优势的科室中轮转更长的时间;对于教学力量薄弱的社区基地,可探索医院-社区基地联合带教、全科-专科联合查房、利用专家下社区机会学习等教学方式[6]。
门诊教学是全科规培过程中实践教学的重要场所。理想情况下,在全科医师轮转期间,各科室应设置不以追求门诊量为目的的教学门诊。无条件者应充分发挥综合医院全科医学科或社区基地门诊的重要教学角色。全科教学门诊应聚焦于提升解决患者问题的效率与能力,病种主要以常见病、多发病为主,注意提升慢性病管理、随访能力,同时兼顾健康档案的建立、社区居民签约服务等内容。关于门诊量方面,可借鉴浙江大学医学院附属邵逸夫医院推行的教学模式:第一年全科医师要求每周2个半天的全科门诊训练,每半天看2~6位患者,第二、三年全科医师要求每年3~4个月的全科门诊实践,每半天看6~14位患者[4]。结合国内外的先进经验,笔者推荐创建全科特色的门诊教学模式,其具体方式如图1所示。为促进医患沟通和改善医患关系,注意在全科诊室外粘贴告示提醒患者及其家属该门诊承担教学任务。


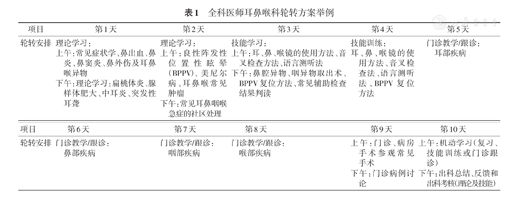
创建双向反馈和评估机制主要从入科前、转科期间、出科前三个环节入手:①入科前应由全科教研室联系轮转科室、发出轮转介绍信,沟通全科医师的轮转时间、人数和轮转目标(包括理论和技能要求),协助相关科室制定全科医师具体的教学安排或轮转手册。以为期2周(10个工作日)的耳鼻喉科轮转为例,建议入科前反馈的安排详如表1所示,具体的学习内容可机动调整,其他学科可根据本科室的教学能力、轮转时间、轮转要求和社区所需工作内容斟酌调整。入科前科室的反馈还包括与全科医师沟通各项规章制度和轮转的注意事项。②转科期间反馈主要由全科医师当面或借助微信等网络平台及时反馈轮转中遇到的问题及其解决方案建议,也可通过反思日志促进师生互动沟通。另一方面,带教老师或全科教研室通过加强教学巡查、教学查房、病例讨论、角色扮演、标准化病人、360°评估、临床演练评估(Mini-CEX)等方式来评价全科医师的岗位胜任力并给予有效反馈。③出科前反馈主要包括科室原有的出科考核,还可通过全科医师轮转的调查问卷、出科座谈会等途径了解轮转收获及对不足之处的改进措施,并创建全科医师与带教老师、轮转科室之间的双向评分机制(必要时采用匿名方式)。

全科医师耳鼻喉科轮转方案举例
全科医师耳鼻喉科轮转方案举例
| 项目 | 第1天 | 第2天 | 第3天 | 第4天 | 第5天 |
|---|---|---|---|---|---|
| 轮转安排 | 理论学习: | 理论学习: | 技能学习: | 技能训练: | 门诊教学/跟诊: |
| 上午:常见症状学、鼻出血、鼻炎、鼻窦炎、鼻外伤及耳鼻喉异物下午:理论学习:扁桃体炎、腺样体肥大、中耳炎、突发性耳聋 | 上午:良性阵发性位置性眩晕(BPPV)、美尼尔病、耳鼻喉常见肿瘤下午:常见耳鼻咽喉急症的社区处理 | 上午:耳、鼻、喉镜的使用方法、音叉检查方法、语言测听法下午:鼻腔异物、咽异物取出术、BPPV复位方法、常见辅助检查结果判读 | 耳、鼻、喉镜的使用方法、音叉检查法、语言测听法、BPPV复位方法 | 耳部疾病 |
| 项目 | 第6天 | 第7天 | 第8天 | 第9天 | 第10天 |
|---|---|---|---|---|---|
| 轮转安排 | 门诊教学/跟诊:鼻部疾病 | 门诊教学/跟诊:咽部疾病 | 门诊教学/跟诊:喉部疾病 | 上午:门诊、病房手术参观常见手术 | 上午:机动学习(复习、技能训练或门诊跟诊) |
| 下午:门诊病例讨论 | 下午:出科总结、反馈和出科考核(理论及技能) |
轮转期间应定期对全科医师进行考核,采用多样化的形成性和终结性评价方式,例如操作技能直接观察评估考核(DOPS)、客观结构化临床考试(OSCE)、问诊观察评估工具表(COT)等,建议结合英国皇家全科医师学会(RCGP)大纲[7]或加拿大皇家内科和外科医师学会(RCPSC)CanMeds-FM框架[8]来考察全科医师的岗位胜任力。考核内容上则应选择有别于专科的、更贴近全科医师日常工作的考核项目,比如在社区常需使用直接眼底镜,而在综合医院门诊中直接眼底镜的使用率则较低,出科考核的重点应有所区分。对于全国性或区域性的考核(如住院医师规范化培训的结业考试),更应以岗位胜任力和社区实际情况为基础,选择全科医师必备的理论与技能考核项目,尤其在难度、形式设置上应有别于适用于实习医师的国家执业医师考试,且应更具备全科的临床思维和特色。例如对技能操作的考核方面,除原有拆线换药、导尿术、心电图检查、心肺复苏、内科体格检查等项目外,可逐年不断加入直肠指检、新生儿查体、骨科常见检查法、乳腺及妇科检查、宫颈癌筛查、产科四步触诊法等查体项目,以及吸痰术、胃管置入术、创伤包扎止血、眼底镜和耳镜、鼻镜等操作。
优秀全科医师的产出得益于完善的规培体系,大纲中规定了全科培训的大致方向和形式,但尚未提出切实可行的教学和考核的具体方案。文章从教学师资、轮转计划、门诊教学、教学反馈和评估机制、考核方式和内容等方面出发,反思目前存在的问题并结合我院实践和国内外的先进经验,相应探讨具体的改进方案,以期为推进优秀全科人才的培养、国家分级诊疗制度的实现提供借鉴。
所有作者均声明不存在利益冲突





















