
版权归中华医学会所有。
未经授权,不得转载、摘编本刊文章,不得使用本刊的版式设计。
除非特别声明,本刊刊出的所有文章不代表中华医学会和本刊编委会的观点。
2019年12月以来,湖北省武汉市陆续发现了多例新型冠状病毒肺炎(COVID-19)患者,随着疫情的蔓延,我国其他地区及境外也相继发现了感染病例。在党中央、国务院集中统一领导下,精准施策,各部门协同联防联控联动,全力开展新型冠状病毒感染疫情防控阻击战。作为疫情联防联控第一线,我国近400万基层医疗卫生机构医务人员做到了全出动、齐上阵,在疫情防控中发挥了不可忽视的积极作用。
中华人民共和国国家卫生健康委员会将新型冠状病毒肺炎纳入《中华人民共和国传染病防治法》规定的乙类传染病,并采取甲类传染病的预防、控制措施,同时将该病纳入《中华人民共和国国境卫生检疫法》规定的检疫传染病管理。为积极落实应对新型冠状病毒肺炎疫情联防联控工作机制,2020年2月12日国家卫生健康委员会印发了《关于加强新型冠状病毒感染的肺炎疫情社区防控工作的通知》(肺炎机制发〔2020〕5号)。2020年3月3日国家卫生健康委员会颁布了《新型冠状病毒感染诊疗方案(试行第七版)》[1]。
在国家卫生健康委员会前方工作组防控组指导下,在中华医学会呼吸病学分会和全科医学分会、中国医师协会呼吸医师分会和全科医师分会、中华医学会感染病学分会的支持下,由中国基层呼吸疾病防治联盟牵头邀请呼吸、全科、公共卫生等相关领域专家联合制订了《新型冠状病毒感染基层防控指导意见(第一版)》,从基层医疗卫生机构防控规范、普通人群防控规范、特殊人群防控规范、科普宣教、信息技术应用等方面给予了详细的指导。本指导意见所称"基层医生"为在社区卫生服务中心(站)和乡镇卫生院、村卫生室等工作的医生。
该指导意见旨在为进一步加强基层医疗卫生机构新型冠状病毒感染疫情防控工作提供支持。建议各地基层医疗卫生机构参照国家的相关文件,并密切结合各地具体情况,落实防控措施。
由于对新型冠状病毒感染相关问题认识的不断更新、防控实践经验的不断积累,加上编写时间紧迫,本指导意见尚存在未尽之处,需要基层医务工作者积极实践、总结、反馈,以利于进一步修正。
培训内容包括:什么是标准预防;如何针对本岗位诊疗工作评估感染暴露风险;不同风险如何选择防护用品;如何按照正确顺序及方法穿脱防护用品。
1.做好诊区的通风管理,严格落实《医务人员手卫生规范》要求,佩戴医用外科口罩/医院防护口罩,必要时戴乳胶手套。
2.采取飞沫隔离、接触隔离和空气隔离防护措施,根据不同情形做不同防护。
3.医务人员使用的防护用品应当符合国家有关标准。
4.医用外科口罩、医用防护口罩、护目镜、隔离衣等防护用品被患者血液、体液、分泌物等污染时应及时更换。
5.根据《医院隔离技术规范》正确使用防护用品,戴手套前应洗手,脱去手套或隔离服后应立即流动水洗手,废弃防护用品应规范放入专用的垃圾袋内,标记为污染物,按照《医疗废物管理条例》《医疗卫生机构医疗废物管理办法》进一步处理。
6.严格执行锐器伤防范措施。
7.每位患者使用后的医疗器械、器具应当按照《医疗机构消毒技术规范》进行清洁与消毒。
间接接触患者,如:问诊、开处方等。
防护用品选择:工作服或加穿隔离衣、医用外科口罩、工作帽、手卫生用品。
直接接触患者,如查体、注射、穿刺等。
防护用品选择:工作服并加穿隔离衣,医用外科口罩/医用防护口罩、工作帽、护目镜/面屏、手套、手卫生用品。
有血液、体液、分泌物等喷溅或可能产生气溶胶的操作或手术等,如:咽拭子采集、吸痰、口腔护理等。
防护用品选择:防护服、隔离衣、医用防护口罩、工作帽、护目镜/面屏、双层手套、手卫生用品。
戴医用外科口罩、工作帽,着工作服、普通隔离衣,戴乳胶检查手套。禁止戴手套离开诊疗区域,戴手套不能取代手卫生。预检分诊处必须配备使用含可有效杀灭新型冠状病毒成分的速干手消毒剂。
戴医用外科口罩/医用防护口罩、工作帽、着工作服、注意手卫生。根据具体诊疗情况评估风险等级,可加着隔离衣、戴乳胶手套、护目镜。
尽量避免家庭病床上门服务,确需上门者,上门服务前需进行详细的流行病学史调查。
非疫区、无流行病学史的家庭,工作人员着工作服、工作帽、医用外科口罩、一次性鞋套入户。离开时进行规范的手卫生。如需进行查体、换药、更换胃管等直接接触患者的操作,根据暴露风险等级做相应防护,如佩戴护目镜、更换医用防护口罩、戴一次性乳胶手套、加穿一次性隔离衣等。
在疫区或有流行病学史的家庭则要在充分评估风险等级后,提升相应的防护。
疫情期间家庭访视建议实行分时段预约进行上门服务,合理安排时间,遵循一患一防护的原则。
1.医疗机构应设置与诊疗工作相匹配的流动水洗手和卫生手消毒设施,有条件的医疗机构在诊疗区域均宜配备非手触式水龙头,配备干手器或一次性使用擦手纸巾。
2.洗手与卫生手消毒指征:
下列情况应洗手:手部有血液或其他体液等肉眼可见的污染。
下列情况宜使用速干手消毒剂消毒:手部没有肉眼可见污染。
下列情况应先洗手,然后进行卫生手消毒:接触传染病患者的血液、体液和分泌物以及被传染性致病微生物污染的物品后;直接为传染病患者进行检查、治疗、护理或处理传染患者污物之后。
下列情况根据以上的原则选择洗手或使用速干手消毒:直接接触患者前后;暴露患者体液风险后;接触患者周围环境及物品后。
开窗通风,每天2~3次,每次不低于30 min。
诊室紫外线空气消毒,每天2次,每次1 h;物表及地面每天用500 mg/L二氧化氯或其他含氯消毒剂擦拭或喷洒消毒,作用30 min,每天消毒2~3次。
办公物品每天用200~500 mg/L含氯消毒液擦拭消毒2~3次,30 min后用清水擦拭,防止物品腐蚀。
基层医疗卫生机构诊室常用接触皮肤的一般诊疗用品如血压计袖带、听诊器保持清洁,若有污染应随时以清洁剂与水清洁。血压计袖带若被血液、体液污染,应在清洁的基础上使用含有效溴或有效氯250~500 mg/L的消毒剂浸泡30 min后再清洗干净,晾干备用。听诊器可在清洁的基础上用75%乙醇擦拭消毒。腋下体温表每次用后应在清洁的基础上选用75%乙醇或含有效溴500~1 000 mg/L的二溴海因浸泡30 min或过氧乙酸1 000 mg/L浸泡10~30 min后,清水冲净,擦干,干燥保存备用。
科室之间应尽量减少不必要的人员交流交往。必要见面时,尽量保持1 m以上距离。
按照《医院空气净化管理规范》,加强诊疗环境通风管理,严格执行《医疗机构消毒技术规范》等文件要求,做好环境、器械、患者用物等的清洁消毒,有效降低医疗机构内的传播风险,保障医疗质量和医疗安全,基层医疗卫生机构日常与疫情流行期间环境清洁消毒见表1[3]。

基层医疗卫生机构日常与疫情流行期间环境清洁消毒查阅表
基层医疗卫生机构日常与疫情流行期间环境清洁消毒查阅表
| 清洁范围及方法 | 高风险区 | 中度风险区 | 低风险区 | |||||||||||||
|---|---|---|---|---|---|---|---|---|---|---|---|---|---|---|---|---|
| 预检分诊 | 放射科 | 发热门诊 | 隔离诊室 | 急诊 | 一般诊室/医技科室 | 药房 | 检验科 | 输液室 | 厕所 | 办公室 | 会议室 | 行政部门区域 | 医务人员休息室 | |||
| 物体表面 | ||||||||||||||||
| 清洁频次 | ≥2次/d | - | ▲ | - | - | - | ▲ | ▲ | ▲ | ▲ | - | ▲ | ▲ | ▲ | ▲ | |
| ≥4次/d | ▲ | - | ▲ | ▲ | ▲ | - | - | - | - | ▲ | - | - | - | - | ||
| 发现疑似病例随时消毒 | ▲ | ▲ | ▲ | - | ▲ | ▲ | - | ▲ | ▲ | ▲ | - | - | - | - | ||
| 消毒方式 | 含氯消毒剂 | ▲ | ▲ | ▲ | ▲ | ▲ | ▲ | ▲ | ▲ | ▲ | ▲ | - | - | - | ▲ | |
| 消毒湿巾 | △ | △ | △ | △ | △ | △ | △ | △ | △ | - | △ | △ | △ | △ | ||
| 二氧化氯喷洒 | △ | △ | △ | △ | △ | △ | △ | △ | △ | △ | △ | △ | △ | △ | ||
| 含氯消毒剂浓度 | 500 mg/L | ▲ | ▲ | - | - | ▲ | ▲ | ▲ | ▲ | ▲ | ▲ | ▲ | ▲ | ▲ | ▲ | |
| 1 000 mg/L | △ | △ | ▲ | ▲ | △ | △ | △ | △ | △ | △ | - | - | - | - | ||
| 2 000 mg/L | △ | △ | △ | △ | △ | △ | △ | △ | △ | △ | - | - | - | - | ||
| 地面 | ||||||||||||||||
| 清洁频次 | ≥2次/d | - | ▲ | - | - | - | ▲ | ▲ | ▲ | △ | - | ▲ | ▲ | ▲ | ▲ | |
| ≥4次/d | ▲ | - | ▲ | ▲ | ▲ | - | - | - | △ | ▲ | - | - | - | - | ||
| 含氯消毒剂浓度 | 500 mg/L | ▲ | △ | - | - | ▲ | △ | △ | △ | ▲ | ▲ | ▲ | ▲ | ▲ | ▲ | |
| 1 000 mg/L | △ | - | ▲ | ▲ | △ | △ | △ | △ | ▲ | △ | - | - | - | - | ||
| 空气 | ||||||||||||||||
| 消毒方式 | 开窗通风 | △ | - | △ | △ | ▲ | ▲ | ▲ | ▲ | △ | △ | ▲ | ▲ | ▲ | ▲ | |
| 紫外线 | - | △ | ▲ | ▲ | - | ▲ | ▲ | ▲ | ▲ | - | - | - | - | - | ||
| 空气消毒机 | - | △ | △ | △ | △ | ▲ | △ | △ | - | - | - | - | △ | |||
| 过氧化氢雾化/熏蒸 | △/★ | △/★ | △/★ | △/★ | △/★ | △ | △ | △ | △ | △/★ | - | - | - | - | ||
| 过氧乙酸雾化/喷洒/熏蒸 | △★ | △/★ | △/★ | △/★ | △/★ | △ | △ | △ | △ | △/★ | - | - | - | - | ||
| 二氧化氯雾化/喷洒/熏蒸 | △/★ | △/★ | △/★ | △/★ | △★ | △ | △ | △ | △ | △/★ | - | - | - | - | ||
| 清洁频次 | ≥2次/d | - | ▲ | ▲ | ▲ | - | ▲ | ▲ | ▲ | ▲ | ▲ | ▲ | ▲ | ▲ | ▲ | |
| 作用时间 | ≥30 min | - | ▲ | - | - | - | ▲ | ▲ | ▲ | ▲ | - | ▲ | ▲ | ▲ | ▲ | |
| 1h | ▲ | - | ▲ | ▲ | ▲ | - | - | - | △ | - | △ | △ | △ | △ | ||
注:1. ▲必选,△可选,★终末消毒,-无。2.根据污染程度选择消毒剂浓度,如遇血液、体液、排泄物等污染时,提高浓度。3.疫情流行期间,遵循一患一清洁消毒原则,在日常清洁消毒基础上视患者数量及污染暴露情况增加频次。4.除循证医学证据表明某消毒剂或浓度对新型冠状病毒无效时,常用的消毒剂和推荐消毒方式均适用。二氧化氯消毒浓度推荐400~600 mg/L。5.化学消毒剂浓度参照GB27953-2011疫源地消毒剂卫生要求或产品说明书。6.对室内所有环境和物体表面的清洁消毒包括:移动室内所有可移动的设备和家具(包括厕所在内),均要采用有效的消毒方法进行消毒,并清除废物,整理物品,均需达到清洁与消毒合格标准。
对预检分诊点、未发现疑似病例的门诊应进行预防性消毒。疑似患者排出的污染物及其污染的物品和场所应及时进行清洁消毒处理。发热门诊每日工作结束后,以及隔离诊室在患者离开后,做好终末消毒。
血压计、心电图机等相关诊疗器械,门诊、分诊处、护士站、输液室、操作室等的地面、墙壁、桌椅、检查床的表面以及该场所的空气,医护人员的手。
(1)室内空气消毒:
①预防性和随时消毒:所有的门诊诊室、操作间等尽量做好通风换气,必要时进行空气消毒。发热门诊和接触疑似患者的隔离诊室应做好空气消毒,室内有人时可采用定向通风式空气消毒方法进行空气消毒,室内无人时可采用紫外线照射或化学消毒剂气溶胶喷雾的方法。
②终末消毒:应采用2 000 mg/L过氧乙酸或30 g/L过氧化氢水溶液按10 ml/m3使用气溶胶喷雾器喷雾消毒,密闭作用60 min。消毒后开窗通风。
(2)医疗环境与物品消毒:
①地面、墙壁消毒:有肉眼可见的污物时应先完全清除污物再消毒。无肉眼可见的污物时可用500 mg/L二氧化氯或其他含氯消毒剂(配比方法见产品说明书)擦拭或喷洒消毒。地面消毒时先由外向内喷洒一遍,喷药量为100~300 ml/m2,待室内消毒完毕后再由内向外重复喷洒一遍,消毒时间不得少于30 min。
②物体表面:诊疗设施设备表面及检查床、门把手等有肉眼可见的污物时应先清除污物再消毒。无肉眼可见的污物时可用500 mg/L二氧化氯或其他含氯消毒剂擦拭、喷洒或浸泡消毒。作用30 min后清水擦拭干净。
(3)医务人员皮肤、黏膜消毒:医护人员应做好手卫生。皮肤被污染物污染时,应立即清除污染物,然后用一次性吸水材料蘸取0.5%碘伏消毒液、含氯消毒剂或过氧化氢消毒剂擦拭消毒3 min以上,使用清水清洗干净;黏膜应用大量生理盐水冲洗或0.05%碘伏冲洗消毒。
基层医疗卫生机构的随时消毒和终末消毒应安排专人培训合格后进行,并做好个人防护,疾病预防控制机构做好技术指导。
1.基本要求:
(1)制定应急预案和工作流程。
(2)开展全员培训。
(3)做好医务人员防护:基层医疗卫生机构应当规范消毒、隔离和防护工作,储备质量合格、数量充足的防护物资。在严格落实标准预防的基础上,强化接触传播、飞沫传播和空气传播的感染防控。全体医务人员除外指令性任务等特殊原因,应停止外出参加会诊、学术交流等活动。不同人员防护参照表2。

新型冠状病毒感染防控不同人员个人防护指导原则
新型冠状病毒感染防控不同人员个人防护指导原则
| 工作场所 | 顺序(自左至右) | |||||||||
|---|---|---|---|---|---|---|---|---|---|---|
| 手卫生 | 工作帽 | 医用外科口罩 | 医用防护口罩 | 工作服 | 防护服 | 手套 | 隔离衣 | 防护面屏/护目镜 | 鞋套/靴套 | |
| 一般科室 | ● | ○ | ● | - | ● | - | - | - | - | - |
| 预检分诊 | ● | ● | ● | - | ● | - | ○ | ● | - | - |
| 发热门诊 | ● | ● | - | ● | - | ○ | ● | ○ | ○ | |
| 疑似病例诊疗 | ● | ● | - | ● | ● | ● | 双层 | ○ | ● | ● |
| 患者转运/陪检 | ● | ● | - | ● | ● | ● | ● | ○ | ● | ● |
| 疑似病例 | ● | ● | - | ● | ● | ● | 双层 | ○ | ● | ○ |
| 标本采集 | ||||||||||
| 实验室常规检测 | ● | ● | ● | - | - | ● | - | - | - | |
| 环境清洁消毒 | ● | ● | - | ● | ● | ● | ●+长袖加厚橡胶手套 | ○ | ● | ○ |
| 行政管理 | - | ● | - | - | - | - | - | - | ||
注:●应选择;○根据暴露风险选择;-无;暴露风险高的操作有条件时可选动力送风过滤式呼吸器
(4)关注医务人员健康:合理调配人力资源和班次安排,避免医务人员过度劳累。提供营养膳食,增强医务人员免疫力。针对岗位特点和风险评估结果,开展主动健康监测,包括体温和呼吸系统症状等。
(5)加强感染监测:做好早期预警预报,发现隐患,及时改进。发现疑似新型冠状感染患者时,在2 h内上报信息,做好相应处置工作。
(6)做好清洁消毒管理(参照第一部分)。
(7)加强患者就诊管理:基层医疗卫生机构应当做好就诊患者的管理,尽量减少患者的拥挤。发现疑似感染新型冠状病毒的患者时,依法采取隔离或者控制传播措施,按照指定规范路线由专人引导进入隔离区,并按照规定对患者的陪同人员和其他密切接触人员采取医学观察及其他必要的预防措施。不具备救治能力的,及时将患者转诊到具备救治能力的医疗机构诊疗。
(8)加强患者教育:应当积极开展就诊患者及其陪同人员的教育,使其了解新型冠状病毒的防护知识。指导患者正确选择、佩戴口罩,正确实施咳嗽礼仪和手卫生等。
(9)加强医疗废物管理:严格按照《医疗废物管理条例》《医疗卫生机构医疗废物管理办法》进行规范处置。
2.重点部门管理:
(1)落实预检分诊制度,引导发热患者至发热门诊就诊,制定并完善疑似患者的转出、救治应急预案并严格执行。
(2)合理设置隔离区域,满足疑似患者就地隔离和救治的需要。
(3)医务人员严格做好个人防护和诊疗环境的管理。
(4)诊疗区域应当保持良好的通风并定时清洁消毒。
(5)采取设置等候区等有效措施,避免人群聚集。
3.严格监督管理,落实责任追究。
(1)各临床科室制定新型冠状病毒感染预防与控制的相关制度、工作流程、应急预案,并组织全科室人员学习,落实责任。
(2)加强培训,强化检查、督导。
(3)领导小组不定期随机抽查,分别考核,特别是手卫生、消毒隔离知识、医院感染等,检查方式包括:现场查看、询问工作人员、现场抽查、现场提问等。
(1)疑似病例集中隔离点应设置在具备有隔离条件和防护条件的定点医疗机构,特殊情况下可由县(区)级以上政府征用位置相对独立、对周边环境影响小、具备水电气和清洁排污保障条件的宾馆、酒店、招待所等地,迅速改造为集中隔离点。
(2)原则上应当单人单间隔离,房间具有良好的独立通风条件,具有独立卫生间。
(1)隔离点医务人员由各医疗机构择优选派。
(2)配有相应安保、警务人员,随时处理突发事件。
(3)根据《医院隔离技术规范》配备医务人员防护用品。
(4)配备相应数量检验、检查设施和诊疗设备,应该基本配置电子血压计、电子温度测量仪(枪)、体温计、心电图机、经皮血氧饱和度检测仪,选配除颤仪等;听诊器、温度计、血压计等设备实行专人专用;配备相应救治药品。
(5)设置电话或其他通讯设施,尽量减少进入隔离病房的工作人员数量。
(1)疑似病例应按照指定规范路线,由专人专车护送到隔离点专用通道口,隔离点医务人员对患者信息核实并填写交接记录表,告知患者隔离点注意事项后进行安置。隔离点指定专人对转运车辆和人员进行终末消毒。
(2)患者进入病区时,及时更衣,交由隔离点统一消毒处理,患者离开隔离点时交还。
(3)根据《新型冠状病毒肺炎诊疗方案(试行第六版)》,结合患者实际情况进行治疗。
(4)进出隔离病房医务人员应正确实施手卫生及穿脱防护用品,采用二级防护,实施可引发气溶胶操作的医务人员采用三级防护。
(5)每日对隔离点医务人员进行体温、症状等健康监测,如有异常立即报告医院感染管理部门。
(6)严格按照《医疗机构内新型冠状病毒感染预防与控制技术指南》对隔离点、隔离病房进行消毒。
(7)疑似病例所产生的医疗垃圾、生活垃圾均按医疗废物处理,使用双层包裹袋盛装,严禁挤压,标明"新型冠状病毒感染"字样密闭运送医疗废物暂存点储存。含有病原体的标本和保存液应进行压力蒸汽灭菌或化学消毒处理后再按感染性废物处理。
1.疑似病例病情加重或一旦确诊,应立即由专人专车转运至定点医疗机构相应的隔离治疗病区。
2.疑似病例连续2次新型冠状病毒核酸检测阴性(采样时间至少间隔24 h)且发病7 d后新型冠状病毒特异性抗体IgM和IgG仍为阴性,可排除疑似病例诊断。
3.排除诊断的疑似病例从集中隔离点解除隔离后,由医疗卫生机构(包括疾病控制中心)告知工作人员告知患者继续居家隔离观察14 d,并将相关信息反馈至属地街道、卫生院(社区卫生服务中心),由社区医务人员参照疑似病例居家隔离管理要点执行。居家隔离观察期满,如未出现异常情况,解除隔离。
新型冠状病毒感染疑似病例管理流程见图1。


无症状感染者为无临床症状,呼吸道等标本新型冠状病毒病原学检测阳性者。主要通过聚集性疫情调查和传染源追踪调查等途径发现。
无症状感染者应集中隔离14 d,原则上2次连续标本核酸检测阴性者(采样时间至少间隔24 h)可解除隔离,阳性者继续实施隔离。7 d后标本核酸检测阴性者解除隔离,阳性者继续隔离7 d后,未出现发热呼吸道感染症状即可解除隔离。
出院后继续居家隔离或集中医学观察14 d,监测健康状况,解除隔离前由相关医疗机构进行医学评估。之后2周,建议居家医学观察,如有发热、呼吸系统等症状及时向社区医生报告,外出时佩戴口罩。出院第4周末到医院复诊1次。
参照国家卫健委发布的《新型冠状病毒肺炎防控方案(第六版)》密切接触者诊断标准[4]。
1.集中医学观察隔离点:应单独居住,房间内最好设有卫生间,隔离区域相对独立,避免与其他密切接触者接触。
2.居家医学观察隔离:应独立居住(或单间),单独进餐,尽量居住在下风向房间,避免与共同居住人员接触。
3.保持房门随时关闭,避免使用中央空调,在打开与其他家庭成员或室友相通的房门时先开窗通风。为避免交叉感染,房间必备专用物品包括:带盖垃圾桶、密封垃圾袋、清理痰液的多层不透水纸巾、含氯或酒精的消毒湿纸巾、水杯、水瓶、被褥等日常用品。
1.在隔离房间活动可以不戴口罩。
2.限制外出,不能随意离开隔离房间。如必须外出,需经管理人员同意,外出或离开隔离房间,必须先洗手或用速干手消毒剂、佩戴医用外科口罩后方可。
3.尽可能减少与其他家庭成员接触,必须接触时保持1 m以上距离,尽量处于下风向。
4.讲究咳嗽礼仪,偶尔咳嗽或者打喷嚏时用纸巾遮盖口鼻,不随地吐痰,用后纸巾及口罩丢入专门的带盖垃圾桶内。
5.餐食和生活必需品由联系人放置在房间门口。
1.固定一名身体健康状况良好且没有慢性疾病的家庭成员照顾。
2.尽量不进入隔离观察房间,必须进入时应规范佩戴口罩:佩戴医用外科口罩或KN95/N95及以上颗粒物防护口罩、一次性手套和保护性物品(如塑料围裙),口罩需紧贴面部,在居住空间中不要触碰和调整口罩。口罩因分泌物变湿、变脏,必须立即更换。戴口罩和手套前、摘口罩和手套后,进行双手清洗。
3.应尽量避免接触隔离者及其用品:如避免共用牙刷、香烟、餐具、饭菜、饮料、毛巾、浴巾、床单等。尽量避免与居家隔离人员直接接触,如发生任何直接接触,应及时做好清洁消毒。
居家隔离观察人员的餐具使用后应使用洗涤剂和清水单独清洗,及时消毒。煮沸消毒30 min,也可用有效氯为500 mg/L含氯消毒液浸泡30 min后,再用清水洗净。
有肉眼可见污染物时,应先完全清除污染物再消毒。无肉眼可见污染物时,可用500 mg/L二氧化氯或其他含氯消毒剂擦拭或喷洒消毒。地面消毒先由外向内喷洒一次,喷药量为100~300 ml/m2,待室内消毒完毕后,再由内向外重复喷洒一次。消毒作用时间应不少于30 min。
床围栏、床头柜、家具、门把手、家居用品等有肉眼可见污染物时,应先完全清除污染物再消毒。无肉眼可见污染物时,用500 mg/L二氧化氯或其他含氯消毒剂擦拭、喷洒或浸泡消毒,作用30 min后清水擦拭干净。浴室和厕所表面每天至少消毒一次。
在收集时应避免产生气溶胶,建议均按医疗废物集中焚烧处理。无肉眼可见污染物时,若需重复使用,可用流通蒸汽或煮沸消毒30 min;或先用500 mg/L的含氯消毒液浸泡30 min,然后按常规清洗;或采用水溶性包装袋盛装后直接投入洗衣机中,同时进行洗涤消毒30 min,并保持500 mg/L的有效氯含量;贵重衣物可选用环氧乙烷方法进行消毒处理。
使用过的手套、纸巾、口罩以及其他废物都应该放在患者房间专用的垃圾袋里面,标记为污染物再丢弃。
基层医生配合街镇、居委会协助管理以上人群的社区疫情防控工作。对于强制居家、集中隔离或自我居家隔离的人员,社区卫生服务中心医务人员应在疾控机构和其他专业机构指导下,通过电话、短信、微信、视频或信息化平台等的方式,做好隔离人员医学观察工作[6]。
基层医生应注意被观察人员每日2次测量体温变化,密切注意有无发热、咳嗽、咳痰、咽痛、腹泻、呼吸困难等症状。如有基础疾病如高血压、糖尿病、慢性阻塞性肺疾病等,应询问基础疾病相关的症状或相关检查指标(血糖等)的变化,及时给予必要的帮助和指导,并填写密切接触者医学观察记录表。基层医生还应关注被观察者的心理变化,及时回应以上人群提出的健康咨询,消除其顾虑,做好该类人群的心理疏导工作,推动形成积极、科学的应对疫情防控的预防与监测的社会氛围。
对于出院患者,基层医疗卫生机构要做好和定点医院间的联系,共享病历资料,及时接收出院患者信息,努力做到居民健康档案、电子病历、出院随访档案等信息共享和业务协同。基层医生对出院患者开展健康指导和健康状况监测,根据需要为轻型、普通型出院患者提供社区康复服务或居家康复指导。
基层医生协助定点医院安排出院2~4周后的复诊计划,预约复诊时间。告知患者复诊时重点复查血常规、生化、氧饱和度,必要时复查新型冠状病毒病原学检测。有肺炎的患者复查胸部CT影像学检查,了解肺部炎症吸收情况。
基层医生要及时了解患者的体温、呼吸道症状,重点加强对老年人和患有高血压、糖尿病等慢性基础疾病的出院患者的监测。
优选电话、微信或视频等访视方式。若条件不允许,出于工作需要方可采取入户或现场访视。
(1)普通访视:常规正确佩戴和使用工作帽、外科口罩或医用防护口罩,穿工作服,一次性隔离衣,一次性鞋套。隔离衣每班更换,污染、破损时随时更换。杜绝重复使用外科口罩或医用防护口罩,口罩潮湿、污染时随时更换。
(2)查体及其他密切接触:需要为居家隔离医学观察人员检查而密切接触时,可加戴乳胶手套,检查完后脱手套进行手消毒,更换一次性隔离衣。
(3)呼吸道标本采集:需要采集呼吸道标本时,应穿连体防护服,将外科口罩换为医用防护口罩,加戴护目镜或防护面屏,戴双层乳胶手套。
(4)保持距离:一般情况下与居家隔离医学观察人员接触时保持1.5 m以上的距离。现场随访及采样时尽量保持房间通风良好,被访视对象应当处于下风向。
(5)加强消毒防护:在进行访视前应对可能接触的门铃、门把手等部位进行消毒;对接触受访人员前后、接触可能污染的表面或离开其住所时,进行手卫生,用含酒精速干手消毒剂揉搓双手至干,也可用0.5%碘伏溶液,作用1~3 min。不要用手接触自己的皮肤、眼睛、口鼻等,必须接触时先进行手卫生。
(6)携带必需的医疗防控物资:实地访视者至少须随身携带健康教育宣传单(主要是咳嗽礼仪与手卫生)、速干手消毒剂、护目镜或防护面屏、乳胶手套、外科口罩/医用防护口罩、一次性隔离衣、医疗废物收集袋。
(7)妥善处置医疗废物:实地访视中产生的医疗废物须随身带回单位按医疗废物处置。
1.当隔离观察的密切接触者出现可疑症状,包括发热、咳嗽、咽痛、胸闷、呼吸困难、纳差、乏力、精神差、恶心、呕吐、腹泻、头痛、心慌、结膜炎、四肢或腰背部肌肉酸痛时应立即联系隔离点观察人员停止居家隔离并及时就医。社区卫生服务中心医务人员应通知居委会,联系急救中心(120)将观察者转运至就近发热门诊就诊。如其在发热门诊就诊后,排除疑似而未收治住院者,由街镇、居委会安排专车再接回隔离点继续隔离。基层医生电话随访转诊结果。
2.当隔离观察人员无发热,但出现其他原有冠心病、糖尿病等基础疾病严重症状时,由基层医生电话问诊,判断是否需要转上级医院治疗。如果需要转诊,由基层医生直接联系120,并告知120患者的流行病学史。
3.当隔离观察人员无发热,但出现鼻塞、流涕、腹泻等症状时,由基层医生电话问诊后,指导其用药。居委会负责帮其配药,送药上门。并随时关注患者病情变化。
1.隔离观察人员隔离期满(医学观察期限为自最后一次与病例、无症状感染者发生无有效防护接触后14 d),确诊病例和无症状感染者的密切接触者在医学观察期间若病毒核酸检测阴性,仍需持续观察至期满,疑似病例在排除后,其密切接触者可解除医学观察[1]。隔离期满出具健康观察解除告知单。
2.隔离观察人员隔离期间出现呼吸道症状、发热、畏寒、乏力、腹泻、结膜充血等症状,被转诊至上级医院发热门诊并隔离治疗。
3.隔离观察人员隔离期间因其他疾病被转诊至上级医院住院治疗。
新型冠状病毒感染密切接触者管理流程见图2。


聚集性发病是此次新型冠状病毒感染的重要流行病学特点之一。聚集性发病是指14 d内在小范围(如家庭、办公室、学校班级等场所)出现2例及以上发热和/或呼吸道症状的病例。聚集性疫情是指14 d内在小范围(如一个家庭、一个工地、一个单位等)发现2例及以上的确诊病例或无症状感染者,且存在因密切接触导致的人际传播的可能性,或因共同暴露而感染的可能性。聚集性疫情又以家庭聚集最为常见。基层医疗卫生机构在发现、报告家庭聚集疫情方面起着重要作用。
对家庭内有疫区返乡人员的家庭成员进行每日访视,访视内容包括体温监测、症状询问等,发现2例及以上有发热或其他呼吸道症状者,应注意症状相似情况、起病时间关系、家庭成员间发病是否在14 d以内,符合聚集性发病者,建议其就诊于定点医院发热门诊。
收到疾控部门关于基层医疗卫生机构所辖管范围内有确诊病例或疑似病例的通知时,应规律访视其家庭成员,督促有症状者尽早就诊于定点医院,减少进一步传播风险。
因发热、干咳、腹泻等症状就诊于基层医疗卫生机构的病例,除询问疫区、疫源地人员或确诊病例接触史,还应注意询问家庭成员发病情况,以及家庭成员疫区、疫源地人员或确诊病例接触史。其他家庭成员为确诊病例或1个以上的其他家庭成员有类似症状则为聚集性发病,或家庭成员有明确的疫区、疫源地人员或确诊病例接触史,均是重要流行病学证据。一旦诊断为疑似病例者,应填写疑似病例传染病报告卡,2 h内报告辖区疾控部门;或者将患者转诊至定点医院发热门诊。不符合疑似病例标准者,根据病情需要安排进一步住院治疗或居家治疗。对于居家治疗者,基层医务人员应进一步随访其病情变化,病情无好转或恶化,建议其返回发热门诊复查。处理流程见图3。


基层医疗卫生机构应协助疾控部门调查所有病例的感染来源、密切接触者等信息,以及病例间的流行病学联系及传播链,按照《国家突发公共卫生事件相关信息报告管理工作规范(试行)》的要求,填报事件的基本信息、初次、进展和结案报告。
未采取有效防护与患者有接触的人员(包括工作、生活、一起乘坐公共交通的人员和医务人员等),经判定符合密切接触者,应进行医学隔离观察。家庭聚集性疫情时,尤其要加强对家庭内密切接触人员的医学观察。观察流程参照新型冠状病毒感染密切接触者管理流程。
家庭聚集性疫情,往往给患病家庭造成较大的思想压力和精神负担。基层医疗卫生机构可给予适当的心理疏导和精神鼓励。一方面引导患者和密切接触人员关注客观、正确的疫情信息,不受各种负面消息的不良影响;另一方面及时给予医学帮助,减少因焦虑带来的恐慌。家庭确定为聚集疫情后,其所在社区也会有恐慌心理,应通过宣传给予正确的引导。
参照国家卫健委发布的《新型冠状病毒感染的肺炎诊疗方案(试行第七版)》疑似病例的诊断标准。
1.设置发热门诊的基层医疗卫生机构,发现疑似病例,应引导到隔离室,申请院内会诊,如仍确定疑似病例,填写转运申请单,报告医务科启动疑似患者转运流程(图4),并于2 h内进行网络直报[8]。


2.无发热门诊的医疗机构、车站、码头、道路卡口、摸排及集中隔离点发现有流行病学史并伴有发热、咳嗽、呼吸急促等症状的,引导至临时隔离点,由基层医生评估(如面诊须做好二级防护)并汇报疾控专家,仍考虑疑似病例的,启动疑似患者转运流程。
3.定点医院收治患者后,经连续2次核酸检测阴性排除后,落实专车接回继续医学观察至期满,对医学观察期满、但因其他疾病未愈需要专科医院继续住院治疗的,需协调转运到专科医院。疑似患者核酸检测阴性后转运流程见图5。


1.转运救护车辆车载医疗设备(包括担架)专车专用,驾驶室与车厢严格密封隔离,车内设专门的污染物品放置区域,配备防护用品、消毒液、快速手消毒剂。
2.参与转运的医务人员及司机穿工作服、一次性手套、一次性工作帽、医用一次性防护服、医用防护口罩、防护面屏或护目镜、工作鞋或胶靴、防水靴套等。
3.医务人员、司机转运患者后,须及时更换全套防护物品。
4.转运救护车应具备转运呼吸道传染病患者基本条件,尽可能使用负压救护车进行转运。转运时应保持密闭状态,转运后对车辆进行消毒处理。对重症病例,随车配备必要的生命支持设备,防止患者在转运过程中病情进一步恶化。
5.医务人员和司机的防护,车辆、医疗用品及设备消毒,污染物品处理等按照《医院感染管理办法》《医疗机构消毒技术规范》及相关规定执行。
6.救护车返回后需严格消毒方可再转运下一例患者。
疫情防控期间将生活垃圾临时分为一般生活垃圾、涉疫情生活垃圾(参考医疗废物进行疾病防控管理)。
1.一般生活垃圾为健康人群和无症状的密切接触人群日常生活中产生的垃圾。
2.涉疫情生活垃圾为确诊病例的密切接触者、有发热或呼吸道症状人群、疑似病例和确诊病例在集中收治前产生的生活垃圾。
(1)每日及时清理生活垃圾,勿将垃圾堆放到楼道,应投放至小区垃圾桶内。
(2)清理垃圾后按照六步法洗手或使用免洗手消毒剂。
(1)生活垃圾日产日清,由社区街道或物业管理公司委托生活垃圾清运公司统一收集,按生活垃圾处理,保持居住环境清洁。
(2)垃圾处理人员应佩戴口罩、手套等个人防护用品。在处理垃圾后立即洗手或用含酒精的消毒剂做好手部消毒。
(3)每日对垃圾集中收运点开展消毒工作。特别针对人流密集场所周边、重点小区等重点进行消毒作业。
(4)密切接触人群一旦出现发热、干咳等疑似症状,其产生的生活垃圾按发热及疑似病例生活垃圾处理。
(1)应在产废家庭居住区域内放置供其单独使用的垃圾桶(带盖),内置垃圾袋,早、晚各处理一次。发热及疑似病例处理垃圾时需做好手卫生,无需特殊防护措施。
(2)尽量由发热、疑似病例本人完成,如由家人处理时,处理人员需戴一次性手套、医用外科口罩及以上颗粒物防护口罩或医用防护口罩。做好自我防护。
(3)处理时要求扎紧垃圾袋,必要时,可用双层垃圾袋扎紧。扎紧后,暂放置于发热、疑似病例居住区域内。具体操作如下:
①封袋。首先,将生活垃圾投入无泄漏的普通垃圾袋,垃圾达到或少于容量的3/4;其次,将垃圾装入双层的专用垃圾袋(属地社区卫生机构提供)。
②喷洒消毒。对专用袋里的生活垃圾进行喷洒消毒(如没有喷壶可以用饮料瓶子在瓶盖上扎眼替代),浇洒至完全湿透后扎紧垃圾袋口,放置30 min待消毒液生效。消毒液的配备方法如下:
使用健之素片时:浓度要求1 000 mg/L,相当于两瓶500 ml矿泉水的水量(1 000 ml)中投入4片健之素。
使用84消毒液时:可用饮料瓶子配制,两瓶500 ml矿泉水的水量(1 000 ml)中兑入两个矿泉水瓶盖的84液原液。
③封扎。为避免垃圾外泄,请采用鹅颈式封扎方法(图6)。


④装箱密封。装入一次性耐压纸箱内并密封,密封后禁止打开,纸箱表面注明"涉疫情生活垃圾"标识和垃圾处理日期。
⑤摆放显著位置。隔离人员将处理好的垃圾暂放家中,并致电居家隔离联络员,联系好收取的具体时间,联络员及时通知相关部门上门收取。隔离人员按照约定的收取时间,提前将已装箱的垃圾摆放在居室大门外显著位置。
(4)清理垃圾后按照六步法洗手或使用免洗手消毒剂。
(1)每日早、晚由专门人员前往统一收集,收集后转移至双层黄色医疗废物标识的塑料袋中,按照医疗废弃物处置流程进行处置。
(2)收取人员首先做好个人防护(口罩、手套、护目镜、防护服等个人防护用品),上岗前和上岗后要及时洗手、更换口罩和防护服,对垃圾外包装进行浇洒消毒(消毒液配比同上),专车清运。
(3)收集携带用物要求:喷壶内放有含氯消毒液(浓度要求1 000 mg/L)、橡胶手套、标识、胶带、登记记录本。
(4)收集车辆要求:固定车辆和车辆消毒用物。车辆内放置硬质纸箱(大、小),不能放置其他用物,每日收集后使用含氯消毒液(1 000 mg/L)喷洒,作用时间30 min后清水擦拭,再开窗开门通风30 min。做好消毒登记记录。
(5)收集车辆运送路线要求:每日运送前与收集人员制定本次运行路线(不重复原则)做好记录。
(6)收集、转运登记记录要求:收集记录注明日期、时间、地点、箱数、包装是否完好、是否喷洒消毒液、收集人员签字。转运记录注明日期、时间、箱数、重量、医疗机构签字、接收人员签字。
(7)医疗垃圾暂存室管理要求:设置涉疫情生活垃圾存放点(有标识)、转运记录单。
(8)每日对垃圾集中收运点开展消毒工作。特别针对人流密集场所周边、重点小区等重点进行消毒作业。
1.对涉疫情生活垃圾加强管理,严格按照医疗废物管理和相关规定进行分类投放、收运和处置,同时加强对医院、社区卫生服务机构等机构产生的一般生活垃圾的监控,严禁医疗废物或涉疫情生活垃圾混入一般生活垃圾投放、收运系统。
2.建立垃圾产生单位责任人制度,组织做好特殊区域涉疫情生活垃圾分类投放、收集、贮存、消毒、运输等工作。
3.涉疫情生活垃圾临时贮存点的选取,应当远离医疗区、食品加工区和人员活动区以及生活垃圾存放场所,并设置明显的警示标识和防渗漏、防鼠、防蚊蝇、防蟑螂、防盗以及预防儿童接触等安全措施。
新型冠状病毒感染疑似患者生活垃圾清运流程见图7。


(一)来自重点地区(武汉及其周边城市)及重点关注地区(湖北省外有新型冠状病毒肺炎持续流行的城市)的人群。
(二)来自非重点地区及非重点关注地区的人员。
(三)本地健康人群。
"控制传染源、切断传播途径、保护易感人群"是控制传染病传播的唯一原则。对于不同感染风险的人群采取不同的预防措施是控制传染病传播的关键。基层医生作为社区居民的健康守门人,在阻断传染病传播中有着不可替代的作用。各地根据各自条件和情况对来自外地人员可采取集中或居家隔离医学观察,对来自重点地区的人员必须严格执行14 d隔离医学观察。
对于14 d内来自重点地区及重点关注地区的人员,严格执行14 d的居家或集中医学观察。基层医生应协同公安、居委会或村委会上门采集信息、测量体温。基层医生主动加强对以上人员的健康宣传与针对性指导,通过电话、短信、微信等多种方式,主动发送健康提示、自我防护知识、居家消毒隔离知识。对于居家隔离人员、居家隔离人员家庭成员或室友感染防控提供专业指导(图8)。


对于以上人员,建议自我居家隔离,隔离时间为到达后14 d,居家隔离期间原则上不外出,并做好个人防护。基层医生主要职责是加强健康宣教,宣传个人防护知识、居家消毒小常识等,协助居委会做好信息采集、体温登记等工作。
对于本地健康人群,建议尽量减少外出,出门做好个人防护。基层医生应主动发送健康提示、自我防护知识、居家消毒隔离知识给签约居民,做好健康宣教和健康指导工作。若出现呼吸道症状或其他不适,可通过基层医生电话、微信问诊,指导用药,也可自行前往附近医疗机构就医,并做好防护。
基层医疗卫生机构通过家庭医生签约管理着大量的老年人群和慢性基础疾病(心脑血管疾病、糖尿病、慢性肺部基础疾病及肿瘤)人群。老年人在各项生理机能方面均发生退化现象,如呼吸系统机能减退,免疫系统的功能降低等,同时很多老年人也合并各种慢性基础疾病,因而新型冠状病毒对老年人带来的危害更加严重。现有的证据显示,老年人和有慢性基础疾病的患者的新型冠状病毒感染病情更容易发展为重症及危重症,进而导致死亡。此外,与年轻和其他无慢性基础疾病患者人群相比,老年和慢性基础疾病患者人群自我照护的能力普遍较弱,通常依赖于家人和社会陪护。一旦出现感染,也将增加潜在的传播途径。
基层医疗卫生机构有必要在老年及慢性基础疾病患者的人群中给予有效和合理的预防和管理。
1.以街道/村为单位,各相关部门联合制定方案,并考虑因地制宜,实行对慢性病及高龄人群特别防控措施。
2.对老年和慢性基础疾病患者人群进行针对性健康教育。减少外出活动,居家时,也应该注意个人防护和手卫生,保持室内清洁。部分老年人对于疫情防控缺乏足够的认识,应加强宣教,可以采取针对老年生理状态的一些举措,如印刷疫期指南小手册,尽量以大文字、清淡配色、有质量的小本子形式,对于慢性基础疾病的患者,还可以随药物一同配发等。
3.增加对老年和慢性病照护的人群宣传教育,如家属、护理人员等。以居家隔离观察为例:最好与家人分住所居住;家人需每天与老人沟通,必须见面时(如送餐等),家属与老人务必均要戴口罩,家属进门后洗手,双方保持1 m以上距离。如因各种原因不能分住所居住的,要分房间居住。家庭成员去共同区域时,分时段去,并都需要戴口罩。
4.在保证慢性病患者用药安全的情况下,尽量采用长疗程处方,降低慢性病患者就医次数。签约家庭医生团队成员应做好慢性病患者的电话随访指导,指导患者在家我自我监测,对于控制不达标者要做好及时干预及回访工作,对于出现急性并发症者应引导其及时就医。特殊时期,亦可送药上门,有条件的地区可以开展网上咨询和网络药物配送。
5.如果出现发热、咳嗽等相关症状,需要与普通感冒、流行性感冒相鉴别,可以通过网络、电话等方式咨询医生,必要时去医院就诊。
6.对于部分独居老人,没有家人照顾,可以通过电话关注其健康状况,必要时可以上门询问,也可为其家庭安装报警系统,可直接联系到社区医疗机构。
7.关注老年和基础慢性疾病患者人群的心理状况,加强和他们的沟通,减少他们对于疫情的恐惧。
(1)自我防护:
①做好手卫生:勤洗手,正确洗手。年长儿可独立洗手,幼儿需在家长协助下洗手。家长先洗净自己的双手,协助幼儿洗手结束后,须再次清洁双手。在进食前、排便后、接触分泌物后、戴口罩前、脱口罩后均应洗手。告知儿童避免直接接触人体分泌物,特别是口腔或呼吸道分泌物,以及尿液和粪便。打喷嚏或咳嗽时不要用手直接遮挡。
②正确佩戴口罩:建议疫情期间儿童尽量不外出,如需外出必须正确佩戴口罩。1岁以上儿童外出需佩戴口罩。疾病高发区儿童建议佩戴N95口罩或一次性外科口罩;非疾病高发区儿童也应佩戴一次性口罩。口罩要完全罩住口鼻,不可露出鼻腔,且大小合适,紧贴面部皮肤。戴口罩期间,家长需关注儿童呼吸情况,避免窒息。
③注重个人卫生:勤洗澡、修指甲、勤换衣物,并保持衣物干净整洁。避免用手接触口、鼻、眼;打喷嚏或咳嗽时,尽量低头或转头避开身边的人,并用纸巾或手肘衣服遮住口鼻。
(2)病毒感染症状监测:由于家庭成员均可能为潜在感染者,居家期间需针对病毒感染相关症状进行监测。年长儿可表达各种不适,婴幼儿不能及时准确表达,家长需多观察。居家隔离期内早晚各测1次体温,必要时可随时监测体温。隔离期结束时如家族成员均未发病,则儿童感染的可能性不大。
监测期间尚需关注儿童精神状态、食欲变化,有无咳嗽、腹泻等症状,并做好相关记录。若出现发热、打喷嚏、流涕、咳嗽等呼吸道症状以及呕吐、腹痛及腹泻等消化道症状,或无诱因出现精神食欲差、嗜睡等症状应及时就近就医或专业网上咨询。
(3)饮食起居护理:儿童处于生长发育旺盛时期,需要提供充足的营养物质,多食用含优质蛋白食物、新鲜的水果蔬菜,根据实际情况适量补充维生素,矿物质和鱼肝油等。母乳喂养儿可继续母乳喂养,人工喂养时家长严格做到配奶前要洗手,所有饮食用具消毒。
冠状病毒通过接触和飞沫等多种途径传播。居家隔离期间注意避免亲密接触,不要亲吻儿童,说话距离应超过1 m。早睡早起,保证充足的睡眠,适当居家锻炼,提高抵抗力。
(4)儿童心理干预:儿童情绪和情感是儿童心理健康的基础,它不仅是心身联系的桥梁和纽带,更与儿童免疫力密切相关,儿童稳定的情绪正是抵御病毒的最强有力屏障,所以关注儿童的不同情绪,学会对症进行情绪管理、疏导及干预,是家长们在儿童居家防护中最应该关注的。
①孤独:当儿童因久居家中和开学延误而缺少玩伴时,可能表现出少言寡语、注意力不集中、发呆、无精打采,对任何事都提不起兴趣的表现。心理干预建议:成人增加与儿童的交流,与儿童一起做一些儿童有兴趣的协作性游戏,以缓解儿童孤独感。
②烦躁不安:性格外向的儿童容易因久居家中而表现出坐立难安、多动、冲动、脾气大等表现。心理干预建议:家庭成员和儿童共同进行舒缓情绪的游戏和活动,比如诗歌朗诵、绘画、书法、广播体操等形式的文体疗法,以活动为载体,平和地互相沟通和交流。
③失落:儿童久居家中,活动空间小,可能出现长时间情绪低落、面容呆板、动作减少、食欲欠佳等表现。心理干预建议:家长宜采用能让儿童"动起来"的游戏进行亲子互动,比如吹泡泡、踢毽子、套圈等运动类游戏,以及跟随音乐唱歌、跳舞等形式的音乐疗法。
(1)寒假期间:
①有疫情高发地区(如武汉等地区)居住史或旅行史的学生,自离开疫情高发地区后,居家或在指定场所医学观察14 d。
②各地学生均应尽量居家,减少走亲访友、聚会聚餐,减少到人员密集的公共场所活动,尤其是空气流动性差的地方。
③建议学生每日进行健康监测,并根据社区或学校要求向社区或学校指定负责人报告。
④寒假结束时,学生如无可疑症状,可正常返校。如有可疑症状,应报告学校或由监护人报告学校,及时就医,待痊愈后再返校。
(2)返校途中:
①乘坐公共交通工具时全程佩戴防护口罩。
②随时保持手卫生,减少接触交通工具的公共物品和部位。
③旅途中做好健康监测,自觉发热时要主动测量体温。
④留意周围旅客健康状况,避免与可疑症状人员近距离接触。
⑤若旅途中出现可疑症状,尽量避免接触其他人员,并视病情及时就医。
⑥旅途中如需去医疗机构就诊时,应主动告诉医生相关疾病流行地区的旅行居住史,配合医生开展相关调查。
⑦妥善保存旅行票据信息,以配合可能的相关密切接触者调查。
(1)不建议延迟接种的疫苗:
①新生儿首剂乙肝疫苗和卡介苗需要在出生后尽快接种,尤其是母亲乙肝表面抗原(HBsAg)阳性的新生儿。
②狂犬病及破伤风暴露后会造成严重后果,甚至危及生命,建议按照预防接种程序及时、全程接种。
(2)优先安排补种的疫苗:
①接种条件恢复后,优先安排可能超过免疫程序时间的儿童。
②优先安排含麻疹成分疫苗(麻风疫苗、麻腮风疫苗等)、乙肝疫苗(尤其是母亲表面抗原阳性的儿童)、脊髓灰质炎疫苗和百白破疫苗等的接种。
③新生儿首剂乙肝疫苗和卡介苗如出生时未及时接种,如符合同时接种其他免疫规划疫苗条件的,建议同时接种多种免疫规划疫苗。
(3)近期确需接种疫苗时的建议:
①各单位经评估具备接种条件的,应合理安排开诊时间,做好接种计划和预约,错峰接种,避免人员聚集。按规定严格做好接种场所消毒,定时开窗通风,严格落实独立区域和专门通道。
②监护人带儿童接种疫苗时,要做好个人防护;按照保健医生的预约时间到达接种。
③监护人和儿童在公共场所不要随意触摸,接种后在医院人员稀少的清洁区域留观30 min,但不要远离接种门诊以便于留观。
(4)延迟接种期间的注意事项:
①对于首剂次的乙肝、卡介苗、百白破等尚未接种的小月龄婴儿,如家庭环境中有可疑患病风险的,应予以隔离,减少婴儿罹患疫苗可控疾病的风险。
②在延迟接种期间,做好健康防病宣教工作。
③要每日做好儿童和所有家庭成员的健康监测,主动测量体温。如家人有不适症状,应主动隔离观察,防止与婴幼儿交叉感染。
1.基层妇保人员应通过微信、App、电话、视频、线上孕妇学校等方式加强对孕产妇健康教育和咨询指导,帮助孕产妇做好自我监测和居家防护。
2.根据孕产妇具体情况,必要时可适当调整产检时间。对有妊娠合并症、并发症等高危孕产妇,指导其按时接受产前检查,出现异常情况及时就医。
3.指导孕产妇正确识别和应对临产征兆,及时前往助产机构住院分娩。对原建档机构为新型冠状病毒肺炎救治定点医院的孕产妇,要及早做出合理安排;对其中邻近预产期的,要协调落实产检及分娩机构,并及时通知到人,确保安全分娩。
4.妊娠合并新型冠状病毒感染的妇女,产后在痊愈之前应禁止母乳喂养。
5.新型冠状病毒是否可以通过胎盘垂直传播仍不清楚,故应对合并新型冠状病毒感染的产妇所生新生儿进行隔离治疗至少14 d,同时由于分娩前母体的高热及低氧血症,发生胎儿窘迫、早产等可能性大,出生后呼吸暂停等发生风险增加,应严密监护新生儿,有问题及时与辖区儿保医师联系,及时到相应专科医院就诊。
6.孕妇因分娩过程中体力消耗,失血,大量水分丢失,机体内环境紊乱致下降,产后成为易感人群。无症状的感染者在此期间可能出现临床症状,如出现产后发热,在排除产褥期感染、乳胀、乳腺炎等产科情况后,要警惕呼吸道感染的可能性(如肺炎、肺结核、病毒性感冒等),目前已发现部分病例在产后6~48 h内出现发热,疑似新型冠状病毒感染,疑似病例需进一步行病原学检查以确诊。出院后孕产妇因产后发热就诊于发热门诊时,应同时请妇产科专科会诊排除产科情况。
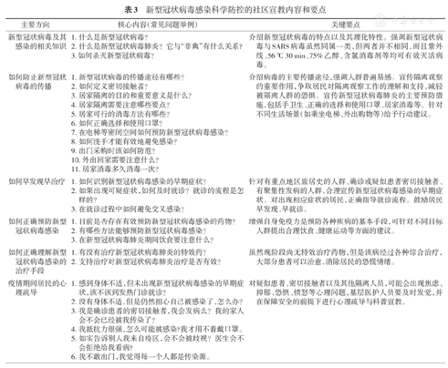
为便于基层防控工作的开展,建议从以下方面着手进行居民宣教(表3):

新型冠状病毒感染科学防控的社区宣教内容和要点
新型冠状病毒感染科学防控的社区宣教内容和要点
| 主要方向 | 核心内容(常见问题举例) | 关键要点 |
|---|---|---|
| 新型冠状病毒及其感染的相关知识 | 1.什么是新型冠状病毒? | 介绍新型冠状病毒的特点以及其理化特性。强调新型冠状病毒与SARS病毒虽然同属一类,但两者并不相同,而且紫外线、56 ℃ 30 min、75%乙醇、含氯消毒剂等均可有效灭活病毒。 |
| 2.什么是新型冠状病毒肺炎?它与"非典"有什么关系? | ||
| 3.如何杀灭新型冠状病毒? | ||
| 如何防止新型冠状病毒的传播 | 1.新型冠状病毒的传播途径有哪些? | 介绍病毒的主要传播途径,强调人群普遍易感。宣传隔离观察的重要作用,争取居民对隔离观察工作的理解和支持,减轻被隔离人群的恐惧。宣传新型冠状病毒肺炎的主要预防措施,包括手卫生、正确的选择和使用口罩、居家消毒等。针对不同生活场景(如乘坐电梯、外出购物等)给予行动建议。 |
| 2.如何定义密切接触者? | ||
| 3.居家隔离的目的和重要意义是什么? | ||
| 4.居家隔离需要注意哪些要点? | ||
| 5.居家可行的消毒方法有哪些? | ||
| 6.如何正确选择和使用口罩? | ||
| 7.在电梯等密闭空间如何预防新型冠状病毒感染? | ||
| 8.如何洗手才能有效地避免感染? | ||
| 9.出门采购时该如何防范? | ||
| 10.外出回家需要注意什么? | ||
| 11.居家消毒多久消毒一次? | ||
| 如何早发现早治疗 | 1.如何识别新型冠状病毒感染的早期症状? | 针对有重点地区旅居史的人群、确诊或疑似患者密切接触者、有聚集性发病的人群,合理宣传新型冠状病毒感染的早期症状。对出现相应症状的居民,正确指导就诊流程。鼓励居民早发现、早就诊。 |
| 2.如果出现可疑症状,如何及时就诊?就诊的流程是怎样的? | ||
| 3.在就诊过程中如何避免交叉感染? | ||
| 如何正确预防新型冠状病毒感染 | 1.目前是否存在有效预防新型冠状病毒感染的药物? | 增强自身免疫力是预防各种疾病的基本手段,可针对不同目标人群提出合理饮食、健康运动等方面的建议。 |
| 2.有哪些方法能够预防新型冠状病毒感染? | ||
| 3.在新型冠状病毒肺炎期间饮食要注意什么? | ||
| 如何正确理解新型冠状病毒感染的治疗手段 | 1.有没有治疗新型冠状病毒肺炎的特效药? | 虽然现阶段尚无特效治疗药物,但是该病经过各种综合治疗,大部分患者可以治愈,消除居民的恐慌情绪。 |
| 2.支持治疗对新型冠状病毒肺炎治疗是否有效? | ||
| 疫情期间居民的心理疏导 | 1.感到身体不适,但未出现新型冠状病毒感染的早期症状,该不该到发热门诊就诊? | 对疑似患者、密切接触者以及其他隔离人员,可能会出现焦虑、抑郁、恐惧、愤怒等心理问题,基层医护人员要及时发觉,并在保障安全的前提下进行心理疏导与科普宣教。 |
| 2.没有身体不适,但是仍然担心自己被感染了,怎么办? | ||
| 3.我是确诊患者的密切接触者,我会发病么?我的家人会不会已经被我传染了? | ||
| 4.我抵抗力很强,怎么可能被感染?我才用不着戴口罩。 | ||
| 5.如实告诉别人我来自疫区,会不会被歧视?医生会不会拒绝给我看病? | ||
| 6.我不敢出门,我觉得每一个人都是传染源。 |
介绍新型冠状病毒的特点以及其理化特性。强调新型冠状病毒与严重急性呼吸综合征(SARS)病毒虽然同属一类,但两者并不相同,而且紫外线、56 ℃ 30 min、75%乙醇、含氯消毒剂等均可有效灭活病毒。
介绍病毒的主要传播途径,强调人群普遍易感。宣传隔离观察的重要作用,争取居民对隔离观察工作的理解和支持,减轻被隔离人群的恐惧。宣传新型冠状病毒肺炎的主要预防措施,包括手卫生、正确地选择和使用口罩、居家消毒等。针对不同生活场景(如乘坐电梯、外出购物等)给予行动建议。
针对有重点地区旅居史的人群、确诊或疑似患者密切接触者、有聚集性发病的人群,合理宣传新型冠状病毒感染的早期症状。对出现相应症状的居民,正确指导就诊流程。鼓励居民早发现、早就诊。
增强自身免疫力是预防各种疾病的基本手段,可针对不同目标人群提出合理饮食、健康运动等方面的建议。
虽然现阶段尚无特效治疗药物,但是该病经过各种综合治疗,大部分患者可以治愈,消除居民的恐慌情绪。
对疑似患者、密切接触者以及其他隔离人员,可能会出现焦虑、抑郁、恐惧、愤怒等心理问题,基层医护人员要及时发现,并在保障安全的前提下进行心理疏导与科普宣教。
采用网络直报方式,支撑疫情数据填报和逐级统计,重点涵盖疑似、确诊病例等内容,不断提高数据报送质量效率。
利用手机App、微信等形式完成本区域居民的出行信息、健康情况等登记,可以在信息系统设定"高危提醒"等功能,重点、及时地跟踪"高危可疑人群",整体、动态地掌握本区域人群防控情况。对接新型冠状病毒肺炎患者救治医院和基层医疗卫生机构,跟踪治愈患者健康状况[9]。
利用互联网信息系统,对发热等可疑患者做好筛查、预检分诊和门诊登记,并立即就近转诊至设有发热门诊的上级医院,信息登记完成后要按时上报。
利用网络资源协助追踪、督促来自疫情发生地区的人员居家医学观察,在医学观察14 d内,可以借助网络系统监测其健康状况,例如由患者或家属以"电子版患者日志卡"形式每天通过微信、手机App、网络登记或电话联系,及时登记个人病情变化,社区卫生工作人员进行实时检测,设置预警功能,发生异常情况主动提醒、及时报告。
利用信息通讯技术,以"家庭病床"为目标,逐步实现"远程病床监护系统",基层医生利用网络加强线上的精准管理和服务,重点对辖区内老年人和患有高血压、糖尿病等慢性疾病患者人群开展"线上健康管理"工作。
有条件的社区可以运用智能语音随访系统辅助进行各项抗疫工作,包括:医疗卫生资讯发布(预防接种工作安排、医院就诊信息等),重点人群发热筛查和跟进随访,开展健康咨询和随访、指导居家健康监测和防护、普及新型冠状病毒肺炎的知识、对居民进行心理疏导,与街道办事处、居委会或村委会等配合开展科学、快速、有效的群防群控。
1.线上医生问诊平台:建立医疗网络问诊平台,面向社区居民提供病情咨询服务[10]。
2.线上就医指引:鼓励网络平台建设引入本地区官方挂号平台,提供发热门诊查询、在线挂号等第三方服务,帮助居民在线进行发热诊前自我评估,如有发热症状,还可以通过平台查询离家最近的发热门诊,提前做好就诊准备。
3.鼓励基层医生利用"新型冠状病毒感染肺炎防疫专利信息共享平台"等公共信息资源和服务,参与疫情防控科研,提升疫情防控效能。
加强疫情动态及相关知识的宣传,通过对接政府相关部门疫情发布平台,发布和更新本地疫情防控的政策措施,实现疫情信息的动态更新。支持基层医生和相关志愿者等发布社区疫情防控知识,介绍疫情防控、医疗卫生科普等知识,鼓励社区居民与基层医生互动,获取防控知识,并主动参与社区防控等重大事项的协商工作。
通过线上讲座、录制视频、文字制作等方式,利用互联网、App、小程序等多种途径,为基层医生提供疫情防控、诊断、治疗、消毒等专业化知识。帮助基层了解最新政策和各地动态,提升对新型冠状病毒肺炎疫情危害性认识,提高基层医务人员防控疫情的能力[11]。
发挥大医院资源优势,打造多层级诊疗互动服务平台。包括省级定点救治医院在内的各大医院提供远程会诊、防治指导等服务,借助信息技术下沉专家资源,提高基层和社区医疗卫生机构应对处置疫情能力,缓解定点医院诊疗压力,减少人员跨区域传播风险。可建设数字影像远程诊疗服务,并形成"可疑病例远程会诊"日常流程[12]。
利用"互联网+"信息平台,将同一个区域内的三级医院与二级医院、社区医院、乡卫生院组成医疗联合体,加强基层医疗单位与各上级医疗单位的信息交流和共享。
充分利用各地区的区域人口健康信息平台和大数据平台,发挥互联网医院、互联网诊疗优势,鼓励在线开展常见病、慢性病复诊及药品配送功能,降低其他患者线下就诊交叉感染的风险[13]。
通过平台,让到过疫区的流动人员上传到达疫区的时间、在疫区和离开疫区所接触的人员、到过的地方等与传播相关的信息,上传自己的健康状态,是否有发热、咳嗽、咳痰、乏力、腹泻等疑似症状;通过这些数据,可以筛查可疑患者、传播途径、超级传播者,对疫情的精准防控有重要意义。
通过实时定位疑似患者、确诊患者的所在地理位置,让市民能主动规避传染源,通过疫情地图切断传播途径。
指导:国家卫生健康委员会前方工作组防控组
《新型冠状病毒感染基层防控指导意见》制订专家组:
学术委员会主任委员:王辰(中国工程院,中国医学科学院北京协和医学院,中日友好医院)
副主任委员:迟春花(北京大学第一医院);瞿介明(上海交通大学医学院附属瑞金医院)
秘书长:吴浩(首都医科大学北京市丰台区方庄社区卫生服务中心);杨汀(中日友好医院)
学术委员会委员(按姓氏拼音顺序):陈亚红(北京大学第三医院);迟春花(北京大学第一医院);丁静(首都医科大学附属复兴医院月坛社区卫生服务中心);杜雪平(首都医科大学附属复兴医院月坛社区卫生服务中心);方力争(浙江大学医学院附属邵逸夫医院);胡悒萍(广州市天河区石牌街华师社区卫生服务中心);黄克武(首都医科大学附属北京朝阳医院);揭志军(复旦大学附属上海市第五人民医院);李海潮(北京大学第一医院);李晓南(武汉华中科技大学社区卫生服务中心);李亚子(中国医学科学院医学信息研究所);刘晓菊(兰州大学第一医院);卢祖洵(华中科技大学);罗凤鸣(四川大学华西医院);毛宗福(武汉大学全球健康研究中心);瞿介明(上海交通大学医学院附属瑞金医院);谭伟(武汉市青菱街社区卫生服务中心);王辰(中国工程院,中国医学科学院北京协和医学院,中日友好医院);王贵强(北京大学第一医院);王显君(重庆市沙坪坝区渝碚路社区卫生服务中心);王玮(中国医科大学附属第一医院);吴浩(首都医科大学北京市丰台区方庄社区卫生服务中心);徐永俊(中国疾病预防控制中心环境与健康相关产品安全所);杨汀(中日友好医院);易春涛(上海市徐汇区枫林街道社区卫生服务中心);于晓松(中国医科大学);詹庆元(中日友好医院);赵建平(华中科技大学同济医院);郑家强(英国伯明翰大学);郑艳玲(武汉市首义路街社区卫生服务中心);郑则广(广州医科大学附属第一医院广州呼吸健康研究院)
撰写专家名单(按姓氏拼音顺序):陈亚红(北京大学第三医院);迟春花(北京大学第一医院);崔晓敬(中日友好医院);丁静(首都医科大学附属复兴医院月坛社区卫生服务中心);葛彩英(首都医科大学北京市丰台区方庄社区卫生服务中心);郭云(成都市天府新区华阳社区卫生服务中心);胡芳(浙江省杭州市江干区四季青街道社区卫生服务中心);黄克武(首都医科大学附属北京朝阳医院);黄婉怡(广州医科大学附属第一医院广州呼吸健康研究院);揭志军(复旦大学附属上海市第五人民医院);孔慜(首都医科大学北京市丰台区方庄社区卫生服务中心);李智莉(首都医科大学北京市丰台区方庄社区卫生服务中心);刘晓菊(兰州大学第一医院);刘宇春(首都医科大学附属复兴医院月坛社区卫生服务中心);罗凤鸣(四川大学华西医院);王丽(北京中医药大学北京市丰台区方庄社区卫生服务中心);王玮(中国医科大学附属第一医院);魏学娟(首都医科大学北京市丰台区方庄社区卫生服务中心);吴浩(首都医科大学北京市丰台区方庄社区卫生服务中心);杨鸿雁(北京市海淀区北太平庄社区卫生服务中心);杨汀(中日友好医院);姚弥(英国伯明翰大学);于潇漪(首都医科大学北京市丰台区方庄社区卫生服务中心);赵建平(华中科技大学同济医院);赵亮(上海市闵行区颛桥社区卫生服务中心);郑则广(广州医科大学附属第一医院广州呼吸健康研究院)
审校专家:吴浩 杨汀 迟春花 王辰
秘书:高畅(北京大学第一医院);廖纪萍(北京大学第一医院);陈洁(首都医科大学附属复兴医院月坛社区卫生服务中心)
所有作者均声明不存在利益冲突




















