
新型冠状病毒肺炎疫情期间,为缓解三级医院门诊特别是发热门诊的压力、避免院内交叉感染的发生,浙江大学医学院附属邵逸夫医院全科医生团队开展了互联网线上全科首诊咨询工作。现对该模式的工作流程及相关内容进行介绍,以期为我国各级医疗卫生机构开展"互联网+全科"线上首诊咨询提供参考。
版权归中华医学会所有。
未经授权,不得转载、摘编本刊文章,不得使用本刊的版式设计。
除非特别声明,本刊刊出的所有文章不代表中华医学会和本刊编委会的观点。
新型冠状病毒肺炎(简称新冠肺炎)是由新型冠状病毒引起的一种急性感染性肺炎,被WHO列为国际关注的突发公共卫生事件(PHEIC)[1]。疫情发生期间,患者对医疗服务的需求急剧增加,特别是发热伴呼吸道症状患者,使得各地定点医院的发热门诊超负荷运转。为应对疫情做好防控,2020年1月25日起,浙江大学医学院附属邵逸夫医院全科医生团队充分利用"邵医健康云"平台,提供针对新冠肺炎的免费网上首诊咨询、居家医学观察指导及健康评估与服务,引导患者有序就医,精准就医。
2020年1月25日起,为应对新冠肺炎疫情造成的门诊压力、避免院内交叉感染的发生,本院全科医学科整体入驻"邵医健康云"平台,为广大群众提供线上首诊咨询服务。"邵医健康云"平台是浙江大学医学院附属邵逸夫医院与杭州市江干区卫生和计划生育局联合,共创的"互联网+健康"服务新模式。通过"邵医健康云"平台,进行以全科医生团队为基础的分级诊疗,实现基层医疗卫生机构全科医生与综合医院全科医生的双向联系,使得各级医疗机构的全科医生密切合作,促进医疗卫生服务的重心下移和资源下沉。
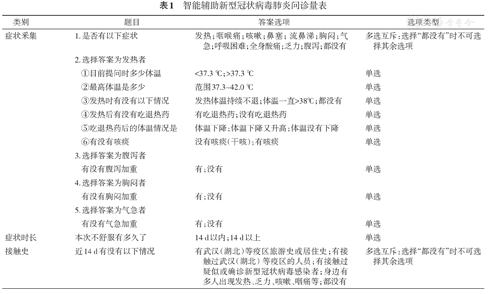
具体流程为:①咨询者通过"邵医健康微信公众号"选择"全科-新冠肺炎咨询团队"发起咨询;②咨询者选择咨询主题是否"新冠肺炎"相关;③系统判断后自动推送"新冠肺炎自测问卷"[2],问卷内容见表1,机器可快速收集患者基础信息,并智能推荐答案;④全科医生接诊,根据咨询主题是否与"新冠肺炎"相关开展不同的线上咨询模式;⑤全科医生给予咨询者综合指导和下一步就诊建议。咨询流程见图1。


注:新冠肺炎新型冠状病毒肺炎

智能辅助新型冠状病毒肺炎问诊量表
智能辅助新型冠状病毒肺炎问诊量表
| 类别 | 题目 | 答案选项 | 选项类型 |
|---|---|---|---|
| 症状釆集 | 1.是否有以下症状 | 发热;咽喉痛;咳嗽;鼻塞;流鼻涕;胸闷;气急;呼吸困难;全身酸痛;乏力;腹泻;都没有 | 多选互斥:选择"都没有"时不可选择其余选项 |
| 2.选择答案为发热者 | |||
| ①目前提问时多少体温 | <37.3 ℃;>37.3 ℃ | 单选 | |
| ②最高体温是多少 | 范围37.3~42.0 ℃ | 单选 | |
| ③发热时有没有以下情况 | 发热体温持续不退;体温一直>38℃;都没有 | 单选 | |
| ④发热后有没有吃退热药 | 有吃退热药;没有吃退热药 | 单选 | |
| ⑤吃退热药后的体温情况是 | 体温下降;体温下降又升高;体温没有下降 | 单选 | |
| ⑥有没有咳痰 | 没有咳痰(干咳);有咳痰 | 单选 | |
| 3.选择答案为腹泻者 | |||
| 有没有腹泻加重 | 有;没有 | 单选 | |
| 4.选择答案为胸闷者 | |||
| 有没有胸闷加重 | 有;没有 | 单选 | |
| 5.选择答案为气急者 | |||
| 有没有气急加重 | 有;没有 | 单选 | |
| 症状时长 | 本次不舒服有多久了 | 14 d以内;14 d以上 | 单选 |
| 接触史 | 近14 d有没有以下情况 | 有武汉(湖北)等疫区旅游史或居住史;有接触过武汉(湖北)等疫区的人员;有接触过疑似或确诊新型冠状病毒感染者;身边有多人出现发热、乏力、咳嗽、咽痛等;都没有 | 多选互斥:选择"都没有"时不可选择其余选项 |
(1)"新冠肺炎"主题相关的线上首诊咨询:全科医生在开始线上首诊咨询时,首先会看到咨询者自测问卷的具体选择结果。自测问卷内容主要包括接触史询问、症状采集和症状时长。通过问卷结果,全科医生可快速收集咨询者的基础信息,从而减少常规问诊内容,提高问诊效率。同时根据咨询者给出的信息,"邵医健康云"平台将智能化推送后续需要收集的问题,接诊医生可个性化了解患者情况,进一步明确其流行病学史及临床症状。
智能辅助系统是基于新冠肺炎诊疗方案中的流行病学特点和临床症状特点,通过自动分析患者信息,进行规则逻辑判断,推荐就诊建议(表2)。智能辅助系统的推荐就诊建议包括:①前往发热门诊就诊;②居家隔离2周以上;③居家观察,监测体温;④常规科学宣教。全科医生将根据自测问卷结果、个性化的补充问诊情况和智能辅助系统的推荐就诊建议对咨询者病情做出初步判断,建议患者发热门诊就诊或者居家医学观察,引导咨询者有序就医、精准就医。

智能辅助新型冠状病毒肺炎问诊量表判断智能推荐答案
智能辅助新型冠状病毒肺炎问诊量表判断智能推荐答案
| 答案序号 | 患者信息 | 智能推荐答案 |
|---|---|---|
| 1 | 有发热/咽喉痛/咳嗽/鼻塞/流鼻涕/胸闷/气急/呼吸困难/全身酸痛/乏力/腹泻等典型症状且有武汉(湖北)等疫区旅游史或居住史/有接触过来自武汉(湖北)、温州、台州的人员/有接触过疑似或确诊新型冠状病毒感染者/身边有多人出现发热、乏力、咳嗽、咽痛等 | 建议立刻发热门诊就诊,并且佩戴好口罩做好防护。佩戴医用外科口罩或N95口罩,避免乘坐公共交通工具 |
| 2 | 有发热/咽喉痛/咳嗽/鼻塞/流鼻涕/胸闷/气急/呼吸困难/全身酸痛/乏力/腹泻等典型症状且没有接触史 | 结合你提供的病情症状及接触史特点,建议继续在家监测体温,可适当服用治疗感冒的中成药,注意手卫生,多饮水,休息为主。若体温持续不退或体温>38 ℃或不适症状加重,及时就诊 |
| 3 | 没有典型症状且有武汉(湖北)等疫区旅游史或居住史/有接触过来自武汉(湖北)等疫区人员/有接触过疑似或确诊新型冠状病毒感染者/身边有多人出现发热、乏力、咳嗽、咽痛等 | 建议你们全家及密切接触者居家隔离至少2周,在家期间建议戴口罩交流,条件允许时,尽量单独居住或居住在通风良好的单人房间 |
| 4 | 没有典型症状且没有接触史 | 建议您戴口罩、勤洗手,避免人群聚集,减少不必要外出 |
(2)非"新冠肺炎"主题相关的线上首诊咨询:针对咨询者提供非"新冠肺炎"主题相关的线上首诊咨询服务,改变了常规门诊接诊过程中医生主导式的问诊模式。线上就诊给予咨询者充足的时间进行思考与总结,在不限制时间的情况下,为咨询者创造一个相对安静和私密的咨询环境。咨询者从而更为放松,愿意交流其真实的想法,通过文字与图片相结合的自由表达方式,可以充分表述此次就诊原因、想法、担忧和期望。全科医生可全面了解咨询者身心出现的不适体验,与咨询者共同决策,提出针对性的治疗策略和下一步就诊计划。
2020年1月25日至3月31日期间,通过"邵医健康微信公众号"进行全科线上首诊咨询者11 307例,其中男性4 647例(41.1%),女性6 660例(58.9%),女性多于男性。年龄分布上,≤20岁848例(7.5%),21~29岁3 482例(30.8%),30~39岁4 116例(36.4%),40~49岁1 956例(17.3%),50~59岁769例(6.8%),≥60岁136例(1.2%)。在咨询主题中,与"新冠肺炎"相关的咨询有9 048次(80.2%),非"新冠肺炎"主题相关的咨询者有2 259次(19.8%)。
2020年2月12—14日,全科医生在完成线上首诊后发送咨询者调查问卷的链接,共发送问卷220份,最终回收有效问卷112份。其中,98例(87.5%)年龄分布在21~39岁,100例(83.9%)的咨询主题与"新冠肺炎"相关。在满意度方面,48例(42.9%)认为本次互联网线上首诊完全解决就诊需求,58例(51.8%)认为部分解决就诊需求。98例(87.5%)对本次就诊经历感到比较满意和非常满意。在咨询前,42例(37.5%)咨询者认为需要前往医院就诊,而在完成咨询后,仅有6例(5.4%)选择继续前往医院就诊。在下次就医是否会优先考虑互联网平台线上首诊的问题中,有62例(55.4%)选择了优先考虑,同时有102例(91.1%)愿意为互联网平台线上医疗服务进行付费。
互联网平台为医疗服务模式的创新、医疗服务流程的重塑带来了有效突破口[3],发展"互联网+医疗",可以优化传统的诊疗模式,提高健康服务的可及性和连续性,改善患者就诊体验[4]。新冠肺炎疫情期间,我院全科医生团队积极开展互联网平台首诊咨询工作,主要特点为:①简化就诊流程:患者足不出户即可获得医疗服务,减少除接受医疗服务之外的时间消耗,提高医疗服务效率及就医满意度;②及时发现疑似患者:全科医生首诊时严格按照标准接诊流程,对疑似新冠肺炎患者建议至医院发热门诊做进一步筛查或居家隔离,避免其耽误治疗时机、扩大感染范围;③保护未感染患者:对普通患者进行常规诊疗,根据病情严重程度及治疗难易程度在全科诊疗或转诊至专科,必要时建议其至医院处理;④保护医护人员:将疑似患者与普通患者区分开并按照不同就诊流程执行,利用互联网平台完成部分预检分诊工作,降低医务人员暴露风险,保证医疗质量和安全;⑤心理援助:全科医生在接诊时自觉运用"以人为中心""全面关怀个人健康"的全科理念及人文关怀精神将极大程度缓解就诊患者的恐慌情绪,给予其心理上的有效辅导。
互联网医疗是以互联网为载体,将各种信息技术应用到传统医学健康领域的一种新型医疗健康服务模式的集合,包括远程医疗、在线医疗、移动医疗以及互联医疗等服务模式[5]。
本次新冠肺炎疫情下,全科医生严格按照标准接诊流程,结合咨询者的流行病学特点和临床症状特点,通过全面评估咨询者的健康状态为其提供医疗服务,积极探索并实践基于互联网平台的全科医生首诊咨询模式,旨在实现预防前移、合理分诊,以期在疫情防控工作顺利开展的同时促进医疗卫生服务的正常进行,满足群众基本就医需求,提高患者就医满意度,并能最大程度保障医疗安全、实现院内零感染。
互联网平台实现了各类医疗领域信息的互联互通及医疗技术与服务的双向交流,具有便捷性、时空无关性、资源共享性等优势[6]。这使医疗插上翅膀,打破了时间和空间上的局限,不仅可以让偏远地区的患者获得更加便捷的医疗服务,同时也在一定程度上改善了医疗资源分布不均的现状[7]。已有相关研究证明"互联网+"为我国传统分级诊疗模式提供了新的探索方向,有望破解当前分级诊疗推行过程中的难点,智能引导优质医疗资源下沉,形成科学合理的就医秩序,促进基本医疗卫生服务的公平可及[3,8]。
由全科医生完成首诊工作是国际公认的成功经验及通用做法,是分级诊疗目标得以实现的关键。在"互联网+"的大背景下,依靠信息技术推动医疗体系的发展与完善已成为大势所趋。全科医生作为提供基本医疗卫生服务的主要力量应积极响应国家政策,利用互联网医疗的优势,努力推广互联网平台全科医生首诊模式。患者只有真正体验到由全科医生首诊带来的具有可及性、连续性、协调性、综合性的医疗服务,才能从"被动接受"转变为"主动要求",才能增强对全科医生及基层医疗卫生机构的信任感,而不过度依赖于高级别医院的专科医生,才能推进分级诊疗制度的有效落地、促进患者的合理分流及医疗资源的合理配置。
本次"互联网+全科"线上首诊咨询模式满意度调查结果显示,87.5%的咨询者对本次就诊经历感到比较满意和非常满意,且超过50%的咨询者在下次就医时会优先考虑互联网平台线上首诊,由此可见"互联网+全科"线上首诊模式在实践过程中获得了良好反响。但分析咨询者年龄可发现,超过80%的咨询者年龄分布在20~59岁,60岁及以上的老年咨询者仅占1.2%,说明微信等移动互联网社交媒体平台对老年群体适用性及实用性不强,而老年群体较青、中年群体抵抗力弱,基础疾病多,需要就医的概率将明显上升。针对这一问题,需在之后的工作中扩大基层医疗卫生机构对老年人的服务质量及范围,特别应当注重老年群体的家庭医疗服务。同时,应合理把握互联网平台的巨大用户资源,努力发挥互联网平台的优势,积极推广"互联网+全科"线上首诊咨询模式并实践于各级医疗机构,增强上、下级医疗机构全科医生的交流与合作,形成以全科医学团队为主导的分级诊疗模式,有助于更好实现"基层首诊、双向转诊、急慢分治、上下联动"的分级诊疗核心。
所有作者均声明不存在利益冲突





















