
为解决西藏自治区基层全科医生人才培养之困,四川大学华西医院全科医学科通过“以需求为导向,以临床能力培养为核心”的培训计划构建教学框架、基于“全科理论-临床实践-社区运用”设置轮转计划、闭合环路机制完善教学管理体系、创新培训考核和教学活动4个方面,归纳了西藏自治区委托培养全科住院医师规范化培训的实践经验,旨在为培训方案设计提供参考。
版权归中华医学会所有。
未经授权,不得转载、摘编本刊文章,不得使用本刊的版式设计。
除非特别声明,本刊刊出的所有文章不代表中华医学会和本刊编委会的观点。
经全国继续医学教育委员会批准,本刊开设继教专栏,每年从第1期至第10期共刊发10篇继教文章,文后附5道单选题,读者阅读后可扫描标签二维码答题,每篇可免费获得Ⅱ类继教学分0.5分,全年最多可获5分。
健康扶贫是卫生健康援藏工作的重中之重。医疗援藏从“输血式”支援向“造血式”支援转变的战略思路,为解决西藏自治区(简称西藏)“缺医”问题提供了治本之策[1]。现国际上通行的医学教育模式是“在校教育、毕业后医学教育、继续医学教育”三段式教育[2],其中由住院医师和专科医师规范化培训共同组成的毕业后医学教育阶段,是医学教育中承上启下的中间阶段[3],是西藏医疗人才队伍“造血式”支援重要组成部分。目前西藏住院医师培养主要依靠内地三甲医院师资培训和住院医师代培等形式对口支援帮扶。藏区医生培训研究多为培训效果研究[4, 5],而针对西藏全科医生培养模式研究缺乏培训实践经验支持,相关规范化培训模式亟待进一步探索。
四川大学华西医院自2000年在全国率先开展住院医师培训,形成了完备的住院医师和专科医师规范化培训体系。四川大学华西医院全科医学科在系统性课程设计和培训考核方面经验丰富[6],并于2015年起开始招收西藏委托培养住院医师学员(简称西藏委培学员),在住院医师培训的规模和力度上位于全国前列。2018年与拉萨市多个综合医院和社区卫生服务中心签订长期对口援助协议。现将5年来探索的实践经验总结如下,为确立高起点规划、高标准设计的援藏委托培养全科住院医师规范化培训内容和计划提供实例参考。
培训对象来源于全国高等院校临床医学专业定向西藏就业的应届毕业生或已在西藏临床工作数年而有志于从事全科医学的医师,这些学员经过资格审核后纳入四川省全科医师规范化培训项目。2015—2019年全科医学科共接收5批次西藏委培学员,其中2016—2019级共54人,来自综合医院10人(18.5%),来自社区卫生服务中心、乡镇卫生院44人(81.5%);专科9人(16.7%),本科45人(83.7%)。与同年级的其他规范化培训学员比较,首先,由于高校学习经历和工作单位医疗资源的不同,西藏委培学员的基础医学理论知识和临床水平较差,医学英语水平偏低,少数学员不具有汉字认知识别能力。其次,因为生活习惯、成长文化环境的不同,在日常临床工作和培训管理中,藏族学员与带教老师、其他内地学员之间容易产生隔阂感。
2015年在接受西藏委培学员前,华西医院全科医学科与拉萨市卫生健康委员会进行充分沟通,明确委培目的为解决西藏实际需求,侧重于常见病、多发病的诊断及防治,尤其是西藏地区常见慢性病社区管理,因此将全科医学基本技能部分中常见病和多发病理论知识、全科基本操作技能作为临床能力重点培训内容,保证学员学习目标明确。华西医院全科医学科教研室征询了同行培训专家的意见,设计《西藏委培学员培训需求调查》问卷,调查内容包括全科医学基本技能(11个条目)和全科医学临床操作(12个条目)两部分,均采用Likert 5级评分法。每半年对全体西藏委培学员开展一次匿名调查,了解现阶段其对临床医疗能力培训的需求现状,为下阶段重点培训教学提供参考,避免已掌握内容重复培训,从而确立高质量的培训内容。问卷条目见表1。

临床医疗能力培训需求评价问卷
临床医疗能力培训需求评价问卷
| 部分 | 条目 |
|---|---|
| 第一部分:全科医学基本技能部分 | 1.心、脑血管常见疾病的全科处理 2.消化系统常见疾病的全科处理 3.内分泌系统常见疾病的全科处理 4.呼吸系统常见疾病的全科处理 5.常见耳鼻喉科疾病的全科处理 6.常见皮肤科疾病的全科处理 7.精神卫生问题的全科处理 8.常见症状和急症的全科处理 9.妇女保健与优生优育指导 10.儿童保健 11.老年保健 |
| 第二部分:全科医学临床操作部分 | 1.全科问诊方式与病历书写 2.系统的体格检查 3.急救技术 4.无菌操作技能 5.换药、拆线、清创、止血、包扎术 6.常见实验室检查结果解读 7.常见影像识别解读(放射、B超) 8.动态血压、十二导联心电图、动态心电图判读 9.便携式肺功能检测仪使用及结果解读 10.外眼、耳、鼻一般检查及仪器的使用 11.血糖仪使用及胰岛素注射方法 12.氧气疗法、呼吸疾病常用吸入器和喷雾器使用方法 |
根据西藏委培学员的背景特点,轮转阶段分为“全科理论-临床实践-社区运用”三阶段,强调专业知识进阶的“渐进式”思路将全科理念贯穿至整合要素实践。因同一科室不同时间的培训会增加不同病种的暴露量,可增加全科医师的短期及长期反思机会,分年级完成轮转中专项技术及技能实践要求,制定“穿插同步”“全程整合”为原则的轮转计划[7]。
规范化培训第1年培养重点:夯实基础知识。由于西藏委培学员临床基础理论知识的相对薄弱,全科临床思维能力的系统性学习不足,除与一般住院医师规范化培训的集体课程外,进临床轮转前需进行1个月以全科基本理论讲座和技能实践为主的集中强化临床训练课。然后进入全科医学科病房轮转1个月,随后开始内科科室轮转,轮转期间穿插轮转1~2个月全科医学科病房,学习独立管理住院患者和医患沟通技巧,使其了解常见病的临床表现和治疗原则。
规范化培训第2年培养重点:加强专病训练,搭建临床思维。在带教医师指导下全程参与不同疾病的处理和诊治,深化拓展常见病的诊疗能力及临床思维[8]。结合全科医学科、急诊科以及社区服务中心病种复杂,将轮转拆分为2~3次反复轮转实践。
规范化培训第3年培养重点:训练独立接诊能力,提高全科医生岗位胜任力。结合西藏地区的需求特点,对住院医师门诊常见疾病处置能力的培养尤为重要,所以独立接诊能力培训必不可少。该阶段轮转要求学员熟练掌握全科常见病、多发病的全科管理、常见急症急病的处理,同时巩固具备病史采集书写、全身体格检查、检查结果判读、分析病情、提出诊断与鉴别诊断、共病管理、制定治疗和随访计划的综合临床技能。为强化训练全科专业技能,轮转门诊时需在华西医院带教师资现场1对1指导下接诊患者,结束后带教老师和全科医生共同讨论医患沟通、诊疗过程中的教训、启发,师资做针对性总结和反馈。2020年西藏委培学员门诊接诊量80~140人次/月。强化临床训练课见表2,轮转计划概况见表3。

西藏自治区规范化培训住院医师全科医学临床训练课内容
西藏自治区规范化培训住院医师全科医学临床训练课内容
| 类型 | 课程主题 |
|---|---|
| 全科临床思维 | 蛋白尿、水肿;腹水、消瘦;胸腔积液、关节痛;咽痛、鼻衄;气紧、胸闷;眩晕、耳鸣;呕血、血尿;发热、皮疹 |
| 全科医学临床专业课 | 高血压基层管理;骨质疏松基层管理;慢性阻塞性肺疾病基层管理;哮喘基层管理;高尿酸血症/痛风基层管理;糖尿病基层管理;医学法律法规;医患沟通技巧 |
| 全科医学临床实践 | 手卫生、无菌术、常用麻醉术;胸腔穿刺术;骨髓穿刺术;腰椎穿刺术;腹腔穿刺术;导尿、灌肠;静脉注射、氧疗、鼻饲;创伤、心肺复苏与电除颤 |
注:每课程为2~4学时

西藏自治区规范化培训住院医师学员轮转计划概况
西藏自治区规范化培训住院医师学员轮转计划概况
| 阶段 | 轮转科室 |
|---|---|
| 第1年 | 全科医学病房理论技能培训、全科医学病房、内科 |
| 第2年 | 全科医学科病房、内科、外科、急诊科、社区卫生服务中心、辅助科室、其他科室a |
| 第3年 | 全科医学科门诊、全科医学科病房、妇产科、儿科、社区卫生服务中心全科门诊 |
注:a包括心理卫生中心、神经内科、感染科、耳鼻咽喉-头颈外科、眼科、皮肤科、骨科及普外科
通过传统的被动式授课方式进行教学会使学习困难的知识变得更加困难[9]。小组学习(small-group learning)基于互动形式可以促进医师的幸福感,工作满意度和专业素质[10],提高学生的培训参与度和对学习主题的兴趣[9],同时丰富沟通技能[11]。为使西藏委培学员能在系统地学习临床理论基础上,提高个人整体综合能力,西藏委培学员和同期其他类型学员按照不同年级比例混合划入3种学习小组,促进学员之间互帮互助拉近彼此的距离,又能让学员分享交流临床(沟通)技能学习经验,启发和开阔学员的临床思维。每周固定1次教学查房,病案分享小组汇报病例,讨论疑难点或者诊治要点,在医疗组长引导下整理归纳同类疾病的临床诊疗思路。为培训西藏地区具有科研能力和创新能力的高层次精英人才,以小组为单位每月1次读书报告,1年级学员报告内容主要为最新的疾病诊疗指南,2年级为前沿的医疗技术,3年级内容为自己所在课题组课题进展,科研导师从课件制作、讲授技巧、问题答疑等方面点评。见表4。

西藏自治区规范化培训小组学习形式
西藏自治区规范化培训小组学习形式
| 形式 | 指导教师 | 参与学员 | 活动形式 |
|---|---|---|---|
| 病案分享小组 | 住院医师规范化培训导师 | 规范化培训学员、研究生、进修生 | 汇报病例-提问-组内讨论 |
| 技能操作小组 | 教学专职岗 | 规范化培训学员、研究生 | 统一培训、分组训练 |
| 科研小组 | 科研导师 | 规范化培训学员、研究生 | 读书报告-分析热点-合作研究 |
制定和实施全面系统的考核评价体系是全科住院医师规范化培训的重要保障。华西医院全科医学科规范化培训采取“全科-专科-社区实践基地导师共管制”。全科导师在全科学员住院医师规范化培训过程中起协调、平衡及主导的作用,与专科导师、社区实践基地全科师资协同对全科学员全程进行系统教学指导及连续性管理[12]。以三方讨论解决方式,实现对整个教学和考核过程的全面覆盖,形成“反馈”和“改进”的闭环环路,持续完善西藏委托培养全科住院医师规范化培训教学管理体系。定期举行一次华西医院全科教联体会议,邀请院内外培训专家、社区实践基地全科师资、专科带教导师代表与华西全科师资团队,全体西藏委培学员进行座谈。全科带教师资反馈近期培训中的问题,学员也可当面反映轮转期间带教、考核中存在的问题和建议。
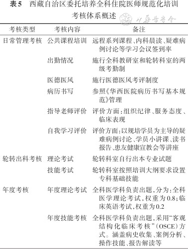
轮转出科考核前,学员必须严格按照全科住院医师规范化培训大纲要求,在轮转计划规定的科室内轮转获得考核资格。学员需完成大纲中要求掌握的病种、操作例数、参加病例讨论等学习次数,总结出科感想。在社区轮转时还需根据自己接诊的患者,手写1篇的SOAP病历和总检1份体检报告,指导老师审阅,还需完成《四川省住院医师规范化培训登记考核手册》和华西医院毕业后教育管理平台的填写,以上完成后方可参加出科理论考试和技能考试。科室审核需结合考勤、轮转表现以及考试成绩做出考核结论。年度考核结论需根据日常管理考核、轮转出科考核和年度考核各项评分通过不同权重计算得出判断。若年度理论考试中临床英语考试与全科医学理论成绩权重比为1∶1,西藏委培学员年度理论考试及格率往往不足20%。因考虑到西藏学员英语水平普遍较弱,结合西藏委培重点为临床医疗能力,故将临床英语考试权重降低,适当增加全科医学理论权重。见表5。

西藏自治区委托培养全科住院医师规范化培训考核体系概述
西藏自治区委托培养全科住院医师规范化培训考核体系概述
| 考核类型 | 考核内容 | 备注 |
|---|---|---|
| 日常管理考核 | 公共课程培训 | 远程系列课程、内科晨读、疑难病例讨论等学习会议签到率 |
| 出勤情况 | 施行全科教研室和轮转科室的两级考勤制 | |
| 医德医风 | 施行医德医风考评制度 | |
| 病历书写 | 参照《华西医院病历书写基本规范》管理 | |
| 指导老师评价 | 评价方面:组织纪律、服务态度、临床表现 | |
| 自我学习评价 | 评价方面:以规培学员为主导的疑难病例讨论、学员小讲课、读书报告、患友健康宣教会等讲座 | |
| 轮转出科考核 | 理论考试 | 轮转科室自行出本专业试题 |
| 技能考试 | 轮转科室按照培训大纲要求设置专科基础技能 | |
| 年度考核 | 年度理论考试 | 全科医学科负责出题,分为:全科医学理论考试,权重为0.8;临床英语考试,权重为0.2 |
| 年度技能考核 | 全科医学科负责出题,采用“客观结构化临床考核”(OSCE)方式。涵盖病史收集、案例分析、操作技能、报告解读等 |
全科医学培训应注意3点:满足不同层次全科医师的需求,培训方式应多样化,拓宽多渠道的授课方式[13]。2017—2019年度二年级西藏委培住院医师全科医学理论考试及格率(100分制,60分为及格线)依次为9/10、47.2%(17/36)、3/3。分析总结2018年度及格率明显偏低有以下原因:①临床理论知识基础差,与2016级外院委培身份的学员不同,2017—2019级学员全部为西藏定向生,定岗单位在西藏农牧区,基础知识掌握更差。②学员反映无法跟上培训大课讲课速度,所学培训知识点不知如何联系临床工作,造成学习态度消极,培训签到率较低。为解决以上问题,华西医院全科医学科2019年开始采用线上线下混合式住院医师规范化培训课程形式,规定西藏学员需现场听课,课后以小组学习互动形式及时答疑,并运用线上课程[14]和录制视频回放,方便学员课下自学和复习。课程形式改革后,2019年度西藏定向规范化培训学员全科医学理论考试及格率明显提高。
华西医院全科医学科负责多项课题探索创新以技术、人才和管理协同援藏推动建立与社区联动慢性病分级防治新模式,以培养具备综合能力的骨干人才。为方便毕业返回西藏工作的学员不断提升诊疗能力,“华西云课堂”APP等网络平台定期举行学术报告、病案分享以及与医联体远程查房,并在线上进行实时答疑和多方讨论[15]。2016级10名西藏委培学员结业后回到拉萨市人民医院,积极投入“西医住院医师规范化培训基地”的创建工作。2020年10月拉萨市人民医院住院医师规范化培训基地正式开始在全区范围内招录全科专业的规范化培训学员。
综上所述,西藏全科医学人才培训是优化西藏基层卫生人才队伍、提高基层医疗质量的治本之策。尽管援藏培训改变西藏医疗力量薄弱的现状需要经过一个漫长的过程,但本研究为西藏全科医生系统化培训制定提供了经验参考。在后续培训相关研究中,仍需关注培训效果的后效评价,积极建立培训效果及绩效考核体系。
所有作者均声明不存在利益冲突
1.以下哪项一般不是继发性高尿酸血症的常见疾病?
A.慢性白血病
B.真性红细胞增多症
C.肾结石
D.高血压服用含利尿剂成分的降压药物
E.糖尿病酮症酸中毒
2.2015年美国风湿病学会/欧洲抗风湿联盟痛风分类标准中的痛风诊断金标准是?
A.查体发现痛风石
B.双能CT发现尿酸钠晶体的影像学证据
C.关节穿刺液镜检发现尿酸钠晶体
D.血尿酸值≥600 μmol/L
E.典型的“痛风足”关节炎急性发作
3.以下哪项不是痛风及高尿酸血症的治疗目标?
A.促进晶体溶解
B.防止晶体形成
C.提高生活质量,改善预后
D.尿酸达标治疗后停用降尿酸药物
E.减少并发症的发生
4.痛风及高尿酸血症患者的饮食建议中避免摄入的食物不包括?
A.动物内脏
B.豆制品
C.甲壳类海产品
D.酒
E.浓肉汤和肉汁
5.慢性肾脏病4期的患者不应使用以下哪种药物?
A.糖皮质激素
B.别嘌醇
C.非布司他
D.苯溴马隆
E.秋水仙碱
痛风及高尿酸血症基层诊疗指南相关内容请见本刊2020年第4期。





















