
截骨术是功能性鼻畸形矫正中的关键技术,广泛用于骨性鼻锥多种畸形的矫正。截骨术也是整形技术中最具挑战性的技术,其可控性较差、对术者要求较高,处理不当不仅影响手术效果,还可导致术后多种畸形发生。本文主要对截骨术的相关解剖、截骨类型、技巧、并发症及进展等方面进行阐述,以期帮助临床医生对该技术的掌握。
版权归中华医学会所有。
未经授权,不得转载、摘编本刊文章,不得使用本刊的版式设计。
除非特别声明,本刊刊出的所有文章不代表中华医学会和本刊编委会的观点。
经全国继续医学教育委员会批准,本刊开设继教专栏,每年从第1期至第12期共刊发10篇以上继教文章,文后附5道选择题,读者阅读后可扫描标签二维码答题,每篇可免费获得Ⅱ类继教学分0.5分,全年最多可获5分。
外鼻畸形中鼻背畸形最为常见,鼻背的形态也是功能性鼻整形手术的主要关注点。鼻背的整复包括鼻背加高、歪鼻矫正、鼻背降低或驼峰鼻的矫正。除鼻背加高外,其他的鼻背整复手术均需用到截骨术,因此截骨术是鼻背畸形矫正中的基本技术。截骨的基本原理为通过可控制的骨切开来重建鼻锥体,其适用于功能性鼻整形中歪鼻的矫正、驼峰鼻的去除、开放鼻顶的关闭、鼻背的缩窄或鼻背的加宽。1891年,Orlando Roe在驼峰鼻矫正术中首次描述了截骨术[1];著名的德国整形外科医生Joseph[2]则在他的经典教材里描述了现在仍沿用的有关截骨的很多概念和方法。本文主要对截骨术的类型、截骨技巧、并发症及相关进展进行阐述,以促进读者对该技术的认识,帮助临床医生在功能性鼻整形术中正确应用截骨术,在达到美容效果的同时保护或改善鼻功能。
鼻背轮廓为由骨及软骨构成的三棱锥体,上1/3为骨性支架,被称为骨性鼻锥,为外鼻突出于两条鼻基线前方的骨性部分,由一对上颌骨额突和一对鼻骨组成。鼻骨在头侧通过鼻额缝与额骨相接,尾侧通过致密的骨膜及韧带与鼻外侧软骨相连,两者间呈部分重叠;后方与筛骨垂直板毗邻,外侧通过鼻上颌缝与上颌骨额突汇合;上颌骨额突的后外侧与泪骨毗邻,并形成泪沟,其内含有泪囊,在截骨的时候应注意避免损伤。鼻背隆起与颌面部形成的沟称为鼻面沟,鼻面沟到鼻泪管的距离为(3.4±1.2)mm,而内眦韧带附着在眼眶的内侧缘向内约(3.9±1.1)mm的范围内[3],因此在外侧截骨时保持与眶内壁5 mm的距离能有效预防鼻泪管和内眦韧带的损伤。鼻背中1/3为软骨性支架,又称为软骨性鼻锥,骨性鼻锥和软骨性鼻锥交界处被称为键石区,为维持鼻背形态的关键区域。鼻外侧软骨和鼻中隔构成了鼻背的T形结构,影响鼻背中1/3的形态。鼻背美学线起自眶上脊,沿眉间区向内侧汇集达内眦韧带内侧,从键石区开始轻微分开,止于鼻尖表现点。鼻背皮肤厚度的差异对鼻背形态也具有一定作用,鼻背皮肤具有明显的厚度变化规律:鼻根点、鼻尖上区和鼻尖部较厚,鼻骨点最薄;东方人较厚,西方人较薄。截骨后形成的不规则畸形在皮肤较薄的患者上常表现明显。
根据截骨后骨质分离的程度,可分为完全截骨和不完全截骨。不完全截骨指与相邻骨质仍有少许连接的截骨,有利于保持框架的稳定,避免骨质非预期的移位,但存在术中骨质移位不彻底、术后畸形复发等风险;完全截骨指骨质间完全分离的截骨,无任何骨桥的连接,因此术后效果相对稳定。根据截骨线的不同,截骨又可分为内侧、外侧、旁中线、横向和中间截骨等(图1);也可根据侧别分为单侧和双侧截骨;外侧截骨依截骨线的轨迹不同又可分为低-低截骨,低-高截骨、高-低-高截骨以及高-低截骨(图2)。手术中如何选择截骨线需根据手术目的和患者病变特征而定,双侧旁中线截骨与双侧外侧截骨联合施行为临床较常用的手术策略。


1. 内侧截骨:内侧截骨的目的是将双侧鼻骨与鼻中隔分离,其起点位于鼻骨尾侧边缘、鼻中隔背板的两侧,或在去除驼峰鼻后形成的开放屋顶的头外侧边缘,止于内眦平面并与外侧截骨线相接[4]。因截骨线不在正中线,故又称为旁中线截骨。内侧截骨主要用于以下情况:①与外侧截骨相结合,将外侧截骨形成的不完全鼻背骨折转变为完全骨折,以移动鼻侧壁,有效缩窄宽鼻基底;②帮助闭合驼峰鼻切除后形成的开放鼻顶;③使鼻骨完全活动以矫正鼻部偏斜;④缩窄宽大的鼻背;⑤增宽狭窄的鼻骨。内侧截骨术多与外侧截骨术相结合,较少单独进行。
2. 外侧截骨:外侧截骨线起于下鼻甲平面的梨状孔边缘,止于内眦连线平面。目的是将骨性鼻锥和鼻外侧的上颌骨额突骨质分离。主要用于改变鼻基底的宽度,关闭驼峰鼻切除后的开放鼻顶及矫正歪鼻畸形[4, 5, 6]。截骨后可将骨质内移缩窄鼻背,如需增加鼻背的宽度,则可将骨质向外侧移位,但截骨后鼻背总体高度通常保持不变。
3. 中间截骨:中间截骨术是在鼻中线和外侧截骨术之间沿鼻侧壁进行的截骨术,截骨线通常位于鼻骨与上颌骨额突间的骨缝处[7]。这种截骨术在鼻骨小的亚洲患者中并不常用。中间截骨适用于以下情况:①减少鼻骨侧壁过度凸起;②矫正鼻骨的严重偏斜或不对称;③关闭较窄鼻基底的开放性鼻顶。
4. 横向截骨:横向截骨线位于鼻根点以下、鼻额角内眦连线水平,其目的是使骨性鼻锥和额骨分离,通常与内侧直截骨及外侧截骨相结合,并采用经皮截骨的入路进行。
5. 双线截骨:以下几种情况需要行双线截骨:①鼻锥严重歪斜,一侧鼻锥较长,在较长一侧的基底部做双线截骨,楔形切除该侧的骨质,使双侧鼻锥等长,然后通过旋转使锥体转正(图3);②双侧鼻锥基底进行双线截骨并楔形切除部分骨质以降低过高的鼻锥体;③严重的外伤后歪鼻畸形,鼻锥不规则凸起或凹陷,根据骨折线选择截骨线。亚洲人鼻骨较小,较少采用双线截骨[8]。


截骨术的手术入路包括鼻内入路、开放入路以及鼻外入路。针对截骨的部位及手术目的,可选择不同的手术入路,或多种入路相结合。
1. 鼻内入路:通常适用于不需要进行软骨性鼻锥或鼻尖调整以及不需要去除骨质的情况,可于鼻外侧软骨内侧边缘及梨状孔缘做切口,分别行旁中线截骨及外侧截骨(图4A、C),切口大小以能容纳骨凿为度,通常为3 mm。鼻内入路多在盲视下截骨,近年来,随着鼻内镜在功能性鼻畸形矫正术中的应用,鼻内入路直视下的精准截骨成为可能。


2. 开放入路:采用鼻小柱联合双侧鼻翼切口,自下而上暴露鼻背,通常对于中线鼻背暴露较为清晰,而对于外侧上颌骨额突暴露欠佳。可联合梨状孔缘微小切口施行外侧截骨[9]。对于皮肤较薄的患者,当切口足够大时可暴露整个骨性鼻锥,所有截骨均能在直视下进行。
3. 鼻外入路:又称经皮截骨,用锐利的2 mm骨凿在平行于眶缘水平的鼻面沟处穿破皮肤达骨表面,然后将骨凿沿事先标记的截骨线移行,在骨锥上形成一排2 mm大小的凿孔,每个孔之间间隔2 mm的骨桥(图4B、D),完成凿孔后,用大拇指和食指轻压,将鼻骨推至预定位置[10]。通常认为经皮截骨术后的水肿和瘀斑程度较鼻内截骨轻[11],但近期的一项meta分析显示,2种截骨方法并无显著差异[12]。
截骨操作不当可影响鼻腔通气功能,据报道,鼻骨的长度、截骨后骨质移位的程度、下鼻甲的位置、截骨的类型是导致鼻骨截骨后气道狭窄的明确因素[13]。对于术前已经存在鼻腔通气障碍的患者,应评估下鼻甲的位置及其与鼻中隔的距离,如下鼻甲前端在梨状孔平面之前或距中隔较近,应慎重进行外侧截骨及鼻侧壁的内移;此外,较为短小的鼻骨如同时进行中间截骨及外侧截骨常导致鼻背塌陷,进而影响鼻通气,在选择截骨线时需注意。
截骨前应首先进行鼻骨三维重建CT检查,根据手术目的以及患者的个体化特征设计截骨线,术中在皮肤上标记截骨参考点、截骨轨迹参考线以及准备截除的骨质。歪鼻畸形者常合并鼻中隔偏曲,鼻中隔骨性部分作为骨性鼻锥体的一部分,具有非常重要的支撑作用。截骨术的效果不佳常因鼻中隔矫正不足所致,因此如合并鼻中隔偏曲,应先行鼻中隔矫正,再行截骨。一般采用三线减张或四线减张法松动骨性中隔,并去除偏曲的棘突/嵴突,截骨前在皮下及黏膜下注射肾上腺素盐水有助于减少截骨时的出血。鼻内截骨应采用保护性骨凿,在截骨过程中以右手持凿,左手将鼻背皮肤提起以避免皮肤及皮下软组织损伤,并用拇指控制骨凿末端前进的方向。助手敲击时应利用手腕的力量采用双击法垂直于骨凿顶端成直角打击,注意倾听骨凿声音以判断其末端位置,音调变高提示骨凿接触到硬质骨。截骨时,截骨器的角度尽可能保持水平方向,如果竖起截骨器可导致骨片向内侧陷入,影响鼻腔通气。
截骨的顺序通常依次为内侧、中间、外侧及横向截骨。当截骨全部完成后,截骨产生的骨块可向各个方向移动,鼻锥即可松动,术者可根据手术目的调整鼻锥形态和位置。如需缩窄鼻背,则将鼻骨壁向内侧移位,但此时软骨性鼻锥和鼻瓣区也会相应变窄,因此在做内侧移位时需关注并保护鼻腔通气功能[14, 15]。
可采用鼻内入路的连续截骨技术和经皮的打孔技术,根据个人技术偏好进行选择。外侧截骨有以下注意事项:①外侧截骨不当可导致术后鼻腔通气功能障碍,截骨时应注意骨凿起始点不能低于下鼻甲水平(图5A),以避免截骨后鼻腔外侧壁下鼻甲部位内移。应用高-低-高截骨,从梨状孔的高处开始,保留梨状孔边缘的Webster三角(图5B、C),可有效避免下鼻甲内移,并能保护悬韧带对大翼软骨的支撑以维持鼻前庭形态,避免术后内鼻阀缩窄;②外侧截骨线通常位于鼻面沟或其上1~2 mm,其位置不宜过高,否则术后可出现阶梯状外观(图6),也不宜过低,以避免损伤鼻泪管或泪囊[16];③截骨线应尽量避免靠近鼻上颌缝,以防出现非预期的意外骨裂。


在截骨前是否剥离骨膜、即骨膜下截骨还是带膜截骨方面尚存争议。支持带膜截骨者认为该方法不需宽大切口,操作简易,创伤更小;而剥离骨膜后截骨时易出现骨质非预期的断裂,导致效果不稳定,且易出现术后骨膜下血肿。持骨膜下截骨意见者则认为剥离骨膜可减轻出血,从而最大限度地减少术后眶周瘀斑,保留骨膜还可减少术后骨痂形成和新骨增生,但骨膜剥离范围在近眼角处不应超过内眦连线水平,以免损伤内眦韧带[17]。
通常采用经鼻内入路,应用保护性的直凿进行截骨。亚洲人鼻骨较短,截骨线如偏向外侧容易造成骨质碎裂,因此截骨时截骨起点应在中隔两侧并尽可能靠近中线。内侧截骨在起点部位应注意不要损伤键石区。
内侧截骨可分为内侧斜行截骨和内侧直截骨,内侧斜行截骨的截骨线通常与中线呈15°角;内侧直截骨的起点与前者相同,但骨凿移动方向垂直朝向头侧。为避免摇摆畸形(图7),内侧截骨术向上不宜超过内眦连线进入额骨[7]。当骨凿靠近额骨时,可感受到骨质的触感反馈从锐到钝的变化[4]。


在施行截骨术时,术者应熟悉鼻背的解剖特点,并灵活应用各种截骨方法,谨慎操作,避免并发症的发生。此外需注意的是,由于先天发育及外伤的影响,每位患者的鼻畸形存在较大的个体化差异,除经典的外侧、内侧、中间或横向截骨外,部分患者(尤其是不对称、非线性或不规则畸形者)常常需要更个性化的截骨方法,对于外伤导致的鼻畸形多在畸形愈合的部位进行截骨[18]。术前对截骨线的精准设计以及术中截骨线的准确判定是确保术后获得较好美容效果的重要环节。Ersözlü[19]报道采用带照明系统的4 mm无防护骨凿进行截骨,将光透射探头放入一次性输液器并与骨凿用胶带固定,在截骨过程中通过皮肤的透光来定位骨凿尖端,从而很好地控制截骨方向,保证截骨部位的准确性。近年来,术中实时导航技术开始用于截骨手术。术前根据鼻骨三维重建CT了解鼻骨畸形特点并预先设定好截骨线,术中通过传感器监测并在导航系统屏幕上实时显示骨凿尖端位置,以指导骨凿沿所需路径移动,从而为复杂畸形的截骨提供术中路线指引,确保了截骨的准确性[20]。
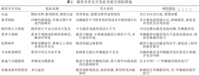
截骨操作不当可导致各种并发症的发生,表1列举了截骨术常见的并发症及相关预防措施。

截骨术常见并发症及相关预防措施
截骨术常见并发症及相关预防措施
| 截骨术并发症 | 临床表现 | 发生原因 | 预防措施 |
|---|---|---|---|
| 出血 | 眼睑水肿,眶周瘀斑,鼻腔出血 | 骨质渗血,黏膜及鼻背血管损伤 | 术后24 h内行面、颈部冰敷 |
| 鼻背塌陷 | 内侧穹窿塌陷,外鼻呈倒V形或凹陷畸形 | 内侧截骨不当致骨质碎裂或术中损伤键石区 | 术中避免损伤键石区;准确截骨,避免意外骨折及骨质碎裂 |
| 畸形矫正不彻底 | 畸形矫正不充分或术后复发 | 不全截骨或截骨线设计不当 | 可经皮横向截骨连接内侧、外侧截骨线 |
| 鼻背不规则 | 鼻背不规则或阶梯状鼻畸形,触诊时明显 | 截骨不精细、不准确或截骨后塑形不当;术后新骨形成 | 外侧截骨时截骨线应尽量靠近鼻面沟,熟练掌握截骨技巧 |
| 摇摆畸形 | 鼻锥尾侧缩窄,鼻根点上部的骨质向外突出 | 截骨线超过鼻根部 | 截骨不超过内眦连线水平,避免进入较厚的额骨鼻突 |
| 开放鼻顶畸形 | 鼻背中线呈开放平顶 | 驼峰鼻去除后外侧截骨不充分 | 内侧斜截骨及外侧截骨线位置设计准确,并充分内移 |
| 鼻通气功能障碍 | 单侧或双侧鼻塞 | 截骨后鼻腔外侧壁内移,致下鼻甲内移或损伤内鼻阀软骨 | 见文中四(一)“外侧截骨操作技巧” |
| 泪囊或鼻泪管损伤 | 术后溢泪 | 截骨离眶缘较近,损伤泪囊、鼻泪管或内眦韧带 | 准确设计外侧截骨线,见“外侧截骨操作技巧” |
截骨术后需进行鼻内及鼻外的良好固定以维持鼻背轮廓的稳定性。鼻外采用胶带从鼻根到鼻尖依次进行粘贴,在胶带外侧予以热塑外夹板或石膏固定,从而限制骨质活动、维持外鼻形态,并有利于减少术后水肿,预防血肿。固定时间为2周左右;鼻内则填塞碘仿纱条进行鼻骨下支撑。在术后24 h内应尽早进行鼻部和颈部冷敷,可减少眶周水肿和瘀斑的程度。外夹板去除后,应嘱患者避免暴力撞击鼻部,并指导患者对镜轻柔按摩外鼻,每天6次,每次10 min,使骨折部位保持在正确位置,避免反弹。
截骨术是功能性鼻整形及鼻畸形矫正术中最具挑战性但同时也是最重要的技术。截骨最理想的效果是骨断裂部位可控、骨折线平滑,但因截骨术常在盲视下进行,若仅通过手指感觉及听觉反馈来引导截骨方向,经验不足的术者很难对截骨的位置和方向保持精准控制,从而导致截骨偏离预期方向。随着医疗设备的进步,传统的截骨技术得到了不断发展和改进[21],截骨的准确性和微创性也在逐步提高。如应用微型金刚砂钻头磨骨替代骨凿截骨,可提高截骨的稳定性及可重复性[22]。近年来采用鼻内入路连续打孔的方式进行截骨的“鼻内打孔截骨术”被广泛应用[11,23];Avsar[24]报道应用微型摆锯进行横向截骨;而超声骨刀在鼻整形及截骨术中的应用则极大地提高了手术的精确性、可靠性和安全性,其术后水肿、出血、瘀斑发生率均显著低于传统骨凿截骨术[25]。未来截骨手术还将有更大的革新,探索更安全、稳定、准确、易于掌握的截骨技术将是整形及鼻科医生努力的方向。
高子昂, 谭涵钰, 许昱. 鼻背畸形矫正中的关键技术——截骨术[J]. 中华耳鼻咽喉头颈外科杂志, 2023, 58(4): 403-408. DOI: 10.3760/cma.j.cn115330-20221030-00640.
所有作者声明无利益冲突
1.截骨的顺序通常依次为()
A.中间截骨、内侧截骨、外侧截骨、横向截骨
B.内侧截骨、中间截骨、外侧截骨、横向截骨
C.横向截骨、内侧截骨、外侧截骨、中间截骨
D.内侧截骨、外侧截骨、中间截骨、横向截骨E.内侧截骨、中间截骨、横向截骨、外侧截骨
2.下列有关鼻背及骨性鼻锥的解剖叙述错误的是()
A.鼻背轮廓为由骨及软骨构成的三棱锥体,上1/3为骨性支架,被称为骨性鼻锥
B.鼻面沟是面颊与上颌分界的体表标志,由上唇方肌和颧骨的上颌突构成,鼻面沟到鼻泪管的距离为(3.4±1.2)mm
C.外侧截骨时保持与眶内壁5 mm的距离能有效预防鼻泪管和内眦韧带的损伤
D.骨性鼻锥和软骨性鼻锥交界处被称为键石区,为维持鼻背形态的关键区域E.鼻背美学线起自眶上脊,沿眉间区向内侧汇集达内眦韧带内侧,从键石区开始轻微分开,止于鼻尖表现点
3.下列哪一项不是导致鼻骨截骨后气道狭窄的明确因素()
A.鼻骨的长度
B.截骨后骨质移位的程度
C.下鼻甲的位置
D.截骨的类型E.截骨术的手术入路
4.下列哪项属于依据截骨线不同划分的截骨手术类型()
A.内侧截骨
B.外侧截骨
C.旁中线截骨
D.横向截骨E.中间截骨
5.截骨术常见的并发症包括()
A.出血
B.鼻背塌陷
C.畸形矫正不彻底
D.鼻通气功能障碍E.泪囊或鼻泪管损伤
继续教育园地参考答案参见本期第388页





















