
自体嵌合抗原受体T细胞(CAR-T)作为一种具有前景的免疫疗法在血液系统恶性肿瘤中取得了优异的疗效。瑞基奥仑赛注射液(relma-cel,JWCAR029)是一种靶向CD19的自体CAR-T治疗产品,于2021年9月1日在我国获批上市,用于治疗经过二线或以上系统性治疗后复发或难治大B细胞淋巴瘤成年患者。目前,relma-cel在临床实践中的应用数据尚待完善,为了进一步规范其临床应用,专家组成员结合CAR-T的应用现状及已经公布的relma-cel相关研究数据,制定了该临床应用指导原则,供临床医生参考使用。
版权归中华医学会所有。
未经授权,不得转载、摘编本刊文章,不得使用本刊的版式设计。
除非特别声明,本刊刊出的所有文章不代表中华医学会和本刊编委会的观点。
目前,靶向CD19的自体嵌合抗原受体T细胞(CAR-T)已经成为复发难治非霍奇金淋巴瘤的重要治疗手段[1,2]。瑞基奥仑赛注射液(relma-cel,JWCAR029)是上海药明巨诺生物科技有限公司在美国巨诺公司Breyanzi(lisocabtagene maraleucel,JCAR017)工艺平台基础上自主研发的一款靶向CD19的自体CAR-T治疗产品。为了规范relma-cel的临床应用,保障医疗质量和医疗安全,维护淋巴瘤患者健康权益,特制定relma-cel临床应用指导原则。本指导原则涉及relma-cel临床应用的全流程管理,旨在帮助临床医生应对和解决应用relma-cel过程中遇到的问题。
relma-cel用于治疗经过二线或以上系统性治疗后复发或难治大B细胞淋巴瘤的成年患者,包括弥漫大B细胞淋巴瘤非特指型、滤泡淋巴瘤转化的弥漫大B细胞淋巴瘤、3b级滤泡淋巴瘤、原发纵隔大B细胞淋巴瘤、高级别B细胞淋巴瘤伴myc和bcl-2和(或)bcl-6重排(双打击/三打击淋巴瘤)[3]。
relma-cel的关键性注册临床研究RELIANCE研究为一项前瞻、开放、多中心、单臂Ⅱ期研究,入组年龄≥18岁、经≥2线治疗的复发难治B细胞淋巴瘤患者。该研究中,59例患者接受了relma-cel回输治疗,中位年龄为56.0岁。数据截至2020年12月31日,在58例可评估有效性的患者中,中位随访时间17.9个月,首次达完全缓解(CR)的中位时间为0.95个月,最佳客观缓解率(ORR)为77.6%,最佳CR率为51.7%。12个月总生存(OS)率为76.8%。安全性方面,relma-cel相关不良事件发生率低且可控,未发生药物相关死亡事件,≥ 3级细胞因子释放综合征(CRS)的发生率为5.1%,3级神经不良反应(NT)的发生率为3.4%,未发生≥4级NT。RELIANCE研究结果证实了relma-cel在我国患者中的疗效与安全性[4,5,6]。
患者评估的目的是评价relma-cel治疗的可行性和安全性。首先评估患者是否符合适应证要求,其次评估患者的治疗耐受性、是否有增加治疗不良反应的因素、是否有影响CAR-T疗效的因素(表1),最后对患者的重要指标进行基线评估(表2)[1,2,3,4,5,6]。

接受瑞基奥仑赛注射液治疗前患者病史评估指标
接受瑞基奥仑赛注射液治疗前患者病史评估指标
| 患者特征 | EBMT指南 | 推荐 |
|---|---|---|
| 年龄限制 | ≥18岁,无年龄上限限制 | 是否适合CAR-T治疗取决于身体条件而非年龄 |
| ECOG PS评分 | >2分不推荐 | 2分患者需要慎重考虑风险与受益,与患者进行充分沟通 |
| 系统性免疫抑制治疗 | 禁忌,允许使用间断局部或吸入性激素 | 依据医院的医疗诊疗实践,评估患者的风险和获益 |
| 自身免疫疾病史 | 2年内自身免疫疾病发作导致终末器官损伤或需要系统性免疫抑制治疗或需要系统性疾病改善性药物治疗患者需相对谨慎 | 需要个体化的风险获益评估 |
| 怀疑或存在真菌、细菌、病毒或其他感染 | 相对谨慎,需要个体化风险获益评估 | 依据医院的医疗诊疗实践,已控制临床感染症状 |
| 中枢神经系统疾病史 | 相对谨慎 | 有临床意义者,需警惕更高的神经不良反应风险 |
| CD19/CD3双抗治疗史或其他CD19治疗 | 相对谨慎,并非禁忌 | 依据医院的医疗诊疗实践,评估患者的风险和获益 |
| CD19 CAR-T治疗史 | 相对谨慎,并非禁忌(不建议临床研究以外的二次CAR-T治疗) | RELIANCE研究中无此类患者,第2次CAR-T输注仍有争议,需要充分评估风险和获益 |
| 恶性肿瘤史 | 无恶性肿瘤史(除外原位癌)或肿瘤无活动病变且结束治疗>2年 | 有肿瘤史患者的治疗需要谨慎评估其风险与获益,充分与患者沟通知情 |
| allo-HSCT史 | 相对谨慎,并非禁忌,无3个月内进行的allo-HSCT,如为GVHD活跃期,需延迟CAR-T治疗 | RELIANCE研究中无此类患者,ASTCT共识推荐其进入临床研究 |
注:ECOG PS评分为美国东部肿瘤协作组体力状态评分;CAR-T为嵌合抗原受体T细胞;allo-HSCT为异基因造血干细胞移植;EBMT为欧洲血液和骨髓移植学会;GVHD为移植物抗宿主病;ASTCT为美国移植和细胞治疗学会

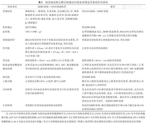
接受瑞基奥仑赛注射液治疗前患者筛选及基线评估指标
接受瑞基奥仑赛注射液治疗前患者筛选及基线评估指标
| 检查项目 | EBMT指南/CSCO指南推荐 | 推荐 |
|---|---|---|
| 常规检查 | 体格检查:一般情况,全身皮肤、浅表淋巴结,肝、脾和腹部肿块;B症状评估,体能状态评估(ECOG体能评分),尿粪常规;凝血功能、血生化全项、乳酸脱氢酶、β2-微球蛋白 | 同CSCO指南/EBMT指南 |
| 疾病确定 | 组织学确认 | 同EBMT指南 |
| 血常规 | ANC≥1 000/μl | 证明骨髓储备充足,EBMT指南推荐;RELIANCE研究的淋巴细胞绝对计数≥100/μl,关系能否成功采集出淋巴细胞 |
| 胃肠镜评估a | RELIANCE研究中对于胃肠道受侵犯患者未排除,但在入组时建议行胃肠镜评估患者出血、穿孔风险 | 胃肠道受侵犯患者行胃肠镜评估出血、穿孔风险 |
| 肝功能 | 总胆红素<2.0 mg/dl(或对于患有吉尔伯特综合征或淋巴瘤侵犯肝脏的患者<3.0 mg/dl),AST/ALT<5×正常值上限 | 注意有无活动性病毒感染 |
| 肾功能 | 肌酐清除率>30 ml/min,肌酐≤1.5×正常值上限 | 肌酐清除率<60 ml/min的患者需谨慎 |
| 病毒或梅毒螺旋体感染检测 | 在单采前30 d内需检测HBV、HCV、HIV、梅毒螺旋体等并取得结果,接受新型冠状病毒肺炎病毒筛查 | 乙型肝炎表面抗原阳性(无论是否存在DNA拷贝增加)、乙型肝炎核心抗体阳性合并DNA拷贝数增加、HCV、HIV或梅毒螺旋体感染者,暂不提供瑞基奥仑赛治疗(待更新信息)b |
| 肺功能 | 在室内空气环境下血氧饱和度≥92% | 同EBMT指南 |
| 心脏功能 | 左室射血分数>40%、心电图、超声心动图 | 既往有心脏疾病或接受过心脏毒性化疗患者,建议检查心功能,通过超声心动图评估 |
| CNS影像 | 如果有CNS病史或神经系统症状及CNS受累需要进行磁共振成像评估 | 尚无在原发性CNS淋巴瘤患者中使用本品的经验,无法在该人群中确定本品的风险、获益。CNS继发病灶最好已经控制,RELIANCE研究此类患者数据有限。建议各中心根据患者情况决定是否给予治疗。其他同EBMT指南 |
| 生育检测 | 育龄期妇女需要血或尿妊娠试验阴性 | 筛选同EBMT指南,淋巴细胞清除化疗和CAR-T输注前48 h内必须再次确认为阴性 |
注:CNS为中枢神经系统;EBMT为欧洲血液和骨髓移植学会;CSCO为中国临床肿瘤学会;ECOG为美国东部肿瘤协作组;ANC为中性粒细胞绝对值;AST为天冬氨酸氨基转移酶;ALT为丙氨酸氨基转移酶;HBV为乙型肝炎病毒;HCV为丙型肝炎病毒;HIV为人类免疫缺陷病毒;DNA为脱氧核糖核酸;CAR-T为嵌合抗原受体T细胞;a北京大学肿瘤医院临床实践推荐;b依据上海药明巨诺生物科技有限公司的实际情况更新治疗策略
(1)单采前需评估前序治疗的洗脱情况(表3)及感染情况、血液学检测和凝血功能(表4)。(2)单采中及单采后需检查患者生命体征;密切观察并评估疑似单采相关不良反应[2,7,8,9]。

接受瑞基奥仑赛注射液治疗的患者前序治疗洗脱期的评估[2]
接受瑞基奥仑赛注射液治疗的患者前序治疗洗脱期的评估[2]
| 治疗类型 | EBMT指南 | 推荐 |
|---|---|---|
| 异基因造血干细胞移植 | 3个月内无移植史,需要停止免疫抑制剂治疗并且无GVHD | 90 d内无移植史,4周内无治疗GVHD史 |
| 供者淋巴细胞输注 | 4周 | 4~6周更安全以排除GVHD |
| 大剂量化疗 | 3~4周,取决于化疗的强度 | 需要已从血细胞减少中恢复 |
| 短效的细胞毒或抗增殖药物 | 3 d | 需要已从血细胞减少中恢复 |
| 淋巴细胞毒性化疗 | 2周 | 如环磷酰胺、异环磷酰胺、苯达莫司汀、苯丁酸氮芥或美法仑 |
| CNS系统治疗 | 1周 | 1周 |
| 系统性激素治疗 | 停用7 d最理想,以最小化激素治疗对淋巴细胞采集的影响(除外替代性激素治疗) | 最少不少于3 d(除外替代性激素治疗) |
注:CNS为中枢神经系统;EBMT为欧洲血液和骨髓移植学会;GVHD为移植物抗宿主病

接受瑞基奥仑赛注射液治疗的患者单采前其他评估指标[2]
接受瑞基奥仑赛注射液治疗的患者单采前其他评估指标[2]
| 评估项目 | EBMT | 推荐 |
|---|---|---|
| ECOG PS评分 | 建议ECOG PS评分≤2分 | 由医生评估风险与获益 |
| 病毒和梅毒螺旋体感染检测 | HBV、HCV、HIV、梅毒螺旋体血清学检测,如果血清学检测阴性则不必做核酸检测 | 乙型肝炎表面抗原阳性(无论是否存在DNA拷贝增加)、乙型肝炎核心抗体阳性合并DNA拷贝数增加、HCV、HIV或梅毒螺旋体感染者,暂不提供瑞基奥仑赛治疗(待更新信息)b |
| 活动性感染 | 推荐评估感染情况 | 由医生评估风险与获益 |
| 电解质和肾功能 | 推荐检测:单采可能导致电解质失衡和液体耐受有限 | 推荐检测 |
| 血常规及凝血常规检测 | 血红蛋白>80 g/L,血细胞比容>0.24 | 由医生评估风险与获益,如果血细胞比容<25%则无法分血a |
| (单采实践推荐) | 中性粒细胞绝对计数>1.0×109/L | 由医生评估风险与获益,一般不特别关注中性粒细胞绝对值a |
| 淋巴细胞绝对计数>0.1×109/L | 由医生评估风险与获益 | |
| 血小板计数>50×109/La | 根据中心单采标准操作程序要求 | |
| 因为单采可能清除循环中至少30%的血小板,在采集结束时需要再次检测全血细胞计数 | 同EBMT | |
| 凝血功能正常 |
注:ECOG PS评分为美国东部肿瘤协作组体能状态评分;EBMT为欧洲血液和骨髓移植学会;HBV为乙型肝炎病毒;HCV为丙型肝炎病毒;HIV为人类免疫缺陷病毒;DNA为脱氧核糖核酸;a参考北京大学肿瘤医院实践推荐;b依据上海药明巨诺生物科技有限公司的实际情况更新治疗策略
桥接治疗的目的是防止疾病进展导致的脏器功能受损或其他不良反应而影响淋巴细胞清除化疗及relma-cel细胞输注[2]。如果在CAR-T制备周转时间内,医生判断患者处于稳定的低肿瘤负荷情况下可以不进行桥接治疗[2]。桥接治疗方案选择需要避免半衰期较长的免疫治疗药物,如阿伦单抗、免疫检查点抑制剂、维布妥昔单抗等,以防影响CAR-T的扩增和存活;不能引起感染、出血及器官功能障碍,以防影响后续淋巴细胞清除化疗和CAR-T输注。桥接治疗后应进行实验室检查和影像学监测,避免和预防CAR-T治疗前不良反应。桥接治疗必须在淋巴细胞清除化疗前7 d完成。
淋巴细胞清除化疗的目标是通过清除免疫抑制因素创造一个有利于T细胞扩增的免疫微环境,防止免疫排斥。在淋巴细胞清除化疗前需评估临床状态、白细胞状态、感染情况(表5)及前序治疗的洗脱情况等。淋巴细胞清除化疗前伊布替尼可以持续用药至前1 d,苯丁酸氮芥、艾代拉里斯(idelalisib)、维奈克拉、环磷酰胺、苯达莫司汀、氟达拉滨、奥法木单抗、奥妥珠单抗、利妥昔单抗、来那度胺需停药7 d,甲泼尼龙需停药3 d[2,3]。

接受瑞基奥仑赛注射液治疗的患者淋巴细胞清除化疗前的评估指标
接受瑞基奥仑赛注射液治疗的患者淋巴细胞清除化疗前的评估指标
| 状态评估 | EBMT指南 | 推荐 |
|---|---|---|
| CAR-T产品(瑞基奥仑赛注射液)状态 | 淋巴细胞清除化疗前需要确认CAR-T已经完成放行 | 同EBMT指南 |
| 临床状态 | 在化疗前必须无感染或者感染已被完全控制 | 患者必须能够耐受淋巴细胞清除化疗,推荐检测以排除感染 |
| 白细胞状态 | 所有患者不论白细胞或者淋巴细胞数多少,均需清淋;有些专家建议ALC<0.1×109/L可以不清淋 | 依据医生的诊疗实践进行评估 |
| 胆红素 | <34 μmol/L | 由医生评估风险与获益 |
| AST/ALT | <5×正常值上限 | 由医生评估风险与获益 |
| 肌酐清除率 | >30 ml/min | 肾功能不全的患者需要根据清淋化疗方案中药物说明书进行剂量调整 |
| 心脏功能 | 在使用可能发生心脏不良反应的桥接化疗等时,如有临床指征,需重复评估心功能 | 超声、心电图、心功能评估 |
注:CAR-T为嵌合抗原受体T细胞;AST为天冬氨酸氨基转移酶;ALT为丙氨酸氨基转移酶;EBMT为欧洲血液和骨髓移植学会;ALC为淋巴细胞绝对值
淋巴细胞清除化疗应在relma-cel给药前2~7 d完成[3]。推荐连续3 d氟达拉滨联合环磷酰胺作为淋巴细胞清除化疗用药方案。静脉水化:在环磷酰胺给药前2 h,开始以500 ml/h静脉滴注0.9%氯化钠注射液1 L,氟达拉滨25 mg/m2静脉滴注持续30 min,环磷酰胺250 mg/m2静脉滴注持续60 min,另外再以500 ml/h给予静脉滴注0.9%氯化钠注射液1 L[2,3]。临床医生也可根据患者的实际情况酌情对淋巴细胞清除化疗方案作出调整。
如果淋巴细胞清除和CAR-T输注间隔超过3周,同时白细胞计数>1.0×109/L,需要考虑在CAR-T输注前再次进行淋巴细胞清除化疗。淋巴细胞清除化疗比最初预计的开始时间延迟超过14 d时,可能需要重新进行患者评估[2]。
当装有relma-cel的运输箱送至医院时,负责接收的工作人员需核对产品信息[3,10]。检查运输箱是否完整。打开运输箱前,使用COI/COC系统扫描运输箱标签,获得包括患者姓名、JWIN码、患者编号、患者身份证号等信息,确认信息与患者身份识别信息相符。打开运输箱前,确认产品在使用有效期范围内。打开运输箱,查看温度计是否有超温提示。核对随货文件是否齐全,包括委托生产产品检验证书、relma-cel产品输注信息单及注射器标签等。

接受瑞基奥仑赛注射液治疗的患者输注前评估指标
接受瑞基奥仑赛注射液治疗的患者输注前评估指标
| 症状和药物治疗史 | EBMT指南 | 推荐 |
|---|---|---|
| 疑似或活动性全身感染 | 禁忌 | 输注需要延迟,直到感染完全控制(抗生素治疗后24 h培养阴性或多重病毒快速检测阴性) |
| 需要升压药治疗的低血压 | 禁忌 | 需要延迟直至低血压完全控制 |
| 发热≥38 ℃/华氏100.4 F,与基础疾病无关 | 推迟输注 | 推迟输注 |
| 在胸部X线检查中存在异常,或需要吸氧才能保持血氧饱和度>91% | 推迟输注 | 推迟输注 |
| 心律失常 | 推迟输注,需要心脏科会诊 | 经医学处理后仍无法控制的心律失常需推迟输注 |
| 新发或恶化的除骨髓外其他器官≥3级功能障碍 | 推迟输注,需要明确病因 | 推迟输注直到器官功能障碍恢复至≤2级 |
| 一般状况或症状显著恶化(如ECOG评分变为2分或以上)(无原因) | 推迟输注,需要明确病因 | 因为感染和快速疾病进展导致的患者状态恶化,需要延迟输注 |
| 禁止的合并用药 | 除非在威胁生命的情况下,否则在输注前、输注中及输注后不可以用类固醇激素 | 应避免预防性使用全身性类固醇激素,生理替代性类固醇给药是允许的,威胁生命的情况如治疗CRS/NT及其他必须使用激素的情况可以使用。避免使用GM-CSF |
注:ECOG为美国东部肿瘤协作组;EBMT为欧洲血液和骨髓移植学会;CRS为细胞因子释放综合征;NT为神经不良反应;GM-CSF为粒细胞巨噬细胞集落刺激因子
(1)推荐剂量为100×106 CAR-T。(2)细胞回输前应避免预防性使用全身性糖皮质激素,允许生理替代性类固醇给药。(3)一旦从运输箱中取出relma-cel后,必须在2 h内完成回输(包括实际输注时间在内),建议给药时全程以0.5 ml/min的速率完成注射;不可再冻存。(4)输注前要求病床旁配备监护及抢救措施、药品等,并与重症监护室(ICU)联系,以便需要时获得ICU及时支持。注意回输前确保有2次处方剂量的托珠单抗可用。详细步骤见说明书及输注手册[3,10]。
(1)relma-cel给药可引起输液反应,如发热、寒战、皮疹、荨麻疹、呼吸困难、低血压和(或)恶心。为了尽可能降低输液反应的风险,建议在给药前30~60 min先给予患者对乙酰氨基酚450~650 mg和盐酸苯海拉明25~50 mg,以尽可能降低输液反应风险。轻度的输液反应时用解热药物、抗组胺药物和止吐药物治疗。(2)避免预防性使用全身性类固醇激素,以防影响CAR-T扩增和存活。允许生理替代性类固醇给药[氢化可的松≤12 mg·m-2·d-1或等效物(泼尼松≤ 3 mg·m-2·d-1或地塞米松≤0.45 mg·m-2·d-1)]。(3)输注中和输注后4 h需密切监测患者生命体征,包括体温、血压、心率、呼吸和血氧饱和度。如患者生命体征在细胞输注后4 h内仍不稳定,则应根据临床指征持续观察直至生命体征稳定[3,10]。
(1)建议输注后2周内患者留院监测(至少1次/d),4周内生活在医疗机构附近(开车1 h距离),以便在出现严重不良反应时及时获得相应的治疗。(2)护理人员需做好患者教育,告知并监督患者及家属做好输注后的注意事项。(3)给患者发放患者及家属就诊卡和药物治疗指导。告知患者出现相关情况[发热(体温≥38 ℃),呼吸困难,寒战,意识模糊、头晕目眩,严重的恶心、呕吐或腹泻,心动过速或心律不齐,严重的疲劳或虚弱]时立即就医,且务必告知医护人员接受过relma-cel治疗并展示患者就诊卡[2,3,10]。
CAR-T治疗可导致CRS发生,甚至是危及生命的CRS。relma-cel治疗非霍奇金淋巴瘤的临床研究(JWCAR029-002)中,CRS发生率为47.5%(28/59),≥3级CRS发生率为5.1%(3/59)。CRS的中位起始时间为回输后4.5 d(1~10 d),中位持续时间为7 d。CRS主要表现有高热、低血压、疲劳、食欲减退、恶心、畏寒、头痛、呼吸困难、心动过速、缺氧、肌痛和(或)关节痛和厌食[2,3,5,11]。可基于患者临床表现,参考表7评估CRS分级[12];一旦怀疑患者发生CRS,可进行分级处理。

CRS分级标准(美国移植和细胞治疗学会共识)[12]
CRS分级标准(美国移植和细胞治疗学会共识)[12]
| 参数 | 1级 | 2级 | 3级 | 4级 |
|---|---|---|---|---|
| 发热 | 体温≥38 ℃ | 体温≥38 ℃ | 体温≥38 ℃ | 体温≥38 ℃ |
| 低血压 | 无 | 不需要使用血管升压药 | 需要使用单一血管升压药联合或不联合血管加压素 | 需要使用多种血管升压药(不包括血管加压素) |
| 和(或) | 和(或) | 和(或) | ||
| 缺氧 | 无 | 需要低流量吸氧(鼻导管) | 需要高流量吸氧(鼻导管、面罩、非循环式面罩、文丘里面罩) | 需要正压通气(如持续呼吸道正压通气、双水平正压通气、插管和机械通气) |
注:CRS为细胞因子释放综合征;与CRS相关的器官不良反应可根据通用不良反应术语标准(CTCAE)v5.0进行分级,器官不良反应的分级不影响CRS分级;发热定义为体温≥38 ℃,且无法归因于其他原因,在发生CRS后接受了退热药物或抗细胞因子治疗(如托珠单抗或糖皮质激素)的患者中,后续CRS分级评估需排除发热这项标准,按照低血压和缺氧状态进行评估;CRS分级由最严重的事件决定,即无法归因于其他原因的低血压和缺氧,如患者体温39.5 ℃,低血压状态需要一种血管加压药,缺氧状态需要鼻导管低流量吸氧,这种情况被评估为3级CRS;低流量鼻导管吸氧定义为氧流量≤6 L/min,高流量鼻导管吸氧定义为氧流量>6 L/min
CRS分级处理[2,11,13],1级:出现发热症状时应补充液体;给予对症降温,包括物理降温、使用对乙酰氨基酚或布洛芬;完善血、尿培养,胸部影像学检查排除感染;如患者存在粒细胞缺乏,给予预防性应用抗生素及粒细胞集落刺激因子(G-CSF)升白细胞;对于持续发热(>3 d)或难治性发热,可给予托珠单抗(8 mg/kg)。2级:出现低血压时应补充液体;如果补液效果不佳,可给予托珠单抗(8 mg/kg),并可8 h后重复;如果24 h内无改善,可按照3级CRS处理。出现低氧血症时应低流量鼻导管吸氧;如果吸氧效果不佳,可给予托珠单抗(8 mg/kg),并可8 h后重复;如果24 h内无改善,可按照3级处理。3级:考虑转入重症监护病房(ICU)。低血压可给予补充液体;如果既往未使用过托珠单抗,可给予托珠单抗(8 mg/kg);建议给予升压药物;如果补液及2次托珠单抗治疗后仍效果不佳,可给予地塞米松(10 mg/6 h)。低氧血症可给予高流量鼻导管或储氧面罩吸氧;托珠单抗及地塞米松应用原则同低血压。4级:转入ICU。补液、抗白细胞介素6(IL-6)及升压药物应用原则同3级;必要时给予甲泼尼龙1 g/d静脉注射。低氧血症应机械通气;抗IL-6药物及激素应用原则同低血压。上述分级处理参考EBMT相关推荐及北京大学肿瘤医院CRS处理路径;注意回输前确保在输注现场有2次处方剂量的托珠单抗可用。
CAR-T治疗可能会导致NT,NT多在CRS后出现,也可能伴随CRS发生或在CRS前出现。NT包括各种治疗所导致的中枢神经系统(CNS)不良反应。CAR-T相关脑病综合征(CRES)是指CAR-T治疗后出现的中枢神经系统功能失调和病理变化。免疫效应细胞相关神经毒性综合征(ICANS)指包括免疫效应细胞治疗在内的免疫治疗导致的CNS病理过程和功能失调。ICANS神经症状可包括精神状态的改变、失语、不同程度的意识丧失和癫痫或癫痫性发作,以及伴随或单独发生的CRS(之前或之后其他的CRS症状)。
relma-cel输注后的1个月内每天评估患者写字能力,免疫效应细胞相关脑病(ICE)评分表可作为一个发现ICANS的简单测试方法。ICE评分总分为10分,内容包括:(1)定向力:现在是什么时间:几月?哪一年?(最高分2分),我们现在在哪里?市?医院?(最高分2分)。(2)注意力和计算力:请您算一下100减去7,然后从所得数目里再减去7,如此一直计算下去。请您每减一次7告诉我,直到我说停止为止(最高分1分)。(3)手写能力:请您用手写下这句话"有家人在身边真的很幸福"(最高分1分)。(4)语言及命名能力:(出示手表)这个叫什么?(最高分1分);(出示钢笔)这个叫什么?(最高分1分);跟我重复一句话:"四十只石狮子"(最高分1分)。(5)服从简单命令的能力:展示出2个手指,或闭上眼睛并且伸出舌头(最高分1分)[2]。
同时应监测患者症状和体征、C反应蛋白、铁蛋白和IL-6水平、CAR-T扩增数量等。注意排除NT症状的其他原因。一旦怀疑患者发生NT,可参考表8和以下标准进行分级和处理。

ICANS分级标准(美国移植和细胞治疗学会2019共识)[12]
ICANS分级标准(美国移植和细胞治疗学会2019共识)[12]
| 神经毒性 | 1级 | 2级 | 3级 | 4级 |
|---|---|---|---|---|
| ICE评分a | 7~9分 | 3~6分 | 0~2分 | 0分(患者无法被唤醒且无法参加ICE评估) |
| 意识水平下降b | 自主清醒 | 可被声音唤醒 | 可被触觉刺激唤醒 | 患者无法被唤醒,或需要强烈反复的触觉刺激才可唤醒,昏睡或昏迷 |
| 癫痫发作 | 不适用 | 不适用 | 任何迅速恢复的局灶性或全身性癫痫发作、或可通过干预方式恢复的脑电图中非惊厥性发作 | 危及生命的长时间癫痫发作(>5 min);或反复的临床发作或异常放电,发作间期未恢复至基线 |
| 运动异常c | 不适用 | 不适用 | 不适用 | 深部局灶性运动无力,例如偏瘫或轻瘫 |
| 颅内压升高/脑水肿 | 不适用 | 不适用 | 神经影像学检查示局灶/局部水肿d | 神经影像学检查示弥漫性脑水肿;去大脑或皮质强直;第Ⅵ脑神经麻痹;或视乳头水肿;或库欣三联征 |
注:ICANS为免疫效应细胞相关神经毒性综合征;ICE为免疫效应细胞相关脑病;aICANS分级由最严重的事件决定,且这些事件无法归因于其他原因,如患者ICE评分为3分,且发生全身性发作,评估为3级;若ICE评分为0分,患者可被评估为3级(清醒且完全失语),也可以被评估为4级(无法唤醒);b意识水平下降不能归因于其他原因(如未使用镇静药);c可根据通用不良反应术语标准(CTCAE)v5.0对与免疫效应细胞疗法相关的震颤和肌阵挛进行分级,但它们不会影响ICANS分级;d颅内出血(伴或不伴水肿)不被认为是神经不良反应的特征,且被排除在ICANS分级中,颅内出血应按CTCAE标准评估
NT分级处理[2,11,13],1级:如吞咽功能受影响,将口服药物及营养改为静脉输注;躁动患者可以给予低剂量劳拉西泮或者氟哌啶醇;请神经科会诊;行眼底镜检查确定是否有视乳头水肿;如果患者可以配合,行颅脑影像学检查[增强磁共振成像(MRI)或者CT]确定是否有局灶或局部病变,可行腰椎穿刺确定是否脑脊液压力升高;如果患者后续可能发生NT,建议给予左乙拉西坦预防癫痫发作;如果合并CRS,建议给予抗IL-6治疗(托珠单抗8 mg/kg)。2级:对症处理及神经科检查同1级;如果合并CRS,建议给予抗IL-6治疗(托珠单抗8 mg/kg);如果对抗IL-6治疗无效或未合并CRS,可以给予地塞米松10 mg每6 h或甲泼尼龙1 mg/kg每12 h;如果合并≥2级CRS,建议转入ICU。3级:对症处理及神经科检查同1级:建议转入ICU;如果合并CRS,且未给予过抗IL-6治疗,建议给予抗IL-6治疗(托珠单抗8 mg/kg);激素应用原则同2级,直至症状缓解至1级后减量;建议每2~3 d重复影像学检查。4级:对症处理及神经科检查同1级;转入ICU,行机械通气;抗IL-6治疗原则和影像学检查同3级;大剂量激素治疗直至症状缓解至1级后减量,如甲泼尼龙1 g/d 3 d,250 mg/12 h 2 d,125 mg/12 h 2 d,60 mg/12 h 2 d。上述分级处理参考欧洲血液和骨髓移植协会(EBMT)相关推荐及北京大学肿瘤医院NT处理路径;当患者首次出现轻度神经症状时,如嗜睡、失语或精神恍惚,应首先考虑预防性使用抗癫痫药物,如左乙拉西坦;对有癫痫或其他CNS疾病史或有CNS放疗史或其他CNS治疗史的患者,也应考虑在relma-cel给药前预防性给予左乙拉西坦。
另外,由于relma-cel输注后可能发生神经系统不良反应,可能出现神经或精神状态的改变,患者接受治疗后会有意识水平和(或)协调功能的下降(如嗜睡、意识模糊、虚弱、暂时性记忆和协调问题)。建议患者用药后8周内应避免驾驶或从事有危险的工作、操作、运动或活动,如避免操作重型机械或有潜在危险性的机械[2,3,11,12]。
感染是除CRS和ICANS之外最常见的CAR-T治疗不良反应之一,常见于CAR-T输注后的30 d内,并且多为细菌性感染,呼吸道病毒相对少见,侵袭性真菌感染相对罕见。部分感染可能会危及生命,如有发热,需要立即进行血培养、尿培养、痰培养,检测C反应蛋白、IL-6等细胞因子和胸部X线片,根据症状进行呼吸道病毒、巨细胞病毒、EB病毒核酸检测、乙型肝炎病毒(HBV)DNA测定、G实验和GM实验、CT、腰椎穿刺、脑部MRI。
经验性的抗感染治疗和机构的抗感染治疗规程不应该因假定为CRS而推迟,医生需要考虑患者中性粒细胞减少的持续时间。具体的预防和处理措施以各医疗机构相关抗感染治疗规程为准,感染防治用药可参考CAR-T细胞治疗NHL毒副作用临床管理专家共识[2,3,11,12]。
relma-cel注射后使用活疫苗的安全性目前尚未进行过研究。建议淋巴细胞清除前6周以内直至relma-cel用药后免疫恢复前不要注射活病毒疫苗(包括减毒活疫苗)[3]。
长期血细胞减少为血细胞减少超过29 d或淋巴细胞清除化疗后3个月。在血细胞减少恢复后可能发生迟发性血细胞减少或两系减少。血细胞减少具体分级可参考CAR-T细胞治疗NHL毒副作用临床管理专家共识[11]。
CAR-T输注后应密切监测血细胞计数并给予对症支持治疗,适时输注血制品,降低骨髓抑制期感染及相关不良反应以保证患者治疗的顺利进行。通常在14 d的CRS窗后可考虑使用造血刺激因子[禁用粒细胞巨噬细胞集落刺激因子(GM-CSF)],但长期使用造血刺激因子的作用还不清楚[2,3,5,11]。
淋巴细胞清除化疗和relma-cel治疗都有可能导致高淋巴瘤负荷的患者出现TLS。应密切监测患者的TLS实验室证据(高尿酸血症、高钾血症、高磷血症和低钙血症),并且高风险患者应按临床实践的标准接受预防性治疗。TLS的治疗可参考CAR-T细胞治疗NHL毒副作用临床管理专家共识[11]。在relma-cel治疗大B细胞淋巴瘤的RELIANCE研究中,无TLS发生[2,3,11,12]。
CAR-T回输28 d内需监测外周血CAR-T体内扩增,当白细胞计数≥10×109/L、淋巴细胞比例≥0.70、CAR+细胞绝对值>600个/μl时,需警惕未控制的T细胞增殖。同时还需通过以下情况进行鉴别:CAR-T的扩增程度是否与肿瘤负荷大小一致,是否存在除外周血之外全身其他部位的CAR-T扩增(如皮肤、肺、肝等),是否为病毒体内异常激活导致的增殖失控。
如发生未控制的T细胞增殖,建议根据CAR-T细胞治疗NHL毒副作用临床管理专家共识进行治疗[11]。在relma-cel治疗大B细胞淋巴瘤的RELIANCE研究中,无未控制的T细胞增殖发生[2,3,11,12]。
HPS/MAS是一种涵盖了多种严重免疫功能异常的症候群,多见于CRS恢复期与CRS过程中,应注意与CRS、感染及CAR-T输注后骨髓抑制相鉴别。特征性表现有发热、肝脾大、骨髓涂片可见噬血细胞及噬血现象、外周血三系或两系减少、三酰甘油及血清铁蛋白异常增高、多种细胞因子异常增高、sCD25升高等,存在致死风险。患者外周血中CAR-T持续高水平超过2周,甚至2周后再次升高、再度发热,伴三系下降、肝脾大、铁蛋白持续升高,以上高度提示发生HPS/MAS。HPS/MAS的治疗可参考CAR-T细胞治疗NHL毒副作用临床管理专家共识[11]。在relma-cel治疗大B细胞淋巴瘤的RELIANCE研究中,无HPS/MAS发生[2,3,11,14]。
CAR-T输注后中期可能出现的不良反应包括迟发性TLS、迟发性组织淋巴细胞增生/巨噬细胞活化综合征、CRS、B细胞发育不良、低丙种球蛋白血症、感染。血细胞减少常见,但通常数月后会逐渐恢复。欧洲血液和骨髓移植协会(EBMT)推荐在此阶段需要做的检测及其频率见表9[2,3,11,12]。

瑞基奥仑赛注射液输注后中期建议执行的检查及其频率[3]
瑞基奥仑赛注射液输注后中期建议执行的检查及其频率[3]
| 检查 | 目的 | 频率 | 备注 |
|---|---|---|---|
| 全血细胞计数、生化检查、LDH、纤维蛋白原、CRP、铁蛋白 | 常规标准随访 | 每次临床随访 | |
| CMV、EBV、腺病毒 | 病毒激活 | 根据临床要求 | |
| 免疫球蛋白定量或血清蛋白电泳 | 免疫重建 | 每月 | 考虑静脉输注免疫球蛋白 |
| 外周血免疫表型CD3/4/8/16+ 56/19+ | 免疫恢复 | 前3个月每月1次 | 指导抗感染预防 |
| 常规CAR-T监测 | 瑞基奥仑赛细胞存续情况 | 根据临床研究外周血流式细胞学或分子生物学方法 |
注:LDH为乳酸脱氢酶;CRP为C反应蛋白;CMV为巨细胞病毒;EBV为EB病毒;CAR-T为嵌合抗原受体T细胞
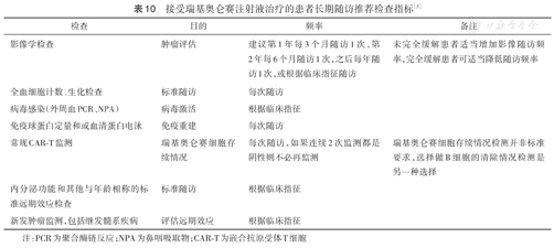
对于CAR-T治疗的长期效应现在所知较少,已发现的并发症主要为长期血细胞减少和低丙种球蛋白血症,理论上还有继发肿瘤、NT和自身免疫病[2]。建议在长期的随访中应该组建多学科诊疗(MDT)团队以监测疾病状态、relma-cel治疗和之前治疗的远期效应等。MDT团队需要包括负责relma-cel治疗的医生、疾病专科医生、长期随访护士、数据管理者等。建议对于病情稳定的患者远期效应随访监测频率为输注后100 d随访1次,输注后6个月再次随访,之后每年随访1次或根据临床需要(表10)。

接受瑞基奥仑赛注射液治疗的患者长期随访推荐检查指标[3]
接受瑞基奥仑赛注射液治疗的患者长期随访推荐检查指标[3]
| 检查 | 目的 | 频率 | 备注 |
|---|---|---|---|
| 影像学检查 | 肿瘤评估 | 建议第1年每3个月随访1次,第2年每6个月随访1次,之后每年随访1次,或根据临床指征随访 | 未完全缓解患者适当增加影像随访频率,完全缓解患者可适当降低随访频率 |
| 全血细胞计数、生化检查 | 标准随访 | 每次随访 | |
| 病毒感染(外周血PCR、NPA) | 病毒激活 | 根据临床指征 | |
| 免疫球蛋白定量和或血清蛋白电泳 | 免疫重建 | 每次随访 | |
| 常规CAR-T监测 | 瑞基奥仑赛细胞存续情况 | 每次随访,如果连续2次监测都是阴性则不必再监测 | 瑞基奥仑赛细胞存续情况检测并非标准要求,选择做B细胞的清除情况检测是另一种选择 |
| 内分泌功能和其他与年龄相称的标准远期效应检查 | 标准随访 | 根据临床指征 | |
| 新发肿瘤监测,包括继发髓系疾病 | 评估远期效应 | 根据临床指征 |
注:PCR为聚合酶链反应;NPA为鼻咽吸取物;CAR-T为嵌合抗原受体T细胞
relma-cel可特异性靶向CD19阳性的淋巴肿瘤细胞,诱导T细胞活化、增殖并发挥细胞毒作用,从而杀伤靶细胞。其在复发难治大B细胞淋巴瘤的治疗中显示出了良好的疗效和安全性,且不良反应可控,为该类患者提供了全新的治疗选择。此外,relma-cel治疗原发耐药弥漫大B细胞淋巴瘤、复发难治套细胞淋巴瘤和复发难治滤泡淋巴瘤等的临床研究也正在进行中。随着临床研究的深入和规范化临床应用的开展,relma-cel将更好地用于CD19阳性恶性淋巴瘤的治疗,使更多患者从中获益。
执笔专家(按姓氏汉语拼音字母排序) 程颖(吉林省肿瘤医院)、胡豫(华中科技大学同济医学院附属协和医院)、黄晓军(北京大学人民医院)、李进(同济大学附属东方医院)、马军(哈尔滨血液病肿瘤研究所)、沈志祥(上海交通大学医学院附属瑞金医院)、王建祥(中国医学科学院血液病医院)、吴德沛(苏州大学附属第一医院)、朱军(北京大学肿瘤医院)
指导原则修订专家组成员(按姓氏汉语拼音字母排序) 白鸥(吉林大学白求恩第一医院)、鲍慧铮(吉林省肿瘤医院)、陈育红(北京大学人民医院)、郭晔(复旦大学附属肿瘤医院)、贾垂明(哈尔滨医科大学附属肿瘤医院)、金正明(苏州大学附属第一医院)、景红梅(北京大学第三医院)、李萍(同济大学附属同济医院)、李文瑜(广东省人民医院)、梁爱斌(同济大学附属同济医院)、刘爱春(哈尔滨医科大学附属肿瘤医院)、刘代红(解放军总医院)、刘辉(北京医院)、刘澎(复旦大学附属中山医院)、牛挺(四川大学华西医院)、钱文斌(浙江大学医学院附属第二医院)、宋永平(河南省肿瘤医院)、宋玉琴(北京大学肿瘤医院)、王小沛(北京大学肿瘤医院)、王欣(山东省立医院)、王昭(首都医科大学附属北京友谊医院)、王志国(哈尔滨血液病肿瘤研究所)、吴剑秋(江苏省肿瘤医院)、杨海燕(浙江省肿瘤医院)、应志涛(北京大学肿瘤医院)、张明智(郑州大学第一附属医院)、张清媛(哈尔滨医科大学附属肿瘤医院)、张曦(陆军军医大学新桥医院)、张延清(哈尔滨医科大学附属第二医院)、赵东陆(哈尔滨血液病肿瘤研究所)、赵维莅(上海交通大学医学院附属瑞金医院)、周道斌(中国医学科学院北京协和医院)、周辉(湖南省肿瘤医院)、周剑峰(华中科技大学同济医学院附属同济医院)、邹德慧(中国医学科学院血液病医院)
所有作者均声明不存在利益冲突




















