
探讨硼替佐米联合常规化疗方案治疗复发难治急性B淋巴细胞白血病(B-ALL)的有效性和安全性。
选取2021年9月至2022年6月新乡医学院附属焦作市人民医院、焦作煤业集团中央医院、焦作市第二人民医院收治的20例接受硼替佐米联合化疗治疗的复发难治B-ALL患者,回顾性分析其治疗反应和预后。
20例患者中位年龄49.5岁(25.0~58.5岁);男性12例,女性8例;复发12例,难治8例。所有患者均完成1个疗程硼替佐米(1.6 mg/m2,第2、16天皮下注射)联合化疗。20例患者硼替佐米治疗前完全缓解(CR)0例,部分缓解(PR)7例,未缓解(NR)13例,客观缓解率(ORR)35%(7/20),微小残留病(MRD)均阳性;治疗后CR 13例,PR 3例,NR 4例,ORR 80%(16/20),MRD均下降,其中13例(65%)转阴;硼替佐米治疗前后CR率、ORR、MRD转阴率比较,差异均有统计学意义(χ2值分别为65.41、8.83、19.30,均P<0.05)。20例患者中4例虽骨髓缓解,但出现中枢神经系统浸润,1例因化疗后感染死亡。所有患者均发生骨髓抑制,感染发生率为90%(18/20),消化系统不良反应发生率为75%(15/20)。
硼替佐米联合常规化疗方案治疗复发难治ALL有效且耐受性良好,有可能使多重耐药复发的患者克服耐药,从而达到深度缓解。
版权归中华医学会所有。
未经授权,不得转载、摘编本刊文章,不得使用本刊的版式设计。
除非特别声明,本刊刊出的所有文章不代表中华医学会和本刊编委会的观点。
目前研究显示,复发难治急性淋巴细胞白血病(ALL)患者再诱导化疗缓解率及长期生存率均较低[1]。蛋白酶体是一种多亚基全酶,可调节细胞周期进程、内质网稳态和核因子κB(NF-κB)信号转导[2]。硼替佐米是一种蛋白酶体抑制剂,通过抑制核因子κB抑制因子(IκBα)的蛋白酶体降解,阻断其下游靶点NF-κB的活化,促进白血病细胞凋亡[3]。研究显示,硼替佐米联合标准再诱导化疗方案治疗复发ALL患儿效果较好[4]。然而,目前国内关于成年人复发难治ALL的报道较少,本研究探讨了硼替佐米联合化疗治疗复发难治ALL的效果和安全性。
回顾性分析2021年9月至2022年6月焦作市人民医院、焦作煤业集团中央医院、焦作市第二人民医院收治的接受硼替佐米联合化疗的20例复发难治急性B淋巴细胞白血病(B-ALL)患者的临床资料。根据《血液病诊断及疗效标准》及细胞形态学、免疫学、细胞遗传学、分子生物学(MICM)进行分型诊断[5]。本研究已通过焦作市人民医院伦理委员会批准(批准文号:2020-01-004-H04),所有患者均签署知情同意书。
硼替佐米1.6 mg/m2,第2、16天皮下注射,联合应用长春新碱+伊达比星+环磷酰胺+左旋门冬酰胺酶+泼尼松等经典方案化疗。患者均给予美罗培南、伏立康唑等预防感染,并在骨髓抑制期间接受粒细胞集落刺激因子(G-CSF)、成分输血支持治疗。
通过电话及门诊进行随访,随访截至2022年10月。当患者外周血白细胞计数达到或接近正常时复查骨髓。比较患者硼替佐米治疗前后疗效和微小残留病(MRD)情况。参照文献[5]评估疗效,分为未缓解(NR)、部分缓解(PR)、完全缓解(CR),客观缓解率(ORR)以CR+PR计算。依据常见不良反应评价标准(CTCAE)5.0版评估不良反应,共分为5级[6]。
用SPSS 20.0软件分析数据,计数资料用频数(%)表示,比较采用χ2检验;计量资料呈非正态分布,用中位数(范围)表示。P<0.05为差异有统计学意义。
20例患者中,男性12例,女性8例;中位年龄49.5岁(25.0~58.5岁);复发12例,难治8例(表1)。复发患者前期中位化疗次数为5次(1~15次)。

20例接受硼替佐米联合化疗治疗的复发难治B-ALL患者基线资料及疾病特征
20例接受硼替佐米联合化疗治疗的复发难治B-ALL患者基线资料及疾病特征
| 病例 | 性别 | 发病年龄(岁) | 复发年龄(岁) | 原发病 | 基因突变 | 染色体 | 疾病状态 |
|---|---|---|---|---|---|---|---|
| 1 | 男 | 65 | 65 | B-ALL | MYD88 | 46,XY,inv(10)(q21q23)[11] | 难治 |
| 2 | 女 | 17 | 25 | B-ALL | - | 46,XX[5] | 复发 |
| 3 | 男 | 55 | 56 | B-ALL(Ph+) | BCR-ABL 80.0%,IGH 95.5%,MLL 6.0%,ABL T315I阳性 | 46,XY,del(3)(p21),t(9,22)(q34;q11.2),der(12)[9]/46,XY[8] | 复发 |
| 4 | 男 | 71 | 71 | B-ALL(Ph+) | BCR-ABL p210(初诊时,未定量) | 46,XY,t(9,22)(q34;q11.2)[2]/46,XY[8] | 复发 |
| 5 | 女 | 58 | 58 | B-ALL(Ph+) | BCR-ABL p190 12.7%,IKZF1 91.6%,ETV6 46.3% | 46,XX,t(9,22)(q34;q11.2)[11] | 难治 |
| 6 | 男 | 36 | 36 | B-ALL | - | 46,XY[7] | 难治 |
| 7 | 男 | 19 | 22 | B-ALL(Ph+) | BCR-ABL p210 165.9%(复发时),ABL T315A 35.8% | 46,XY,i(8)(q10)x2,t(9,22)(q34;q11.2),+der(16),der(19),+ider(20)(q10)del(20)(q11)inc(cp5)/46,XY[3] | 复发 |
| 8 | 男 | 20 | 20 | B-ALL | KMT2A阳性 | 46,XY[3] | 难治 |
| 9 | 女 | 68 | 69 | B-ALL(Ph+) | BCR-ABL 80.0%,IGH 90.0%,SETD2 26.3% | 46,XX,t(9,22)(q34;q11.2)[6] | 复发 |
| 10 | 女 | 67 | 69 | B-ALL(Ph+) | BCR-ABL 86.0%,IGH 90.0%,SETD2 46.3% | 43-48,XX,del(1)(q23),+der(8),t(9;22)(q34;q11.2),-15,?i(17)(q10),der(19),-21,der(22)(q34;q11.2),+mar,inc[cp10] | 复发 |
| 11 | 男 | 22 | 25 | B-ALL(Ph+) | BCR-ABL p210 34.0%,ABL T315A 23.1% | 46,XY,t(9,22)(q34;q11.2),inv(10)(q21q23)[11] | 复发 |
| 12 | 男 | 20 | 25 | B-ALL | KMT2A阳性,IKZF1 41.3% | 46,XY [9] | 复发 |
| 13 | 男 | 28 | 28 | B-ALL(Ph+) | BCR-ABL p190 36.0% | 46,XY,t(9,22)(q34;q11.2)[4] | 复发 |
| 14 | 男 | 60 | 60 | B-ALL(Ph+) | BCR-ABL p210 73.0% | 46,XY,+der(8),t(9,22)(q34;q11.2) | 复发 |
| 15 | 男 | 39 | 39 | B-ALL | - | 46,XY[7] | 难治 |
| 16 | 男 | 45 | 46 | B-ALL(Ph+) | BCR-ABL 46.0% | 46,XY,t(9,22)(q34;q11.2),der(12)[8] | 难治 |
| 17 | 女 | 23 | 24 | B-ALL | - | 46,XX [10] | 复发 |
| 18 | 女 | 51 | 53 | B-ALL | - | 46,XX [3] | 复发 |
| 19 | 女 | 57 | 58 | B-ALL | IGH 56.0% | 46,XX,[9] | 难治 |
| 20 | 女 | 58 | 58 | B-ALL(Ph+) | BCR-ABL 65.0%,ETV6 34.8% | 46,XX,t(9,22)(q34;q11.2)[9] | 难治 |
注:B-ALL为急性B淋巴细胞白血病;Ph+为费城染色体阳性;-为未检测到
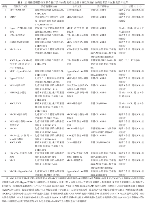
20例患者中位随访时间4.5个月(2.7~5.0个月),1例因感染性休克死亡,无失访病例。20例患者硼替佐米治疗前CR 0例,PR 7例,NR 13例,ORR 35%(7/20),MRD均阳性;治疗后CR 13例,PR 3例,NR 4例,ORR 80%(16/20),MRD均下降,其中13例(65%)转阴;硼替佐米治疗前后CR率、ORR、MRD转阴率差异均有统计学意义(χ2值分别为65.41、8.83、19.30,均P<0.05)(表2)。病例6、7、15、19化疗后骨髓缓解,但出现中枢神经系统浸润,视为疾病进展(PD),归为NR;病例7在使用酪氨酸激酶抑制剂(TKI)过程中出现BCR-ABL T315A突变,提示患者出现多重耐药,换用伊达比星+长春新碱+泼尼松(IVP方案)联合普纳替尼后达PR,后给予IVP方案+普纳替尼+硼替佐米1个周期后达CR,且T315A负荷较前明显减低;病例14在应用化疗+达沙替尼治疗时出现疾病复发,换用普纳替尼后未达CR,遂行米托蒽醌+阿糖胞苷(MA方案)+普纳替尼+硼替佐米治疗,骨髓获得CR,MRD阴性。

20例接受硼替佐米联合化疗治疗的复发难治急性B淋巴细胞白血病患者治疗过程及治疗效果
20例接受硼替佐米联合化疗治疗的复发难治急性B淋巴细胞白血病患者治疗过程及治疗效果
| 病例 | 既往治疗方案 | 治疗前骨髓检查 | 治疗方案 | 治疗后评估 | 结局 |
|---|---|---|---|---|---|
| 1 | VDP→CAM-VD | 骨髓原始幼稚淋巴细胞0.06,MRD 3.12% | VTD+硼替佐米 | 骨髓CR;MRD 0 | 随访2个月,持续CR,继续化疗 |
| 2 | VMMP | 停止治疗5年(诊断8年)后复发,骨髓原始幼稚淋巴细胞0.78,MRD 84.88% | VICLP+硼替佐米 | 骨髓CR;MRD 0 | 随访5个月,持续CR,继续化疗 |
| 3 | Hyper-CVAD-B+达沙替尼 | 化疗第17天骨髓原始幼稚淋巴细胞0.08,MRD 4.08% | VDCP+达沙替尼+硼替佐米 | 骨髓CR;MRD 0 | 行allo-HSCT,随访5个月,持续CR |
| 4 | 化疗+氟马替尼 | 骨髓原始幼稚淋巴细胞0.44,MRD 48.20% | IVP+氟马替尼+硼替佐米 | 骨髓CR;MRD 0 | 随访2个月,持续CR,继续化疗 |
| 5 | 环磷酰胺+地塞米松 | 骨髓原始幼稚淋巴细胞0.96,MRD 92.12% | VDP+达沙替尼+硼替佐米 | 骨髓CR;MRD 0 | 随访3个月,持续CR,继续化疗 |
| 6 | VDLP→MA | 化疗第36天骨髓原始幼稚淋巴细胞0.12,MRD 3.80% | VTD+维奈克拉+硼替佐米 | 骨髓原始幼稚淋巴细胞0.07;MRD 0.50%;脑脊液原始幼稚淋巴细胞0.30 | 随访8个月,持续CR,继续化疗 |
| 7 | ASCT、hyper-CVAD+达沙替尼+维奈克拉→IVP+普纳替尼 | 骨髓原始幼稚淋巴细胞0.12,MRD 4.85% | IVP+普纳替尼+硼替佐米 | 骨髓缓解;MRD 0.69%;脑脊液原始幼稚淋巴细胞0.61 | 随访1个月,死于感染 |
| 8 | VILP→Hyper-CVAD-A | 骨髓原始幼稚淋巴细胞0.21,MRD 12.40% | Hyper-CVAD-A+硼替佐米 | 骨髓原始幼稚淋巴细胞0.06;MRD 0.54% | 随访7个月,持续CR,继续化疗 |
| 9 | Hyper-CVAD-B | 化疗9个月骨髓原始幼稚淋巴细胞0.77,MRD 67.29% | VICP+达沙替尼+硼替佐米 | 骨髓CR;MRD 0 | 随访5个月,持续CR,继续化疗 |
| 10 | VICP+达沙替尼 | 化疗结束骨髓原始幼稚淋巴细胞0.53,MRD 51.01% | 维奈克拉+达沙替尼+地塞米松+硼替佐米 | 骨髓CR;MRD 0 | 随访1个月,持续CR,继续化疗 |
| 11 | VMMP+达沙替尼 | 确诊3年后复发,化疗结束骨髓原始幼稚淋巴细胞0.09,MRD 8.40% | VMMP+达沙替尼+硼替佐米 | 骨髓CR;MRD 0 | 行allo-HSCT,随访3个月,持续CR |
| 12 | ASCT、VICP | 移植3年后复发,化疗结束骨髓原始幼稚淋巴细胞0.26,MRD 12.00% | VICP+硼替佐米 | 骨髓CR;MRD 0 | 行allo-HSCT,随访4个月,持续CR |
| 13 | VDCLP+达沙替尼 | 化疗第28天骨髓原始幼稚淋巴细胞0.25,MRD 22.8% | VDCLP+达沙替尼+硼替佐米 | 骨髓CR;MRD 0 | 随访2个月,持续CR,继续化疗 |
| 14 | VICP+达沙替尼→MA+普纳替尼 | 化疗结束骨髓原始幼稚淋巴细胞0.13,MRD 2.43% | MA+普纳替尼+硼替佐米 | 骨髓CR;MRD 0 | 随访5个月,持续CR,继续化疗 |
| 15 | VDCLP | 化疗结束骨髓原始幼稚淋巴细胞0.35,MRD 25.40% | VDCLP+硼替佐米 | 骨髓缓解;MRD 0;脑脊液原始幼稚淋巴细胞0.13 | 随访6个月,持续CR,继续化疗 |
| 16 | VDLP+达沙替尼→MA+氟马替尼 | 化疗结束骨髓原始幼稚淋巴细胞0.22,MRD 6.44% | MA+氟马替尼+硼替佐米 | 骨髓CR;MRD 0 | 随访4个月,持续CR,继续化疗 |
| 17 | ASCT、CAM | 移植1年后复发,化疗结束骨髓原始幼稚淋巴细胞0.28,MRD 3.48% | CAM+硼替佐米 | 骨髓CR;MRD 0.3% | 随访6个月,持续CR,继续化疗 |
| 18 | HD MTX+左旋门冬酰胺酶 | 化疗结束骨髓原始幼稚淋巴细胞0.20,MRD 9.80% | HD MTX+左旋门冬酰胺酶+硼替佐米 | 骨髓原始幼稚淋巴细胞0.07;MRD 3.80% | 随访4个月,持续CR,继续化疗 |
| 19 | VDLP | 化疗结束骨髓原始幼稚淋巴细胞0.15,MRD 12.40% | VDLP+硼替佐米 | 骨髓原始幼稚淋巴细胞0.08;MRD 2.30%;脑脊液原始幼稚淋巴细胞0.21 | 随访5个月,持续CR,继续化疗 |
| 20 | VDCLP→Hyper-CVAD-A | 化疗第30天骨髓原始幼稚淋巴细胞0.37,MRD 17.29% | Hyper-CVAD-A+硼替佐米 | 骨髓原始幼稚淋巴细胞0.08;MRD 0.10% | 随访5个月,持续CR,继续化疗 |
注:VDP为长春新碱+泼尼松+柔红霉素;CAM-VD为环磷酰胺+阿糖胞苷+6-巯基嘌呤+长春新碱+地塞米松;VMMP为长春新碱+6-巯基嘌呤+甲氨蝶呤+泼尼松;Hyper-CVAD为环磷酰胺+长春新碱+多柔比星+地塞米松(A方案为甲氨蝶呤+阿糖胞苷;B方案为甲氨蝶呤+阿糖胞苷+亚叶酸钙+粒细胞集落刺激因子);VDLP为长春新碱+柔红霉素+左旋门冬酰胺酶+泼尼松;MA为米托蒽醌+阿糖胞苷;ASCT为自体造血干细胞移植;IVP为伊达比星+长春新碱+泼尼松;VILP为长春新碱+伊达比星+左旋门冬酰胺酶+泼尼松;VICP为长春新碱+伊达比星+环磷酰胺+泼尼松;VDCLP为长春新碱+伊达比星+环磷酰胺+左旋门冬酰胺酶+泼尼松;CAM为环磷酰胺+阿糖胞苷+6-巯基嘌呤;HD MTX为大剂量甲氨蝶呤;MRD为微小残留病;VTD为长春新碱+吡柔比星+地塞米松;VICLP为长春新碱+伊达比星+环磷酰胺+左旋门冬酰胺酶+泼尼松;VDCP为长春新碱+柔红霉素+环磷酰胺+左旋门冬酰胺酶;CR为完全缓解;allo-HSCT为异基因造血干细胞移植
治疗过程中出现不良反应时均给予针对性支持治疗,未进行预防性用药。20例患者均发生≥3级血液系统不良反应;消化系统不良反应包括恶心(9例)、腹痛(6例);未发生周围神经炎。
目前研究显示,早期骨髓复发或对再诱导化疗反应不理想的患者经强化疗及中枢神经系统导向的治疗后可进行异基因造血干细胞移植(allo-HSCT)[7]。蛋白酶体抑制剂硼替佐米与化疗药物有协同作用[8]。一项关于常规化疗方案联合硼替佐米再诱导治疗复发难治ALL的回顾性研究显示,CR率达60%,5年总生存率为40%[9]。同样,另一项使用常规化疗联合硼替佐米治疗儿童复发难治ALL的研究显示,骨髓形态学缓解率为92%,MRD阴性率为61%[10]。
目前关于硼替佐米联合常规化疗方案的大宗数据来源于儿童协作组临床Ⅱ期研究[11],结果显示首次复发ALL患儿的CR2率为(68±5)%,与历史对照中71%(5/7)的复发ALL患儿在常规诱导结束时未达CR2相比,化疗联合硼替佐米的CR2率更高。
体外研究显示,BCR-ABL T315A在白细胞介素3依赖性Pro-B细胞中的表达导致酪氨酸激酶升高[12],TKI已被用于治疗费城染色体阳性(Ph+)慢性粒细胞白血病[13]。但患者治疗一段时间后对TKI产生耐药。第一代TKI伊马替尼出现耐药常见机制是BCR-ABL激酶结构域突变。有研究表明,T315A突变患者即使更换另一种TKI联合化疗或allo-HSCT,也大多死于PD[14]。本研究例7在自体造血干细胞移植后及化疗过程中多次复发,在使用TKI过程中发生ABL T315A突变,换用IVP方案+普纳替尼后仅达PR,后行IVP方案+普纳替尼+硼替佐米治疗后达CR,且T315A负荷较前明显降低;例11在使用化疗+达沙替尼治疗过程中出现T315A突变,在原治疗方案基础上加用硼替佐米,最终获得CR,且MRD转阴。我们推测硼替佐米可能在协助普纳替尼降低T315A负荷和克服B-ALL患者TKI多重耐药方面有优势。
患者在行造血干细胞移植(HSCT)前的病情缓解情况至关重要。复发ALL患儿行HSCT后,经再诱导和(或)巩固治疗后,MRD持续存在对复发风险有显著影响。MRD<1×103的患儿与MRD水平较高的患儿相比,复发风险更低[15]。有研究分析了HSCT前复发ALL患者的MRD数据,在MRD阳性组中,71.4%患者的主要死亡原因是疾病复发[16]。因此,控制复发成为亟待解决的问题。本研究患者均为B-ALL,未分析其他类型ALL,但有研究显示,硼替佐米联合化疗治疗T-ALL的CR率可达(68±5)%[17]。
本研究患者经硼替佐米联合化疗治疗后CR率为65%(13/20),ORR 80%(16/20),另有4例骨髓缓解,但出现中枢神经系统浸润,治疗前所有患者MRD均阳性,治疗后MRD均有下降,MRD转阴率为65%(13/20),为后续桥接HSCT创造了条件。
总之,我们认为硼替佐米联合常规化疗可作为复发难治ALL患者的一种有效、耐受性良好的治疗选择。硼替佐米联合化疗有可能协助普纳替尼降低ABL T315A基因突变负荷,从而提高TKI耐药Ph+ ALL患者的缓解率,但尚需大宗数据的临床研究进一步证实。硼替佐米不能透过血脑屏障,对中枢神经系统白血病无效,需联合鞘内注射化疗药物控制病情。
所有作者均声明不存在利益冲突





















