
新生儿缺氧缺血性脑病是指围生期窒息引起的部分或完全缺氧、脑血流减少或暂停所导致的新生儿脑病,发生率占活产儿的4‰~6‰,是引起新生儿死亡和远期后遗症的主要原因之一。早期发现和诊断新生儿缺氧缺血性脑病并及时给予合理处置尤为重要。2018年昆士兰卫生组织在2017年缺氧缺血性脑病指南的基础上发布了2018修正版,再次重点讨论了新生儿缺氧缺血性脑病的诊断标准、临床分度、支持治疗和亚低温治疗,主要对脑病严重程度的评估、亚低温治疗的指征做出了修正。
版权归中华医学会所有。
未经授权,不得转载、摘编本刊文章,不得使用本刊的版式设计。
除非特别声明,本刊刊出的所有文章不代表中华医学会和本刊编委会的观点。
新生儿缺氧缺血性脑病(hypoxic ischemic encephalopathy,HIE)是由产前、产时和(或)新生儿窒息所致全身性低氧血症和(或)脑血流减少,进而导致的新生儿脑病,可致新生儿死亡和远期后遗症。2018年1月,昆士兰卫生组织(Queensland Health)发布了缺氧缺血性脑病2018修正版,文章主要修正内容包括:脑病严重程度评估、亚低温治疗标准,以及对临床医生的要求等。以下为该指南的主要内容。
对出生时有窘迫史或生后几小时出现意识障碍或惊厥、难以启动自主呼吸或难以维持呼吸、肌张力低下和反射抑制等神经功能障碍表现的新生儿应怀疑新生儿脑病,但新生儿脑病不等同于HIE,HIE需有充分证据证明有围生期和(或)分娩时缺氧和(或)缺血性损伤存在。
围生期有以下缺氧、缺血性损伤的临床特征:(1)胎儿脐动脉酸血症:pH<7和(或)BE≤-12 mmol/L;(2)生后5 min和10 min Apgar评分≤5分;(3)临床上有轻度、中度、重度脑病表现(见下文HIE临床分度);(4)发生多系统器官功能衰竭,包括肾损伤、肝损伤、血液系统异常、心功能不全、代谢紊乱及胃肠道损伤等。
主要参照改良的Sarnat标准对脑病严重程度进行评估,高危儿生后6 h内每小时都要进行神经状态评估并记录脑病严重程度,可评为正常、轻度、中度或重度脑病。如用此标准不能评估则记录为不适用。见表1。

改良的Sarnat标准
改良的Sarnat标准
| 评定标准 | 脑病的严重程度 | |||
|---|---|---|---|---|
| 正常 | 轻度 | 中度 | 重度 | |
| 意识水平 | 可唤醒 | 兴奋、易激惹 | 昏睡 | 昏迷 |
| 自主活动 | 正常 | 正常或增多 | 减少 | 无 |
| 姿势 | 正常 | 正常 | 远端弯曲,完全伸展 | 去大脑强直 |
| 肌张力 | 正常 | 正常或增高(躯干和四肢) | 降低(局部或全身) | 松软 |
| 吸吮反射 | 正常 | 正常或不完全 | 减弱 | 消失 |
| 拥抱反射 | 强 | 强,低阈值 | 不完全 | 消失 |
| 自主神经系统 | 瞳孔等大、对光反射正常;心率和呼吸正常 | 瞳孔等大、对光反射正常;心率和呼吸正常 | 瞳孔缩小;心动过缓或周期性或不规则呼吸 | 瞳孔偏斜或扩大或对光反射消失;变异心率或呼吸暂停 |
HIE临床分度有助于判断脑损伤程度及预后,新生儿状态稳定后要尽快对HIE程度进行评估。HIE分度随病情变化而变化,即使出生时未达到亚低温治疗指征,如果生后6 h内符合亚低温治疗标准,亚低温治疗对患儿仍有益。HIE不同程度临床特点见表2。

不同程度缺氧缺血性脑病临床特点
不同程度缺氧缺血性脑病临床特点
| 分度 | 特点 |
|---|---|
| 轻度 | 生后前几天肌张力轻度增高、深反射活跃 |
| 可观察到短暂行为异常,如喂养欠佳、易激惹、过度哭闹和嗜睡 | |
| 生后3~4 d中枢神经系统检查正常 | |
| 中度 | 昏睡,肌张力明显降低,深反射减弱 |
| 握持、拥抱、吸吮反射减弱或消失 | |
| 偶尔出现呼吸暂停 | |
| 生后24 h内可出现惊厥 | |
| 1~2周内可完全恢复,远期预后较好 | |
| 生后早期正常新生儿或轻度缺氧缺血性脑病新生儿病情突然恶化,提示有进行性脑细胞功能异常,有损伤和死亡可能,此时惊厥发作强度可增加 | |
| 重度 | 典型昏迷,患儿对任何物理刺激均无反应 |
| 可有呼吸不规则,患儿常需呼吸机支持 | |
| 常见全身肌张力降低和深反射减弱 | |
| 新生儿原始反射(吸吮、握持、拥抱、吞咽反射)消失 | |
| 颅神经检查可见眼部运动障碍(如眼球偏斜、眼球震颤、快速摇动,以及"洋娃娃眼",即共轭运动丧失) | |
| 瞳孔可扩大、固定或对光反射不灵敏 | |
| 惊厥出现早而频繁,对常规治疗反应差;惊厥发作常为全身性,发作24~48 h后频率会增加,与发生再灌注损伤有关;随损伤进展,惊厥会消退,脑电图显示等电位或暴发抑制,此时意识状态进一步恶化,囟门膨起,说明脑水肿加重 | |
| 再灌注损伤阶段心率和血压常不规则,可因呼吸循环衰竭死亡 | |
| 临床解释 | 轻度患儿生后3~4 d神经系统检查通常正常,因此较少需要支持治疗 |
| 中度和重度患儿状况显著差,需支持治疗的强度取决于器官损害的程度 |
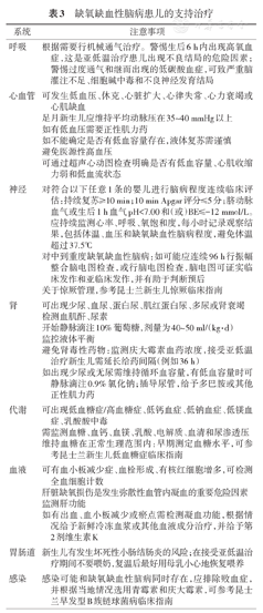
HIE患儿常出现单个或多个系统器官受累表现,包括肾脏、肝脏、血液、心脏、代谢和胃肠等。应对患儿进行个体化管理,连续监测心肺状态,早期发现和治疗惊厥和多器官损害。临床以支持治疗为主,对有亚低温治疗指征的新生儿可通过亚低温治疗提供神经保护。见表3。

缺氧缺血性脑病患儿的支持治疗
缺氧缺血性脑病患儿的支持治疗
| 系统 | 注意事项 |
|---|---|
| 呼吸 | 根据需要行机械通气治疗。警惕生后6 h内出现高氧血症,这是亚低温治疗患儿出现不良结局的危险因素;警惕过度通气和继而出现的低碳酸血症,可致严重脑灌注不足、细胞碱中毒和不良神经发育结局 |
| 心血管 | 可发生低血压、休克、心脏扩大、心律失常、心力衰竭或心肌缺血 |
| 足月新生儿应维持平均动脉压在35~40 mmHg以上 | |
| 如有低血压需要正性肌力药 | |
| 如不能确定是否有低血容量存在,液体复苏需谨慎 | |
| 避免医源性高血压 | |
| 可通过超声心动图检查明确是否有低血容量、心肌收缩力弱和低血流状态 | |
| 神经 | 对符合以下任意1条的婴儿进行脑病程度连续临床评估:持续复苏≥10 min;10 min Apgar评分≤5分;脐动脉血气或生后1 h血气pH<7.00和(或)BE≤-12 mmol/L。应持续监测心率、呼吸、氧饱和度,每小时记录观察结果,包括体温、血压和缺氧缺血性脑病程度,避免体温超过37.5℃ |
| 对中到重度缺氧缺血性脑病:如可能应连续96 h行振幅整合脑电图检查,或行脑电图检查,脑电图可证实临床发作和亚临床发作,并有助于判断预后 | |
| 关于惊厥管理,参考昆士兰新生儿惊厥临床指南 | |
| 肾 | 可出现少尿、血尿、蛋白尿、肌红蛋白尿、多尿或肾衰竭 |
| 检测血肌酐、尿素 | |
| 开始静脉滴注10%葡萄糖,剂量为40~50 ml/(kg·d) | |
| 监控液体平衡 | |
| 避免肾毒性药物:监测庆大霉素血药浓度,接受亚低温治疗新生儿需延长给药间隔(例如36 h) | |
| 如出现少尿或无尿需维持循环血容量,有低血容量时可静脉滴注0.9%氯化钠;插导尿管,给予多巴胺或其他正性肌力药 | |
| 代谢 | 可出现低血糖症/高血糖症、低钙血症、低钠血症、低镁血症、乳酸酸中毒 |
| 需监测血糖、血钙、血镁、乳酸、电解质、血清和尿渗透压 | |
| 维持血糖在正常生理范围内:早期测定血糖水平,可参考昆士兰新生儿低血糖症临床指南 | |
| 血液 | 可有血小板减少症、血栓形成、有核红细胞增多,可检测全血细胞计数 |
| 肝脏缺氧损伤是发生弥散性血管内凝血的重要危险因素 | |
| 监测肝功能 | |
| 如有出血、血小板减少或瘀点需检测凝血功能,根据情况给予新鲜冷冻血浆或其他血液成分治疗,并给予第2剂维生素K | |
| 胃肠道 | 新生儿有发生坏死性小肠结肠炎的风险;在接受亚低温治疗期间不要喂奶,复温后最好用母乳小心地恢复喂养 |
| 感染 | 感染可能和缺氧缺血性脑病同时存在,应排除败血症,并根据当地情况选用青霉素和庆大霉素,可参考昆士兰早发型B族链球菌病临床指南 |
亚低温治疗可以提高中重度HIE患儿的存活率并改善神经系统预后,如果新生儿有围生期事件和(或)酸中毒并符合以下亚低温治疗标准,可应用亚低温治疗。亚低温治疗指征包括:(1)有以下围生期缺氧证据:①10 min Apgar评分≤5分;②生后60 min内脐血/动脉血/静脉血/毛细血管血血气分析pH<7.00或BE≤-12 mmol/L;③需机械通气或持续复苏超过10 min。(2)有中到重度脑病(根据改良的Sarnat标准)证据;或有惊厥发作(被医生、护士或助产士证实或由振幅整合脑电图/脑电图发现)。(3)胎龄≥35周,出生体重≥1 800 g。(4)生后6 h内可以实施亚低温治疗。(5)无亚低温治疗的绝对禁忌证:包括:①难以控制的严重出血;②由持续性肺动脉高压导致的无法控制的缺氧;③计划立即撤掉生命支持。
临床满足上述标准可以实施亚低温治疗,但有些患儿是否应使用亚低温治疗应咨询新生儿专家的意见,这些患儿包括:①胎龄<35周;②出生体重<1 800 g;③生后6 h内没有开始或者不能开始亚低温治疗;④有严重先天畸形:可能有神经肌肉疾病或染色体异常,有威胁生命的心血管或呼吸系统畸形。
亚低温治疗的评估和监测:(1)初步复苏:①低温治疗前先评估和稳定患儿;②实施被动低温治疗,置入静脉和动脉导管,根据需要采集血液标本;③放置胃管。(2)观察和监测:持续监测并每小时记录心肺指标和氧饱和度,如果不能实施有创性血压监测,每10 min手动监测血压;持续监测体核温度(如直肠温度),如不能监测直肠温度则应间歇性测定腋窝温度;注意观察是否有惊厥发作、监测尿量,因HIE可能会在1~4 d内进行性加重,每日均应行神经系统检查。
所有作者均声明不存在利益冲突





















