
分析孟加拉国女性生殖健康相关指标1999-2018年变化趋势,评估是否能达成2030年可持续发展目标(SDGs)。
数据来源于孟加拉国人口健康调查及孕产妇死亡率和卫生保健调查数据库,分析和比较1999-2018年生殖健康相关的SDGs指标的变化趋势,计算其年均变化速度;采用发展指数,评价各指标实现可持续发展目标的难度。
孕产妇死亡率从2001-2016年呈现先增长后平缓的趋势;1999-2018年,生殖卫生保健服务覆盖率、对自己医疗保健有决定权的女性比例总体上均为增长趋势,有未满足避孕需求的比例、认为伴侣暴力是正当的女性比例、早婚率、早育率呈现不同程度的下降。产前保健覆盖率、医疗机构分娩率、由专业接生人员接生的比例、产后访视率发展指数<1,孕产妇死亡率发展指数接近1,其他指标均>1。
孟加拉国各生殖健康相关SDGs指标从1999-2018年均取得不同程度的进展,但对于大部分指标,现在年均变化速度还低于达成2030年的既定目标所需速度,需要在未来几年加快进展。
版权归中华医学会所有。
未经授权,不得转载、摘编本刊文章,不得使用本刊的版式设计。
除非特别声明,本刊刊出的所有文章不代表中华医学会和本刊编委会的观点。
生殖健康(reproductive health)被WHO定义为"在生命所有阶段的生殖功能和过程中,身体、心理和社会适应的完好状态,并不仅仅是疾病的消除"[1]。1995年的世界卫生大会提出"2015年人人享有生殖健康"这一奋斗目标,自此生殖健康引起全球广泛的关注。在2015年联合国发布《2030年可持续发展议程》(Sustainable development goals,SDGs)中重点提出,将生殖健康纳入国家战略和方案[2]。孟加拉国被联合国定义为"最不发达国家"之一[3],其生殖健康状况亟待关注。本研究拟从公开数据库及公开报告中,提取与孟加拉国生殖健康相关的SDGs指标,分析其从1999-2018年变化趋势,评估是否能达成可持续发展目标。
孟加拉国孕产妇死亡率和卫生保健调查(Bangladesh Maternal Mortality and Health Care Survey,BMMS)和孟加拉国人口健康调查(Bangladesh Demographic Health Survey,BDHS)。BMMS是以估计孟加拉国孕产妇死亡率为目的的全国调查,已分别在2001、2010和2016年进行了3次[4,5,6]。本研究同时纳入BDHS数据库中1999-2000、2004、2007、2011、2014年数据[7],相应年份BDHS最终报告以及2017-2018年BDHS关键指标报告(2017-2018年具体调查数据和最终报告尚未公布)。BDHS是世界健康人口调查项目的一部分,始于1993年,采用问卷形式进行调查,每3~4年实施一次,其目的是为了解该国生育率、计划生育、生殖健康及儿童健康等情况,为该国卫生决策提供数据支持。
对1999-2018年与生殖健康相关的SDGs指标进行汇总分析,描述其时间动态变化趋势,计算1999-2018年之间年均变化速度及2018-2030年要达成SDGs目标年均应变化速度,通过发展指数预测未来发展趋势。
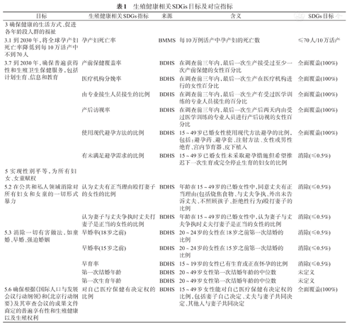
(1)各指标提取与加权:与生殖健康相关的SDGs目标及对应指标见表1。目标为全民覆盖或可及性的指标,如产前保健覆盖率,设定达到100%为实现目标;目标为实现消灭的指标,如早育率,设定目标实现阈值为≤0.5%[8]。因为DHS调查的样本是从目标人群中随机抽取的样本,为使调查结果具有全国代表性,应考虑各地的人口比例和回答响应率,我们采用DHS中提供的权重进行加权,使用Stata 13.0软件进行指标提取与加权。

生殖健康相关SDGs目标及对应指标
生殖健康相关SDGs目标及对应指标
| 目标 | 生殖健康相关SDGs指标 | 来源 | 含义 | SDGs目标 |
|---|---|---|---|---|
| 3确保健康的生活方式、促进各年龄段人群的福祉 | ||||
| 3.1到2030年,将全球孕产妇死亡率降低到每10万活产中不到70人 | 孕产妇死亡率 | BMMS | 每10万例活产中孕产妇的死亡数 | ≤70人/10万活产 |
| 3.7到2030年,确保普遍获得性和生殖卫生保健服务,包括计划生育、信息和教育 | 产前保健覆盖率 | BDHS | 在调查前三年内,最后一次生产接受过至少一次产前保健的女性百分比 | 全面覆盖(100%) |
| 医疗机构分娩率 | BDHS | 在调查前三年内,最后一次生产在医疗机构进行的女性百分比 | 全面覆盖(100%) | |
| 由专业接生人员接生的比例 | BDHS | 在调查前三年内,最后一次生产有受过医学训练的专业人员接生的百分比 | 全面覆盖(100%) | |
| 产后访视率 | BDHS | 在调查前三年内,最后一次生产后两天内由受过医学训练的专业人员进行产后访视的女性百分比 | 全面覆盖(100%) | |
| 使用现代避孕方法的比例 | BDHS | 15~49岁已婚女性使用现代方法避孕的比例,包括:避孕药、避孕套、注射方法、女性或男性绝育、宫内节育器、皮下植入 | 全面覆盖(100%) | |
| 有未满足避孕需求的比例 | BDHS | 15~49岁已婚女性未采取避孕措施但希望推迟下一次生育或完全停止生育的妇女的比例 | 消除(≤0.5%) | |
| 5实现性别平等,为所有妇女、女童赋权 | ||||
| 5.2在公共和私人领域消除对所有妇女和女童的一切形式暴力 | 认为丈夫有正当理由殴打妻子的女性的比例 | BDHS | 年龄在15~49岁的已婚女性中,同意丈夫有正当理由(包括烧焦食物、与丈夫争执、外出未告诉丈夫、不照顾孩子、拒绝性行为)殴打妻子的比例 | 消除(≤0.5%) |
| 认为妻子与丈夫争执时丈夫打妻子是正当的女性的比例 | BDHS | 年龄在15~49岁的已婚女性中,认为妻子与丈夫争执时丈夫打妻子是正当的女性的比例 | 消除(≤0.5%) | |
| 5.3消除一切有害做法,如童婚、早婚、强迫婚姻 | 早婚率(18岁之前) | BDHS | 20~24岁的女性在18岁之前第一次结婚的比例 | 消除(≤0.5%) |
| 早婚率(15岁之前) | BDHS | 20~24岁的女性在15岁之前第一次结婚的比例 | 消除(≤0.5%) | |
| 早育率 | BDHS | 15~19岁的女性已有生育或正在怀孕的比例 | 消除(≤0.5%) | |
| 第一次结婚年龄 | BDHS | 20~49岁女性第一次结婚年龄的中位数 | 未定义 | |
| 第一次生育年龄 | BDHS | 20~49岁女性第一次结婚年龄的中位数 | 未定义 | |
| 5.6确保根据《国际人口与发展会议行动纲领》和《北京行动纲要》及其审查会议的成果文件商定的普遍享有性和生殖健康以及生殖权利 | 对自己医疗保健有决定权的比例 | BDHS | 15~49岁女性能对自己医疗保健有决定权的比例,包括妻子自己决定、丈夫与妻子共同决定、其他人与妻子共同决定 | 全面覆盖(100%) |
(2)年均变化速度:


衡量1999-2018年各指标的变化速度:其中at是2018年的值,a0是1999年的值,t为间隔年数。(对孕产妇死亡率,at是2016年的值,a0是2001年的值)。
衡量2018-2030年达成可持续目标应达到的年均变化速度:其中at是2030年的目标值,a0是2018年的值(部分指标缺少2018年的值,则计算前一年份),t为间隔年数。
(3)发展指数:反映要实现2030年SDGs的目标年均变化速度需要提高的倍速。该指数越大,说明要完成目标需要更大努力,若<1,则说明以当前趋势很可能达成SDGs目标。


从2001-2010年,孟加拉国孕产妇死亡率呈现明显的下降趋势,从每10万活产322(95%CI:253~391)例死亡,降至194(95%CI:149~238)例,下降近40%,但从2010-2016年趋于稳定,2016年估计孕产妇死亡率为每10万活产196(95%CI:169~244)例,与2010年几乎相同。
从1999-2018年间,孟加拉国产前保健覆盖率、医疗机构分娩率、专业接生人员接生率以及产后访视率均呈现连续增长的趋势(图1A);尤其在2014-2018年,产前保健覆盖率的增长幅度更明显。产前保健覆盖率从基线1999年至2018年均高于其余3个指标。


孟加拉国使用现代避孕方法的女性的比例从1999-2000年的43.4%,上升至2014年的54.1%,15年间呈现较微弱的上升趋势,但从2014-2018年呈现轻微下降。而未满足避孕需求的比例从1999-2014年有微弱波动,总体呈现下降趋势(图1B)。
1999-2018年孟加拉国20~24岁女性早婚、早育率总体呈现下降趋势;相较于早婚率,早孕率下降较缓(图2A),但18岁之前的早婚率从2014-2018年呈平稳趋势。20~49岁女性第一次结婚年龄中位数和第一次生育年龄中位数从1999-2004年呈轻微下降后平稳上升(图2B)。


认为丈夫有正当理由殴打妻子的女性的比例在2007-2014年呈现下降趋势,但认为妻子与丈夫争执时丈夫打妻子是正当行为的女性比例呈现平稳状态(图3),维持在1/5水平。


孟加拉国女性对自己医疗保健有决定权的比例总体呈现缓慢上升趋势,在2004年时最低,仅为45.9%,2014年升高至64.8%。见图4。


对于SDGs目标为全面覆盖的指标,均呈现增长趋势(年均变化速度>0),其中增长最快的是医疗机构分娩率,年均变化速度为9.6%;对于SDGs目标为消除的指标,均为下降趋势(年均变化速度<0),15岁之前的早婚率、认为丈夫有正当理由殴打妻子的女性的比例以及孕产妇死亡率取得较好的进展,年均变化速度依次是-3.5%、-3.4%、-3.3%。从发展指数来看,仅有产前保健覆盖率、医疗机构分娩率、由专业接生人员接生的比例、产后访视率发展指数<1;18岁之前的早婚率最高,达到60.6%,其次是早育率;孕产妇死亡率发展指数接近1.0。见表2。

生殖健康相关SDGs指标年均变化速度及发展指数
生殖健康相关SDGs指标年均变化速度及发展指数
| 指标 | 年份 | 2030年(预计达成) | 年均变化速度(2018年前)(%) | 发展指数 | ||||||||
|---|---|---|---|---|---|---|---|---|---|---|---|---|
| 1999-2000 | 2001 | 2004 | 2007 | 2010 | 2011 | 2014 | 2016 | 2017-2018 | ||||
| 孕产妇死亡率(/10万活产) | - | 322 | - | - | 194 | - | - | 196 | - | 70 | -3.3 | 1.1 |
| 产前保健覆盖率(%) | 33.3a | - | 50.5 | 53.4 | - | 54.6 | 63.9 | - | 81.9 | 100.0 | 3.5d | 0.5 |
| 医疗机构分娩率(%) | 8.7 | - | 11.7 | 17.3 | - | 28.8 | 37.4 | - | 49.6 | 100.0 | 9.6 | 0.6 |
| 由专业接生人员接生的比例(%) | 12.1a | - | 15.6 | 20.9 | - | 31.7 | 42.1 | - | 52.7 | 100.0 | 9.1d | 0.6 |
| 产后访视率(%) | - | - | 15.8 | 20.1 | - | 27.1 | 36.4 | - | 56.1 | 100.0 | 8.9d | 0.6 |
| 使用现代避孕方法的比例(%) | 43.4b | - | 47.3b | 47.5 | - | 52.1 | 54.1 | - | 51.9 | 100.0 | 0.9 | 5.9 |
| 有未满足避孕需求的比例(%) | 15.1 | - | 11.1 | 17.1 | - | 13.5 | 12.0 | - | 12.0 | 0.5 | -1.2 | 19.4 |
| 认为丈夫有正当理由殴打妻子的女性的比例(%) | - | - | - | 36.1 | - | 32.5 | 28.3 | - | - | 0.5 | -3.4e | 1.6 |
| 认为妻子与丈夫争执时丈夫打妻子是正当的女性的比例(%) | - | - | - | 21.5 | - | 22.4 | 19.9 | - | - | 0.5 | -1.1e | 5.3 |
| 早婚率(18岁之前)(%) | 65.3 | - | 68.4 | 66.2 | - | 64.9 | 58.6 | - | 58.9 | 0.5 | -0.5 | 60.6 |
| 早婚率(15岁之前)(%) | 38.2 | - | 37.3 | 32.3 | - | 29.1 | 22.4 | - | 19.3 | 0.5 | -3.5 | 7.4 |
| 早育率(%) | 34.7 | - | 32.7 | 32.7 | - | 30.2 | 30.8 | - | 27.7 | 0.5 | -1.2 | 24.1 |
| 第一次生育年龄 | 18.0 | - | 17.7 | 18.2 | - | 18.3 | 18.4 | - | - | -c | 0.1f | -c |
| 第一次结婚年龄 | 15.0 | - | 14.8 | 15.3 | - | 15.8 | 16.1 | - | 16.3 | -c | 0.4 | -c |
| 对自己医疗保健有决定权的比例(%) | 54.6 | - | 45.9 | 55.8 | - | 63.0 | 64.8 | - | - | 0.5 | 1.1f | 2.4 |
注:a为调查前5年内结果,不计入年均变化速度和发展指数;b为10~49岁女性使用现代方法避孕的比例;cSDGs未定义具体目标,不计算发展指数;d为2004-2018年的年均变化速度;e为2007-2014年的年均变化速度;f为1999-2014年的年均变化速度
本研究涵盖了多方面多维度生殖健康指标,并分析了孟加拉国近20年间各指标的变化趋势和发展速度,从而衡量和判断各指标达成2030年SDGs目标的潜力,为相关政策制定人员提供直观依据。从1999-2018年,孟加拉国女性生殖健康相关指标均取得不同程度的进展,尤其是4项与生产有关的生殖卫生保健服务覆盖率情况,呈现快速的增长趋势,且发展指数都<1。生产前、中、后可获得高质量的卫生服务,是降低孕产妇死亡率的关键措施[10],尽管目前孟加拉国孕产妇死亡率仍为目标的两倍多,但近年来孕产妇保健服务覆盖率的良好的增长趋势将助力死亡率的减少,有望达成SDGs目标。
孟加拉国人口数量居全世界第八位,且是世界上人口密度最大的国家之一[11]。庞大的人口基数给这个国家发展带来巨大压力,从19世纪80年代,孟加拉国政府开始推行计划生育政策,目前仍是国家重点优先政策之一。避孕是计划生育实施的重要路径。本研究分析了2个避孕有关的指标:使用现代避孕方法的比例和有未满足避孕需求的比例。这2个指标从1999-2018年整体上取得进展,但从2014-2018年趋势减缓,发展指数分别为5.9和19.4,未来趋势并不乐观。我国历史阶段也曾面临人口迅猛增长、人口负担重的情况,但在一系列生育政策的推行下,仅用30多年的时间实现了发达国家用一个世纪甚至更长时间才完成的人口再生产类型转变,步入低生育水平国家行列[12]。
早婚是一项有广泛影响的公共卫生问题,它对女性获得应有教育、就业和培训的机会可能产生阻碍,剥夺了女性达到最高性和生殖健康标准的权利[13],且增高分娩时死亡的风险[14]。截至2018年,孟加拉国仍有58.9% 20~24岁女性是在18岁之前结婚,19.3%的女性是在15岁之前结婚,且有27%的15~19岁的青少年已经开始生育。若要达成SDGs目标,未来18岁之前早婚率降低的速度至少要为现在速度的60.6倍,早育率需为现在速度的24.1倍,基本难以实现。这与孟加拉国情、社会文化和宗教信仰有关,孟加拉国约88%的人口信奉伊斯兰教,不少研究已经表明,穆斯林的女性更倾向于早婚[15]。女性文化水平低下、职业女性比例少都是促使早婚的原因。尽管女性法定结婚年龄为18岁,但很多家庭在女性16岁时便开始面临婚姻的压力,部分>20岁未婚女性及其家庭将承受周围的歧视,孟加拉国政府亦在2017年修订了婚姻法,增加"在父母和法院同意下,允许18岁以下小孩子在特殊情况下结婚",该条例考虑了当地的文化民俗,却也阻碍了早婚早育的控制。孟加拉国内的研究发现早婚存在地域差异[16],针对孟加拉国资源紧缺、进展缓慢的情况下,未来干预可从重点人群重点区域着手,优先关注15岁以下的青少年,优化卫生资源配置,同时完善相关法律条例,对婚姻"特殊情况"建立完整的定义和监督机制,谨防法律滥用。
亲密伴侣暴力的态度和自身医疗保健的决定权是反映女性权利和意识的指标,女性在家庭的权利和地位影响女性的医疗服务的使用、健康行为及其自身的健康状况[17]。孟加拉国2014年仍有超过1/3的女性没有健康选择自主权,约1/5的女性认同妻子与丈夫争执时丈夫可以打妻子,这应引起相关工作人员的关注。提升女性教育水平、增加就业机会和经济收入可为女性赋权[18],同时也应对家庭成员和妇女周围的社会进行陈旧观念的转变和疏导。
本研究所采用的DHS数据库由美国国际开发署(USAID)资助,因收集和公开准确的、具有全国代表性的数据而享誉全球。在孟加拉国进行的数据收集由国际专业组织ICF和孟加拉国国家人口研究和培训研究所(National Institute of Population Research and Training)等相关政府部门实施,采用规范科学的调查方案,以协助决策者和卫生人员进行居民人口和健康状况指标的监测和评估,调查具有大样本、全国代表性、指标范围广的特点,为本研究的分析提供真实可靠的数据基础。但因DHS调查为对居民问卷调查的形式,无法获取生殖健康评估的重要指标孕产妇死亡率,故我们通过孟加拉国内的孕产妇死亡率专项调查BMMS对其进行补充;其次因2017-2018年的数据没有完全公开,仅能得到部分指标的最新数据,亲密伴侣暴力、对自己医疗保健有决定权的比例及第一次生育年龄仅能获得2014年数据,但我们回顾了从1999-2014年期间15年的变化趋势,希望能为政策制定者和相关卫生工作人员提供一定的参考。
综上所述,孟加拉国各生殖健康相关SDGs指标近20年间均取得不同程度的进展,但对于大部分指标,现在年均变化速度还低于2030年的既定目标所需速度。需要在未来几年加快进展,才具备实现SDGs目标的潜力。
所有作者均声明不存在利益冲突





















