
随着我国晚婚晚育及多胎多产比例的升高,围生期心肌病(PPCM)的发病率近年明显上升,已成为中国孕产妇除产科因素外的主要死亡原因。但我国临床医生对PPCM的认识和重视程度普遍不够,漏诊率和误诊率也高,导致我国PPCM致死率和致残率居高不下。因此,依据国内外最新研究进展,并结合我国的国情和临床实践,中国医师协会心力衰竭专业委员会组织专家编写了《围生期心肌病诊断和治疗中国专家共识2021》,主要介绍了PPCM的定义和流行病学,病因和病理生理机制,临床表现和辅助检查,诊断与鉴别诊断,PPCM患者急性心力衰竭、稳定性和慢性心力衰竭的处理,以及器械治疗和心脏移植等其他处理,期望为临床医生处理PPCM患者提供指导意见。
围生期心肌病(peripartum cardiomyopathy, PPCM)等心血管疾病已成为中国孕产妇除产科因素外的主要死亡原因[1]。随着我国晚婚晚育以及多胎多产比例的升高,PPCM发病率近年也明显上升[2]。临床医生对PPCM的认识和重视程度普遍不够,漏诊率和误诊率也高,导致我国PPCM致死率和致残率居高不下。近年来,PPCM在发病机制研究和诊断处理上均有较大进展,为此由中国医师协会心力衰竭专业委员会和国家心血管病专家委员会心力衰竭专业委员会组织专家编写了《围生期心肌病诊断和治疗中国专家共识2021》(简称本共识)。本共识的内容主要依据国内外最新研究进展,参考2018年欧洲心脏病学会(European Society of Cardiology, ESC)孕产妇心血管疾病指南[3]和2019年ESC围生期心肌病专家共识等[4],并结合了我国的国情和临床实践。孕产妇属于特殊群体,目前鲜有大样本的随机对照试验(randomized control trail, RCT),故本共识不使用通常的推荐级别和证据水平分类。
传统上PPCM定义强调的是女性于妊娠最后一个月和产后五个月内发生的心力衰竭(心衰)[5]。现在发现部分发病较早或稍迟的妊娠相关心肌病也完全符合PPCM的特点,所以2019年ESC更新后的专家共识[4]把PPCM之前严格限定的时间范围放宽至妊娠晚期至产后数月内。因此,PPCM是指心脏健康的女性在妊娠晚期至产后数月内发生的心衰,呈特发性心肌病表现,其突出特点是左心室收缩功能下降,左心室射血分数(left ventricular ejection fraction, LVEF)<45%。左心室多有扩大,但部分患者也可以不扩大。部分LVEF超过45%的患者,如有明确的心功能受损和典型PPCM表现,有时也需诊断为PPCM[4]。诊断PPCM必须排除其他原因导致的心衰。
国际上认为本病总体发病率约为1∶300~1∶15 000(妊娠总数)[6]。美国为1∶1 000~1∶4 000,其中非洲裔人群发病率高[7],亚洲和欧洲国家发病率相对较低,此种地区差异性可能与种族及其相关的社会经济发展水平差异有关[8]。日本报道的发病率仅为1∶20 000,但该研究存在局限性[4]。韩国最近基于全国数据库的研究报道,PPCM发病率为1∶1 741,目前认为该数据更能代表亚洲人种的发病率[9]。我国尚无PPCM注册登记研究,但近年来PPCM病例明显增多,提示发病率呈上升趋势,这与晚婚晚育,基于现代生殖技术的多胎妊娠增加,以及对PPCM诊断能力的提高有关[4]。临床上还有许多PPCM病例并没有被发现,因此,PPCM的真正发病率并不清楚。
PPCM的主要危险因素有多胎多产、家族史、种族(非洲裔高发)、吸烟、糖尿病、高血压、子痫前期、营养不良、母亲年龄(年龄越大风险越高)、长时间使用β受体兴奋剂类的保胎药等。
1. 妊娠高血压及子痫前期:妊娠高血压及子痫前期是PPCM的重要危险因素。一项包含22项研究979例患者的荟萃分析显示,PPCM患者中22%合并子痫前期(而普通妊娠女性仅3%~5%),37%合并其它高血压[10]。不过,子痫前期的妊娠女性大部分并不发生PPCM,有左心室收缩功能下降者才能诊断为PPCM。有子痫前期或妊娠期高血压但不伴有PPCM的女性也可出现急性肺水肿,但其一般发生在产前,超声心动图检查多有心肌肥厚且射血分数保留,即射血分数保留的心衰(heart failure with preserved ejection fraction, HFpEF),患者症状多在产后数周明显缓解,预后也较好。
2. 年龄因素:任何年龄都可以发生PPCM,但高龄妊娠是PPCM独立危险因素;超过一半的PPCM患者年龄>30岁,妊娠时年龄>40岁女性的发病风险是<20岁女性的10倍[6]。
PPCM是孕产期女性死亡的重要原因,随着治疗手段的提高,死亡率已较前明显下降。德国一项前瞻性大队列研究显示,随访6个月的病死率为2.0%[11]。南非的队列研究显示,PPCM的病死率为12.6%[7]。土耳其的研究显示,随访24个月的病死率为24%[12]。PPCM死因大多为难治性心衰、心律失常、并发肺栓塞或系统性栓塞。死亡的危险因素包括:(1)诊断时LVEF低(<30%)或纽约心脏协会(New York Heart Association, NYHA)心功能分级差(Ⅲ或Ⅳ级);(2)左心室舒张末期内径(left ventricular end-diastolic diameter, LVEDD)显著增大(>60 mm);(3)产后(多在6周后)才出现的心衰;(4)血压低、心率快的患者:血压低妨碍了心衰药物剂量的上调,而心率快是心衰预后不良的指标;(5)非洲裔人种;(6)基因与遗传因素:部分PPCM患者有着与扩张型心肌病(dilated cardiomyopathy, DCM)类似的基因突变,包括TTN基因突变。而携带TTN基因突变的PPCM患者预后差,一年后的LVEF明显低于无基因突变的PPCM患者[13]。
PPCM的病因和病理生理学机制尚未阐明,其发病与多种因素有关,如遗传易感性、低硒血症、病毒感染、炎症、自体免疫反应、对血流动力学负荷的病理性反应、氧化应激导致的细胞因子激活、氧化应激失衡及其导致的抗血管生成因子升高等。
目前认为妊娠相关激素及其分解和代谢异常所导致的系统性血管生成障碍以及个体对这些变化的易感性不同是PPCM的主要病理生理机制[14]。垂体和胎盘于妊娠晚期和分娩后早期大量分泌泌乳素等妊娠相关激素,在氧化应激介导下催乳素裂解为16 KDa小片段催乳素,后者具有抗心肌血管生成和诱导血管内皮损伤的作用,同时还可促使含有microRNAs类活性复合物的内皮微小颗粒释放进入血循环,引起心肌细胞代谢障碍。多项研究也发现,PPCM孕产妇血清可溶性fms-样络氨酸激酶1(sFlt1)水平升高,sFlt1是强烈的血管内皮生长因子抑制剂[15]。以上这些因素导致心肌血管生成和功能障碍、心肌细胞凋亡和坏死、心肌间质改变,促使PPCM的发生和发展。研究也证实,促血管生成治疗可以防止PPCM的发生[14, 15]。此外,之前研究还发现,sFlt1水平升高在子痫前期的发病机制中也起重要作用,提示PPCM和子痫前期的发病机制有共同之处,也可以解释子痫前期是PPCM的重要危险因素[16]。
早年发病的家族遗传性DCM与PPCM有时难以鉴别。PPCM也有家族聚集现象,近期研究也发现,15%~20%的PPCM患者存在与DCM相类似的基因突变,说明家族遗传可能与部分PPCM发病有关[17]。有一种理论认为,基因型阳性但表型阴性的妊娠前无症状女性,妊娠和分娩期的生理应激状态促使患者出现类似DCM的临床表现。
因此,未来需要在多方面进行深入研究,以阐明PPCM发生的确切机制。
多数PPCM患者发病时表现为心衰症状,包括劳力性气短、乏力、端坐呼吸、夜间阵发性呼吸困难、水肿、心悸及胸闷不适。体格检查常有呼吸急促、心动过速、颈静脉充盈、肺部湿啰音、外周水肿和第三心音及心尖异常搏动。少数PPCM患者发病即为心原性休克、严重心律失常、血栓栓塞性并发症或心脏性猝死(sudden cardiac death, SCD)。也有部分患者主要表现为咳嗽、气喘,临床上容易被误诊为哮喘。
患者的临床表现和起病方式均呈现复杂和多样性。有的病情隐匿,心衰症状不明显,或难以与正常妊娠反应相区分,但检查仍可发现心脏受累(心脏扩大或心功能降低)。大多以急性心衰起病,症状可轻可重,合并症可有可无。极少数以心原性休克、严重心律失常、血栓栓塞性并发症,甚至SCD起病。除少数在急性期死亡外,多数患者病程演变与DCM类似,不过PPCM总体预后好于DCM。
1. 血常规和生化检查:一般无明显异常,血流动力学不稳定或低血压的患者可出现血清乳酸升高和酸碱度(pH)值下降,提示存在酸中毒。临床疑为PPCM的患者同时还需检查甲状腺功能、病毒血清学、梅毒和人类免疫缺陷病毒(human immunodeficiency virus, HIV)血清学,以排除其它疾病或明确有无并发疾病。
2. 血利钠肽,包括B型利钠肽(B type natriuretic peptide, BNP)和(或)N末端B型利钠肽前体(N terminal pro-B type natriuretic peptide, NT-proBNP):正常孕产妇外周血水平正常或仅轻度升高,PPCM患者尤其急性发病者则明显升高[18]。BNP/NT-proBNP如在正常范围(BNP<100 pg/mL,NT-proBNP<300 pg/mL),一般可排除PPCM诊断。BNP/NT-proBNP的升高程度及其对治疗的反应与临床预后密切正相关[6]。一项研究提示,血BNP>1 860 pg/mL是左心室功能持续障碍的独立预测因子[19]。血利钠肽水平对PPCM患者的预后判断价值还需进一步研究。
3. 肌钙蛋白:大多正常或仅轻度高于正常阈值。明显增高要排除妊娠期急性心肌梗死、肺栓塞、心肌炎和应激性心肌病等。升高程度与临床预后呈负相关。发病时血清肌钙蛋白水平可以预测6个月后的左心室功能障碍恢复情况[20]。
4. D-二聚体:妊娠期D-二聚体通常高于正常水平,而PPCM孕产妇又要高于妊娠期平均水平的上限,提示患者容易出现血栓栓塞事件,但根据D-二聚体升高来诊断PPCM的特异性不强[6]。
5. 炎症指标:C反应蛋白(C reactive protein, CRP)、肿瘤坏死因子-α(tumor necrosis factor-α, TNF-α)和白细胞介素-6(interleukin-6, IL-6)在PPCM患者均可升高,这些炎症指标有助于判断PPCM患者的病情和预后[6]。
6. 新的血清生物标志物的探索:正在研究寻找更具特异性的血清标志物,以利PPCM明确诊断和早期诊断。有希望的特异性标志物有16 KDa-催乳素、γ-干扰素、一氧化氮合成酶抑制物非对称性二甲基精氨酸(asymmetric dimethylarginine, ADMA),以及microRNA-146a[15]。最近的研究表明,胎盘生长因子(placenta growth factor, PLGF)升高和(或)sFlt-1/PLGF比值降低可能有助于PPCM明确诊断[21]。这些新的标志物在PPCM诊断中的价值尚需进一步的研究,目前还不能做临床推荐。
7. 心电图:所有怀疑为PPCM的患者均需检查,心电图有助于PPCM与心肌梗死、肺栓塞等其它疾病的鉴别诊断。心电图对PPCM诊断没有特异性,但PPCM患者少有心电图完全正常的,故心电图正常者本病可能性小。最常见的心电图改变为复极异常所导致的非特异性ST-T改变,还可出现低电压、QRS波增宽和左、右束支传导阻滞,出现左束支传导阻滞者需考虑心肌病和结构性心脏病的可能[22]。最近的一项研究提示,50%的患者静息心电图出现QT间期延长,出现心动过速则提示预后不良[23]。
8. 胸部X线检查:可作为围生期女性出现胸闷、气促等症状时的常规检查,以排除其他肺部疾病。PPCM患者可见左、右心室扩大(以左心室扩大为主)、肺水肿或胸腔积液等征象。
9. 超声心动图:为诊断PPCM的最重要检查方法,所有临床怀疑为PPCM的患者均需尽快检查以明确诊断。超声心动图检查还有助于明确有无其它的心脏疾病或之前已有的心脏并发疾病。患者四个心腔都有可能扩大,但以左心室扩大最常见,也最明显,室壁厚度一般正常。心室腔内血栓是最常见并发症,还可能出现少量心包积液。超声心动图测量的LVEF下降和肺动脉高压均是本病患者重要的预后指标[24]。
10. 心脏磁共振(cardiac magnetic resonance, CMR):患者症状稳定后可以进行CMR检查,能更准确测定心脏结构和功能。对于高度怀疑为致心律失常性右室心肌病和心肌炎的患者,CMR的鉴别诊断价值更大。不过,对于PPCM来说,CMR总体上是否有更好的价值目前还不明确。妊娠期使用钆造影剂会增加流产、新生儿死亡、风湿性炎症反应和浸润性皮肤疾病的风险,应尽量避免,但产后可以使用[4]。
11. 心内膜心肌活检(endomyocardial biopsy, EMB):对PPCM诊断和预后判断价值不大。产后发病者如需排除急性心肌炎、自体免疫性心肌炎、沉积性或代谢性心肌病时可以考虑行EMB。心肌炎究竟是PPCM的发病机制之一,或是与PPCM完全不同的一类疾病,目前还没有定论。一些临床诊断为PPCM的患者确实发现其实是心肌炎[6]。目前不推荐临床可疑的PPCM患者常规行EMB检查。在行EMB检查前必须排除心腔内血栓的存在,活检时于右心室尽量多部位取材。
12. 心导管检查:PPCM诊断一般无需行心导管检查。血流动力学不稳定者可考虑行血流动力学监测,可发现肺毛细血管楔压和左心室舒张末压增高,肺动脉压力通常正常或仅轻度升高。如果发现肺动脉压明显升高,提示先前可能存在肺动脉高压,而不提示急性PPCM。冠状动脉造影检查通常提示冠状动脉正常。如果超声心动图检查提示心室内血栓,则左心室造影为禁忌。
13. 基因检测:家族性PPCM建议行基因检测。
PPCM发病大多是在产后早期,尤其是产后一个月内,妊娠晚期发病的也相对多见,故在上述时段出现心衰表现的孕产妇应考虑本病可能性,需做进一步的检查和评估。临床检查方面包括了心电图、利钠肽、胸部X线和超声心动图检查,但并非所有患者均要同时做以上检查,可根据就诊医院的情况来决定(图1)。


注:PPCM为围生期心肌病,BNP为B型利钠肽,NT-proBNP为N末端B型利钠肽前体,LVEF为左心室射血分数。a妊娠晚期或分娩后数月内发生的以下症状:呼吸困难、端坐呼吸、周围水肿、乏力、胸痛、心悸、咳嗽、抑郁、头晕。b诊断急性心力衰竭的界值: BNP>100 pg/mL或NT-proBNP>300 pg/mL
最近一项对全球PPCM注册研究(EORP PPCM)的分析发现,不论种族和社会经济状况如何,包括亚洲在内的PPCM患者的基础特征和临床表现均高度一致[25]。
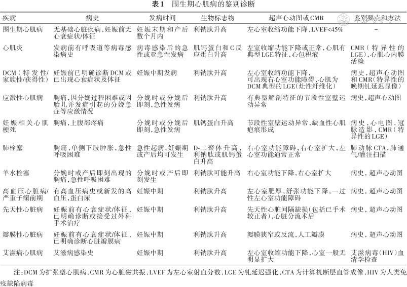
本病在孕产期的发病时段不同,需要与其进行鉴别诊断的情况或疾病也有所不同(表1),主要有妊娠前已存在的DCM、成人先天性心脏病、肿瘤化疗药物引起的中毒性心肌病等。产后发病的PPCM,心衰的发生相对缓慢,症状也不典型,如气短、乏力、胸痛、咳嗽、腹部不适,易致诊断延误;所以,产后身体状况难以恢复到妊娠前状态的女性均需怀疑有PPCM,应进一步做仔细体检和其他检查。

围生期心肌病的鉴别诊断
围生期心肌病的鉴别诊断
| 疾病 | 病史 | 发病时间 | 生物标志物 | 超声心动图或CMR | 鉴别要点和方法 |
|---|---|---|---|---|---|
| 围生期心肌病 | 无基础心脏疾病,妊娠前无心衰症状/体征 | 妊娠末期和产后数个月内 | 利钠肽升高 | 左心室收缩功能下降,LVEF<45% | - |
| 心肌炎 | 发病前有呼吸道等病毒感染病史 | 病毒感染后的急性或亚急性发病 | 肌钙蛋白和C反应蛋白升高 | 左室收缩功能下降或正常,心肌有典型LGE特征,心包积液 | CMR(特异性的LGE),心肌心内膜活检 |
| DCM(特发性/家族性/获得性) | 妊娠前已明确诊断DCM或已出现心衰症状及体征 | 妊娠中期发病 | 利钠肽升高 | 左心室收缩功能下降, 可出现右心室功能障碍,心肌为DCM典型的LGE(灶性纤维化) | 病史,超声心动图 和CMR(特异性的晚期钆延迟显像) |
| 应激性心肌病 | 胸痛,因分娩过程困难或因胎儿并发症引起的分娩急症等应激情况 | 分娩时或分娩后即刻,急性发病 | 利钠肽升高 | 有典型解剖特征的节段性室壁运动异常 | 病史,超声心动图 |
| 妊娠相关心肌梗死 | 胸痛,上腹部疼痛 | 分娩时或分娩后即刻,急性发病 | 肌钙蛋白升高 | 节段性室壁运动异常,缺血性心肌疤痕形成 | 病史,心电图,冠脉造影,CMR(特异性的LGE) |
| 肺栓塞 | 胸痛,单侧下肢肿胀,急性呼吸困难 | 急性起病,妊娠期或产后均可发生 | D-二聚体升高,利钠肽或肌钙蛋白升高 | 右心室功能障碍,右心室扩大,左心室功能通常正常 | 肺动脉CTA,肺通气/灌注扫描 |
| 羊水栓塞 | 分娩时或产后即刻出现的胸痛,急性呼吸困难 | 分娩时或产后即刻发生 | 利钠肽可能升高 | 右心室功能下降,右心室扩大 | 病史, 超声心动图 |
| 高血压心脏病/严重子痫前期 | 有高血压病史或新发的高血压,蛋白尿 | 妊娠中期 | 利钠肽升高 | 左心室肥厚,舒张功能下降,一过性左心室功能障碍 | 病史, 超声心动图 |
| 先天性心脏病 | 妊娠前有心衰症状/体征,已明确诊断或接受过外科手术治疗 | 妊娠中期 | 利钠肽升高 | 先天性心脏间隔缺损(包括已手术较正者),心脏分流术后 | 病史, 超声心动图 |
| 瓣膜性心脏病 | 妊娠前有心衰症状/体征,已明确诊断心脏瓣膜病 | 妊娠中期 | 利钠肽升高 | 瓣膜狭窄或反流,人工瓣膜 | 病史, 超声心动图 |
| 艾滋病心肌病 | 艾滋病感染史 | 妊娠中期 | 利钠肽升高 | 左心室收缩功能下降,心室一般无明显扩大 | 艾滋病毒(HIV)血清学检查 |
注:DCM为扩张型心肌病,CMR为心脏磁共振,LVEF为左心室射血分数,LGE为钆延迟强化,CTA为计算机断层血管成像,HIV为人类免疫缺陷病毒
PPCM在诊断和随访时所建议做的各项检查见表2。

围生期心肌病患者初诊及其后的随访检查
围生期心肌病患者初诊及其后的随访检查
| 检查时间 | 临床体格检查 | 心电图 | 利钠肽检测 | 超声心动图 | 胸片 | CMR | 冠脉CT | 冠脉造影 |
|---|---|---|---|---|---|---|---|---|
| PPCM首诊时 | √ | √ | √ | √ | √ | (√)b | (√)b | (√)b |
| 首诊后4~6周 | √ | √ | √ | √ | ||||
| 首诊后3月 | √ | √ | √a | √ | ||||
| 首诊后6月 | √ | √ | √a | √ | ||||
| 首诊后12月 | √ | √ | √a | √ | ||||
| 首诊后18月 | √ | √ | √a | √ | ||||
| 首诊后至少5年内每年一次(尤其未完全恢复患者) | √ | √ | √a | √ | ||||
诊断检查方法的选择通常需根据患者的疾病严重程度及其可能的鉴别诊断做到个体化 √a:需根据患者经济情况和当地医院的条件来决定。 √b:需根据患者临床表现及其鉴别诊断的需要来决定。 | ||||||||
注:PPCM为围生期心肌病,CMR为心脏磁共振
严重的子痫和子痫前期或妊娠高血压均可导致急性心衰,但其多为左心室舒张功能不全引起的肺水肿。此种情况如发生于妊娠晚期或产后早期,需与PPCM导致的急性心衰相鉴别。南非一项妊娠高血压心衰(hypertensive heart failure of pregnancy,HHFP)与PPCM的队列研究显示,PPCM患者多见有双胞胎、吸烟、心脏扩大伴LVEF降低、左心房扩大、心电图异常和心房颤动(房颤),HHFP患者则多有高血压家族史、以往妊娠时有高血压或先兆子痫、左心室肥厚、就诊时有心动过速;PPCM死亡率为17%,而HHFP为0%[26]。这表明二种疾病的临床表现和预后均有很大差别,故两者的长期治疗和再次妊娠的建议也都明显不同。
PPCM伴有心原性休克的患者需与一些妊娠相关的急重症相鉴别,如急性心肌梗死、肺栓塞和羊水栓塞,以及应激性心肌病(takotsubo cardiomyopathy)等。胎儿并发症导致的难产可以引起母亲的高度紧张,这类应激情况会使母体儿茶酚胺水平显著升高,使用有儿茶酚胺类作用的宫缩剂或保胎药物也可使母体儿茶酚胺水平显著升高。以上情况并发心衰时需考虑应激性心肌病的可能。应激性心肌病也为急性起病,常有急性胸痛,通常于分娩时或分娩后即刻发生,超声心动图可见有典型解剖特征的节段性室壁运动异常[26]。
总之,由于临床对PPCM的认识不足,妊娠期正常生理性反应与心衰症状之间有时难以区别,以及部分PPCM患者症状不典型等原因,对PPCM的诊断延误比较多见。延误诊断会导致一些可以预防的并发症的发生并影响患者预后。所以对于PPCM的诊断要尽可能地做到早期识别,减少漏诊,以便尽早治疗。
对PPCM急性发病的患者应立即做床边评估,根据是否存在肺淤血(干/湿)和外周灌注不良(冷/暖)表现区分为“干暖”“湿暖”“干冷”和“湿冷”四种类型,心衰患者的病情严重程度及其急性期死亡率依序逐渐递增。这种评估方法和分析的依据是基于既往的大量临床研究资料和证据。临床上以“湿暖型”多见,提示有肺淤血(左心衰),但无外周和重要脏器灌注不良。少数为“湿冷型”,提示兼有肺淤血和灌注不良。也有很少数患者其失代偿心衰的诱因涉及容量负荷不足和右心受累而表现为“干冷型”,此类患者有灌注不良,但肺淤血不明显。不同的类型,应采用与之相适应的基本治疗方法[27]。
治疗原则与其它原因引起的急性心衰一样,即缓解心衰症状,延缓疾病进展和提高生存率,但所有治疗措施需考虑患者目前的妊娠状态、药物潜在的胎儿毒性以及产妇是否哺乳这些特殊的妊娠和围生期情况。
急性心衰的初始治疗与症状稳定者不同,但与其他原因所致的急性心衰大致相同,故其处理可遵从《中国心力衰竭诊断和治疗指南2018》的相关推荐[27],同时需选择合适的时间和分娩方式来终止妊娠。图2为根据患者的临床严重程度而建议的治疗和处理措施,其中的轻度和中度患者均为“湿暖型”,重度为“湿冷型”,少数可能为“干冷型”。


注:LVEF为左心室射血分数,ECMO为体外膜肺氧合。根据临床表现和辅助检查结果,可以将围生期心肌病患者根据病情严重程度分为轻、中、重三类,病情严重程度不同,治疗处理也不同。目前,建议围生期心肌病患者都可以使用溴隐停(IIb推荐),病情严重者需适当增加服药剂量并延长服药时间。
1. 分类:主要可归为急性心衰的“湿冷型”或“干冷型”。早期可仅有持续的低血压状态,尔后很快会出现低灌注;低血压伴低灌注是进入心原性休克的临床表象[27]。
2. 危重征象的评估指标:患者出现的心肺功能危象可根据以下指标来早期识别:(1)血流动力学不稳定:收缩压<90 mmHg(1 mmHg = 0.133 kPa)、心率>130次/分或<45次/分;(2)呼吸衰竭:呼吸频率>25次/分和外周血氧饱和度(SpO2)<90%;(3)组织低灌注表现:血乳酸>2.0 mmol/L、中心静脉血氧饱和度<60%,(4)神志改变、肢体湿冷及少尿(尿量<0.5 mL·kg-1·h-1)。
3.心肺功能衰竭和心原性休克的处理原则:(1)立即静脉给予正性肌力药和(或)缩血管药,同时适当补充容量,监测血流动力学状态。(2)如血压仍不能提升,可植入主动脉内球囊反搏(intra-aortic balloon pump, IABP)或左心室辅助装置(left ventricular assist device, LVAD)。(3)充足氧供,目标SpO2>95%,优先考虑无创通气,如患者有神志改变或持续低氧血症时需行气管插管机械通气。(4)必要时行体外膜肺氧合(extracorporeal membrane oxygenation, ECMO)治疗。(5)在机械辅助循环支持下尽快终止妊娠(不管妊娠月份大小)。(6)此类危急重症患者迅速诊断和救治是成功的关键,要有专门的救治流程,医院需组建由心脏科、重症监护室(intensive care unit, ICU)、产科、新生儿科、麻醉科和心脏外科在内的多学科常备团队,具体救治方法参见图2。(7)基层医院如发现有PPCM患者,原则上应转入有条件的医院;如出现持续低血压和血氧饱和度降低,要用配置有监护条件的救护车辆、并在有经验的医师陪同下迅速进行转运。
2019年ESC的PPCM专家共识中提出了PPCM急性发病者的药物治疗可以用“BOARD”来概括[4, 28],即:B溴隐停(Bromocriptine)、O口服抗心衰治疗(Oral heart failure therapies)、A抗凝药物(Anticoagulants)、R血管扩张剂(vaso-Relaxing agents)和D利尿剂(Diuretics),有重要参考价值。
血管扩张剂:“湿暖型”的患者,适用静脉血管扩张剂和利尿剂。血管扩张剂中硝酸酯类优于硝普钠,因硝普钠中的氰化物对胎儿有毒性,不建议在妊娠期使用;如果病情轻,不需要持续静脉使用血管扩张剂,甲基多巴和肼苯达嗪可以代替血管紧张素转换酶抑制剂(angiotensin converting enzyme inhibitor, ACEI)/血管紧张素受体阻断剂(angiotensin receptor blocker, ARB),用于减轻心脏后负荷。
正性肌力药和升压药(缩血管药):“湿冷型”或“干冷型”患者,特别是有心原性休克迹象时,适用正性肌力药和升压药(缩血管药)。动物实验及相关临床研究均提示,PPCM患者对β肾上腺素能受体激动剂的毒性作用高度敏感,故多巴酚丁胺等药物应避免使用[6]。多巴胺和肾上腺素等儿茶酚胺类正性肌力药物对PPCM疗效差,且对远期预后有不良影响[6]。α肾上腺素能受体激动剂去甲肾上腺素有助于维持血压,可以选用[4, 6]。左西孟旦不增加心肌耗氧量,可作为正性肌力药的首选,初始剂量0.1 μg·kg⁻¹·min⁻¹静脉泵入,根据血压和患者反应来调整剂量,维持24h静脉滴注[29]。但该药对患者预后是否有益,尚不确定。若无左西孟旦,可考虑使用米力农等磷酸二酯酶抑制剂,应用时应监测室性心律失常的发生。需要说明的是,正性肌力药和血管升压药的致畸作用尚不清楚,但PPCM重症患者必须使用。
急性发病的PPCM患者,心脏前负荷的优化管理很重要。前负荷优化管理是指根据心衰患者的临床情况来决定给予补液抑或利尿。
补充液量:如果无容量超负荷迹象,建议在15~30 min内补充250~500 mL液体,尤其适用于体液丢失过多或利尿过度的患者,如为“干冷型”则补足液量尤为重要。
利尿剂:适用于存在肺水肿等容量负荷过重表现的患者,袢利尿剂或噻嗪类利尿剂对胎儿均无毒性,两者均可使用,首先静脉袢利尿剂,尤其是呋塞米静脉给药。利尿剂本身会减少胎盘血供,使用时需慎重权衡。在有肺水肿等容量负荷过重表现时,因其能改善血流动力学,从而有利于改善胎盘血供,临床使用利大于弊。醛固酮受体拮抗剂通常不建议在妊娠期使用[4]。
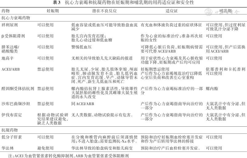
同样,在进行心衰治疗时需考虑患者的妊娠状态、药物对胎儿的可能影响,因此,需要心脏科和产科医生共同处理。妊娠期、产后、以及产后是否哺乳,均会影响心衰药物的选择应用。妊娠期和产后如何选择药物可分别参见表3和表4。由于临床研究和证据十分有限,本共识的推荐主要依据国内外专家的经验和建议,以及对利弊得失的权衡。

抗心力衰竭和抗凝药物在妊娠期和哺乳期的用药适应证和安全性
抗心力衰竭和抗凝药物在妊娠期和哺乳期的用药适应证和安全性
| 药物 | 妊娠期 | 潜在不良反应 | 适应证 | 哺乳期 |
|---|---|---|---|---|
| 抗心力衰竭药物 | ||||
| 袢利尿剂 | 可以使用 | 低血容量或低血压可能导致胎盘血流减少 | 有充血和体液负荷过重的症状体征 | 可以使用,但过度利尿可致乳汁分泌下降 |
| β受体阻滞剂 | 可以使用 | 胎儿宫内发育迟缓; 胎儿心动过缓和低血糖 | 作为心衰的标准治疗;准备再次妊娠的女性 | 可以使用 |
肼苯达嗪/ 硝酸酯类 | 可以使用 | 警惕低血压 | 可降低心脏后负荷,妊娠期病情需要可代替ACEI/ARB | 可以使用,但产后需换用ACEI/ARB |
| 地高辛 | 可以使用 | 无相关的导致胎儿先天缺陷的报道 | 用于症状性心力衰竭及其心脏收缩功能下降,妊娠期或产后均可应用 | 可以使用 |
| ACEI/ARB | 禁忌使用 | 胎儿无尿、少尿、胎儿肢体挛缩、颅面畸形、肺动脉发育不良、胎儿低钙血症、宫内发育迟缓、早产、动脉导管未闭、死产、新生儿低血压和死亡 | 妊娠期禁忌使用 产后作为心力衰竭规范治疗以降低心室后负荷和改善左心室重构 | 依那普利和卡托普利可以使用 |
| 醛固酮受体拮抗剂 | 禁忌使用 | 螺内酯拮抗肾上腺素活性,导致雄性大鼠胚胎的雌性化及其雌雄大鼠生殖道的永久改变 | 产后作为心力衰竭标准治疗的一部分 | 螺内酯 |
| 沙库巴曲缬沙坦 | 禁忌使用 | 同ACEI/ARB | 产后作为心力衰竭指南导向治疗的一部分 | 大鼠乳汁中有分泌,但无人类数据 |
| 伊伐布雷定 | 根据动物试验研究结果建议避免,缺乏人类数据 | 无人类数据,动物试验提示有危害。 | 产后作为心力衰竭指南导向治疗的一部分 | 大鼠乳汁中有分泌,但无人类数据 |
| 抗凝药物 | ||||
| 低分子肝素 | 可以使用 | 在分娩和椎管内麻醉前后须谨慎使用;不进入胎盘;需要监测抗-Xa水平。 | 预防和治疗妊娠期血栓栓塞并发症和作为产后转用华法林的桥接 | 可以使用 |
| 华法林 | 避免使用 | 华法林导致的胎盘病变和胎儿病变 | 预防和治疗产后血栓栓塞并发症。 | 可以使用 |
注:ACEI为血管紧张素转化酶抑制剂,ARB为血管紧张素受体阻断剂

围生期心肌病患者产后长期药物治疗
围生期心肌病患者产后长期药物治疗
| 药物 | 心力衰竭持续存在 且左心室功能未完全恢复的患者 | 持续完全恢复的患者 (LVEF>55%和NYHA心功能Ⅰ级) |
|---|---|---|
| β受体阻滞剂 | 所有患者均应接受标准或最大耐受剂量 | 在心功能完全恢复后继续使用所有药物(β受体阻滞剂,ACEI/ARB/ARNI, MRA)至少12~24个月,需与患者沟通使方案个体化。在密切监测症状和左心功能的情况下逐步停用MRA、ACEI/ARB/ARNI和β受体阻滞剂 |
| ACEI | 所有患者均应接受标准或最大耐受剂量 | |
| ARB | 用于不能耐受 ACEI的患者 | |
| ARNI | 可以替代ACEI/ARB,研究和证据尚很少 | |
| MRA | LVEF<40%的患者均应使用螺内酯 | |
| 伊伐布雷定 | 静息时窦性心率持续>75次/分、已使用耐受剂量β受体阻滞剂的患者 | 心率<50次/分及心功能完全恢复的患者可考虑停用 |
| 利尿剂 | 所有容量负荷过重的患者 | 容量负荷过重改善后即可逐渐减量或停用,长期使用仅限于高血压治疗时 |
注意:启用以上抗心力衰竭药物时需注意哺乳期的禁忌情况(参见表3)。LVEF为左心室射血分数,NYHA为纽约心脏协会,ACEI为血管紧张素转换酶抑制剂,ARB为血管紧张素受体阻断剂,ARNI为血管紧张素受体脑啡肽酶抑制剂,MRA为盐皮质激素受体拮抗剂
原则上此类患者的处理与通常的慢性心衰患者一致,仍强调规范和优化的药物治疗,亦即“指南导向的药物治疗”(guideline directed medical therapy, GDMT),同时寻找并去除导致心衰的诱因,积极处理合并症;要监测体重,调整生活方式,限盐、限水、改善营养和饮食,休息为主和适当运动,必要时进行心理辅导治疗;慢性心衰无氧疗指征,无明显肺水肿的患者氧疗反而有害。
包括ACEI、ARB和血管紧张素受体脑啡肽酶抑制剂(angiotensin receptor neprilysin inhibitor, ARNI),此类药原本是慢性心衰治疗的基石,但在妊娠期禁用,主要是其胎儿毒性及致畸作用强,肾功能衰竭、羊水过少和胎儿死亡等并发症发生率高达48%和87%[30]。
胎儿娩出前,PPCM患者如有严重左心室功能不全和(或)失代偿心衰与淤血表现,及伴高血压,为了降低后负荷和改善心功能,可使用扩血管药物肼苯哒嗪(25 mg,6小时一次)和硝酸异山梨酯(起始剂量20 mg,1次/d)等药物,以替代阻断RAS药物。这两种药物虽然对心衰获益不如ACEI,但其安全性在先兆子痫患者中已有可靠证据。
产后患者可使用ACEI,对于哺乳的建议选用卡托普利、依那普利和贝那普利,这几种药物在乳汁中仅极少量分泌,对胎儿无明显副作用。停止哺乳的可考虑早期使用ARNI[31]。ACEI引起咳嗽且患者不能耐受时,可换用ARB。阻断RAS类药物使用过程中均应根据血压来滴定剂量,以逐渐达到目标剂量或耐受剂量,并监测血钾和肌酐水平。
妊娠期及产后均可使用。优先使用选择性β1受体阻滞剂美托洛尔,其分泌到乳汁中的剂量可忽略不计,哺乳期可安全使用。比索洛尔和卡维地洛因临床研究有限目前均不推荐。β受体阻滞剂应从小剂量开始,逐渐增加剂量以达目标剂量或耐受剂量[27]。
醛固酮受体拮抗剂包括螺内酯,产后哺乳期可使用,常规剂量是20 mg,1次/d [27]。
可以减轻心脏前负荷,消除液体潴留,改善肺部淤血和外周水肿。不过,利尿剂、尤其是使用袢利尿剂时要注意避免过度利尿。过度利尿会导致体液不足、外周灌注不佳和损害肾功能,妊娠期使用利尿剂则有导致胎盘缺血的风险。此外,PPCM患者使用利尿剂时还必须考虑到分娩合并出血及产妇出汗多等体液丢失的情况。因此,跟PPCM急性心衰一样,慢性稳定性的妊娠期患者使用利尿剂时也需权衡利弊,如有明显淤血表现,可以使用利尿剂以维持容量负荷的平衡。应用过程中应注意监测血钾、血钠、血肌酐和血压水平。在利尿剂使用的基础上,一旦患者病情平稳,即需启动规范和优化的药物治疗。
为窦房结If通道抑制剂,减慢窦性心率的同时不损害心脏功能、也不降低血压,可缓解心衰症状,并改善静息心率偏快的患者预后[31]。PPCM产后呈窦性心律的患者,如在使用可耐受剂量β受体阻滞剂后静息心率仍偏快(>75次/分),可使用伊伐布雷定[4];也可考虑更早期使用以尽早帮助控制心率,等病情稳定后再开始小剂量使用β受体阻滞剂,逐渐滴定至目标剂量或耐受剂量[31]。
1.作用机制和临床效应:本药为多巴胺D2受体激动剂,能抑制垂体及组织中催乳素的释放,阻断氧化应激-组织蛋白酶D-16KDa催乳素的级联反应,达到抑制心肌损害和心肌重构的作用[32]。有研究提示,溴隐亭治疗可改善包括LVEF在内的左心室功能参数,并能预防再次妊娠时的PPCM复发,严重或急性PPCM患者在标准抗心衰治疗的基础上加用溴隐停有助于改善预后[33]。
2.应用方法:决定使用溴隐停的患者必须停止哺乳,无并发症的PPCM患者溴隐停2.5 mg,1次/d,至少1周;严重心衰(LVEF<25%)、出现右心室功能不全、入住ICU和(或)有心原性休克的患者,可延长溴隐停治疗,2.5 mg,2次/d,持续2周,然后2.5 mg,1次/d,持续6周(共计8周)[33]。因溴隐停在抑制乳汁分泌的同时使血栓栓塞风险升高,因此使用溴隐停时必须同时进行抗凝治疗(至少预防剂量的低分子肝素或普通肝素)。
3.局限性:目前溴隐停在PPCM的推荐级别为IIb [4],国际上的临床应用差别较大,美国很少使用,而德国和非欧盟参加“PPCM全球注册研究”的国家使用广泛[25]。迄今尚无溴隐停治疗PPCM的大型RCT,而且实际上不可能有真正的安慰剂对照研究,因为不使用溴隐停的对照组患者仍然会泌乳,无法做到真正的盲法试验。
1.应用的必要性:妊娠期及产后早期均处于高凝状态,使用溴隐停则更增加患者的血栓栓塞风险。因此,PPCM比任何其他心肌病的血栓栓塞风险都高。产后30天内动静脉血栓形成的发生率为7%(PPCM全球注册研究),血栓栓塞并发症如短暂脑缺血发作甚至可以是PPCM的首发临床表现[25]。
2.适应证和用法:多数专家建议所有的PPCM患者均需接受抗凝治疗,并至少维持至产后2个月或心功能恢复正常[4]。对于LVEF降低的PPCM患者,至少给予预防剂量的低分子肝素或口服抗凝药以预防周围动静脉血栓的形成,但对于LVEF降低界值的判定,是<30%(美国心脏学会指南),还是<35%(ESC指南),稍有差异。对于影像学检查发现有心腔内血栓形成或临床有系统性血栓栓塞证据、以及有持续或阵发性房颤的患者,要给予治疗剂量的抗凝药物。
3.药物选择:低分子肝素或普通肝素不通过胎盘,可作为妊娠期抗凝的首选药物,产后则可常规使用华法林。新型口服抗凝药物因缺乏临床研究和实践资料,目前不建议在妊娠期和哺乳期使用。
SCD是PPCM的常见死亡原因,在死亡患者中SCD可占38%[30]。PPCM患者在最初3~6月内室性心律失常的发生率为12%,出现血流动力学不稳定时需行电复律治疗[30]。抗心律失常药物应用时需考虑药物对胎儿的毒性,胺碘酮和决奈达隆在妊娠期和哺乳期均属禁忌[6]。β受体阻滞剂可用于妊娠期及产后,优先使用选择性β1受体阻滞剂美托洛尔。腺苷可用于终止阵发性室上性心动过速的发作[6]。洋地黄类药物可以安全地用于妊娠期和哺乳期,以控制房性心动过速、房颤或心房扑动(房扑)发作时过快的心室率[30]。药物治疗无效时可考虑导管消融治疗,但要考虑射线对胎儿的影响,需权衡利弊,建议进行无辐射的“绿色”电生理治疗。
一旦诊断PPCM,应在有条件的医院接受多学科(心脏科、产科、麻醉科、新生儿科和ICU)共同管理,坚持“孕妇利益”优先的原则。血流动力学稳定、无明确产科剖宫产指征的PPCM患者,优选经阴道正常分娩,建议行硬膜外麻醉下的经阴道无痛分娩[37]。分娩前后和分娩过程中需密切观察患者的血流动力学变化。经过积极治疗仍表现为进展性心衰和血流动力学不稳定的孕妇,无论胎儿月份大小,均建议行紧急分娩处理;紧急分娩优选椎管内麻醉下的剖宫产术;为避免压力和容量负荷的显著变化,也可以考虑用硬膜外麻醉,但麻醉药物的剂量需由经验丰富的麻醉专家团队来仔细滴定调整[37]。必要时需考虑机械辅助循环的支持。
考虑到泌乳素是PPCM的一种致病因素,同时哺乳的高代谢需求增加心脏负担,哺乳也影响产妇休息,因此,对于LVEF明显下降(LVEF<35%)或NYHA心功能III或Ⅳ级的严重PPCM患者,目前建议不哺乳[4]。在不哺乳的情况下可以放心使用所有的抗心衰治疗药物。
是否可以正常哺乳目前仍有争论。确有很多PPCM女性很好地耐受了哺乳。许多药物虽然可以进入母乳,但浓度很低,无明显临床影响,在哺乳期使用并不禁忌(表3)。还有研究显示,哺乳有助于PPCM患者LVEF的恢复,故哺乳也可能对母亲和婴儿都有重要的生理和心理获益,尤其是发展中国家及贫穷落后的地区[38]。哺乳对婴儿影响的研究目前还很少,相关研究的病例也偏少,且也没有观察多种药物联合使用后对婴儿的影响。
PPCM患者是否哺乳这方面的一些重要问题尚有待未来的深入研究加以解决,目前临床上应视患者具体情况进行个体化的处理,不宜一刀切。
LVEF是否恢复正常是PPCM患者再次妊娠后是否复发的最佳预测因素[39]。PPCM心功能完全恢复患者再次妊娠时复发率为10%~20%,复发机制尚不清楚。一项包含191例再次妊娠PPCM患者的研究报道,再次妊娠前存在持续左心室收缩功能障碍患者中有48%出现心功能恶化,16%死亡,而心功能已恢复正常患者中出现心功能恶化的比例为27%,但无死亡发生[40]。可见,即使LVEF完全恢复正常,再次妊娠时仍有较大复发可能。
根据经验,复发风险最低的病人至少符合以下特点:在再次妊娠前LVEF恢复到55%以上,停用ACEI或ARB后LVEF无恶化,运动负荷试验显示心脏储备功能正常[6]。
所以,对于PPCM患者能否再次妊娠,现在还没有足够的证据和确定的推荐。目前的建议是,心功能未恢复到正常,即LVEF未恢复到>50%~55%的PPCM患者应避免再次妊娠。但显然左心室功能恢复正常也不能保证再次妊娠时就不复发。对一些再次妊娠愿望强烈的PPCM女性,建议至少要等到左心室功能恢复正常,在严密观察下停药6个月左右如无明显心功能恶化后再进行受孕、妊娠,而且仍要对患者交代再次妊娠有很高的复发风险[4]。对于仍坚持再次妊娠的患者,一旦妊娠必须对其进行严密的症状、体征、左心室功能和血利钠肽检测等随访。
PPCM患者左心室功能完全恢复正常后的停药时间是一个具有挑战性的难题,尤其考虑到心肌细胞恢复一般明显落后于超声心动图的心功能恢复。一项包含15例心功能完全恢复的PPCM患者的随访研究发现,停用ACEI和β受体阻滞剂后随访2年未观察到左心室功能的恶化,心脏磁共振检查也未发现有持续性的心肌受损[39]。但该研究还不足以说明PPCM患者停药后的安全性。在何时停用心衰药物上目前还缺乏有力的研究证据。
目前建议,所有的PPCM患者均需联合使用抗心衰药物至少要到左心室功能完全恢复后的12~24个月[6]。心脏完全恢复后,抗心衰药物究竟要用至何时还不清楚。很多专家建议所有患者要长久维持用药,以避免停药可能带来的心功能下降风险。另一些专家认为在严密的随访监护下,若系列的心脏影像和血清学标志物检查正常,可逐渐减少药物剂量直至停药。在停药期间密切随访患者的症状和超声心动图,以后每年至少检查一次超声心动图以评价左心室功能。PPCM患者若有明确的基因遗传方面的因素,则需长期维持用药。
因此,PPCM患者决定停药还是长期持续用药,均需与患者和家属商讨两者的利弊得失,坚持个体化的方案。
PPCM患者预后通常好于其他射血分数降低的心衰(heart failure with reduced ejection fraction, HFrEF),23%~78%的患者心功能得以恢复[6]。目前认为LVEF恢复到≥50%者即为心功能恢复正常。心功能的恢复多在发病后的一个月内开始,一般6个月内完全恢复正常,但超过6个月者仍有可能恢复,最长者可达2年[5]。妊娠相关心肌病研究(IPAC)追踪随访了美国30个中心100例PPCM患者,1年时间内13%出现严重心脏事件,包括死亡、植入左心辅助装置或心脏移植、或持续严重心衰(LVEF<35%),72%完全恢复(LVEF≥50%), 恢复的平均时间为6个月[40]。
PPCM预后不良的因素包括如下:患者入院或诊断时LVEF<30%、左心室显著扩大(如LVEDD≥60 mm)、累及右心室,以及延误诊断等[4]。发病时LVEF高、左心室舒张末期内径(LVEDD)小、以及得到早期诊断和优化治疗的患者预后好[6]。
严重左心室功能障碍伴或不伴心原性休克的患者可能需要植入左心室辅助装置(left ventricular assist device,LVAD)以等待心功能恢复或作为心脏移植的过渡,此类患者约占PPCM患者的2%~7%[40]。由于PPCM患者不宜接受多巴胺和多巴酚丁胺类β肾上腺素能受体激动剂,因此LVAD植入治疗的适应证可以适当放宽[37]。
目前建议PPCM经优化抗心衰治疗后如LVEF持续<35%,可考虑植入式心脏转复除颤起搏器)(implantable cardioverter defibrillator, ICD)以预防SCD。由于多数PPCM患者的左心室功能在6个内明显改善或恢复正常,故新诊断的PPCM患者应尽量避免早期植入永久性装置[40]。目前认为在诊断PPCM后的最初3~6月内,高危人群可以先使用可穿戴式体外心脏除颤仪(wearable cardioverter defibrillator, WCD)以预防SCD,尤其那些LVEF<35%在等待心脏恢复的患者[4]。在优化抗心衰治疗随访6~12月后仍有严重左心室功能不全(LVEF<35%)的患者,则推荐植入ICD或心脏再同步化治疗(cardiac resynchronization therapy, CRT)(适用于伴有左束支传到阻滞,且QRS间期>130 ms的患者),但这些器械治疗能否降低患者的死亡率仍不清楚[4]。
美国心脏移植病例中有5%为PPCM。接受早期心脏移植治疗的主要是那些治疗效果不佳的难治性严重心衰患者,尤其是左右心室功能均衰竭或初始就有严重右心衰的PPCM患者[6]。无机械辅助装置可用以过渡的严重PPCM患者,或者经优化抗心衰治疗6~12月后心脏功能没有恢复的患者,可考虑心脏移植[6]。但PPCM患者心脏移植后仍有较高的移植心脏心衰发生率和死亡率,且部分PPCM患者于发病6~12个月后仍有可能恢复,因此应尽可能地延迟PPCM患者的心脏移植术[4]。
心脏移植患者PPCM的复发率目前尚不清楚。心脏移植后最初一年内的排异率高,所以移植后至少一年内应避免妊娠,有高危排异风险或移植后基础心脏功能差的患者,也不建议妊娠[4]。
初稿执笔专家:李殿富(南京医科大学第一附属医院,心血管内科/妇幼心血管内科), 刘燕荣(南京医科大学第一附属医院,心血管内科/妇幼心血管内科)
指导专家:黄峻(南京医科大学第一附属医院,心血管内科)
专家组成员(按按姓氏汉语拼音排序):艾力曼·马合木提(新疆医科大学附属第一医院),白玲(西安交通大学附属第一医院),陈还珍(山西医科大学第一医院),陈维(上海第十人民医院),陈雯艾(浙江大学医学院附属第二医院),丁文惠(北京大学第一医院),董建增(首都医科大学附属北京安贞医院),董蔚(中国人民解放军总医院),方理刚(北京协和医院),高传玉(阜外华中心血管病医院),郭小梅(华中科技大学附属同济医院),郭延松(福建省立医院),韩慧媛(山西省心血管病医院),韩秀敏(北部战区总医院),洪华山(福建协和医院),黄晓红(中国医学科学院阜外医院),季晓平(山东大学齐鲁医院),姜述斌(新疆维吾尔自治区中医院),孔洪(四川省人民医院),黎励文(广东省人民医院),李应东(甘肃中医药大学附属医院),李勇(上海华山医院),梁延春(北部战区总医院),刘莹(大连医科大学附属第一医院),罗素新(重庆医科大学第一附属医院),骆雷鸣(中国人民解放军总医院),马晓昌(中国中医科学院西苑医院),梅霞(重庆市人民医院),宋昱(泰达心血管病国际医院),孙志军(中国医科大学附属盛京医院),陶蓉(上海瑞金医院),田庄(中国医学科学院北京协和医院),童嘉毅(东南大学附属中大医院),王涟(南京大学医学院附属鼓楼医院),王永霞(河南中医药大学附属医院),徐验(中国医学科学院阜外医院深圳医院),许顶立(南方医科大学附属南方医院),杨晓敏(包头医学院第二附属医院),余静(兰州大学第二医院),袁璟(华中科技大学同济医学院附属协和医院),张庆(四川大学华西医院),张瑶(哈尔滨医科大学第二附属医院),赵晓燕(郑州大学第一医院),赵兴胜(内蒙古自治区人民医院),赵燕(云南省人民医院),郑昭芬(湖南省人民医院),周胜华(中南大学湘雅二医院),朱芳一(青海省心血管病专科医院),邹云增(复旦大学附属中山医院上海市心血管病研究所)。
所有作者均声明不存在利益冲突




















