
移植后糖尿病(post-transplant diabetes mellitus,PTDM)是成人实体器官移植(solid organ transplant,SOT)后常见的内分泌代谢紊乱疾病,累及10%~40%的受者,严重威胁受者生存质量与长期存活。为进一步规范PTDM的诊治,相关专家依据国内外成人PTDM的研究进展并结合我国实际情况,对PTDM的流行病学、危险因素与发病机制、筛查与诊断、治疗、预防、心血管危险因素管理以及微血管并发症筛查等方面达成一致意见,提出指导建议。旨在规范化综合管理PTDM,以提高SOT受者的生存质量与长期存活。
版权归中华医学会所有。
未经授权,不得转载、摘编本刊文章,不得使用本刊的版式设计。
除非特别声明,本刊刊出的所有文章不代表中华医学会和本刊编委会的观点。
实体器官移植(solid organ transplant,SOT)是挽救终末期器官衰竭患者生命的有效治疗措施。近年随着移植手术方式的改进、免疫抑制剂的合理应用以及围手术期管理等技术的提升,SOT术中、术后并发症明显减少,移植物存活率以及受者生存时间均明显提高。伴随SOT受者生存时间的延长,内分泌代谢紊乱及心血管不良事件成为影响SOT受者生存的主要因素,其中移植后糖尿病(post-transplant diabetes mellitus,PTDM)是移植后常见的内分泌代谢紊乱疾病,累及10%~40%的受者[1],严重威胁受者生存质量和长期存活,日益受到重视。为进一步规范PTDM的诊治,中国康复医学会器官移植康复专业委员会组织内分泌、移植、康复等领域的专家,依据国内外成人PTDM研究进展并结合我国实际情况,对PTDM的流行病学、危险因素与发病机制、筛查与诊断、治疗、预防、心血管危险因素管理以及微血管并发症筛查等达成一致意见,旨在指导和帮助临床医师对PTDM患者进行规范化综合管理,以改善SOT受者的长期生存质量与临床结局。
本共识编制流程按照背景审查、起草框架与初稿、专家共识、征求意见等步骤进行。由中国康复医学会器官移植康复专业委员会发起和牵头制订,由南京大学医学院附属鼓楼医院统计中心提供方法学支持。本共识适用于开展器官移植及参与器官移植患者管理的相关医疗机构的医护人员。为确保本共识的代表性及专业性,邀请全国60多所大学附属医院、三级甲等医院的内分泌学专家、器官移植专家、康复医学专家等90余位参与,包括学术顾问、共识编写组、共识讨论组以及执笔者等。
2022年4至10月进行文献检索汇总,检索文献主要为国内外公开发表的期刊论文和硕博士学位论文,在整个撰写、修订过程中实时更新文献。同时在全国43个器官移植中心完成了60份调查问卷以了解国内PTDM诊治现状,总结分析国内外移植后糖尿病研究现状、临床诊治难点与热点问题。按照移植后糖尿病的流行病学、危险因素与发病机制、筛查与诊断、治疗、预防、心血管危险因素管理、微血管并发症管理等方面构建框架,完成初稿。2022年10月开始筹建共识编写组,共邀请来自全国20所大学附属医院、三级甲等医院的内分泌与康复医学专家成立编写组,针对初稿内容提出修订、补充意见,同时在器官移植领域展开调研工作。结合两者意见,编写组于2022年12月开始进行分组修订。2023年3月线下线上开展PTDM管理专家共识研讨会,征求意见,共90余位专家参与讨论,面对面讨论并对共识内容深入交流,最终达成共识,总结成稿。鉴于目前针对PTDM治疗的文献内容较少,以单中心小样本观察性研究居多,大型随机对照试验结果相对缺乏,循证证据相对不足,故本共识未列出证据等级,但是通过现有研究证据和专家建议,形成本共识。
在传播、实施与推广方面,将依托中国康复医学会器官移植康复专业委员会,每年定期举办全国性的PTDM相关会议;依托本共识发布,开展共识巡讲会,加强学术交流;建立内分泌科、器官移植科和康复科等多学科协作的PTDM共管示范模式。
要点提示:
PTDM是指SOT后稳定状态下,发现血糖升高达到糖尿病诊断标准,包括移植前未被诊断的糖尿病,是器官移植后常见合并症/并发症之一
糖尿病和糖耐量受损是SOT术后常见的代谢紊乱。2003年首次提出了移植后新发糖尿病(new-onset diabetes after transplantation,NODAT)的概念,指移植术前无糖尿病、术后发生的糖尿病[2]。但由于各移植中心在术前糖尿病筛查方面未达成统一标准,多数仅采用空腹血糖或糖化血红蛋白(glycated hemoglobin A1c,HbA1c)会导致一部分糖尿病患者漏诊,无法确定是否为术后"新发"。2014年由多个相关领域专家组成的国际专家委员会对疾病名称和诊断时机进行了更新,更改为PTDM[3],即SOT后病情稳定状态下,血糖升高达到糖尿病诊断标准。依据这一定义标准,PTDM累及10%~40%的SOT受者[1],是器官移植后常见合并症/并发症之一,亦是影响其生存的重要危险因素之一。
要点提示:
①SOT受者术后高血糖出现双峰特征,分别出现在移植术后3个月内及2年后;SOT后第1年PTDM发病率为10%~40%
②PTDM降低受者生存率,使移植物相关并发症及心血管疾病、感染等风险增加
由于手术应激、术中及术后应用大量糖皮质激素、并发感染等原因,SOT受者移植后数周内血糖升高非常普遍,部分患者可在随后康复期间恢复正常,而部分患者则表现为持续性高血糖。SOT受者高血糖发生率随时间出现双峰特征[4,5]。第1个高峰多出现在移植术后3个月内,与围手术期应激、免疫抑制剂的使用有关;肾移植受者的随访研究发现,3个月内PTDM发病率为27%,其中约31%患者在随访时可恢复正常糖代谢。高血糖的第2个高峰一般出现在移植2年后,约17%前期糖代谢恢复正常的受者在此期间再次进展为PTDM;这一高峰的出现在一定程度上取决于糖尿病经典危险因素以及与器官移植相关的危险因素[4],其中糖尿病经典危险因素包括糖尿病前期病史、受者年龄≥40岁、超重或肥胖、有2型糖尿病(type 2 diabetes mellitus,T2DM)家族史等。其他类型器官移植后发生糖代谢紊乱的演变过程尚无明确报道。
全球PTDM发生率报道差异较大,与各研究中心报告年代、种族、筛查方法、诊断标准和诊断时机有关。自2014年提出PTDM国际共识后,诊断逐渐标准化。目前普遍认为,不同实体器官移植术后第1年糖尿病发病率为10%~40%,5年累积发病率肾移植受者为10%~20%,心脏移植受者为20%~30%,肝脏移植受者为30%~40%,肺移植受者为20%~40%[1,6]。我国器官移植起步于20世纪70年代,现有数据显示我国肾移植受者PTDM累积发病率为20.30%~30.72%[7,8,9],肝脏移植受者3年后PTDM累积发病率为24%[10],小样本随访中,心脏移植受者PTDM累积发病率为20.7%~36.1%[11,12],暂时缺乏国人肺移植受者PTDM发病情况的数据。
PTDM使SOT受者移植后存活率下降,移植物相关并发症(如排斥反应、移植物失功等)的风险增加;此外,PTDM还增加心血管疾病、感染、败血症以及相关死亡的发生风险[13,14,15,16]。PTDM对移植结局的影响可能还与移植的器官类型和移植中心的治疗策略有关[17]。不同类型器官移植中PTDM对SOT预后的影响如下:(1)肾移植:PTDM增加心血管事件发生风险、败血症相关死亡风险,导致肾移植受者生存率下降[17];此外,PTDM与移植物失功密切相关[1]。(2)心脏移植:研究有限且结论不一致。部分研究显示,心脏移植后PTDM患者生存率降低[18],其死亡风险是非糖尿病患者的2倍,和移植前糖尿病患者相似[19],严重肾功能不全与再移植风险增加[20];也有研究结果提示,PTDM不影响心脏移植受者的生存率,但增加高血压、排斥反应、肾衰竭、感染等情况的发生率[21,22]。PTDM使心脏或肺移植受者癌症发生风险增加1倍[23]。(3)肝移植:近期一项单中心、前瞻性研究表明,肝移植术后PTDM增加主要心血管事件发生风险近1倍,因此导致的患者死亡风险增加2.54倍[16]。国内研究发现,PTDM使肝移植受者生存率降低10%,并增加高脂血症、高血压、感染、肾衰竭、胆道狭窄和胆管炎等发生风险[10]。(4)肺移植:研究有限。澳大利亚的两项研究发现,肺移植后平均HbA1c每增加1%,死亡率增加46%[14];合并糖尿病的死亡风险是非糖尿病的3.96倍[24]。
要点提示:
PTDM发生与SOT受者移植前基础疾病状态、移植供体状态以及移植后免疫抑制剂的使用、排斥反应等有关;危险因素包括非移植因素、移植前合并症、供体相关危险因素以及移植后危险因素
T2DM高危人群是PTDM好发人群[17],高危因素包括糖尿病前期病史、受者年龄≥40岁、有T2DM家族史、超重或肥胖、有巨大儿分娩史或有妊娠期糖尿病史的女性、有多囊卵巢综合征病史的女性[25]等。
包括常染色体显性多囊肾病[26]、囊性肺纤维化和丙型肝炎病毒(hepatitis C virus,HCV)感染等,其中HCV感染被证实是肾移植、肝移植受者PTDM发生的高危因素,肾移植受者中PTDM风险增加0.42~5.37倍[27,28,29],肝移植受者PTDM风险增加1.5倍[30,31]。HCV可通过激活哺乳动物雷帕霉素靶蛋白mTOR-S6K1通路,导致胰岛素受体底物的降解或表达降低引发胰岛素抵抗;同时HCV可直接损伤胰岛β细胞,引起β细胞功能障碍和胰岛素分泌减少;而免疫抑制剂提高HCV复制水平,进一步增强其致糖尿病作用[32,33,34]。HCV感染并接受他克莫司免疫抑制治疗者的PTDM风险更高[35]。
来源于尸体的移植物表达高水平的促炎细胞因子,PTDM发生风险高于活体供体移植物接受者。供体的保存、处理条件也影响PTDM的发生,例如供肝冷缺血时间>9 h会显著增加肝移植受者PTDM患病风险[10]。供者高体重指数(body mass index,BMI)、供肝脂肪变性是肝移植受者发生PTDM的独立危险因素[36,37]。供肝具有T2DM易感性是肝移植受者PTDM发展的独立危险因素[38]。
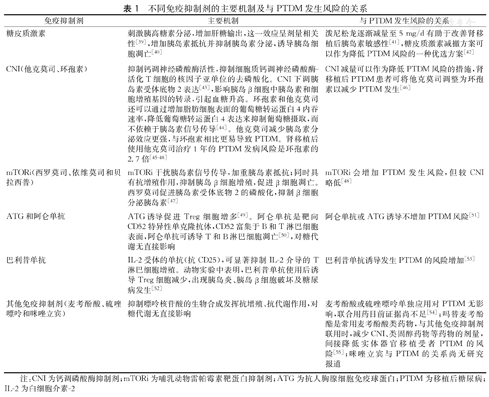
包括糖皮质激素、钙调磷酸酶抑制剂(calcineurin inhibitor,CNI)、哺乳动物雷帕霉素靶蛋白(mammalian target of rapamycin,mTOR)抑制剂、抗代谢免疫抑制剂、免疫诱导药物等,与PTDM发生密切相关。不同免疫抑制剂的具体机制及与PTDM风险关系见表1。

不同免疫抑制剂的主要机制及与PTDM发生风险的关系
不同免疫抑制剂的主要机制及与PTDM发生风险的关系
| 免疫抑制剂 | 主要机制 | 与PTDM发生风险的关系 |
|---|---|---|
| 糖皮质激素 | 刺激胰高糖素分泌,增加肝糖输出,这一效应呈剂量相关性[39],增加胰岛素抵抗并抑制胰岛素分泌,诱导胰岛细胞凋亡[40] | 泼尼松龙逐渐减量至5 mg/d有助于改善肾移植后胰岛素敏感性[41],糖皮质激素减撤方案可以作为降低PTDM风险的一种优选方案[42] |
| CNI(他克莫司、环孢素) | 抑制钙调神经磷酸酶活性,抑制细胞质钙调神经磷酸酶-活化T细胞的核因子亚单位的去磷酸化。CNI下调胰岛素受体底物2表达[43],影响胰岛β细胞中胰岛素和细胞增殖基因的转录,引起血糖升高。环孢素和他克莫司还可以通过增加脂肪细胞表面的葡萄糖转运蛋白4内吞速率,降低葡萄糖转运蛋白4表达来抑制葡萄糖摄取,而不依赖于胰岛素信号传导[44]。他克莫司减少胰岛素分泌效应更强,与环孢素相比更易导致PTDM。肾移植后使用他克莫司治疗1年的PTDM发病风险是环孢素的2.7倍[45,46,47,48] | CNI减量可以作为降低PTDM风险的措施,肾移植后PTDM患者可将他克莫司调整为环孢素以减少PTDM发生[46] |
| mTORi(西罗莫司、依维莫司和贝拉西普) | mTORi干扰胰岛素信号传导,加重胰岛素抵抗;同时具有抗增殖作用,抑制胰岛β细胞增殖,促进β细胞凋亡。西罗莫司促进胰岛素受体底物2的磷酸化,抑制β细胞分泌胰岛素[47] | mTORi会增加PTDM发生风险,但较CNI略低[48] |
| ATG和阿仑单抗 | ATG诱导促进Treg细胞增多[49]。阿仑单抗是靶向CD52特异性单克隆抗体,CD52富集于B和T淋巴细胞表面,阿仑单抗可诱导T和B淋巴细胞凋亡[50],对糖代谢无直接影响 | 阿仑单抗或ATG诱导不增加PTDM风险[51] |
| 巴利昔单抗 | IL-2受体的单抗(抗CD25),可显著抑制IL-2介导的T淋巴细胞增殖。动物实验中表明,巴利昔单抗使用后诱导Treg细胞减少,出现胰岛炎、胰岛β细胞破坏及糖尿病发生[52] | 巴利昔单抗诱导发生PTDM的风险增加[53] |
| 其他免疫抑制剂(麦考酚酸、硫唑嘌呤和咪唑立宾) | 抑制嘌呤核苷酸的生物合成发挥抗增殖、抗代谢作用,对糖代谢无直接影响 | 麦考酚酸或硫唑嘌呤单独应用对PTDM无影响,联合用药目前证据尚不足[54];吗替麦考酚酯是常用麦考酚酸类药物,与其他免疫抑制剂联用时,减少CNI、类固醇药物等药物的剂量,间接降低实体器官移植受者PTDM的风险[55];咪唑立宾与PTDM的关系尚无研究报道 |
注:CNI为钙调磷酸酶抑制剂;mTORi为哺乳动物雷帕霉素靶蛋白抑制剂;ATG为抗人胸腺细胞免疫球蛋白;PTDM为移植后糖尿病;IL-2为白细胞介素-2
急性排斥反应使SOT受者体内存在不同程度的炎症反应,在肾移植人群中被证实是PTDM的危险因素之一。而排斥反应通常需要大剂量糖皮质激素的治疗,因此,很难证实急性排斥反应可以独立于大剂量糖皮质激素的应用而导致PTDM发生[56,57]。
要点提示:
①建议所有移植受者在移植前与移植后早期接受糖代谢筛查
②PTDM诊断时机是移植术后病情稳定且免疫抑制剂维持日常剂量时;建议空腹血糖联合HbA1c筛查PTDM,对诊断仍存疑患者,建议进一步行口服葡萄糖耐量试验(oral glucose tolerance test,OGTT)确诊;建议使用糖皮质激素的SOT受者监测午后血糖有助于早期发现糖耐量异常或PTDM
③PTDM诊断标准同WHO 1999年糖尿病诊断标准
(1)移植前:建议所有移植受者在移植前均应接受糖代谢筛查,尤其对年龄≥40岁、有T2DM家族史、有糖尿病前期病史、超重或肥胖和有长期类固醇药物使用史等的高危人群,以期早发现、早干预糖代谢异常,有利于提高移植成功率。
(2)移植后:①移植后早期:术后≤45 d为术后应激期及早期恢复期,患者易出现血糖升高状态。建议监测血糖并积极处理术后应激性高血糖[63]。移植后早期高血糖状态是PTDM发生的高危因素[64,65],增加移植受者的病毒感染、急性移植物排斥、心血管事件风险。②移植后稳定期:一般指手术超过45 d后病情进入稳定期。筛查时机建议为移植后3、6、12个月,此后每年1次,对于高危人群必要时可增加筛查频率。
(3)其他:免疫抑制方案中包含与PTDM发生密切相关的药物,以及该类药物加量时,建议增加筛查频率[66]。
推荐移植后稳定期SOT受者,首选空腹血糖(fasting plasma glucose,FPG)联合HbA1c测定以提高筛查阳性率[67],对诊断仍存疑的患者,可进一步行OGTT明确。
(1)FPG:推荐将FPG作为筛查PTDM的手段,但仅使用FPG用于筛查PTDM容易漏诊,故对于PTDM高危人群不宜单一选用FPG进行筛查。
(2)HbA1c:WHO、美国糖尿病学会、中华医学会糖尿病学分会均建议在有严格质量控制的实验室,采用标准化检测方法测定的HbA1c可用于辅助诊断糖尿病,切点为≥6.5%。但HbA1c阈值直接用于诊断PTDM仍存在一定局限性。移植后红细胞代谢加快、免疫抑制剂使骨髓红细胞增殖受抑制等,导致早期HbA1c水平不能反映血糖情况。因此不建议单独使用HbA1c来诊断PTDM,特别是移植术后1年内。
(3)午后血糖监测法:口服泼尼松龙的患者通过持续葡萄糖监测(continuous glucose monitoring,CGM)发现高血糖效应在给药后7~8 h达到高峰[69,70]。故对于使用糖皮质激素的SOT受者监测午后毛细血管血糖有助于早期发现PTDM[65,71]。推荐移植后早期SOT受者可采用毛细血管午后血糖监测法进行自我监测,如多次≥11.1 mmol/L可进一步行OGTT检查。
(4)OGTT:是诊断糖尿病的金标准,同时可以筛查出糖耐量异常者。OGTT操作相对复杂、耗时长,一般不作为PTDM的首选筛查手段,更适合用于确诊其他筛查方法提示的可疑PTDM受者。
(5)其他:毛细血管葡萄糖测定、CGM等技术也有助于早期发现糖代谢异常,但不能作为PTDM诊断标准。
目前PTDM的诊断标准与WHO 1999年糖尿病诊断标准一致,即有糖尿病症状且空腹血糖≥7.0 mmol/L,或随机血糖≥11.1 mmol/L,或OGTT 2 h血糖≥11.1 mmol/L,或HbA1c≥6.5%;无糖尿病典型症状者需改日复查上述指标以确认(表2);移植术后1年内不建议单独使用HbA1c来诊断PTDM。同时PTDM的诊断还需考虑诊断时机,通常在器官移植患者出院后,病情稳定、免疫抑制剂用量减到维持剂量的情况下进行评估诊断。

PTDM的诊断标准
PTDM的诊断标准
| 诊断标准 | 静脉血浆葡萄糖或HbA1c水平 |
|---|---|
| 典型糖尿病症状 | |
| 加上空腹血糖 | ≥7.0 mmol/L |
| 或加上随机血糖 | ≥11.1 mmol/L |
| 或加上OGTT 2 h血糖 | ≥11.1 mmol/L |
| 或加上HbA1c | ≥6.5%a |
| 无糖尿病典型症状者,需改日复查确认 |
注:PTDM为移植后糖尿病;OGTT为口服葡萄糖耐量试验;HbA1c为糖化血红蛋白;诊断时机为移植术后病情稳定且免疫抑制剂维持日常剂量时;典型糖尿病症状包括烦渴多饮、多尿、多食、不明原因体重下降;随机血糖指不考虑上次用餐时间,一天中任意时间的血糖,不能用来诊断空腹血糖受损或糖耐量减低;空腹状态指至少8 h没有进食热量;a移植术后1年内不建议单独使用HbA1c来诊断PTDM
如血糖高于正常但未达上述标准,考虑存在糖调节受损,包括空腹血糖受损(impaired fasting glucose,IFG)和糖耐量减低(impaired glucose tolerance,IGT),参考WHO 1999年标准统称为糖尿病前期(表3)。

糖代谢状态分类
糖代谢状态分类
| 糖代谢状态 | 静脉血浆葡萄糖(mmol/L) | |
|---|---|---|
| 空腹血糖 | 2hPG | |
| 正常血糖 | <6.1 | <7.8 |
| 空腹血糖受损 | 6.1≤FPG<7.0 | <7.8 |
| 糖耐量减低 | <6.1 | 7.8≤2hPG<11.1 |
| 糖调节受损 | <7.0 | 7.8≤2hPG<11.1 |
| 糖尿病 | ≥7.0 | ≥11.1 |
注:FPG为空腹血糖;2hPG为糖负荷后2 h血糖。FPG正常参考范围下限通常为3.9 mmol/L
要点提示:
①PTDM的治疗建议在生活方式干预的基础上,联合药物治疗,制定个性化血糖管理方案
②长期血糖控制目标为:空腹血糖<7.0 mmol/L,餐后血糖<10.0 mmol/L,HbA1c<7.0%,高龄、基础情况较差者可适当放宽,避免低血糖
③建议平衡免疫排斥和血糖升高的风险,个体化、精准化选择免疫抑制方案。在考虑原发疾病以及不增加移植物排斥风险基础上,适当减少他克莫司剂量或使用对血糖影响较小的免疫抑制剂、早期糖皮质激素减量或撤除以降低PTDM发生风险
④胰岛素在PTDM血糖控制治疗中安全、有效;二甲双胍在SOT人群循证证据较多,是PTDM优选用药;磺脲类药物、格列奈类药物、α-糖苷酶抑制剂、噻唑烷二酮类药物以及二肽基肽酶Ⅳ抑制剂在PTDM中有使用经验,但循证证据不足;目前新型降糖药物SGLT2i、GLP-1RA具有减重、降压、改善血脂代谢等优势,在PTDM中的安全性与有效性研究逐渐增多,建议在严格掌握适应证与禁忌证的基础上使用,小剂量起始
本专家共识建议PTDM患者长期血糖控制目标为:空腹血糖<7.0 mmol/L,餐后血糖<10.0 mmol/L,HbA1c<7.0%;高龄、基础情况较差者可适当放宽,应避免低血糖,不建议HbA1c<6.0%。
治疗目标为促进患者养成健康饮食习惯,达到并维持合理体重和提供营养均衡的膳食。膳食营养因素包括总能量、脂肪、蛋白质、碳水化合物、饮酒、盐及微量元素等,整体治疗原则可参照T2DM医学营养治疗。对成人移植后糖尿病患者,重点需关注蛋白质分解代谢,移植后早期建议提供足够的蛋白质和能量,以应对分解代谢并促进愈合。建议蛋白质摄入每日1.2~1.5 g/kg(标准体重),能量按照每日30~35 kcal/kg(标准体重)或在原基础上增加15%~30%;限制钠盐摄入2~4 g/d。待稳定后蛋白质摄入可调整为每日1.0 g/kg(标准体重)。PTDM移植后长期营养支持需兼顾机体本身以及免疫抑制剂使用等相关的高脂血症、体重改变、骨代谢以及电解质失衡等问题。建议给予低盐、低脂、优质蛋白糖尿病膳食;总能量摄入以能维持体重在理想水平为宜;膳食钾量可根据血钾调整,限制钠盐摄入;同时,需要足够钙及维生素D的摄入以减缓骨质丢失,一般推荐钙摄入每日800~1 200 mg,同时注意适量补充微量元素[72]。
运动治疗应遵循以下原则[25]:
(1)促进并维持健康运动习惯,将有益的运动融入到日常生活中,减少静坐时间。推荐在非空腹时或两餐之间进行运动。
(2)运动治疗宜在相关专业人员指导下进行,每周至少150 min(如每周运动5 d、每次30 min)中等强度(50%~70%最大心率)的有氧运动。
(3)中等强度的运动包括健步走、太极拳、骑车、乒乓球、羽毛球和高尔夫球等。较高强度的运动包括快节奏舞蹈、有氧健身操、游泳、骑车上坡、足球、篮球等。如无禁忌证,每周可进行适当的抗阻运动,锻炼肌肉力量和耐力。联合进行抗阻运动和有氧运动可获得更大程度的代谢改善。
(4)运动处方的制定需遵循个体化原则,需保证运动治疗的安全性和科学性。运动前进行必要的健康评测和运动能力评估。运动项目与患者的年龄、病情、喜好及身体承受能力相适应,并定期评估,适时调整运动计划。运动可穿戴设备的使用(如计步器),有助于提高依从性。运动前后加强血糖监测,以免发生低血糖。运动中要注意及时补充水分。
(5)在严重低血糖、糖尿病酮症酸中毒等急性代谢并发症、合并急性感染、增殖性视网膜病变、严重心脑血管疾病(不稳定性心绞痛、严重心律失常、一过性脑缺血发作)等情况下禁忌运动,病情控制稳定后方可逐步恢复运动。
血糖监测是PTDM管理的重要环节,目前血糖监测的方法包括毛细血管血糖监测、CGM、HbA1c和糖化白蛋白(glycated albumin,GA)的检测等。
(1)毛细血管血糖监测:包括患者自我血糖监测(self-monitoring of blood glucose,SMBG)及在医院内进行的床边快速血糖检测[73]。
(2)CGM:可以描述血糖变异性,能准确反应血糖动态变化情况,可克服HbA1c、GA检测以及SMBG的局限性。移植受者由于免疫抑制剂的使用,糖代谢会发生显著变化,CGM有利于术后早期血糖监测、免疫抑制方案的制定与降糖方案的调整等。葡萄糖在目标范围内时间(time in range,TIR)或称葡萄糖达标时间百分比,是指24 h内葡萄糖在目标范围内(通常为3.9~10.0 mmol/L)的时间(用分钟表示)或其所占的百分比,可由CGM数据或SMBG数据(至少每日7次血糖监测)计算。TIR与糖尿病微血管并发症、心血管疾病、全因死亡率等不良预后相关,是评价血糖控制的有效指标之一,但在PTDM患者中的作用有待进一步研究。尽管目前CGM技术应用于移植术后的数据有限,但国内多个移植中心已将CGM技术应用于移植术后早期血糖监测,并指导降糖治疗。推荐CGM应用于移植术后血流动力学稳定者、每日多次注射和持续皮下胰岛素输注者、血糖波动大者、无法解释的高血糖特别是空腹高血糖者、反复低血糖发作者。
(3)HbA1c和GA:HbA1c能反映3个月的平均血糖水平,临床上广泛用于评估长期血糖控制情况,也是调整降糖方案的重要依据;GA能反映2~3周的平均血糖水平,是评价短期血糖控制情况的良好指标,但在肾病综合征、肝硬化、甲状腺疾病等影响白蛋白更新速度的疾病状态下,结果不可靠。
(4)血糖监测频次:PTDM患者的血糖监测频次建议参考非移植人群T2DM毛细血管血糖监测原则。使用口服降糖药物者每周监测空腹或餐后2 h血糖2~4次;使用基础胰岛素者应监测空腹血糖,使用预混胰岛素者应监测空腹及晚餐前血糖。特殊情况,如围手术期、危重症者、低血糖高危人群、老年患者等,需在上述原则上根据实际情况实行个体化监测方案。稳定期后每3个月监测HbA1c评估平均血糖情况,GA测定可作为补充参考。
PTDM患者应接受糖尿病自我管理教育,加强自我管理能力,提高糖尿病的控制从而改善临床结局、健康结局和生活质量。健康宣教内容包括糖尿病的自然进程、临床表现、器官移植功能评估、个体化治疗目标、急慢性并发症的防治、生活方式干预措施、口服药注意事项及注射类药物规范操作、血糖监测的重要性、特殊情况(如低血糖、应激和手术等)应对措施、糖尿病社会心理适应及自我管理的重要性等。
在PTDM高风险人群中,应考虑优先采用不易诱发高血糖的免疫抑制剂,但需根据患者免疫状态进行个体化选择。免疫抑制剂的适当调整可降低高危人群发生PTDM的风险,但所有方案应与异体移植物排斥反应的风险相平衡[74]。
在不增加移植物排斥反应的风险基础上,他克莫司适当减量或替换为对血糖影响较小的环孢素、早期糖皮质激素减量或停用以及使用抗人胸腺细胞免疫球蛋白等可以作为优化的免疫抑制方案来降低PTDM的发生风险。在免疫抑制剂方案调整时还需考虑原发疾病情况,如IgA肾病肾移植术后,无类固醇激素的免疫抑制方案会增加复发性肾小球肾炎患病风险[75],故对于这类患者不推荐通过早期激素撤除改善PTDM血糖控制。此外,研究显示,分次给予泼尼松龙有利于血糖控制[68]。目前仍然缺乏不同方案间前瞻性的长期数据的对比。
医学营养与运动治疗是控制PTDM高血糖的基本措施,一旦两者不能使血糖控制达标时,应及时采用药物治疗。我国目前有十大类降糖药物应用于临床,包括双胍类、二肽基肽酶Ⅳ抑制剂(dipeptidyl peptidase Ⅳ inhibitor,DPP-4i)、α-糖苷酶抑制剂、磺脲类、格列奈类、噻唑烷二酮类、钠-葡萄糖共转运蛋白2抑制剂(sodium-glucose cotransporter 2 inhibitor,SGLT2i)、胰高糖素样肽-1受体激动剂(glucagon like peptide-1receptoragonist,GLP-1RA)、葡萄糖激酶激动剂、胰岛素及胰岛素类似物。大部分药物在SOT受者中使用的安全性与有效性研究尚不足,且证据主要来源于肾移植人群,缺乏大样本、长随访时间的随机对照试验数据。葡萄糖激酶激动剂目前在PTDM中使用经验有限,本共识中暂未涉及。
根据胰岛素结构,胰岛素可分为动物胰岛素、人胰岛素以及胰岛素类似物;根据胰岛素的作用特点,胰岛素可分为超短效胰岛素类似物、短效胰岛素、中效胰岛素、长效胰岛素、长效胰岛素类似物、预混胰岛素、预混胰岛素类似物以及双胰岛素类似物等。胰岛素不易与免疫抑制剂发生相互作用,不受肝肾功能限制,降糖效果明确。诊断PTDM后可遵循生活方式干预-非胰岛素降糖药物-胰岛素的逐级治疗方案。
(1)启动胰岛素降糖治疗的时机[25]:①在生活方式和非胰岛素降糖药治疗的基础上,血糖仍未达标者。②合并应激状态者,如重症感染、手术等,血糖控制不佳或合并酮症、酮症酸中毒等。③诊断PTDM时HbA1c≥9.0%或空腹血糖≥11.1 mmol/L,同时伴明显高血糖症状者。④PTDM合并消瘦或营养不良者。
(2)起始胰岛素降糖方案的选择:①基础胰岛素:适用于空腹血糖不达标者,可在原有药物基础上直接加用;起始剂量为每日0.1~0.2 U/kg,根据空腹血糖调整。②预混胰岛素/预混胰岛素类似物:适用于整体血糖较高者,可每日1次,起始剂量一般为每日0.2 U/kg;或每日2次,起始剂量一般为每日0.2~0.4 U/kg,1∶1分配至早晚餐前;少数情况下可三餐前使用。③双胰岛素类似物:目前仅有德谷门冬双胰岛素,起始剂量为每日0.1~0.2 U/kg,餐前注射,每日1~2次。④强化治疗方案:基础胰岛素(长效)联合餐时胰岛素(超短效或短效)或胰岛素泵持续皮下胰岛素输注方案,起始剂量一般为每日0.2~0.4 U/kg,肥胖或血糖较高者可适当增加起始剂量;基础与餐时剂量分配比例约为1∶1,根据血糖与恢复情况逐步调整剂量。
胰岛素主要不良反应为低血糖,发生时可暂停胰岛素使用,进食或静脉应用葡萄糖,监测血糖情况,纠正低血糖诱因、调整胰岛素剂量。少见过敏反应、注射部位皮下脂肪萎缩等。
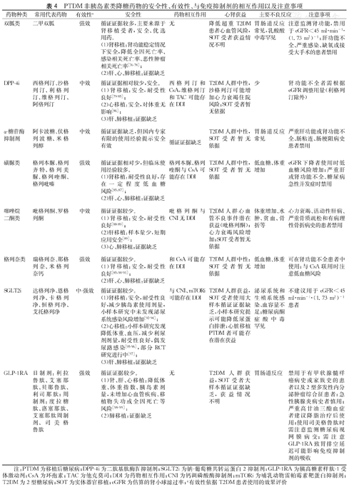
各类非胰岛素类降糖药物的安全性、有效性、与免疫抑制剂的相互作用以及注意事项等见表4。

PTDM非胰岛素类降糖药物的安全性、有效性、与免疫抑制剂的相互作用以及注意事项
PTDM非胰岛素类降糖药物的安全性、有效性、与免疫抑制剂的相互作用以及注意事项
| 药物种类 | 常用代表药物 | 有效性a | 安全性 | 药物相互作用 | 心肾获益 | 主要不良反应 | 注意事项 |
|---|---|---|---|---|---|---|---|
| 双胍类 | 二甲双胍 | 强效 | 循证证据较多,主要来源于肾移植受者,安全、优选用药。(1)肾移植:肾功能稳定情况下安全,降低全因死亡率、感染相关死亡率、恶性肿瘤相关死亡率[76,77,78];(2)肝、心、肺移植:证据缺乏 | 无 | 降低超重T2DM患者心血管风险,SOT受者获益情况不明 | 胃肠道反应常见,乳酸酸中毒罕见 | 注意监测肾功能,禁用于eGFR<45 ml·min-1·(1.73 m2)-1;肝功能不全、严重感染、缺氧或接受大手术的患者禁用 |
| DPP-4i | 西格列汀、沙格列汀、利格列汀、维格列汀、阿格列汀 | 中效 | 循证证据相对较少,安全。(1)肾移植:安全,耐受性良好[79,80,81,82,83,84,85];(2)心移植:安全,对体重无影响[86];(3)肝、肺移植:证据缺乏 | 西格列汀和CsA,维格列汀和TAC可能存在DDI | T2DM人群中性,沙格列汀可能增加心力衰竭住院风险;SOT受者暂无依据 | 少 | 肾功能不全者需根据eGFR调整用量(利格列汀除外) |
| α-糖苷酶抑制剂 | 阿卡波糖、伏格列波糖、米格列醇 | 中效 | 循证证据缺乏,但国内专家有限的使用经验提示安全有效 | 循证证据缺乏 | T2DM人群中性,SOT受者暂无依据 | 胃肠道反应常见 | 严重肝功能或肾功能不全、肠粘连、肠梗阻病史患者禁用 |
| 磺脲类 | 格列本脲、格列齐特、格列美脲、格列喹酮、格列吡嗪 | 强效 | 循证证据相对少,但临床使用经验较多。(1)肾移植:耐受性良好,存在一定程度低血糖风险[85,87];(2)肝、心、肺移植:证据缺乏 | 格列本脲、格列喹酮与CsA可能存在DDI | T2DM人群中性,SOT受者暂无依据 | 低血糖、体重增加 | eGFR下降者使用时低血糖风险增加;严重肝或肾功能不全、糖尿病急性并发症时禁用 |
| 噻唑烷二酮类 | 吡格列酮、罗格列酮 | 中效 | 循证证据较少。(1)肾移植:安全,耐受性良好[88,89];(2)肝移植:样本量少,短期应用安全[89];(3)心、肺移植:证据缺乏 | 吡格列酮与CNI无DDI | T2DM人群心血管不良事件潜在获益(吡格列酮);心力衰竭风险增加;SOT受者暂无依据 | 体重增加、水肿、贫血、骨折等 | 心力衰竭、活动性肝病、严重骨质疏松和有病理性骨折病史的患者禁用 |
| 格列奈类 | 瑞格列奈、那格列奈、米格列奈钙 | 强效 | 循证证据较少。(1)肾移植:安全,耐受性良好[85,90,91];(2)肝、心、肺移植:证据缺乏 | 和CsA可能存在DDI | T2DM人群中性;SOT受者暂无依据 | 低血糖、体重增加 | 可在肾功能不全患者中使用;与CsA联用时注意低血糖风险 |
| SGLT2i | 达格列净、恩格列净、卡格列净、恒格列净、艾托格列净 | 中-强效 | 循证证据较少。(1)肾移植:安全,耐受性良好,减少胰岛素使用剂量,小样本研究中未发现泌尿系统感染风险增加[92,93,94];(2)心移植:小样本研究发现降低体重、血压,减少利尿剂剂量,耐受性良好,偶发尿路感染[95,96],部分RCT研究进行中[97];(3)肝、肺移植:证据缺乏 | 与CNI、mTORi可能存在DDI | T2DM人群获益,SOT受者使用大样本循证证据缺乏,小样本研究提示可能降低尿蛋白排泄;心脏移植PTDM者可能存在潜在获益 | 泌尿系统和生殖系统感染、血容量不足;糖尿病酮症酸中毒罕见 | 不建议用于eGFR<45 ml·min-1·(1.73 m2)-1患者 |
| GLP-1RA | 日制剂:利拉鲁肽、艾塞那肽、贝那鲁肽、利司那肽;周制剂:度拉糖肽、洛塞那肽、艾塞那肽周制剂、司美格鲁肽 | 强效 | 循证证据较少。(1)肾、肝、心移植:降低体重、体重指数、胰岛素剂量,未增加心血管疾病、移植物失功或全因死亡等风险[98,99];(2)肺移植:证据缺乏 | 无 | T2DM人群获益,SOT受者大样本循证证据缺乏,获益情况不明 | 胃肠道反应 | 禁用于有甲状腺髓样癌病史或家族史的患者以及2型多发性内分泌肿瘤综合征患者;急性胰腺炎病史者慎用;严重高甘油三酯血症者建议降脂治疗后使用;使用司美格鲁肽时需注意监测糖尿病视网膜病变;需注意GLP-1RA致胃排空延迟可能影响免疫抑制剂的吸收 |
注:PTDM为移植后糖尿病;DPP-4i为二肽基肽酶Ⅳ抑制剂;SGLT2i为钠-葡萄糖共转运蛋白2抑制剂;GLP-1RA为胰高糖素样肽-1受体激动剂;CsA为环孢素;TAC为他克莫司;DDI为药物相互作用;CNI为钙调磷酸酶抑制剂;mTORi为哺乳动物雷帕霉素靶蛋白抑制剂;T2DM为2型糖尿病;SOT为实体器官移植;eGFR为估算的肾小球滤过率;a有效性依据T2DM患者使用的效果评价
(1)二甲双胍:通过减少肝脏葡萄糖输出、改善外周胰岛素抵抗从而降低血糖,是T2DM患者降糖治疗的一线用药和药物联合治疗中的基础用药。禁用于估算的肾小球滤过率(estimated glomerular filtration rate,eGFR)<45 ml·min-1·(1.73 m2)-1、中重度肝功能不全、酮症酸中毒或高渗等糖尿病急性并发症、严重感染、缺氧或接受大手术的患者。二甲双胍与免疫抑制剂无相互作用,在密切监测肾功能的情况下已被证实可安全、有效地应用于肾移植受者,且能使肾移植受者1年内全因死亡率、移植物功能衰竭发生率下降[76],但目前缺乏其他类型器官移植后使用二甲双胍有效性与安全性的研究,仅在一项小样本T2DM合并心脏移植的患者中发现使用二甲双胍安全,且有效降低心脏异体血管病变、心血管死亡等发生风险[100]。鼓励肾功能稳定、无其他禁忌证的PTDM患者使用二甲双胍。可采取"病假规则",即患者出现急性疾病状态(如感染、手术、心血管事件等)时暂停用二甲双胍,待恢复后根据病情重新开始治疗[74]。使用时注意胃肠道反应与肾功能监测。在心肺移植受者中使用时建议监测血浆乳酸水平,警惕高乳酸血症风险;体型消瘦,或本身因移植或免疫抑制剂有胃肠道反应者慎用或小剂量使用,并注意监测体重、胃肠道反应等。
(2)DPP-4i:通过延长内源性GLP-1的作用,增加胰岛素分泌并减少胰高糖素分泌从而发挥降糖作用,广泛应用于T2DM,慎用于合并严重高甘油三酯血症或有急性胰腺炎病史的患者。目前肾移植人群中证据较多,小样本研究证实DPP-4i在SOT受者使用的安全性和有效性[79,80,81,82,83,86]。与胰岛素联用能减少胰岛素剂量、降低低血糖风险[84]。小样本、回顾性研究发现,心脏移植后使用维格列汀降糖安全、有效[86]。虽然临床数据显示DPP-4i对CNI或mTOR抑制剂没有显著影响,但根据药理机制仍需警惕西格列汀和环孢素、维格列汀和他克莫司可能存在药物相互作用,使用时需注意监测药物浓度。DPP-4i在肾功能不全患者中应用需根据eGFR调整用量(利格列汀除外)。目前研究结果显示DPP-4i应用于PTDM相对安全、有效,但仍需更多研究提供循证证据。
(3)α-糖苷酶抑制剂:通过抑制碳水化合物在小肠的吸收而降低餐后血糖,适用于以碳水化合物为主的餐后血糖升高的患者,在我国T2DM患者中广泛应用;禁用于重度肝或肾功能不全、肝硬化、炎症性肠病、肠梗阻或有肠梗阻倾向的患者。目前在PTDM中使用α-糖苷酶抑制剂的安全性与有效性暂无文献支持。国内专家的使用经验提示,α-糖苷酶抑制剂治疗PTDM患者安全、有效。使用时随餐口服,根据血糖调整服用次数。需警惕胃肠道反应,尤其肝移植受者术后易合并腹胀、纳差等胃肠道症状,有肠粘连、肠梗阻病史者不建议使用。单独使用本类药物一般不引起低血糖;合并用药时如出现低血糖,建议首选葡萄糖或蜂蜜,进食其他淀粉类食物治疗效果欠佳。α-糖苷酶抑制剂治疗PTDM的有效性与安全性尚需进一步开展研究证实。
(4)磺脲类药物:通过刺激胰岛β细胞分泌胰岛素降低血糖,降糖疗效显著、起效迅速、给药简单;不适用于严重肝或肾功能不全、酮症酸中毒或高渗等糖尿病急性并发症。磺脲类药物既往常用于PTDM及移植后早期高血糖患者,但其安全性、有效性的循证证据较少[87]。格列本脲、格列喹酮是细胞色素P450 CYP 3A4的底物,因CNI、mTOR抑制剂均经过P450 CYP 3A4代谢,联合使用时可能发生药物相互作用,需注意剂量调整或避免联合使用。磺脲类药物的主要不良反应为低血糖和体重增加,使用前建议充分评估低血糖风险,在免疫抑制方案剂量下调时,注意预防低血糖。
(5)格列奈类药物:为非磺脲类胰岛素促泌剂,通过刺激胰岛素的早时相分泌而降低餐后血糖,故需随餐口服,降糖疗效显著、起效快,常用于PTDM患者,SOT受者使用的安全性、有效性研究有限[90]。该类药物不经过肾脏代谢,在肾功能不全患者中可安全使用;因肾功能不全导致药物蓄积而引起的低血糖风险低于磺脲类药物。与环孢素A联用时,健康受试者的瑞格列奈血药浓度增加[101],可能增加低血糖发生风险。建议PTDM患者使用时从低剂量开始,逐步滴定。
(6)噻唑烷二酮类药物:通过增加靶细胞对胰岛素作用的敏感性降低血糖,即胰岛素增敏剂,适用于以胰岛素抵抗为主的糖尿病患者,禁用于心功能不全、活动性肝病或转氨酶升高超过正常上限2.5倍、严重骨质疏松等患者。小样本研究显示,噻唑烷二酮类药物在PTDM患者中应用安全有效[89];吡格列酮与CNI联合使用无明显相互作用[88]。噻唑烷二酮类药物使用时需注意水钠潴留、骨质疏松、稀释性贫血等不良反应。SOT受者使用前建议评估心功能、骨密度等情况;有少数可逆性肝细胞损伤或胆汁淤积的病例报道,使用时建议监测肝功能。
(7)SGLT2i:通过抑制肾近端小管葡萄糖重吸收、促进尿糖排泄而降低血糖,能有效降低T2DM患者血糖,同时具有减重、降低血压、减少尿蛋白排泄等心血管及肾脏保护作用[102,103],尤其适用于合并动脉粥样硬化性心血管疾病(atherosclerotic cardiovascular disease,ASCVD)或ASCVD高危人群、心力衰竭、慢性肾病伴有蛋白尿的T2DM患者;不推荐重度肝或肾功能不全者使用。目前小样本队列研究或观察性研究结果表明,SGLT2i在PTDM患者中应用安全、有效,且耐受性良好、肾功能保持稳定[92,93,94,95,96]。但现有证据研究对象经过严格筛选,主要来源于肾移植与心脏移植受者,在PTDM使用SGLT2i时需严格掌握适应证和禁忌证。不建议SGLT2i单独用于胰岛功能较差的PTDM患者,使用早期需监测肾功能,如eGFR持续进行性下降建议停药;当eGFR<45 ml·min-1·(1.73 m2)-1时不建议使用SGLT2i。SGLT2i的不良反应包括泌尿系统和生殖系统感染和血容量不足,罕见不良反应有糖尿病酮症酸中毒。使用过程中需注意脱水或血容量情况、监测尿常规和警惕酮症酸中毒风险,既往曾有反复泌尿生殖系统感染病史的PTDM患者慎用SGLT2i[104,105]。
SGLT2i能降低PTDM患者HbA1c、体重、血压等,但目前尚无证据表明SGLT2i有益于降低移植后心血管事件或提高移植物存活率等。随着目前SGLT2i在SOT受者中使用证据越来越多,其在器官移植人群中的心肾获益值得关注。
(8)GLP-1RA:通过激活GLP-1受体刺激胰岛素分泌、抑制胰高糖素分泌,并增加外周组织葡萄糖摄取、抑制肝脏葡萄糖生成等而降低血糖,具有降糖、减重、改善胰岛素敏感性与血脂代谢等作用。全球多项大型研究的荟萃分析显示,GLP-1RA能降低主要心血管不良事件(心血管死亡或非致死性心肌梗死或非致死性卒中复合事件)、减少肾脏复合终点(新发大量蛋白尿、肾小球滤过率下降30%、进展至终末期肾病或肾脏疾病导致死亡)[106],因此多个指南推荐GLP-1RA适用于伴ASCVD或高危心血管疾病风险的T2DM患者。GLP-1RA禁用于有甲状腺髓样癌病史或家族史、2型多发性内分泌肿瘤综合征患者,有急性胰腺炎病史者慎用;轻中度肾损伤或轻中度肝损伤患者不需要进行剂量调整。GLP-1RA代谢途径主要为蛋白水解、肾小球滤过,不参与P450 CYP途径介导的免疫抑制剂药物相互作用,但胃排空延迟作用可能对免疫抑制剂的吸收存在一定影响[107]。SOT合并糖尿病患者使用GLP-1RA具有改善代谢的优势,包括降低HbA1c、体重减轻、减少胰岛素使用剂量等,同时不增加心血管疾病、移植物功能障碍或全因死亡率的风险[98,99,108,109]。未来有待更多临床研究提供PTDM患者使用GLP-1RA的心肾获益证据。
GLP-1RA的主要不良反应为胃肠道反应,包括腹泻、恶心、呕吐、腹胀等,使用前需评估患者胃肠道反应耐受情况,尤其使用吗替麦考酚酯的患者,可能会加重胃肠道反应[109];目前GLP-1RA有日制剂与周制剂可供选择,制定方案时可根据患者依从性、经济条件、医保政策等情况选择,小剂量起始,根据血糖与胃肠道反应等逐步滴定。
要点提示:
①移植前患者进行良好的代谢管理、制定合适的免疫抑制方案等有助于最大程度地降低移植患者术后糖尿病的风险。建议移植前等待患者进行PTDM风险评估、早期干预
②建议参考围手术期血糖管理目标积极处理围手术期高血糖,首选胰岛素降糖
对移植前患者进行良好的代谢管理、制定合适的免疫抑制方案等有望最大程度地降低移植患者术后糖尿病的风险。一方面,移植前需充分评估待移植患者PTDM风险,包括定期监测血糖、筛查危险因素等。糖尿病和心血管疾病的风险评估包括肥胖、胰岛素抵抗、代谢综合征等可作为移植后免疫抑制方案制定的参考。另一方面,PTDM高风险患者移植前即开始生活方式干预,积极控制体重、代谢指标等是PTDM防治的重要组成部分。
术前或围手术期合并高血糖时,应加强血糖管理,根据病情制定个体化降糖方案,实现血糖安全达标,以降低围手术期死亡风险、提高移植成功率,预防PTDM发生。
推荐围手术期高血糖首选胰岛素治疗,有助于降低PTDM发病风险[113]。建议启动治疗的时机是空腹血糖水平持续≥7.0 mmol/L或超过一半的随机血糖≥10.0 mmol/L。推荐参考围手术期血糖管理目标:建议大多数患者的目标血糖范围为7.8~10.0 mmol/L;对于非老年、无严重合并症、低血糖风险低的患者,建议更严格的目标血糖6.1~7.8 mmol/L[114];而对于存在严重合并症、低血糖风险高者,可将血糖控制目标放宽至10.0~13.9 mmol/L。既往研究提示,胰岛素强化血糖控制3.9~6.1 mmol/L并未对移植物或患者存活有显著改善,反而会增加严重低血糖风险[115],因此,不建议围手术期强化血糖控制。
手术期术中、术后高血糖建议静脉输注胰岛素治疗,根据血糖实时调整胰岛素剂量;恢复正常饮食后调整为胰岛素皮下注射,推荐基础胰岛素(长效)联合餐时胰岛素(超短效或短效)或胰岛素泵持续皮下胰岛素输注的强化降糖方案。
要点提示:
建议PTDM患者综合管理血压、体重、血脂、尿酸等代谢指标,降低心血管疾病风险,改善预后
器官移植后需兼顾血压、血脂、尿酸等心血管相关风险因素的长期管理,以降低远期并发症,改善受者长期生存。
高血压是移植后常见的疾病,与移植物存活、心血管事件密切相关,高血压导致的左心室肥厚是患者死亡的独立危险因素,建议PTDM患者积极控制血压,推荐PTDM患者血压控制目标为<130/80 mmHg(1 mmHg=0.133 kPa)。
已有研究证实BMI与PTDM发病[116]、移植器官功能及总体预后有关,但尚缺乏BMI最适切点的证据。有研究表明,BMI>28 kg/m2是肾移植后PTDM发病的独立危险因素[117],移植前糖尿病及肥胖与肝移植后生存率降低有关[118]。日本有研究者提出,肾移植前BMI应<25 kg/m2[119,120]。但BMI<18.5 kg/m2可能增加肝移植后死亡及移植物失功风险[121]。因此,建议维持健康体重(BMI 18.5~23.9 kg/m2)以防治PTDM并改善移植器官功能及预后。
血脂代谢异常是糖尿病发生血管病变的重要危险因素,是ASCVD发生的独立危险因素,重视血脂管理有助于改善PTDM患者的预后与长期生存。目前SOT人群血脂控制目标主要参考非移植人群,长期控制目标为低密度脂蛋白胆固醇<2.6 mmol/L,已存在ASCVD者控制目标<1.8 mmol/L[66]。
肾移植后高尿酸血症是导致移植肾慢性损伤的独立危险因素[122],心脏移植受者高尿酸血症增加心血管疾病的发生风险[123]。推荐PTDM患者积极控制血尿酸水平,控制目标为:合并心血管危险因素和心血管疾病的受者,长期控制<360 μmol/L;有痛风发作者控制<300 μmol/L[124]。
抗血小板或抗凝药物治疗有待充分评估SOT受者的获益及风险,并根据心血管原发疾病制定方案。
要点提示:
推荐PTDM患者每年筛查糖尿病微血管并发症
与1型糖尿病、T2DM相似,PTDM亦可引起糖尿病微血管并发症。早期研究通过对美国肾脏病数据系统中登记的移植后新发糖尿病及并发症数据分析发现,58.3%的肾移植后糖尿病患者在诊断后2年内出现糖尿病微血管并发症,其中31.3%合并肾脏并发症,8.3%合并眼科并发症,16.2%合并神经系统并发症,4.1%伴有外周循环障碍[125]。需要更多的前瞻性研究阐明PTDM并发症的临床过程,而在其他器官移植人群中,尚缺乏类似研究数据。
本共识推荐参考《中国2型糖尿病防治指南(2020年版)》[25],建议患者每年筛查并发症。
(一)建议至少每年评估1次尿白蛋白排泄率和eGFR水平,但鉴于SOT受者多存在不同程度的肾功能不全,尤其是肾移植受者,可适当增加筛查频率或根据实际情况决定筛查方案,具有肾脏保护作用的新型降糖药物能否使PTDM获益尚不能明确。
(二)建议确诊PTDM后即进行眼部检查,包括视力、眼压、晶状体、眼底等筛查内容,如合并糖尿病视网膜病变,应每年至少复查1次,如视网膜病变有进展或威胁视力,则需要更频繁的检查;中度及以上的非增殖性糖尿病视网膜病变及增殖性糖尿病视网膜病变患者应由眼科医师进行进一步分级诊治。
(三)确诊PTDM时建议进行糖尿病神经病变筛查,随后至少每年筛查1次,良好的血糖控制有助于延缓糖尿病神经病变的进展。
综上,PTDM是实体器官移植后常见的代谢紊乱,发生率高,严重影响患者生存。器官移植特有的病理生理环境(如糖皮质激素及免疫抑制剂的使用)以及糖尿病本身的高危因素(胰岛素抵抗、肥胖等)共同参与PTDM的发生。筛查、管理及预防PTDM需贯穿移植前、围手术期及移植后稳定期。国内对PTDM的诊治尚处于起步阶段,希望通过本共识加深对PTDM的认识并规范诊治。未来通过深入的多学科合作,提高PTDM的诊治水平以改善器官移植受者的预后。
学术顾问:
王正昕 复旦大学附属华山医院普外科
薛武军 西安交通大学第一附属医院肾移植科
执笔作者:
徐 湘 南京医科大学附属无锡人民医院内分泌科
季立津 复旦大学附属华山医院内分泌科
共识编写组成员(按姓氏拼音排序)
崔蓉蓉 中南大学湘雅二医院内分泌科
刚晓坤 吉林大学白求恩第一医院内分泌科
郭 辉 西安交通大学第一附属医院内分泌科
侯新国 山东大学齐鲁医院内分泌科
蒋 升 新疆医科大学第一附属医院内分泌科
梁瑜祯 广西医科大学第二附属医院内分泌科
陆 婧 南京大学医学院附属鼓楼医院内分泌科
罗 莉 安徽医科大学第一附属医院内分泌科
秦 洁 山西省人民医院内分泌科
任 艳 四川大学华西医院内分泌科
孙 嘉 南方医科大学珠江医院内分泌科
吴军发 复旦大学附属华山医院康复科
徐 春 解放军总医院第三医学中心内分泌科
许 岚 南京医科大学附属无锡人民医院内分泌科
杨 雁 华中科技大学同济医学院附属同济医院内分泌科
杨兆军 中日友好医院内分泌科
易如海 福建医科大学附属第一医院内分泌科
于明香 复旦大学附属中山医院内分泌科
张 哲 浙江大学医学院附属第一医院内分泌科
周嘉强 浙江大学医学院附属邵逸夫医院内分泌科
共识讨论组成员(按姓氏拼音排序)
蔡金贞 青岛大学附属医院器官移植中心
蔡 明 浙江大学医学院附属第二医院泌尿外科
曹 旭 四川省人民医院内分泌科
昌 盛 华中科技大学同济医学院附属同济医院器官移植研究所
陈 刚 华中科技大学同济医学院附属同济医院器官移植研究所
陈静瑜 南京医科大学附属无锡人民医院肺移植科
陈显英 海南医学院第二附属医院内分泌科
陈 正 广州医学院第二附属医院器官移植中心
丁晨光 西安交通大学第一附属医院肾移植科
丁小明 西安交通大学第一附属医院肾移植科
董 坤 华中科技大学同济医学院附属同济医院光谷分院内分泌科
董 林 安徽省立医院内分泌科
董 震 青岛大学附属医院肾脏移植科
高 伟 天津市第一中心医院儿童器官移植科
顾云娟 南通大学附属医院内分泌科
郭文治 郑州大学第一附属医院肝胆胰外三科
贺 强 首都医科大学附属北京朝阳医院肝胆胰脾外科
黄 洁 中国医学科学院阜外医院心力衰竭与心脏移植病房
蒋文涛 天津市第一中心医院肝移植科
金 萍 中南大学湘雅三医院内分泌科
蓝恭斌 中南大学湘雅二医院肾脏移植科
李光辉 广州医科大学附属第二医院器官移植中心
李瑞东 复旦大学附属华山医院普外科
李 拓 海军军医大学第二附属医院内分泌科
李小凤 陕西省人民医院内分泌科
李 杨 西安交通大学第一附属医院肾移植科
栗光明 首都医科大学附属北京佑安医院普外科
林锦信 广东省人民医院内分泌科
刘 峰 南京医科大学附属无锡人民医院肺移植科
刘 艳 大同市第三人民医院内分泌科
刘 颖 首都医科大学附属北京友谊医院重症肝病科
刘致中 内蒙古包钢医院泌尿外科
吕国悦 吉林大学第一医院肝胆胰外科
门同义 山东第一医科大学第一附属医院泌尿外科
宁 媛 山西省第二人民医院肾移植中心
潘 洁 浙江大学医学院附属第二医院内分泌科
潘 喆 山东大学第二医院内分泌科
齐海智 中南大学湘雅二医院肝脏移植科
宋向欣 新疆维吾尔自治区人民医院内分泌与代谢病科
孙丽莹 首都医科大学附属北京友谊医院重症肝病科
孙煦勇 广西医科大学第二附属医院移植医学中心
田 野 首都医科大学附属北京友谊医院泌尿外科
王祥慧 上海交通大学医学院附属瑞金医院肾脏移植中心
王中京 武汉市中心医院内分泌科
卫国红 中山大学附属第一医院内分泌科
魏 来 华中科技大学同济医学院附属同济医院器官移植研究所
文 宁 广西医科大学第二附属医院移植医学中心
吴剑波 树兰(杭州)医院内分泌科
吴绮楠 重庆医科大学附属大足医院内分泌科
武小桐 山西省第二人民医院肾移植透析中心
许桂平 福建省立医院老年科
许林鑫 山西医科大学第一医院内分泌科
杨家印 四川大学华西医院肝移植中心
杨 进 北京大学第三医院内分泌科
杨 扬 中山大学附属第三医院肝脏外科暨肝移植中心
于恒池 首都医科大学附属北京友谊医院内分泌科
余霄龙 青岛大学附属医院西海岸院区内分泌科与代谢病科
俞孝芳 宁波市医疗中心李惠利医院内分泌科
虞伟慧 温州医科大学附属第一医院内分泌科
张春虹 西安交通大学第二附属医院内分泌科
张 微 浙江大学医学院附属第一医院肝胆胰外科
赵文惠 清华大学附属北京清华长庚医院内分泌代谢科
钟 林 上海交通大学附属第一人民医院普外科
钟 兴 安徽医科大学第二附属医院内分泌科
周江桥 武汉大学人民医院器官移植科
朱有华 海军军医大学第一附属医院器官移植中心
邹梦晨 南方医科大学南方医院内分泌代谢科
所有作者声明无利益冲突




















