
因摄入含有感染期寄生虫的食物和水引起的食源性寄生虫病仍是我国常见的寄生虫病,临床易误诊误治。在多学科专家的共同参与下,编写团队参照国内外最新研究成果,参考基于证据质量以外的其他因素(经济学、患者偏好和价值观、利弊权衡、可及性、公平性及可接受性等),采用世界卫生组织推荐的证据质量分级和推荐强度系统对推荐意见的级别和循证医学证据的质量进行评估,形成了24条共识,旨在指导并提高临床医务工作者对食源性寄生虫病的综合诊治能力。
版权归中华医学会所有。
未经授权,不得转载、摘编本刊文章,不得使用本刊的版式设计。
除非特别声明,本刊刊出的所有文章不代表中华医学会和本刊编委会的观点。
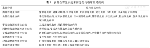
我国地域辽阔,人口众多,寄生虫病种类多,分布广,局部地区感染率高,感染分布不均衡。随着国际交流越来越频繁,输入性食源性寄生虫病的风险增加,以及各地经济发展不平衡等原因,防治任务十分严峻。虽然危害我国人民健康的丝虫病、疟疾及日本血吸虫病等寄生虫病经过长期防治,现已消除或得到有效控制,但因摄入含有感染期寄生虫的食物和水而引起的食源性寄生虫病仍较常见[1,2,3]。广义的食源性寄生虫病是指食(饮)入被感染期寄生虫污染的食物、水源而引起的人体感染的寄生虫病。狭义的食源性寄生虫病是指寄生虫幼虫阶段寄生于动物/植物体内或体表而发育或繁殖,并以该种生物作为生活史过程中的宿主或传播媒介,人食用含有该虫的未煮熟食物而感染的寄生虫病。本共识主要针对广义的食源性寄生虫病。该类疾病根据感染来源可分为肉源性寄生虫病、鱼源性寄生虫病、甲壳动物源性寄生虫病、两栖爬行动物源性寄生虫病、节肢动物源性寄生虫病、植物源性寄生虫病、软体动物源性寄生虫病和水源性寄生虫病。食源性寄生虫病主要的病原体有溶组织内阿米巴、弓形虫及隐孢子虫;华支睾吸虫、并殖吸虫(肺吸虫)、肝片形吸虫和姜片虫等;棘球蚴、猪囊尾蚴、裂头蚴和阔节裂头绦虫等,分别导致多种不同的寄生虫病(表1)。由于该类疾病临床表现不典型,缺少特异性诊断方法,临床上误诊、漏诊多见,患者常因未能及时治疗而致病,甚至死亡,对人民健康造成严重危害[4,5,6]。

食源性寄生虫病来源分类与临床常见疾病
食源性寄生虫病来源分类与临床常见疾病
| 来源分类 | 临床常见疾病 |
|---|---|
| 肉源性寄生虫病 | 猪带绦虫病、猪囊尾蚴病、牛带绦虫病、亚洲带绦虫病、旋毛虫病、弓形虫病,以及肉孢子虫病等 |
| 鱼源性寄生虫病 | 华支睾吸虫病、东方次睾吸虫病、日本棘隙吸虫病、异形吸虫病、异尖线虫病、膨结线虫病、裂头绦虫病和颚口线虫病等 |
| 甲壳动物源性寄生虫病 | 卫氏并殖吸虫病、斯氏狸殖吸虫病等 |
| 两栖爬行动物源性寄生虫病 | 舌形虫病、曼氏迭宫绦虫病及裂头蚴病等 |
| 节肢动物源性寄生虫病 | 西里伯瑞列绦虫病、长膜壳绦虫病、犬复孔绦虫病、巨吻棘头虫病和管线虫病等 |
| 植物源性寄生虫病 | 姜片吸虫病、片形吸虫病等 |
| 软体动物源性寄生虫病 | 广州管圆线虫病、拟裸茎吸虫病及棘口吸虫病等 |
| 水源性寄生虫病 | 隐孢子虫病、贾第鞭毛虫病及溶组织阿米巴病等 |
国家感染性疾病临床医学研究中心、国家传染病医学中心、中华医学会热带病与寄生虫病学分会、中华预防医学会感染性疾病防控分会、浙江省医学会和预防医学会热带病与寄生虫病学分会、浙江大学医学院附属第一医院,以及《中华临床感染病杂志》等组织我国相关领域知名专家参照国内外最新研究成果,参考基于证据质量以外的其他因素等制订了共识24条,采用世界卫生组织(WHO)推荐的证据质量分级和推荐强度系统(GRADE系统),对推荐意见的级别(表2)和循证医学证据的质量进行评估(表3),旨在指导并提高临床医务工作者对食源性寄生虫病的综合诊治能力。本共识不是强制性标准,也不可能包含食源性寄生虫病诊治全部问题,因此,临床医师在面对具体患者时,应根据自己的专业知识、临床经验和可利用的医疗资源,制订全面合理的诊疗方案。未来根据有关进展,将继续对本共识进行修订和完善。

证据质量分级和推荐强度系统中的推荐强度等级
证据质量分级和推荐强度系统中的推荐强度等级
| 推荐强度 | 定义 |
|---|---|
| 强烈推荐(Ⅰ级) | 明确显示干预措施利大于弊或弊大于利 |
| 有条件推荐(Ⅱ级) | 利弊不确定或无论证据级别的高低均均显示利弊相当 |

证据质量分级和推荐强度系统证据质量及其定义
证据质量分级和推荐强度系统证据质量及其定义
| 证据质量级别 | 定义 |
|---|---|
| 高质量(A) | 对估计的效应值非常确信,估计值接近真实值,进一步研究基本不改变该估计效应值的可信度 |
| 中等质量(B) | 对估计的效应值确信程度中等,估计值有可能接近真实值,但仍存在二者不相同的可能性,进一步研究有可能改变该估计效应值的可信度 |
| 低质量(C) | 对估计的效应值确信程度有限,估计值与真实值可能不同,进一步研究极有可能改变该估计效应值的可信度 |
| 极低质量(D) | 对估计的效应值几乎不能确信,估计值与真实值很可能完全不同,进一步研究有可能不确定该估计效应值的可信度 |
共识1:食源性寄生虫病并不少见,危害人民的健康;修订专家共识很有必要,提高临床医师食源性寄生虫病的诊治水平,可减少误诊误治,提高治愈率(ⅠA)。
食源性寄生虫病呈全球分布,发达国家和发展中国家均面临食源性寄生虫病防治问题,但全球发病率很难估计。WHO曾经对11种经水源传播的食源性寄生虫病的疾病负担进行了测算,估计造成1 100万伤残调整生命年。与细菌和病毒感染相比,寄生虫作为食物经水源传播疾病的病原体往往被忽视,其实际危害更大。
中国幅员辽阔、地理环境复杂、气候条件多变、居民饮食习惯多样及食源性寄生虫虫种繁多,华支睾吸虫病、带绦虫病和囊尾蚴病、并殖吸虫病及片形吸虫病等食源性寄生虫病在我国仍然流行,且局部地区流行严重。在部分地区,如华支睾吸虫病甚至出现了流行范围的扩大和流行水平的上升。20世纪90年代初,我国估计有500万感染者,而21世纪初上升到1 300万。因食入生的或未煮熟的含有旋毛虫幼虫的猪肉、狗肉等所致的旋毛虫病,有记载的暴发疫情共15起,其中云南9起、四川2起、西藏4起,有患者1 387例,死亡4例。1997年以来我国发生多起广州管圆线虫病暴发疫情,主要分布在云南、福建、浙江及广东等南方省份。由于交通运输便利和商业发展,非流行区也出现了因生食或半生食淡水螺而导致广州管圆线虫病暴发的情况,如2006年北京暴发广州管圆线虫病疫情(报告160例患者)。这些食源性寄生虫病的流行受到自然和社会文化等多种因素的影响,多种中间宿主和保虫宿主的存在、部分地区的传统养殖方式,以及居民根深蒂固的特殊饮食习惯与其流行密切相关。
食源性寄生虫病的发生和流行,取决于是否存在自然疫源性,是否摄入含有感染期寄生虫的食物,以及是否有生食、半生食动植物的习惯。近年来,食源性寄生虫病的流行从以自然疫源性为中心的地方性流行,扩展到跨区域性传播[7];部分地区出现了流行范围的扩大和流行水平的上升[8]。
不同类型的食源性寄生虫病因寄生宿主和保虫宿主的不同,其传染源差异较大。例如弓形虫病的传染源是猫及猫科动物,人经胎盘的垂直传播也具有传染源意义;华支睾吸虫病、并殖吸虫病等的传染源是能排出虫卵的人、畜和野生动物;广州管圆线虫病主要传染源是啮齿类动物,尤其是鼠类。体内存在寄生虫并能排出虫卵(或包囊、卵囊、幼虫等)而造成新的感染的人或动物均为食源性寄生虫病的传染源。
食源性寄生虫病主要是通过生食或食用未熟透的含有感染期虫卵或幼虫的食物和水而感染,使用被感染期虫卵及幼虫污染的器皿等也有可能感染。不同类型的食源性寄生虫病传播途径也存在差异,例如弓形虫病的传播途径主要是食入未煮熟的含各发育期弓形虫的肉、蛋、乳制品或被卵囊污染的食物和水等,或通过垂直传播而先天性感染。并殖吸虫病主要是生食或半生食含感染期囊蚴的溪蟹或蝲蛄,以及生饮含有囊蚴的溪水而感染。华支睾吸虫病则是生食或半生食含感染期囊蚴的淡水鱼而感染。广州管圆线虫病因生食或半生食含有感染期幼虫的福寿螺、褐云玛瑙螺或蛞蝓等中间宿主,以及生食或饮用被污染的蔬菜和水导致感染。带绦虫病因食用生的或半生的含囊尾蚴的动物肉类而感染。曼氏绦宫绦虫病则是食用被裂头蚴感染的蛙、蛇或饮用含有原尾蚴的剑水蚤的水而感染。
人群普遍对食源性寄生虫病易感,尤其是肿瘤患者和免疫功能低下人群,可能造成严重后果,感染后一般免疫力不持久。
共识2:食源性寄生虫病的传播途径主要是通过生食或半生食含有感染期虫卵或幼虫等的食物和水,以及接触污染物而感染(ⅠA)。
食源性寄生虫病的病原体分为原虫、吸虫、线虫、绦虫和节肢动物五类。
原虫隶属于原生生物界,可引起食源性原虫病的病原体主要包含溶组织内阿米巴、蓝氏贾第鞭毛虫、刚地弓形虫、隐孢子虫、人肉孢子虫、猪人肉孢子虫、结肠小袋纤毛虫和人芽囊原虫等。原虫体积小的约2~3 μm,大的也仅100~200 μm,在光学显微镜下才能看清。其为单细胞真核动物,形态不一,虫体的基本结构由细胞膜、细胞质和细胞核组成。以无性生殖或有性生殖或两者兼有的生殖方式生殖。
吸虫属于扁形动物门吸虫纲。感染人的吸虫主要包含并殖吸虫、华支睾吸虫、布氏姜片虫、肝片吸虫和异形吸虫等。雌雄同体,虫体呈椭圆形、扁平、狭长等形态。异形吸虫最小,长约1.0~1.7 mm,宽0.3~0.4 mm。布氏姜片虫最大,长约20~75 mm,宽约8~20 mm。各类吸虫皆有口腹两个吸盘用于固定虫体。吸虫的一生经历虫卵、毛蚴、孢蚴、雷蚴、子雷蚴、尾蚴、囊蚴、幼虫和成虫。华支睾吸虫、肝片形吸虫在幼虫和成虫之间还有童虫阶段。
线虫属于线形动物门,感染人的线虫主要包含旋毛虫、广州管圆线虫、棘颚口线虫及异尖线虫等。线虫为雌雄异体,为线状,长短粗细不一,最短的为旋毛虫,仅1.0~3.5 mm,最长的是异尖线虫,可达65~100 mm。无吸盘、棘颚口线虫口周有小钩,异尖线虫幼虫有钻齿。线虫的一生经历除虫卵及成虫外,棘颚口线虫及异尖线虫的幼虫须经历第一期至第三期3个阶段;而广州管圆线虫须经历第一期至第五期5个阶段;而旋毛虫幼虫需经历脱囊期、移行期和成囊期3个阶段。
绦虫属于扁平动物门绦虫纲,感染人的绦虫主要包含猪带绦虫、牛带绦虫、亚洲带绦虫、曼氏迭宫绦虫和裂头绦虫(包括阔节裂头绦虫和日本海裂头绦虫)等。雌雄同体呈分节长带状,最长的阔节裂头绦虫可达10 m,最短的曼氏迭宫绦虫也可达60~100 cm。
舌形虫属节肢动物门舌形虫纲或舌形动物门。我国已报道病例中的虫种有锯齿状舌形虫、尖吻蝮蛇舌状虫和串珠蛇舌状虫3种。
食源性寄生虫在生长发育过程中需要从宿主体内摄取糖、蛋白质、脂肪、维生素及其他一些物质,从而引起宿主营养不良、消瘦、体质量减轻和贫血等,甚至影响机体的正常生长发育,如儿童感染华支睾吸虫严重者可引起侏儒症[9]。食源性寄生虫吸食宿主血液、体液和组织细胞,如华支睾吸虫成虫以胆管的上皮细胞为食并且吸血,从而导致胆管的局部损害和黏膜脱落,引起局部胆管的炎症、继发性细菌感染,可出现胆管炎、胆囊炎、阻塞性黄疸或胆管肝炎,甚至发展为肝硬化、胆管癌。绦虫在肠道内寄生,夺取大量的养料,并影响肠道吸收功能,引起宿主营养不良。
食源性寄生虫在宿主体内寄生时的分泌物、代谢产物等可产生对宿主有害的毒素,从而引起超敏反应及炎性反应,患者出现发热、荨麻疹,以及嗜酸性粒细胞增多,高球蛋白血症等变态反应和相应器官功能损伤。并殖吸虫虫体伸缩活动力强,具有分泌酸性、碱性物质的腺体,虫体代谢产物等抗原物质可造成机体的免疫病理反应,破坏胸腔、腹腔甚至脑等脏器组织。猪囊尾蚴不断向宿主排泄代谢产物及释放毒素类物质,使宿主产生不同程度的脏器损害。姜片虫在小肠叮咬吸附处可见组织充血、肿胀和黏液分泌增多,可有出血和溃疡形成。弓形虫可造成局部组织的灶性坏死和周围组织的炎性反应[10]。旋毛虫病早期患者血液中白细胞介素(IL)-3、IL-4等增多,提示发病机制可能与细胞因子的炎症反应有关[11]。广州管圆线虫病病变可发生在大脑、脑膜,还可波及小脑、脑干和脊髓,脑神经和脊神经也可受累,主要病理改变为充血、出血、脑组织损伤及由巨噬细胞、嗜酸性粒细胞、淋巴细胞和浆细胞组成的肉芽肿性炎症反应。溶组织阿米巴对宿主损伤主要通过接触性杀伤机制,包括变形、粘附、酶溶解、细胞毒和吞噬等作用,滋养体通过分泌蛋白水解酶、细胞毒性物质使靶细胞死亡。滋养体亦可通过肠毒素样活性物质引起肠蠕动增快,肠痉挛等[8]。
寄生虫侵入机体,在宿主体内的移行和寄生等生理过程均可对人体组织和器官造成不同程度的机械性损伤。许多寄生虫在人体内移行可引起各种组织器官损害,以皮肤和内脏病变较多,导致皮肤幼虫移行症和内脏幼虫移行症。并殖吸虫尾蚴穿过局部肠黏膜、肠壁浆膜及腹膜引起炎症与出血,可导致器官组织广泛纤维素性炎症和粘连,并伴有混浊或血性积液,内含大量嗜酸性粒细胞。多数童虫可穿过膈肌游动于胸腔,引起胸膜炎或胸腔积液。童虫进入肺可产生窦道,形成囊肿。猪带绦虫成虫移行可致异位寄生,偶可因虫体引起肠梗阻。猪带绦虫对肠黏膜损伤较重,甚至可穿透肠壁引起腹膜炎。旋毛虫可引起各脏器血管损伤,继而诱发急性炎症与间质水肿。引起空肠黏膜充血、水肿和灶性出血。旋毛虫心肌炎还可引起细胞浸润与灶性坏死,继而引发肌束纤维化、心肌炎。幼虫可侵入中枢神经系统引起脑膜脑炎,皮质下可见肉芽肿性结节。曼氏裂头蚴一般经皮肤或肠道黏膜进入人体后多迁徙到皮下和肺,脑等内脏组织内,引起相应部位出现炎症反应及嗜酸性粒细胞性肉芽肿或形成囊腔[9]。
食源性寄生虫的成虫、幼虫或虫卵等存在于人体组织中,引起大量的嗜酸性粒细胞浸润。大量嗜酸性粒细胞聚积,同时引起组织的坏死、液化,可形成嗜酸性脓肿或嗜酸性肉芽肿。
虫体或虫卵作为一种异物进入人体组织,机体动员组织细胞可形成多核巨细胞,将虫卵包围并吞噬,同时,在其周围有大量上皮样细胞形成,这样就构成类似结核结节的病变,称为结核样肉芽肿,也是寄生虫病的重要病理改变之一。
活的虫体或幼虫可引起机械性压迫或直接破坏,也可分泌化学物质引起机体损伤,其中可见有被虫体破坏的坏死腔隙或窦道。在坏死组织中如有梭形折光性夏科一雷登氏结晶存在,对诊断也有重要意义。猪囊尾蚴、旋毛虫可在寄生部位压迫周围组织,出现相应症状,若寄生在人体重要部位,如脑、眼球或眼眶及呼吸肌等处,可引起严重后果。
纤维组织增生是机体对寄生虫破坏组织的一种修复性反应。不论虫体或虫卵,都可剌激纤维组织增生[8],形成疤痕组织,对机体造成不良影响。
共识3:食源性寄生虫病的病原体分为原虫、吸虫、线虫、绦虫和节肢动物五类(ⅠA)。
共识4:食源性寄生虫病的致病机制主要是吸取宿主营养,释放毒素或损伤免疫系统、机械性损伤与破坏(ⅠA)。
食源性寄生虫感染后的潜伏期长短不一,短者可仅数十分钟,长者可达数年,甚至数十年[12]。
感染形式包括隐性感染和显性感染。隐性感染者若接受免疫抑制治疗或合并先天性、后天性免疫缺陷,可转变为急性或亚急性感染,甚至出现播散性感染。显性感染的临床表现与虫体侵袭部位、感染程度、年龄、营养状态及机体免疫应答程度的不同有关。弓形虫、溶组织内阿米巴感染可表现为局限性淋巴结炎、肠阿米巴病,也可累及全身多器官,导致心、肝、肺、脑等多脏器损伤[12,13]。轻症感染者可无明显症状或仅有轻度的发热、食欲减退、腹痛、粪便稀烂、淋巴结肿大,而重症患者可出现寒战、弛张型高热、腹泻、肝脾肿大、癫痫、脑膜脑炎[13,14,15]。
部分患者在急性感染阶段无特异性症状,经过几年发展为慢性病变可出现严重症状[15]。不同寄生虫感染在慢性感染阶段的症状也不同。食源性寄生虫病最常见临床表现如下:
消化道症状是食源性寄生虫病最常见的临床表现之一,包括食欲缺乏、腹胀、腹痛、腹泻、肝区疼痛等[15]。腹痛、腹泻是肠源性寄生虫感染的常见症状。华支睾吸虫感染和胆囊癌相关。腹痛位置不固定,性质可为隐痛、钝痛、刺痛、绞痛或烧灼痛,常见的有溶组织内阿米巴、隐孢子虫感染[15]。肝和(或)脾肿大常见于溶组织内阿米巴、并殖吸虫感染[15,16]。不同寄生虫感染,感染程度、每日腹泻次数、粪便性状有所不同,如肠阿米巴病可表现为单纯腹泻、便秘、果酱样便,以及剧烈的腹痛腹泻等[14,17,18]。肝片吸虫、华支睾吸虫感染可并发胆管阻塞、胆道出血[15,19]。绦虫感染数量多时可出现肠梗阻[20,21]。
食源性寄生虫可侵犯脑实质、脑膜、脊髓引起相应病变[15,22],出现头痛、发热、恶心、呕吐、癫痫、谵妄、昏迷和占位压迫症状等。慢性感染可出现慢性神经衰弱、头晕等。蠕虫蚴可引起嗜酸粒细胞浸润性脑膜炎、脑炎;并殖吸虫、猪囊尾蚴感染可引起占位性病变、脑炎及脑膜炎;阿米巴原虫感染可引起脑脓肿、甚至急性广泛出血坏死性脑膜炎[15,23,24,25,26]。弓形虫慢性感染可表现为大脑肉芽肿[13]。
原发性皮肤损害差异较大,猪囊尾蚴、曼氏裂头蚴均可引起程度不等的皮肤病变。吸虫感染可引起嗜酸性粒细胞皮下结节与包块、荨麻疹等过敏症状,肠绦虫感染可引起肛周皮肤瘙痒、过敏性瘙痒症,弓形虫感染可能出现斑丘疹[15]。
视网膜剥离、虹膜睫状体炎、脉络膜炎、眼压增高、继发性青光眼、视物黑影、视力减退,以及视神经萎缩等,最终可导致失明[30]。弓形虫慢性感染可导致脉络膜视网膜炎,如不及时治疗可引起失明[28,31]。
局限性感染以局部淋巴结炎多见,表现为浅表或者肠系膜等处的深部淋巴结肿大,可伴有腹痛。播散性感染可合并全身性淋巴结肿大,部分患者还可以表现为肝脾肿大。
实验室检查包括特异性和非特异性两大类。病原学、免疫学和分子生物学等可检查与寄生虫相关的虫体、抗原(抗体)及核酸,对寄生虫感染的诊断具有重要意义,血液常规、生化、尿液及影像学检查,虽不具有特异性,但有辅助诊断价值,见表4。

食源性寄生虫病诊断方法
食源性寄生虫病诊断方法
| 寄生虫种类 | 病原学检查 | 免疫学检查 | 分子生物学检查 | 影像学检查 | 病理组织学 |
|---|---|---|---|---|---|
| 隐孢子虫病 | 粪便涂片染色,查卵囊(金胺-酚染色法、改良抗酸染色法、金胺-酚改良抗酸染色法) | 血清IFA、ELISA、粪便标本IFT、ELISA | 基因检测PCR、DNA探针 | - | - |
| 肉孢子虫 | 粪便直接涂片、蔗糖浮聚法、硫酸锌浮聚法查卵囊或孢子囊 | - | - | - | 肌肉活检查肉孢子虫 |
| 贝氏等孢球虫 | 粪便直接或浓缩后涂片、抗酸染色或改良抗酸染色 | - | - | - | 十二指肠黏膜活检查卵囊 |
| 微孢子虫 | 粪便直接涂片,尿液、十二指肠液、胆汁标本吉姆萨染色、韦伯染色和Uvitex2B染色镜检查成熟孢子 | 血清ELISA、IFA | 基因检测PCR | - | - |
| 华支睾吸虫 | 粪便直接涂片、定量透明厚涂片法,集卵法,十二指肠引流胆汁检查虫卵 | ELISA;IHA、IFA | - | B超、CT | - |
| 布氏姜片吸虫 | 粪便直接涂片、浓集法、定量透明厚涂片法查虫卵 | ELISA、IFA | - | - | - |
| 肝片形吸虫 | 粪便、十二指肠引流液查虫卵 | ELISA、IHA、IFA | - | - | - |
| 卫氏并殖吸虫 | 痰、粪便查虫卵 | ELISA | 胸肺型、脑脊髓型患者 | 皮下包块查虫体或虫卵 | |
| 斯氏并殖吸虫 | - | ELISA | - | - | 皮下包块查童虫 |
| 异形吸虫 | 粪便涂片法及沉淀法查虫卵 | - | - | - | - |
| 棘口吸虫 | 粪便涂片法及沉淀法查虫卵 | - | - | - | - |
| 徐氏拟裸茎吸虫 | 驱虫治疗后粪便查虫卵 | - | - | - | - |
| 后睾吸虫 | 粪便涂片法及沉淀法查虫卵 | - | - | - | - |
| 曼氏迭宫绦虫 | 粪便查虫卵 | ELISA等 | - | 脑裂头蚴CT | 局部组织查裂头蚴 |
| 阔节裂头绦虫 | 粪便查虫卵 | - | - | - | - |
| 链状带绦虫 | 粪便查虫卵、孕节 | IHA、ELISA、ELIB | - | 脑和深部组织用X线、B超、CT、MRI等 | 皮下包块活检;眼底镜检查眼部囊尾蚴 |
| 肥胖带绦虫 | 粪便查虫卵、孕节;肛门拭子查虫卵 | - | - | - | - |
| 亚洲带绦虫 | 粪便查虫卵、孕节,驱虫后粪便查虫体 | - | 基因检测PCR | - | - |
| 旋毛虫 | 食剩肉类镜检、偶在脑脊液发现幼虫 | IFA、ELISA、WB | - | - | 肌肉活检查幼虫囊包 |
| 广州管圆线虫 | 脑脊液、眼查出幼虫、成虫 | ELISA、IFA、金标法 | 脑脊液检测核酸片段micoRNA | MRI | 眼底镜检查眼部幼虫 |
| 东方毛圆线虫 | 粪便饱和盐水浮聚法查虫卵 | - | - | - | - |
| 棘颚口线虫 | - | ELISA | - | - | 病变组织活检查虫体 |
| 兽比翼线虫 | 肺泡灌洗液、痰液查成虫及虫卵 | - | - | - | 气管壁上检获成虫 |
| 异尖线虫 | - | ELISA | - | - | 胃内检获幼虫 |
注:"-".无相关数据;IFA.斑点免疫渗滤试验;ELISA.酶联免疫吸附试验;IFT.间接免疫荧光法;IFA.免疫荧光分析;IHA.间接血凝试验;PCR.聚合酶链反应
病原学检查是确定食源性寄生虫感染的重要指标,大多可在宿主粪便中查到滋养体、卵囊、虫卵或成虫的部分结构(如孕节)。如侵犯结肠黏膜的溶组织内阿米巴原虫通过粪便涂片法查滋养体,碘液涂片法查包囊;成虫寄生在肠黏膜的隐孢子虫、肉孢子虫及贝氏等孢球虫,可查找粪便中的卵囊;对于成虫寄生于胆道系统的华支睾吸虫、肝片形吸虫,还可通过十二指肠液查找寄生虫。对于成虫寄生在呼吸道的卫氏并殖吸虫也可通过收集痰液查找虫卵。对于侵犯中枢神经系统、眼部、横纹肌及其他器官,以及童虫在皮下组织中移行的虫种,有可能在脑脊液、相应受累部位的组织和游走性皮下包块中查找寄生虫的幼虫阶段。
方法简便,滴1滴生理盐水于洁净的载玻片上,取适量粪便标本,在生理盐水中涂抹均匀,形成粪膜(厚度以可模糊看见粪膜下报纸上的字体为宜),加盖片后用显微镜进行观察。可以查见华支睾吸虫、布氏姜片吸虫、肝片形吸虫、卫氏并殖吸虫、异形吸虫、棘口吸虫、曼氏迭宫绦虫、阔节裂头绦虫、日本海裂头绦虫、链状带绦虫及肥胖带绦虫的虫卵,也可找到链状带绦虫、肥胖带绦虫及亚洲带绦虫的孕节。直接涂片法、生理盐水涂片法、碘液涂片法、定量透明厚涂片法(改良加藤法)、浓聚法及肛门拭子法等可以检查溶组织内阿米巴原虫滋养体及包囊、隐孢子虫卵囊。
为提高检出率,可以通过漂浮法或沉淀法将粪便中的虫卵富集。注意送检标本必须新鲜,保存时间不易超过24 h,粪便标本中避免混入尿液和其他污染物,以免影响检查结果。对于粪便中排卵数较少的虫种,可进行驱虫治疗后收集粪便完成上述检查。
通过检查宿主自然腔道排出虫卵的虫种是粪便检查的补充,卫氏并殖吸虫可检查痰液中的虫卵;华支睾吸虫、肝片形吸虫可检查十二指肠引流液中的虫卵。痰液可先用直接涂片法检查,如为阴性,改为浓集法集卵,以提高检出率;十二指肠引流液和胆汁用直接涂片法或离心浓集法检查虫卵。为提高检出率,可将引流液或胆汁加生理盐水稀释搅拌后,以2 000转/min,离心5~10 min,取沉渣镜检。
对于侵犯全身各器官的弓形虫,取患者急性期腹水、胸水、羊水、脑脊液或血液等离心后,沉淀物涂片姬氏染色查滋养体,还可经动物接种或细胞培养法查滋养体;对于侵犯中枢神经系统的广州管圆线虫可通过脑脊液涂片查脑脊液中的幼虫或发育期成虫。
对于侵犯不同器官的虫种,影像学检查定位,或常规查体确定皮下包块,经手术切除取病灶进行病理检查。对于旋毛虫可切取患者腓肠肌、肱或股二头肌米粒大小肌肉组织,置于载玻片上,加50%甘油1滴,压上盖玻片后镜检。取下的肌组织须立即检查,否则虫体会变模糊,不易观察。对于并殖吸虫、裂头蚴、猪囊尾蚴可摘取肌内结节,剥除外层纤维被膜,在2张载玻片间压平并镜检。对于斯氏并殖吸虫、裂头蚴可切取皮内移动性包块行病理活查,方法同肌组织活检;寄生于人体其他组织器官中的寄生虫可对相应部位的组织取样进行病理活检。溶组织内阿米巴原虫感染常形成肝、肺脓肿,对脓肿穿刺液进行涂片检查,应注意虫体多在脓肿壁上。
如无法在上述标本或组织中发现相应寄生虫虫体,也可以从疑似感染者吃剩的可能含有寄生虫的家畜肉制品,或者作为中间宿主和转续宿主的淡水动植物中查找不同发育阶段的虫体。
病原学检查有确诊寄生虫感染的优点,但对于早期和晚期以及隐性感染却容易漏诊。免疫学诊断技术可作为辅助手段弥补这些方面的不足。常见免疫学诊断方法包括间接红细胞凝集试验、间接荧光抗体试验、酶联免疫吸附试验(ELISA)、免疫酶染色试验、免疫印迹试验、免疫胶体金技术和酶联免疫斑点试验,上述各项技术在临床及流行病学调查中已经广泛开展。具有较高的敏感度和特异度,可用于寄生虫抗原分析和寄生虫病的免疫诊断。现已用于临床诊断华支睾吸虫、肝片形吸虫、猪囊尾蚴、并殖吸虫、旋毛虫、广州管圆线虫、溶组织内阿米巴原虫和弓形虫等寄生虫感染。但需注意该方法不用于诊断急性阿米巴感染。
主要包括斑点金免疫渗滤试验(Dot-immunogold filtration assay, DIGFA)、胶体金免疫层析诊断试验(Goldimmune-chromatographic assay,GICA)和快速试纸法(Dipstickassay)等。免疫胶体金技术作为一种新的免疫学方法,因其快速简便、敏感度和特异度较高、稳定性强、不需特殊设备和试剂,以及结果判断直观等优点,已在临床检验和其他领域得到广泛的应用。该技术可应用于猪囊尾蚴、旋毛虫和广州管圆线虫病的临床诊断。
具有易操作、更高的敏感度和特异度的优点。除了直接用于临床诊断,对治疗和用药亦可提供重要的参考信息。
取50~100条脱囊的旋毛虫活幼虫(冻干或空气干燥幼虫也可)放入待检血清中,37 ℃温育24 h,如1条以上幼虫体表出现泡状或袋装沉淀物附着,即为阳性反应。此法有助于轻度感染的早期诊断,一般在感染后第3周末即可呈阳性反应,但活虫来源较困难。
新近发展的分子生物学诊断技术,即基因和核酸诊断技术在寄生虫病的诊断中已显示出了高度的敏感度和特异度,同时具有早期诊断和确诊现症感染等优点,主要包括核酸分子探针、聚合酶链反应和生物芯片技术等。病原学二代宏基因测序等检测手段也逐渐体现出较好的诊断价值[33]。
蠕虫类寄生虫感染后,由于虫体的代谢产物对宿主的刺激,血常规检查出现嗜酸性粒细胞明显升高;而在原虫类寄生虫感染时,这种变化不是很显著[34,35,36]。血液生化、凝血功能及尿液等检查对于评估患者各器官功能及其变化具有重要意义,在治疗过程中需要进行监测。
不同种类、处于不同阶段生活史的寄生虫,由于寄生部位不同,引起组织器官损伤的病理基础不同,在影像学上表现差异较大,通过B超、X线、电子计算机断层扫描(CT)及核磁共振(MRI)等检查,可以明确寄生虫感染所累及器官及组织损伤严重程度,有助于寄生虫病的辅助诊断。
B超检查对于肝吸虫的筛查具有重要的临床价值,表现为肝内胆管壁回声发生改变,胆管壁回声增多、增粗、增强、呈"小等号"样,肝内胆管轻度扩张或呈弥漫性扩张,胆管结石或局部见钙化点。肝脏轻度增大,肝内回声增粗、增强,分布不均匀。胆囊壁增厚,合并结石,胆囊息肉。胆囊内有可飘动、不伴声影的细管状高回声带,囊内出现粗大或细小的散在光点。肝片形吸虫病B超常显示肝回声欠均匀声像,肝脏多发实质杂乱回声区及不规则液性暗区声像,脾大,可出现腹腔积液[37,38]。
胸肺型并殖吸虫病感染早期可表现为支气管周围炎症样改变或炎性浸润阴影;活动期X线影像较明显而复杂,病灶坏死区出现炎症渗出,可出现多个环状与空泡阴影,或有透亮区的囊状与蜂窝状阴影、单个或多个聚集的结节状阴影;愈合期表现为形态多样的纤维化或钙化病灶,如出现弯曲的隧道样纤维化病灶则诊断意义较大。部分患者伴有胸膜病变表现。脑型并殖吸虫病患者的平片可见颅内压增高的表现,如松果体移位。患病时间较久者出现直径0.5 cm至数厘米多个圆形或椭圆形钙化灶,亦有局限性多发性沙砾样斑点状钙化灶,多位于颞侧;脊髓型平片可见囊肿及椎弓根的骨质疏松和距离加宽;腹型胃肠造影检查可见肠黏连或腹膜、大网膜黏连现象;肝型、心包型等其他类型并殖吸虫病X线无特征性改变。
(1)华支睾吸虫病:CT检查对华支睾吸虫病诊断有较大价值。在CT照片上,华支睾吸虫病所致的肝内胆管的改变特征是:胆管扩张由周边小胆管向肝门区及Ⅲ级以下胆管发展,尤其是向被膜下小胆管发展,肝外胆管无明显扩张。肝边缘部小胆管细枝状、小囊状扩张是特异性征象。少数病例胆囊内可见不规则组织块影。因此认为CT是本病较好的影像学检查方法。
(2)卫氏并殖吸虫病脑脊髓型:CT检查可见各种不同形态变化,如大片低密度、条片状、结节状、团块状影,也可有多发环形泡沫状钙化。脑血管造影、脊髓造影可显示病变和阻塞部位。
(1)链状带绦虫、肥胖带绦虫:寄生于人体肠道的成虫通过小肠MRI检查可发现肠腔内连续细条状充盈缺损,对绦虫病诊断有一定价值。寄生于颅内的囊尾蚴因虫体大小、在颅内寄生部位、存活与否等有不同的影像表现。虫体存活时MRI典型表现为T1加权像上可见囊性低密度信号影,内有偏心小点状中等信号头节影,周围有环状强化;T2加权像上囊液呈明显高信号而囊壁及头节呈相对低信号。活虫病灶平扫与增强均为特征性的单房囊性结构。虫体变性水肿期病灶范围较前扩大,头节变小、囊壁变厚,周围有水肿带。虫体死亡钙化后,呈点状信号,周围无水肿带。但多数情况下有两种以上表现,多为小囊状影和钙化影共存。
(2)曼氏裂头蚴病:脑型裂头蚴病MRI检查可见病灶中心呈密度增强,病灶周围有低密度区,强化后病灶均匀增强。脊髓型裂头蚴病MRI检查可在椎管内发现占位性病变,与肿瘤较难区别。
(3)肝片形吸虫病:肝大,实质弥漫性异常信号灶,等长或长T1信号,稍长或长T2信号,扩散加权成像(DWI)呈高信号改变,脾大[34,35]。
(4)广州管圆线虫病:脑实质内弥漫或散在的结节样病灶是本病最主要的MRI表现,占患者总数的4/5。这些病变在TI加权图像呈稍低或等信号,在TI加权图像和T2液体衰减翻转恢复加权图像序列呈高信号。强化后,病变中央可见圆形、卵圆形或长条形显著强化灶,这些形态可能是虫体和病变长轴方向与扫描层面的角度不同造成的[39]。
将CT与PET的信息结合到一起,保留了经典的解剖影像的作用,提高了病灶定位的准确性显像。PET-CT可以帮助寻找到活性最高的病灶,从而提高活检的阳性率。
寄生于眼部的猪囊尾蚴在进行眼底检查时可发现玻璃体内有大小不等的圆形、椭圆形浅灰白色囊泡,周围有虹晕光环;同样寄生于眼部的广州管圆线虫,在眼底检查时可见房水内白色异物,可卷曲活动[40]。
寄生于十二指肠肠上皮细胞中的贝氏等孢球虫,因卵囊较小容易漏诊,若在粪便中未能检查到卵囊但高度怀疑此虫感染者,可行十二指肠黏膜活检查卵囊。侵犯结肠的溶组织内阿米巴原虫,肠镜检查可见特征性口小底大溃疡,边缘组织中可查见滋养体。
共识8:食源性寄生虫病特异性诊断技术包括病原学、免疫学和分子生物学检查,对寄生虫感染的诊断具有重要意义(ⅠA)。
共识9:血液中出现嗜酸性粒细胞明显升高对蠕虫类寄生虫感染诊断有提示价值(ⅠB)。
共识10:影像学提示皮下肌肉或组织器官存在占位性病变时,组织活检可以帮助诊断(ⅡA)。
食源性寄生虫病需要根据流行病学史(包括国外旅居史)、临床表现及体征、血常规、影像学(超声、CT及MRI)、免疫学、病原学、分子诊断等进行综合诊断,对于影像学提示肌肉或其他组织内存在占位性病变时,组织活检可以帮助诊断。临床表现常因寄生的虫体数量多少及是否有异位寄生而异,虫数少时症状轻微或无明显表现,虫数多时可引起寄生部位受损的临床症状,如有异位寄生则视虫卵或虫体所在的部位而定。
详细调查并采集流行病学史和体格检查对于诊断有重要帮助,尤其是血常规嗜酸性粒细胞升高时,须警惕患者存在寄生虫感染的可能。尤其需要了解患者发病前是否有生食或半生食可能含有感染期寄生虫的食物和水,亲友中尤其是同餐者是否存在相似症状,对于有地方性的食源性寄生虫病,须追问患者的籍贯及旅居史,同时详细检查有无皮下结节等情况。
病原学检查对于食源性寄生虫病具有重要诊断价值。有消化道症状的患者若从粪便中检出卵囊或孢子囊即可确诊孢子虫病。绦虫病患者多有粪便排出节片的病史,若粪便中检出虫体或虫卵,可以帮助确诊。吸虫病也可在粪便中找到虫卵,因此需要对虫卵的形态学进行鉴定,以明确寄生虫的种类。此外,根据寄生部位或临床表现的不同可以对受损部位进行寄生虫检测,消化道症状较重患者还可以从十二指肠引流液中寻找虫卵或虫体,其他部位感染可以送检相应部位的体液如痰液或肺泡灌洗液、脑脊液、胸腹水、血液甚至羊水检查虫卵或虫体;肌肉或皮下组织活检找到虫体、虫卵或幼虫等寄生虫各阶段均能明确诊断。
免疫学作为病原学的重要补充,对感染早期、异位寄生或大面积普查有较好的辅助诊断价值,常用ELISA、间接荧光抗体试验、间接血凝试验等方法检测特异性抗体或循环抗原、结果具有较高特异度与敏感度。影像学检查包括X线、B超、CT、MRI、PET-CT和脑室造影等,对于虫体或虫卵寄生在肌肉、皮下、颅内等部位的疾病诊断有重要价值。随着分子生物学检测技术的不断进步,病原学二代微生物测序等检测手段也逐渐体现出较好的诊断价值[1,2]。
寄生虫病临床类型多,表现复杂,以中枢神经系统为主要症状起病的须与原发性癫痫、结核性脑膜炎、病毒性脑炎、脑血管疾病、蛛网膜下腔出血、神经性头痛及脑肿瘤等鉴别。以消化道症状为主的须与病毒性肝炎、肝脓肿、肝恶性肿瘤、肝硬化及慢性胆囊炎等鉴别。以呼吸系统症状为主的患者须与肺结核、肺部其他病原体感染等鉴别。皮下结节者应与皮脂囊肿、多发性神经纤维瘤、风湿结节等鉴别。眼部病变应与眼内肿瘤、异物、葡萄膜炎、视网膜炎、睑腺炎,以及眼眶蜂窝织炎等鉴别。
共识11:食源性寄生虫病诊断须了解患者发病前是否有生食或半生食可能含有感染期寄生虫的食物和水,周围人尤其是同餐者是否存在相似症状,对于有地方性的食源性寄生虫病,须追问患者的籍贯及旅居史(ⅠA)。
共识12:了解患者临床表现,详细检查有无游走性的皮疹或皮下包块等情况,对诊断有重要的价值(ⅠA)。
共识13:病原学检查具有确诊价值。粪便、体液、痰液、肌肉、皮下结节,以及组织器官等样本中检出寄生虫的某一发育阶段可确诊(ⅠA)。
共识14:寄生虫抗原或者抗体检测可作为病原学的重要补充,对感染早期、异位寄生或大面积普查有较好的辅助诊断价值,但不能作为确诊的依据(ⅠA)。
共识15:病原学二代宏基因测序检测手段已逐渐体现出较好的诊断价值(ⅡA)。
共识16:影像学检查包括X线、B超、CT、MRI和PET-CT等,对于寄生在肌肉、皮下、实质脏器、颅内等部位的寄生虫病的诊断有重要价值(ⅡA)。
共识17:食源性寄生虫病临床类型多,表现复杂,须注意和其他感染、肿瘤等鉴别(ⅡB)。
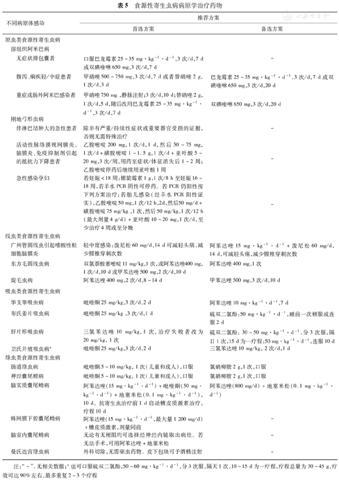
见表5。

食源性寄生虫病病原学治疗药物
食源性寄生虫病病原学治疗药物
| 不同病原体感染 | 推荐方案 | |
|---|---|---|
| 首选方案 | 备选方案 | |
| 原虫类食源性寄生虫病 | ||
| 溶组织阿米巴病 | ||
| 无症状排包囊者 | 口服巴龙霉素25~35 mg·kg-1·d-1,3次/d,7 d或双碘喹啉650 mg,3次/d,7 d | - |
| 腹泻、痢疾轻/中症患者 | 甲硝唑500~750 mg,3次/d,7 d或者替硝唑2 g,1次/d,3 d | 巴龙霉素25~35 mg·kg-1·d-1,3次/d,7 d或双碘喹啉650 mg,3次/d,20 d |
| 重症或肠外阿米巴感染者 | 甲硝唑750 mg ,静脉注射;3次/d,10 d;替硝唑2 g,1次/d,5 d,随后改用巴龙霉素25~35 mg·kg-1·d-1,3次/d,7 d | 双碘喹啉650 mg,3次/d,20 d |
| 刚地弓形虫病 | ||
| 伴淋巴结肿大的急性患者 | 除非有严重/持续性症状或重要器官受损的证据,否则无需特殊治疗 | - |
| 活动性脉络膜视网膜炎、脑膜炎、免疫抑制剂引起的抵抗力下降患者 | 乙胺嘧啶200 mg,1次/d,1 d,然后50~75 mg,1次/d+磺胺嘧啶1~1.5 g,1次/d+亚叶酸5~20 mg,3次/周,用药至症状/体征消失后1~2周;乙胺嘧啶停药后继续用亚叶酸1周 | - |
| 急性感染孕妇 | 若妊娠<18周:螺旋霉素1 g,1次/8 h至妊娠16~18周,若羊水PCR阴性可停药。若PCR仍阳性按下列方案治疗:若胎儿感染(经羊水PCR阳性证实),乙胺嘧啶50 mg,1次/12 h,2d,然后50 mg/d+磺胺嘧啶75 mg/kg ,1次,然后50 mg/kg,1次/12 h(最大剂量4 g/d)+亚叶酸10~20 mg,1次/d,至少治疗4周或至分娩 | - |
| 线虫类食源性寄生虫病 | ||
| 广州管圆线虫引起嗜酸性粒细胞脑膜炎 | 轻中度感染:泼尼松60 mg/d,14 d可减轻头痛,减少腰椎穿刺次数 | 阿苯达唑15 mg·kg-1·d-1+泼尼松60 mg/d,14 d,可减轻头痛,减少腰椎穿刺次数 |
| 东方毛圆线虫病 | 双氯萘酸塞嘧啶11 mg/kg,1次,或阿苯达唑400 mg,1次/d,10 d或甲苯达唑500 mg,2次/d,10 d | 阿苯达唑400 mg,1次 |
| 旋毛虫病 | 阿苯达唑400 mg,2次/d,8~14 d | 甲苯达唑500 mg,3次/d,10 d |
| 吸虫类食源性寄生虫病 | ||
| 华支睾吸虫病 | 吡喹酮25 mg/kg,3次/d,2 d | 阿苯达唑10 mg·kg-1·d-1,7 d |
| 布氏姜片吸虫病 | 吡喹酮25 mg/kg ,3次/d,1 d | 硫双二氯酚:50 mg·kg-1·d-1,睡前一次顿服或连服2 d |
| 肝片形吸虫病 | 三氯苯达唑10 mg/kg,1次,治疗失败者改为20 mg/kg, 1次 | 硫双二氯酚:30~50 mg·kg-1·d-1,分3次服,隔日1次,15 d为一疗程;50 mg·kg-1·d-1,连服10 d |
| 卫氏并殖吸虫病a | 吡喹酮25 mg/kg,3次/d,2 d | 三氯苯达唑10 mg/kg, 2次/d,1 d |
| 绦虫类食源性寄生虫病 | ||
| 肠道绦虫病 | 吡喹酮5~10 mg/kg, 1次(儿童和成人),口服 | 氯硝柳胺2 g,1次,口服 |
| 神经囊尾蚴病 | 吡喹酮5~10 mg/kg, 1次(儿童和成人),口服 | 氯硝柳胺2 g,1次,口服 |
| 脑实质囊尾蚴病 | 阿苯达唑(15 mg·kg-1·d-1)+吡喹酮(50 mg·kg-1·d-1)+地塞米松(0.1 mg·kg-1·d-1),10 d。抗寄生虫治疗前1 d启动糖皮质激素治疗,疗程10 d | 阿苯达唑(800 mg/d)+地塞米松(0.1 mg·kg-1·d-1) |
| 蛛网膜下腔囊尾蚴病 | 阿苯达唑(15 mg·kg-1·d-1,最大量1 200 mg/d)+糖皮质激素,剂量同前 | - |
| 脑室内囊尾蚴病 | 无论有无梗阻均可选择经神经内镜取出病灶。若无法手术,可用阿苯达唑+地塞米松 | - |
| 曼氏迭宫绦虫病 | 外科切除,无需驱虫药物。皮下包块可予酒精注射 | - |
注:"-".无相关数据;a也可口服硫双二氯酚,50~60 mg·kg-1·d-1,分3次服,隔天1次,10~15 d为一疗程,疗程总量为30~45 g,疗效可达90%左右,最多重复2~3个疗程
又称丙硫咪唑,商品名肠虫清,是一种咪唑衍生物类高效低毒的广谱驱虫药,主要用于肠道线虫感染的治疗,也用于带绦虫、棘球蚴、华支睾吸虫、旋毛虫和广州管圆线虫等感染的治疗。治疗旋毛虫病的有效率可达100%。该药在体内代谢为亚砜类或砜类后,抑制寄生虫对葡萄糖的吸收,导致虫体糖原耗竭,或抑制延胡索酸还原酶系统,阻碍ATP的产生,使寄生虫无法存活和繁殖。与甲苯达唑相比,阿苯达唑口服后吸收迅速,血药浓度比口服甲苯达唑高出100倍,肝、肺等组织中均能达到相当高的浓度,并能进入棘球蚴囊内。因此,对肠道外寄生虫病,如棘球蚴病(包虫病)、囊虫病、旋毛虫病,以及华支睾吸虫病、肺吸虫病等也有较好疗效。对于脑囊虫病,也有治疗作用,与吡喹酮相比,较少引起颅内压升高和癫痫发作等强烈反应。对华支睾吸虫病的疗效则稍逊于吡喹酮,疗程也稍长。有胚胎毒性和致畸作用,孕妇及2岁以下儿童禁用。肝、肾功能不全、溃疡病患者及有癫痫史者慎用。
又名甲苯咪唑,为高效、广谱驱肠道蠕虫药,治疗棘球坳病的疗效不及阿苯达唑。甲苯达唑显效缓慢,给药后数日才能将虫排尽。体内或体外试验均证明能直接抑制线虫对葡萄糖的摄入,导致虫体糖原耗竭,使虫体三磷酸腺苷形成减少,使它无法生存,但并不影响人体内血糖水平。超微结构观察到,虫体被膜细胞及肠细胞浆中微管变性,使高尔基体内分泌颗粒聚集,产生运输堵塞,胞浆溶解、吸收,细胞完全变性,虫体死亡。具有胚胎毒性,本品过敏者、孕妇及2岁以下儿童禁用。
广谱抗寄生虫病药,可用于治疗姜片虫病、华支睾吸虫病、肺吸虫病和绦虫病等。对线虫和原虫感染无效,眼囊虫病患者禁用。主要药理作用为虫体肌肉发生强直性收缩而产生痉挛性麻痹。血吸虫接触低浓度吡喹酮后仅20 s虫体张力即增高,药物浓度达1mg/L以上时,虫体瞬即强烈挛缩。虫体肌肉收缩可能与吡喹酮增加虫体细胞膜的通透性,使细胞内钙离子丧失有关。另参与虫体皮层损害与宿主免疫功能,吡喹酮对虫体皮层有快速而明显的损伤作用,促使虫体死亡。此外,还能继发引起使虫体表膜去极化,皮层碱性磷酸酶活性明显降低,致使葡萄糖的摄取受抑制,内源性糖原耗竭。还有抑制虫体核酸与蛋白质的合成。该药抗寄生虫疗效高、不良反应少,最常见的不良反应为头晕、头痛、恶心、腹痛腹泻、乏力、四肢酸痛,一般程度都比较轻,有的会自行缓解,不太影响治疗。少数患者可能会出现心慌胸闷,心电图有T波改变,偶尔有室上性心动过速和心房纤颤,个别患者可以出现肝脏转氨酶升高。哺乳期女性服药时,在停药后72 h内不宜哺乳。
硝基咪唑类有机化合物是一类具有5-硝基咪唑环结构的药物,如甲硝唑、替硝唑、奥硝唑等。硝基咪唑类药物具有抗原虫和抗菌活性,具有很强的抗厌氧菌作用,可通过阻止原虫的氧化还原反应及原虫的DNA合成,使原虫的氮链被破坏导致虫体死亡,是阿米巴感染的首选药物,对贾第鞭毛虫感染很有效。妊娠早期、哺乳期妇女、中枢神经系统疾病及血液病患者禁用。
又名息疟定。是二氢叶酸还原酶抑制剂,使二氢叶酸不能还原成四氢叶酸,从而影响嘌呤及嘧啶的合成,从而减少核酸合成,使疟原虫细胞核的分裂和增殖受到抑制。对弓形虫有一定抑制作用,可用于刚地弓形虫病的治疗。
别名异阿凡曼菌素、麦克丁,是广谱、高效、低毒抗生素类抗寄生虫药,对体内外寄生虫特别是线虫和节肢动物均有良好驱杀作用;但对原虫、吸虫及绦虫无效,不能穿透人的血脑屏障。通过与无脊椎动物神经细胞与肌肉细胞内以谷氨酸为阀门的氯离子通道的高亲和力结合,导致细胞膜对氯离子通透性增加,引起神经细胞或肌肉细胞超极化,使寄生虫麻痹或死亡。妊娠期、哺乳期及严重肝、肾、心功能不全者禁用,5岁以下儿童慎用。
硫双二氯酚对肺吸虫囊蚴有明显杀灭作用,能干扰肺吸虫三磷酸腺苷合成,引起能量代谢障碍,无蓄积性,是比较安全有效的治疗肺吸虫病药物。对绦虫也有效,能使绦虫头节破坏溶解。临床用于肺吸虫病、牛肉绦虫病、姜片虫病等治疗。安全范围小,用药后均会出现暂时性腹泻症状,但多在2 d内自愈。不宜与四氯化碳、吐酒石联合应用。
简称噻嘧啶,一种广谱驱线虫药,对蛔虫、钩虫、鞭虫、蛲虫、粪圆线虫和旋毛虫感染均有作用,以驱蛲虫效果最佳;亦是粪圆线虫感染的首选药物。主要用于粪圆线虫和旋毛虫感染,以及皮肤和内脏蠕虫蚴(幼虫阶段)移行症。作用机制是通过抑制胆碱酯酶,使乙酰胆碱的作用增强,引起虫体肌肉强烈收缩,并导致痉挛性麻痹,但不引起蛔虫骚动。本药与哌嗪类药物相互拮抗,后者是拮抗乙酰胆碱的作用,故二者禁忌配伍使用。其不良反应包括食欲不振、恶心、呕吐、腹痛、腹泻、眩晕、头痛、嗜睡及黄视等,但停药后可自行消失。偶尔出现过敏反应,如瘙痒、皮疹及面部潮红等。偶可出现白细胞减少、结晶尿。可致丙氨酸转氨酶暂时升高,肝、肾功能不良的患者或孕妇慎用。
别名氯喹啉、氯化喹啉。一种4-氨基喹啉类抗疟药,可阻止哺乳动物和原虫的DNA和RNA合成过程,可与DNA形成复合物,阻止其复制和RNA的转录。对组织内阿米巴滋养体也有杀灭作用。禁止肌肉注射、静脉注射。长期服用可能对角膜和视网膜有损害,可能导致胎儿耳聋、脑积水等,故孕妇忌用。少数患者可出现心律失常等严重症状,须引起重视。
中文别名为肝蛭净。三氯苯达唑是一种高效抗肝吸虫药,对牛、羊等肝吸虫的成虫、幼虫均有高效杀灭作用,优于硝氯酚。口服安全,不良反应小,耐受性好,为治疗肝片形吸虫病首选药物,并可与噻苯达唑、苯硫咪唑、左旋咪唑同服。
中文别名力卓,是我国自主研制的一类驱肠道寄生虫新药。三苯双脒驱除钩虫效果较好,高于阿苯达唑。对旋毛虫、广州管圆线虫效果也较好。不良反应较少,偶见头晕、恶心、腹痛、腹泻,多自行缓解。伴有严重肝肾功能异常者慎用,对本品成分过敏者禁用。
复方磺胺甲噁唑(SMZ)、螺旋霉素等主要用于弓形虫病治疗。
应进行营养筛查和营养评估。对有营养风险和营养不良的患者进行营养干预,对不能主动进食的患者推荐入院后24~48 h开始肠内营养。能量或营养素摄入不够全面时,给予口服营养补充剂或管饲肠内营养。
合并肝细胞受损时可选抗炎护肝药物包括抗炎类药物(甘草酸类制剂)、肝细胞膜修复保护剂(多烯磷脂酰胆碱)、解毒类药物(谷胱甘肽、N-乙酰半胱氨酸)、抗氧化类药物(水飞蓟素)、利胆类药物(S-腺苷蛋氨酸、熊去氧胆酸)等。也可联合使用1~2种机制不同的药物。
肾上腺糖皮质激素在病原体治疗过程中同时应用,可显著减少治疗药物引起的严重头痛、呕吐及癫痫发作等不良反应。常用地塞米松10 mg/d,连用3~5 d后改为5 mg/d,并根据治疗反应逐渐减少至停用,总疗程为8~20 d。当患者出现颅内高压应加大肾上腺糖皮质激素剂量,给予降颅压治疗,预防脑疝,必要时可腰椎穿刺放脑脊液或手术治疗。
脑囊尾蚴病患者,尤其是第三、四脑室囊尾蚴多为单个者采用手术摘除。眼囊尾蚴病患者应予以手术摘除眼内囊尾蚴,以免虫体被吡喹酮等药物杀死后引起眼球炎而导致失明,皮下组织和肌肉囊尾蚴病发生部位表浅且数量不多时,也可采用手术摘除[41,42,43]。
中医治疗寄生虫病是以杀、驱虫为主,配以泻下药促进虫体排出,同时还注重调理脾胃、补养气血。比如雷丸可以治疗猪带绦虫病及牛带绦虫病;鹤草芽可以治疗猪带绦虫病、牛带绦虫病以及猪囊尾蚴病;南瓜子可以治疗绦虫感染。槟榔可以治疗绦虫病和姜片虫病。
共识18:病原学治疗对于食源性寄生虫病具有重要价值。线虫感染可选择阿苯达唑,阿米巴原虫首选的治疗药物是硝基咪唑类(ⅠA)。
共识19:吸虫感染首选吡喹酮治疗安全、有效(ⅠA)。
共识20:对于颅内寄生虫病患者,治疗前评估颅内压,选择小剂量的驱虫药物,同时使用糖皮质激素和甘露醇(或甘油果糖)治疗(ⅡA)。
共识21:眼囊尾蚴病、裂头蚴病首选手术治疗(ⅠA)。
共识22:中医治疗寄生虫病是以杀、驱虫为主,配以泻下药促进虫体排出,同时还注重调理脾胃、补养气血(ⅠA)。
密切观察与评估患者病情及症状,采取针对性护理。有脑出血症状患者早期应绝对卧床休息,防止再次出血[44];抽搐频繁发作时加强防护,齿间垫软垫,防止舌咬伤等相关对症护理[45];及时关注患者阳性指标,如华支睾吸虫感染者关注粪检虫卵结果[46]。患者出现皮肤皮疹、青紫、瘙痒及肿胀等症状,及时进行皮肤护理,可抬高患肢,采用硫酸镁及炉甘石洗剂外敷,密切观察局部血液循环、皮肤颜色、皮温变化及主动脉搏动情况[47];出现头痛时观察评估头痛部位、性质、诱发因素、环境因素、持续时间及伴随症状等,给予相应的心理、药物等护理[45]。科学饮食、注意饮食卫生,不吃生的河产品和海产品、未煮熟的肉禽类,以及不喝生水等;养成饭前便后洗手等良好生活习惯,从源头上控制食源性寄生虫病的发生[48]。
治疗过程中遵医嘱,规范、有效及合理使用驱虫和对症药物,观察药物疗效及相关不良反应,例如:吡喹酮为治疗华支睾吸虫首选药物,其不良反应有恶心、呕吐等[45]。手术患者应及时做好相关护理,术前解释,密切关注术中、术后病情变化,尤其是引流管情况,引流液颜色、气味、性质和引流量[49]。关注患者心理状况,缓解心理问题。进行健康宣教,使患者能够全面了解疾病预防措施,提高预防知识[46,47,48,49]。
共识23:须关注患者心理状况,缓解心理问题(ⅠA)。
不同食源性寄生虫病流行情况存在差异,必须根据不同寄生虫病的流行特征采取控制传染源、切断传播途径,以及保护易感者的综合预防措施。
在一些以患者和带虫者为传染源的食源性寄生虫病流行区,如华支睾吸虫病、带绦虫病等寄生虫病,应根据流行严重程度,对重点人员、高发人群进行重点监测,积极治疗患者和带虫者。在旋毛虫病、肉孢子虫病等流行区加强对保虫宿主的管理,做好监测和定期预防性驱虫。不用生鱼虾喂狗、猫和猪等动物,必要时进行捕杀。旋毛虫病及广州管圆线虫病等的预防须做好灭鼠工作,以减少传染源。针对如弓形虫病的先天性感染,应做好对育龄妇女和孕妇的定期筛查,以便早发现、早治疗,减少宫内感染,防止出生缺陷。肉源性寄生虫病的预防应重点加强动物检疫监管,牲畜统一屠宰管理,加强肉类检验,做好病畜的无害化处理,以降低带绦虫病、旋毛虫病、弓形虫病和肉孢子虫病等发生。
开展多种形式的健康教育,加强粪便和水源管理,在农村使用卫生厕所对人畜粪便进行无害化处理,不用新鲜粪便施肥。改善环境卫生,避免粪便污染水源和鱼塘,感染螺、蟹、鱼类及水生植物。如华支睾吸虫、并殖吸虫等以螺作为中间宿主的食源性寄生虫病,在重点流行区可利用冬春季节,用生石灰或灭螺药杀螺,减少螺类宿主的密度,降低流行传播。
预防食源性寄生虫病关键在于加强健康教育,改变不良饮食和生活习惯,防止"病从口入"。开展内容丰富、形式多样的宣传教育活动,提高群众自我保健意识。避免进食生鲜或未经彻底煮熟的畜肉、鱼、虾、蟹及螺等动物食品,以及菱、荸荠、茭白、藕等植物类食品,不吃野生的蛙和蛇,不喝生水,不在山塘水库、河沟等野外水域游泳戏水。不用盛过生鲜品的容器盛放其他食品,加工过生鲜品的刀具及砧板必须清洗消毒后方可再使用。避免与宠物猫、狗的亲密接触,并定期给宠物猫、狗驱虫治疗。
(1)调查我国食源性寄生虫病疾病谱及流行情况,疾病负担;
(2)免疫学诊断方法的敏感度和特异度需要进一步提高,试剂盒需要优化;
(3)部分食源性寄生虫病药物治疗效果不好,如脑裂头蚴病、肝片型吸虫病等,需要开发新的治疗药物及优化治疗方案;
(4)研究不同食源性寄生虫嗜不同器官的致病机制,如广州管圆线虫嗜神经性等;
(5)开发和研制预防寄生虫感染疫苗。
撰写组
组长:李兰娟、黄建荣
副组长:林炳亮、邹洋、吴忠道、曹建平
学术秘书:连江山、高海女、郭永征
参与成员(排序不分先后):
浙江大学医学院附属第一医院:李兰娟、黄建荣、连江山、章华芬、史海燕、郭永征、郝绍瑞;中山大学附属第三医院:林炳亮;云南省第一人民医院:肖安、耿嘉蔚;广西医科大学附属第一医院:廖柏明;浙江省疾病预防控制中心:阮卫;浙江杭州市疾病预防控制中心:徐卫民;中国科学技术大学附属第一医院:李磊;浙江树人大学树兰国际医学院附属树兰(杭州)医院:高海女;首都医科大学附属北京友谊医院:邹洋;中南大学湘雅医院:侯周华;福建医科大学附属第一医院:朱月永;第四军医大学唐都医院:黄长形;四川大学华西医院:黄燕;重庆医科大学附属第一医院:黄文祥、李用国;中国疾病预防控制中心寄生虫病预防控制所(国家热带病研究中心):曹建平、沈玉娟;海南省人民医院:吴涛、林锋;浙江省人民医院:黄海军;浙江宁波李惠利医院:周健;浙江金华市中心医院:周晶;南京大学医学院附属鼓楼医院:李婕;温州医科大学:梁韶晖;宁夏医科大学附属第一医院:丁向春;兰州大学附属第一医院:张立婷;深圳市第三人民医院:卢洪洲;中山大学中山医学院:吴忠道;上海交通大学附属瑞金医院:谢青;南京市第二医院:杨永峰;南昌大学附属第一医院:邬小萍;华中科技大学附属同济医院:宁琴;温州医科大学附属第一医院:卢明芹;新疆医科大学第一附属医院:鲁晓擘;新疆维吾尔自治区人民医院:张永萍;山西医科大学第一医院:张缭云;安徽医科大学附属第一医院:李家斌;南京医科大学第一附属医院:李军;苏州医科大学附属第一医院:赵卫峰
国家感染性疾病临床医学研究中心,国家传染病医学中心.食源性寄生虫病诊治专家共识(2023年)[J].中华临床感染病杂志,2023,16(5):321-336.DOI:10.3760/cma.j.issn.1674-2397.2023.05.001.
所有作者均声明不存在利益冲突




















