
心力衰竭是各种心脏疾病的终末阶段,已经成为影响居民健康的重要公共卫生问题。近年来,心力衰竭的诊断、治疗、预防和管理等方面都取得了重大的进展。因此,本指南将结合国内外研究进展,介绍心力衰竭的定义、分类、分期、流行病学、评估、诊断、预防、治疗和管理、心脏康复及长期随访,心肌病和心肌炎的诊断和治疗,以及心力衰竭的医疗质量控制等,期望为提高我国心力衰竭综合管理水平提供指导。
版权归中华医学会所有。
未经授权,不得转载、摘编本刊文章,不得使用本刊的版式设计。
除非特别声明,本刊刊出的所有文章不代表中华医学会和本刊编委会的观点。
【指南亮点介绍】219
【前言】221
一 国家心力衰竭及心肌病指南项目介绍 221
二 推荐意见和证据评价方法介绍 221
【正文】221
一 心衰的定义、分类和分期 221
(一)定义 221
(二)分类 221
1. 根据发生的时间和速度分类
2. 根据主要发病部位及临床表现分类
3. 根据射血分数水平分类
(三)分期 222
(四)心衰“易损期” 222
二 心衰的流行病学特征 222
(一)患病率和发病率 222
1. 患病率
2. 发病率
(二)类型构成 224
(三)病因 224
三 心衰的评估和诊断 224
(一)临床评估——病史、家族史和临床表现 224
1. 病史
2. 家族史
3. 临床表现
(二)实验室检测 225
1. 心脏生物标志物检测
2. 其他实验室检测指标
3. 基因检测
(三)无创性心脏影像学检查 226
1. 心电图和(或)动态心电图检查
2. 超声心动图检查
3. 肺部超声检查
4. X线胸片检查
5. 心脏磁共振检查
6. 冠状动脉CT血管成像或造影检查
7. 核医学检查
(四)有创性检查和血液动力学监测 228
1. 心内膜心肌活检
2. 有创性血液动力学监测
(五)远程监测评估 228
(六)运动耐量评估 228
1. 6 分钟步行试验
2 心肺运动试验
(七)生活质量评估 228
(八)容量状态评估 229
1. 根据症状、体征初步判断容量状态
2. 根据辅助检查进一步判断容量状态
3. 有创性血液动力学检查
(九)诊断流程 229
四 心衰的预防 229
(一)针对心衰A期患者的一级预防 229
1 高血压
2. 2 型糖尿病
3. 慢性肾脏病
4. 肥胖
5. 其他
(二)针对心衰B期患者的一级预防 231
1. 血管紧张素转换酶抑制剂或血管紧张素Ⅱ受体阻滞剂
2. β受体阻滞剂
3. 盐皮质激素受体拮抗剂
4. 血管紧张素脑啡肽酶抑制剂
5. 钠-葡萄糖共转运蛋白-2抑制剂
6. 胰高血糖素样肽-1受体激动剂
7. 植入式心脏转复除颤起搏器
五 心衰的一般治疗 232
(一)出入量管理 232
(二)限制钠盐摄入 233
(三)饮食和营养管理 233
六 射血分数降低的心力衰竭的治疗 233
(一)药物治疗 233
1. 利尿剂
2. 肾素-血管紧张素系统抑制剂
3. β受体阻滞剂
4. 盐皮质激素受体拮抗剂
5. 钠-葡萄糖共转运蛋白-2抑制剂
6. 窦房结起搏电流抑制剂——伊伐布雷定
7. 口服洋地黄类药物——地高辛
8. 口服可溶性鸟苷酸环化酶刺激剂——维立西呱
9. 口服特异性心肌肌球蛋白激动剂——Omecamtiv mercabil(OM)
10. 中成药治疗
11. 联合用药
(二)心脏植入式电子设备治疗 237
1. 植入式心脏转复除颤起搏器
2. 心脏再同步化治疗
3. 心肌收缩力调节器
(三)治疗流程 238
七 射血分数保留的心力衰竭 238
(一)流行病学特征 238
1. 人群特点
2. 发病率及患病率
3. 死亡率及住院率
(二)诊断与评估 238
1. 诊断标准
2. 鉴别诊断
3. 评估方法
4. 诊断评分系统
5. 诊断流程
(三)合并症管理 241
(四)药物治疗 241
1. 钠-葡萄糖共转运蛋白-2抑制剂
2. 利尿剂
3. 肾素-血管紧张素-醛固酮系统抑制剂
4. 胰高血糖素样肽-1受体激动剂
(五)运动训练 243
八 射血分数轻度降低的心力衰竭 243
(一)概念演变 243
(二)流行病学特征 243
1. 发病率及患病率
2. 临床特点
3. 预后
(三)药物治疗 244
九 射血分数改善的心力衰竭和射血分数恢复的心力衰竭 244
(一)诊断术语及诊断标准演变 244
(二)流行病学特征 245
1. 发生率
2. 预后
3. 复发风险
(三)患者管理 245
1. 继续生活方式管理
2. 维持药物治疗
3. 维持心脏植入式电子设备治疗
4. 定期随访
十 急性心力衰竭 246
(一)定义 246
(二)诱因 246
(三)预后 246
(四)临床表现 246
(五)辅助检查 246
(六)诊断 246
(七)临床分类 247
(八)治疗和管理 247
1. 初始评估与紧急处理
2. 一般处理
3. 氧疗和呼吸支持
4. 利尿和减容治疗
5. 血管扩张药
6. 正性肌力药
7. 血管收缩药或升压药
8. 阿片类药物
9. 茶碱类药物
10. 预防血栓栓塞
(九)心原性休克 250
1. 定义
2. 诊断标准
3. 临床分期
4. 病因构成
5. 病因治疗
6. 心血管活性药物治疗
7. 机械循环支持
8. 管理流程
(十)治疗流程 253
十一 心衰“易损期”的管理 253
1. 出院前评估
2. 出院前准备
3. 出院后管理
4. 早期强化治疗
十二 心脏康复 254
(一)临床意义 254
(二)团队构成 256
(三)主要内容 256
十三 心力衰竭恶化 256
(一)定义 256
(二)临床情景 256
(三)临床评估 256
(四)处理措施 256
十四 晚期心力衰竭和终末期心力衰竭 256
(一)定义和术语 256
1. 晚期心力衰竭
2. 终末期心力衰竭
3. 区别和联系
(二)诊断标准 257
(三)治疗和管理 257
1. 及时转诊
2. 药物治疗
3. 机械循环支持
4. 心脏移植
5. 舒缓治疗和安宁疗护
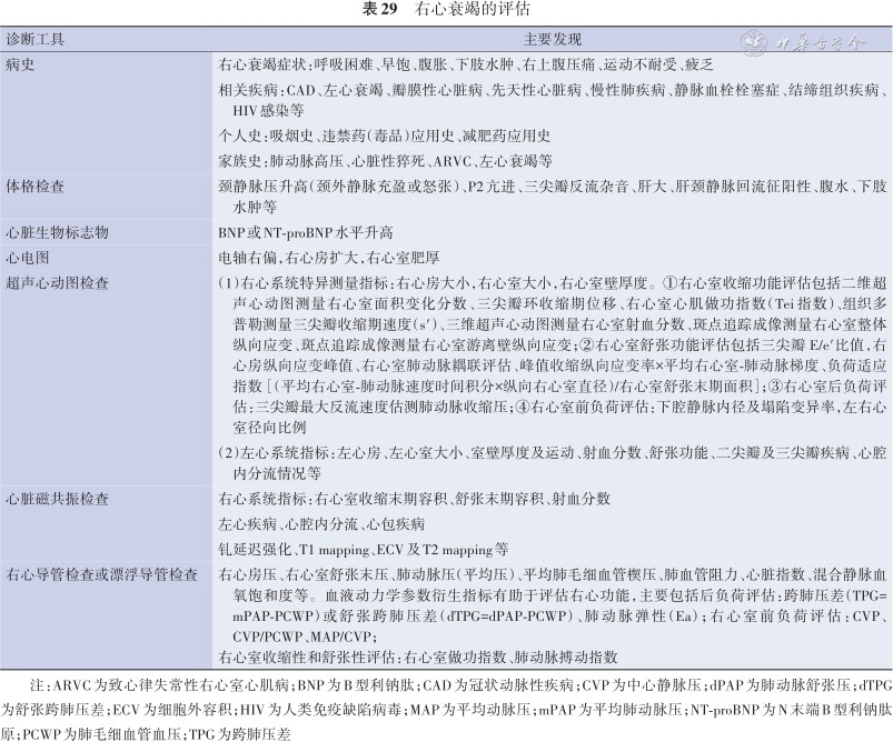
十五 右心衰竭 259
(一)定义 259
(二)病因 259
(三)评估和诊断 259
1. 评估
2. 诊断
(四)治疗 259
1. 治疗原则
2. 治疗措施
十六 心衰病因或合并症管理 260
(一)心血管病因或合并症管理 260
1. 高血压
2. 心律失常
3. 冠状动脉性疾病
4. 瓣膜性心脏病
5. 肺动脉高压
6. 卒中
(二)非心血管病因或合并症管理 269
1. 2 型糖尿病
2. 慢性肾脏病
3. 铁缺乏和贫血
4. 甲状腺功能异常
5. 肥胖
6. 衰弱、肌少症和恶液质
7. 高尿酸血症和痛风
8. 电解质紊乱
9. 睡眠呼吸暂停综合征
10. 慢性阻塞性肺疾病
11. 焦虑和抑郁
12. 认知障碍
13. 自身免疫性疾病
14. 高脂血症
十七 特殊心衰人群管理 274
(一)肿瘤患者 274
1. 肿瘤治疗相关心功能不全
2. 免疫检查点抑制剂相关心肌损伤和心肌炎
(二)女性心衰患者 276
(三)妊娠与心衰 276
(四)老年心衰患者 276
(五)儿童心衰患者 277
(六)高原特发心血管病患者 277
十八 心衰患者长期随访 277
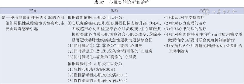
十九 心肌病和心肌炎 278
(一)定义 278
(二)分类或分型 278
(三)诊断和评估 278
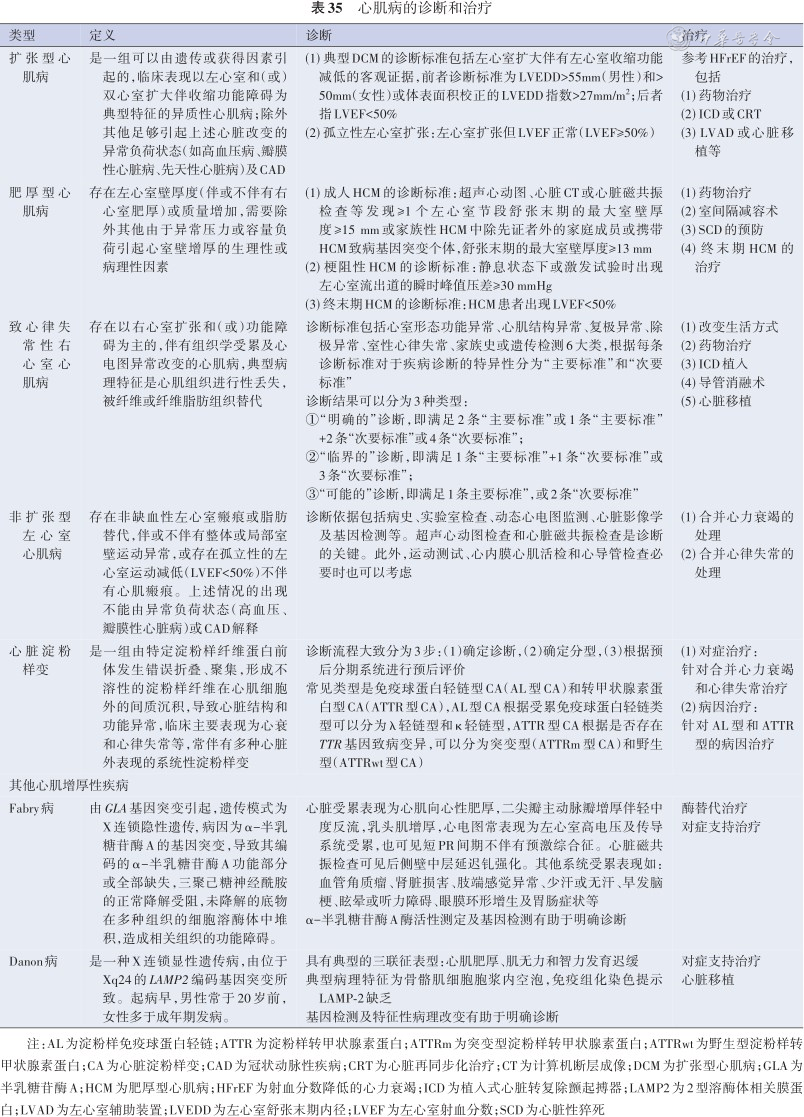
(四)扩张型心肌病的诊断和治疗 278
1. 定义
2. 诊断
3. 治疗
(五)肥厚型心肌病的诊断和治疗 278
1. 定义
2. 诊断
3. 治疗
(六)致心律失常性右心室心肌病的诊断和治疗 281
1. 定义
2. 诊断
3. 治疗
(七)非扩张型左心室心肌病的诊断和治疗 281
1. 定义
2. 诊断
3. 治疗
(八)心脏淀粉样变的诊断和治疗 282
1. 定义
2. 分型
3. 诊断
4. 治疗
(九)心肌病的诊断和治疗汇总 282
(十)心肌炎的诊断和治疗 282
1. 评估
2. 诊断
3. 治疗
二十、心衰的医疗质量控制 284
(一)医疗质量评估 284
(二)医疗质量评估指标体系 284
(三)心衰医疗质量改进 284
【参考文献】286
【缩略词表】307
心衰是一种复杂的临床综合征,定义包含3 个方面:(1)心脏结构和(或)功能异常;(2)存在相应的临床症状和(或)体征;(3)生物标志物或心脏影像学检查或血液动力学检查异常。
在射血分数降低的心力衰竭(HFrEF)、射血分数轻度降低的心力衰竭(HFmrEF)和射血分数保留的心力衰竭(HFpEF)3 种基本类型基础上,HFpEF包含了射血分数正常的心力衰竭(HFnEF)和射血分数高于正常值的心力衰竭(HFsnEF)2种亚型,增加了射血分数改善的心力衰竭(HFimpEF)和射血分数恢复的心力衰竭(HFrecEF)2种特殊类型。
将心衰分为4 期:A 期(心力衰竭风险期)、B 期(心力衰竭前期)、C 期(症状性心力衰竭)、D 期(晚期心力衰竭)。强调了心衰虽然是一种进展性疾病,但可以预防,早期干预也有可能逆转。
根据最新发表的流行病学调查及注册登记研究结果,更新了我国心衰的患病率、发病率、死亡率、住院率及不同类型心衰构成比的流行病学数据。
首次在指南中提出心衰“易损期”概念,同时详细介绍了“易损期”的管理措施,包括出院前评估、出院前准备、出院后管理及早期强化治疗。
包括B型利钠肽(BNP)、N末端B型利钠肽原(NT-proBNP)、可溶性的生长刺激表达基因2蛋白(sST2)及半乳糖凝集素-3在心衰的诊断和鉴别诊断、危险分层和预后评价、治疗效果评价、指导治疗及高危人群筛查中的应用。
包括临床评估、实验室检测、无创心脏影像学检查、有创检查和血液动力学监测、远程监测、运动耐量评估、生活质量评估、容量状态评估等。
对于可疑心衰患者,突出了利钠肽检测在排除心衰诊断中的价值,以及超声心动图检查在诊断心衰中的核心地位。
指南强调了心衰的预防,对心衰A 期和心衰B期患者的一级预防均给予详细的推荐意见。
指南强调了ARNI 或ACEI/ARB、β 受体阻滞剂、MRA及SGLT-2抑制剂4类药物是HFrEF患者药物治疗一线选择,提出了“新四联”联合方案。
对NYHA心功能分级Ⅳ级的HFrEF患者,指南不推荐使用ARNI;对NYHA 心功能分级Ⅱ级或Ⅲ级,能够耐受ACEI 或ARB 情况下推荐换用ARNI,进一步改善患者预后。
在ICD部分,对皮下ICD及可穿戴式ICD做了推荐;在CRT部分,对希氏束起搏等生理性起搏做了推荐;对CCM也做了推荐;强调在GDMT应用3~6个月后再次评估心脏植入式电子设备的指征。
包括以下4 点:(1)具备HFpEF 的人群特征,(2)具有心衰的症状和(或)体征,(3)LVEF≥50%,(4)存在左心室舒张功能不全和(或)心室充盈压升高的客观证据。
对常规评估不能明确HFpEF 诊断的患者,需要通过运动试+有创性血液动力学检查明确诊断,是诊断或排除HFpEF的“金标准”。
包括药物治疗和非药物治疗,在药物治疗部分,强调了SGLT-2抑制剂和利尿剂是治疗HFpEF的一线选择;在非药物治疗部分,强调了运动训练在HFpEF治疗中的价值。
强调了SGLT-2 抑制剂和利尿剂是治疗HFmrEF的一线药物,RAS抑制剂、β受体阻滞剂及醛固酮受体拮抗剂应该考虑应用。
提出了新的关于HFimpEF和HFrecEF的诊断标准,详细描述了其流行病学特征,并对管理措施进行了详细推荐。
根据是否存在淤血和低灌注分为“干暖型”“湿暖型”“干冷型”和“湿冷型”4种类型,同时与血液动力学测量指标比较,有助于指导急性心衰患者的治疗选择。
在急性心衰患者就诊后<1h内要评估心原性休克和急性呼吸衰竭并紧急处理,就诊后1~2h内要迅速识别致命性的急性病因和(或)诱因(英文缩写CHAMPRICT)并处理。
评估方面,强调了心原性休克的临床分期,有助于指导早期发现心原性休克患者;治疗方面,在病因治疗基础上,优化了药物治疗,并推荐短期机械循环支持。
强调了心脏康复在心衰患者综合管理中的价值,对心脏康复进行了积极推荐,详细介绍了针对心衰患者心脏康复团队的构成及主要内容。
明确了心力衰竭恶化的定义,并且指出了心力衰竭恶化包含的3种临床情景,有助于相关临床研究的开展。
首次明确了晚期心力衰竭和终末期心力衰竭的区别和联系,强调了要及时识别晚期心力衰竭患者,给予更高级治疗,避免进入终末期心力衰竭。
诊断部分,细化了晚期心力衰竭的诊断标准;管理部分,细化了管理措施,包括及时转诊、优化药物治疗、机械循环支持、心脏移植、舒缓治疗和安宁疗护。
包括右心衰竭的定义、病因、评估和诊断、治疗。在治疗方面,包括优化前负荷、降低后负荷和增强心肌收缩力。
详尽列举了心衰患者心血管及非心血管病因或合并症的诊断和治疗措施,强调了合并症管理在心衰管理中的价值。
针对心衰合并心房颤动的抗凝治疗、急性心衰发作患者的心室率控制、慢性心衰患者的心室率控制及节律控制,均给予详细推荐(图和表),提高了临床可操作性。
针对心衰合并瓣膜性心脏病(包括主动脉瓣狭窄、二尖瓣关闭不全及三尖瓣关闭不全)的管理均给予详细推荐(图和表),提高了临床可操作性。
针对心衰合并2型糖尿病患者的药物治疗,包括SGLT-2抑制剂、GLP-1受体激动剂及DPP4-抑制剂等均进行了更新。
针对不同分期的慢性肾脏病合并不同类型的心衰患者的药物治疗进行了详细推荐,并且根据治疗反应进行相应的调整。
强调了心衰患者要定期进行铁缺乏相关评估,对于有指征的患者,推荐静脉补充铁治疗改善患者的症状,减少心衰住院。
针对心衰合并肿瘤、女性、妊娠、老年、儿童及高原地区患者等特殊人群的管理进行了详细介绍,便于临床应用。
首次将心肌病和心肌炎的诊断和治疗纳入心衰指南,强调了心肌病和心肌炎在心衰病因中的重要地位。
首次将心衰的医疗质量控制纳入心衰指南,强调了医疗质量控制对于提高我国心衰整体诊疗水平的重要性。
针对心衰的预防、心衰的诊断和治疗、心衰“易损期”的管理、心脏康复、晚期心力衰竭和终末期心力衰竭的管理及舒缓治疗或安宁疗护等均给予了介绍和推荐,构建了心衰的全程管理模式。
临床指南是缩小当前最佳证据与临床实践间差距的决策工具。目前,制定各种疾病的诊治(管理)指南已经成为世界各国的医学团体(学会、协会、基金会)的重要责任,在一些国家和地区,政府机构或其他组织也参与其中。
国家心血管病中心(National Center for Cardiovascular Diseases, NCCD)心力衰竭及心肌病系列指南项目是一项由NCCD发起,在国家心血管病专家委员会心力衰竭专业委员会的指导下,组织国内心力衰竭(心衰)和心肌病领域的专家,根据国内外心衰和心肌病诊疗的最新研究证据,结合我国的临床实践和社会发展的实际情况,定期开展关于心衰和心肌病管理(包括预防、诊断、治疗、康复等)指南的制定和更新工作,为国内从事心血管疾病工作,尤其心衰和心肌病相关专业的医务工作人员,提出关于心衰和心肌病诊治和管理的最佳策略和指导意见,以期提高我国心衰和心肌病的诊治和管理水平,改善我国心衰和心肌病患者的预后。
近年来,全球在心衰临床和研究方面取得了诸多进步。为了在国内推广心衰领域最新诊疗成果,由NCCD发起,国家心血管病专家委员会心力衰竭专业委员会联合中国医师协会心力衰竭专业委员会及中华心力衰竭和心肌病杂志编辑委员会,组织国内从事心衰研究的专家,总结分析了国内外最新的研究证据,撰写了《国家心力衰竭指南2023》(完整版)发表在《中华心力衰竭和心肌病杂志》,精简版已发表在《中华心力衰竭和心肌病杂志》和《中国循环杂志》。
本指南采用国际通用方式对诊疗措施标明相应的推荐类别(表1)和证据级别(表2)。

推荐类别、定义及术语
推荐类别、定义及术语
| 推荐类别 | 定义 | 术语 |
|---|---|---|
| Ⅰ类 | 有证据已证实和(或)一致公认为有益、有用和有效的操作或治疗 | 推荐/建议 |
| Ⅱ类 | 有用和(或)有效的证据但尚有矛盾或存在不同观点的操作或治疗 | |
| Ⅱa类 | 有关证据或观点倾向于有用和(或)有效,应用这些操作或治疗是合理的 | 应该考虑 |
| Ⅱb类 | 有关证据或观点尚不能被充分证明有用和(或)有效,应用这些操作或治疗可能是合理的 | 可以考虑 |
| Ⅲ类 | 有证据已经证实和(或)一致公认为无用和(或)无效,甚至这些操作或治疗对一些病例可能有害 | 不推荐/不建议 |

证据级别及定义
证据级别及定义
| 证据级别 | 定义 |
|---|---|
| A级 | 资料来源于多项随机对照研究或荟萃分析 |
| B级 | 资料来源于单项随机对照研究或多项非随机对照研究 |
| C级 | 仅为专家共识、建议、小型临床研究、回顾性研究或注册登记研究 |
心力衰竭(心衰)是一种复杂的临床综合征。定义包含以下3个方面内涵:(1)心脏结构和(或)功能异常导致心室充盈(舒张功能)和(或)射血能力(收缩功能)受损;(2)产生相应的心衰相关的临床症状和(或)体征;(3)通常伴有血利钠肽水平升高,和(或)安静或运动状态下影像学检查提示心源性的肺部或全身性淤血,或血液动力学检查提示心室充盈压升高的客观证据[1, 2, 3, 4, 5, 6]。
心衰可以依据不同的标准进行分类。
1. 根据心衰发生的时间和速度可以分为慢性心衰(chronic heart failure,CHF)和急性心衰(acute heart failure,AHF)。在原有慢性心脏疾病基础上逐渐出现心衰的症状和(或)体征称为慢性心衰;慢性心衰症状或体征突然恶化或急性加重称为“急性失代偿性心衰(acute decompensated heart failure,ADHF)”,是AHF的主要形式之一,约占80%~90%;另一种是既往有或无基础心脏病患者由于基础心脏病加重或急性心脏病变出现,抑或非心脏因素导致的首次发作,称为“新发的急性心衰”,约占10%~20%。
2. 根据主要发病部位及临床表现分类:可以分为左心衰、右心衰和全心衰。左心衰是由于左心室的收缩或舒张功能障碍、压力或容量负荷过重导致的,临床表现为肺循环淤血和心输出量(cardiac output,CO)降低所致的临床综合征;右心衰是由于右心室的收缩或舒张功能障碍或前后负荷过重导致的,临床表现为以体循环淤血为主的临床综合征。通常,右心室对容量负荷的代偿能力较压力负荷更强,左心室对压力负荷的代偿能力较容量负荷更强;左右心室运动之间通过室间隔存在相互作用,因此,右心衰与左心衰存在相互影响。此外,某些病因可以同时累及左、右心室导致全心衰,或左心衰晚期继发右心衰,同时具有左、右心衰的临床表现。当患者由左心衰发展为全心衰时,左心衰的症状、体征可能会减轻。
3. 根据患者初次评估时超声心动图检查的左心室射血分数(left ventricular ejection fraction,LVEF)水平,心衰可以分为三种基本类型,即“射血分数降低的心力衰竭(heart failure with reduced ejection,HFrEF)”“射血分数轻度降低的心力衰竭(heart failure with mildly reduced ejection fraction,HFmrEF)和“射血分数保留的心力衰竭(heart failure with preserved ejection fraction,HFpEF)”[4-6]。其中,HFpEF也可以进一步分为“射血分数正常的心力衰竭(heart failure with normal ejection fraction,HFnEF)”和“射血分数高于正常值的心力衰竭(heart failure with supra-normal ejection fraction,HFsnEF)”两个亚型[7-10]。此外,还有几种特殊类型的心衰:(1)“射血分数改善的心力衰竭(heart failure with improved ejection fraction,HFimpEF)”,定义为首次评估(基线)时LVEF≤40%(HFrEF)的患者再次评估时(间隔时间不限)40%<LVEF<50%,且较基线LVEF提高≥10%(绝对值);(2)“射血分数恢复的心力衰竭(heart failure with recovered ejection fraction,HFrecEF)”,定义为首次评估(基线)时LVEF水平<50%(HFrEF或HFmrEF)的患者再次评估时LVEF≥50%且较基线LVEF提高≥10%(绝对值)[4-6,8,11];(3)“射血分数下降的心力衰竭(heart failure with decreased ejection fraction,HFdecEF)”,定义为LVEF较基线降低≥10%(绝对值)且LVEF≤40%;(4)改善的射血分数保留的心力衰竭(improved heart failure with preserved ejection fraction,HFpimpEF)(定义为LVEF≥50%且E/e′比值<8)(图1)。
根据心衰的发生发展过程将心衰分为4期:A期为心衰风险期、B期为心衰前期、C期为症状性心衰期、D期为晚期心衰(表3)[5]。

心力衰竭分期
心力衰竭分期
| 分期 | 定义和标准 |
|---|---|
| A期(心力衰竭风险期) | 存在心力衰竭的危险因素,但从无心力衰竭症状和(或)体征,无心脏结构和(或)功能的异常,无反映心脏牵拉或损伤的生物标志物异常,例如患者存在高血压、糖尿病、动脉粥样硬化性疾病、代谢综合征和肥胖、应用心脏毒性药物、携带心肌病相关基因变异或阳性家族史 |
| B期(心力衰竭前期) | 现在或既往无心力衰竭的症状和(或)体征,但是存在以下一项异常: ①心脏结构和(或)功能异常:包括左心室或右心室收缩功能减低(射血分数降低或应变减低)或舒张功能障碍、心室肥厚、心腔扩大、室壁运动异常及瓣膜性心脏病等 ②心腔内压力增加的证据:通过有创血液动力学测量或无创影像学检查(如多普勒超声心动图检查)提示心腔内充盈压升高 ③存在危险因素的同时存在血利钠肽或心肌肌钙蛋白水平升高,需要除外导致上述生物标志物升高的其他诊断,如急性冠状动脉综合征、慢性肾脏病、肺栓塞或心肌心包炎 |
| C期(症状性心力衰竭) | 有心脏结构和(或)功能异常,现在或既往有心力衰竭症状和(或)体征 |
| D期(晚期心力衰竭) | 优化治疗后仍有影响日常生活的显著心力衰竭症状,并反复因心力衰竭住院 |
目前认为,心衰虽然是一种进展性疾病,但是,心衰是可以预防的,早期干预也有可能逆转,心衰分期也体现了重在预防和早期干预的概念。
1. 患病率。心衰是一种全球性疾病。2017年调查结果显示,全球约有心衰患者6 434万[17]。欧美发达国家成人心衰的患病率约为1%~3%[18, 19]。美国全国健康和营养检查调查2017~2020年结果显示,年龄≥20岁的成人中估计心衰患者约有670万[20]。中国高血压调查研究(China Hypertension Survey,CHS 2012~2015)结果显示,年龄≥35岁居民中加权的心衰患病率为1.3%,估计我国约有890万心衰患者[21, 22]。我国一项6省市(内蒙古自治区、辽宁省、青海省、重庆市、海南省和浙江省)的城市职工基本医疗保险调查(2013~2017)结果显示,年龄≥25岁城镇居民中年龄标化的心衰患病率为1.1%,估计我国约有心衰患者1 210万[23]。最新发表的来自CHS 2012~2015研究结果显示,我国年龄≥35岁普通人群中心衰A期的患病率为35.8%(估计约有2.45亿人),心衰B期的患病率为42.8%(估计约有2.93亿人)[24]。
人口老龄化的进展、不良生活方式的影响,导致各种心血管危险因素的发生率增加,而疾病诊疗技术的进步使患者的寿命延长,这些因素均会导致心衰患病率持续增长。
2. 发病率。全球范围内,心衰发病率为1~20例/1 000人年,与地区及研究人群不同有关。欧洲和北美的数据显示,心衰发病率约为2~3例/1 000人年[17]。心衰发病率随着年龄增长而增长。美国研究显示,年龄>45岁人群心衰发病率约为6~8例/1 000人年,年龄>65岁人群心衰发病率约为21例/1 000人年[20]。我国一项6省市(内蒙古自治区、辽宁省、青海省、重庆市、海南省和浙江省)的城市职工基本医疗保险调查(2013~2017)结果显示,年龄≥25岁城镇居民年龄标化的心衰发病率为275例/10万人年(即2.75例/1000人年),年龄25~64岁、65~79岁和≥80岁的心衰发病率分别为158例/10万人年、892例/10万人年和1 655例/10万人年[23]。
目前,欧美国家的研究显示,虽然年龄和性别校正的心衰发病率稳定或呈下降趋势。但由于人口老龄化,总体的心衰发病人数仍在增加[25]。
根据既往国际心衰注册登记研究结果,HFrEF、HFmrEF和HFpEF占心衰总人群的比例分别为21%~66%、10%~25%和16%~62%[26]。
China-HF研究[27]、2020年中国心力衰竭医疗质量控制报告[28]及2021年发表的中国住院心力衰竭患者流行病学及治疗现状[29]结果显示,我国住院心衰患者中HFrEF、HFmrEF和HFpEF的比例分别为35%~40%、17%~22%和38%~47%。
有多种病因可以引起心衰发作(表4)。明确心衰的病因诊断具有重要临床意义,可以评估心衰预后,针对心衰病因开展特异性治疗。

心力衰竭的病因
心力衰竭的病因
| 病因分类 | 具体疾病或病因 |
|---|---|
| 导致心脏收缩和(或)舒张功能障碍的病因 | |
| 缺血性心脏病 | 包括心肌梗死、心绞痛、冠状动脉微血管功能障碍等 |
| 心肌病 | 包括扩张型心肌病、肥厚型心肌病、限制型心肌病、致心律失常性心肌病等 |
| 感染性疾病 | 如病毒性心肌炎,包括新型冠状病毒感染等 |
| 免疫性疾病 | 如巨细胞心肌炎、嗜酸性粒细胞性心肌炎,类风湿关节炎、系统性红斑狼疮、多发性肌炎等结缔组织疾病 |
| 浸润性疾病 | 如心脏淀粉样变、结节病、肿瘤转移或浸润等 |
| 贮积性疾病 | 如法布雷病、糖原贮积症、血色素沉着症等 |
| 内分泌疾病 | 如甲状腺功能亢进或减退、甲状旁腺功能减退、嗜铬细胞瘤、肢端肥大症等 |
| 代谢性疾病 | 如糖尿病、代谢综合征等 |
| 营养相关 | 如低钙血症 |
| 神经肌肉疾病 | 如进行性肌营养不良症(包括Duchenne型肌营养不良症、Becker型肌营养不良症、X连锁扩张型心肌病等)、Emery-Dreifuss肌营养不良症、核纤层蛋白病等 |
| 心脏毒性药物 | 包括化疗药(如蒽环类药物)、抗人类表皮生长因子受体2(HER2)的单克隆抗体(如曲妥珠单抗)、免疫检查点抑制剂、蛋白酶体抑制剂(如硼替佐米)、酪氨酸激酶抑制剂、抗焦虑抑郁药(如氯氮平、奥氮平、锂剂等)、抗心律失常药物、非甾体类抗炎药、麻醉药等 |
| 其他心脏毒性损伤 | 如酗酒(酒精性心肌病)、重金属中毒、放射性心肌损伤等 |
| 心内膜疾病 | 如嗜酸性粒细胞增多性心内膜炎(Löeffler心内膜炎)、心内膜心肌纤维化、类癌、转移癌等 |
| 其他病因 | 如:应激性心肌病、围生期心肌病等 |
| 心脏前负荷(容量负荷)或后负荷(压力负荷)异常 | |
| 高血压 | 包括原发性高血压、继发性高血压 |
| 瓣膜性心脏病 | 包括二尖瓣、三尖瓣、主动脉瓣、肺动脉瓣的狭窄或关闭不全 |
| 先天性心脏病 | 包括房间隔缺损、室间隔缺损、动脉导管未闭、法洛四联症、大动脉转位、Ebstein畸形等 |
| 心包疾病 | 如缩窄性心包炎、大量心包积液导致心包填塞等 |
| 高心输出量状态 | 甲状腺功能亢进、严重贫血、动静脉瘘、维生素B1缺乏症(脚气病,beriberi心脏病) |
| 容量负荷过重 | 肾功能衰竭、输液过度过快 |
| 肺血管及肺部疾病 | 包括肺动脉高压、急性肺栓塞、肺血管炎、肺原性心脏病等 |
| 心律失常 | |
| 心动过速 | 房性心动过速、房室结折返性心动过速、房室折返性心动过速、心房颤动或心房扑动、频发室性期前收缩等 |
| 心动过缓或传导系统异常 | 病态窦房结综合征、原发性传导系统异常(多见于老年钙化性,包括左束支传导阻滞),继发性传导系统异常(多见于缺血性心脏病、心肌炎、心肌病等)、右心室起搏等 |
心衰的病因构成在不同地区和国家及不同时期存在区别,根据2020年中国心力衰竭医疗质量控制报告[28]显示,我国住院心衰患者的病因主要是高血压(占56.3%)和冠状动脉性疾病(coronary artery disease,CAD)(占48.3%),其次是瓣膜性心脏病(18.7%)和扩张型心肌病(dilated cardiomyopathy,DCM)(占16.3%)(部分患者存在多种病因)。
1. 病史:评估重点是明确心衰的危险因素,查找发生的可能病因,寻找加重的可能诱因(Ⅰ类推荐,C级证据)。
2. 家族史:对可疑家族性或遗传性心肌病导致心衰患者,应开展包括至少3代亲属的家族史采集(Ⅰ类推荐,B级证据)。
3. 临床表现:主要为体循环淤血、肺循环淤血和(或)CO降低(低灌注)引起的症状和(或)体征(表5)。

心力衰竭患者常见的症状和(或)体征
心力衰竭患者常见的症状和(或)体征
| 左心衰竭症状 | 左心衰竭体征 |
|---|---|
| 劳力性呼吸困难 | 肺部啰音(湿性啰音) |
| 夜间阵发性呼吸困难 | 心尖搏动范围扩大 |
| 静息呼吸困难或端坐呼吸 | 病理性第3心音(奔马律) |
| 夜间咳嗽或平卧位咳嗽 | |
| 运动耐量下降 | |
| 右心衰竭症状 | 右心衰竭体征 |
| 食欲减退(纳差)、腹胀、恶心 | 颈静脉压升高(颈外静脉充盈或怒张) |
| 肝颈静脉回流征阳性 | |
| 外周水肿(下肢或身体低垂部位) | |
| 胸腔积液、腹腔积液等浆膜腔积液 |
1. 心脏生物标志物检测。心脏生物标志物检测在心衰高危人群的筛查、诊断和鉴别诊断、病情严重程度评估(危险分层)及预后判断、治疗效果评价及指导治疗等方面均有重要作用(表6)[30, 31, 32],具体可参考《心力衰竭生物标志物临床应用中国专家共识》[32]。目前,主要包括以下几大类:(1)利钠肽类(natriuretic peptides,NPs),是心肌组织在受到急性、慢性牵拉或压力、容量负荷增加的情况下主要由心室肌或心房肌合成分泌的,可以反映心脏负荷情况,包括B型利钠肽(B type natriuretic peptide,BNP)、N末端B型利钠肽原(N terminal-pro B type natriuretic peptide,NT-proBNP)及心房利钠肽原中间段(mid-regional pro-atrial natriuretic peptide,MR-proANP)。目前,BNP和(或)NT-proBNP检验在心衰评估中的应用包括以下几点:①有呼吸困难症状的患者,推荐用于心衰的诊断和鉴别诊断(Ⅰ类推荐,A级证据)。针对呼吸困难急性发作的患者,排除AHF诊断时采用的界值通常为BNP<100 pg/mL或NT-proBNP<300 pg/mL;针对呼吸困难非急性发作的患者,排除CHF诊断时采用的界值通常为BNP<35 pg/mL或NT-proBNP<125 pg/mL。这些诊断界值的阴性预测值较高(0.94~0.98),阳性预测值相对较低(AHF时0.66~0.67,CHF时0.44~0.57),因此,临床检测BNP和(或)NT-proBNP水平主要是用于排除心衰诊断,或协助心衰诊断,且诊断心衰时采用的界值通常高于排除诊断时采用的界值[33]。②诊断心衰患者,推荐用于患者病情严重评价、危险分层以及预后判断(Ⅰ类推荐,A级证据)。无论是AHF还是CHF患者,通常基线BNP和(或)NT-proBNP水平越高,其短期和长期不良事件(包括全因或心血管死亡、心衰住院)发生的风险越高;而且连续检测评估NPs水平动态变化的预后判断价值更大。因此,建议AHF住院患者至少检测基线(入院时)和病情稳定(出院前)两个时间点的BNP和(或)NT-proBNP水平,CHF患者应定期监测BNP和(或)NT-proBNP水平,有助于预后判断。③诊断心衰患者,应该考虑用于评价心衰治疗效果(Ⅱa类推荐,B级证据)。目前认为,AHF患者治疗后BNP水平较基线值降幅≥50%或BNP<400 pg/mL,NT-proBNP水平较基线值降幅≥30%或NT-proBNP<4 000 pg/mL,提示心衰治疗有效,可以作为AHF治疗的目标值(中间替代指标);而BNP<100 pg/mL或NT-proBNP<1 000 pg/mL可以作为CHF治疗的目标值。④诊断心衰患者,可以考虑用于指导心衰治疗(Ⅱb类推荐,B级证据)。目前关于BNP或NT-proBNP指导的强化治疗与常规治疗比较对于改善心衰患者预后的临床研究结果并不一致[34, 35, 36, 37],但是部分研究提示,BNP或NT-proBNP指导下的心衰治疗有利于心衰的综合管理,可以减少心衰再住院。⑤应该考虑用于心衰高危人群的筛查(Ⅱa类推荐,B级证据)。心衰A期患者接受BNP(>50 pg/mL)[38]或NT-proBNP(>125 pg/mL)[39]指导的筛查,并接受专业团队的强化管理和干预,与常规管理比较,有助于预防左心室功能障碍或新发心衰发生,减少心脏疾病导致的住院或死亡等事件。关于MR-proANP,在排除AHF和CHF诊断时采用的界值分别为<120 pmol/L[40]和<40 pmol/L[41]。与BNP或NT-proBNP比较,MR-proANP具有相似的心衰诊断和预后判断价值,三者检测值之间具有显著相关性[30,42]。因此,也可以用于心衰的诊断和鉴别诊断。(2)心肌肌钙蛋白(cardiac troponin,cTn),是反映心肌损伤的生物标志物,包括心肌肌钙蛋白I(cTn I)或心肌肌钙蛋白T(cTn T)和高敏(high- sensitivity,hs)的cTn I或cTn T(hs-cTn I或hs-cTn T)。目前,cTn检测在心衰评估中的应用包括以下几点:①有症状怀疑急性心衰合并急性冠状动脉综合征(acute coronary syndrome,ACS)或急性心肌炎引起的,推荐检测cTn以协助诊断或排除(Ⅰ类推荐,A级证据);②对于AHF患者,推荐检测cTn水平,用于评估心衰病情严重程度及预后(Ⅰ类推荐,A级证据),对于CHF患者,也可以考虑动态检测cTn,用于危险分层及预后评估(Ⅱb类推荐,B级证据),均有助于进一步改善心衰患者的预后评估;③应该考虑用于心衰高危人群的筛查(Ⅱa类推荐,B级证据),可以延缓或预防左心室功能障碍或新发心衰的发生。(3)可溶性的生长刺激表达基因2蛋白(soluble suppression of tumorigenicity 2,sST2),可以反映心肌纤维化。目前,sST2检测在心衰评估中的应用包括以下两点:①诊断心衰患者,应该考虑用于心衰的危险分层及预后评估(Ⅱa类推荐,B级证据),有助于进一步改善心衰患者的预后评估;②可以考虑用于心衰高危人群的筛查(Ⅱb类推荐,C级证据),有助于预测新发心衰的发生。(4)半乳糖凝集素-3(galectin-3,Gal-3),可以反映心肌炎症反应和心肌纤维化。目前,Gal-3检测在心衰评估中的应用主要包括以下两点:①诊断心衰患者,可以考虑用于心衰的危险分层及预后评估(Ⅱb类推荐,B级证据),但其预后判断价值受肾功能水平影响较大;②可以考虑用于心衰高危人群的筛查(Ⅱb类推荐,B级证据),有助于预测新发心衰的发生。

心脏生物标志物在心力衰竭评估中的推荐类别和证据级别
心脏生物标志物在心力衰竭评估中的推荐类别和证据级别
| 临床应用 | B型利钠肽和(或) N末端B型利钠肽原 | 心肌肌钙蛋白 I或T | 可溶性生长刺激表达基因2 蛋白 | 半乳糖凝集素-3 | ||||
|---|---|---|---|---|---|---|---|---|
| 诊断和鉴别诊断 | Ⅰ类 | A级 | Ⅰ类a | A级 | - | - | - | - |
| 危险分层及预后评价 | Ⅰ类 | A级 | Ⅰ类b | A级b | Ⅱa类 | B级 | Ⅱb类 | B级 |
| Ⅱb类c | B级c | |||||||
| 治疗效果评价 | Ⅱa类 | B级 | - | - | - | - | - | - |
| 指导治疗 | Ⅱb类 | B级 | - | - | - | - | - | - |
| 高危人群筛查 | Ⅱa类 | B级 | Ⅱa类 | B级 | Ⅱb类 | C级 | Ⅱb类 | B级 |
注:a针对心力衰竭病因——急性冠状动脉综合征或急性心肌炎的诊断和排除;b针对急性心力衰竭患者,c针对慢性心力衰竭患者;-表示无相关推荐
2. 其他实验室指标检测。主要包括如下:(1)全血细胞计数及铁代谢相关指标,评估贫血及铁缺乏情况[43];(2)白蛋白尿,评估早期肾损伤情况,可以作为心衰患者全身充血的标志物[44],(3)肝功能、肾功能及电解质水平,评估肝功能异常、肾功能异常及电解质紊乱情况;(4)甲状腺功能指标,评估甲状腺功能异常情况[45];(5)空腹血糖及糖化血红蛋白,筛查是否合并糖尿病;(6)血脂指标,评估合并血脂异常情况(Ⅰ类推荐,C级证据)。(7)对于怀疑免疫球蛋白轻链型心脏淀粉样变(cardiac amyloidosis,CA)患者,推荐进行血、尿免疫固定电泳(immunofixation electrophoresis,IFE)及血清游离轻链(free light chain,FLC)检测[46],协助诊断。
3. 基因检测。对于可疑遗传性心肌病家系,推荐先证者(家系中首个发病成员)开展基因检测,明确其遗传基础。对于携带致病基因变异(符合“致病”或“很可能致病”标准[47])的患者,推荐其一级亲属开展级联性(预测性)的基因检测和(或)临床评估(Ⅰ类推荐,B级证据)[48]。
1. 心电图和(或)动态心电图检查。标准12导联心电图检查,可以明确患者的心律、心率水平、QRS波形态及QRS间期等,评估有无ST-T改变、左心室高电压、低电压、异常Q波等,有助于心衰病因诊断及预后评价(Ⅰ类推荐,C级证据)。动态心电图检查可以协助诊断心律失常类型(Ⅰ类推荐,C级证据)。
2. 超声心动图检查:是心衰患者首选的心脏影像学检查方法[49, 50, 51, 52],在心衰诊断和鉴别诊断、分型、病因诊断、危险分层、预后判断、治疗效果评估等方面发挥重要作用。
目前,超声心动图检查在心衰评估中的应用主要包括以下几个方面:(1)心衰的诊断和鉴别诊断(Ⅰ类推荐,C级证据)。对于疑诊心衰患者,首选经胸超声心动图(transthoracic echocardiography,TTE)检查,评估心脏结构和功能,协助诊断心衰。根据LVEF水平进行心衰的分类。在诊断HFpEF时需要评估左心室舒张功能。(2)心衰病情严重程度评估及预后判断(Ⅰ类推荐,C级证据)。多个超声心动图指标与患者病情严重程度及预后相关,如LVEF降低程度、左心室内径或容积大小、右心室功能障碍及估测肺动脉压水平等。还可以对左心室舒张功能异常程度进行分级。(3)心衰治疗效果评价(Ⅰ类推荐,C级证据)。根据心衰患者治疗后LVEF及心腔大小的变化,可以评估心衰的治疗效果。
超声心动图检查的主要指标包括如下:(1)心腔大小及心室壁厚度指标,如左心房前后径,左心房容积,舒张末期室间隔厚度,舒张末期左心室后壁厚度,左心室舒张末期内径(left ventricular end-diastolic diameter,LVEDD)及左心室收缩末期内径(left ventricular end-systolic diameter,LVESD)等,计算左心室质量(left ventricular mass,LVM)及相对室壁厚度(relative wall thickness,RWT),根据体表面积(body surface area,BSA)校正后计算左心房容积指数(left atrial volvume index,LAVI)(mL/m2)和左心室质量指数(left ventricular mass index,LVMI)(g/m2);(2)左心室收缩功能指标,LVEF是评价左心室整体收缩功能最常用的指标,推荐采用双平面法(改良的Simpson法)测量。此外,应用斑点追踪超声心动图(speckle tracking echocardiography,STE)心肌应变成像可以早期反映心肌收缩功能异常,其中,左心室整体纵向应变(global longitudinal strain,GLS)测量值较稳定,重复性好,在评估患者亚临床收缩功能减低及预后时优于LVEF。通常左心室GLS>-20%(绝对值<20%)提示异常。(3)心室壁运动情况,包括运动正常或增强、运动减弱、运动消失及反向运动等。(4)左心室舒张功能,详见下文HFpEF评估方法部分。(5)右心室收缩功能,包括二维超声心动图测量右心室面积变化分数(fractional area change,FAC)(通常<35%提示右心室收缩功能减低)、三尖瓣环收缩期位移(tricuspid annular plane systolic excursion,TAPSE)(通常<16~17 mm提示右心室收缩功能减低)、组织多普勒成像(tissue Doppler imaging,TDI)测量三尖瓣环收缩期速度(S′)(通常<9 cm/s提示右心室收缩功能减低)及右心室心肌做功指数(又称Tei指数),反映右心室的整体功能,即收缩功能和舒张功能,采用脉冲波频谱多普勒和TDI两种方法测量等。(6)下腔静脉(inferior vena cava,IVC)内径及吸气末内径塌陷指数=(呼气末IVC内径-吸气末IVC内径)/呼吸末IVC内径×100%,可以协助评估容量负荷状态。
3. 肺部超声(lung ultrasound,LUS)检查。急性呼吸困难发作患者应用LUS检查,有助于AHF诊断和鉴别诊断(Ⅱa类推荐,B级证据)[53];LUS检查还可以评估AHF患者的病情严重程度及治疗效果[54],有助于指导AHF治疗(Ⅱb类推荐,B级证据)[55]。
应用LUS检查主要是评估肺内B线数量及分布,通常,双侧胸腔大于两个肋间隙切面探查到≥3条B线(“肺火箭征”)考虑为病理性,提示肺组织内气体含量减少,密度增加,提示肺间质综合征,结合B线的分布,有助于心源性肺水肿与肺源性肺水肿的鉴别诊断。在LUS检查中,双侧12点BLUE方案是最早提出的也是最标准的一个方案,但需要消耗一定的时间,也可以采用双侧8分区扫描方案[56]。
4. X线胸片检查:可以提供关于肺淤血或肺水肿、心脏扩大、胸腔积液等信息,可以协助识别或排除肺部疾病或其他引起呼吸困难的疾病,有助于心衰诊断和鉴别诊断及病情严重程度评估等(Ⅰ类推荐,C级证据)。
5. 心脏磁共振(cardiac magnetic resonance,CMR)检查:在心衰功能评价、病因诊断、危险分层及预后判断等方面具有独特价值,已经成为心衰患者重要的无创性评估手段[57, 58]。
目前,CMR检查在心衰评估中的应用主要包括以下几个方面:(1)作为超声心动图检查的重要补充,进一步评估心脏的形态、功能及心肌组织特点(Ⅰ类推荐,C级证据);尤其是右心衰患者,推荐进行CMR检查,可以准确评估右心室结构和功能改变(Ⅰ类推荐,B级证据)[59]。(2)协助特定心衰病因的诊断(Ⅰ类推荐,C级证据),如浸润性心肌病、炎症性心脏病(如心肌炎)、左心室致密化不全(left ventricular non-compaction,LVNC)、致心律失常性右心室心肌病(arrhythmogenic right ventricular cardiomyopathy,ARVC)、CA、心脏结节病、血色病等。(3)评估心肌纤维化的特点及程度,协助心衰病因的诊断、危险分层及预后判断,应该考虑CMR检查(Ⅱa类推荐,B级证据)。
通常,CMR检查内容包括:(1)形态学检查;(2)功能学检查;(3)首过法心肌灌注显像(显示心肌灌注情况);(4)延迟钆强化(late gadolinium enhancement,LGE)(对比剂增强T1加权成像),用于评估心肌纤维化,主要是局灶性的修复性或替代性心肌纤维化;(5)早期钆强化(early gadolinium enhancement,EGE),也是对比剂增强T1加权成像,有助于急性心肌炎的诊断;(6)T1映射(T1 mapping)技术,未应用对比剂的T1 mapping技术可以测定心肌的固有信号(初始T1值),应用对比剂后可以通过血液和心肌信号变化值及血液对比剂分布体积计算得出细胞外体积(extracelular volume,ECV),可以用于评估心肌纤维化,主要是弥漫性的反应性或间质性心肌纤维化;(7)特征追踪(feature-tracking,FT)技术,通过分析心脏整体和局部心肌应变及应变率变化,可以在未应用对比剂情况下早期评估心肌纤维化;(8)T2加权成像,对水肿组织的检测很敏感,表现为高信号,临床上有助于急性心肌炎的诊断。
6. 冠状动脉CT血管成像或造影检查。对于确诊心衰患者,如果存在缺血性心脏病的危险因素,应该考虑冠状动脉CT血管成像或造影检查,协助心衰病因诊断,指导心衰管理(Ⅱa类推荐,B级证据)。
7. 核医学检查。心肌缺血是导致心衰发生或恶化的重要病因或诱因,对于缺血性心脏病合并心衰拟行冠状动脉血运重建的患者,可以考虑心肌核素显像,评价心肌缺血和活性,指导冠状动脉血运重建策略(Ⅱb类推荐,B级证据)。
对于疑诊淀粉样转甲状腺素蛋白(amyloid transthyretin,ATTR)型CA患者,推荐应用放射性核素标记骨亲和性示踪剂心脏显像,如99Tcm标记的焦磷酸盐(pyrophosphate,PYP),有助于ATTR型CA的诊断和鉴别诊断(Ⅰ类推荐,B级证据)[60, 61]。
1. 心内膜心肌活检(endomyocardial biopsy,EMB)。对某些特定病因引起的心衰,如暴发性心肌炎、巨细胞心肌炎、新发生的DCM、CA、心脏结节病、免疫检查点抑制剂(immune checkpoint inhibitors,ICIs)或蒽环类抗肿瘤药物等药物诱导的心脏毒性、心脏肿瘤,以及难以解释的室性心律失常、心脏传导系统疾病和晕厥等,EMB对其评估和诊断可以提供有益的信息。因此,对于经过规范治疗后仍然快速进展的心衰(如持续性休克、反复发作AHF)或心室功能不全恶化,伴或不伴有恶性心律失常和(或)心脏传导阻滞,其他无创影像学检查评估不能明确诊断时,应该考虑在有经验的中心进行EMB,有助于特定心衰病因的诊断(Ⅱa类推荐,B级证据)[62]。不推荐心衰患者常规评估时开展EMB(Ⅲ类推荐,C级证据)。
2. 有创性血液动力学监测:包括中心静脉压(central venous pressure,CVP)监测,动脉内血压监测,右心导管(right heart catheterization,RHC)或肺动脉导管(pulmonary artery catheterization,PAC)或Swan-Ganz漂浮导管检查,以及脉搏指示连续心输出量测定(pulse indicator continuous cardiac output,PiCCO)等。主要用于血液动力学状态不稳定,病情严重且治疗效果不理想的心衰患者(Ⅱa类推荐,C级证据),或计划进行心脏移植或机械循环支持(mechanical circulatory support,MCS)的晚期心衰患者(Ⅰ类推荐,C级证据)[63]。不推荐心衰患者常规进行PAC检查(Ⅲ类推荐,B级证据)。
远程监测(remote monitoring,RM)技术可以让心衰患者远程提供数字健康信息,用于临床医生远程判断患者在院外或家中病情,在患者出现明显的心衰失代偿前进行及时有效的干预,从而减少患者的心衰再住院[64, 65]。评估内容主要包括生命体征和心电指标,肺淤血或肺水指标(测量肺内阻抗,如ReDSTM系统)及血液动力学指标(测量肺动脉压,如CardioMEMSTM系统)等。根据目前研究结果[66, 67],对于近1年内有心衰住院病史或近1月内NPs水平升高,目前纽约心脏协会(New York Heart Association,NYHA)心功能分级Ⅲ级,已经接受规范抗心衰药物治疗的患者,可以考虑应用监测肺动脉压(pulmonary artery pressure,PAP)的无导线植入式血液动力学监测设备指导调整药物治疗(主要是利尿剂),有助于减少后续心衰再住院风险(Ⅱb类推荐,B级证据)。
1. 6分钟步行试验(6-minute walking test,6MWT):测量患者在6分钟时间内步行的最远距离,称为6分钟步行距离(6-minute walking distance,6MWD),能够评估心衰患者的整体活动耐量,与心衰患者的预后相关[68]。推荐心衰患者初次诊断及随访时定期复查6MWT,评估患者活动耐量(Ⅰ类推荐,C级证据)。根据6MWD水平可以对心衰患者进行分级:6MWD<150 m为重度心衰,150~450 m为中度心衰,>450 m为轻度心衰。
2. 心肺运动试验(cardiopulmonary exercise testing,CPET):是目前评估心肺整体代谢功能和运动耐量的“金标准”,有助于心衰患者的危险分层和预后评价[69, 70]。对于计划进行心脏移植的晚期心衰患者,推荐进行CPET评估运动耐量(Ⅰ类推荐,B级证据)。计划进行康复训练的心衰患者,应该考虑进行CPET,指导运动处方(Ⅱa类推荐,C级证据)。CPET主要测量指标包括峰值耗氧量(peak oxygen consumption/uptake,Peak VO2)(mL·kg-1·min-1)和无氧阈(anaerobic threshold,AT)(mL·kg-1·min-1)等。
生活质量(quality of life,QoL),又称健康相关生活质量(health-related quality of life,HRQoL)是心衰患者综合评估的重要方面之一。
目前,常用的QoL评估量表可以分为普适性量表和疾病特异性量表,前者常用的有健康状况调查问卷36条简明表(36-item short-form,SF-36)和欧洲五维健康量表(European quality of life 5-dimensions,EQ-5D);后者针对心衰患者特异性的量表包括明尼苏达心力衰竭生活质量量表(Minnesota Living with Heart Failure Questionnaire,MLHFQ)(包含21个条目,患者根据过去4周的症状,选择答案进行评分,总分0~105分,评分越高提示患者的QoL越差)和堪萨斯城心肌病患者生活质量量表(Kansas City Cardiomyopathy Questionnaire,KCCQ)(完整版包括23个条目,又称KCCQ-23,简化版包括12个条目,又称KCCQ-12。患者根据过去2周的症状,选择答案进行评分,总分0~100分,评分越低提示患者的QoL越差)。KCCQ-23可以分为总体症状评分(total symptom score,KCCQ-TSS)、临床汇总评分(clinical summary score,KCCQ-CSS)和整体汇总评分(overall summary score,KCCQ-OSS)[71, 72]。整体而言,KCCQ评分的预后判断价值高于MLHFQ评分,尤其是在HFrEF患者中,可以作为首选的评估工具[73];在HFpEF患者中,两者的评估价值无明显差异[73, 74]。
对于确诊心衰患者,在首次就诊及随访过程中应该考虑定期采用标准化的、经过验证的心衰特异性量表(如MLHFQ和KCCQ),对患者进行QoL评估,可以提供更多关于心衰患者健康状况及QoL的信息,优化心衰患者的管理(Ⅱa类推荐,C级证据)。
容量管理是心衰管理的关键环节之一,容量管理的前提是容量状态的准确评估,但是,心衰患者的容量状态复杂,而且动态变化[75]。容量评估步骤如下[76]:
1. 根据症状、体征初步判断容量状态:(1)详细采集临床症状,典型心衰淤血症状包括左心功能不全导致的肺淤血症状(如劳力性呼吸困难、夜间阵发性呼吸困难或平卧位干咳、静息状态下呼吸困难或端坐呼吸)和右心功能不全导致的体循环淤血症状(如水肿、浆膜腔积液、纳差等)。存在上述任何一种症状,均提示存在容量超负荷;完全没有淤血症状提示容量状态正常;无淤血症状,同时皮肤弹性差、干燥、眼窝凹陷,提示容量不足。(2)针对性体格检查,包括颈静脉怒张、肝颈静脉回流征、肺部啰音、浆膜腔积液、肝脏肿大及水肿等体征。存在上述体征,提示存在容量超负荷。此外,体质量、尿量、液体净平衡客观反映容量负荷的动态变化,短期内体质量明显增加,尿量减少,入量大于出量(液体正平衡),提示容量超负荷。血压下降、心率加快,可由于容量超负荷引起心衰加重所致,也可因有效循环容量不足所致。
2. 根据辅助检查进一步判断容量状态:(1)动态监测血液浓缩指标(如红细胞压积)及肾功能指标(如血尿素氮/肌酐比值)等,协助判断容量负荷状态;(2)动态评估NPs水平也可以评估患者容量状态。(3)X线胸片检查:肺上叶血管扩张、肺淤血、肺间质水肿、Kerley B线、肺泡性肺水肿、胸腔积液等征象均提示容量超负荷。(4)超声检查:IVC增宽及吸气末内径塌陷指数下降,LUS检查出现B线等,提示容量超负荷。
3. 有创性血液动力学检查:包括CVP监测,RHC或PAC或Swan-Ganz漂浮导管检查及PiCCO等,适用于上述常规评估不能明确容量负荷状态或治疗效果不佳的心衰患者。
总之,推荐心衰患者在初始评估、定期随访及病情恶化时及时进行容量状态评估,指导治疗方案调整(Ⅰ类推荐,C级证据)。
对于疑诊心衰患者,在评估心衰危险因素、症状和(或)体征、心电图、X线胸片或LUS检查后,推荐常规检测NPs水平,同时完善超声心动图检查,明确心衰诊断。如果完善上述检查后仍不能明确诊断时,可酌情应用其他辅助检查。对于明确诊断心衰的患者,依据LVEF水平进行分型,继而评估心衰的病因、诱因,患者容量状态、运动耐量、生活质量等。心衰的诊断流程见图2。


(注:HFrEF为射血分数降低的心力衰竭;HFmrEF为射血分数轻度降低的心力衰竭;HFpEF为射血分数保留的心力衰竭;HFnEF为射血分数正常的心力衰竭;HFsnEF为射血分数高于正常值的心力衰竭;HFimpEF为射血分数改善的心力衰竭;HFrecEF为射血分数恢复的心力衰竭;HFdecEF为射血分数下降的心力衰竭;HFpimpEF为改善的射血分数保留的心力衰竭;LVEF为左心室射血分数)


(注:BNP为B型利钠肽;HFmrEF为射血分数轻度降低的心力衰竭;HFpEF为射血分数保留的心力衰竭;HFrEF为射血分数降低的心力衰竭;LVEF为左心室射血分数;NT-proBNP为N末端B型利钠肽原)
主要是通过控制心衰的危险因素和保持健康的生活习惯(方式),如合理膳食,规律运动,减少久坐等静态生活方式,保持正常体质量,控酒戒烟,有效延缓或减少心衰的发病。
1. 高血压。高血压是导致心衰发病的首要且可以改变的危险因素。荟萃分析结果显示,在高血压患者中,收缩压每降低10 mmHg,心衰发病风险相对降低28%[77],降压治疗可以使新发心衰的风险相对降低42%(每治疗5年1000人中可以减少21个心衰事件)[78]。因此,推荐高血压患者根据高血压指南积极控制血压达标,降低心衰的发病风险或延缓心衰的发生(Ⅰ类推荐,A级证据)。推荐心衰A期患者降压治疗目标为血压<130/80 mmHg(1 mmHg=0.133 kPa)(Ⅰ类推荐,B级证据)[79]。降压治疗的获益主要来自血压降低本身,从降压治疗角度来看,血压水平的降低比降压药物的选择更加重要。因此,血管紧张素受体脑啡肽酶抑制剂(angiotensin receptor neprilysin inhibitor,ARNI)、血管紧张素转换酶抑制剂(angiotensin converting enzyme inhibitor,ACEI)或血管紧张素Ⅱ受体阻滞剂(angiotensin receptor blocker,ARB)、β受体阻滞剂、钙离子通道阻滞剂(calcium channel blocker,CCB)及利尿剂六大类降压药物均可以作为高血压患者降压治疗的初始选择。
2. 糖尿病。2型糖尿病(type 2 diabetes mellitus,T2DM)也是心衰发生的独立危险因素之一,推荐根据糖尿病指南积极控制血糖达标(Ⅰ类推荐,A级证据)。研究显示,钠-葡萄糖共转运蛋白-2(sodium and glucose cotransporter-2,SGLT-2)抑制剂(包括恩格列净、卡格列净、达格列净、艾托格列净及索格列净等)可以显著降低T2DM患者的心衰住院风险27%~35%[80, 81, 82, 83, 84]。因此,推荐T2DM(尤其伴有各种危险因素或心血管疾病)患者应用SGLT-2抑制剂减少心衰住院(Ⅰ类推荐,A级证据)。胰高血糖素样肽-1(glucagon-like peptide-1,GLP-1)受体激动剂对于心衰的影响是中性的[85, 86, 87, 88, 89, 90]。在二肽基肽酶-4(dipeptidyl peptidase-4,DPP-4)抑制剂中,西格列汀[91]、阿格列汀[92]和利格列汀[93]对心衰的影响是中性的,但沙格列汀[94]显著增加心衰住院风险,维格列汀[95]虽然对LVEF没有显著影响,但显著增加左心室容积,因此,不推荐高心衰风险的T2DM患者应用沙格列汀或维格列汀[96, 97]。
3. 慢性肾脏病(chronic kidney disease,CKD)。CKD显著增加心衰的发病风险[98, 99]。队列研究显示,CKD患者的心衰发病风险是非CKD患者的2.3倍[100]。全球范围内,T2DM是CKD的主要病因。CKD和T2DM均可独立、显著增加心衰的发病风险和死亡风险[101]。DAPA-CKD研究[102](达格列净10 mg/d)和EMPA-KIDNEY研究[103](恩格列净10 mg/d)结果显示,糖尿病性和非糖尿病性CKD患者应用SGLT-2抑制剂达格列净或恩格列净可以较安慰剂显著降低肾脏和心血管复合终点事件风险39%~28%,降低心血管死亡或心衰住院风险29%~16%。FIDELIO-DKD研究[104]和FIGARO-DKD研究[105]结果显示,T2DM伴CKD患者应用新型醛固酮受体拮抗剂或盐皮质激素受体拮抗剂(mineralocorticoid receptor antagonist,MRA)非奈利酮治疗,可以显著降低心血管复合终点事件风险14%~13%,降低肾脏复合终点事件风险18%~13%,降低心衰住院风险29%。FIGARO-DKD研究的预设亚组分析结果显示,非奈利酮治疗CKD伴T2DM患者,可以显著降低新发心衰风险32%,降低首次心衰住院风险29%,降低总的心衰住院风险30%[106]。
4. 肥胖。体质量指数(body mass index,BMI)与心衰发生相关,Framingham心脏研究发现,校正其他危险因素后,BMI每升高1 kg/m2,男性和女性发生心衰的风险分别增加5%和7%;与正常体质量(BMI 18.5~<25 kg/m2)的个体比较,超重(BMI 25.0~<30.0 kg/m2)和肥胖(BMI≥30.0 kg/m2)男性发生心衰的风险比分别为1.20和1.90,女性分别为1.50和2.12[107]。Pandey等人[108]研究结果显示,超重或肥胖人群中BMI水平与整体心衰发病风险之间呈剂量依赖的正相关,BMI每增加1个标准差,整体心衰发病风险显著增加29%,其中,HFpEF发病风险增加38%,HFrEF发病风险增加10%;研究还发现,超重或不同程度肥胖均显著增加HFpEF的发病风险,只有中重度肥胖才显著增加HFrEF的发病风险,提示肥胖对HFpEF发病风险的影响较HFrEF更大。此外,研究显示,肥胖患者在限制热量摄入及增加体力活动等综合措施基础上应用皮下注射GLP-1受体激动剂利拉鲁肽(1次/d)或司美格鲁肽(1次/周),可以显著减轻并维持体质量[109, 110]。
5. 其他。研究显示,心衰A期患者接受BNP(>50 pg/mL)[38]或NT-proBNP(>125 pg/mL)[39]指导的筛查,并接受专业团队的强化管理和干预,与常规管理比较,有助于预防左心室功能障碍或新发心衰的发生,减少心脏疾病导致的住院或死亡等事件。
目前,关于心衰A期患者一级预防的推荐见表7。

心力衰竭A期患者一级预防的推荐
心力衰竭A期患者一级预防的推荐
| 推荐意见 | 推荐类别 | 证据级别 |
|---|---|---|
| 对于高血压患者,推荐积极降压治疗,预防心力衰竭的发生 | Ⅰ类 | A级 |
| 对于高血压患者,在能够耐受的情况下,推荐降压治疗目标为血压<130/80 mmHg | Ⅰ类 | B级 |
| 对于2型糖尿病患者,推荐应用SGLT-2抑制剂,降低心力衰竭的发生和住院风险 | Ⅰ类 | A级 |
| 对于2型糖尿病伴慢性肾脏病患者,推荐应用SGLT-2抑制剂(达格列净或恩格列净)治疗,降低心力衰竭住院或心血管死亡风险 | Ⅰ类 | A级 |
| 对于2型糖尿病伴慢性肾脏病患者,推荐应用非奈利酮,降低心力衰竭住院风险 | Ⅰ类 | A级 |
| 对于超重或肥胖患者,推荐在限制热量摄入、增加体力活动等综合管理措施基础上应用GLP-1受体激动剂(如利拉鲁肽或司美格鲁肽)减轻并维持体质量 | Ⅰ类 | A级 |
| A期患者应该考虑定期检测利钠肽水平,筛查利钠肽水平升高患者,接受专业团队的强化管理和干预,有助于减少左心室功能障碍或新发心力衰竭的发生 | Ⅱa类 | B级 |
| 对于高心力衰竭风险的2型糖尿病患者,如果不能应用SGLT-2抑制剂,应该考虑应用GLP-1受体激动剂 | Ⅱa类 | B级 |
| 对于高心力衰竭风险的2型糖尿病患者,可以考虑应用部分DPP-4抑制剂,如西格列汀或利格列汀或阿格列汀 | Ⅱb类 | B级 |
| 对于高心力衰竭风险的2型糖尿病患者,不推荐应用沙格列汀或维格列汀 | Ⅲ类 | B级 |
注:DPP-4为二肽激肽酶-4;GLP-1为胰高血糖素样肽-1;SGLT-2为钠-葡萄糖共转运蛋白-2;1 mmHg = 0.133 kPa
针对心衰B期患者,需要采用无创性心脏影像学检查发现无症状的左心室收缩或舒张功能障碍、心室肥厚、心室扩大、室壁运动异常及瓣膜性心脏病、心脏生物标志物升高等;其次,针对上述亚临床异常,推荐采取强化生活方式管理及相应药物治疗,延缓症状性心衰的发生(Ⅰ类推荐,C级证据)。
1. ACEI或ARB。早期研究显示,对于急性心肌梗死(acute myocardial infarction,AMI)后LVEF≤40%的无症状的左心室收缩功能障碍(left ventricular systolic dysfunction,LVSD)患者[111, 112, 113, 114, 115]或不同病因LVEF≤35%的无症状LVSD患者[116, 117],应用ACEI治疗,可以延缓或改善患者左心室重构,提高LVEF水平和活动耐量,降低心衰的发病风险,降低心衰死亡或住院风险。对于不耐受ACEI的患者,应用ARB(如氯沙坦[118]或缬沙坦[119])治疗,在降低全因死亡风险方面的疗效与ACEI类似,耐受性更好。
2. β受体阻滞剂:对于AMI后LVEF≤40%的无症状LVSD患者[120, 121, 122]或不同病因LVEF≤35%的无症状LVSD患者[123],应用β受体阻滞剂治疗,可以降低心衰发病风险,降低全因死亡及心血管死亡风险,改善左心室重构。
3. MRA。早期研究显示,AMI患者血运重建后常规治疗基础上早期应用螺内酯或依普利酮治疗,可以显著改善左心室重构,降低BNP和NT-proBNP水平[124, 125]。新近一项研究旨在评估老年(年龄≥65岁)无症状左心室功能不全患者应用螺内酯治疗是否可以降低24个月随访时新发心衰风险,由于螺内酯组肾功能恶化导致停药率较高(55%)而终止研究,但是,应用螺内酯治疗患者左心室功能改善发生率显著高于未应用患者[126]。
4. ARNI。PARADISE-MI研究[127]结果显示,AMI后1周内存在LVEF≤40%和(或)肺淤血的患者(5 661例),与雷米普利(2 831例)比较,应用沙库巴曲缬沙坦(2 830例)治疗,不能显著降低心血管死亡或新发心衰的风险。
5. SGLT-2抑制剂。EMMY研究[128]结果显示,AMI患者(476例)接受冠状动脉血运重建后72 h内(无论LVEF水平)应用恩格列净(10 mg/d)治疗26周,可以显著降低NT-proBNP水平,改善患者的心脏功能和结构指标。DECLARE-TIMI 58研究的预设亚组分析结果显示,对于有AMI病史的T2DM患者(3 584例),应用达格列净(10 mg/d)治疗可以较安慰剂显著降低患者心血管死亡或心衰住院的复合终点风险[129]。
6. GLP-1受体激动剂。SELECT研究[130]入选了17 604例年龄≥45岁、已经存在心血管疾病(包括既往AMI病史、既往卒中或症状性周围动脉疾病)的肥胖(BMI≥27 kg/m2)但没有T2DM的患者,其中只有AMI病史的患者11 906例(占68%),结果显示,与安慰剂比较,应用GLP-1受体激动剂——司美格鲁肽(2.4 mg,每周一次,皮下注射)可以显著降低心血管死亡、非致死性心肌梗死、非致死性卒中的主要复合终点风险20%(风险比为0.80,95%可信区间为0.72~0.90,P<0.001),可以降低心衰复合终点(心血管死亡或因心衰住院或紧急就诊的首次事件)风险18%(风险比为0.82,95%可信区间为0.71~0.96)。
7. 植入式心脏转复除颤起搏器(implantable cardioverter defibrillator,ICD)。MADIT-Ⅱ研究[131]结果显示,对于AMI后40 d以上,LVEF≤30%,NYHA心功能分级Ⅰ级的患者(1 232例)应用ICD治疗,平均随访20月,与安慰剂比较,可以显著降低全因死亡风险31%。
目前,关于心衰B期患者一级预防的推荐见表8。

心力衰竭B期患者一级预防的推荐
心力衰竭B期患者一级预防的推荐
| 推荐意见 | 推荐类别 | 证据级别 |
|---|---|---|
| 对于无症状的LVEF≤40%的患者(无论有无AMI病史),推荐应用ACEI治疗,降低症状性心力衰竭的发病及死亡风险 | Ⅰ类 | A级 |
| 对于AMI后LVEF≤40%的患者,如果不能耐受ACEI治疗,推荐应用ARB治疗,降低症状性心力衰竭的发病及死亡风险 | Ⅰ类 | B级 |
| 对于AMI后LVEF≤40%的患者,推荐应用β受体阻滞剂治疗,降低死亡风险 | Ⅰ类 | B级 |
| 对于无症状的LVEF≤40%的患者,推荐应用β受体阻滞剂治疗,降低心力衰竭发病风险 | Ⅰ类 | C级 |
| 对于AMI血运重建后患者,推荐早期应用醛固酮受体拮抗剂改善心室重构 | Ⅰ类 | C级 |
| 对于AMI至少40 d,接受规范药物治疗后LVEF≤30%,NYHA心功能分级Ⅰ级,身体状况良好,预期寿命>1年的患者,推荐植入ICD预防SCD,降低死亡风险 | Ⅰ类 | B级 |
| 对于AMI血运重建后患者,应该考虑早期应用SGLT-2抑制剂改善心室重构,降低心血管死亡或心力衰竭住院风险 | Ⅱa类 | B级 |
| 对于有AMI病史合并肥胖的患者,应该考虑应用GLP-1受体激动剂,降低心血管事件(包括心力衰竭)的发病风险 | Ⅱa类 | B级 |
| 对于AMI血运重建后患者,可以考虑早期应用ARNI改善心室重构 | Ⅱb类 | C级 |
注:ACEI为血管紧张素转换酶抑制剂;AMI为急性心肌梗死;ARB为血管紧张素Ⅱ受体阻滞剂;ARNI为血管紧张素受体脑啡肽酶抑制剂;GLP-1为胰高血糖素样肽-1;ICD为植入式心脏转复除颤起搏器;LVEF为左心室射血分数;NYHA为纽约心脏协会;SGLT-2为钠-葡萄糖共转运蛋白-2
症状性心衰患者应控制液体入量为1.5~2.0 L/d。也可以根据患者的体质量设定液体摄入量,体质量<85 kg患者每日液体摄入量<30 mL/kg;体质量>85 kg患者每日液体摄入量<35 mL/kg。对于AHF发作患者,更应该严格控制液体摄入量,尤其是伴有明显容量超负荷的患者,推荐液体摄入量控制在1.5 L/d以内,以改善心衰症状[1,76](Ⅰ类推荐,C级证据)。
1. 利尿剂。(1)临床价值:利尿剂是HFrEF患者的标准治疗中必不可少的部分,合理应用利尿剂是心衰药物治疗的基础[76,135, 136]。(2)适应证:对于存在容量超负荷证据的心衰患者均推荐应用利尿剂,减轻容量超负荷,改善心衰症状,避免心衰恶化(Ⅰ类推荐,B级证据)。(3)药物种类:首选袢利尿剂,包括呋塞米、托拉塞米和布美他尼(表9)(Ⅰ类推荐,C级证据)[76]。托伐普坦是精氨酸血管加压素(arginine vasopressin,AVP)的V2受体拮抗剂,具有排水不利钠的作用,适用于心衰伴有顽固性水肿或低钠血症或肾功能损害的患者。

常用袢利尿剂比较
常用袢利尿剂比较
| 药物种类及名称 | 呋塞米 | 托拉塞米 | 布美他尼 |
|---|---|---|---|
| 静脉剂量换算 | 40 mg | 20 mg | 1 mg |
| 口服/静脉剂量换算 | 2∶1 | 1∶1 | 1∶1 |
| 生物利用度 | 10%~90% | 80%~100% | 80%~100% |
| 半衰期 | 1~3 h | 4~6 h | 1~3 h |
| 作用时间 | 6~8 h | 12~18 h | 6~8 h |
| 起始剂量 | 20~40 mg/d | 10~20 mg/d | 0.5~1.0 mg/d |
| 每日常用剂量 | 20~80 mg | 10~40 mg | 1~4 mg |
| 每日最大口服剂量 | 120~160 mg | 100 mg | 6~8 mg |
2. 肾素-血管紧张素系统(renin-angiotensin system,RAS)抑制剂。目前,用于心衰患者治疗的RAS抑制剂包括ACEI、ARB和ARNI三种。(1)临床价值:ACEI是被临床研究证实能够降低HFrEF患者死亡风险的第一类药物。荟萃分析结果显示,与安慰剂比较,ACEI治疗可以显著降低HFrEF患者的全因死亡风险20%~26%,降低心衰住院风险27%~33%,不同种类ACEI药物效果类似(“类效应”)[137, 138]。对于不能耐受ACEI的HFrEF患者,应用ARB治疗也可以显著降低心衰住院和心血管死亡风险。PARADIGM-HF研究[139]显示,与依那普利比较,沙库巴曲缬沙坦治疗可以显著降低HFrEF患者心血管死亡或心衰住院的主要复合终点风险20%,降低全因死亡风险16%,降低心血管死亡风险20%,降低心衰住院风险21%。沙库巴曲缬沙坦治疗还可以显著HFrEF患者心脏性猝死(sudden cardiac death,SCD)的风险,尤其是显著降低非缺血性心衰患者的SCD风险29%[140]。但是,新近LIFE研究[141, 142]结果显示,与缬沙坦比较,沙库巴曲缬沙坦治疗严重HFrEF(NYHA心功能分级Ⅳ级)患者,并不能显著降低NT-proBNP水平,且高血钾的风险明显升高,与患者对沙库巴曲缬沙坦(即使是低剂量)的耐受性差有关。(2)适应证:详见表10。(3)禁忌证:应用ACEI或ARNI的绝对禁忌证包括对ACEI或ARNI过敏、有血管神经性水肿病史、双侧肾动脉严重狭窄、无尿性肾功能衰竭、妊娠期及哺乳期女性;相对禁忌证包括血肌酐>221 μmol/L(ARNI)或265.2 μmol/L(ACEI)或估算的肾小球滤过率(estimated glomerular filtration rate,eGFR)<30 mL·min-1·1.73m-2、高钾血症(ARNI:血钾>5.4 mmol/L,ACEI:血钾>5.5 mmol/L)、症状性低血压(ARNI:收缩压<95 mmHg,ACEI:收缩压<90 mmHg)、左心室流出道梗阻(如主动脉瓣狭窄或梗阻性肥厚型心肌病)等。ARB的禁忌证,除血管神经性水肿外,其他同ACEI。(4)常用药物:详见表11。(5)合理应用:从小剂量开始,逐渐加量,直到临床研究采用的靶剂量或患者的最大耐受剂量(maximum tolerated dose,MTD)。患者由ACEI换用剂量相当的ARNI前要求血压稳定(收缩压>95 mmHg)且停用ACEI至少36h,降低血管神经性水肿的发生风险;服用ARB患者可以直接换用剂量相当的ARNI。

HFrEF患者应用肾素-血管紧张素系统抑制剂的推荐
HFrEF患者应用肾素-血管紧张素系统抑制剂的推荐
| 推荐意见 | 推荐 类别 | 证据 级别 |
|---|---|---|
| NYHA心功能分级Ⅱ级或Ⅲ级的HFrEF患者,推荐应用ARNI,降低心力衰竭住院和死亡风险 | Ⅰ类 | A级 |
| NYHA心功能分级Ⅱ~Ⅳ级的HFrEF患者,如果不能应用ARNI,推荐应用ACEI,降低心力衰竭住院和死亡风险 | Ⅰ类 | A级 |
| NYHA心功能分级Ⅱ~Ⅳ级的HFrEF患者,如果对于ACEI不耐受或不能应用ARNI,推荐应用ARB,降低心力衰竭住院和死亡风险 | Ⅰ类 | A级 |
| NYHA心功能分级Ⅱ级或Ⅲ级,如果能够耐受ACEI或ARB,推荐换用ARNI,进一步降低心力衰竭住院和死亡风险 | Ⅰ类 | B级 |
| NYHA心功能分级Ⅳ级的HFrEF患者,尤其是伴有血压降低(收缩压<95 mmHg)的患者,不推荐应用ARNI | Ⅲ类 | B级 |
| 应用ACEI同时或末次用药后36h内不推荐应用ARNI | Ⅲ类 | B级 |
| 有血管神经性水肿病史的HFrEF患者,不推荐应用ACEI或ARNI | Ⅲ类 | C级 |
注:ACEI为血管紧张素转换酶抑制剂;ARB为血管紧张素Ⅱ受体阻滞剂;ARNI为血管紧张素受体脑啡肽酶抑制剂;HFrEF为射血分数降低的心力衰竭;NYHA为纽约心脏协会

常用肾素-血管紧张素系统抑制剂及其剂量
常用肾素-血管紧张素系统抑制剂及其剂量
| 药物名称 | 起始剂量 | 目标剂量 |
|---|---|---|
| 血管紧张素转换酶抑制剂 | ||
| 卡托普利 | 6.25 mg,3次/d | 50 mg,3次/d |
| 依那普利 | 2.5 mg,2次/d | 10~20 mg,2次/d |
| 福辛普利 | 5~10 mg,1次/d | 40 mg,1次/d |
| 培哚普利 | 1 mg,1次/d | 8 mg,1次/d |
| 雷米普利 | 1.25~2.5 mg,1次/d | 10 mg,1次/d |
| 贝那普利 | 2.5 mg,1次/d | 10~20 mg,1次/d |
| 咪达普利 | 1.25 mg,1次/d | 10 mg,1次/d |
| 血管紧张素Ⅱ受体阻滞剂a | ||
| 氯沙坦 | 25~50 mg,1次/d | 150 mg,1次/d |
| 缬沙坦 | 20~40 mg,1次/d | 160 mg,2次/d |
| 坎地沙坦 | 4~8 mg,1次/d | 32 mg,1次/d |
| 血管紧张素脑啡肽酶抑制剂 | ||
| 沙库巴曲缬沙坦 | 25~100 mg,2次/d | 200 mg,2次/d |
注:a有循证医学证据的药物
3. β肾上腺素能受体阻滞剂(β受体阻滞剂)。(1)临床价值:临床研究证实,对于HFrEF患者,在利尿剂和ACEI治疗基础上,应用比索洛尔或琥珀酸美托洛尔缓释片或卡维地洛这3种β受体阻滞剂,可以显著降低全因死亡风险34%~35%,降低心衰住院风险27%~36%,降低SCD风险41%~44%[143, 144, 145];荟萃分析结果也显示,β受体阻滞剂治疗可以显著降低HFrEF患者的全因死亡风险33%,降低心血管死亡风险29%,降低SCD风险31%[146]。β受体阻滞剂成为第1种可以显著降低HFrEF患者SCD风险的药物。(2)适应证:见表13。(3)禁忌证:心原性休克(cardiogenic shock,CS)、低血压状态(收缩压<90 mmHg)、病态窦房结综合征(sick sinus syndrome,SSS)、心动过缓(<50次/min)、二度及以上房室传导阻滞且未安装心脏起搏器、支气管哮喘急性发作等。(4)常用药物:详见表12[147]。不同β受体阻滞剂在治疗慢性HFrEF时不具有“类效应”。欧美心衰指南推荐临床试验证实有效的β受体阻滞剂,包括比索洛尔、琥珀酸美托洛尔缓释片、卡维地洛,其中,比索洛尔和美托洛尔为选择性β1受体阻滞剂,而卡维地洛为α和β受体双重阻滞剂。酒石酸美托洛尔与琥珀酸美托洛尔缓释片属于同一种活性成分,自2002年以来,国内一直应用酒石酸美托洛尔治疗心衰[147]。结合我国国情,本指南也推荐我国心衰患者应用酒石酸美托洛尔(Ⅰ类推荐,C级证据),部分患者起始治疗时也可以应用酒石酸美托洛尔作为过渡。(5)合理应用:一般从小剂量起始,每隔2~4周剂量递增1次,达到目标剂量或MTD。晨起静息心率是评估心脏β受体有效阻滞的观察指标之一,通常静息心率降至50~60次/min的剂量为β受体阻滞剂应用的目标剂量或MTD。

常用β受体阻滞剂及其剂量
常用β受体阻滞剂及其剂量
| 药物名称 | 起始剂量 | 目标剂量 |
|---|---|---|
| 琥珀酸美托洛尔(缓释片) | 11.875~23.75 mg,1次/d | 190.0 mg,1次/d |
| 富马酸比索洛尔 | 1.25 mg,1次/d | 10 mg,1次/d |
| 卡维地洛 | 3.125~6.25 mg,2次/d | 25~50 mg,2次/d |
| 酒石酸美托洛尔(平片) | 6.25 mg,2~3次/d | 50 mg,2~3次/d |

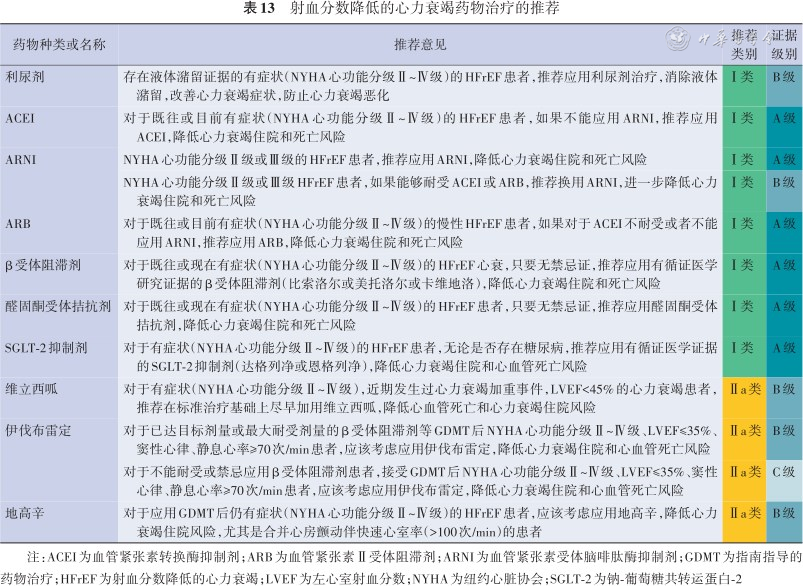
射血分数降低的心力衰竭药物治疗的推荐
射血分数降低的心力衰竭药物治疗的推荐
| 药物种类或名称 | 推荐意见 | 推荐 类别 | 证据 级别 |
|---|---|---|---|
| 利尿剂 | 存在液体潴留证据的有症状(NYHA心功能分级Ⅱ~Ⅳ级)的HFrEF患者,推荐应用利尿剂治疗,消除液体潴留,改善心力衰竭症状,防止心力衰竭恶化 | Ⅰ类 | B级 |
| ACEI | 对于既往或目前有症状(NYHA心功能分级Ⅱ~Ⅳ级)的HFrEF患者,如果不能应用ARNI,推荐应用ACEI,降低心力衰竭住院和死亡风险 | Ⅰ类 | A级 |
| ARNI | NYHA心功能分级Ⅱ级或Ⅲ级的HFrEF患者,推荐应用ARNI,降低心力衰竭住院和死亡风险 | Ⅰ类 | A级 |
| NYHA心功能分级Ⅱ级或Ⅲ级HFrEF患者,如果能够耐受ACEI或ARB,推荐换用ARNI,进一步降低心力衰竭住院和死亡风险 | Ⅰ类 | B级 | |
| ARB | 对于既往或目前有症状(NYHA心功能分级Ⅱ~Ⅳ级)的慢性HFrEF患者,如果对于ACEI不耐受或者不能应用ARNI,推荐应用ARB,降低心力衰竭住院和死亡风险 | Ⅰ类 | A级 |
| β受体阻滞剂 | 对于既往或现在有症状(NYHA心功能分级Ⅱ~Ⅳ级)的HFrEF心衰,只要无禁忌证,推荐应用有循证医学研究证据的β受体阻滞剂(比索洛尔或美托洛尔或卡维地洛),降低心力衰竭住院和死亡风险 | Ⅰ类 | A级 |
| 醛固酮受体拮抗剂 | 对于既往或现在有症状(NYHA心功能分级Ⅱ~Ⅳ级)的HFrEF患者,只要无禁忌证,推荐应用醛固酮受体拮抗剂,降低心力衰竭住院和死亡风险 | Ⅰ类 | A级 |
| SGLT-2抑制剂 | 对于有症状(NYHA心功能分级Ⅱ~Ⅳ级)的HFrEF患者,无论是否存在糖尿病,推荐应用有循证医学证据的SGLT-2抑制剂(达格列净或恩格列净),降低心力衰竭住院和心血管死亡风险 | Ⅰ类 | A级 |
| 维立西呱 | 对于有症状(NYHA心功能分级Ⅱ~Ⅳ级),近期发生过心力衰竭加重事件,LVEF<45%的心力衰竭患者,推荐在标准治疗基础上尽早加用维立西呱,降低心血管死亡和心力衰竭住院风险 | Ⅱa类 | B级 |
| 伊伐布雷定 | 对于已达目标剂量或最大耐受剂量的β受体阻滞剂等GDMT后NYHA心功能分级Ⅱ~Ⅳ级、LVEF≤35%、窦性心律、静息心率≥70次/min患者,应该考虑应用伊伐布雷定,降低心力衰竭住院和心血管死亡风险 | Ⅱa类 | B级 |
| 对于不能耐受或禁忌应用β受体阻滞剂患者,接受GDMT后NYHA心功能分级Ⅱ~Ⅳ级、LVEF≤35%、窦性心律、静息心率≥70次/min患者,应该考虑应用伊伐布雷定,降低心力衰竭住院和心血管死亡风险 | Ⅱa类 | C级 | |
| 地高辛 | 对于应用GDMT后仍有症状(NYHA心功能分级Ⅱ~Ⅳ级)的HFrEF患者,应该考虑应用地高辛,降低心力衰竭住院风险,尤其是合并心房颤动伴快速心室率(>100次/min)的患者 | Ⅱa类 | B级 |
注:ACEI为血管紧张素转换酶抑制剂;ARB为血管紧张素Ⅱ受体阻滞剂;ARNI为血管紧张素受体脑啡肽酶抑制剂;GDMT为指南指导的药物治疗;HFrEF为射血分数降低的心力衰竭;LVEF为左心室射血分数;NYHA为纽约心脏协会;SGLT-2为钠-葡萄糖共转运蛋白-2
4. MRA。(1)临床价值:临床研究显示,在ACEI和β受体阻滞剂治疗基础上,应用MRA可以显著降低HFrEF患者全因死亡风险24%~30%,降低心衰住院风险35%~39%,降低SCD风险24%~29%[148, 149, 150]。荟萃分析结果也显示,MRA可以显著降低HFrEF患者SCD风险23%[151]。因此,MRA成为继β受体阻滞剂之后第2种可以显著降低HFrEF患者SCD风险的药物。(2)适应证:见表13。(3)禁忌证:存在高钾血症(>5.0 mmol/L)或肾功能不全(血肌酐>221 μmol/L或eGFR<30 mL·min-1·1.73 m-2)患者不推荐应用(Ⅲ类推荐,B级证据)。(4)合理应用:从小剂量起始,逐渐增加剂量。螺内酯初始剂量为10~20 mg,1次/d,目标剂量20~40 mg,1次/d;依普利酮初始剂量为25 mg,1次/d,目标剂量50 mg,1次/d。服药过程中需要定期监测肾功能和血钾水平。
5. SGLT-2抑制剂。(1)临床价值:DAPA-HF研究[152]结果显示,在指南指导的药物治疗(guideline-directed medical therapy,GDMT)基础上应用达格列净(10 mg/d)治疗,可以显著降低HFrEF患者心衰恶化或心血管死亡的主要复合终点风险26%,降低首次心衰恶化风险30%,降低全因死亡风险17%,降低心血管死亡风险18%。EMPEROR-Reduced研究[153]结果显示,在GDMT基础上应用恩格列净(10 mg/d)治疗,可以显著降低HFrEF患者心衰恶化或心血管死亡的主要复合终点风险25%,降低总心衰住院风险30%,但是全因死亡和心血管死亡风险均只降低8%,未达到统计学意义(P>0.05)。亚组分析显示,上述疗效与患者既往心衰治疗情况、是否合并T2DM、心衰病因、患者年龄、性别、基础BMI及肾功能水平均无关。上述两个研究的荟萃分析结果显示,与安慰剂比较,SGLT-2抑制剂治疗可以显著降低HFrEF患者全因死亡风险13%,降低心血管死亡风险14%,降低心血管死亡或首次心衰住院风险26%,降低心血管死亡或反复心衰住院风险25%,还可以延缓eGFR的下降趋势,显著改善肾脏复合终点[154]。SGLT-2抑制剂的临床获益可能是多因素作用结果,独立于其降糖作用[155]。(2)适应证:见表13。(3)禁忌证:对本品过敏、终末期肾脏病或透析患者、1型糖尿病患者及糖尿病酮症酸中毒患者,不推荐起始应用。其中,关于禁忌应用SGLT-2抑制剂的eGFR水平,达格列净药品说明书及DAPA-CKD研究[102]入选标准的低限均为eGFR<25 mL·min-1·1.73 m-2,恩格列净说明书推荐的低限为30 mL·min-1·1.73 m-2,EMPA-KIDNEY研究[103]入选标准的低限为20 mL·min-1·1.73 m-2。(4)合理应用:口服达格列净或恩格列净,目标剂量为10 mg/d,用药前纠正血容量不足,根据患者基线血压、体质量、血容量及血糖等因素,起始治疗时药物剂量可酌情减半(5 mg/d),用药期间监测血压及肾功能。注意局部清洁,预防泌尿系和(或)生殖系感染。
6. 窦房结起搏电流抑制剂——伊伐布雷定。(1)临床价值:SHIFT研究[156]结果显示,HFrEF患者在GDMT基础上,LVEF≤35%,NYHA心功能分级Ⅱ~Ⅳ级,窦性心律,静息心率≥70次/min,应用伊伐布雷定治疗,可以显著降低心衰恶化住院或心血管死亡的主要复合终点风险18%,主要是降低心衰恶化住院风险26%,心血管死亡或全因死亡风险无明显降低。最新发表的POSITIVE研究[157]中期分析结果显示,在中国成人CHF患者中应用伊伐布雷定6个月,可以显著降低心衰患者心率,改善心功能,提高生活质量。在儿童DCM导致的CHF患者应用伊伐布雷定也是安全的、有效的[158]。新近,FIRST研究[159]结果显示,与安慰剂(181例)比较,成人HFrEF患者(179例)应用缓释伊伐布雷定(从5 mg,1次/d起始,最大剂量15 mg,1次/d)治疗32周可以降低静息心率,改善心脏结构和功能,改善生活质量,降低心衰恶化或心血管疾病导致的住院。(2)适应证:见表13。(3)禁忌证:SSS、窦房传导阻滞、二度及以上房室传导阻滞(除非已安装心脏永久起搏器)、治疗前心率<60次/min,血压<90/50 mmHg,心房颤动(房颤)或心房扑动(房扑)患者。(4)合理应用:起始剂量为2.5 mg,2次/d,2周后根据心率调整用量,最大剂量7.5 mg,2次/d。清晨静息心率控制在60次/min左右,不宜低于55次/min。不良反应主要包括心动过缓,光幻视(闪光现象),与剂量相关。
7. 口服洋地黄类药物——地高辛。(1)临床价值:DIG研究[160]结果显示,对LVEF≤45%的窦性心律CHF患者,在利尿剂、ACEI等常规抗心衰药物治疗基础上应用地高辛治疗,可以显著降低心衰恶化住院风险28%,但不能降低全因死亡和心血管死亡风险。研究显示,血清地高辛浓度(serum digoxin concentration,SDC)与患者预后密切相关,SDC为0.5~0.9 ng/mL患者的死亡和心衰住院率最低[161]。(2)适应证:见表13。(3)禁忌证:SSS、窦房传导阻滞、二度及以上房室传导阻滞(除非已植入心脏永久起搏器)、预激综合征伴有房颤或房扑。(4)合理应用:采用维持剂量法,即0.125~0.25 mg,1次/d,应该考虑监测SDC(Ⅱa类推荐,B级证据),维持在0.5~0.9 ng/mL之间。存在明显心肌缺血、低氧血症、肾功能不全、低钾血症、低镁血症时要积极纠正,老年、低体质量患者要注意减量。
8. 口服可溶性鸟苷酸环化酶(soluble guanylate cyclase,sGC)刺激剂——维立西呱。(1)临床价值:VICTORIA研究[162]结果显示,应用GDMT后仍然有症状(NYHA心功能分级Ⅱ~Ⅳ级),LVEF<45%,近期存在心衰加重表现患者,与安慰剂比较,应用维立西呱(起始剂量2.5 mg,1次/d,靶剂量10 mg,1次/d)治疗,可以显著降低首次因心衰住院或心血管死亡的主要复合终点风险10%,降低总的心衰住院风险10%。也可以显著降低NT-proBNP水平,与患者的主要复合终点降低有关[163]。(2)适应证:见表13。(3)禁忌证:由于可能导致低血压,不建议与长效的硝酸酯类药物或磷酸二酯酶-5(phosphodiesterase-5,PDE-5)抑制剂联用,存在症状性低血压(收缩压<90 mmHg)、eGFR<15 mL·min-1·1.73 m-2或者透析患者、妊娠期及哺乳期女性禁用。(4)合理应用:起始剂量为2.5 mg,1次/d,2周左右加倍剂量,根据患者耐受情况调整至合适的维持剂量,最大剂量为10 mg,1次/d。
9. 口服特异性心肌肌球蛋白激动剂——Omecamtiv mercabil(OM)。是一种口服新型选择性(特异性)心肌肌球蛋白激活剂,属于正性肌力药,可以在不影响心肌细胞内钙浓度或心肌耗氧量的情况下增加心肌收缩力。GALACTIC-HF研究[164]显示,应用GDMT后仍有症状(NYHA心功能分级Ⅱ~Ⅳ级),LVEF≤35%的HFrEF患者,应用OM治疗(25~50 mg,2次/d),与安慰剂比较,可以显著降低首次心衰事件或心血管死亡的主要复合终点达8%,但全因死亡和心血管死亡风险均没有明显降低(P均>0.05)。
10. 中成药治疗。(1)芪苈强心胶囊。国内既往一项临床研究纳入了512例慢性HFrEF患者,在常规抗心衰药物治疗基础上联合芪苈强心胶囊治疗,可以显著降低治疗12周时患者的NT-proBNP水平;同时改善次要终点指标,包括NYHA心功能分级、LVEF水平、6 MWD及QoL[165]。(2)芪参益气滴丸。一项研究纳入640例慢性缺血性HFrEF(LVEF≤45%)患者,常规抗心衰药物治疗基础上联合芪参益气滴丸治疗,可以显著提高患者6个月时的6MWD,改善患者的生活质量[166]。
综上,根据目前临床研究结果,适用HFrEF患者药物治疗的推荐见表13。
11. 联合用药。研究证实,可以显著降低慢性HFrEF患者全因死亡或心血管死亡和心衰住院风险的GDMT主要包括ARNI/ACEI(或ARB)、β受体阻滞剂、MRA及SGLT-2抑制剂四类药物,称为“新四联(quadruple)”[167]。最新发表的一项网络荟萃分析结果显示,ACEI+β受体阻滞剂(“黄金搭档”)、ACEI+β受体阻滞剂+MRA(传统“金三角”)、ARNI+β受体阻滞剂+MRA(新型“金三角”)和ARNI+β受体阻滞剂+MRA+SGLT-2抑制剂(“新四联”)治疗慢性HFrEF患者,可以分别显著降低患者全因死亡风险31%、48%、56%和61%[168]。因此,推荐慢性HFrEF患者在血液动力学稳定并且无禁忌证情况下,尽早、小剂量、同时启动“新四联”药物(Ⅰ类推荐,B级证据);如果患者不能耐受小剂量“新四联”药物同时启动,可以根据患者的个体情况和药物特点个体化选择1~2种GDMT药物先启动,然后根据患者的耐受情况,在4~6周内序贯启动“新四联”药物[168, 169, 170, 171]。推荐HFrEF患者启动“新四联”药物治疗后应根据血压、心率等生命体征及肾功能、血钾等指标,评估患者的耐受性,逐渐滴定剂量至靶剂量或MTD(Ⅰ类推荐,B级证据)。
包括ICD、心脏再同步化治疗(cardiac resynchronization therapy,CRT)及心肌收缩力调节器(cardiac contractility modulation,CCM)等。均强调病因治疗和应用3~6个月的GDMT后再次评估指征。
1. ICD。(1)临床价值及临床研究[172, 173, 174, 175, 176, 177, 178, 179]:①二级预防:多项临床研究结果显示,曾经发生过症状性持续性室性心律失常导致心脏骤停但复苏存活患者,与胺碘酮等抗心律失常药物(antiarrhythmic drugs,AADs)治疗比较,ICD可以显著降低全因死亡风险及SCD风险。②一级预防:对于LVEF≤35%、NYHA心功能分级Ⅱ级或Ⅲ级的心衰患者,应用ICD可以显著降低全因死亡风险,主要是降低SCD风险,与心衰病因无关。一项荟萃分析结果显示,缺血性心衰和DCM心衰患者分别降低全因死亡风险29%和26%,分别降低SCD风险57%和66%[179]。DANISH研究[175]结果显示,ICD治疗非缺血性心衰患者,不能显著降低全因死亡风险和心血管死亡风险,但是可以显著降低SCD风险50%。此外,DINAMIT研究[180]和IRIS研究[181]结果显示,AMI后40 d内患者应用ICD,虽然可以降低心律失常导致的死亡,但显著增加了非心律失常相关的死亡。早期研究结果显示,短期内SCD高危患者应用可穿戴式ICD(wearable ICD,WCD)安全、有效[182, 183, 184, 185];但大样本VEST研究[186](2 302例患者)显示,AMI发生40 d内LVEF≤35%患者应用WCD并不能显著降低90 d时SCD或室性心律失常导致的死亡风险。(2)适应证:见表14。(3)ICD装置选择:通常,首选经静脉(transvenous,TV)途径植入ICD(TV-ICD)。近年来,经皮下(subcutaneous,SC)植入ICD(S-ICD)的有效性和安全性已经得到多项临床研究证实[188, 189, 190],因此,对于无起搏适应证或TV-SCD失败或禁忌的患者,应该考虑应用S-ICD(Ⅱa类推荐,A级证据)。

射血分数降低的心力衰竭患者应用ICD的推荐
射血分数降低的心力衰竭患者应用ICD的推荐
| 推荐意见 | 推荐类别 | 证据级别 |
|---|---|---|
| 既往发生过恶性室性心律失常伴有血液动力学不稳定或心脏骤停事件,预计生存期>1年且生活质量良好的HFrEF患者,推荐植入ICD进行二级预防,降低SCD和全因死亡风险 | Ⅰ类 | A级 |
| 应用GDMT 3~6个月后,NYHA心功能分级Ⅱ~Ⅲ级,LVEF≤35%,预计生存期>1年且生活质量良好的缺血性病因(急性心肌梗死40 d后)的HFrEF患者,推荐植入ICD进行一级预防,降低SCD和全因死亡风险 | Ⅰ类 | A级 |
| 应用GDMT 3~6个月后,NYHA心功能分级Ⅱ~Ⅲ级,LVEF≤35%,预计生存期>1年且生活质量良好的非缺血性病因的HFrEF患者,推荐植入ICD进行一级预防,降低SCD风险 | Ⅰ类 | A级 |
| 首选经静脉植入ICD,对于无起搏适应证或经静脉置入ICD失败或禁忌的患者,应该考虑经皮下植入ICD | Ⅱa类 | A级 |
| 对于短期内SCD高危(包括急性心肌梗死后40 d内或高危非缺血性)的HFrEF患者,可以考虑可穿戴式ICD作为植入ICD的过渡治疗 | Ⅱb类 | B级 |
| 急性心肌梗死40 d内患者,不推荐植入ICD | Ⅲ类 | A级 |
| NYHA心功能分级Ⅳ级,伴有严重症状(衰弱)或合并症,对药物治疗反应差,预期寿命不足1年的难治性HFrEF患者,不推荐植入ICD | Ⅲ类 | C级 |
注:GDMT为指南指导的药物治疗;HFrEF为射血分数降低的心力衰竭;ICD为植入式心脏转复除颤起搏器;LVEF为左心室射血分数;NYHA为纽约心脏协会;SCD为心脏性猝死
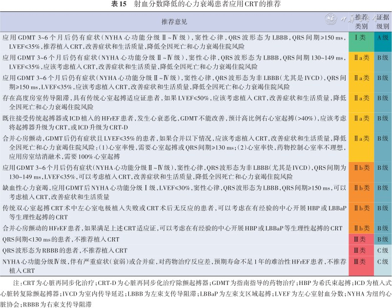
2. CRT。(1)临床价值:对于HFrEF患者,如果应用GDMT 3~6个月后仍有症状(NYHA心功能分级Ⅱ~Ⅳ级),LVEF≤35%,窦性心律,且QRS间期≥130 ms,应用CRT,包括只有起搏功能的CRT-P或者兼有除颤功能的CRT-D,可以显著改善患者症状,提高生活质量,改善心脏重构,减少心衰住院,提高长期生存率[191, 192, 193, 194, 195, 196, 197, 198, 199, 200, 201, 202]。一项患者水平的汇总分析结果显示,CRT可以显著降低LVEF≤35%且QRS间期≥120 ms患者的心衰住院或死亡风险27%,降低死亡风险22%;主要是显著降低QRS间期≥150 ms且QRS波形态为左束支传导阻滞(left bundle-branch block,LBBB)或非特异性室内传导延迟(intraventricular conduction delay,IVCD)患者的风险,但是不能降低QRS间期≥150 ms但QRS波形态为右束支传导阻滞(right bundle-branch block,RBBB)患者或QRS间期<150 ms患者的风险[203],提示应该从非LBBB患者中区分IVCD和RBBB。(2)窄QRS波患者:对于LVEF≤35%、NYHA心功能分级Ⅲ或Ⅳ级、窄QRS波(QRS间期<130 ms)、窦性心律的心衰患者应用CRT并不能改善其临床症状及心脏重构,也不能降低心衰再住院或死亡风险[204, 205]。(3)其他人群:合并房颤或房扑的HFrEF患者应用CRT,临床获益较小或无获益[206, 207]。但是,对于房颤或房扑行房室结消融术后需要起搏治疗的患者,在改善症状及心脏重构方面,CRT要优于右心室起搏(right ventricular pacing,RVP)[208, 209]。此外,因高度房室传导阻滞有起搏适应证且预计RVP比例高(>40%)患者,如果伴有LVEF≤50%且NYHA心功能分级Ⅰ~Ⅲ级,与RVP比较,CRT可以改善患者的心衰症状、生活质量、心脏结构和功能,降低患者的心衰住院风险[210]。(4)生理性起搏:目前包括希氏束起搏(His bundle pacing,HBP)、左心室间隔部起搏(left ventricular septal pacing,LVSP)及左束支起搏(left bundle branch pacing,LBBP),LVSP和LBBP统称左束支区域起搏(left bundle branch area pacing,LBBaP)。三者均为生理性起搏,优于传统双心室起搏[211, 212, 213, 214, 215, 216, 217, 218],随着治疗技术的进步,提高了操作成功率,拓展了临床应用。目前,主要适用于以下患者:传统双心室起搏CRT术中左心室电极植入失败或术后无反应的患者;伴有快速心室率(>100次/min)的房颤合并心衰,药物控制心室率不理想,经导管消融术失败,需要房室结消融术控制心室率患者;伴有缓慢心室率的房颤合并心衰,需要高比例(>40%)心室起搏的患者,可以考虑在有经验的中心,由有经验的术者开展上述生理性起搏CRT(Ⅱb类推荐,B级证据)。(5)适应证:见表15。(6)注意事项:严格掌握适应证,选择恰当的治疗人群,术后要继续GDMT。传统双心室起搏的CRT要选择理想的左心室电极导线置入部位,术后优化起搏参数(包括A-V间期和V-V间期),尽量维持窦性心律,尽可能实现100%双心室起搏。

射血分数降低的心力衰竭患者应用CRT的推荐
射血分数降低的心力衰竭患者应用CRT的推荐
| 推荐意见 | 推荐 类别 | 证据 级别 |
|---|---|---|
| 应用GDMT 3~6个月后仍有症状(NYHA心功能分级Ⅱ~Ⅳ级),窦性心律,QRS波形态为LBBB,QRS间期≥150 ms,LVEF≤35%,推荐植入CRT,改善症状和生活质量,降低全因死亡和心力衰竭住院风险 | Ⅰ类 | A级 |
| 应用GDMT 3~6个月后仍有症状(NYHA心功能分级Ⅱ~Ⅳ级),窦性心律,QRS波形态为LBBB,QRS间期130~149 ms,LVEF≤35%,应该考虑植入CRT,改善症状和生活质量,降低全因死亡和心力衰竭住院风险 | Ⅱa类 | B级 |
| 应用GDMT 3~6个月后仍有症状(NYHA心功能分级Ⅱ~Ⅳ级),窦性心律,QRS波形态为非LBBB(尤其是IVCD),QRS间期≥150 ms,LVEF≤35%,应该考虑植入CRT,改善症状和生活质量,降低全因死亡和心力衰竭住院风险 | Ⅱa类 | B级 |
| 存在高度房室传导阻滞,具有传统心室起搏适应证患者,如果LVEF≤50%,应该考虑植入CRT,改善症状和生活质量,降低全因死亡和心力衰竭住院风险 | Ⅱa类 | B级 |
| 既往接受传统起搏器或ICD植入的HFrEF患者,发生心衰恶化,GDMT不能改善,预计高比例右心室起搏(>40%),应该考虑将起搏器升级为CRT,或ICD升级为CRT-D | Ⅱa类 | B级 |
| 合并心房颤动,GDMT后仍有症状且LVEF≤35%的患者,如果合并以下情况,应该考虑植入CRT,改善症状和生活质量,降低全因死亡和心力衰竭住院风险:(1)心室率慢,需要心室起搏或QRS间期≥130 ms;(2)心室率快,药物控制心室率不理想,应用房室结消融术,需要100%心室起搏 | Ⅱa类 | B级 |
| 应用GDMT 3~6个月后仍有症状(NYHA心功能分级Ⅱ~Ⅳ级),窦性心律,QRS波形态为非LBBB(尤其是IVCD),QRS间期为130~149 ms,LVEF≤35%,可以考虑植入CRT,改善症状和生活质量,降低全因死亡和心力衰竭住院风险 | Ⅱb类 | B级 |
| 缺血性心力衰竭,应用GDMT后NYHA心功能分级Ⅰ级,LVEF≤30%,窦性心律,QRS波形态为LBBB,QRS间期≥150 ms,可以考虑植入CRT,改善症状和生活质量 | Ⅱb类 | B级 |
| 传统双心室起搏CRT术中左心室电极植入失败或CRT术后无反应的患者,可以考虑在有经验的中心开展HBP或LBBaP等生理性起搏的CRT | Ⅱb类 | B级 |
| 合并心房颤动的HFrEF患者,如果满足上述CRT适应证,可以考虑在有经验的中心开展HBP或LBBaP等生理性起搏的CRT | Ⅱb类 | B级 |
| QRS间期<130 ms的患者,不推荐植入CRT | Ⅲ类 | B级 |
| QRS波形态为RBBB的患者,不推荐植入CRT | Ⅲ类 | C级 |
| NYHA心功能分级Ⅳ级,伴有严重症状(衰弱)或合并症,对药物治疗反应差,预期寿命不足1年的难治性HFrEF患者,不推荐植入CRT | Ⅲ类 | C级 |
注:CRT为心脏再同步化治疗;CRT-D为心脏再同步化治疗除颤起搏器;GDMT为指南指导的药物治疗;HBP为希氏束起搏;ICD为植入式心脏转复除颤起搏器;IVCD为室内传导延迟;LBBB为左束支传导阻滞;LBBaP为左束支区域起搏;LVEF为左心室射血分数;NYHA为纽约心脏协会;RBBB为右束支传导阻滞
3. CCM。临床研究结果证实,CCM治疗可以改善NYHA心功能分级Ⅲ级或Ⅳ级、窄QRS波(QRS间期<130 ms)的HFrEF患者的症状,提高活动耐量和QoL,减少心衰住院[219, 220, 221];亚组分析结果显示,LVEF 35%~45%患者应用CCM的获益优于LVEF<35%患者。
慢性HFrEF患者的治疗流程见图3。


(注:ACEI为血管紧张素转换酶抑制剂;ARB为血管紧张素Ⅱ受体阻滞剂;ARNI为血管紧张素受体脑啡肽酶抑制剂;CRT为心脏再同步化治疗;HFmrEF为射血分数轻度降低的心力衰竭;HFpEF为射血分数保留的心力衰竭;HFrEF为射血分数降低的心力衰竭;ICD为植入式心脏转复除颤起搏器;LBBB为左束支传导阻滞;LVEF为左心室射血分数;MRA为盐皮质激素受体拮抗剂;NYHA为纽约心脏协会;SGLT-2为钠-葡萄糖共转运蛋白-2)
1. 人群特点。与HFrEF患者比较,通常HFpEF患者年龄更大,女性更常见,大多有或既往有高血压病史,常缺乏体力活动,合并肥胖、代谢综合征、T2DM、房颤及CKD的比例相对较高,而CAD的比例相对较低[222, 223, 224]。
2. 发病率及患病率。一项基于社区大型纵向队列研究结果显示,HFpEF的发病率约为27例/10 000人年,低于HFrEF的35例/10 000人年[225]。在既往的心衰注册登记研究中,由于研究人群及采用的LVEF诊断界值不同(≥40%~50%),HFpEF患者占现有心衰总人群的比例为16%~62%,占新发心衰总人群的比例为34%~52%。
3. 死亡率及住院率。观察性研究中HFpEF患者的院内死亡率为2.4%~4.9%,年死亡率为20%~29%[224];临床试验中HFpEF患者的年死亡率为4%~5%,低于观察性研究结果,与临床研究中入选的HFpEF患者相对年轻、合并症较少等因素有关[224]。我国的一项研究数据显示,住院HFpEF患者1年的全因死亡率和心血管死亡率分别为8.5%和3.1%,1年的全因再住院率和心衰再住院率分别为22.2%和13.6%[226]。美国“遵循指南——心力衰竭”(Get With The Guidelines-Heart Failure,GWTG-HF)项目的分析结果显示,HFpEF患者和HFrEF患者校正后的5年生存率类似,分别为75.7%和75.3%[227]。
1. 诊断标准。通常包括以下几点:(1)具有HFpEF患者的流行病学和人群特征;(2)存在心衰的症状和(或)体征(如呼吸困难、活动耐量下降及水肿等);(3)心脏影像学检查(主要指TTE检查)LVEF≥50%;(4)存在与左心室舒张功能不全和(或)左心室充盈压升高一致的心脏结构和(或)功能异常的客观证据,包括NPs水平升高等[228, 229]。
2. 鉴别诊断。诊断HFpEF时需要除外一些临床表现为水肿和(或)呼吸困难与HFpEF类似的其他心脏疾病或心脏外疾病,称为HFpEF的“拟表型(mimics)”,这些疾病具有特异的病理生理机制、自然病史及治疗方案,并非传统意义HFpEF。其中,心脏疾病“拟表型”包括CA、心脏结节病、肥厚型心肌病(hypertrophic cardiomyopathy,HCM)、法布雷病(Fabry disease)、心肌炎、心包疾病、血色病等;心脏外疾病的“拟表型”主要包括阻塞性或限制性肺部疾病、肾脏疾病、肝脏疾病、慢性静脉瓣膜功能异常等[228, 229]。
3. 评估方法。主要包括如下:(1)心脏生物标志物检测:主要指BNP或NT-proBNP。与HFrEF患者类似,BNP或NT-proBNP水平升高,提示心衰可能性大,与HFpEF患者不良预后有关,有助于HFpEF患者的危险分层;但是,HFpEF患者的血BNP或NT-proBNP水平通常低于HFrEF患者。有研究显示,静息或运动状态下左心室充盈压升高诊断HFpEF的患者接近1/3的NT-proBNP水平<125 pg/mL[230]。因此,血BNP或NT-proBNP水平正常不能除外HFpEF诊断。(2)TTE检查:在HFpEF患者评估中处于核心地位,主要用于评估与左心室舒张功能不全和(或)左心室充盈压升高一致的心脏结构和(或)功能异常[231, 232],主要指标包括采用多普勒超声心动图检查测量二尖瓣舒张早期(E峰)血流速度,舒张晚期峰值(A峰)血流速度,E/A比值异常,三尖瓣反流速度增高(>2.8 m/s)或估测的肺动脉收缩压(pulmonary artery systolic pressure,PASP)增高(>35 mmHg)等;采用TDI测量的二尖瓣环运动速度(e′)降低,间隔部位e′<7 cm/s,侧壁e′<10 cm/s,平均e′<8 cm/s,平均E/e′比值升高(>15)。还包括LAVI提高(窦性心律时>34 mL/m2或房颤时>40 mL/m2),LVMI增加(男性>115 g/m2,女性>95 g/m2)等。目前,对于LVEF≥50%患者常用的评估左心室舒张功能不全的超声心动图指标包括平均E/e′比值>15、间隔e′<7 cm/s或侧壁e′<10 cm/s、三尖瓣反流速度>2.8 m/s或估测PASP>35 mmHg及LAVI>34 mL/m2(窦性心律)四个指标[231]。(3)有创性血液动力学检查:与“显性”HFpEF患者表现为静息状态下测量肺毛细血管楔压(pulmonary capillary wedge pressure,PCWP)≥15 mmHg不同,部分HFpEF患者静息状态下左心室充盈压正常(PCWP<15 mmHg),只有在运动后左心室充盈压才明显升高(如PCWP≥25 mmHg),称为“隐匿性”HFpEF。一项研究显示,大约1/3经有创性血液动力学检查诊断HFpEF患者为“隐匿性”HFpEF[233]。因此,在临床表现结合心脏生物标志物及TTE检查不能明确HFpEF诊断时,需通过运动试验+有创性血液动力学检查来评估。目前认为,运动试验+有创性血液动力学检查是诊断或排除HFpEF的“金标准”,诊断标准为呼气末静息状态下测量PCWP≥15 mmHg(“显性”)或仰卧位运动时测量PCWP≥25 mmHg(“隐匿性”)[228]。
4. 诊断评分系统。可以用于评估诊断HFpEF的可能性大小。其中,美国学者根据临床研究开发了H2FPEF评分系统(总得分0~9分)[234],欧洲学者基于专家共识文件开发了心力衰竭协会(Heart Failure Association,HFA)-PEFF评分系统(总得分0~6分)[235],用于协助HFpEF患者的初始诊断,前者纳入临床指标和个别超声心动图指标(表16);后者纳入超声心动图指标及生物标志物指标(表17)。根据总得分来评估患者诊断HFpEF的可能性:H2FPEF评分0~1分或HFA-PEFF评分0~1分为低度可能,提示不太可能是HFpEF,需要寻找其他心脏或非心脏问题;H2FPEF评分2~5分或HFA-PEFF评分2~4分为中度可能,需要进一步行运动试验及有创性血液动力学检查;H2FPEF评分6~9分或HFA-PEFF评分5~6分为高度可能,提示很可能是HFpEF。

H2FPEF评分系统[234]
H2FPEF评分系统[234]
| 评分标志 | 临床变量 | 特征描述 | 评分 |
|---|---|---|---|
| H2 | 体质量 | 体质量指数≥30 kg/m2 | 2 |
| 高血压 | ≥2种降压药物 | 1 | |
| F | 心房颤动 | 持续性或阵发性 | 3 |
| P | 肺动脉高压 | 肺动脉收缩压>35 mmHg(多普勒超声心动图测量) | 1 |
| E | 老年 | 年龄>60岁 | 1 |
| F | 充盈压 | E/e′比值>9(多普勒超声心动图测量) | 1 |
注:1 mmHg=0.133 kPa

HFA-PEFF评分系统[235]
HFA-PEFF评分系统[235]
| 评分域 | 主要标准(2分) | 次要标准(1分) |
|---|---|---|
| 功能 | ● 间隔e′<7 cm/s ● 侧壁e′<10 cm/s ● 平均E/e′比值≥15 ● 三尖瓣反流速度>2.8 m/s(估测肺动脉收缩压>35 mmHg) | ● 平均E/e′比值绝对值9~14 ● 整体纵向应变绝对值<16% |
| 形态 | ● 左心房容积指数>34 mL/m2 ● 左心室质量指数≥149 g/m2(男)或122 g/m2(女)且相对室壁厚度>0.42 | ● 左心房容积指数29~34 mL/m2 ● 左心室质量指数>115 g/m2(男)或95 g/m2(女) ● 相对室壁厚度>0.42 ● 左心室壁厚度≥12 mm |
生物标志物 (窦性心律) | ● NT-proBNP>220 pg/mL ● BNP>80 pg/mL | ● NT-proBNP 125~220 pg/mL ● BNP 35~80 pg/mL |
生物标志物 (房颤心律) | ● NT-proBNP>660 pg/mL ● BNP>240 pg/mL | ● NT-proBNP 365~660 pg/mL ● BNP 105~240 pg/mL |
注:BNP为B型利钠肽;NT-proBNP为N末端B型利钠肽原
目前,已经有多个研究对两个诊断评分系统进行了外部验证[236, 237, 238, 239],结果显示,在协助HFpEF诊断时H2FPEF评分系统优于HFA-PEFF评分系统(两者的曲线下面积分别为0.845和0.710,P<0.001),二者特异性类似,但是敏感性H2FPEF评分系统高于HFA-PEFF评分系统;只有个别研究证实,在CA导致的HFpEF患者中,与H2FPEF评分系统比较,HFA-PEFF评分系统的诊断价值更大,而且与疾病预后相关[240]。
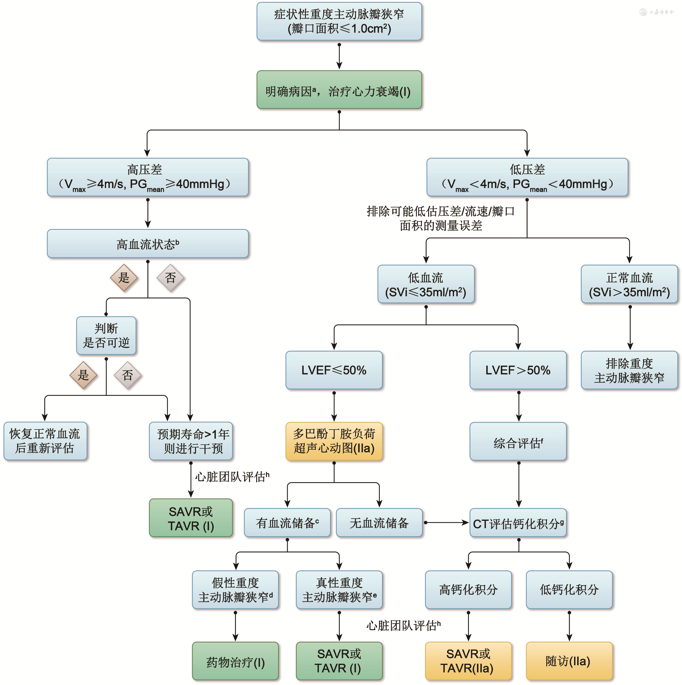
5. 诊断流程。HFpEF的诊断需要结合患者的危险因素(人群特征)、临床表现、TTE检查、BNP或NT-proBNP检测结果判断,或者根据HFpEF诊断评分系统评估诊断HFpEF的可能性。如果心脏生物标志物或TTE检查不能明确诊断,或者诊断评分系统评估为中度可能,需要进行有创性血液动力学检查及运动试验以明确或除外HFpEF诊断(图4)。


(注:BNP为B型利钠肽;HFpEF为射血分数保留的心力衰竭;NT-proBNP为N末端B型利钠肽原;PASP为肺动脉收缩压;PCWP为肺毛细血管楔压;1 mmHg=0.133 kPa)
HFpEF患者常常存在多种合并症,这些合并症影响HFpEF的发生,也与HFpEF患者的结局相关,恰当管理HFpEF相关的合并症在HFpEF的管理中具有重要作用。这些合并症主要包括高血压、T2DM、房颤或房扑、CKD、CAD、肥胖、睡眠呼吸暂停综合征(sleep apnea syndrome,SAS)等。具体管理意见参考相关指南及下文关于心衰合并症部分内容。
1.SGLT-2抑制剂。2021年,EMPEROR- Preserved研究结果[241]发表。该研究入选了5 988例LVEF≥40%、NYHA心功能分级Ⅱ~Ⅳ级的慢性心衰患者,包括了HFpEF患者4 005例(占67%),在GDMT基础上应用恩格列净(10 mg/d)治疗,中位随访26.2个月,可以较安慰剂显著降低心血管死亡或心衰住院的主要复合终点风险21%,主要是显著降低心衰住院风险29%,降低心血管死亡风险9%(P>0.05);不同亚组患者获益类似。2022年,DELIVER研究结果[242]发表。该研究入选了6 263例LVEF≥40%、NYHA心功能分级Ⅱ~Ⅳ级的慢性心衰患者,包括了HFpEF患者4 147例(占66%),在GDMT基础上应用达格列净(10 mg/d)治疗,中位随访2.3年,可以较安慰剂显著降低心血管死亡或心衰住院的主要终点事件风险18%,主要是显著降低心衰住院风险23%,降低心血管死亡风险12%(P>0.05);不同亚组患者获益类似。SGLT-2抑制剂治疗主要是降低HFpEF患者心衰住院风险;也可以改善HFpEF患者的生活质量和运动功能[243, 244, 245]。一项荟萃分析纳入EMPEROR- Preserved研究和DELIVER研究中12 251例LVEF≥40%(包括了HFmrEF和HFpEF)患者,结果显示,SGLT-2抑制剂(恩格列净或达格列净)治疗可以显著降低HFmrEF和HFpEF患者的心血管死亡或心衰住院的主要复合终点风险20%,降低心血管死亡风险12%,降低首次心衰住院风险26%[246]。一项真实世界研究结果显示,HFmrEF和HFpEF患者应用恩格列净或达格列净治疗可以显著预防甚至延缓3年心衰恶化事件[247]。纳入5项SGLT-2抑制剂主要临床研究共计21 947例不同LVEF水平患者的荟萃分析结果也显示,SGLT-2抑制剂治疗可以显著降低心血管死亡或心衰住院的主要复合终点风险23%,降低心血管死亡风险13%,降低首次心衰住院风险28%,在所有预设亚组中结果一致,不论LVEF水平如何[246]。
2. 利尿剂。一直以来,利尿剂是治疗HFpEF患者的一线药物,可以减轻容量超负荷和淤血状态[1, 2, 3, 4, 5]。一般首选袢利尿剂,如呋塞米或托拉塞米或布美他尼。对合并高血压的患者,也可以考虑应用氢氯噻嗪。
3. 肾素-血管紧张素-醛固酮系统(renin- angiotensin-aldosterone system,RAAS)抑制剂。CHARM-Preserved研究[248](入选LVEF>40%心衰患者)结果显示,坎地沙坦治疗可以显著降低心衰住院风险16%(P=0.047),但心血管死亡风险无明显降低(P>0.05)。PARAGON-HF研究[249](入选LVEF≥45%心衰患者)亚组分析结果显示,对于LVEF<57%的HFpEF患者应用沙库巴曲缬沙坦治疗可以降低心衰住院风险。TOPCAT研究[250](入选LVEF≥45%心衰患者)事后分析结果显示,对于LVEF<55%的HFpEF患者应用螺内酯治疗可以显著降低心血管死亡和心衰住院风险。根据上述分析结果,美国FDA于2020年12月先后批准了沙库巴曲缬沙坦和螺内酯分别用于治疗LVEF<57%和LVEF<55%的所谓“射血分数低于正常”的HFpEF患者[251, 252]。此外,PARAGON-HF研究和TOPCAT研究的事后分析均显示,女性患者获益大于男性患者,女性HFpEF患者在全LVEF水平范围均获益[253, 254]。
4. GLP-1受体激动剂。一项小样本的探索性研究——STEP-HFpEF研究[255]结果显示,对于合并肥胖(BMI≥30 kg/m2)、NYHA心功能分级Ⅱ~Ⅳ级的HFpEF(LVEF≥45%)患者,应用GLP-1受体激动剂——司美格鲁肽(2.4 mg,每周一次,皮下注射)治疗52周,与安慰剂比较,可以更显著减轻患者的症状和活动受限,提高活动耐量,体质量下降更明显。
运动不耐受或活动耐量下降是HFpEF患者的重要临床表现,通过运动训练以提高有氧运动能力和QoL是HFpEF治疗的重要措施。多项研究显示,HFpEF患者通过有监督的运动训练(supervised exercise training,SET)持续3~6个月时间,可以显著提高其peak VO2、运动测试时间及6MWD[256, 257, 258, 259, 260],改善心肺适能(cardiorespiratory fitness,CRF)[261];荟萃分析结果显示,SET可以使peak VO2较基线相对提高12%~14%,绝对值提高2.0~2.2 mL·kg-1·min-1[262],高于通常认为的有临床意义的变化值,即peak VO2较基线相对提高>6%~7%(约为1.0mL·kg-1·min-1)[263]。部分研究显示,SET可以改善左心室舒张功能指标(如降低E/e′比值或LAVI),改善QoL评分(如MLHFQ评分或KCCQ评分)[257,259]等。但是,目前尚缺乏SET改善HFpEF患者临床结局的研究报道[262]。此外,荟萃分析结果显示,对于慢性稳定的中年或老年HFpEF患者进行SET是安全的,并未出现训练相关的严重不良反应[261]。此外,研究显示,老年(年龄≥60岁)肥胖(BMI≥30 kg/m2)的HFpEF患者通过限制热量摄入(<400 kcal/d)联合SET治疗20周,可以较单独热量限制和SET更加显著地提高peak VO2、运动测试时间及6MWD[264]。新近研究显示,肥胖HFpEF患者通过限制热量摄入、有氧训练及耐力训练,不仅可以显著提高peak VO2和QoL,还可以提高下肢力量和肌肉质量,避免肌肉质量丢失[265]。
目前,对于HFpEF患者的药物治疗的推荐意见详见表18,药物治疗流程见图3。

射血分数保留的心力衰竭患者药物治疗的推荐
射血分数保留的心力衰竭患者药物治疗的推荐
| 推荐意见 | 推荐类别 | 证据级别 |
|---|---|---|
| 所有HFpEF患者推荐应用SGLT-2抑制剂(恩格列净或达格列净)治疗,降低心力衰竭住院或心血管死亡风险 | Ⅰ类 | A级 |
| 对于存在液体潴留证据,有症状(NYHA心功能分级Ⅱ~Ⅳ级)的HFpEF患者,推荐应用利尿剂治疗,消除液体潴留,改善心力衰竭症状,防止心力衰竭恶化 | Ⅰ类 | C级 |
| 对于HFpEF患者,推荐积极筛查并治疗病因、心血管及非心血管合并症 | Ⅰ类 | C级 |
| 对于慢性稳定的HFpEF患者,应该考虑进行有监督的运动训练,主要是有氧训练和(或)联合耐力训练,有助于提高患者的运动耐量和生活质量 | Ⅱa类 | B级 |
| 在基础病因治疗情况下,有症状(NYHA心功能分级Ⅱ~Ⅳ级)的HFpEF女性患者(无论LVEF水平)或LVEF<55%~60%的男性患者,可以考虑应用ARNI(沙库巴曲缬沙坦)治疗,降低心力衰竭住院风险 | Ⅱb类 | B级 |
| 在基础病因治疗情况下,有症状(NYHA心功能分级Ⅱ~Ⅳ级)的HFpEF女性患者(无论LVEF水平)或LVEF<55%~60%的男性患者,可以考虑应用MRA(螺内酯)治疗,降低心力衰竭住院风险 | Ⅱb类 | B级 |
| 对于适合ARNI治疗的患者,由于费用或耐受性不能应用ARNI时,可以考虑应用ARB(坎地沙坦)治疗,降低心力衰竭住院风险 | Ⅱb类 | B级 |
| 对于合并肥胖(BMI≥30 kg/m2),有症状(NYHA心功能分级Ⅱ~Ⅳ级)的HFpEF患者,可以考虑应用司美格鲁肽治疗,减轻体质量,改善症状,提高活动耐量 | Ⅱb类 | B级 |
注:ARB为血管紧张素Ⅱ受体阻滞剂,ARNI为血管紧张素受体脑啡肽酶抑制剂;BMI为体质量指数;HFpEF为射血分数保留的心力衰竭;LVEF为左心室射血分数;MRA为盐皮质激素受体拮抗剂;NYHA为纽约心脏协会;SGLT-2为钠-葡萄糖共转运蛋白-2
2016年发表的欧洲心脏病学会(European Society of Cardiology,ESC)心力衰竭诊断和治疗指南[266]首次提出了“射血分数中间范围的心力衰竭(heart failure with mid-range ejection fraction,HFmrEF)”这个诊断名词,定义为LVEF≥40%但<50%的心衰。2021年更新的ESC心力衰竭诊断和治疗指南[3]将其更名为“射血分数轻度降低的心力衰竭(heart failure with mildly reduced ejection fraction,HFmrEF)”,仍然采用了HFmrEF的缩写形式,但是LVEF界值调整为>40%且<50%。2021年发表的心力衰竭的全球定义和分类[6]和2022年美国心力衰竭管理指南[5]也采用了HFmrEF这个诊断名词及LVEF诊断界值。
1. 发病率及患病率。一项基于社区大型纵向队列研究入选了28 820例基线无心衰的患者,中位随访12年后发现,HFmrEF的发病率约为7例/10 000人年,低于HFpEF和HFrEF的27例/10 000人年和35例/10 000人年[225]。
根据欧美心衰注册登记研究结果,HFmrEF在心衰人群中比例为10%~25%[26]。China-HF研究[27]、2020年中国心力衰竭医疗质量控制报告[28]及2021年发表的中国住院心力衰竭患者流行病学及治疗现状[29]结果显示,我国住院心衰患者中HFmrEF的比例为17%~22%。
2. 临床特点。HFmrEF患者临床特点与HFrEF相似,年龄更小,男性比例更高,心衰病因中缺血性心脏病的比例更高,而房颤、高血压等合并症相对于HFpEF少[225,267, 268, 269, 270, 271, 272, 273, 274]。
3. 预后。通常,HFmrEF患者的全因死亡风险、心血管死亡风险及心衰住院风险与HFpEF患者类似,但明显低于HFrEF患者[26]。
目前,缺乏专门针对HFmrEF患者治疗的前瞻性随机对照研究(randomized controlled trial,RCT),关于HFmrEF患者药物治疗的数据主要来自既往临床研究的事后分析、亚组分析或荟萃分析结果,多与HFrEF患者类似[26]。
EMPEROR-Preserved研究[241]入选了5 988例LVEF≥40%的心衰患者,其中,包括HFmrEF患者1 983例(占33%));DELIVER研究[242]入选了6 263例LVEF≥40%的心衰患者,其中,包括HFmrEF患者2 116例(占34%);结果显示,应用SGLT-2抑制剂恩格列净(10 mg/d)或达格列净(10 mg/d)可以显著降低HFmrEF患者心血管死亡或心衰住院风险,主要是降低心衰住院风险。一项针对EMPEROR-Preserved研究中HFmrEF患者的预设亚组分析结果显示,恩格列净治疗可以显著降低HFmrEF患者心血管死亡或心衰住院的主要复合终点风险29%,降低总心衰住院风险43%[275]。
最新一项网络荟萃分析,比较了ARNI、ACEI、ARB、β受体阻滞剂、MRA和SGLT-2抑制剂在HFmrEF患者中治疗的效应,结果显示,与安慰剂比较,只有SGLT-2抑制剂可以显著降低HFmrEF患者心血管死亡或心衰住院的主要复合终点风险19%;关于心衰住院风险,ARNI降低40%,ACEI或ARB降低28%,SLGT-2抑制剂降低26%,β受体阻滞剂和MRA不降低;关于心血管死亡风险,只有β受体阻滞剂可以显著降低心血管死亡风险52%[276]。

射血分数轻度降低的心力衰竭患者药物治疗的推荐
射血分数轻度降低的心力衰竭患者药物治疗的推荐
| 药物种类或名称 | 推荐意见 | 推荐 类别 | 证据 级别 |
|---|---|---|---|
| SGLT-2抑制剂 | 对于有症状(NYHA心功能分级Ⅱ~Ⅳ级)的HFmrEF患者,无论是否存在糖尿病,推荐应用SGLT-2抑制剂(达格列净或恩格列净),降低心力衰竭住院或心血管死亡风险 | Ⅰ类 | A级 |
| 利尿剂 | 存在液体潴留证据的有症状(NYHA心功能分级Ⅱ~Ⅳ级)的HFmrEF患者,推荐应用利尿剂治疗,消除液体潴留,改善心力衰竭症状,防止心力衰竭恶化 | Ⅰ类 | C级 |
| ACEI或ARB或ARNI | 对于有症状(NYHA心功能分级Ⅱ~Ⅳ级)的HFmrEF患者,应该考虑应用ACEI或ARB或ARNI,降低心血管死亡和心力衰竭住院风险 | Ⅱa类 | C级 |
| β受体阻滞剂 | 对于有症状(NYHA心功能分级Ⅱ~Ⅳ级)的HFmrEF患者,尤其是窦性心律患者,应该考虑应用有循证医学证据的β受体阻滞剂(比索洛尔或美托洛尔或卡维地洛),降低心血管死亡和心力衰竭住院风险 | Ⅱa类 | C级 |
| 醛固酮受体拮抗剂 | 对于有症状(NYHA心功能分级Ⅱ~Ⅳ级)的HFmrEF患者,应该考虑应用醛固酮受体拮抗剂,降低心血管死亡和心力衰竭住院风险 | Ⅱa类 | C级 |
注:ACEI为血管紧张素转换酶抑制剂;ARB为血管紧张素Ⅱ受体阻滞剂;ARNI为血管紧张素受体脑啡肽酶抑制剂;HFmrEF为射血分数轻度降低的心力衰竭;NYHA为纽约心脏协会;SGLT-2为钠-葡萄糖共转运蛋白-2
2011年,Punnoose等人[277]首次提出HFrecEF这个诊断术语。2020年,美国心脏病学会杂志(Journal of the American College of Cardiology,JACC)科学专家组正式提出HFrecEF的工作定义,包括以下三点:(1)既往LVEF<40%;(2)LVEF较基线提高≥10%;(3)第二次测量LVEF>40%[11]。日本2021年更新的心衰指南也是采用HFrecEF这个诊断术语[4]。
2021年心力衰竭的通用定义和分类[6]中采用了HFimpEF这个诊断术语,诊断标准调整为基线LVEF≤40%,LVEF较基线提高≥10%,第二次测量LVEF>40%。2022年美国心力衰竭管理指南[5]中也采用了HFimpEF这个诊断术语,但是,诊断标准简化为既往LVEF≤40%,目前LVEF>40%。
目前关于HFimpEF和HFrecEF尚缺乏统一的诊断术语和标准,针对的对象主要是HFrEF患者[278, 279, 280, 281, 282, 283]。
本指南将HFimpEF定义为初次评估(基线)时LVEF≤40%(即HFrEF)的患者,再次评估时40%<LVEF<50%,且LVEF较基线提高≥10%(绝对值);将HFrecEF定义为初次评估时LVEF水平<50%(包括HFrEF和HFmrEF)的患者,再次评估时LVEF≥50%,且LVEF较基线提高≥10%(绝对值)(图1)。
对于植入ICD进行SCD一级预防(要求LVEF≤35%且NYHA心功能分级Ⅱ级或Ⅲ级)的HFrEF患者,部分在后续随访时或更换起搏器电池时再次评估LVEF较前(基线)明显提高(>35%~55%)[284, 285]。
对于应用CRT的HFrEF患者,一般根据CRT术后6个月时超声心动图检查测量左心室收缩末期容积(left ventricular end-systolic volume,LVESV)较基线的相对变化值评估患者的治疗反应,可以分为4类:(1)负反应者:LVESV较基线增加;(2)无反应者:LVESV较基线相对降低0~14%;(3)反应者:LVESV较基线相对降低15%~29%;(4)超反应者:LVESV较基线相对降低≥30%[286, 287, 288, 289]。
1. 发生率。由于研究类型、研究对象、诊断标准及评估时间等差异,目前文献报道的HFimpEF或HFrecEF的发生率多数波动在20%~50%之间[290, 291, 292, 293, 294, 295, 296]。由于心衰病因不同、超声心动图检查随访时间不等,植入ICD进行SCD一级预防后随访时LVEF>35%的发生率多数在20%~30%之间,LVEF≥50%~55%的发生率在5%~12%之间[284, 285]。以CRT术后LVESV较基线相对降低≥30%为标准,则CRT术后“超反应者”的发生率为22%~40%[286, 287, 288, 289]。
2. 预后。研究显示,HFimpEF或HFrecEF患者的短期及长期预后明显改善,全因死亡、心血管死亡及心衰再住院的风险明显下降。
3. 复发风险。部分HFimpEF或HFrecEF患者仍具有较高的心衰再住院或死亡风险,心脏功能或结构复发风险。目前,对于复发诊断标准不同,随访时间差异,文献报道复发率波动在10%~55%之间[297, 298, 299, 300, 301, 302, 303]。TRED-HF研究[304]结果显示,“完全恢复”的DCM患者在停用GDMT后6个月内有36%~44%患者复发。
荟萃分析结果显示,ICD植入术后随着LVEF改善,ICD恰当放电率明显降低,但仍有一定心律失常风险和ICD恰当放电率,尤其LVEF仍然<50%患者[305]。此外,CRT术后“超反应者”,关闭CRT后出现临床和超声指标明显恶化[306]。
HFimpEF或HFrecEF只是代表心脏功能或结构达到一定程度缓解,并不是真正意义上的治愈或完全正常化。HFimpEF或HFrecEF患者的管理包括以下几点(表20):

HFimpEF或HFrecEF患者管理的推荐
HFimpEF或HFrecEF患者管理的推荐
| 推荐意见 | 推荐类别 | 证据级别 |
|---|---|---|
| 对于HFimpEF或HFrecEF患者,即使没有心力衰竭症状,推荐继续应用改善疾病预后的GDMT | Ⅰ类 | B级 |
| 对于ICD术后LVEF提高(>35%)的患者,尤其LVEF仍然<50%的患者,推荐继续应用ICD治疗,预防致命性室性心律失常事件导致的SCD | Ⅰ类 | C级 |
| 对于CRT术后“超反应者”,推荐继续应用CRT,减少心力衰竭复发及心脏重构进展 | Ⅰ类 | C级 |
| 对于HFimpEF或HFrecEF患者,推荐恢复后1~3年内每3~6个月,3年后每6~12月门诊随访一次 | Ⅰ类 | C级 |
| 对于HFimpEF或HFrecEF患者,应该避免大量饮水、过度输液、酗酒(尤其是酒精性心肌病患者)、感染等诱因,以避免心力衰竭复发 | Ⅲ类 | C级 |
| 对于围生期心肌病女性,即使LVEF恢复正常(>50%~55%),也应避免再次妊娠 | Ⅲ类 | C级 |
注:CRT为心脏再同步化治疗;GDMT为指南指导的药物治疗;HFimpEF为射血分数改善的心力衰竭;HFrecEF为射血分数恢复的心力衰竭;ICD为植入式心脏转复除颤起搏器;LVEF为左心室射血分数;SCD为心脏性猝死
1. 继续生活方式管理。主要包括避免大量饮水、过度输液、酗酒、感染等诱因,以避免心衰复发(Ⅲ类推荐,C级证据)。对于围生期心肌病(peripartum cardiomyoapthy,PPCM)女性,即使LVEF恢复正常(>50%~55%),也应避免再次妊娠(Ⅲ类推荐,C级证据)[307]。研究显示,即使LVEF已经恢复正常,再次妊娠时复发的比例仍高达27%[308]。
2. 维持药物治疗。对于HFimpEF或HFrecEF患者,即使无心衰症状,也推荐继续应用改善疾病预后的GDMT(“新四联”药物),减少心衰复发风险(Ⅰ类推荐,B级证据)。
3. 维持CIED治疗。对于ICD术后LVEF提高(>35%)的患者,尤其是LVEF仍然<50%的患者,推荐继续应用ICD治疗,预防致命性室性心律失常事件导致的SCD(Ⅰ类推荐,B级证据)。对于CRT术后“超反应者”,推荐继续应用CRT,减少心衰复发及心脏重构进展(Ⅰ类推荐,C级证据)。
4. 定期随访。对于HFimpEF或HFrecEF患者,推荐在恢复后1~3年内每3~6个月,3年后每6~12月门诊随访一次(Ⅰ类推荐,C级证据)[11]。
AHF是指心衰的症状和(或)体征迅速发生或急性加重,通常伴有血NPs水平升高,常危及生命,需要立即进行医疗干预,通常需要紧急住院或急诊就诊。
有多种诱因可以引起AHF发作,详见表21。

急性心力衰竭常见的诱因
急性心力衰竭常见的诱因
| 1. 感染,如呼吸道感染、泌尿系感染 |
|---|
| 2. 心肌缺血,如急性冠状动脉综合征 |
| 3. 心律失常,如心房颤动、室性心动过速等快速性心律失常和严重的缓慢性心律失常 |
| 4. 容量负荷过重,如摄入过多液体或钠盐,静脉输液过多过快等 |
| 5. 过度的体力活动或情绪激动、应激等 |
| 6. 治疗依从性差,如不恰当停用利尿剂或β受体阻滞剂等指南指导的药物治疗 |
| 7. 血压显著升高 |
| 8. 严重贫血 |
| 9. 肾功能恶化 |
| 10. 甲状腺功能异常,如甲状腺功能亢进或减退 |
| 11. 急性肺栓塞 |
| 12. 慢性阻塞性肺疾病急性加重 |
| 13. 特殊药物应用,如非甾体类抗炎药、糖皮质激素、负性肌力药等 |
| 14. 妊娠 |
| 15. 外科手术或围术期并发症 |
China-HF研究[27]显示,我国住院心衰患者常见的诱因依次是感染(占41.5%)、心肌缺血(占24.2%)和劳累(占22.0%)。我国住院HFpEF患者分析结果显示,心衰恶化住院的主要诱因依次是缺血(占26.6%)、感染(占14.4%)和心律失常(占10.5%)[226]。
根据住院AHF患者的注册登记研究结果,AHF患者的院内死亡率为2%~8%,出院后3个月内死亡率达到10%~15%,再入院率达到20%~30%;出院后1年的死亡率达到20%~30%,再入院率达到30%~50%[309, 310, 311, 312, 313, 314]。
AHF的临床表现主要为心室充盈压升高导致的充血或淤血(包括肺淤血或肺水肿、体循环淤血)和CO降低导致的组织器官低灌注两个方面。严重者可以并发急性呼吸衰竭(acute respiratory failure,ARF)和CS。
辅助检查项目包括实验室检测和影像学检查两方面,前者包括心脏生物标志物检测及其他实验室指标检测,后者包括心电图检查、X线胸片检查、TTE检查及LUS检查等,详见上文“三、心力衰竭的诊断和评估”部分内容。
AHF的诊断通常包括三方面因素:(1)AHF的病因和(或)诱因;(2)新发生的或恶化的心衰症状和(或)体征;(3)心脏影像学检查异常和(或)血NPs水平升高(图5)。


(注:BNP为B型利钠肽;MR-proANP为心房利钠肽原中间段;NT-proBNP为N末端B型利钠肽原)
根据AHF发作时患者是否存在淤血的临床表现(包括夜间阵发性呼吸困难、端坐呼吸、肺淤血、颈静脉充盈或怒张、淤血性肝肿大、肝颈静脉回流征阳性、外周或下肢水肿、胸腔积液、腹腔积液等)分为“干”和“湿”,以及低灌注的临床表现(包括四肢皮肤湿冷、苍白或发绀,尿量显著减少、意识模糊、动脉血乳酸水平升高等)分为“冷”和“暖”,可以将AHF患者分为“干暖型”“湿暖型”“干冷型”和“湿冷型”共4种临床类型,这4种临床类型分别占6%~10%、70%~76%、17%~20%及0.4%~0.9%(<1%)[315, 316]。
这种分类方法最早是由Nohria和Stevenson于2003年提出[317],与Forrester等人[318]于1976年提出的Forrester法分级关系密切(表22)。前者依赖于床旁临床判断患者的表现,适用于一般的门诊和住院患者;后者需要Swan-Ganz漂浮导管检查,测量PCWP和心脏指数(cardiac index,CI),适用于有血液动力学监测条件的监护病房或手术室等。

急性心力衰竭的Forrester法分级与Nohria-Stevenson分类的比较
对于有临床需要的患者,尤其是重症住院患者,可以在床边分类基础上依据病因、临床表现、病理生理学和血液动力学状态,进一步评估并再分为4种临床表型:ADHF、急性肺水肿、孤立性右心衰竭和CS[3]。
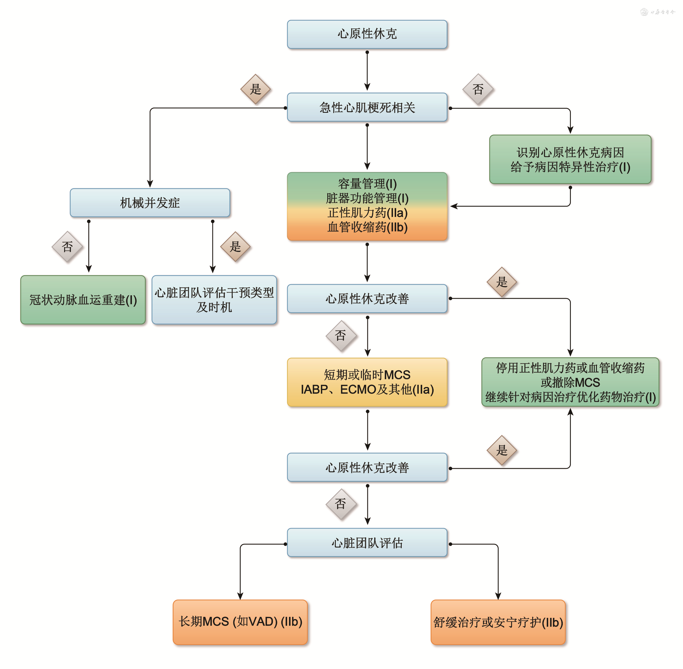
1. 初始评估与紧急处理。对疑似AHF患者,在首次医学接触(first medical contact,FMC)的紧急阶段(<1h),首要措施是紧急评估循环、呼吸和意识状态,早期识别CS和ARF,及时给予循环支持和呼吸支持,同时尽快采取综合评估措施,迅速识别致命性的急性病因和(或)诱因,包括急性冠状动脉综合征(C:acute Coronary syndrome)、高血压危象(H:Hypertensive crisis)、严重心律失常(A:Arrhythmia)、急性机械性病因(M:acute Mechanic causes)、急性肺栓塞(P:acute Pulmonary embolism)、急性肾功能衰竭(R:acute Renal failure)、急性感染(I:acute Infection)、急性心肌炎(C:acute myoCarditis)及急性心包填塞(T:acute pericardial Tamponade)等,简称CHAMPRICT,并启动相应的紧急治疗措施(图6)。


2. 一般处理:包括无创性心电监测,建立静脉通路,调整体位及出入量管理等。(1)调整体位:对于AHF伴有容量超负荷,尤其急性肺水肿患者,通常采取半卧位或端坐位,双下肢下垂;对于AHF伴有组织器官低灌注表现,尤其是CS患者,应采取平卧位或休克体位,即头胸部抬高10°~15°,下肢抬高20°~30°。(2)出入量管理:每天液体入量一般要控制在1 500 mL以内,并保持每天出入量负平衡约500 mL,以减少水钠潴留,缓解症状。3~5 d后评估,如果肺淤血、水肿明显消退,逐渐过渡到出入量大体平衡。(3)继续GDMT:ADHF住院患者(尤其HFrEF)停用β受体阻滞剂、ACEI或ARB、MRA及地高辛等药物[318, 319, 320, 321, 322],增加患者出院后死亡和心衰再入院风险。因此,对于HFrEF住院患者,除非存在禁忌证,均建议继续应用既往的GDMT,并在住院期间尽可能优化剂量(Ⅰ类推荐,B级证据)。对存在严重低血压的患者,应该考虑适当减少RAS抑制剂的剂量(Ⅱa类推荐,C级证据)。
3. 氧疗和呼吸支持。(1)适应证:无低氧血症的AHF患者不常规给予氧疗。氧疗主要适用于明显呼吸困难伴有外周血氧饱和度(saturation of peripheral oxygen,SpO2)<90%或动脉血氧分压(arterial blood partial pressure of oxygen,PaO2)<60 mmHg的AHF患者(Ⅰ类推荐,C级证据),目标是使患者的SpO2≥95%。(2)氧疗方式:常规氧疗方式包括鼻导管吸氧及面罩吸氧。当常规氧疗效果不满意或伴有呼吸窘迫(呼吸频率>25次/min、SpO2<90%)患者,只要患者具备无创正压通气(non-invasive positive pressure ventilation,NPPV)的条件(患者具有较好的意识状态、咳痰能力、自主呼吸能力,血液动力学稳定,能够良好配合NPPV),应该考虑尽早应用NPPV,改善患者呼吸窘迫,减少有创机械通气应用(Ⅱa类推荐,B级证据)[323]。一般首选持续气道正压通气(continuous positive airway pressure,CPAP)模式,如果CPAP治疗失败或合并高碳酸血症,如动脉血二氧化碳分压(arterial blood partial pressure of carbon dioxide,PaCO2)>45 mmHg,应该考虑双水平气道正压通气(bi-level positive airway pressure,BiPAP)模式[323]。对于有NPPV适应证但不能良好耐受NPPV的轻中度缺氧患者,可以应用经鼻高流量氧疗(high-flow nasal cannula,HFNC),可以比传统氧疗方式更加明显降低呼吸频率,提高SpO2,改善动脉血气指标[323, 324, 325]。上述治疗后病情仍然继续恶化,呼吸频率>35~40次/min或<6~8次/min,自主呼吸微弱或消失,呼吸节律异常,意识障碍,PaCO2进行性升高或pH动态下降,血液动力学不稳定,应及时气管插管进行有创性机械通气(Ⅰ类推荐,C级证据)。
4. 利尿和减容治疗。无论病因如何,存在容量超负荷证据的AHF患者均推荐应用利尿剂治疗(Ⅰ类推荐,B级证据)[76,135, 136]。但是对于有低灌注表现的AHF患者,应纠正低灌注后再应用利尿剂。(1)应用时机:推荐尽早应用,有助于尽快改善症状,缩短住院时间(Ⅰ类推荐,B级证据)[326, 327, 328, 329]。(2)利尿剂种类:首选静脉应用袢利尿剂(Ⅰ类推荐,C级证据),包括呋塞米或托拉塞米或布美他尼。对常规利尿剂治疗效果欠佳,合并低钠血症或有肾功能损害倾向的AHF患者,应该考虑托伐普坦治疗(Ⅱa类推荐,B级证据)[330, 331, 332, 333],可以与袢利尿剂合用,有协同利尿作用。新近,ADVOR研究[334]评估静脉袢利尿剂+静脉乙酰唑胺对于合并液体潴留的AHF患者的疗效和安全性,结果显示,与安慰剂对比,乙酰唑胺显著减轻液体潴留和住院时间,但对于心衰再住院或全因死亡无影响。CLOROTIC研究[335]评估静脉呋塞米+口服氢氯噻嗪对于AHF患者的疗效和安全性,与安慰剂对比,氢氯噻嗪显著减轻患者体质量,但对于呼吸困难症状、心衰再住院、全因死亡和住院时间无影响。(3)利尿剂用法:可以采用持续静脉泵入或间断静脉注射方式,两种治疗方式在有效性和安全性上无显著差异[336]。(4)利尿剂剂量:对于既往未应用利尿剂且肾功能正常的患者,一般首选静脉注射呋塞米20~40 mg或托拉塞米10~20 mg;对于既往长期口服利尿剂患者,推荐首次静脉剂量为平时每日口服剂量的1.0~2.5倍[76,135,336]。之后,根据利尿反应及患者的淤血症状,调整利尿剂方案。(5)利尿剂抵抗:通常认为,每日静脉应用呋塞米80 mg或同等剂量利尿剂,尿量<0.5~1.0 mL·kg-1·h-1为利尿剂抵抗[76]。处理措施包括纠正可能影响利尿剂反应性的临床因素(适当限制钠盐摄入,避免应用非甾体类抗炎药,纠正低钠血症、低蛋白血症和低血压状态);同时采取综合性容量管理手段(增加袢利尿剂量,改变利尿剂用法,联合不同种类的利尿剂,联合应用改善肾血流的药物及血液净化治疗等)。(6)血液净化治疗:主要采用超滤技术,与静脉利尿剂比较,超滤治疗可以增加液体清除量,减轻患者体质量,改善呼吸困难症状,缩短住院时间,对血压、心率等生命体征、血电解质及酸碱平衡及肾功能等无明显不良影响[337]。我国超滤注册登记研究中期分析结果进一步证实了超滤治疗ADHF合并水钠潴留患者的有效性和安全性[338]。因此,AHF患者存在严重的容量超负荷表现且常规利尿治疗效果不佳或存在利尿剂抵抗,并且不伴有严重的肾功能不全时,可以考虑应用超滤治疗(Ⅱb类推荐,B级证据)。
5. 血管扩张药。血管扩张药治疗AHF在降低患者死亡风险和心衰再入院风险方面尚缺乏充分的证据[339]。主要适用于AHF早期阶段,尤其是伴有血压升高的AHF患者。收缩压>110 mmHg的AHF患者可以考虑应用血管扩张药,减轻充血,改善症状(Ⅱb类推荐,B级证据);收缩压在90~110 mmHg之间患者,酌情谨慎应用,临床密切观察;收缩压<90 mmHg或存在症状性低血压的患者,避免应用。常用的血管扩张药主要包括硝酸酯类、硝普钠及重组人利钠肽(表23)及一些正在研究的药物。

急性心力衰竭患者常用的血管扩张药及用法
急性心力衰竭患者常用的血管扩张药及用法
| 药物名称 | 剂量及用法 | 剂量调整及疗程 |
|---|---|---|
| 硝酸酯类药物 | ||
| 硝酸甘油 | 起始剂量5~10 μg/min,最大剂量200 μg/min,静脉滴注或持续泵入 | 每5~10 min增加5~10 μg/min |
| 硝酸异山梨酯 | 起始剂量1 mg/h,最大剂量5~10 mg/h | 根据症状、血压水平调整剂量 |
| 硝普钠 | 起始剂量10 μg/min,最大剂量200~300 μg/min,静脉滴注或持续泵入 | 每5~10 min增加剂量5 μg/min,密切监测血压,疗程一般≤72 h |
| 重组人利钠肽 | 起始负荷剂量1.5~2.0 μg/kg缓慢静脉注射,继以0.0075~0.01 μg·kg-1·min-1(最大剂量为0.02 μg·kg-1·min-1),静脉滴注或持续泵入 | 血压偏低患者不用负荷剂量, 根据血压调整剂量,疗程一般3天 |
6. 正性肌力药。对于低血压(收缩压<90 mmHg)伴有低灌注表现,对常规药物治疗效果不佳的AHF患者,可以考虑应用正性肌力药物,以改善周围灌注,维持终末器官功能(Ⅱb类推荐,B级证据)[340, 341]。对于血压水平正常,无组织低灌注证据的AHF患者,不推荐常规应用正性肌力药(Ⅲ类推荐,C级证据)。当组织器官灌注恢复或(和)循环淤血减轻时应尽快停用正性肌力药。常用药物包括β肾上腺素能激动剂(如多巴胺、多巴酚丁胺)、磷酸二酯酶-3(phosphodiesterase-3,PDE-3)抑制剂(如米力农)、钙离子增敏剂(左西孟旦),洋地黄类药物(如去乙酰毛花苷或地高辛注射液)(表24)及正在研究的药物。其中,多巴胺和多巴酚丁胺不推荐用于正在应用β受体阻滞剂的AHF患者。左西孟旦是一种钙离子增敏剂,兼有正性肌力、扩张血管和保护心肌等多种效应[342, 343],不引起心肌细胞内钙超载和心肌耗氧量增加,不易导致恶性心律失常发生,其正性肌力作用独立于β受体,可以用于接受β受体阻滞剂治疗的AHF患者;住院AHF患者早期(入院24h)应用可以降低NT-proBNP水平,缩短住院时间[344];对肺血管阻力可以产生有益影响,也适用于急性右心衰竭(right heart failure,RHF)或伴有肺动脉高压(pulmonary hypertension,PH)的AHF患者[345]。目前,正在研究的正性肌力药物主要有istaroxime[346, 347, 348],这是全球首个具有正性肌力和松弛双重作用的药物,可以同时改善心脏收缩和舒张功能。

急性心力衰竭患者应用的正性肌力药、血管收缩药及其用法
急性心力衰竭患者应用的正性肌力药、血管收缩药及其用法
| 药物名称 | 剂量及用法 | 结合受体 | 血液动力学效应 | 剂量调整及疗程 | ||||
|---|---|---|---|---|---|---|---|---|
| α1 | β1 | β2 | DA | |||||
| β肾上腺素能激动剂(儿茶酚胺类) | ||||||||
| 多巴胺 | <3 μg·kg-1·min-1:扩张肾动脉 | - | + | - | +++ | ↑CO | 从小剂量起始,根据病情调整剂量,>10 μg·kg-1·min-1时外周血管收缩明显,增加脏器缺血风险 | |
| 3~5 μg·kg-1·min-1:正性肌力作用 | + | +++ | + | ++ | ↑↑CO,↑SVR | |||
| 5~20 μg·kg-1·min-1:收缩血管,升高血压 | +++ | ++ | - | ++ | ↑↑SVR,↑CO | |||
| 多巴酚丁胺 | 2.5~10 μg·kg-1·min-1维持 | + | ++++ | ++ | - | ↑↑CO,↓SVR,↓PVR | 一般用药时间不超过3~7天 | |
| 磷酸二酯酶3抑制剂 | ||||||||
| 米力农 | 负荷剂量25~75 μg/kg静脉注射>10 min,继以0.375~0.750 μg·kg-1·min-1静脉持续泵入 | ↑CO,↓SVR,↓PVR | 一般用药时间3~5天 | |||||
| 钙离子增敏剂 | ||||||||
| 左西孟旦 | 负荷剂量6~24 μg/kg静脉注射>10 min,继以0.05~0.20 μg·kg-1·min-1持续静脉泵入24 h | 钙离子增敏剂+ 磷酸二酯酶3抑制剂 | ↑CO,↓SVR,↓PVR | 一般收缩压<100 mmHg时不推荐负荷剂量,间隔2~4周可重复用药 | ||||
| 洋地黄类药物 | ||||||||
| 去乙酰毛花苷注射液 | 首剂0.2~0.4 mg,稀释后缓慢注射,2~4 h后可再用0.2 mg | Na+-K+-ATP酶 | ↑CO,↓HR | 24 h内总量不超过1.2 mg | ||||
| 地高辛注射液 | 首剂0.25~0.50 mg,稀释后缓慢注射,2 h内可追加0.25 mg | ↑CO,↓HR | 24 h内总量不超过1.0 mg | |||||
| 血管收缩药(升压药) | ||||||||
| 去甲肾上腺素 | 0.05~0.40 μg·kg-1·min-1持续静脉泵入 | ++++ | ++ | + | - | ↑↑SVR,↑CO | ||
| 肾上腺素 | 0.01~0.50 μg·kg-1·min-1持续静脉泵入; 复苏时首先1 mg静脉注射,效果不佳时每隔3~5 min重复静脉注射用药,每次1~2 mg,总剂量通常不超过10 mg | ++++ | ++++ | +++ | - | ↑↑CO,↑↑SVR | ||
注:CO为心输出量;DA为多巴胺;PVR为肺血管阻力;SVR为全身血管阻力
7. 血管收缩药或升压药。血管收缩药主要指对外周动脉有显著收缩作用的药物,如去甲肾上腺素、肾上腺素及大剂量多巴胺等(表24),对于应用正性肌力药后仍然出现CS或合并明显低血压状态的AHF患者可以考虑应用(Ⅱb类推荐,B级证据)。研究显示,CS患者应用去甲肾上腺素的有效性和安全性优于多巴胺[349, 350]和肾上腺素[351, 352],因此,推荐首选去甲肾上腺素(Ⅱa类推荐,B级证据)。用药过程应监测血液动力学和临床状况变化。
8. 阿片类药物。既往吗啡一直是治疗急性左心衰或急性肺水肿发作的经典药物。但是几项系统综述与荟萃分析结果提示,应用吗啡的AHF患者机械通气比例增多,在监护室时间及住院时间延长,死亡率可能更高[353, 354]。因此,目前AHF患者不推荐常规应用吗啡(Ⅲ类推荐,C级证据),除非AHF发作时伴有严重的或难治性的疼痛或焦虑、烦躁不安。
9. 茶碱类药物。既往主要适用于伴有支气管痉挛的AHF患者。但由于茶碱类药物增加心肌耗氧量,ACS导致的AHF患者不宜应用,严重不良反应包括低血压与CS,甚至室性心律失常导致的SCD,因此,目前AHF患者不推荐常规应用(Ⅲ类推荐,C级证据)。
10. 预防血栓栓塞。AHF住院患者如果合并静脉血栓栓塞症(venous thromoboembolism,VTE)的风险较高,无抗凝治疗禁忌证,推荐住院期间应用低分子量肝素(low molecular weight heparin,LMWH)(如依诺肝素40 mg/d)或Xa因子抑制剂(如利伐沙班10 mg/d)以预防VTE(Ⅰ类推荐,B级证据)[355]。
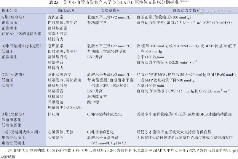
1. 定义。CS是一种复杂的临床综合征,由于原发性心脏疾病和(或)功能异常引起的CO降低或不足导致严重的终末器官低灌注和缺氧状态,常导致多器官衰竭和死亡,是AHF的严重类型[356, 357, 358, 359]。
2. 诊断标准。在血容量充足情况下出现:(1)持续性低血压,即收缩压<90 mmHg或平均动脉压(mean arterial pressure,MAP)<60 mmHg,持续>30 min,或者需要升压药等循环支持才能够维持收缩压≥90 mmHg或MAP≥60 mmHg(临床标准);或(2)血液动力学障碍,即Swan-Ganz漂浮导管测量的PCWP>15 mmHg且CI<2.2 L·min-1·m-2(血液动力学标准);(3)同时伴有以下至少一项组织器官低灌注的临床表现或实验室指标异常,如:①意识状态改变;②肢端或皮肤发冷、出汗(湿冷)、苍白或发绀或网状青斑;③尿量明显减少(尿量<0.5 mL·kg-1·h-1或<30 mL/h);④动脉血乳酸水平升高(>2.0 mmol/L)或代谢性酸中毒等[356, 357, 358, 359]。
3. 临床分期。整个CS过程可以分为5个阶段[360, 361]:①A期,称为危险期(At risk):指具有发生CS的风险,但血液动力学状态稳定(血压正常),也无组织低灌注的表现;②B期,称为CS开始期(Beginning),指具有血液动力学不稳定的临床证据(如低血压、心动过速或异常的血液动力学状态),但无组织低灌注的表现;③C期,称为典型期(Classic),指具有组织低灌注的临床证据,需要血管活性药物和(或)MCS,通常存在低血压;④D期:称为恶化期(Deteriorating),指具有CS的临床证据(同上),即使升级治疗仍然不能改善甚至恶化;⑤E期,称为极端期(Extremis)或终末期,指具有难治性CS,已经发生或即将发生循环衰竭(表25)。
| 临床分期 | 临床表现 | 实验室指标 | 血液动力学指标 |
|---|---|---|---|
A期(危险期) 正常血压 正常灌注 存在发生CS的危险因素 | 意识正常 四肢温暖,灌注好 静脉压正常 肺部无啰音 脉搏有力 | 乳酸水平正常(<2 mmol/L) 肾功能正常 | 血压正常(如收缩压>100 mmHg) 血液动力学正常(如CI≥2.5 L·min-1·m-2,CVP<10 cmH2O) |
B期(开始期)(前休克期) 低血压 正常灌注 | 意识正常 四肢温暖,灌注好 静脉压升高 肺部啰音 脉搏有力 | 乳酸水平正常(<2 mmol/L) 肾功能正常或轻度受损 BNP升高 | 收缩压<90 mmHg或MAP<60 mmHg或MAP较基础值下降>30 mmHg 心率>100次/min 血液动力学指标:CI≥2.2L·min-1·m-2 |
C期(经典期) 低血压 低灌注 | 意识状态改变 肢端发冷,网状青斑 静脉压升高 肺部啰音 脉搏减弱 呼吸窘迫 尿量减少(<30 mL/h) | 乳酸水平升高(>2 mmol/L) 肾功能受损(血肌酐水平翻倍或eGFR下降>50%) BNP升高 肝功能异常 酸中毒 | 尽管药物或MCS,仍然收缩压<90 mmHg或MAP<60 mmHg或MAP较基础值下降>30 mmHg 心率>100次/min 血液动力学指标:PCWP>15 mmHg且CI<2.2L·min-1·m-2 |
D期(恶化期) 低血压恶化 低灌注恶化 | 同C期 | C期指标持续或恶化 | 需要多个血管收缩药(升压药)或增加MCS才能维持灌注 |
E期(极端期或终末期) 难治性低血压 难治性低灌注 | 心脏骤停,无脉 心肺复苏 | C期指标的恶化 乳酸水平显著升高(≥5 mmol/L),pH≤7.2 | 经复苏才能维持血压或最大支持仍有低血压 无脉室性心动过速或者反复室性心动过速或心室颤动发作 |
注:BNP为B型利钠肽;CI为心脏指数;CVP为中心静脉压;eGFR为估算肾小球滤过率;MAP为平均动脉压;PCWP为肺毛细血管楔压;pH为酸碱度
4. 病因构成。大致可以分为两大类:(1)缺血性病因,即ACS,尤其是AMI继发的心室功能衰竭是导致CS最常见病因。(2)非缺血性病因,即其他非AMI相关的CS,包括ADHF、急性心肌炎(暴发性心肌炎)、心脏外科术后、应激性心肌病(又称Takotsubo综合征)、严重瓣膜性心脏病或人工瓣膜功能异常、妊娠相关心脏疾病(如PPCM)、恶性心律失常、急性心包填塞及急性肺栓塞等[359]。
5. 病因治疗。ACS导致CS患者的病因治疗主要是冠状动脉血运重建治疗。(1)早期侵入式血运重建策略:根据SHOCK研究[362]结果,与初始药物治疗比较,早期(CS发生12 h内)行侵入式血运重建策略可以显著降低6个月、12个月[363],甚至长期随访(6年)的死亡率[364],不同亚组的获益均一致。因此,对于AMI相关的CS患者,推荐早期侵入式血运重建策略(Ⅰ类推荐,B级证据)[365, 366]。(2)早期侵入式血运重建方式:包括经皮冠状动脉介入治疗(percutaneous coronary intervention,PCI)或冠状动脉旁路移植术(coronary artery bypass grafting,CABG)。由于70%~80%的AMI相关CS患者存在多支冠状动脉病变和(或)左主干病变,早期侵入式血运重建方式可以选择PCI或CABG[356,367]。(3)早期PCI策略:CULPRIT-SHOCK研究[368]结果显示,与同期干预多支冠状动脉的PCI策略比较,仅仅干预“罪犯病变”的PCI策略可以显著降低CS患者30 d死亡或肾脏替代治疗的主要复合终点事件的风险,主要是降低30 d的死亡风险。1年随访结果也得出了类似结论[369]。因此,对于AMI相关CS患者采取早期PCI策略时,推荐仅干预冠状动脉的“罪犯病变”,对其他病变采取分阶段血运重建方式,不推荐同期干预多支冠状动脉病变(Ⅲ类推荐,B级证据)[366]。
6. 心血管活性药物治疗。经典CS为“湿冷型”,表现为低灌注伴低血压,常用心血管活性药物为正性肌力药和(或)血管收缩药(升压药)。(1)正性肌力药:对于CS患者,应该考虑应用正性肌力药,提高组织灌注,维持脏器功能(Ⅱa推荐,B级证据)。作为初始应用正性肌力药,米力农与多巴酚丁胺的有效性和安全性类似[370]。(2)血管收缩药:CS患者应用正性肌力药后如果仍有低血压,可以考虑应用血管收缩药(Ⅱb类推荐,B级证据),升高血压,维持重要器官的灌注,首选去甲肾上腺素。可以考虑多巴酚丁胺与去甲肾上腺素联合应用以增强心肌收缩力(Ⅱb类推荐,C级证据)[365]。
7. MCS。目前,MCS已经成为AHF,尤其是合并CS患者的重要治疗措施之一,可以进一步改善CS患者的血液动力学状态[371, 372]。MCS可以有不同的分类,根据辅助时间不同可以分为短期(short-term)辅助和中长期(durable)辅助,根据辅助目的可以分为恢复前过渡治疗(bridge to recovery,BTR)(通过MCS使患者存活且心功能恢复并撤除MCS)、决定前过渡治疗(bridge to decision,BTD)(通过MCS使患者临床状况稳定决定是否心脏移植或永久治疗)、(心脏)移植前过渡治疗(bridge to transplantation,BTT)(已经进入心脏移植等待队列,但是存在高死亡风险,通过MCS减少等待供体期间的死亡)及永久治疗(destination therapy,DT)(不适合心脏移植或自愿选择MCS替代心脏移植作为长期治疗)等。(1)短期MCS:对于优化药物治疗后仍不能维持终末器官灌注的难治性CS患者,应该考虑应用短期MCS,改善患者的血液动力学状态,维持重要脏器灌注(Ⅱa类推荐,B级证据)。目前,国内应用于短期辅助的MCS主要包括主动脉内球囊反搏(intra-aortic balloon pump,IABP)及体外膜肺氧合(extracorporeal membrane oxygenation,ECMO)等。①IABP:IABP-SHOCK Ⅱ研究[373]结果显示,对于AMI合并CS行早期冠状动脉血运重建的患者,与药物治疗比较,IABP治疗不能显著降低患者30 d死亡率,也不能降低1年、6年随访时全因死亡风险[374, 375]。荟萃分析也得出类似结论[376]。据此,目前在AMI相关的CS患者中不推荐常规应用IABP(Ⅲ类推荐,B级证据)。但是对于AMI合并急性二尖瓣反流或室间隔穿孔等机械并发症患者,应该考虑应用IABP(Ⅱa类推荐,C级证据)。②ECMO:主要有静脉-静脉ECMO(VV-ECMO)和静脉-动脉ECMO(VA-ECMO)两种工作模式,后者可以同时进行呼吸支持和循环支持,适用于心衰合并呼吸衰竭患者,也可以同时提供左心室辅助和右心室辅助[377]。ECLS-SHOCK研究[378, 379]结果显示,AMI合并CS患者常规应用VA-ECMO不能降低30 d和1年的全因死亡风险。ECMO-CS研究[380]结果也不支持CS患者早期应用VA-ECMO。因此,对于不同病因引起的难治性CS合并呼吸衰竭,只有在常规治疗效果不佳或血液动力学恶化时可以考虑在有经验的医学中心应用VA-ECMO(Ⅱb类推荐,C级证据)。此外,VA-ECMO由于动脉侧回流是平流,外周插管时存在增加左心室后负荷和心肌氧耗的风险,对于存在严重的左心室功能不全的患者,可能会导致进行性的左心室扩张和肺淤血。处理措施包括VA-ECMO与IABP(目前国内常用方式)或Impella联合。(2)中长期MCS:主要指心室辅助装置(ventricular assist device,VAD),如左心室辅助装置(left ventricular assist device,LVAD)。对于应用短期MCS后仍不能维持组织灌注或依赖短期MCS的难治性CS患者,在心脏团队综合评估患者年龄、出血、并发症、神经系统缺陷及右心室功能等,排除禁忌证后可以考虑在有经验的医学中心应用长期MCS(Ⅱb类推荐,C级证据)。
8. 管理流程。CS患者的管理流程见图7。


(注:BTD为过渡至决定;BTR为过渡至恢复;BTT为过渡至心脏移植;CABG为冠状动脉旁路移植术;IABP为动脉内球囊反搏;MCS为机械循环支持;PCI为经皮冠状动脉介入治疗;VAD为心室辅助装置)
AHF患者的治疗流程见图8。


(注:CRRT为连续肾脏替代治疗;GDMT为指南指导的药物治疗;INTERMACS为机械辅助循环支持的机构间登记;LVAD为左心室辅助装置;a在评估禁忌证和相对禁忌证后,INTERMACS分级2~4级为植入LVAD的最佳时机,INTERMACS分级5~6级合并高危因素的患者,可以根据具体情况评估LVAD治疗)
心衰“易损期”的主要病理生理机制是潜在的持续性血液动力学异常(心室充盈压升高),主要表现为残余的淤血[14, 15]。心衰“易损期”的管理涉及出院前评估、出院前准备、出院后管理及出院后早期强化治疗。
1. 出院前评估。主要包括以下几个方面:(1)容量负荷(残余淤血)状态。ESC-EORP-HFA心衰长期注册研究[315]结果显示,部分心衰患者(30.9%)住院期间利尿治疗效果不佳,体质量下降不明显,出院前仍有持续淤血表现,这与心衰患者出院后再入院率和死亡率较高密切相关。因此,心衰患者出院前应该仔细评估容量负荷状态,优化减容治疗方案(Ⅰ类推荐,C级证据)。(2)GDMT药物应用情况。研究表明,住院期间或出院前启动GDMT,可以显著降低心衰患者出院后死亡或心衰再入院风险[381]。PIONEER-HF研究[382]和TRANSITION研究[383]结果提示,HFrEF患者由于ADHF住院期间在血液动力学稳定后尽早(出院前或出院后短期内)启动ARNI治疗是安全有效的。而SOLOIST-WHF研究[384]、EMPULSE研究[385]及DELIVER研究[386]亚组分析结果显示,不同LVEF水平的心衰患者住院期间或出院后短期内启动SGLT-2抑制剂(索格列净、恩格列净及达格列净)治疗是有效的、安全的。对SHIFT研究的事后分析结果显示,心衰恶化住院后持续应用伊伐布雷定可以显著降低“易损期”患者的再入院率[387]。因此,对于既往未应用GDMT的心衰患者,推荐住院期间临床稳定后或出院前尽早启动GDMT(Ⅰ类推荐,B级证据);对既往应用GDMT但是住院期间暂停应用的ADHF患者,推荐临床稳定后尽早重启GDMT,并且尽可能优化药物剂量(Ⅰ类推荐,B级证据)。
2. 出院前准备。出院前应该对患者及其家庭成员进行书面形式的心衰相关的疾病管理培训和教育,内容至少应包括饮食管理、液体管理、体质量监测和管理、运动指导、药物治疗及调整、定期随访、病情恶化的判断及处理等[388],提高患者的自我管理和治疗的依从性,并制定随访计划,使其出院后顺利过渡到家庭护理。
3. 出院后管理。首先,需要制定出院后随访计划,包括随访时间、随访方式及随访内容等。(1)随访时间:对于心衰住院患者,推荐在患者出院后1~2周内进行早期随访,有助于降低30 d~180 d的心衰再入院率(Ⅰ类推荐,B级证据)[389, 390]。(2)随访方式:推荐根据心衰患者的病情程度及门诊随访或电话随访的可及性,采用个体化方式(Ⅰ类推荐,C级证据)[391]。(3)随访内容:包括心衰相关的症状和体征,容量负荷状态和体质量,血压和心率,实验室指标(包括血常规、肝功能、肾功能、电解质及心脏生物标志物等),及患者对于GDMT的耐受性。其次,需要滴定GDMT(Ⅰ类推荐,C级证据)。
4. 早期强化治疗。STRONG-HF研究[392, 393]结果显示,与常规治疗组比较,强化治疗组(心衰住院患者计划出院前2 d内早期启动GDMT,并在出院后2周内滴定至MTD,并在出院后2月内密切监测)可以显著降低患者180 d随访时主要终点事件的发生风险,而严重不良反应和致死性不良反应的发生率两组类似。因此,在心衰患者出院前及出院后6周内频繁且细致的随访中,建议采取强化治疗策略,启动并加强基于循证的治疗,降低心衰再入院和死亡风险(Ⅰ类推荐,B级证据)。
HF-ACTION研究[394]是一项多中心RCT,入选了2 331例病情稳定的门诊HFrEF患者,结果显示,在常规治疗基础上联合规律的有氧运动训练(exercise traing,ET)可以显著改善患者的QoL,安全性良好。虽然主要分析结果显示,ET只能适度降低全因死亡或住院风险,没有达到统计学意义,但在调整与预后高度相关的基线特征后进行的预设补充分析结果显示,ET可以明显降低全因死亡或住院风险11%(P=0.03),明显降低心血管死亡或心衰住院风险15%(P=0.03)。之后,多项回顾性研究[395, 396]及荟萃分析[397, 398, 399, 400, 401]结果证实,心脏康复(cardiac rehabilitation,CR,又称作以运动为基础的心脏康复,exercise-based cardiac rehabilitation,ExCR),可以显著改善稳定CHF(包括HFrEF和HFpEF)患者的心功能状态,活动耐量及QoL;但在降低心衰住院风险、全因死亡或心血管死亡风险方面结论不一致。也有研究显示,对于住院的AHF患者,在临床状况稳定后早期给予CR也可以改善患者预后[402, 403]。因此,推荐把CR纳入心衰患者的综合管理,对于所有病情稳定,能够运动的心衰患者,都应该推荐进行ExCR,改善患者的心功能状态,活动耐量及QoL(Ⅰ类推荐,A级证据)。对于病情较重,衰弱或存在合并症的患者,应该考虑参加有监督的ExCR项目(Ⅱa类推荐,C级证据)。
心力衰竭恶化(worsening of heart failure,WHF)是指CHF患者经过一段时间临床稳定期,并且接受稳定抗心衰治疗后,出现心衰症状和(或)体征的加重,需要强化抗心衰治疗,通常包括利尿剂治疗。需要排除新发的AHF、未接受稳定的抗心衰治疗、由于心衰治疗依从性差导致的心衰加重[406, 407, 408]。
目前认为,WHF在临床本质上就是ADHF,根据病情可以包括3种临床情景:
1. 住院进行紧急评估,接受静脉药物治疗或者其他特殊治疗,这是WHF最常见的临床情景,多为AHF的“湿暖型”。
2. 急诊就诊接受静脉药物治疗(包括静脉利尿剂)短期(1~3 d)后出院,并酌情口服利尿剂和增加GDMT剂量,多为AHF的“干暖型”或轻症“湿暖型”。
3. 门诊强化抗心衰药物治疗,包括静脉应用利尿剂,或增加口服利尿剂剂量[406, 407, 408],多为AHF的“干暖型”。
WHF患者临床评估的内容包括如下:
1. 完整准确的病史采集,了解患者的症状,评估WHF的可能诱因。
2. 进行全面仔细的体格检查,了解患者的体征,评估患者的容量状态。
3. 进行心脏生物标志物检测,包括NPs、cTn等,协助评估WHF的严重程度。
4. 进行心脏影像学检查,包括心电图检查、X线胸片检查、TTE检查及LUS检查等,协助WHF的临床诊断和病情评估。
5. 进行QoL评估,主要包括MLHFQ和KCCQ等,协助评估患者的病情。
对于WHF的处理,可以参考AHF(尤其ADHF)的处理措施(图8)。
VICTORIA研究[162]结果显示,WHF患者应用维立西呱(起始剂量2.5 mg,1次/d,靶剂量10 mg,1次/d)治疗,可以较安慰剂显著降低首次心衰住院或心血管死亡的主要复合终点风险10%(风险比0.90,95%可信区间0.82~0.98),显著降低总心衰住院风险10%。
SOLOIST-WHF研究[384]结果也显示,WHF患者应用SGLT-2和SGLT-1双重抑制剂——索格列净,可以显著降低心血管死亡和心衰住院和急诊就诊的风险33%(风险比0.67,95%可信区间0.52~0.85),主要是降低心衰住院和急诊就诊风险36%(风险比0.64,95%可信区间0.49~0.83)。
因此,对于WHF患者,如果无禁忌证,应该考虑在优化GDMT基础上加用维立西呱降低心衰住院风险(IIa类推荐,B级证据)。
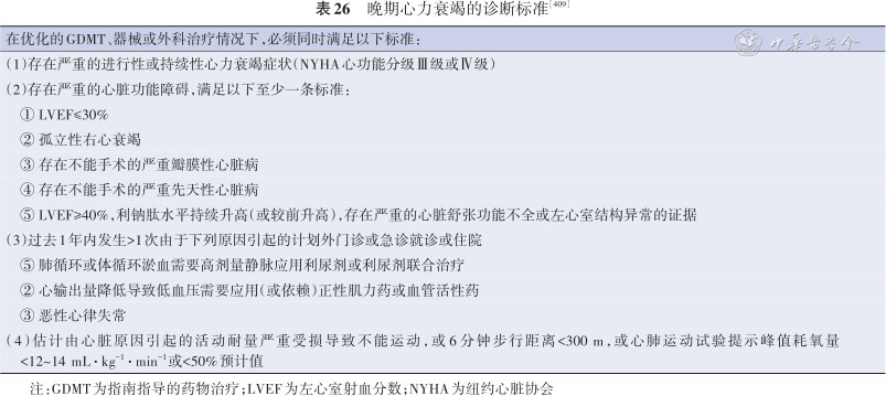
1. 晚期心力衰竭(advanced heart failure,晚期心衰):也称为难治性(refractory)心衰,是指给予标准或优化的GDMT、器械或外科治疗后患者仍然存在进行性和(或)持续性的严重心衰症状,常伴有反复心衰住院,严重体力活动受限,QoL差,死亡率高,需要采取进一步更高级的干预措施,包括VAD或心脏移植,治疗目的包括改善症状,提高QoL,延长生命[409, 410]。
2. 终末期心力衰竭(end-stage heart failure,ESHF,终末期心衰):是指给予足够的医疗干预后仍然存在严重的症状负担,但由于严重的、不可逆的多器官系统损害导致患者的预期寿命<6个月,不适合接受更高级的干预措施(如VAD或心脏移植),只能接受舒缓治疗或安宁疗护,治疗目的在于改善其症状,提高QoL[411, 412]。
3. 区别和联系:晚期心衰患者的NYHA心功能分级为Ⅲ级或Ⅳ级,其中,休息时虽然有心衰症状,但无需静脉用药,可在室内或床边缓慢活动者为Ⅳa级,不能自主下床和床边活动,需要静脉用药者为Ⅳb级;而终末期心衰患者的NYHA心功能分级为Ⅳb级。晚期心衰与终末期心衰的治疗目的不同,治疗措施也不同[413]。
通常,终末期心衰包含在晚期心衰中,是晚期心衰中更加严重的阶段[413]。在临床实践中要需要注意早期识别晚期心衰患者,及早采取更高级的干预措施,避免患者进展至终末期心衰阶段。

晚期心力衰竭的诊断标准[409]
晚期心力衰竭的诊断标准[409]
| 在优化的GDMT、器械或外科治疗情况下,必须同时满足以下标准: |
|---|
| (1)存在严重的进行性或持续性心力衰竭症状(NYHA心功能分级Ⅲ级或Ⅳ级) |
| (2)存在严重的心脏功能障碍,满足以下至少一条标准: |
| ① LVEF≤30% |
| ② 孤立性右心衰竭 |
| ③ 存在不能手术的严重瓣膜性心脏病 |
| ④ 存在不能手术的严重先天性心脏病 |
| ⑤ LVEF≥40%,利钠肽水平持续升高(或较前升高),存在严重的心脏舒张功能不全或左心室结构异常的证据 |
| (3)过去1年内发生>1次由于下列原因引起的计划外门诊或急诊就诊或住院 |
| ⑤ 肺循环或体循环淤血需要高剂量静脉应用利尿剂或利尿剂联合治疗 |
| ② 心输出量降低导致低血压需要应用(或依赖)正性肌力药或血管活性药 |
| ③ 恶性心律失常 |
| (4)估计由心脏原因引起的活动耐量严重受损导致不能运动,或6分钟步行距离<300 m,或心肺运动试验提示峰值耗氧量<12~14 mL·kg-1·min-1或<50%预计值 |
注:GDMT为指南指导的药物治疗;LVEF为左心室射血分数;NYHA为纽约心脏协会
1. 及时转诊。需要早期识别晚期心衰患者,及时转诊到有治疗经验的医学中心进行更严格的治疗(Ⅰ类推荐,C级证据)[414]。
2. 药物治疗。首先是优化GDMT。此外,由于晚期心衰患者常表现为低血压伴有组织低灌注,因此,主要治疗药物为正性肌力药和血管收缩药(表24)。
目前,正性肌力药在晚期心衰患者中的应用主要包括以下4个方面[410]:(1)计划植入LVAD或进行心脏移植前应该考虑应用(Ⅱa推荐,B级证据),作为桥接治疗,改善血液动力学状态;(2)对于不适合植入LVAD或进行心脏移植的患者,可以考虑应用(Ⅱb推荐,B级证据),作为支持治疗,改善心功能和心衰症状;(3)对于存在持续性淤血,对袢利尿剂或联合利尿治疗无反应的患者,可以考虑应用(Ⅱb推荐,B级证据),改善利尿反应,减轻淤血症状;(4)决定是否植入LVAD或进入心脏移植等待队列前,可以考虑应用(Ⅱb推荐,B级证据),评估终末器官功能障碍的可逆性。符合上述指征的晚期心衰患者可以间断应用正性肌力药,首选左西孟旦,也可以应用米力农。
对于晚期心衰患者,在应用正性肌力药基础上如果仍然有持续性低血压,可以考虑应用血管收缩药升高血压(Ⅱb类推荐,B级证据),药物首选去甲肾上腺素。
3. MCS。包括短期MCS和长期MCS,前者目前在我国主要包括IABP和ECMO,而后者主要指VAD(以LVAD为主)。(1)对于晚期心衰患者,优化治疗后仍不能维持血液动力学稳定或依赖静脉持续应用心血管活性药物,应该考虑应用短期MCS,维持终末器官灌注(Ⅱa类推荐,B级证据),目的是BTR或BTD。(2)对于依赖静脉持续应用心血管活性药物或短期MCS的晚期心衰患者,如果经过评估不适合心脏移植或存在禁忌证,应该考虑在有经验的医学中心应用长期MCS(Ⅱa类推荐,B级证据)作为DT,改善症状,提高QoL,延长生存期[415];如果经过评估适合心脏移植或进入心脏移植等待队列,但是评估等待期间死亡风险较高的患者,也可以考虑在有经验的医学中心应用长期MCS(Ⅱb类推荐,B级证据)作为BTT,改善心脏功能,减少等待期间的过早死亡。目前,国内先后已经批准上市可以用于短期或长期辅助的LVAD包括EvaHEART(重庆“永仁心”)(2019年8月)、CH-VAD(“苏州同心”)(2021年11月)、HeartCon(天津“火箭心”)(2022年7月)及CorHeart 6(深圳“核心”)(2023年6月)等。
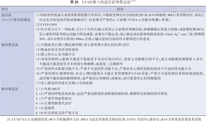
晚期心衰患者应用LVAD的主要适应证为机械辅助循环支持的机构间登记(Interagency Registry for Mechanically Assisted Circulatory Support,INTERMACS)分级(表27)1~4级的患者及合并高危因素的5~7级的患者。由于晚期心衰患者的病情不断变化与进展,容易受多种因素及治疗手段影响,故需在术前动态评估禁忌证(表28)[415]。

INTERMACS分级介绍
INTERMACS分级介绍
| INTERMACS分级 | 内容 | NYHA心功能分级 |
|---|---|---|
| 等级 1 | 严重心原性休克(critical cardiogenic shock),尽管快速加用血管活性药和正性肌力药,患者仍存在顽固的、危及生命的低血压和器官低灌注,表现为酸中毒加重和(或)乳酸水平升高 | Ⅳ级 |
| 等级 2 | 心力衰竭进展性恶化(progressive decline),尽管应用静脉正性肌力药支持,心力衰竭患者功能状态恶化,表现为肾功能恶化、营养消耗、不能维持液体平衡;或患者不能耐受正性肌力药物治疗 | Ⅳ级 |
| 等级 3 | 病情稳定但依赖正性肌力药(stable but inotrope dependent),患者在持续静脉应用正性肌力药或应用短期MCS情况下维持稳定的血压、器官功能、营养状态,症状稳定。一旦脱离正性肌力药支持则反复出现症状性低血压或肾功能不全,因而恶化、加重 | Ⅳ级 |
| 等级 4 | 休息即有症状的心力衰竭(resting symptoms),患者接近稳定的正常容量状态,但休息时或日常生活活动时即有淤血症状。利尿剂剂量通常在高剂量水平波动。需要更强化管理和监测措施,但患者可能依从性较差,任何治疗预后均不佳 | Ⅳ级 |
| 等级 5 | 不能耐受体力活动(exertion intolerant),休息和日常生活活动时没有症状,但是不能进行任何其他活动,只能进行室内活动。患者可能有潜在的容量负荷增加、营养状态和器官功能的异常 | Ⅳ级 |
| 等级 6 | 体力活动受限(NYHA心功能分级Ⅲb),患者没有淤血证据,休息、日常生活活动和轻体力室外活动没有症状,但更高强度体力活动几分钟就出现乏力。可通过心肺运动试验来判断活动耐量与心功能的关系,或通过血液动力学监测来确定心脏受损程度 | Ⅲb级 |
| 等级 7 | 进展性心功能Ⅲ级(NYHA心功能分级Ⅱ级),患者不存在反复或近期发生的不稳定液体平衡状态,中等强度的体力活动下不出现心力衰竭症状。 | Ⅲ级 |
注:INTERMACS为机械辅助循环支持的机构间登记;MCS为机械循环支持;NYHA为纽约心脏协会

LVAD植入的适应证和禁忌证[415]
LVAD植入的适应证和禁忌证[415]
| 项目 | 内容 |
|---|---|
适应证 (1)~(3)条均需满足 | (1)因症状性低血压或重要脏器低灌注等原因,不能耐受神经内分泌拮抗剂(如:RAS抑制剂、MRA)类药物治疗,或虽已经过充分优化的药物或器械治疗,仍表现为严重的心力衰竭(NYHA心功能分级Ⅲb~Ⅳ级) (2)LVEF≤30% (3)至少符合以下一项标准:①12个月内出现≥2次因心力衰竭非预期住院:依赖静脉正性肌力药物;或依赖短期MCS;②心源性因素导致运动能力明显减低,表现为不能运动,或心肺运动试验量峰值耗氧量<14mL·kg-1·min-1或<预测值50%,或6分钟步行距离<300m;③低心输出量而引起的终末脏器进行性恶化 |
| 绝对禁忌证 | (1)不能耐受长期口服抗凝药物(香豆素类维生素K拮抗剂)治疗 (2)败血症或全身活动性感染 (3)孤立性右心室功能不全 (4)某些结构性心脏病不能或不愿接受手术治疗加以纠正:重度主动脉瓣关闭不全;或主动脉瓣机械瓣置入术后,不能或不愿意接受手术更换生物瓣膜;或重度二尖瓣狭窄 (5)严重的终末脏器功能不全:严重不可逆的肝功能不全;严重的非心源性肾脏疾病伴不可逆的肾功能不全 (6)严重的神经-精神疾病、社会心理问题预计不能正常管理维护LVAD设备:严重不可逆的神经系统疾病或损伤;或药物不能控制的精神障碍;或严重的认知障碍;或痴呆;或不愿意终止的药物滥用 (7)非心脏原因导致生存期<1年的疾病 |
| 相对禁忌证 | 1.(1)年龄>80岁 2.(2)严重的呼吸系统疾病:包括严重的阻塞性或限制性肺疾病,晚期特发性肺间质纤维化 3.(3)严重外周血管病变 4.(4)长期肾脏替代治疗 5.(5)恶液质 6.(6)社会家庭支持严重不足 |
注:LVAD为左心室辅助装置;MCS为机械循环支持;MRA为盐皮质激素受体拮抗剂;NYHA为纽约心脏协会;RAS为肾素血管紧张素系统
LVAD术前优化治疗的目标包括:(1)稳定血液动力学状态,提高CO,减少液体潴留,维护终末器官灌注和功能;(2)优化右心功能;(3)纠正导致心衰加重的诱因;(4)预防血栓栓塞;(5)合理的营养支持,为手术做好充分准备[415]。
4. 心脏移植。目前,心脏移植仍然是无禁忌证的晚期心衰患者治疗的“金标准”。因此,对于优化药物治疗或器械治疗或外科治疗后仍然有持续症状的晚期心衰患者,推荐转诊至在有经验的医学中心进行详尽的心脏移植前评估(Ⅰ类推荐,C级证据)。对于符合心脏移植标准的患者推荐进行心脏移植(Ⅰ类推荐,C级证据),提高QoL,延长生存期[416]。
5. 舒缓治疗(palliative care)和安宁疗护(hospice care)。(1)舒缓治疗,也称为缓和医疗,既往也译为“姑息治疗”(目前不推荐应用)。定义为“对患有致命性疾病的重症患者及家属,通过早期识别、全面评估和综合干预其身体、心理和精神方面的问题(痛苦),达到提高其生存质量的过程”[417, 418]。目前认为,舒缓治疗是一种以患者为中心、多学科参与的方法,以改善患者症状,提高QoL为目的(不以治愈或延长生命为目的),可以应用于心衰管理的各个阶段,通常与其他延长生命的治疗手段合并应用。临床研究及荟萃分析结果显示,与单独常规治疗比较,常规治疗基础上增加舒缓治疗,可以明显地改善晚期心衰患者的QoL[419, 420, 421]。(2)安宁疗护,也称为宁养服务,既往也译作“临终(end-of-life,EOL)关怀”(目前不推荐应用),属于舒缓治疗的一部分,主要应用于ESHF患者,是根据患者表达的需求和愿望,以团队为基础的形式提供专业医疗、疼痛管理以及情感和精神支持,是高专业医疗与高品质服务的结合[411, 412]。(3)主要内容:针对晚期心衰和ESHF患者舒缓治疗与安宁疗护的主要内容包括(与患者及家属的)高质量沟通,交代疾病预后,明确治疗目标,共同决策,患者症状评估和管理(常见症状包括呼吸困难、疼痛、疲乏和衰弱、恶心呕吐便秘、抑郁和焦虑等),(对患者及家属的)心理支持和精神照护,心衰治疗药物调整(例如调整影响患者血压和肾功能药物的应用或剂量),预立医疗指示(advanced directives,ADs)或生前预嘱(living will)及预立医疗照护计划(advanced care planning,ACP),以及特殊事项处理(主要是针对植入心脏起搏器或ICD、CRT等CIED的患者)[422, 423]。总之,对于晚期心衰及ESHF患者,应该考虑给予舒缓治疗及安宁疗护,改善患者的症状,提高QoL(Ⅱa类推荐,B级证据)。
RHF是由于右心系统心肌结构或功能异常,右心室前负荷(容量负荷)或后负荷(压力负荷)过重导致右心室射血(收缩)功能或充盈(舒张)功能受损,伴有体循环淤血的一种复杂的临床综合征[424, 425]。
主要包括右心室受累的原发性心肌病、右心室心肌缺血和心肌梗死或心肌炎、外科心脏术后、各种引起右心室容量负荷增加的疾病(如先天性心脏病、瓣膜性心脏病)及右心室压力负荷增加的疾病(如不同类型肺动脉高压、肺栓塞、肺动脉瓣狭窄等)[424, 425]。
1. 评估。评估内容主要包括病史、体格检查、心脏生物标志物检测、心电图、超声心动图、CMR检查及PAC检查(表29)。

右心衰竭的评估
右心衰竭的评估
| 诊断工具 | 主要发现 |
|---|---|
| 病史 | 右心衰竭症状:呼吸困难、早饱、腹胀、下肢水肿、右上腹压痛、运动不耐受、疲乏 |
| 相关疾病:CAD、左心衰竭、瓣膜性心脏病、先天性心脏病、慢性肺疾病、静脉血栓栓塞症、结缔组织疾病、HIV感染等 | |
| 个人史:吸烟史、违禁药(毒品)应用史、减肥药应用史 | |
| 家族史:肺动脉高压、心脏性猝死、ARVC、左心衰竭等 | |
| 体格检查 | 颈静脉压升高(颈外静脉充盈或怒张)、P2亢进、三尖瓣反流杂音、肝大、肝颈静脉回流征阳性、腹水、下肢水肿等 |
| 心脏生物标志物 | BNP或NT-proBNP水平升高 |
| 心电图 | 电轴右偏,右心房扩大,右心室肥厚 |
| 超声心动图检查 | (1)右心系统特异测量指标:右心房大小,右心室大小,右心室壁厚度。①右心室收缩功能评估包括二维超声心动图测量右心室面积变化分数、三尖瓣环收缩期位移、右心室心肌做功指数(Tei指数)、组织多普勒测量三尖瓣收缩期速度(s′)、三维超声心动图测量右心室射血分数、斑点追踪成像测量右心室整体纵向应变、斑点追踪成像测量右心室游离壁纵向应变;②右心室舒张功能评估包括三尖瓣 E/e′比值,右心房纵向应变峰值、右心室肺动脉耦联评估、峰值收缩纵向应变率×平均右心室-肺动脉梯度、负荷适应指数[(平均右心室-肺动脉速度时间积分×纵向右心室直径)/右心室舒张末期面积];③右心室后负荷评估:三尖瓣最大反流速度估测肺动脉收缩压;④右心室前负荷评估:下腔静脉内径及塌陷变异率,左右心室径向比例 |
| (2)左心系统指标:左心房、左心室大小、室壁厚度及运动、射血分数、舒张功能、二尖瓣及三尖瓣疾病、心腔内分流情况等 | |
| 心脏磁共振检查 | 右心系统指标:右心室收缩末期容积、舒张末期容积、射血分数 |
| 左心疾病、心腔内分流、心包疾病 | |
| 钆延迟强化、T1 mapping、ECV及T2 mapping等 | |
| 右心导管检查或漂浮导管检查 | 右心房压、右心室舒张末压、肺动脉压(平均压)、平均肺毛细血管楔压、肺血管阻力、心脏指数、混合静脉血氧饱和度等。血液动力学参数衍生指标有助于评估右心功能,主要包括后负荷评估:跨肺压差(TPG=mPAP-PCWP)或舒张跨肺压差(dTPG=dPAP-PCWP)、肺动脉弹性(Ea);右心室前负荷评估:CVP、CVP/PCWP、MAP/CVP; 右心室收缩性和舒张性评估:右心室做功指数、肺动脉搏动指数 |
注:ARVC为致心律失常性右心室心肌病;BNP为B型利钠肽;CAD为冠状动脉性疾病;CVP为中心静脉压;dPAP为肺动脉舒张压;dTPG为舒张跨肺压差;ECV为细胞外容积;HIV为人类免疫缺陷病毒;MAP为平均动脉压;mPAP为平均肺动脉压;NT-proBNP为N末端B型利钠肽原;PCWP为肺毛细血管血压;TPG为跨肺压差
2. 诊断。诊断标准包括以下几点:(1)存在可能导致RHF的病因;(2)存在与RHF相关的症状和(或)体征;(3)存在右心结构和(或)功能异常及心腔内压力升高的证据。主要来自心脏影像学检查,首选TTE检查;CMR检查是评估右心结构和功能的重要方法[59];PAC检查是评估心腔内压力升高和PH的“金标准”。
1. 治疗原则。积极治疗导致RHF的原发疾病,减轻右心室前后负荷,增强心肌收缩力,维持窦性节律及心脏收缩同步性。同时,积极纠正导致RHF发作的诱发因素。
2. 治疗措施。(1)优化前负荷:容量管理是RHF治疗的关键,RHF治疗前须先确定患者的容量负荷状态。如果存在容量超负荷,推荐静脉应用袢利尿剂,降低心脏前负荷(Ⅰ类推荐,C级证据);如果合并低钠血症或肾功能恶化倾向,可以考虑联合托伐普坦治疗(Ⅱb类推荐,C级证据);如果存在利尿剂抵抗,可以考虑超滤治疗(Ⅱb类推荐,C级证据)。如果存在容量不足或低血压,应该考虑补液治疗(Ⅱa类推荐,C级证据)。(2)降低后负荷;对于PH引起的RHF,推荐根据指南应用靶向药物治疗(Ⅰ类推荐,A级证据),包括内皮素受体拮抗剂、前列腺素类似物、PDE-5抑制剂及口服sGC刺激剂——利奥西呱等。对于肺部本身疾病、其他肺部异常状态(肺不张、肺渗出、肺部感染等)及异常通气状态(如呼吸性酸中毒引起肺血管收缩)引起的肺血管阻力升高,应给予积极的治疗和纠正。(3)增强心肌收缩力:对于RHF合并低血压、组织低灌注或CS的患者,应该考虑应用正性肌力药,包括左西孟旦、米力农、多巴酚丁胺等(Ⅱa类推荐,C级证据);可以考虑联合血管收缩药,如去甲肾上腺素(Ⅱb类推荐,C级证据)。RHF合并房颤伴有快速心室率的患者,可以考虑应用地高辛治疗,有助于缓解症状(Ⅱb类推荐,C级证据)[424, 425]。
1. 高血压。高血压是心衰的主要危险因素,也是导致心衰发生和发展的主要病因,约2/3的心衰患者有高血压病史。控制血压能够有效预防心衰,减少心衰患者心血管事件和死亡事件的发生风险。所有的高血压患者都应遵循治疗性的生活方式调整,如控制钠盐摄入、戒烟戒酒、减重和心理平衡等。CHF合并高血压的药物治疗,涉及降压治疗和心衰治疗两个方面。目前缺乏临床试验评估CHF合并高血压患者的降压策略和目标,综合全面地评估患者的年龄、心衰的类型有助于制定个性化的血压控制目标。(1)合并HFrEF。HFrEF合并高血压患者,如果有液体潴留,推荐应用利尿剂(Ⅰ类推荐,C级证据);如果患者血液动力学稳定,推荐优先采用心衰的GDMT,即RAS抑制剂、β受体阻滞剂、SGLT-2抑制剂和MRA(Ⅰ类推荐,C级证据)。同时应遵循高血压指南,优化血压管理,目标血压为<130/80 mmHg。如果血压不达标,可以联合应用氨氯地平(Ⅰ类推荐,A级证据)或非洛地平(Ⅱa类推荐,B级证据);禁用中枢作用药物及非二氢吡啶类CCB(如地尔硫䓬和维拉帕米)(Ⅲ类推荐,C级证据);除非合并前列腺增生,不推荐应用α受体阻滞剂。(2)合并HFmrEF。有关HFmrEF合并高血压的临床研究较少。原则上与HFrEF合并高血压患者的治疗一致,降压目标为<130/80 mmHg。RAS抑制剂、β受体阻滞剂及MRA应该考虑用于合并HFmrEF的高血压患者(Ⅱa类推荐,B级证据)。另外,EMPEROR-Preserved研究[241]和DELIVER研究[242]纳入人群中部分患者为HFmrEF,结果证实,SGLT-2抑制剂同样能够降低患者心血管死亡和心衰住院风险,故也推荐SGLT2抑制剂用于合并高血压的HFmrEF患者(Ⅰ类推荐,A级证据)。(3)合并HFpEF。在HFpEF中高血压的发病率高达60%~89%,是导致HFpEF最重要的原因。有关合并HFpEF的高血压患者降压治疗策略目前尚无明确的指南推荐。一系列HFpEF药物治疗的大型RCT纳入的受试者中合并高血压的患者比例较高,因此,这些临床试验的结果可以指导合并HFpEF的高血压患者的药物治疗选择。降压目标为<130/80 mmHg。关于药物选择,根据EMPEROR-Preserved试验[241]和DELIVER试验[242]结果,对于合并高血压的HFpEF患者,在无禁忌证的情况下均推荐应用SGLT-2抑制剂以降低心衰再入院或心血管死亡风险(Ⅰ类推荐,A级证据)。TOPCAT研究的一项二次研究共纳入1 004例合并难治性高血压的HFpEF患者,结果显示,螺内酯能降低合并难治性高血压的 HFpEF 患者主要结局事件风险[426]。因此,对于合并高血压(尤其是难治性高血压)的HFpEF患者,可以考虑联合应用MRA治疗(Ⅱb类推荐,B级证据)。
2. 心律失常。(1)房颤/房扑。房颤/房扑是心衰患者最常合并的心律失常,管理措施如下:①识别和纠正病因和诱因:如感染、电解质紊乱、心肌缺血、低氧血症、高血压、甲状腺功能异常等。②抗凝治疗:建议应用CHA2DS2-VASc和HAS-BLED评分评估心衰合并房颤/房扑患者的栓塞和出血风险。CHA2DS2-VASc评分≥2分的男性或≥3分的女性,推荐长期口服抗凝药物治疗,预防血栓栓塞事件;评分≥1分的男性或≥2分的女性,若无抗凝禁忌,应该考虑长期口服抗凝药物。对无中重度二尖瓣狭窄和(或)机械瓣置换术后的患者,推荐首选直接作用口服抗凝药物(direct-acting oral anticoagulants,DOACs)治疗,预防血栓栓塞事件。③心室率控制:对于慢性HFrEF合并房颤/房扑的患者,可以应用口服β受体阻滞剂、地高辛或胺碘酮,禁止应用非二氢吡啶类CCB;对于慢性HFmrEF或HFpEF合并房颤/房扑患者,可以应用口服β受体阻滞剂、非二氢吡啶类CCB、地高辛或胺碘酮。房颤/房扑伴有快速心室率(定义为心室率>100次/min)导致AHF发作时,如果血液动力学稳定,需根据心衰类型(HFrEF、HFmrEF及HFpEF),选择静脉洋地黄类药物,速效、超短效、高选择性的β受体阻滞剂(如艾司洛尔或兰地洛尔),非二氢吡啶类CCB或胺碘酮(表29)。药物治疗难以控制心室率且不适合导管消融术的患者可以考虑房室结消融术+双心室起搏或CRT。此外,观察性研究表明,合并房颤/房扑伴有快速心室率的心衰患者预后较心室率慢的患者差[427]。RACE II研究亚组分析[428]结果显示,对于房颤合并心衰(主要是HFpEF)患者,宽松心率控制策略(静息心率<110次/min)与严格心率控制策略(静息心率<80次/min和中等运动强度时心率<110次/min)对患者的预后影响无差异。目前建议,心衰合并房颤/房扑患者心室率控制以减少运动和静息时症状为目的,心率可以控制在60~100次/min,不超过110次/min。④节律控制:若房颤/房扑伴有快速心室率导致AHF发作伴有血液动力学不稳定(定义为收缩压<90 mmHg、晕厥、急性肺水肿或CS)时,推荐采用紧急同步直流电复律;如果血液动力学稳定,房颤/房扑为首次发生,或持续时间<48 h,或者经食道超声心动图(transesophageal echocardiography,TEE)检查除外心房(耳)血栓后,推荐药物复律(首选静脉应用胺碘酮)或直流电复律;由于应用普罗帕酮、氟卡尼、决奈达隆、索他洛尔等AADs与HFrEF患者的结局恶化相关,因此,在HFrEF患者中不推荐应用。纳入心衰合并房颤患者的临床试验比较以AADs为基础的节律控制策略与心率控制策略,未发现两种策略的结局有明显差异[429, 430]。因此,尚缺乏足够的证据支持在合并房颤/房扑的心衰患者中应用AADs进行节律控制优于心率控制。但是,以导管消融术为基础的节律控制策略与药物治疗(心率或心律控制)比较的临床研究结果显示,两者在症状改善方面作用相当,但是导管消融术可以显著降低房颤合并HFrEF患者的死亡率和心衰恶化住院率[431],还可以改善左心室功能及心肌纤维化程度[432]。荟萃分析进一步验证了导管消融术在心衰合并房颤患者中的优势[433]。此外,研究显示,导管消融术也可以改善HFpEF合并房颤患者的血液动力学、运动耐量及QoL[434]。针对CABANA 研究[435]中778例基线NYHA心功能分级Ⅱ级以上患者(HFrEF、HFmrEF和HFpEF分别占9%、12%和79%)的事后分析结果也显示,对于稳定性心衰(以HFpEF为主)合并房颤患者,导管消融术可以显著降低死亡率、减少房颤复发及改善症状。CASTLE-HTx研究[436]结果显示,在房颤合并晚期心衰的患者中,与单独药物治疗相比,导管消融术联合GDMT治疗可以降低全因死亡、LVAD植入或紧急心脏移植复合终点事件的风险。因此,对于心衰合并房颤/房扑,接受GDMT后仍有症状的患者,应该考虑在有经验的医学中心经过综合评估后进行导管消融术。关于心衰合并房颤/房扑治疗的推荐见表30,治疗流程见图9。(2)室性心律失常。室性心律失常与心衰可以互为因果,由室性心律失常导致的心衰是心律失常性心肌病的一种常见类型。心衰合并室性心律失常的管理首先应该积极寻找并纠正潜在的诱发因素(包括电解质紊乱、心肌缺血、致心律失常药物等)(Ⅱa类推荐,C级证据)及优化GDMT。β受体阻滞剂能够降低HFrEF患者的SCD风险(Ⅰ类推荐,A级证据)。胺碘酮虽然对控制室性心律失常有效,但并不能降低SCD或总死亡风险。AHF患者出现血液动力学不稳定的持续性室性心动过速(室速)或心室颤动(室颤)时,首选电复律或电除颤,复律或除颤后推荐静脉应用胺碘酮预防复发(Ⅰ类推荐,C级证据),还可以加用β受体阻滞剂,尤其适用于伴有“交感电风暴”的患者。如果上述药物治疗无效,也可以考虑应用利多卡因(Ⅱb类推荐,C级证据)。症状性或持续性室速、室颤的患者,推荐植入ICD以预防SCD(Ⅰ类推荐,A级证据)。已经植入ICD的患者,经优化药物治疗如果仍有症状性的室性心律失常发生或反复放电,应该考虑胺碘酮(Ⅱa类推荐,C级证据)和(或)导管消融术(Ⅱa类推荐,C级证据)。对于非持续性、无症状性的室性心律失常患者,除β受体阻滞剂外,不建议应用其他AADs(Ⅲ类推荐,A级证据)。发生尖端扭转型室速时,应该立即停用可能导致QT间期延长的药物,同时静脉应用硫酸镁,将血钾水平维持在4.5~5.0 mmol/L,血镁水平补充至≥2.0 mmol/L,可以植入临时起搏器或应用异丙肾上腺素,使心室率提高至≥70次/min;血液动力学不稳定时应立即进行电复律。频发性室性期前收缩(室早)会引起可逆性的收缩功能障碍。当频发室早导致左心室功能障碍造成心动过速性心肌病时,在充分考虑药物副作用前提下可以应用胺碘酮来减少室早,从而改善症状和左心室功能。导管消融术除了可以改善左心室功能外,还能改善患者的预后。(3)缓慢性心律失常。心衰患者的起搏治疗适应证与无心衰者相同,但在常规植入起搏器之前,应考虑是否有植入ICD或CRT或CRT-D的指征。研究表明,RVP可能对左心室收缩功能产生不利影响,从长远来看,可能会诱发心衰,因此,有频繁心室起搏需求的HFrEF患者(如房室传导阻滞或伴有缓慢心室率的房颤)应该植入CRT而不是普通起搏器,避免结局恶化。目前,HBP或LBBP等生理性起搏方式已经越来越多地应用于临床。在一项比较HBP和RVP的非RCT中,与RVP相比,HBP可以降低心衰住院及死亡风险[216],不过未来仍需更多的证据来证实其临床作用。


(注:CCB为钙离子通道阻滞剂;a年龄、心房颤动的病因及类型、左心房大小及纤维化程度、心功能状态、心房颤动与心力衰竭症状恶化之间的因果关系、患者意愿等;b仅适用于LVEF>40%的心力衰竭患者)

心力衰竭合并心房颤动/心房扑动治疗的推荐
心力衰竭合并心房颤动/心房扑动治疗的推荐
| 推荐意见 | 推荐类别 | 证据级别 |
|---|---|---|
| 抗凝治疗 | ||
| 推荐应用CHA2DS2-VASc和HAS-BLED评分评估心力衰竭合并心房颤动/心房扑动患者的栓塞和出血风险 | Ⅰ类 | B级 |
| 心力衰竭合并心房颤动/心房扑动患者,CHA2DS2-VASc评分男性≥2分,女性≥3分,推荐长期口服抗凝药物治疗,预防血栓栓塞事件 | Ⅰ类 | A级 |
| 无中重度风湿性二尖瓣狭窄和(或)机械瓣置换术后的心房颤动/心房扑动患者,推荐优先选择DOACs治疗,预防血栓栓塞事件 | Ⅰ类 | A级 |
| 对于CHA2DS2-VASc评分男性1分,女性2分的心力衰竭合并心房颤动/心房扑动患者,如果无抗凝禁忌证,应该考虑长期口服抗凝药物治疗,预防血栓栓塞事件 | Ⅱa类 | B级 |
| 具有抗凝禁忌证的心力衰竭合并心房颤动/心房扑动患者,可以考虑行左心耳封堵术 | Ⅱb类 | B级 |
| 急性心力衰竭发作患者的心室率控制 | ||
| 心房颤动/心房扑动伴有快速心室率(>100次/min)导致急性心力衰竭发作,血液动力学稳定,如果为HFrEF,应该考虑静脉应用洋地黄类药物控制心室率 | Ⅱa类 | C级 |
| 心房颤动/心房扑动伴有快速心室率(>100次/min)导致急性心力衰竭发作,血液动力学稳定,如果为HFpEF或HFmrEF,应该考虑静脉应用速效、超短效、高选择性的β受体阻滞剂(如艾司洛尔或兰地洛尔)或非二氢吡啶类CCB(如地尔硫卓)控制心室率 | Ⅱa类 | C级 |
| 心房颤动/心房扑动伴有快速心室率(>100次/min)导致急性心力衰竭发作,血液动力学稳定,如果为HFrEF,可以考虑静脉应用胺碘酮或速效、超短效、高选择性的β受体阻滞剂(如艾司洛尔或兰地洛尔)控制心室率 | Ⅱb类 | C级 |
| 心房颤动/心房扑动伴有快速心室率(>100次/min)导致急性心力衰竭发作,血液动力学稳定,如果为HFpEF或HFmrEF,可以考虑静脉应用胺碘酮或洋地黄类药物控制心室率 | Ⅱb类 | C级 |
| 慢性心力衰竭患者的心室率控制 | ||
| 对于慢性HFrEF合并心房颤动/心房扑动的患者,推荐应用β受体阻滞剂控制心室率 | Ⅰ类 | A级 |
| 对于慢性HFpEF或HFmrEF合并心房颤动/心房扑动的患者,推荐应用β受体阻滞剂或非二氢吡啶类CCB(如维拉帕米或地尔硫卓)控制心室率 | Ⅰ类 | C级 |
| 对于慢性HFrEF合并心房颤动/心房扑动的患者,如果对于β受体阻滞剂有禁忌证、不耐受或反应不佳,应该考虑口服地高辛控制心室率 | Ⅱa类 | B级 |
| 对于慢性HFpEF或HFmrEF合并心房颤动/心房扑动的患者,如果对于β受体阻滞剂或非二氢吡啶类CCB(如维拉帕米或地尔硫卓)有禁忌证、不耐受或反应不佳,可以考虑口服地高辛控制心室率 | Ⅱb类 | C级 |
| 慢性心力衰竭合并心房颤动/心房扑动的患者,如果对于β受体阻滞剂或非二氢吡啶类CCB(如维拉帕米或地尔硫䓬)或地高辛均不能耐受或应用后心率仍控制不佳时,可以考虑单独口服胺碘酮,或在应用β受体阻滞剂或地高辛的基础上口服胺碘酮控制心室率 | Ⅱb类 | C级 |
| 心房颤动/心房扑动伴有快速心室率(>100次/min),药物难以控制心室率,无法进行导管消融术或导管消融术失败,可以考虑房室结消融术联合双心室起搏或CRT控制心室率 | Ⅱb类 | C级 |
| HFrEF合并心房颤动/心房扑动患者,避免应用非二氢吡啶类CCB(如维拉帕米或地尔硫卓)控制心室率 | Ⅲ类 | C级 |
| 节律控制 | ||
| 心房颤动/心房扑动伴有快速心室率(>100次/min)导致急性心力衰竭发作,伴有血液动力学不稳定时,推荐紧急同步直流电复律 | Ⅰ类 | C级 |
| 心房颤动/心房扑动导致急性心力衰竭发作,但是血液动力学稳定,如果心房颤动/心房扑动为首次发生,或持续时间<48 h,或经食道超声心动图检查除外心房(耳)血栓时,推荐应用药物复律(首选胺碘酮)或同步直流电复律 | Ⅰ类 | C级 |
| 慢性HFrEF合并心房颤动/心房扑动,如果应用GDMT后仍有症状,应该考虑在有经验的医学中心,经过综合评估后进行导管消融术,改善患者的症状,降低死亡和住院风险 | Ⅱa类 | B级 |
| 慢性HFpEF合并心房颤动/心房扑动,如果应用GDMT后仍有症状,应该考虑在有经验的医学中心,经过综合评估后进行导管消融术,改善患者的症状和生活质量 | Ⅱa类 | C级 |
| HFrEF合并心房颤动/心房扑动的患者,避免应用IC类抗心律失常药物或决奈达隆维持窦性心律 | Ⅲ类 | A级 |
注:CCB为钙离子通道阻滞剂;CRT为心脏再同步化治疗;DOACs为直接作用的口服抗凝药物;GDMT为指南指导的药物治疗;HFmrEF为射血分数轻度降低的心力衰竭;HFpEF为射血分数保留的心力衰竭;HFrEF为射血分数降低的心力衰竭
3. CAD。CAD是心衰最常见的病因,心衰患者可以通过冠状动脉CT血管成像或造影检查来明确CAD是否存在及其严重程度,从而评估冠状动脉血运重建的指征。(1)药物治疗:HFrEF合并CAD的患者首选治疗药物为β受体阻滞剂(Ⅰ类推荐,A级证据);若β受体阻滞剂不能耐受或已达MTD情况下,窦性心律且心室率仍≥70次/min,应该考虑加用伊伐布雷定(Ⅱa类推荐,B级证据)。有心绞痛症状且血压水平允许时应该考虑加用短效(Ⅱa类推荐,A级证据)或者长效硝酸酯类(Ⅱa类推荐,B级证据),也可以考虑尼可地尔(Ⅱb类推荐,B级证据)等药物。对于HFrEF合并慢性冠状动脉综合征(chronic coronary syndrome,CCS)的患者,β受体阻滞剂联合曲美他嗪(Ⅱb类推荐,B级证据)有助于进一步改善左心室功能和运动耐量。氨氯地平、非洛地平、雷诺嗪等药物对缓解心绞痛症状亦有效。维拉帕米和地尔硫卓可能增加心衰相关不良事件,故禁用于HFrEF患者(Ⅲ类推荐,B级证据)。对于HFpEF合并CAD患者,可以单独或联合应用上述药物以缓解心绞痛症状,但尚无证据证实其对临床结局的改善作用。COMMANDER HF研究[437]结果显示,对于LVEF>40%且为窦性心律的心衰合并CAD患者,当卒中风险较高且出血风险较低时,可以考虑加用低剂量利伐沙班(2.5 mg,2次/d)。(2)冠状动脉血运重建治疗:HFrEF合并CCS且冠状动脉解剖适合血运重建的患者,经包括抗心绞痛药物在内的恰当药物治疗后仍存在持续心绞痛(或类似心绞痛)症状时,应该考虑行冠状动脉血运重建治疗(IIa类推荐,C级证据)。但是,心衰合并CAD患者进行冠状动脉血运重建治疗获益的证据有限。STICH研究[438]结果显示,HFrEF合并CAD患者中位随访56个月时,与单独药物治疗比较,CABG联合药物治疗对于全因死亡的影响无差异;但是中位随访10年时发现,与药物治疗比较,CABG联合药物治疗的全因死亡、心血管死亡、全因死亡和心血管原因住院的复合终点事件均明显减少。事后分析结果显示,基线心肌存活、心绞痛和缺血等情况不影响冠状动脉血运重建后的结局[439]。目前尚缺乏PCI与药物治疗或CABG在HFrEF患者中进行比较的RCT,但荟萃分析结果显示,与PCI和(或)药物治疗相比,CABG可以有效降低死亡、心肌梗死和再次血运重建的风险[440, 441]。对于HFrEF合并CCS的患者,若冠状动脉解剖适合血运重建,在仔细评估冠状动脉解剖(如左主干或前降支近端狭窄,冠状动脉大分支近端狭窄>90%)、合并症、预期寿命和患者个人意愿后,可以考虑行冠状动脉血运重建治疗以改善患者的预后(IIb类推荐,C级证据)。对于适合外科手术的CAD患者,特别是糖尿病和多支病变患者,应该考虑将CABG作为首选冠状动脉血运重建策略[438,440, 441](IIa类推荐,B级证据)。经心脏团队仔细评估手术风险、冠状动脉解剖和合并症后,也可以考虑将PCI作为CABG的替代方案(IIb类推荐,C级证据)。
4. 瓣膜性心脏病。瓣膜性心脏病是导致心衰发生和恶化的常见病因。对于有症状的瓣膜性心脏病患者,外科手术或介入治疗可以改善预后。对于存在其他严重合并症,即使纠正了瓣膜病变预期寿命仍不足 1 年的患者不建议行外科手术或介入治疗。建议由心内科、心外科、影像学、重症监护医生及麻醉师等共同决策,包括诊断、评估严重程度和制定治疗方案等,以减少心衰恶化及不良事件发生。相关治疗的推荐见表31。(1)主动脉瓣狭窄(aortic stenosis,AS):AS主要表现为心绞痛、晕厥及心衰。主要病因包括老年退行性瓣膜钙化、风湿性瓣膜病、二叶式主动脉瓣畸形,由ATTR型CA、纯合子型家族性高胆固醇血症累及主动脉瓣引起者少见。超声心动图检查是诊断AS的首选手段,通过平均跨瓣压差(mean pressure gradient,PGmean)、峰值跨瓣流速(maximum transvalvular velocity,Vmax)和主动脉瓣口面积(aortic valve area,AVA)等指标评估AS的严重程度。①重度AS的评估:对于高压差型重度AS(AVA≤1 cm2,PGmean≥40 mmHg,Vmax≥4 m/s)患者,需排除其他导致高血流状态的原因(如贫血、甲状腺功能亢进、梗阻性HCM或动静脉瘘等)。对于低压差-低流速型重度AS(AVA≤1.0 cm2,PGmean<40 mmHg,Vmax<4 m/s),应该评估流量状态。如每搏量指数(stroke volume index,SVi)≤35 mL/m2且LVEF<50%,建议行多巴酚丁胺超声心动图负荷试验明确狭窄程度。多巴酚丁胺试验中SVi增加≥20%、AVA>1.0 cm2为“假性重度AS”;如SVi≤35 mL/m2且LVEF≥50%,需要综合考虑是否存在小心室或低射血量相关的疾病(老年高血压、左心室肥厚或二尖瓣病变等),同时,结合CT主动脉瓣钙化积分进行评估。②症状性重度AS:对于症状性重度AS患者,经仔细评估和明确诊断后推荐采用经导管主动脉瓣置换术(transcatheter aortic valve replacement,TAVR)或外科主动脉瓣置换术(surgical aortic valve replacement,SAVR)进行干预,以缓解症状和降低死亡风险[442]。药物治疗不能改善AS的自然病程。不适合或等待SAVR或TAVR的心衰患者针对心衰予以治疗。血管扩张剂有低血压风险,应用时需密切监测血压。治疗流程见图10。③无症状性重度AS:对于无症状的重度AS患者,非药物干预治疗的指征需权衡个体的获益与风险。具体推荐见表31。④非药物干预方式的选择:关于TAVR和SAVR的选择,一般对于年龄<75岁且手术风险较低,即胸外科学会-死亡风险预测(Society of Thoracic Surgeons-predicted risk of mortality,STS-PROM)评分或欧洲心脏手术风险评估系统Ⅱ(European System for Cardiac Operative Risk Evaluation Ⅱ,EuroSCORE II)评分<4%,或解剖不适合TAVR的患者,建议选择SAVR;对于年龄≥75岁或手术风险较高(STS-PROM评分或EuroSCORE II评分>8%)或存在外科手术禁忌证的患者,建议选择TAVR;其余患者,TAVR或SAVR均可作为选择,应该由心脏团队综合评估患者年龄、预期寿命、手术风险、临床、解剖和操作特点,及患者个人意愿等因素后决定[442]。经导管主动脉瓣球囊扩张成形术可以作为SAVR或TAVR的过渡治疗用于AHF发作且症状严重的患者,也可作为心功能恢复的过渡治疗,或作为永久治疗用于晚期心衰患者。(2)主动脉瓣关闭不全/反流(aortic regurgitation,AR):AR可由原发性主动脉瓣病变、主动脉根部或升主动脉结构异常导致。重度AR可以导致进行性左心室扩张,继而出现心功能障碍、心衰和结局恶化。对于症状性重度AR患者,无论LVEF如何,推荐进行SAVR;如手术风险较高或存在手术禁忌时,也可以考虑TAVR。对于无症状重度AR患者,如LVESD>50 mm或LVESD指数>25 mm/m2(小体格患者)或LVEF≤50%,推荐手术治疗。对于有症状和(或)左心室收缩功能障碍且手术风险很高的重度 AR 患者,建议应用RAS抑制剂。β受体阻滞剂会延长心脏舒张期并可能加重AR,应谨慎应用。此外,中度以上AR患者应避免应用IABP。(3)二尖瓣关闭不全/反流(mitral regurgitation,MR):分为原发性MR和继发性MR。①原发性MR:由瓣膜本身结构异常引起。当严重原发性MR引起心衰症状时,建议进行手术治疗;当手术风险较高或存在禁忌时,可以考虑经皮二尖瓣修复术。②继发性MR(secondary MR,SMR):又称功能性MR(functional MR,FMR),大多由左心室病变引起,也可由左心房扩大导致瓣环扩张引起,其严重程度需要在3~6个月的优化GDMT和(或)应用CRT病情稳定后再进行评估。经上述治疗后,部分由左心室功能障碍引起的SMR可以明显改善,从而免于二尖瓣的干预。具有严重SMR的心衰患者预后极差。根据预期寿命、是否需要冠状动脉血运重建及LVEF水平,决定治疗策略。其中,对于LVEF<50%,符合COAPT研究[443]的纳入标准(NYHA心功能分级Ⅱ~Ⅳ级,LVEF 20%~50%,LVESD≤70 mm,肺动脉收缩压≤70 mmHg,无中重度右心室功能障碍或重度三尖瓣关闭不全,血液动力学相对稳定)的患者应该考虑行二尖瓣经导管缘对缘修复(transcatheter edge-to-edge repair,TEER)减少心衰住院。MITRA-FR研究[444]和COAPT研究[443]均评估了TEER在LVEF减低合并严重SMR患者中的疗效,前者未显示出TEER对全因死亡或心衰再住院风险的改善作用,后者却显示出TEER对心衰住院风险和死亡风险均有显著下降作用。患者选择的差异、SMR的严重程度、合并用药、超声心动图检查评估、手术操作等因素可能是导致两项研究结果不一致的原因。严重SMR的治疗流程见图11。(4)三尖瓣关闭不全/反流(tricuspid regurgitation,TR):多继发于右心室功能障碍、PH和心衰,严重程度可随右心室功能和肺动脉压力的改变而发生变化。继发性TR的管理主要针对病因进行治疗。针对心衰合并TR患者的治疗包括利尿剂、神经激素拮抗剂等药物治疗、外科手术和经导管三尖瓣介入治疗等。具体治疗方案由多学科心脏团队来制定。对于需要进行左心手术的重度TR患者,推荐同时进行三尖瓣手术。对有症状的单纯重度TR及需要进行左心手术的中度TR且伴有瓣环明显扩大者,也可以考虑进行三尖瓣手术。但是,现有数据表明,单纯三尖瓣手术具有较高的院内死亡率(8.8%)[445]。初步研究结果显示,经导管三尖瓣介入治疗可以改善TR的程度和症状,且并发症的发生率相对较低[446],将来可能会成为TR患者的潜在治疗选择,但仍需进一步临床研究来证实这一治疗方案的有效性、安全性及对预后的影响。


(注:CT为计算机断层成像;LVEF为左心室射血分数;PGmean为平均跨瓣压差;SAVR为外科主动脉瓣置换术;SVi为每搏量指数;TAVR为经导管主动脉瓣置换术;Vmax为峰值跨瓣流速;a病因包括风湿性心脏病、老年退行性钙化病变、先天性畸形、转甲状腺素蛋白型心脏淀粉样变、纯合子型高胆固醇血症等;b脉冲多普勒超声心动图测定的正常血流上限为:男性或女性CI 4.1 L·min-1·m-2,男性SVi 54 mL/m2,女性SVi 51 mL/m2;c有血流储备指SVi增加>20%;d多巴酚丁胺负荷超声检查时血流储备增加后瓣口面积增加至>1.0 cm2;e多巴酚丁胺负荷超声检查时血流储备增加后平均压差增加至40 mmHg以上,但瓣口面积无显著增加;f年龄>70岁,有其他原因不可解释的典型症状,左心室肥厚或左心室长轴功能降低,平均压差30~40 mmHg,瓣口面积≤0.8 cm2、用标准多普勒以外的技术评估SVi≤35 mL/m2;g主动脉瓣钙化积分男性>2 000,女性>1 200时多考虑存在主动脉瓣狭窄,钙化积分男性<1 600,女性<600时多不考虑存在主动脉瓣狭窄;h年龄<75岁和手术风险低,即胸外科学会-死亡风险预测(Society of Thoracic Surgeons-predicted risk of mortality,STS-PROM)评分或欧洲心脏手术风险评估系统II(European System for Cardiac Operative Risk Evaluation Ⅱ,EuroSCORE II)评分<4%的患者推荐SAVR;年龄>75岁或有较高手术风险,即STS-PROM评分或EuroSCORE II 评分>8%或禁忌证的患者推荐TAVR;对于其他患者,SAVR和TAVR的选择建议由心脏团队根据患者的年龄,预期寿命、手术风险、临床、解剖和操作特点,以及个人意愿等因素进行综合评估、权衡利弊后决定;1 mmHg=0.133 kPa)


(注:CABG为冠状动脉旁路移植术;CRT为心脏再同步化治疗;GDMT为指南指导的药物治疗;LVAD为左室辅助装置;LVEF为左室射血分数;PCI为经皮冠状动脉介入治疗;SMR为继发性二尖瓣关闭不全;TEER为经导管缘对缘二尖瓣修复;a左心室病变或左心房扩大引起的二尖瓣瓣环扩张所致,建议完善心肌核素/正电子发射计算机断层成像、心脏磁共振成像、负荷超声心动图、冠状动脉CT血管成像或冠状动脉造影等检查明确具体病因;bNYHA心功能分级Ⅱ~Ⅳ级,左心室射血分数20%~50%,左心室收缩末期内径≤70 mm,肺动脉收缩压≤70 mmHg,无中重度右室功能障碍或重度三尖瓣关闭不全,血液动力学相对稳定;1 mmHg=0.133 kPa)

心力衰竭合并瓣膜性心脏病治疗的推荐
心力衰竭合并瓣膜性心脏病治疗的推荐
| 推荐意见 | 推荐类别 | 证据级别 |
|---|---|---|
| 重度主动脉瓣狭窄 | ||
| 对于症状性高压差型重度AS(AVA≤1 cm2,PGmean≥40 mmHg,Vmax≥4 m/s)的患者,建议行SAVR或TAVR | Ⅰ类 | B级 |
| 对于症状性低流量-低压差型重度AS(AVA≤1 cm2,PGmean<40 mmHg,Vmax<4 m/s)且LVEF<50%,但有血液储备证据的患者,建议行SAVR或TAVR | Ⅰ类 | B级 |
| 对于无其他原因的无症状重度AS患者,LVEF<50%或因其他病因需行心脏手术的患者,建议行SAVR或TAVR | Ⅰ类 | B级 |
| SAVR和TAVR的选择推荐由心脏团队根据患者年龄、预期寿命、手术风险、临床特征、解剖和操作特点,及个人意愿等因素进行综合评估、权衡利弊后决定 | Ⅰ类 | C级 |
| 无症状重度AS患者,如运动试验阳性(出现症状或血压持续下降>20 mmHg),应该考虑行SAVR或TAVR | IIa类 | B级 |
| 对于LVEF>55%的无症状且运动试验正常的患者,如果手术风险低且存在以下情况:极重度AS(PGmean≥60 mmHg或Vmax≥5 m/s)、重度瓣膜钙化和Vmax进展迅速(每年≥0.3 m/s)或多次BNP水平>3倍正常值且无其他原因可以解释者,应该考虑行SAVR或TAVR | IIa类 | B级 |
| 对于症状性低流量-低压差型且LVEF正常的AS患者,当仔细评估确认为重度AS时,应该考虑行SAVR或TAVR | IIa类 | C级 |
| LVEF逐渐下降且连续3次超声心动图检查<60%时,可以考虑行SAVR | Ⅱb类 | B级 |
| 继发性二尖瓣关闭不全 | ||
| 对于左心室功能障碍导致的严重SMR,建议在优化GDMT治疗(包括CRT)后再评估是否需要干预SMR | Ⅰ类 | C级 |
| 对于不适合外科干预且无需CABG的严重SMR患者,经优化GDMT治疗后症状仍无法缓解时,由心脏团队进行仔细全面评估,符合COAPT研究的入选标准a的患者,应该考虑行TEER | Ⅱa类 | B级 |
| 对于严重SMR合并CAD需要冠状动脉血运重建的患者,若无严重合并症且预期寿命>1年,应该考虑行CABG联合二尖瓣手术 | Ⅱa类 | C级 |
| 无需CABG的严重SMR患者,经优化GDMT治疗后症状仍无法缓解且不符合COAPT研究的入选标准a,手术风险较低时可以考虑外科手术,也可考虑行TEER以改善症状 | Ⅱb类 | C级 |
注:AS为主动脉瓣狭窄;AVA为瓣口面积;CABG为冠状动脉旁路移植术;CAD为冠状动脉性疾病;CRT为心脏再同步化治疗;GDMT为指南指导的药物治疗;LVEF为左心室射血分数;PGmean为平均跨瓣压差;SAVR为外科主动脉瓣置换术;SMR为继发性二尖瓣关闭不全;TAVR为经导管主动脉瓣置换术;TEER为经导管缘对缘修复术;Vmax为峰值跨瓣流速;a入选标准包括NYHA心功能分级Ⅱ~Ⅳ级,LVEF 20%~50%,左心室收缩末期内径≤70 mm,肺动脉收缩压≤70 mmHg,无中重度右心室功能障碍或重度三尖瓣关闭不全,血液动力学相对稳定
5. PH。左心疾病相关的PH(pulmonary hypertension associated with left heart disease,PH-LHD)属于PH分类中的第二大类,是最常见的类型。PH-LHD区别于其他类型PH的最主要特征为PCWP升高,属于毛细血管后肺动脉高压,根据肺血管阻力(pulmonary vascular resistant,PVR)可将PH-LHD进一步分为单纯性毛细血管后PH(isolated postcapillary PH,Ipc-PH)和混合性毛细血管前后PH(combined pre-and post-capillary PH,Cpc-PH)。Ipc-PH的血液动力学定义为平均肺动脉压(mean pulmonary artery pressure,mPAP)>20 mmHg、PCWP>15 mmHg、PVR≤2WU;Cpc-PH为mPAP>20 mmHg、PCWP>15 mmHg、PVR>2WU。大约40%~72%的HFrEF和36%~83%的HFpEF合并PH-LHD,超声心动图检查是诊断的首选方法,而RHC检查是诊断的“金标准”。左心疾病一旦出现PH-LHD,病情更严重,预后更差。PH-LHD以治疗原发左心疾病为主。小型单中心研究及荟萃分析结果表明,西地那非可以改善与HFrEF或HFpEF相关的严重PH(Cpc-PH为主)患者的血液动力学参数和运动耐量[447, 448],但是至今尚无大样本的RCT证实靶向药物可以使PH-LHD患者获益,因此,不推荐此类患者常规应用靶向药物。固定的PH、肺动脉收缩压>60 mmHg、平均跨肺动脉压差>15 mmHg、PVR>6WU的患者右心衰和早期死亡发生率增加,是心脏移植的禁忌证。在给予药物治疗和(或)IABP、ECMO、LVAD等MCS治疗后未改善的PH,可以在3~6个月后重新评估血液动力学,以确定PH的可逆性,仍未改善者可以考虑选择心肺联合移植或终生MCS。
6.卒中。由于心衰和卒中在危险因素和发病机制上存在部分重叠,因此,两者经常并存。心衰确诊或ADHF发作结束的前30 d内卒中发生率较高,急性事件发生后的前6个月内卒中发生率逐渐降低[449]。心衰合并卒中患者的死亡率高于无卒中患者。在COMMANDER-HF试验[449]中,47.5%卒中患者中有16.5%患者发生了残疾,31%患者死亡。同样,与无心衰的患者相比,合并心衰的卒中患者神经功能缺损更严重,住院时间更长,且死亡风险更高[449]。房颤患者的卒中风险与无房颤者相比增加5倍,合并心衰等其他危险因素时卒中风险进一步升高。此外,窦性心律的心衰患者中也存在较高的卒中风险。房颤合并左心室收缩功能障碍的患者卒中或死亡风险最高,其次是房颤合并HFpEF的患者,房颤无左心室收缩功能障碍或心衰的患者卒中风险相对低。合并房颤(包括阵发性房颤)的心衰患者的CHA2DS2-VASc评分至少为1,因此有抗凝治疗指征。合并窦性心律的心衰患者抗栓策略的适应症仍存在争议。COMMANDER-HF试验[449]结果显示,小剂量利伐沙班未改善HFrEF患者的全因死亡、心肌梗死或卒中的复合终点,对心衰相关的死亡或心衰住院也未产生获益。因此,尚缺乏数据支持对窦性心律的HFrEF患者(无阵发性房颤病史)采用常规抗凝治疗策略。但是,对于心衰合并动脉粥样硬化性心血管疾病(如CAD、外周动脉疾病等)、卒中风险较高且无大出血风险的患者,可以考虑应用低剂量利伐沙班。心衰合并血栓栓塞或高血栓形成风险的患者,应根据临床实际情况考虑抗凝治疗。
1. T2DM。T2DM是心衰的独立危险因素,与不合并T2DM的心衰患者相比,合并T2DM的心衰患者预后更差。不同降糖药物对心衰的作用不同,应优先考虑能够减少心衰相关事件且安全性良好的药物。(1)SGLT-2抑制剂:多项临床研究显示,SGLT-2抑制剂可以显著降低T2DM患者心血管死亡或心衰住院风险[80, 81, 82, 83, 84],也可以显著降低不同LVEF水平心衰伴或不伴有T2DM患者的心血管死亡或心衰住院风险[152, 153,241, 242]。荟萃分析结果表明,SGLT-2抑制剂可以显著降低T2DM患者心衰住院和心血管死亡风险达22%[246]。(2)GLP-1受体激动剂:对心衰的影响是中性的,心衰合并T2DM患者在不能应用SGLT-2抑制剂时应该考虑应用。(3)DPP-4抑制剂:荟萃分析结果显示,部分DPP-4抑制剂(如西格列汀、阿格列汀和利格列汀)对于心血管事件的影响是中性的,具有高心衰风险或心衰合并T2DM患者可以考虑应用;但是应避免应用沙格列汀和维格列汀。(4)二甲双胍:观察性研究结果显示,心衰患者应用二甲双胍相对安全,但是二甲双胍具有乳酸酸中毒风险,因此,严重肝功能损害和肾功能不全(eGFR<30 mL·min-1·1.73 m-2)的患者禁用。(5)噻唑烷二酮类:可以引起水钠潴留、增加心衰恶化或住院风险,应该避免应用。(6)胰岛素:回顾性研究结果显示,胰岛素与心衰合并T2DM患者的结局恶化有关[450]。但RCT未发现胰岛素对心衰发病风险的增加作用[451]。因此,心衰患者在应用胰岛素时,应密切监测病情,警惕心衰恶化。心衰合并T2DM的推荐见表32。

心力衰竭合并2型糖尿病治疗的推荐
心力衰竭合并2型糖尿病治疗的推荐
| 推荐意见 | 推荐 类别 | 证据 级别 |
|---|---|---|
| 对于HFrEF合并T2DM的患者,推荐应用恩格列净或达格列净或索格列净等SGLT-2抑制剂,降低心力衰竭住院及心血管死亡风险 | Ⅰ类 | A级 |
| 对于HFmrEF或HFpEF合并T2DM的患者,推荐应用恩格列净或达格列净等SGLT-2抑制剂,降低心力衰竭住院或心血管死亡风险 | Ⅰ类 | A级 |
| 对于T2DM合并心力衰竭的患者,如果存在SGLT-2抑制剂禁忌证或不能耐受不良反应,应该考虑应用GLP-1受体激动剂 | Ⅱa类 | B级 |
| 对于T2DM合并心力衰竭的患者,应该考虑应用二甲双胍作为一线用药 | Ⅱa类 | C级 |
| 对于T2DM合并心力衰竭的患者,可以考虑应用部分DPP-4抑制剂,如西格列汀、阿格列汀或利格列汀 | Ⅱb类 | B级 |
| 对于T2DM合并心力衰竭的患者,避免应用噻唑烷二酮类 | Ⅲ类 | A级 |
| 对于T2DM合并心力衰竭的患者,避免应用沙格列汀和维格列汀 | Ⅲ类 | B级 |
注:DPP-4为二肽基肽酶-4;GLP-1为胰高血糖素样肽-1;HFmrEF为射血分数轻度降低的心力衰竭;HFpEF为射血分数保留的心力衰竭;HFrEF为射血分数降低的心力衰竭;SGLT-2为钠-葡萄糖共转运蛋白-2;T2DM为2型糖尿病
2. CKD。心衰与CKD常同时存在,促使彼此恶化加重,心衰可通过肾血流量下降、静脉压升高、肾脏充血、神经激素、纤维化和炎症激活等作用促使肾功能恶化,而CKD则可通过水钠潴留、液体超负荷、纤维化及氧化应激等机制促使心功能恶化。CKD是导致心衰发病风险和死亡风险增加的重要独立危险因素。与HFrEF和HFmrEF相比,HFpEF中CKD和肾功能恶化更常见。心衰合并CKD的治疗应同时兼顾心脏和肾脏。在启动RAS抑制剂或SGLT-2抑制剂时,肾小球滤过压的初始降低可能会降低eGFR并增加血肌酐,但这些变化通常是一过性的,患者的长期预后仍会得到改善且肾功能恶化速度会减慢[452]。因此,在初始启用上述药物时,不应该因肾功能短暂恶化而中断用药。(1)SGLT-2抑制剂:DAPA-CKD研究[102]和EMPA-KIDNEY研究[103]结果证实了达格列净和恩格列净可以显著降低eGFR>20~25 mL·min-1·1.73m-2的CKD患者的肾脏病进展及心血管死亡风险等,可以延缓肾功能的下降,且无论是否合并T2DM获益一致(详见针对心衰A期患者的一级预防部分);(2)MRA:可以用于eGFR>30 mL·min-1·1.73 m-2,血钾≤5.0 mmol/L,且发生血肌酐显著升高和高钾血症风险较低的患者,但是在用药期间需密切监测血钾水平。对于eGFR≥25 mL·min-1·1.73 m-2且血钾≤5.0 mmol/L的症状性心衰患者,因男性乳房发育等不良反应不能耐受螺内酯时,可以考虑应用非奈利酮。(3)RAS抑制剂:对未接受透析治疗的CKD 合并严重蛋白尿患者,不论是否合并高血压,均推荐应用ACEI 或ARB(Ⅰ类推荐,A级证据)。此外,PARADIGM-HF研究[453]亚组分析显示,与依那普利相比,沙库巴曲缬沙坦可以延缓肾功能的下降,尿白蛋白/血肌酐比值略有增加,而且不论是否合并CKD,对心血管结局的作用类似。(4)β受体阻滞剂:应用不受肾功能影响,在eGFR>30 mL·min-1·1.73 m-2的患者中可以显著降低死亡风险,但在重度CKD患者中获益证据有限。(5)维立西呱:VICTORIA研究[454]结果显示,维立西呱可用于eGFR>15 mL·min-1·1.73 m-2的HFrEF患者,其降低主要终点事件风险的作用不受肾功能影响且药物本身对肾功能无影响。(6)利尿剂:AHF时利尿剂的应用可能会导致血肌酐的短暂轻度升高,在患者没有明显充血情况下与结局无关。(7)钾离子结合剂(环硅酸锆钠ZS-9和Patiromer):适用于心衰合并CKD患者高钾血症的治疗和维持,对于应用RAS抑制剂和MRA的心衰合并CKD患者可有效降低血钾水平。(8)重度肾功能不全患者的ICD获益可能会因非心律失常性死亡风险增加而降低。关于CKD患者心衰相关GDMT治疗选择见图12。


(注:ACEI为血管紧张素转换酶抑制剂;ARB为血管紧张素Ⅱ受体阻滞剂;ARNI为血管紧张素受体脑啡肽酶抑制剂;CKD为慢性肾脏病;eGFR为估测的肾小球滤过率;MRA为盐皮质激素受体拮抗剂;SGLT-2为钠-葡萄糖共转运蛋白-2;*适用于合并射血分数降低的心力衰竭时;#适用于合并射血分数轻度降低的心力衰竭时;Δ适用于合并射血分数保留的心力衰竭时;a容量不足导致的肾前性灌注不足、肾脏淤血加重、肾动脉狭窄、肾毒性药物等;b出现低血压时:首先停用其他影响血压的药物,评估容量状态并分析原因;eGFR下降时:停用肾毒性药物,完善肾脏相关检查;高钾血症:完善心电图检查,排除实验室检验错误,停用补钾药物,评估容量状态,可以应用钾离子结合剂;心率减慢(<50次/min)时:完善心电图检查,停用其他影响心率的药物,出现高度房室传导阻滞时采取适当措施处理;c应用MRA时血钾水平>6.0 mmol/L时考虑停用)
3. 铁缺乏和贫血。铁缺乏在心衰患者中很常见,心衰患者铁缺乏原因包括铁丢失过度,铁摄入不足以及铁利用障碍,约40%~50%的CHF患者和高达80%的AHF患者存在铁缺乏。无论是否合并贫血,铁缺乏均可影响心肌和骨骼肌的能量代谢,造成循环系统失调,运动能力受损和衰弱等,从而导致心衰恶化,与反复心衰住院及高心血管和全因死亡风险独立相关。在心衰患者中,当血清铁蛋白<100 ng/mL时称为“绝对铁缺乏”,血清铁蛋白在100~300 ng/mL且转铁蛋白饱和度(transferrin saturation,TSAT)<20%时,称为“功能性铁缺乏”。铁缺乏和贫血均与心衰的严重程度和不良预后密切相关。铁缺乏可以独立于贫血存在。建议心衰患者定期进行铁缺乏和贫血的筛查,包括血常规、血清铁蛋白浓度和TSAT(Ⅰ类推荐,C级证据)。若存在铁缺乏和贫血,应积极寻找病因。目前,FAIR-HF研究[455]及CONFIRM-HF研究[456]结果显示,静脉注射羧基麦芽糖铁(ferric carboxymaltose,FCM)和异麦芽糖苷酐铁可以改善合并铁缺乏的慢性HFrEF(LVEF≤45%)患者的心衰症状、运动耐量和QoL,可能降低心衰恶化住院风险。在AFFIRM-AHF研究[457]中,LVEF<50%且合并铁缺乏的AHF住院患者,FCM降低了首次心衰住院或心血管死亡和总心衰住院的复合终点风险,且安全性良好。研究显示,静脉补充异麦芽糖苷酐铁可以通过改善骨骼肌能量代谢来改善心衰患者的活动耐量。IRONMAN研究[458]纳入LVEF≤45%合并铁缺乏的心衰患者,结果显示,平均随访2.7年,经过预先设定的 COVID-19 敏感性分析后,与常规治疗组相比,异麦芽糖酐铁治疗可以显著降低心衰住院和心血管死亡风险24%,显著降低心衰、卒中或心肌梗死住院或心血管死亡的风险。但是,最新发表的HEART-FID研究[459]结果显示,与安慰剂比较,静脉补充FCM不能显著降低LVEF<40%的HFrEF患者12个月内全因死亡或心衰住院的复合终点风险。荟萃分析结果显示,与安慰剂比较,静脉注射FCM或异麦芽糖酐铁可以降低LVEF≤45%的CHF患者的心血管复合终点,降低心衰住院和心血管死亡的复合终点事件风险达25%,对心血管死亡和全因死亡无影响[460]。补铁治疗的获益与是否存在贫血无关。目前,对于合并铁缺乏的有症状的HFrEF和HFmrEF患者,推荐静脉补充铁剂,以缓解心衰症状,改善QoL(Ⅰ类推荐,A级证据),应该考虑静脉应用FCM或异麦芽糖酐铁,降低心衰住院风险(Ⅱa类推荐,A级证据)。不推荐应用口服铁剂治疗心衰患者的铁缺乏。心衰伴有贫血的患者,促红细胞生成素刺激因子会增加血栓栓塞风险,且不降低心衰死亡风险,如果无其他适应证,不推荐使应用(Ⅲ类推荐,B级证据)。静脉补铁治疗在HFpEF患者中尚缺乏数据,正在进行的临床试验有望为HFpEF患者静脉补充铁剂的临床获益提供证据。
4. 甲状腺功能异常。甲状腺功能减退(甲减)和甲状腺功能亢进(甲亢)均可能增加心衰风险。甲状腺激素可通过调节心肌收缩力、心率、外周血管阻力等影响心脏功能。甲减是CAD的危险因素,而甲亢可引起房颤。而心血管疾病药物如胺碘酮,亦可以导致甲状腺功能异常。心衰合并甲状腺功能异常,如亚临床甲减,低T3综合征的患者预后较差。因此,所有心衰患者均应接受甲状腺功能的评估[461]。甲状腺激素替代治疗在心衰合并亚临床甲减患者中的疗效尚不明确,目前认为,当促甲状腺激素(thyroid-stimulating hormone,TSH)>10 mIU/L,特别是年龄<70岁的人群,需接受甲状腺激素替代治疗。TSH 7~10 mIU/L时也可以考虑予以纠正。
5. 肥胖。肥胖是HFpEF患者的常见合并症之一,在HFpEF患者中,肥胖与非肥胖患者相比,病理生理机制明显不同,HFpEF合并肥胖可能是HFpEF的一种亚型。在心衰合并肥胖患者中,还存在“肥胖悖论”,即超重或轻中度肥胖的心衰患者的预后优于消瘦尤其是体质量过轻的心衰患者,但是这一现象可能受其他因素影响。由于BMI未将身体组分(骨骼肌与脂肪)考虑在内,腰围或腰臀比则受肌肉质量的影响较小,所以在评估肥胖时,建议在BMI基础上再测量腰围或腰臀比,尤其是对于女性患者[462]。治疗方面,肥胖HFpEF患者通过限制热量摄入、增加运动、减轻体质量,可以改善QoL,提高运动耐量。
6. 虚弱、肌少症和恶液质。(1)心衰和虚弱互相影响。荟萃分析结果显示,心衰患者虚弱的患病率高达45%,比非心衰患者高6倍[463]。心衰合并虚弱患者的功能受损更严重、QoL更差,虚弱与心衰患者死亡、住院风险增加及住院时间较长等不良预后相关。临床上可以通过基于临床、心理认知、功能和社会等多维度筛查和评估,早期识别虚弱患者,并加强心衰合并虚弱患者的多学科管理,注重心衰合并虚弱患者的教育、营养干预、康复运动、合并症治疗和随访等,从而减少虚弱对心衰的影响。REHAB-HF研究[464]结果显示,基线虚弱的ADHF患者对机体康复干预的反应较虚弱前期的患者更为显著。(2)肌少症主要表现为全身肌量减少、肌肉质量低、肌力下降、肌肉功能减退等。研究显示,约20%~50%的心衰患者合并肌少症,肌少症与心衰患者的运动耐量和QoL降低、虚弱和恶病质的发生及不良预后相关。因此,推荐对心衰患者早期进行肌少症筛查。目前,肌少症的有效治疗策略包括阻抗运动训练和营养支持。小规模研究显示,睾酮、生长激素、生长激素释放肽受体激动剂等合成代谢化合物可以改善心衰患者运动能力和肌肉力量[465],但尚无数据表明肌少症的治疗可以改善心衰预后。(3)约5%~15%的心衰患者合并恶液质,与功能能力降低和生存率降低相关。主要临床特征是12个月内(或更短)在无水肿的情况下体质量减轻>5%,伴有或不伴有脂肪量减少的肌肉损失,可能与虚弱并存,需除外其他非心脏原因。
7. 高尿酸血症和痛风。高尿酸血症与心衰患者症状和预后均密切相关,心衰患者合并高尿酸血症者高达50%,血尿酸水平每增加1 mg/dL,心衰发病风险增加19%,心衰患者全因死亡风险增加4%,复合终点事件发生风险增加28%[466]。利尿剂的应用可以引起或加重高尿酸血症。目前尚无证据表明降尿酸治疗可以改善心衰患者的症状或预后。CARES研究[467]结果显示,在痛风合并心血管疾病(心衰占20%)的患者中,别嘌呤醇治疗组的全因死亡和心血管死亡风险均低于非布司他治疗组,因此,对于无禁忌证的心衰合并痛风患者,可以考虑首选别嘌呤醇治疗。但部分患者应用别嘌呤醇后可能会出现严重不良反应如严重皮肤反应、嗜酸性粒细胞增多和全身性症状,因此,如果条件允许应在治疗前进行HLA-B*5801基因检测。此外,有研究显示,苯溴马隆对心衰患者的血液动力学无恶化影响[468],因此也可以考虑应用。当心衰患者急性痛风发作时,建议首选秋水仙碱,但是在严重肾功能不全的患者中慎用,透析患者则禁用。非甾体类抗炎药会恶化肾功能并导致ADHF,故不推荐应用。
8. 电解质紊乱。心衰患者常合并电解质紊乱或离子异常,与心衰患者的不良预后密切相关,并影响心衰患者的药物治疗,及时发现和管理心衰患者合并的离子异常,维持电解质平衡,具有重要的临床意义。(1)钾离子异常:钾离子异常在心衰患者中十分常见,血钾水平与死亡率呈U型曲线关系,在4.0~5.0 mmol/L的理想范围内时死亡风险最低[469]。低钾血症:定义为血钾<3.5 mmol/L。低钾血症常由利尿剂引起,可以导致致死性室性心律失常并增加心血管死亡风险。对于正常低值血钾(3.5~<4.0 mmol/L)的患者也需要适量补钾。治疗措施包括口服钾补充剂、RAS抑制剂、保钾利尿剂等。同时要注意补镁,因低钾常伴有低镁,同时补钾、补镁(如应用门冬氨酸钾镁)可以降低心律失常的发生风险,且机制协同互补。高钾血症:定义为血钾>5.5 mmol/L,血钾>5.0~5.5 mmol/L为正常高值血钾。CKD和应用RAS抑制剂的患者容易引起高钾血症。高钾血症是导致肾脏病和心血管疾病患者减量、停用甚至不能应用RAAS抑制剂的主要原因之一,削弱了这些药物带来的生存获益。高钾血症的处理措施包括:①饮食及药物调整,限制钾含量高的食物摄入,减量或停用补钾药物、RAAS抑制剂等。②应用葡萄糖+胰岛素或碳酸氢钠(适用于合并代谢性酸中毒的高钾血症患者),促进钾离子向细胞内转移。③促进钾离子排泄,应用袢利尿剂(适用于合并高钾血症伴有容量超负荷的患者),阳离子交换树脂(聚磺苯乙烯),新型钾结合剂(如环硅酸锆钠ZS-9和Patiromer),适用于伴或不伴有CKD的心衰患者的高钾血症的治疗和维持,也可用于RAAS抑制剂导致的高钾血症,并提高RAAS抑制剂的耐受剂量。尽量避免停用RAAS抑制剂,当药物治疗后持续血钾>5.0 mmol/L,再考虑停用RAAS抑制剂并继续应用降钾药物。④合并心电图异常改变时,可以应用葡萄糖酸钙直接对抗血钾过高对细胞膜极化状况的影响,稳定心肌细胞激动电位,但不会降低血钾浓度。⑤血钾>7.0 mmol/L,药物治疗无效,尤其伴有肾功能不全或容量超负荷的患者,推荐血液净化治疗。(2)钠离子异常:血钠正常值参考范围为135~145 mmol/L,心衰患者血钠在140~145 mmol/L时,5年死亡风险较低[470]。低钠血症或高钠血症均与心衰患者不良预后相关,包括心衰住院及死亡风险增加等。低钠血症:定义为血钠<135 mmol/L。处理措施如下:①血钠<130 mmol/L:急性低钠血症推荐静脉输注高渗氯化钠,4~6h复查,直至血钠≥130 mmol/L,24h内血钠上升不超过8~10 mmol/L,血钠纠正过快时容易造成脑组织脱髓鞘改变。②血钠130~135 mmol/L:控制入液量并保持出入量的负平衡;增加食物中氯化钠摄入量;应用袢利尿剂是治疗高容量低渗性低钠血症的一线药物;心衰主要合并稀释性的低钠血症,主要由于AVP分泌增多的水潴留引起,治疗上需要限水及应用V2受体拮抗剂。EVEREST研究[471]结果显示,托伐普坦能快速有效降低患者的体质量,并在整个研究期间维持肾功能正常,对患者的长期预后无不良影响,意向性亚组分析结果显示,对心衰伴有低钠(血钠<130 mmol/L)患者可以降低心血管死亡风险。高钠血症:定义为血钠>145 mmol/L。根据细胞外容量状态选择补液或利尿等不同的方式,严重者采用血液净化治疗。①低容量高钠血症:初始补充等张(0.9%)盐水,后续补充低张晶体溶液;②等容量高钠血症:补充自由水;③高容量高钠血症:给予呋塞米。补液方式轻症患者经口服途径补充,重症患者经静脉补充,注意补液速度不宜过快,并密切监测血钠水平。(3)镁离子异常。正常血镁浓度为0.75~1.25 mmol/L。镁离子异常(定义为血镁浓度<0.75 mmol/L或>1.25 mmol/L)多见于心功能恶化的心衰患者,可能与复杂室性心律失常及死亡风险增加有关[134]。低镁血症:治疗应首先寻找和处理可能病因,然后首选口服镁剂(如门冬氨酸钾镁),对于重度低镁血症或者症状明显、血液动力学不稳定、严重心律失常等,应静脉补充硫酸镁。高镁血症:相对少见。心衰患者一旦出现高镁血症,应立即停用含镁药物,肾功能正常的轻度高镁血症,无需特殊治疗;严重高镁血症或有明显神经肌肉或心血管症状者,推荐应用葡萄糖酸钙或10%氯化钙缓慢静脉注射。(4)低氯血症:定义为血氯浓度<96 mmol/L。血清氯可能在控制肾素分泌和对袢利尿剂或噻嗪类利尿剂的反应中起直接作用,是心衰患者死亡风险增加的预测因素。碳酸酐酶抑制剂乙酰唑胺可增加氯的重吸收,促使肾单位近端小管中碳酸氢盐和钠的排泄量增加,对有利尿剂抵抗的重症心衰患者,可提高血清氯离子水平和利尿。ADVOR研究[334]结果提示,在ADHF患者的袢利尿剂治疗中加入乙酰唑胺可有效缓解充血。
9. SAS。SAS在心衰患者中十分常见,与患者的不良预后密切相关。中枢性睡眠呼吸暂停(central sleep apnea,CSA)和阻塞性睡眠呼吸暂停(obstructive sleep apnea,OSA)是心衰患者中常见的类型,两者可以同时发生,但治疗方法不同。OSA是HFpEF患者常见的SAS类型,而CSA是HFrEF患者常见的SAS类型]。白天嗜睡的心衰患者或可疑SAS时,应该考虑进行多导睡眠呼吸监测以明确诊断和区分类型(Ⅱa类推荐,C级证据)。对于心衰合并OSA的患者,应该考虑CPAP治疗改善患者的睡眠质量和日间思睡情况(Ⅱa类推荐,B级证据)。SERVE-HF研究[472]结果显示,NYHA心功能分级Ⅱ~Ⅳ级的HFrEF患者伴有CSA时,给予自适应伺服通气会增加患者的全因死亡及心血管死亡风险,因此,不推荐在HFrEF患者中应用(Ⅲ类推荐,B级证据)。应该考虑进一步优化心衰的治疗来缓解症状和提高患者的QoL。
10. 慢性阻塞性肺疾病(chronic obstructive pulmonary disease,COPD)。心衰与COPD的症状有重叠,鉴别诊断存在一定困难。研究显示,约20%的AHF和约14%的CHF患者合并有COPD,合并COPD会加重心衰症状,影响药物应用,增加患者的心衰住院风险[473]。推荐可疑COPD患者进行肺功能检查。但是肺功能检查应该在心衰患者病情和容量状态稳定后进行,以避免肺淤血对检测结果的影响。通常,心衰治疗药物在COPD患者中具有良好的耐受性。虽然β受体阻滞剂可能导致个别COPD患者的肺功能恶化,但是在COPD或哮喘患者中均不应视为绝对禁忌证,可以应用心脏选择性β1受体阻滞剂,如比索洛尔或美托洛尔。对哮喘稳定期的HFrEF患者,可以考虑在专科医生的指导下,从小剂量开始,并密切观察气道阻塞症状。对于高心血管风险的COPD患者,吸入糖皮质激素和β肾上腺素能激动剂不影响心血管预后。而且,COPD的良好管理甚至可以改善心脏功能。
11. 焦虑和抑郁。焦虑和抑郁在心衰患者中很常见,其中,焦虑的患病率达13%,抑郁的患病率为22%。焦虑和(或)抑郁可以通过激活神经内分泌系统,诱导炎症反应,促进心衰的进展。严重抑郁与心衰患者再住院和死亡风险增加相关。因此,推荐定期筛查和评估心衰患者的焦虑和抑郁。认知行为干预可以改善心衰患者的抑郁症状,但是对于预后无影响。选择性5羟色胺再摄取抑制剂可以改善抑郁症状,SADHART-CHF研究[474]和MOOD-HF研究[475]结果分别证实了舍曲林和艾司西酞普兰的安全性,但是在改善症状和预后方面与安慰剂相比均无显著优势。三环类抗抑郁药物可以导致低血压、心功能恶化和心律失常,因此,心衰患者应该避免应用。
12. 认知障碍。荟萃分析结果显示,心衰患者认知障碍的患病率约为43%[476]。心衰合并认知障碍患者的治疗依从性更差,自我管理能力和疾病意识更低,认知障碍也是心衰患者死亡和再住院风险增加的独立危险因素。可以采用简易精神状态检查、蒙特利尔认知评估量表筛查心衰合并认知障碍患者,根据心衰患者认知功能水平,提供个性化的出院后管理计划。
13. 自身免疫性疾病。自身免疫性疾病中,系统性硬化症、系统性红斑狼疮和类风湿关节炎患者的心衰风险增高,分别是一般人群发病的7.26倍、3.15倍和1.39倍[477]。心衰类型均以HFmrEF和HFpEF为主。治疗药物中,包括糖皮质激素、氯喹或羟氯喹在内的常规药物治疗均可能增加心衰风险,即使是较低剂量的糖皮质激素。肿瘤坏死因子抑制剂治疗也可能增加心衰风险。传统心血管危险因素不能完全解释其心衰风险,系统性炎症与心衰事件密切相关[475]。心肌纤维化和炎症可能是心衰的病因。即使无临床心衰症状,部分患者CMR检查仍提示心肌纤维化和炎症。治疗方面,应该避免心脏毒性药物的应用,强化原发免疫疾病的治疗,静脉应用免疫球蛋白可能有临床获益。
14. 高脂血症。他汀类药物在已经接受治疗的CAD和高脂血症的心衰患者中可以继续应用。CORONA研究和GISSI-HF研究的荟萃分析结果显示,他汀类药物可以带来心衰住院率的降低及心肌梗死发生率的轻度降低[478]。这两项研究及24项RCT的荟萃分析结果显示,他汀类药物治疗对HFrEF患者的心血管疾病风险无显著减低,不建议在没有其他适应证(如CAD)的心衰患者中常规应用他汀类药物。
肿瘤和心衰可以同时发生,两者有共同的危险因素。肿瘤治疗的心脏毒性,特别是心肌损伤、心肌病和心衰,可以导致肿瘤治疗中断,显著影响患者的短期和长期预后。另外心衰或心肌病病史也是患者接受肿瘤治疗的高危因素,限制患者接受进一步抗肿瘤治疗的机会。
1. 肿瘤治疗相关心功能不全(cancer therapy-related cardiac dysfunction,CTRCD)。评估主要依据LVEF、GLS降低及心脏生物标志物升高(表33)。常见的引起CTRCD的药物包括蒽环类、抗人类表皮生长因子受体2单克隆抗体;ICIs可引起心肌损伤和心肌炎,严重者可引起心功能不全,ICIs也可引起非炎症性心衰;其他如嵌合抗原受体T细胞和肿瘤浸润淋巴细胞治疗等也可引起CTRCD。(1)CTRCD的危险因素:包括年龄≥60岁,病史中有CAD、高血压、T2DM、心肌病、既往蒽环类药物治疗、既往胸部放疗、cTn水平升高等。(2)评估和监测:推荐有心血管病病史或危险因素、既往曾接受心脏毒性药物治疗、计划接受肿瘤治疗的患者评估基线心血管病风险,并且最好由在肿瘤心脏病学方面有经验的心脏病专家进行(Ⅰ类推荐,C级证据)。应该考虑在有心血管病危险因素或接受潜在心脏毒性抗肿瘤治疗的患者中监测心功能,有助于早期识别CTRCD(IIa类推荐,B级证据)。①心脏生物标志物:主要包括NPs和cTn。NPs可以应用于CTRCD的诊断、识别、预测心衰的发生及预后评价。cTn可用于CTRCD风险识别及诊断。推荐动态监测cTn/hs-cTn和BNP/NT-proBNP水平用于接受潜在心肌损伤抗肿瘤治疗的患者的危险分层及预后评估(Ⅰ类推荐,A级证据)。所有接受潜在心肌损伤抗肿瘤治疗的患者应该考虑动态监测 cTn/hs-cTn和BNP/NT-proBNP水平用于心衰的预测(IIa类推荐,B级证据)。②影像学评价:推荐所有拟接受潜在心肌损伤抗肿瘤治疗的患者对基线心脏功能进行评价,包括LVEF和左心室舒张功能、GLS定量评估等(Ⅰ类推荐,A级证据)。应该考虑GLS成像用于左心室收缩功能的基线评估和治疗过程中的连续监测(IIa类推荐,C级证据)。(3)治疗:对于发生CTRCD患者,推荐进行多学科团队(multidisciplinary team,MDT)讨论,讨论肿瘤治疗暂停、终止或继续进行的风险和获益,以决定最佳肿瘤治疗策略(Ⅰ类推荐,C级证据)。在有CTRCD风险的患者中,开始应用ACEI或ARB和β受体阻滞剂用于一级预防的获益尚不确切(IIb类推荐,C级证据)。依据LVEF、GLS降低及生物标志物升高的水平采取不同临床处理建议(表33)。经治疗后完全康复,且超声心动图检查和心脏生物标志物检测正常者,经MDT讨论是否停止心血管药物治疗。对于中、重度CTRCD患者,由于心衰复发率高,一般建议继续长期应用心血管药物治疗。(4)长期管理:建议曾有CTRCD的患者,长期监测超声心动图和心脏生物标志物水平,评估心脏功能。CTRCD是导致这些肿瘤幸存者晚年死亡率的重要因素。从12 个月开始,建议每年进行一次筛查和可纠正的心血管危险因素管理,所有出现心血管症状的患者均应进行心脏病学评估。

肿瘤治疗相关心肌损伤的临床处理建议
肿瘤治疗相关心肌损伤的临床处理建议
| 类别 | 肿瘤治疗相关心肌损伤 | 临床处理建议 | 推荐 类别 | 证据级别 |
|---|---|---|---|---|
| 肿瘤治疗相关心功能不全 | LVEF下降至<40% | 中断原肿瘤治疗方案,启动指南指导下的抗心力衰竭治疗 | Ⅰ类 | B级 |
| LVEF下降≥10%且LVEF下降至40%~49% | 启动肿瘤科、心脏科MDT讨论是否中断或继续原肿瘤治疗方案 | Ⅰ类 | C级 | |
| 启动ACEI或ARB和(或)β受体阻滞剂(优选卡维地洛)等心脏保护治疗 | IIa类 | B级 | ||
| LVEF下降<10%且LVEF下降至40%~49%,同时伴GLS下降≥15%或新发的生物标志物水平升高 | 启动肿瘤科、心脏科MDT讨论是否中断或继续原肿瘤治疗方案 | Ⅰ类 | C级 | |
| 启动ACEI或ARB和(或)β受体阻滞剂(优选卡维地洛)等心脏保护治疗 | IIa类 | B级 | ||
| LVEF≥50%同时伴GLS下降≥15%和(或)新发的生物标志物水平升高 | 启动肿瘤科、心脏科MDT讨论是否中断或继续原肿瘤治疗方案 | Ⅰ类 | C级 | |
| GLS下降≥15%或cTn水平升高,启动ACEI或ARB和(或)β受体阻滞剂(优选卡维地洛)等心脏保护治疗 | IIa类 | B级 | ||
| NPs水平升高,启动ACEI或ARB和(或)β受体阻滞剂(优选卡维地洛)等心脏保护治疗 | IIb类 | C级 | ||
| ICIs相关心肌损伤 | ICIs相关亚临床心肌损伤 | 对于不稳定的ICIs相关亚临床心肌损伤,建议暂停ICIs治疗,并且口服糖皮质激素治疗 | Ⅰ类 | C级 |
| 对于不稳定的ICIs相关亚临床心肌损伤恢复并停止口服糖皮质激素治疗后,建议MDT讨论,评估是否重新开始ICIs治疗 | Ⅰ类 | C级 | ||
| ICIs相关心肌炎或暴发性心肌炎 | 中断ICIs治疗,静脉应用糖皮质激素治疗 | Ⅰ类 | C级 | |
| ICIs相关暴发性心肌炎建议入住重症监护室,并给予最优心脏病治疗,必要时予以机械循环支持 | Ⅰ类 | C级 | ||
| 在症状、左心室收缩功能障碍、心脏传导异常和cTn水平明显改善后,应该考虑从静脉注射转为口服糖皮质激素治疗 | IIa类 | C级 | ||
| 在ICIs相关心肌炎恢复并停止口服糖皮质激素治疗后,建议MDT讨论,评估是否重新开始ICIs治疗 | Ⅰ类 | C级 | ||
| ICIs相关心肌炎糖皮质激素耐药患者 | 加用二线免疫抑制剂治疗,降低患者死亡风险 | IIa类 | C级 |
注:ACEI为血管紧张素转换酶抑制剂;ARB为血管紧张素Ⅱ受体阻滞剂;cTn为心肌肌钙蛋白;GLS为整体纵向应变;ICIs为免疫检查点抑制剂;LVEF为左心室射血分数;MDT为多学科团队;NPs为利钠肽类
2. ICIs相关心肌损伤和心肌炎。ICIs相关亚临床心肌损伤可表现为只有cTn水平升高,心电图、超声心动图或CMR检查均未见明显异常,也没有明确的心脏相关的临床症状。ICIs相关心肌炎有心肌炎的临床表现,新发的cTn水平升高或显著升高,心电图和(或)超声心动图检查异常,同时CMR检查和(或)EMB检查结果显示活动性心肌炎表现,且除外ACS和急性感染性心肌炎。暴发性心肌炎除上述表现外,伴血液动力学不稳定、需要无创或有创机械通气治疗的心衰,伴或不伴完全性或高度房室传导阻滞和(或)严重的室性心律失常。(1)评估和监测:①心脏生物标志物:约90%的ICIs相关心肌炎患者出现cTn水平升高[479]。cTn也可用于预后评价[480]。推荐对于临床怀疑ICIs相关心肌炎的患者,检测cTn/hs-cTn水平用于ICIs相关心肌炎的诊断和鉴别诊断(Ⅰ类推荐,A级证据)。应该考虑动态监测cTn/hs-cTn 水平用于指导ICIs相关心肌炎的治疗(IIa类推荐,B级证据)。②影像学评价:对于临床可疑的ICIs相关心肌炎患者应进行超声心动图和CMR检查协助诊断,CMR检查采用改良的Lake Louise标准。推荐心电图和心血管影像学(超声心动图和CMR检查)诊断ICIs相关心肌炎(Ⅰ类推荐,B级证据)。③EMB:如果疑诊ICIs相关心肌炎,但在心脏影像学和生物标志物检查后未得到证实,则应考虑在有经验的医学中心进行EMB来确诊(IIa类推荐,C级证据)。(2)治疗:对于稳定的ICIs相关亚临床心肌损伤,因糖皮质激素治疗获益与风险不明确,推荐继续进行监测。对于不稳定的ICIs相关亚临床心肌损伤,建议暂停ICIs治疗(Ⅰ类推荐,C级证据),并且口服糖皮质激素治疗,逐渐减量,直至cTn水平恢复至基线水平后停用[481]。对于临床可疑的ICIs相关心肌炎患者建议暂停ICIs治疗(Ⅰ类推荐,C级证据)。对于暴发性心肌炎和非暴发性心肌炎(有症状但稳定),在最初3~5 d内,一旦认为可能,应尽快开始静脉糖皮质激素治疗以降低心血管事件风险(Ⅰ类推荐,C级证据)[481]。如果在最初 24~72 h内出现临床改善,则可以改用口服糖皮质激素(IIa类推荐,C级证据)。难治性患者及糖皮质激素耐药患者,应该考虑加用二线免疫抑制剂治疗,降低患者的死亡风险(IIa类推荐,C级证据)。ICIs相关心肌炎合并心功能异常的治疗参考CTRCD的管理。在ICIs相关心肌损伤或心肌炎恢复并停止口服糖皮质激素治疗后,建议MDT讨论,以评估是否重新开始ICIs治疗(Ⅰ类推荐,C级证据)。
与男性相比,女性心衰患者的流行病学、病因、疾病特点、药物疗效及预后存在特殊性。非传统心血管危险因素如焦虑、抑郁、应激、照顾者压力和家庭收入低,导致女性更容易发生心血管疾病和心衰。有过早绝经史的女性发生心衰的风险增加;更年期年龄越小,心衰风险越高;12岁以下初潮、生育≥3个孩子、经历难产的女性心衰风险更高。女性患病率高于男性,且45~54岁年龄组女性患病率明显高于男性。由于心脏的结构、功能、代谢、血管老化和免疫系统生物学的性别差异,女性发生HFpEF的风险比男性高2.8倍,女性心衰住院死亡率呈下降趋势。90%的应激性心肌病发生于女性。应用化疗药物或饮酒的女性发生心衰的风险更高。HFrEF女性对ACEI、ARB和β受体阻滞剂的治疗更敏感,但发生药物不良反应的风险为男性的1.5~1.7倍。女性服用ACEI咳嗽的发生率约为男性的3倍。SGLT-2抑制剂对女性心血管结局的改善与男性一致,但是需要注意SGLT-2抑制剂增加女性生殖器感染的风险(女性10%比男性2.6%)。应用地高辛的患者SDC>1.2 ng/mL时女性患者的全因死亡率高于男性。心衰合并房颤CHA2DS2-VASc评分≥3的女性给予抗凝治疗,女性患者ICD植入后并发症发生率高于男性,应格外关注手术策略、术中操作、围术期管理及远期随访。
PPCM为既往无心肌病患者在妊娠晚期至产后数月内发生心衰,LVEF<45%,且排除了其他原因导致的心衰[307]。PPCM的危险因素包括:年龄>30岁、多胎多产、家族史、先兆子痫或子痫、贫血、高血压、T2DM、肥胖和长时间保胎等。影响预后的因素包括:LVEF<30%、LVEDD>60 mm和右心室受累等。PPCM预后好于其他HFrEF,心功能恢复率在不同的研究从23%~78%不等,恢复可发生在前3~6个月,也可延长至2年。
妊娠期禁忌应用的药物:ACEI、ARB、ARNI、MRA、伊伐布雷定、SGLT-2抑制剂和维立西呱(Ⅲ类推荐,C级证据)。可以应用的药物:β1高选择性的β受体阻滞剂(如美托洛尔)、地高辛、呋塞米、肼苯哒嗪、口服硝酸盐和甲基多巴。因有氰化物中毒风险不宜应用硝普钠,肾上腺素能药物也可能有害。需要正性肌力药或血管收缩药支持的严重心衰和CS患者,应紧急剖宫产并立即应用MCS。急性PPCM且LVEF<35%应用溴隐亭可能有效,但增加血栓栓塞事件(IIb类推荐,B级证据),应停止哺乳并应用预防性或治疗性抗凝[307]。妊娠期应监测症状、体征、血压及SaO2等,应用BNP或NT-proBNP、心电图、超声心动图、胎儿超声和胎儿监测进行详细的评估,必要时可行CMR平扫。分娩方式应该在孕35周左右由多学科团队(心脏科医生、产科医生和麻醉师)制定计划并与患者协商[307]。
产后能否哺乳有争议,应个体化处理。LVEF<35%或NYHA心功能分级III或Ⅳ级的患者不推荐哺乳。不哺乳可以应用所有的抗心衰药物。哺乳期可以应用的药物:袢利尿剂、美托洛尔、肼苯哒嗪或硝酸酯类药物、地高辛、ACEI(如那普利、贝那普利、卡托普利)、MRA(如螺内酯)、LMWH、华法林。禁止应用的药物:SGLT-2抑制剂、ARB、ARNI、伊伐布雷定、维立西呱、曲美他嗪及DOACs [307,482]。抗心衰药物至少应持续应用至心功能完全恢复后的12~24个月,GDMT可能需要长期用药,但证据不足。妊娠期和产后早期血栓栓塞发生率增加,LVEF显著降低的患者心腔血栓形成风险显著增高。围生期LVEF<30%的AHF患者可以考虑进行抗凝治疗,特别是在产后高凝状态最为明显的前6~8周,但疗效和安全性尚不明确(IIb类推荐,C级证据)。对于影像学检查发现有心腔内血栓或临床有系统性血栓栓塞证据或心衰合并房颤的患者,建议给予治疗剂量的抗凝方案。在妊娠的前3个月和最后3个月应用LMWH,妊娠中期可以应用华法林或LMWH,避免应用DOACs[307]。
妊娠前已有严重的症状性心衰、LVEF中度至重度降低、左心室流出道梗阻和(或)PH的患者应避免妊娠。LVEF未恢复到50%~55%以上的患者应避免再次妊娠,即使恢复正常后再次妊娠也可能复发。PPCM患者再次妊娠可能会导致左心室功能进一步降低、产妇死亡和胎儿不良结局[483]。
心衰的发病率随年龄增长而增加。研究显示,心衰发病率在60岁以后显著增加。相比其他低龄患者,老年心衰人群有其独特的临床特点:(1)HFpEF在老年特别是高龄患者中更为常见,其发病率随年龄增加,且增长趋势超过HFrEF;(2)多种心脏和心脏外合并症,显著影响患者的临床表现,使得临床诊断在老年患者中较为复杂,同时存在的合并症可能延迟诊断并间接改变预后;(3)血NPs检测及超声心动图检查等在老年心衰患者诊断中特异性降低。
对于老年心衰患者的管理,当前循证医学证据仍然较为缺乏。老年心衰患者的诊治和管理有如下特殊性:(1)老年患者更易发生电解质及酸碱平衡紊乱。除非失代偿期,钠盐摄入应采取个体化管理,避免发生低钠血症;(2)虚弱、抑郁、认知障碍等老年综合征的发生率显著升高,注意及时诊断及监测,寻找可逆诱因,通过营养干预及心理支持等综合评估和多学科管理方式进行及时识别和有效纠正;(3)简化和优化药物种类和剂量,监测药物长期应用在老年患者中的副作用,尤其是超高龄患者;(4)老年心衰患者合并更多的心血管和非心血管合并症,应重视合并症的管理,如常见的房颤、CKD、铁缺乏和维生素D缺乏等;(5)重视对患者及其家庭的随访和支持。
与成年心衰相比,儿童心衰的机制和治疗方面的研究进展相对滞后。病因方面,儿童心衰主要是由先天性心脏病及心肌疾病引起。在儿童心肌病中,以DCM最为多见(占50%),HCM次之(占35%~50%),限制型心肌病(restrictive cardiomyopathy,RCM)相对少见(不足5%)[484]。除外各种病因的特征性表现,儿童心衰患者的一般症状和体征包括生长发育不良、呼吸困难和运动耐力下降,其诊断主要基于临床症状和体征,并结合运动测试、影像学和生物标志物等检查结果。儿童心肌病患者中神经肌肉疾病、先天性代谢缺陷、线粒体病和畸形综合征的比例较高。儿童患者的管理取决于心衰病因和年龄。由于大型临床研究很难在足够数量的儿科患者中开展,目前基于循证资料的管理策略十分有限,只能借鉴成人的研究进行推论。药物治疗方面,在成人心衰中被证明有效的药物,少有获批在儿童中应用,但利尿剂,RAS抑制剂、β受体阻滞剂等抗心衰药物也用于儿童心衰治疗。对于心肌病患儿,应根据患儿心肌病的表型、根本病因、症状与病情进展情况给予个体化治疗[485]。相关研究的缺乏也限制了新型靶点抗心衰药物在儿童中的应用。亟待更多针对儿童不同年龄段及不同病因的高质量的RCT为儿童心衰的诊疗提供更安全有效的循证医学证据。
我国是高原大国,高原特发心血管病主要包括急性高原肺水肿(high altitude pulmonary edema,HAPE)和慢性高原心脏病。HAPE是由于从平原快速进入高原或从高原进入更高海拔地区,肺动脉压突然升高,肺毛细血管内皮和肺泡上皮细胞通透性增加,液体渗漏至肺间质和(或)肺泡,严重时危及生命的高原特发病。HAPE发病高峰在进入高原后12~72h。多发生于初入高原的低海拔地区人群,既往有HAPE病史的患者再入高原后容易再发。随着我国高原用氧条件的改善,HAPE发病率已逐渐下降。HAPE的诊断目前采用2018版路易斯湖评分,总分≥3分合并头痛即可诊断[486]。未经治疗的HAPE患者死亡率约为50%,是急性高原病死亡的主要原因。最关键的治疗措施是改善缺氧,包括转运到低海拔地区和吸氧(使SpO2>90%)。如果无条件转运,可以应用便携式制氧机或便携式高压氧仓等。药物治疗包括应用糖皮质激素、利尿剂等。慢性高原心脏病是由慢性低压低氧引起的PH,伴或不伴RHF的心脏病。超声心动图检查是首选检查方法。确诊后应尽快将患者转运至平原地区。主要的治疗措施是改善缺氧、控制呼吸道感染、纠正RHF。PH的靶向药物是否可用于治疗高原缺氧性PH尚不明确,目前针对波生坦和西地那非有一些有益的探索性临床证据,但是尚缺乏大样本临床研究。
心衰患者的随访是一个研究相对缺乏的领域。随访方案需要根据患者的个体情况制定。对于症状稳定的CHF患者,仍需强调长期且规律的随访,可适当延长患者的随访间隔为1~2个月1次。建议每隔不超过6个月进行随访,以监测心衰或合并症的无症状进展,确保持续优化治疗。
心衰患者的随访内容包括:(1)生活方式,注意宣教,包括强调适当限制钠盐和康复运动的重要性等;(2)心衰相关症状,NYHA心功能分级,心率、心律、血压、体质量在内的基本指标,以及血常规、肝肾功能、电解质等实验室检测和超声心动图检查;(3)评估GDMT是否已经到MTD或目标剂量,动态监测心衰药物疗效及安全性,及时调整治疗方案。此外,进一步评估是否有ICD及CRT指证;(4)心衰病因的治疗,包括及时处理CAD及瓣膜性心脏病等,同时动态评估及管理心血管及非心血管合并症;(5)关注患者的心理健康、精神和虚弱状态,关注患者的QoL和运动能力,给予相关评估和治疗;(6)每年对患者进行整体评估和沟通,评估当前治疗方案和预后,制定后续治疗方案,对晚期心衰患者判断植入LVAD或进行心脏移植的适应证、禁忌证和治疗时机。鼓励和推动在社区或基层医院对病情和治疗方案稳定的CHF患者进行随访管理。
心肌病(原发性心肌病)是一组由遗传因素和(或)环境共同作用导致心肌形态(结构)和(或)功能异常的异质性心肌疾病,需要除外其他可以导致心肌上述改变的心脏疾病(如CAD、高血压、瓣膜性心脏病和先天性心脏病)和全身性疾病及相关的心肌损害[487]。心肌炎是一种由非缺血性病因引起的心肌组织局限性或弥漫性炎性疾病[488, 489]。
临床常用的心肌病分类或分型方法是根据心脏的形态功能表型分为DCM、HCM、RCM、ARVC和未分类心肌病五种类型,每种类型心肌病又根据主要致病因素是遗传性还是非遗传性可以分为遗传性/家族性和非遗传性/非家族性[487]。
《2023年ESC心肌病管理指南》将心肌病分为DCM、HCM、非扩张型左室心肌病(non-dilated left ventricular cardiomyopathy,NDLVC)、ARVC和RCM五种类型,每种类型又根据主要致病因素是遗传性还是非遗传性可以分为遗传性/家族性和非遗传性/非家族性[487]。
初始评估包括病史、实验室检测、标准12导联心电图及24h~48h动态心电图及心脏影像学检查等,在心脏影像学检查中,超声心动图检查是首选,有助于心肌病的诊断、监测及预后评估;CMR检查是重要补充,可以进一步明确心肌病的诊断及预后评估;基因检测有助于心肌病的分型及家系筛查;对于部分不能明确诊断的心肌病患者,在有条件的医学中心,应该考虑EMB(表34,图13)。心肌肥厚性疾病的鉴别见表35。


(注:ARVC为致心律失常性右心室心肌病;CT为计算机断层成像;DCM为扩张型心肌病;HCM为肥厚型心肌病;NDLVC为非扩张型左心室心肌病;RCM为限制型心肌病)

可疑心肌病的诊断评估
可疑心肌病的诊断评估
| 评估工具 | 评估内容 |
|---|---|
| 病史(包括个人史及家族史) | 心力衰竭、心律失常、晕厥等心脏疾病或全身性疾病个人史,毒性物质如酒精、化疗药物、ICIs等接触史,心脏疾病或神经肌肉疾病、晕厥或SCD家族史 |
| 实验室检测 | 包括利钠肽及心肌肌钙蛋白等心脏生物标志物,以及血常规(含嗜酸性粒细胞绝对值及比例)、肝功能、肾功能、甲状腺功能、肌酸激酶、铁代谢等指标 |
| 标准12导联心电图及动态心电图 | 了解特殊心电图改变,评估房性和室性心律失常 |
| 超声心动图检查 | 评估心脏结构和功能、室壁运动等 |
| 冠状动脉CT血管成像或造影检查 | 除外CAD |
| 心脏磁共振检查 | 评估心脏结构、功能及心肌性质,钆延迟强化、T1 mapping、ECV及T2 mapping评估心肌纤维化 |
| 基因检测及家系筛查 | 相关致病基因突变检测,对先证者的家系成员(至少3代直系亲属)开展家系筛查(包括临床评估和基因检测等) |
| 心内膜心肌活检及病理检查 | 某些特定类型心肌病的诊断和鉴别诊断 |
注:CAD为冠状动脉性疾病;CT为计算机断层成像;ECV为细胞外容积;ICIs为免疫检测点抑制剂;SCD为心脏性猝死

心肌病的诊断和治疗
心肌病的诊断和治疗
| 类型 | 定义 | 诊断 | 治疗 |
|---|---|---|---|
| 扩张型心肌病 | 是一组可以由遗传或获得因素引起的,临床表现以左心室和(或)双心室扩大伴收缩功能障碍为典型特征的异质性心肌病;除外其他足够引起上述心脏改变的异常负荷状态(如高血压病、瓣膜性心脏病、先天性心脏病)及CAD | (1) 典型DCM的诊断标准包括左心室扩大伴有左心室收缩功能减低的客观证据,前者诊断标准为LVEDD>55mm(男性)和>50mm(女性)或体表面积校正的LVEDD指数>27mm/m2;后者指LVEF<50% (2) 孤立性左心室扩张:左心室扩张但LVEF正常(LVEF≥50%) | 参考HFrEF的治疗,包括 (1) 药物治疗 (2) ICD或CRT (3) LVAD或心脏移植等 |
| 肥厚型心肌病 | 存在左心室壁厚度(伴或不伴有右心室肥厚)或质量增加,需要除外其他由于异常压力或容量负荷引起心室壁增厚的生理性或病理性因素 | (1) 成人HCM的诊断标准:超声心动图、心脏CT或心脏磁共振检查等发现≥1个左心室节段舒张末期的最大室壁厚度≥15 mm或家族性HCM中除先证者外的家庭成员或携带HCM致病基因突变个体,舒张末期的最大室壁厚度≥13 mm (2) 梗阻性HCM的诊断标准:静息状态下或激发试验时出现左心室流出道的瞬时峰值压差≥30 mmHg (3) 终末期HCM的诊断标准:HCM患者出现LVEF<50% | (1) 药物治疗 (2) 室间隔减容术 (3) SCD的预防 (4) 终末期HCM的治疗 |
| 致心律失常性右心室心肌病 | 存在以右心室扩张和(或)功能障碍为主的,伴有组织学受累及心电图异常改变的心肌病,典型病理特征是心肌组织进行性丢失,被纤维或纤维脂肪组织替代 | 诊断标准包括心室形态功能异常、心肌结构异常、复极异常、除极异常、室性心律失常、家族史或遗传检测6大类,根据每条诊断标准对于疾病诊断的特异性分为“主要标准”和“次要标准” 诊断结果可以分为3种类型: ①“明确的”诊断,即满足2条“主要标准”或1条“主要标准”+2条“次要标准”或4条“次要标准”; ②“临界的”诊断,即满足1条“主要标准”+1条“次要标准”或3条“次要标准”; ③“可能的”诊断,即满足1条主要标准”,或2条“次要标准” | (1) 改变生活方式 (2) 药物治疗 (3) ICD植入 (4) 导管消融术 (5) 心脏移植 |
| 非扩张型左心室心肌病 | 存在非缺血性左心室瘢痕或脂肪替代,伴或不伴有整体或局部室壁运动异常,或存在孤立性的左心室运动减低(LVEF<50%)不伴有心肌瘢痕。上述情况的出现不能由异常负荷状态(高血压、瓣膜性心脏病)或CAD解释 | 诊断依据包括病史、实验室检查、动态心电图监测、心脏影像学及基因检测等。超声心动图检查和心脏磁共振检查是诊断的关键。此外,运动测试、心内膜心肌活检和心导管检查必要时也可以考虑 | (1) 合并心力衰竭的处理 (2) 合并心律失常的处理 |
| 心脏淀粉样变 | 是一组由特定淀粉样纤维蛋白前体发生错误折叠、聚集,形成不溶性的淀粉样纤维在心肌细胞外的间质沉积,导致心脏结构和功能异常,临床主要表现为心衰和心律失常等,常伴有多种心脏外表现的系统性淀粉样变 | 诊断流程大致分为3步:(1)确定诊断,(2)确定分型,(3)根据预后分期系统进行预后评价 常见类型是免疫球蛋白轻链型CA(AL型CA)和转甲状腺素蛋白型CA(ATTR型CA),AL型CA根据受累免疫球蛋白轻链类型可以分为λ轻链型和κ轻链型,ATTR型CA根据是否存在TTR基因致病变异,可以分为突变型(ATTRm型CA)和野生型(ATTRwt型CA) | (1) 对症治疗: 针对合并心力衰竭和心律失常治疗 (2) 病因治疗: 针对AL型和ATTR型的病因治疗 |
| 其他心肌增厚性疾病 | |||
| Fabry病 | 由GLA基因突变引起,遗传模式为X连锁隐性遗传, 病因为α-半乳糖苷酶A的基因突变,导致其编码的α-半乳糖苷酶A功能部分或全部缺失,三聚己糖神经酰胺的正常降解受阻,未降解的底物在多种组织的细胞溶酶体中堆积,造成相关组织的功能障碍。 | 心脏受累表现为心肌向心性肥厚,二尖瓣主动脉瓣增厚伴轻中度反流,乳头肌增厚,心电图常表现为左心室高电压及传导系统受累,也可见短PR间期不伴有预激综合征。心脏磁共振检查可见后侧壁中层延迟钆强化。其他系统受累表现如:血管角质瘤、肾脏损害、肢端感觉异常、少汗或无汗、早发脑梗、眩晕或听力障碍、眼膜环形增生及胃肠症状等 α-半乳糖苷酶A酶活性测定及基因检测有助于明确诊断 | 酶替代治疗 对症支持治疗 |
| Danon病 | 是一种X连锁显性遗传病,由位于Xq24的LAMP2编码基因突变所致。起病早,男性常于20岁前,女性多于成年期发病。 | 具有典型的三联征表型:心肌肥厚、肌无力和智力发育迟缓 典型病理特征为骨骼肌细胞胞浆内空泡,免疫组化染色提示LAMP-2缺乏 基因检测及特征性病理改变有助于明确诊断 | 对症支持治疗 心脏移植 |
注:AL为淀粉样免疫球蛋白轻链;ATTR为淀粉样转甲状腺素蛋白;ATTRm为突变型淀粉样转甲状腺素蛋白;ATTRwt为野生型淀粉样转甲状腺素蛋白;CA为心脏淀粉样变;CAD为冠状动脉性疾病;CRT为心脏再同步化治疗;CT为计算机断层成像;DCM为扩张型心肌病;GLA为半乳糖苷酶A;HCM为肥厚型心肌病;HFrEF为射血分数降低的心力衰竭;ICD为植入式心脏转复除颤起搏器;LAMP2为2型溶酶体相关膜蛋白;LVAD为左心室辅助装置;LVEDD为左心室舒张末期内径;LVEF为左心室射血分数;SCD为心脏性猝死
1. DCM的定义:是一组可以由遗传或获得因素引起的,临床表现以左心室和(或)双心室扩大伴收缩功能障碍为典型特征的异质性心肌病;除外其他足够引起上述心脏改变的异常负荷状态(如高血压病、瓣膜性心脏病、先天性心脏病)及CAD等。
2. DCM的诊断:(1)典型DCM的诊断标准包括左心室扩大伴有左心室收缩功能减低的客观证据,前者诊断标准为LVEDD>55 mm(男性)和>50 mm(女性)或,BSA校正的LVEDD指数>27 mm/m2;后者指LVEF<50%。(2)孤立性左心室扩张:极少数情况下,在没有运动重构或其他环境因素情况下,出现LVEF正常(LVEF≥50%)的左心室扩张,这本身不是心肌病,可能是DCM的早期表现[487]。
3. DCM的治疗:DCM患者合并心衰时参照HFrEF的治疗。
1. HCM的定义:存在左心室壁厚度(伴或不伴有右心室肥厚)或质量增加,需要除外其他由于异常压力或容量负荷引起心室壁增厚的生理性或病理性因素[487,490, 491]。
2. HCM的诊断。(1)成人HCM的诊断标准包括超声心动图、心脏CT或CMR检查等发现≥1个左心室节段舒张末期的最大室壁厚度≥15 mm或家族性HCM中除先证者外的家庭成员或携带HCM致病基因突变个体,舒张末期的最大室壁厚度≥13 mm。(2)梗阻性HCM的诊断标准为静息状态下或激发试验时出现左心室流出道(left ventricular outflow tract,LVOT)的瞬时峰值压差≥30 mmHg。(3)终末期HCM的诊断标准为HCM患者出现LVEF<50%,可以伴有左心室扩大(LVEDD≥55 mm)(“扩张型”),也可以不伴有左心室扩大(LVEDD<55 mm)(“非扩张型”)[491]。
3. HCM的治疗。(1)药物治疗:症状性梗阻性HCM的药物治疗首选无血管扩张作用的β受体阻滞剂(如比索洛尔或美托洛尔),并滴定至MTD,改善患者症状(Ⅰ类推荐,B级证据);对于β受体阻滞剂治疗无法耐受或有禁忌证的症状性梗阻性HCM患者,推荐应用非二氢吡啶类CCB(如维拉帕米或地尔硫卓),并滴定至MTD,改善患者症状(Ⅰ类推荐,B级证据);对于应用β受体阻滞剂或非二氢吡啶类CCB后仍有症状(NYHA心功能分级Ⅱ级或Ⅲ级)的患者,应该考虑在超声心动图监测LVEF情况下应用心肌肌球蛋白抑制剂mavacamten,并滴定至MTD,改善患者症状,可以与β受体阻滞剂或非二氢吡啶类CCB联合(Ⅱa类推荐,A级证据),或者作为单药治疗(Ⅱa类推荐,B级证据)。对于部分无症状的梗阻性HCM患者,可以考虑应用β受体阻滞剂或维拉帕米来降低LVOT峰值压差(Ⅱb类推荐,C级证据);对于伴有劳力性呼吸困难症状的梗阻性HCM患者,可以考虑谨慎应用低剂量利尿剂治疗(Ⅱb类推荐,C级证据)。(2)室间隔减容术(septal reduction therapy,SRT),主要包括外科室间隔心肌切除术(surgical septal myectomy,SSM)及经皮腔内室间隔心肌消融术(percutaneous transluminal septal myocardial ablation,PTSMA)两种方式,对于符合SRT的适应证(最大剂量药物治疗后NYHA心功能分级Ⅲ级或Ⅳ级,静息或激发LVOT峰值压差≥50 mmHg),能接受心脏外科手术的患者,推荐在有经验的医学中心,由有经验的术者行SSM(Ⅰ类推荐,B级证据);对于符合SRT的适应证,但是由于高龄或严重合并症,考虑SSM手术高危或禁忌而不能接受SSM,或不愿接受SSM的患者,推荐行PTSMA(Ⅰ类推荐,B级证据)作为SSM的替代方式,主要方式为酒精室间隔消融术(alcohol septal ablation,ASA)。(3)SCD的预防:既往发生过心脏骤停或室性心律失常导致的血液动力学不稳定或“复苏的”SCD事件的患者,推荐植入ICD进行二级预防(Ⅰ类推荐,B级证据);既往未发生过上述事件,但是存在≥1项SCD主要危险因素(早发HCM相关的家族史、近期不明原因晕厥、左心室极度肥厚、非持续性室速、LVEF≤50%、左心室心尖部室壁瘤及CMR检查的心肌纤维化)或SCD风险预测模型评估为高危(5年SCD发生风险>6%),应该考虑植入ICD进行一级预防(Ⅱa类推荐,B级证据)。(4)终末期HCM的治疗:药物治疗参考HFrEF的治疗,由于终末期HCM患者SCD的发生率高,应该考虑植入ICD预防SCD(Ⅱa类推荐,C级证据)。对于合并难治性心衰或反复发作室性心律失常的终末期HCM患者,推荐进入心脏移植评估(Ⅰ类推荐,B级证据)[491]。
1. ARVC的定义:存在以右心室扩张和(或)功能障碍为主的,伴有组织学受累及心电图异常改变的心肌病,典型病理特征是心肌组织进行性丢失,被纤维或纤维脂肪组织替代[492, 493]。
2. ARVC的诊断。诊断标准包括心室形态功能异常、心肌结构异常、复极异常、除极异常、室性心律失常、家族史或遗传检测6大类,根据每条诊断标准对于疾病诊断的特异性分为“主要标准”和“次要标准”。诊断结果可以分为3种类型:①“明确的”诊断,即满足2条“主要标准”或1条“主要标准”+2条“次要标准”或4条“次要标准”;②“临界的”诊断,即满足1条“主要标准”+1条“次要标准”或3条“次要标准”;③“可能的”诊断,即满足1条主要标准”,或2条“次要标准”[494]。
3. ARVC的治疗:包括改变生活方式、药物治疗、ICD植入、导管消融术及心脏移植5个方面。(1)改变生活方式,主要是避免参与高强度娱乐活动或运动或任何形式的竞赛性运动(Ⅲ类推荐,B级证据);(2)药物治疗,推荐伴有室早、室速的ARVC患者应用β受体阻滞剂(Ⅰ类推荐,C级证据),对于常规应用β受体阻滞剂不能控制心律失常相关症状的ARVC患者,应该考虑应用AADs,包括胺碘酮、氟卡尼、索他洛尔等(Ⅱa类推荐,C级证据)。(3)植入ICD:包括二级预防和一级预防。关于二级预防,对于发生过心脏骤停存活或导致血液动力学不稳定的室性心律失常恢复的ARVC患者,推荐植入ICD降低SCD和全因死亡风险(Ⅰ类推荐,A级证据);对于发作血液动力学稳定室速的ARVC患者,应该考虑植入ICD(Ⅱa类推荐,B级证据)。关于一级预防,应该考虑根据更新的2019年ARVC风险计算器来个体化评估患者是否植入ICD(Ⅱa类推荐,B级证据);对于存在心律失常相关的晕厥、右心室射血分数<40%、LVEF<45%、非持续性室速及电生理检查的程序性刺激可以诱发持续性单形性室速的ARVC患者,应该考虑植入ICD(Ⅱa类推荐,B级证据)。(4)导管消融术:尽管应用β受体阻滞剂或AADs治疗,仍发作无休止室速或植入ICD后频繁放电的ARVC患者,应该考虑三维电解剖标测指导下的心内膜和(或)心外膜导管消融术,以降低患者的室速负担,改善生活质量(Ⅱa类推荐,C级证据)。但不推荐导管消融作为ARVC的根治性治疗措施,也不推荐作为ICD预防SCD的替代措施(Ⅲ类推荐,C级证据)。(5)心脏移植:合并严重的难治性心衰,或者对于药物治疗、导管消融术无效,反复发生致命性室性心律失常的ARVC患者,推荐在有经验的医学中心进行心脏移植(Ⅰ类推荐,C级证据)[487,495]。
1. NDLVC的定义:存在非缺血性左心室瘢痕或脂肪替代,伴或不伴有整体或局部室壁运动异常,或者存在孤立性的左心室运动减低(LVEF<50%)不伴有心肌瘢痕。上述情况的出现不能由异常负荷状态(高血压、瓣膜性心脏病)或CAD解释[487]。
2. NDLVC的诊断:诊断依据包括病史、实验室检查、动态心电图监测、心脏影像学及基因检测等。超声心动图检查和CMR检查是诊断的关键。此外,运动测试、EMB和心导管检查必要时也可以考虑。
3. NDLVC的治疗:NDLVC合并AHF或CHF及心律失常等其他临床表现时的处理遵循本指南关于AHF、CHF及合并症部分。建议NDLVC患者每年或当临床情况出现变化时进行动态心电图监测,以辅助风险分层和临床管理(Ⅰ类推荐,C级证据)。
1. CA的定义:CA是一组由特定淀粉样纤维蛋白前体发生错误折叠、聚集,形成不溶性的淀粉样纤维在心肌细胞外的间质沉积,导致心脏结构和功能异常,临床主要表现为心衰和心律失常等,常伴有多种心脏外表现的系统性淀粉样变[60, 61]。
2. CA的分型:导致CA的最常见的类型是免疫球蛋白轻链型CA(AL型CA)和转甲状腺素蛋白型CA(ATTR型CA),AL型CA根据受累免疫球蛋白轻链类型可以分为λ轻链型和κ轻链型,ATTR型CA根据是否存在TTR基因致病变异,可以分为突变型(ATTRm型CA)和野生型(ATTRwt型CA)。
3. CA的诊断:CA的诊断流程大致分为3步:(1)确定CA诊断,(2)确定CA分型,(3)根据预后分期系统进行预后评价(图14)。


(注:ATTR为淀粉样转甲状腺素蛋白;ATTRm为突变型淀粉样转甲状腺素蛋白;ATTRwt为野生型淀粉样转甲状腺素蛋白;H/CL为心脏和对侧胸腔比值;TTR为转甲状腺素蛋白)
4. CA的治疗:可以分为对症治疗和病因治疗两大类,前者主要是针对CA并发的心衰和心律失常进行治疗;后者根据CA的类型进行。(1)CA合并心衰的药物治疗:利尿剂是一线治疗,一般选择托拉塞米与螺内酯联合(Ⅰ类推荐,C级证据),RAS抑制剂一般不用,β受体阻滞剂慎用(Ⅱb类推荐,C级证据),非二氢吡啶类CCB和地高辛禁用(Ⅲ类推荐,C级证据)。(2)CA合并心律失常的治疗:①合并房颤或房扑患者,只要没有禁忌证,均推荐抗凝治疗,不依赖CHA2DS2-VASc评分结果(Ⅰ类推荐,C级证据),但是需要密切注意出血并发症。②合并房颤或房扑的节律控制策略,药物治疗推荐应用胺碘酮(Ⅰ类推荐,C级证据);对症状明显或血液动力学不稳定的患者,可以选择直流电转复(Ⅰ类推荐,C级证据),术前应常规行TEE以除外心腔内血栓,术后注意并发症发生情况;对特定选择的患者可以考虑导管消融术(Ⅱb类推荐,C级证据),尤其疾病早期阶段治疗可能更有效。③合并心脏传导异常的患者,尤其是既往有过晕厥前兆或晕厥病史患者,可以考虑适当放宽心脏起搏器植入指征,减少症状性心动过缓事件的发生(Ⅱb类推荐,C级证据)。(3)病因治疗:AL型CA的病因治疗主要是抗浆细胞治疗,目前常用的方案为抗CD38单克隆抗体达雷妥尤单抗联合蛋白酶体抑制剂硼替佐米及地塞米松治疗(Ⅰ类推荐,B级证据)。ATTR型CA的病因治疗目前主要是应用TTR蛋白四聚体稳定剂氯苯唑酸(Ⅰ类推荐,B级证据)。
心肌病的诊断和治疗汇总见表35。

可疑心肌炎的诊断评估
可疑心肌炎的诊断评估
| 评估工具 | 主要发现 |
|---|---|
| 临床表现 | 急性或新发的胸痛、呼吸困难、乏力、心悸、晕厥,少数心脏骤停或复苏的SCD |
| 心电图检查 | 新发的ST-T改变且动态变化,包括假性心肌梗死改变,房性或室性心律失常,传导异常,QRS波间期增宽等 |
| 心肌损伤标志物 | 心肌肌钙蛋白及肌酸激酶同工酶等心肌酶升高 |
| 超声心动图检查 | 室间隔或心室壁增厚伴颗粒样回声;通常轻度节段性室壁运动异常,严重者可以出现弥漫性室壁运动减低;多数 LVEF正常,严重者可以出现LVEF降低;左心室大小正常或轻度扩张;左心室整体纵向应变降低;左心室舒张功能不全;心包积液 |
| 心脏磁共振检查 | 通过T2 mapping、T1 mapping、ECV、EGE和非缺血性LGE等评估心肌水肿及纤维化(路易斯湖标准) |
| 心内膜心肌活检及病理检查 | 心肌炎症细胞浸润,伴有相邻心肌细胞的变性和坏死(达拉斯标准) |
| 冠状动脉CT或造影检查 | 除外显著CAD或急性冠状动脉综合征 |
注:CAD为冠状动脉性疾病;ECV为细胞外容积;EGE为早期钆强化;LGE为延迟钆强化;LVEF为左心室射血分数;SCD为心脏性猝死
2. 心肌炎的诊断(表37):(1)“可能的”心肌炎:需同时满足:①心肌炎的临床表现,②心肌损伤标志物升高,③除外显著CAD或ACS;(2)“很可能的”心肌炎:需同时满足:①心肌炎的临床表现,②心肌损伤标志物升高,③心电图或超声心动图检查符合心肌炎改变;④除外显著CAD或ACS;(3)“确诊的”心肌炎:需同时满足:①心肌炎的临床表现,②心肌损伤标志物升高,③心电图或超声心动图检查符合心肌炎改变,④CMR或EMB检查符合心肌炎改变,⑤除外显著CAD或ACS。
依据病程时长,心肌炎可以分为急性心肌炎(发病<30 d)、慢性活动性心肌炎(发病≥30 d)及慢性炎症性心肌病(发病≥30 d)。(1)急性心肌炎患者通常表现为心肌急性损伤,病理检查可见炎症细胞浸润、心肌细胞损伤(坏死、变性)及水肿。(2)慢性活动性心肌炎中可观察到有炎症细胞浸润和心肌细胞损伤的慢性状态(心肌细胞变性或坏死伴周围炎性细胞浸润),发病方式可能不明确,也可能由急性心肌炎引起,病理检查可见炎症细胞浸润、心肌细胞损伤(变性或坏死)、纤维化或脂肪替代及心肌细胞的心肌病样改变。(3)病程≥30 d的患者还可能发展为慢性炎症性心肌病,该病是一种由形态和功能异常及组织学中发现异常的疾病。病理检查可见炎症细胞浸润、纤维化、心肌细胞的心肌病样改变但无心肌细胞损伤。急性心肌炎经治愈后心肌可以恢复正常化,未经治愈的急性心肌炎和慢性活动性心肌炎可发展为心肌炎后心肌病。
3. 心肌炎的治疗(表37):包括休息、针对心衰和心律失常的治疗及最佳支持治疗,以及针对不同病因的特异性治疗。(1)对于无合并症的心肌炎患者,治疗包括休息及最佳支持治疗;(2)对于合并急性心衰但是血液动力学稳定的心肌炎患者,推荐参考心衰指南应用改善心衰预后的药物;对于血液动力学不稳定或合并CS的心肌炎患者,在上述药物治疗基础上需要应用正性肌力药及MCS(如ECMO等)。(3)对于合并缓慢性心律失常的心肌炎患者,可以考虑临时起搏器治疗;对于合并快速性心律失常的心肌炎患者,应用AADs治疗。(4)针对心肌炎不同病因的特异性治疗:主要是针对嗜酸粒细胞性心肌炎和巨细胞心肌炎患者,及时应用糖皮质激素治疗,联合免疫抑制剂治疗[489]。

心肌炎的诊断和治疗
心肌炎的诊断和治疗
| 定义 | 诊断 | 治疗 |
|---|---|---|
| 是一种由非缺血性病因引起的心肌组织局限性或弥漫性炎性疾病,主要由病毒感染引起 | 根据诊断依据,心肌炎可以分为: ①心肌炎的临床表现,②心肌损伤标志物升高,③心电图或超声心动图检查符合心肌炎改变,④心脏磁共振检查或心内膜心肌活检符合心肌炎改变,⑤除外显著冠状动脉性疾病或急性冠状动冠脉综合征 (1)同时满足①、②、⑤条为“可能的”心肌炎 (2)同时满足①、②、③、⑤条为“很可能的”心肌炎 (3)同时满足①~⑤条为“确诊的”心肌炎 | (1)休息、对症支持治疗 (2)针对心力衰竭的治疗 (3)针对心律失常的治疗 (4)针对病因的特异性治疗:及时应用糖皮质激素治疗,必要时联合免疫抑制剂治疗 (5)发病后6个月内避免剧烈运动;必要时给予规律随访 |
依据病程时长,心肌炎可以分为: (1)急性心肌炎(发病<30 d) (2)慢性活动性心肌炎(发病≥30 d) (3)慢性炎症性心肌病(发病≥30 d) |
全球范围内心衰已经成为重要的公共卫生问题,导致巨大的经济负担和医疗花费,主要与心衰再住院率高有关。在我国,虽然近年来心衰的诊疗水平有所提升,患者临床结局有所改善,但在心衰的规范化诊疗和管理上仍存在一些问题。心衰诊疗方面,不同地域和级别的医院及医务人员对于心衰规范化诊疗的理解差距较大,诊断不充分,治疗不规范现象比较常见;心衰管理方面,心衰患者常缺乏有效的管理和教育,出院后反复住院现象常见,导致病情较快地加重和进展。研究显示,通过标准化医疗质量评估,有助于了解不同地区或机构在心衰诊疗方面的差异,具有重要的临床意义[496, 497, 498, 499]。
开展医疗质量评估,首先需要建立一套标准化的医疗质量评估指标体系。通常,医疗质量评估指标体系包括结构指标、过程指标(疾病诊断、治疗及监测等)、结局指标及患者体验指标等[500, 501]。在《2020年中国心力衰竭医疗质量控制报告》[28]中,参考当时国内外最新心衰指南以及相关文件,并充分结合我国国情,国家心血管病医疗质量控制中心专家委员会心力衰竭专家工作组制定了我国第一个心衰医疗质量评估指标体系(第1版),该指标体系包括过程指标(心衰的诊断、药物治疗及器械治疗)和结局指标(包括院内结局及院外结局等)。需要指出的是,该指标体系是一个开放系统,随着近年来心衰诊疗进展及心衰相关指南、共识或专家建议的发表,一些新的心衰诊疗措施在临床应用,未来将更新评估指标体系。
《2020年中国心力衰竭医疗质量控制报告》[28]指出,虽然近年来我国心衰医疗质量较前有明显提高,但临床实践中仍然存在诊疗不足及治疗不当现象,不同等级医院差距较大,与美国比较仍有一定差距。此外,《2021中国心血管病医疗质量报告》[502]指出,尽管近年来数据显示,我国心衰患者总体住院结局指标尚可,但地区和医院间的差异仍较显著,且仍面临30 d再住院率相对较高的问题。未来将进一步贯彻《医疗质量控制中心管理规定》(国卫办医政发〔2023〕1号)和《国家医疗质量安全改进目标》的要求,国家心血管系统疾病医疗质量控制中心心力衰竭工作组拟开展“国家心力衰竭医疗质量控制和质量提升项目”,建立健全国心衰质控组织体系,促进心衰诊疗过程规范化,提高心衰及其相关疾病的临床诊疗能力,提升区域间心衰诊疗同质化水平。还需要根据最新心衰指南推荐意见及时更新心衰质量评估指标体系,坚持推进以目标为导向的质量改进工作,加强各级医务人员心衰诊疗规范培训和继续教育,提高对指南的依从性,同时定期开展心衰医疗质量评估,发现不足,及时改进,尽早实现我国心衰诊治的规范化、精准化和同质化,改善住院心衰患者的院内结局,减轻患者的经济负担。
指南顾问专家(按拼音首字母排序):陈可冀(中国中医科学院西苑医院),陈义汉(同济大学附属东方医院),高润霖(中国医学科学院阜外医院),黄峻(南京医科大学第一附属医院),胡盛寿(中国医学科学院阜外医院),韩雅玲(中国人民解放军北部战区总医院),马长生(首都医科大学附属北京安贞医院),王建安(浙江大学医学院附属第二医院),张抒扬(中国医学科学院北京协和医院),郑哲(中国医学科学院阜外医院)
指南指导专家(按拼音首字母排序):蔡军(中国医学科学院阜外医院),杜杰(首都医科大学附属北京安贞医院),李为民(哈尔滨医科大学附属第一医院),廖玉华(华中科技大学同济医学院附属协和医院),马爱群(西安交通大学附属第一医院),潘湘斌(中国医学科学院阜外医院),商洪才(北京中医药大学东直门医院),吴宗贵(海军军医大学第二附属医院),杨杰孚(北京医院),杨伟宪(中国医学科学院阜外医院)
指南核心专家(按拼音首字母排序):程翔(华中科技大学同济医学院附属协和医院),董建增(首都医科大学附属北京安贞医院),高传玉(阜外华中心血管病医院),黄晓红(中国医学科学院阜外医院),李殿富(南京医科大学第一附属医院),马根山(东南大学附属中大医院),毛静远(天津中医药大学第一附属医院),许顶立(南方医科大学南方医院),余静(兰州大学第二医院),张健(中国医学科学院阜外医院),张萍(北京清华长庚医院),张宇辉(中国医学科学院阜外医院),周胜华(中南大学湘雅二医院),邹云增(复旦大学附属中山医院)
指南撰写专家组:
组长:张健(中国医学科学院阜外医院)
副组长:张宇辉(中国医学科学院阜外医院),周蕾(南京医科大学第一附属医院)
专家组成员(按拼音首字母排序):卜军(上海交通大学医学院附属仁济医院),陈还珍(山西医科大学第一医院),程翔(华中科技大学同济医学院附属协和医院),杜昕(首都医科大学附属北京安贞医院),黄燕(中国医学科学院阜外医院),刘慧慧(中国医学科学院阜外医院),刘盛(中国医学科学院阜外医院),刘莹(大连医科大学附属第一医院),马根山(东南大学附属中大医院),马晓昌(中国中医科学院西苑医院),田庄(中国医学科学院北京协和医院),王江(陆军军医大学第二附属医院),王涟(南京大学医学院附属鼓楼医院),王现强(中国医学科学院阜外医院),谢涌泉(首都医科大学附属北京安贞医院),许顶立(南方医科大学南方医院),余静(兰州大学第二医院),翟玫(中国医学科学院阜外医院),张健(中国医学科学院阜外医院),张瑶(哈尔滨医科大学附属第二医院),张宇辉(中国医学科学院阜外医院),周蕾(南京医科大学第一附属医院),周胜华(中南大学湘雅二医院),邹长虹(中国医学科学院阜外医院),邹亮(中国医学科学院阜外医院)
指南专家组(按拼音首字母排序):艾力曼·马合木提(新疆医科大学第一附属医院),白玲(西安交通大学第一附属医院),陈宝霞(北京大学第三医院),陈还珍(山西医科大学第一医院),陈海波(中国医学科学院阜外医院),陈牧雷(首都医科大学附属北京朝阳医院),陈维(上海市第四人民医院),崔炜(河北医科大学第二医院),董蔚(中国人民解放军总医院),董吁钢(中山大学附属第一医院),方理刚(中国医学科学院北京协和医院),冯津萍(天津市胸科医院),高鑫(中国医学科学院阜外医院),郭晓纲(浙江大学医学院附属第一医院),郭延松(福建省立医院),韩慧媛(山西省心血管病医院),韩薇(上海市东方医院),韩秀敏(中国人民解放军北部战区总医院),韩学斌(山西省心血管病医院),何胜虎(苏北人民医院),洪华山(福建医科大学附属协和医院),胡晓晟(浙江大学医学院附属第一医院),黄洁(中国医学科学院阜外医院),黄凯(广西医科大学第一附属医院),季晓平(山东大学齐鲁医院),姜述斌(新疆维吾尔自治区中医医院),姜馨(陕西省人民医院),金玮(上海交通大学医学院附属瑞金医院),孔洪(四川省人民医院),黎励文(广东省人民医院),李勇(复旦大学附属华山医院),李悦(哈尔滨医科大学附属第一医院),梁延春(中国人民解放军北部战区总医院),刘斌(吉林大学第二医院),刘晨(中山大学附属第一医院),刘梅林(北京大学第一医院),刘彤(天津医科大学第二医院),卢宏泉(中国医学科学院阜外医院),陆敏杰(中国医学科学院阜外医院),罗素新(重庆医科大学附属第一医院),骆雷鸣(中国人民解放军总医院),吕渭辉(广东省中医院),马学平(宁夏医科大学总医院),彭辉(新疆维吾尔自治区人民医院),卿平(中国医学科学院阜外医院),任鸿坤(内蒙古自治区人民医院),任景怡(中日友好医院),沈涤非(武汉大学人民医院),宋春莉(吉林大学白求恩第二医院),宋昱(泰达国际心血管病医院),宋治远(陆军军医大学西南医院),孙健(吉林大学白求恩第一医院),孙艺红(中日友好医院),孙志军(中国医科大学附属盛京医院),唐惠芳(南华大学附属第一医院),陶蓉(上海交通大学医学院附属瑞金医院),佟倩(吉林大学白求恩第一医院),童嘉毅(东南大学附属中大医院),王昆(青岛大学转化医学研究院),王永霞(河南中医药大学第一附属医院),王宇石(吉林大学白求恩第一医院),王振华(福建医科大学附属第二医院),王祖禄(中国人民解放军北部战区总医院),邬真力(内蒙古自治区人民医院),夏云龙(大连医科大学附属第一医院),项美香(浙江大学医学院附属第二医院),谢家伟(香港都会大学护理及健康学院),谢萍(甘肃省人民医院),徐标(南京大学医学院附属鼓楼医院),徐大春(上海市第十人民医院),杨萍(吉林大学中日联谊医院),杨志明(山西医科大学第一医院),姚亚丽(兰州大学第一医院),袁璟(华中科技大学同济医学院附属协和医院),曾庆春(南方医科大学南方医院),张浩(上海儿童医学中心),张静(阜外华中心血管病医院),张良(安徽省胸科医院),张梅(山东大学齐鲁医院),张庆(四川大学华西医院),张宇清(中国医学科学院阜外医院),张玉玲(中山大学孙逸仙纪念医院),赵燕(云南省第一人民医院),郑昭芬(湖南省人民医院),周京敏(复旦大学附属中山医院),周琼(中国医学科学院阜外医院),周洲(中国医学科学院阜外医院),朱天刚(北京大学人民医院),朱振辉(中国医学科学院阜外医院)
指南撰写秘书组
组长:张宇辉(中国医学科学院阜外医院)
副组长:邹长虹(中国医学科学院阜外医院),刘慧慧(中国医学科学院阜外医院),翟玫(中国医学科学院阜外医院),黄燕(中国医学科学院阜外医院)
成员:王锦溪(中国医学科学院阜外医院),周萍(中国医学科学院阜外医院)
国家心血管病中心, 国家心血管病专家委员会心力衰竭专业委员会, 中国医师协会心力衰竭专业委员会, 等. 国家心力衰竭指南2023[J]. 中华心力衰竭和心肌病杂志, 2023, 7(4): 215-311. DOI: 10.3760/cma.j.issn.101460-20231209-00052.
所有作者均声明不存在利益冲突





















