
克罗恩病(CD)病情复杂,涉及多个学科,规范化诊疗对提高CD的疗效及改善预后非常重要。近年来我国在CD领域的基础及临床研究取得丰硕成果,加上新的诊疗理念、新的治疗药物不断应用于临床,使更新CD诊疗共识意见、为广大临床工作者提供基于最新循证依据的诊治指南成为必要。本指南是由中华医学会消化病学分会炎症性肠病学组结合国外最新共识、国内研究成果和实际情况,在2018年版炎症性肠病诊断和治疗共识意见基础上进行修订。本指南的制定旨在反映当前CD临床诊治的最新理念及研究成果,为CD的临床诊治提供规范化指导意见。
版权归中华医学会所有。
未经授权,不得转载、摘编本刊文章,不得使用本刊的版式设计。
除非特别声明,本刊刊出的所有文章不代表中华医学会和本刊编委会的观点。
炎症性肠病(inflammatory bowel disease,IBD)病情复杂,规范化诊疗对提高治疗效果非常重要。我国于1978年、1993年、2001年、2007年、2012年和2018年分别制定了IBD诊断和治疗的共识意见,极大地规范和提高了我国的IBD临床诊治水平。近年来我国IBD发病率快速上升[1],相关的临床及基础研究受到重视,循证证据日益丰富,为更新共识指南奠定了良好基础。同时新的诊断手段及治疗药物也快速迭代更新。鉴于此,中华医学会消化病学分会炎症性肠病学组在借鉴国外最新共识的基础上[2,3,4,5,6],结合我国研究成果和实际情况,对2018年IBD诊断和治疗共识意见[7]进行修订。本次修订与既往不同,溃疡性结肠炎(ulcerative colitis,UC)及克罗恩病(Crohn′s disease,CD)按指南制定方法分开进行,并单独成文,力求使新的指南能充分反映本领域研究进展,为临床实践提供规范、全面、可行的指导。本文是CD的指南部分。
本指南由中华医学会消化病学分会炎症性肠病学组专家发起制订。由宁波诺丁汉GRADE中心提供方法学指导。该指南目标用户是从事IBD诊疗工作的临床医师及护士,指南的适用人群为中国CD患者。
指南工作组成员来自中华医学会消化病学分会炎症性肠病学组、中国炎症性肠病诊疗质量控制评估中心(IBDQCC)及宁波诺丁汉GRADE中心,由4个小组构成,分别为临床专家组、方法学组、证据整合和评价组以及秘书组。本指南已在国际注册平台(Guideline International Network,GIN)注册[8]。
指南专家组成员要求所有专家均填写利益冲突表,声明利益冲突。所有专家均声明不存在利益冲突。
本指南推荐意见由临床专家组结合CD诊治的临床需求,通过共识会议法筛选和确定。
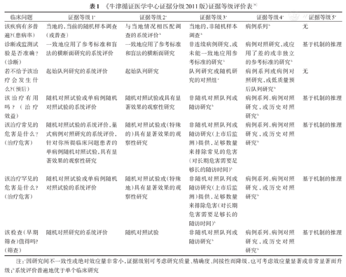
指南工作组在PubMed、Embase、Cochrane Library、中国知网数据库实施了证据检索。采用《牛津循证医学中心证据分级2011版》[Oxford Center for Evidence-Based Medicine(OCEBM)2011 Levels of Evidence]对纳入的研究进行证据质量评价和分级(表1)[9]。针对每一条推荐意见,选择关键证据进行证据评级,并将关键证据的参考文献用"*"在文中进行标注。本指南默认1级证据为高质量证据,2级和3级证据为中等质量证据,4级和5级证据为低质量证据。

《牛津循证医学中心证据分级2011版》证据等级评价表[9]
《牛津循证医学中心证据分级2011版》证据等级评价表[9]
| 临床问题 | 证据等级1a | 证据等级2a | 证据等级3a | 证据等级4a | 证据等级5a |
|---|---|---|---|---|---|
| 该疾病有多普遍?(患病率) | 当地的,当前的随机样本调查(或普查) | 与当地情况相匹配调查的系统评价b | 当地的,非随机样本调查b | 病例系列b | 无 |
| 诊断或监测试验是否准确?(诊断) | 一致地应用了参考标准和盲法的横断面研究的系统评价 | 一致地应用了参考标准和盲法的横断面研究 | 非连续病例研究,或未能一致地应用参考标准的研究b | 病例对照研究,或应用了差的或非独立的参考标准的研究b | 基于机制的推理 |
| 若不给予该治疗会发生什么?(预后) | 起始队列研究的系统评价 | 起始队列研究 | 队列研究或随机研究的对照组a | 病例系列或病例对照研究,或低质量预后队列研究b | 无 |
| 该治疗有用吗?(治疗效益) | 随机对照试验或单病例随机对照试验的系统评价 | 随机对照试验或具有显著效果的观察性研究 | 非随机对照队列或随访研究b | 病例系列,病例对照研究,或历史对照研究b | 基于机制的推理 |
| 该治疗常见的危害是什么?(治疗危害) | 随机对照试验的系统评价,巢式病例对照研究的系统评价,针对你所提临床问题患者的单病例随机对照试验,具有显著效果的观察性研究 | 随机对照试验或(特殊的)具有显著效果的观察性研究 | 非随机对照队列或随访研究(上市后监测)提供,足够数量来排除常见的危害(对长期危害需要足够长的随访时间)b | 病例系列,病例对照研究,或历史对照研究b | 基于机制的推理 |
| 该治疗罕见的危害是什么?(治疗危害) | 随机对照试验或单病例随机对照试验的系统评价 | 随机对照试验或(特殊地)具有显著效果的观察性研究 | 非随机对照队列或随访研究(上市后监测)提供,足够数量来排除危害(对长期危害需要足够长的随访时间)b | 病例系列,病例对照研究,或历史对照研究b | 基于机制的推理 |
| 该检查(早期筛查)值得吗?(筛查) | 随机对照研究的系统评价 | 随机对照试验 | 非随机对照队列或随访研究b | 病例系列,病例对照研究,或历史对照研究b | 基于机制的推理 |
注:a因研究间不一致性或绝对效应量非常小,证据级别可考虑研究质量、精确度、间接性而降级,也可考虑效应量显著或非常显著而升级;b系统评价普遍地优于单个临床研究
推荐意见形成时参考推荐分级的评估、制定与评价(grading of recommendations assessment,development and evaluation,GRADE)分级系统对推荐意见进行分级。GRADE提倡考虑医学干预的利弊平衡、证据质量、价值观念与偏好、成本与资源耗费等因素的同时将推荐意见与证据质量相关联,对推荐强度进行分级[10,11]。医学干预的利弊差别越大、证据质量越高、价值观念与偏好越清晰越趋同、成本与资源耗费越小,则考虑强推荐;反之,则考虑弱推荐。特殊情况下低质量证据也可能形成强推荐(表2),本指南在制作和报道过程中参考该原则来处理低质量证据和强推荐的关系。本指南参考了上述GRADE对推荐意见分级的指导原则,结合证据质量将推荐强度归为强(A级推荐)和弱(B级推荐)两个等级(表2)。此外,针对专家组认为重要但不宜用证据级别和推荐强度表达的内容,则采用最佳临床实践(best practice statement,BPS)来表达,不另予分级。专家组通过对研究证据公开讨论后,按照以上推荐意见形成原则,以投票形式达成对推荐意见的共识。本指南中的推荐意见或BPS须在专家组投票中达到75%及以上的共识率才可通过。当专家组意见不一致时,采用德尔菲法对推荐意见进行相应的修改和第二轮投票,直至达成共识。

推荐强度含义
推荐强度含义
| 推荐强度 | 含义 |
|---|---|
| 强推荐(A) | 强推荐代表共识专家组对该推荐意见有很强的信心,对净效应利大于弊有高把握度,绝大多数甚至所有的目标用户均应采纳该推荐意见 |
| 弱推荐(B) | 弱推荐代表共识专家组对净获益的信心有限,净效应真实值有可能接近估计值,但仍存在二者不同的可能性。应该有条件地应用于目标群体,强调根据患者的价值偏好进行医患共同决策 |
| 特殊情况 | 在以下特殊情况下低质量研究证据也可能形成强推荐(或强反对):(1)干预措施会对危及生命或者其他灾难性不良临床结局有潜在的改善;(2)干预措施所致临床获益的把握度低,但受损的把握度高;(3)干预和对照措施可能利弊相当,但是很确定一方更具成本效果,或实施的风险代价更低;(4)很确定干预和对照措施利弊相当,但一方的实施风险或经济成本可能更高;(5)获益不明确的情况下并存潜在灾难性的重大不良结局 |
指南将通过学术期刊、线上或线下学术会议宣讲和解读、新媒体推文等多种途径传播,促进指南推荐意见在临床实施。计划在2年内,评估最新研究证据情况和临床需求,必要时进行更新。
推荐意见1:CD的诊断缺乏金标准,需要结合临床表现、实验室检查、影像学检查、内镜及病理组织学检查进行综合判断。(BPS)
实施建议:CD没有单一或严格定义的诊断标准,临床表现多样,腹痛、腹泻、体质量下降是最常见的症状,其他重要的临床表现包括乏力、发热、生长发育迟缓、贫血、反复瘘管形成、肛周脓肿或肛瘘及肠外表现。常见的肠外表现包括IBD相关关节炎、外周或中轴关节炎、附着点炎、结节性红斑、口腔阿弗他样溃疡、前葡萄膜炎、血栓栓塞症;发生率相对较低的肠外表现包括原发性硬化性胆管炎、自身免疫性肝炎、自身免疫性胰腺炎、坏疽性脓皮病、Sweet综合征、口腔颌面部肉芽肿病、巩膜炎、非感染性肺炎等[12]*。
实验室检查主要包括炎性指标及营养状态评估,如血常规、C反应蛋白(C-reactive protein,CRP)、红细胞沉降率、白蛋白等。若检测条件允许,建议行粪便钙卫蛋白(fecal calprotectin,FC)检查。目前不推荐血清学筛查用于CD的疾病诊断[6]。
CD肠道炎症的影像学检查包括小肠CT成像(CT enterography,CTE)、小肠MR成像(MR enterography,MRE)、肠道超声等。典型的CD肠道病变的影像学特点主要包括肠壁增厚、肠黏膜强化伴肠壁分层改变、肠系膜血管增多伴扩张扭曲呈"梳样征"、肠系膜脂肪爬行等。
CD的内镜检查主要包括回结肠镜、胃十二指肠镜、小肠胶囊内镜及气囊辅助小肠镜。CD并不存在完全特异的内镜下表现,但有利于诊断的内镜下表现包括非连续性病变、纵行溃疡、铺路石样改变、狭窄或瘘管、肛周病变。
对于CD诊断最重要的病理特点包括透壁性、节段性分布的慢性炎症,并引起相应肠壁的上皮及间质结构改变、小肉芽肿形成等。常见黏膜结构改变包括小肠绒毛增粗、变短,隐窝结构改变,小肠幽门腺化生等;常见间质结构改变包括固有肌层增厚,固有肌层与黏膜肌层融合,广泛纤维组织增生,神经组织增生等。
当存在典型的CD临床表现时,可疑诊为CD,此时需进一步检查评估;在取得支持CD的影像学或内镜的检查结果后,则可拟诊CD;如取得了支持CD的病理依据,同时除外其他病因后,即可考虑确诊为CD。临床实践中可参考世界胃肠组织建议的CD诊断标准[13]。需注意近年来肛周病变的放射影像学检查已应用于临床,故肛周病变的评估应不再局限于临床表现,而可将放射影像学检查纳入。
推荐意见2:FC浓度可用于评估CD患者肠道炎症水平。(证据等级:1,推荐强度:弱)
推荐理由:FC是由中性粒细胞产生的一类钙结合蛋白,其水平反映了中性粒细胞向肠黏膜的迁移情况,是肠道尤其是结肠炎症反应的非特异性指标。FC浓度可用于CD与肠易激综合征的鉴别诊断,尤其是儿童患者[14,15];阴性的FC结果对排除成人CD有较高的准确性。须注意的是,此处的CD患者主要指通过回结肠镜及上消化道检查确诊者[16]*。
作为疾病活动度的参考指标,FC浓度与简化克罗恩病内镜下评分(simple endoscopic score for Crohn′s disease,SES-CD)、克罗恩病疾病活动指数(Crohn′s disease activity index,CDAI)等指标存在相关[17],可作为疾病活动监测的无创指标之一。在回结肠切除术后患者中,FC浓度升高(>100 μg/g)对疾病复发的预测敏感性约89%[18];在通过抗肿瘤坏死因子(tumor necrosis factor,TNF)类药物诱导缓解成功的患者中,FC浓度升高(>160 μg/g)对疾病复发的预测敏感性约91.7%[19,20],但目前对于FC检测应用于肠道炎症监测的参考阈值缺乏高质量研究。
针对小肠受累的CD,FC检测的价值存在争议,有观点认为小肠受累的CD患者中FC对疾病活动性监测的敏感性不足,即存在小肠炎症的患者中FC浓度可能并不升高[16],但近期一项Meta分析发现FC浓度在50 μg/g以下对小肠炎症的阴性预测率高于90%[21]。因此,尽管FC浓度升高对疾病活动有一定提示作用,但需谨慎解读FC的阴性结果,尤其对于小肠受累的CD患者。
推荐意见3:结肠镜应作为常规检查方法用于CD诊断、疗效评估及疾病监测。建议检查时尽量进入回肠末段,疑诊患者应进行多肠段活体组织检查(以下简称活检)。(证据等级:2,推荐强度:强)
推荐理由:对疑诊CD者,结肠镜检查应尽量进入回肠末段,约70%~80%的患者存在结肠镜可观察病变。CD的内镜下表现包括溃疡、黏膜红斑、糜烂、水肿、肠腔狭窄、息肉样增生、瘘管等。早期CD的肠道溃疡多为阿弗他样溃疡,随病变进展而逐渐变大变深、融合形成纵行溃疡,旁边黏膜可形成铺路石样改变,病变之间黏膜外观可完全正常。有利于CD诊断的内镜下表现包括非连续性病变、狭窄或瘘管、肛周病变。尤其当出现纵行溃疡及铺路石样改变时需高度怀疑CD,但要充分排除如缺血性肠病、UC等疾病。
首次肠镜评估时,须在包含全结直肠以及末段回肠在内的每个肠段进行多点活检,每个部位建议至少取2块活检,包括病变及非病变部位。多点活检的病理评估对CD的诊断价值高于单个活检。
在启动治疗后,结肠镜可见病变者后续可以通过结肠镜评估疗效,目前结肠镜评估的准确时间点仍缺乏高质量证据。来自SONIC研究的数据分析发现26周内镜下黏膜愈合可预测50周无激素缓解[22],来自EXTEND研究的数据分析发现12周结肠镜下黏膜愈合可预测52周黏膜愈合[23]。因不同药物的起效时间存在差异,结肠镜复查时间需结合所选择的治疗方案决定。通常认为启动或变更治疗后12~26周是评估黏膜愈合的敏感时间窗。另外,在早期监测疾病复发、启动治疗或疾病难治需转换治疗时也建议行结肠镜评估。
结肠镜可用于监测治疗后黏膜愈合,但目前仍缺乏严格公认的标准,多数将黏膜愈合定义为溃疡消失。克罗恩病内镜下严重程度指数(Crohn′s disease endoscopic index of severity,CDEIS)、SES-CD均可用于量化CD结肠镜下黏膜溃疡及炎症的严重程度,其对于腔内炎症活动评估价值已得到验证并具可重复性[24]。CDEIS评分较为复杂,临床实际可操作性较差;SES-CD是由CDEIS简化而来,评估了包括回肠末段在内5个肠段的溃疡大小、溃疡面积、非溃疡面积以及狭窄情况。近期一项研究发现加权后的SES-CD评分可预测治疗1年后内镜愈合[25]*,但目前将SES-CD及相关评分工具作为黏膜愈合评价指标仍需更多高质量研究。对于术后患者,则建议使用Rutgeerts评分评估新末段回肠疾病复发,目前认为i2、i3、i4提示疾病复发,近年也有研究进一步将i2区分为i2a、i2b,发现评分为i2a者疾病进展风险小,但i2b与疾病进展相关[26]*。
推荐意见4:CD拟诊患者应常规行胃十二指肠镜检查及病理活检,明确炎症有无累及上消化道。(证据等级:2,推荐强度:强)
推荐理由:CD的上消化道累及率常因临床医师认识及筛查不足而被低估。一项儿童CD群体的前瞻性研究发现上消化道受累的患者比例达到16%,但其中仅37%的患者存在症状[27]*。另外,多数上消化道受累的CD患者同时存在小肠及结肠病变,孤立胃、十二指肠病变的CD相对罕见,发生率不足2%[28]*。因此,对于拟诊CD患者应开展常规胃十二指肠镜筛查,不应因患者已通过结肠镜等明确诊断而忽略上消化道病变评估,尤其是儿童、存在上消化道症状以及IBD待定型的患者群体[27]。
CD患者上消化道受累症状无特异性,可表现为恶心、呕吐、食欲不佳、吞咽困难、吞咽疼痛、口腔阿弗他样溃疡等。胃十二指肠镜下可见黏膜结节样改变、阿弗他样或线状溃疡、胃窦增厚、十二指肠狭窄[29]。目前针对上消化道受累并无统一的可量化的内镜评价体系,有研究发现可使用SES-CD评分对胃内病变的严重程度进行量化[30]。CD的首次胃十二指肠镜评估也建议多点活检,活检部位包括食管、胃体、胃窦、十二指肠等,建议每个部位至少取2块组织,在内镜所见炎症黏膜处取活检,有条件者建议对内镜无炎症黏膜也进行活检[31]。CD上消化道病理可表现为肉芽肿性炎、十二指肠局灶隐窝炎、局灶性增强性胃炎。对于疑诊CD但通过结肠镜等方式难以获取病理的患者,局灶性增强性胃炎也是支持CD诊断的证据之一[27,32]。
推荐意见5:胶囊内镜检查主要用于疑诊CD但结肠镜及小肠放射影像学检查未能明确诊断者。建议行胶囊内镜前评估肠道狭窄情况,降低胶囊滞留风险。(证据等级:1,推荐强度:弱)
推荐理由:约30%的CD患者病变仅累及小肠,结肠镜常观察不到病变部位;部分患者尽管存在结肠镜可及病变,但病变的内镜下形态不典型,或无法通过结肠镜获取典型的病理证据,因而不能明确诊断。在上述情境下,小肠病变的评估变得十分重要。小肠病变的评估手段包括CTE或MRE、胶囊内镜、肠道超声、小肠钡造影等。胶囊内镜对小肠黏膜病变的探测非常敏感,一项Meta分析发现相较于小肠钡造影及CTE,胶囊内镜的阳性检出率可进一步提升32%~47%[33]*。一项系统评价发现,当患者存在近端小肠受累时,相较于MRE,胶囊内镜的阳性发现率显著提高[34]*。此外,胶囊内镜用于诊断CD的阴性预测值可达到96%[35]。因此,当小肠放射影像学检查阴性但仍怀疑CD时,建议进一步行胶囊内镜评估。
须注意的是,胶囊内镜特异性较低,尽管有研究发现小肠≥3处溃疡性病变且排除近1个月内非甾体类抗炎药使用后,对CD诊断有一定价值[36],但目前仍缺乏CD特异的胶囊内镜下表现的高质量研究。因此,当胶囊内镜存在阳性发现时,需进一步结合小肠镜及活检病理等其他检查评估诊断。
胶囊内镜存在滞留危险,发生率最高可达5.4%。尽管明确的CD诊断是胶囊滞留的危险因素,但对于疑诊CD的患者而言,若无梗阻症状、无小肠切除手术史、无已知狭窄,其胶囊滞留风险与隐匿消化道出血人群相仿,滞留率约为1%~2%[37]。发生胶囊滞留后,约85%患者无症状,无症状患者通常可通过内镜取出或保守治疗排出胶囊[38],约15%患者可能出现梗阻症状,最终需手术干预。
开展胶囊内镜前需评估滞留风险,目前评估方式主要包括探路胶囊及影像学检查。探路胶囊是一种大小、形状与标准胶囊内镜相似的可降解胶囊,通过患者吞服后排出时间判断滞留风险,但目前国内普及率低;没有证据表明在低风险人群中使用探路胶囊可进一步降低滞留风险。影像学检查主要包括CTE、MRE及肠道超声,这些检查不依赖于小肠动力情况判断是否存在肠道狭窄,CTE、MRE与探路胶囊对滞留风险阴性预测值大致相仿[39,40]。目前认为影像学上衡量狭窄存在的3个关键指标包括肠腔狭窄、肠壁厚度、狭窄前扩张,以上3种影像学方法对狭窄的评估标准有所不同,但通常认为结合其中两种检查方式足以较可靠地评估肠道的狭窄情况[41]*。
推荐意见6:CTE/MRE/小肠胶囊内镜检查怀疑而结肠镜检查无法确诊CD者,可行气囊辅助的小肠镜检查并行黏膜活检。(证据等级:2,推荐强度:强)
推荐理由:对于疑诊CD但通过回结肠镜无法确诊者,气囊辅助小肠镜可提高诊断率。气囊辅助小肠镜可直视黏膜病变并进行活检,其在疑诊CD患者中的病理阳性检出率目前尚缺乏大样本量研究,但既往报道可达80%[42,43,44]*。
一项研究发现,当有证据怀疑CD时(如阳性的CTE/MRE/小肠胶囊内镜结果),小肠镜检查阳性率显著高于直接行小肠镜检查者[45]*。因此,当临床怀疑CD,而结肠镜检查无法到达病变部位或病变不典型而无法获取支持CD诊断的病理的情况下,若其他检查已经发现小肠病变,需进一步评估病变性质进行鉴别诊断时,可选择气囊辅助小肠镜。气囊辅助小肠镜需在镇静状态下进行,且耗时较长,存在麻醉、出血、穿孔等风险。其中,出血风险约为2.5%,以活检为目的的小肠镜穿孔风险约0.12%[43,44,45,46]*。因此,不将其作为疑诊CD患者的常规初始检查。
推荐意见7:建议拟诊或新诊断的CD患者行MRE或CTE检查,以评估病变范围及并发症。MRE与CTE对CD小肠病变的诊断准确度相似。(证据等级:1,推荐强度:强)
推荐理由:CD累及小肠概率较高,结肠镜无法观察到除末端回肠以外的小肠病变[47],且肠瘘、狭窄等并发症也难以通过内镜进行评估。CTE或MRE可以观察肠道病变部位、范围,并且评估是否存在肠瘘、狭窄等并发症以及肠外并发症[48]。因此,有条件的医疗单位应对拟诊或新诊断的CD患者常规进行CTE或MRE检查。小肠钡造影敏感性低,仅在CTE或MRE不可及时作为次选。CD小肠炎症的影像学特点主要包括肠壁增厚,肠黏膜强化伴肠壁分层改变,肠系膜血管增多、扩张、扭曲呈"梳样征",肠系膜脂肪爬行。相较于MRE,CTE的空间分辨率更高、放射医师阅片一致性更高[49,50]。但也有研究发现MRE和CTE的病变评估敏感性类似[51]*,且由于MRE无放射暴露,因此对于儿童、孕妇以及需反复进行腹部影像学检查的非急诊患者,需考虑选择MRE。但MRE耗时长,对设备、技术要求比CTE高,因此,应根据当地医疗条件综合考虑选择检查方式。
推荐意见8:肛周磁共振检查是CD肛瘘诊断的首选方法,应作为疑诊CD及合并肛周病变患者的常规检查项目;肛周超声检查可作为肛周磁共振检查的替代选择。(证据等级:2,推荐强度:强)
推荐理由:至少25%的CD患者存在肛瘘,是CD疾病进展的危险因素。肛瘘的评估影响后续治疗方案选择,特别是当决定是否启动抗TNF治疗时[52,53,54]。因此,需要对所有疑诊CD者进行肛瘘评估,包括肛瘘是否存在、肛瘘类型、是否合并脓肿以及肛瘘与周围组织的关系。
CD的肛瘘诊断方式主要包括MRI、经直肠超声及麻醉下直肠探查。前瞻性研究发现MRI诊断肛瘘的敏感性为87%,经直肠超声为91%,麻醉下直肠探查为91%;结合任意两种检查对肛瘘的检出率可达100%[55]*。尽管多数研究发现MRI和经直肠超声对肛瘘的诊断准确率均在80%以上,但有前瞻性研究发现,MRI可为行麻醉下直肠探查的外科医师提供更详细的信息[56]。另外,经直肠超声仅能显示局部病变,检查过程可能给患者带来不适,直肠狭窄患者无法进行此项检查。因此,建议所有疑诊CD患者常规行肛周MRI检查。但无条件行肛周MRI检查时,可行直肠超声或麻醉下直肠探查。
推荐意见9:肠道超声可用于CD患者的疾病监测。(证据等级:2,推荐强度:弱)
推荐理由:经腹肠道超声可快速直观地评估肠道厚度、肠壁血流信号以及肠道动力,探查范围囊括除直肠和部分近端空肠外的所有肠道[57],并且对小肠狭窄、肠瘘等并发症的评估有较好的敏感性与特异性[58]。对疑诊CD者,肠道超声对病变检出的敏感性、特异性分别为79.7%及96.7%,而对确诊CD患者病变检出的敏感性和特异性则为89%及94.3%[57]。肠道超声多数应用于疗效监测。前瞻性队列研究发现,治疗后CD患者肠道炎症的改善可通过肠道超声各项参数如肠壁厚度、血流信号及纤维脂肪增生充分显示[59],并且与结肠镜评价的疾病活动度有较好的一致性[60]。治疗后早期超声的改善可作为长期疾病应答的预测指标[61]*。相较于CTE及MRE,肠道超声具有无辐射、无创、快捷、患者接受度高等优点,但肠道超声的敏感性及特异性低于CTE或MRE[62]。
综上,建议肠道超声作为CD患者初始评估的补充选择,应用于肠道病变范围和并发症的评估以及长期随访的疗效监测。
推荐意见10:诊断CD需要排除其他原因引起的肠道炎症或损伤,如肠结核、肠白塞病及淋巴瘤等。(BPS)
实施建议:CD的鉴别诊断范围广,鉴别的疾病谱包括(1)感染性疾病,如肠结核、肠耶尔森菌感染、难辨梭菌感染、巨细胞病毒(cytomegalovirus,CMV)肠炎、EB病毒(Epstein-Barr virus,EBV)肠炎、阿米巴肠炎等;(2)药物性肠炎,如非甾体类抗炎药物相关肠病、免疫检查点抑制剂相关肠炎;(3)肿瘤性疾病,如肠道淋巴瘤、结肠癌;(4)风湿性疾病,如肠白塞病、系统性红斑狼疮、血管炎等;(5)其他疾病,如缺血性肠病。在上述疾病中,肠结核、肠白塞病及淋巴瘤是需重点进行鉴别诊断,也是诊断较困难的疾病。
肠结核:主要累及部位为回盲部,表现为腹痛、腹部包块、发热等症状,与CD的病变部位及症状相似。肠结核患者结核菌素试验及γ干扰素释放试验多呈阳性,而瘘管、腹腔脓肿、肛周病变(如肛瘘、肛周脓肿)、直肠受累、节段性病变、靶征及梳齿征等CD的疾病特点在肠结核中少见;相较于CD内镜下的纵行溃疡及铺路石样改变,肠结核的内镜下溃疡常呈环形、不规则形态;肠结核典型的病理学特征包括抗酸染色阳性及干酪样坏死性肉芽肿,但阳性率低。2019年一项我国多中心研究建立了肠结核与CD的鉴别诊断模型,其中被筛选纳入的关键变量如下:年龄、环周溃疡、直肠受累、小肠跳跃性病变、靶征及梳齿征、结核γ干扰素释放试验(或结核菌素试验)[63]*。当鉴别诊断存在困难而不能完全排除肠结核时,建议经验性抗结核治疗8~12周再次进行评估。抗结核治疗后肠道病变愈合或明显好转则倾向于肠结核的诊断。
肠白塞病:好发于亚洲人群,常表现为右下腹痛、右下腹包块、消化道出血、复发性口腔溃疡(通常≥3次/年),部分患者出现外阴生殖器皮肤溃疡,针刺试验阳性,内镜下典型表现为回盲部圆形或类圆形的深大溃疡,数量通常<5个,边界清楚、无炎性息肉样增生,病理组织学无肉芽肿表现,可通过这些表现与CD进行鉴别[64,65]*。
肠淋巴瘤:临床表现包括消化道出血、腹痛、腹泻、体质量下降、腹部包块、肠梗阻等。影像学可见肠壁轻度而均一性的强化表现[66]。确诊需靠病理组织学检查。多数淋巴瘤疾病进展较快,及时的内镜下活检或必要时手术探查以取得病理诊断是本病诊治的关键。
推荐意见11:完整的CD诊断应包括疾病分型、疾病活动程度及并发症。(证据等级:1,推荐强度:强)
推荐理由:CD诊断时的疾病特点影响着疾病预后以及治疗决策,因此完整的CD诊断应包括疾病特点相关内容,包括分型、活动度及并发症等。
CD的分型目前仍推荐以蒙特利尔分型为准[67],这个分型中包含诊断年龄、疾病行为、疾病受累部位(包括是否存在肛瘘);疾病受累部位中,巴黎分型进一步将上消化道受累以屈氏韧带为界分为L4a和L4b型,多用于儿童CD的疾病分型[68]。通常认为疾病的受累部位变化不大,但疾病行为会随着时间由非狭窄、非穿透型病变进展为狭窄、穿透型病变(表3)。

克罗恩病的蒙特利尔分型
克罗恩病的蒙特利尔分型
| 项目 | 标准 |
|---|---|
| 确诊年龄 | |
| A1 | ≤16岁 |
| A2 | 17~40岁 |
| A3 | >40岁 |
| 病变部位 | |
| L1 | 回肠末段 |
| L2 | 结肠 |
| L3 | 回结肠 |
| L4 | 上消化道 |
| 疾病行为 | |
| B1 | 非狭窄非穿透 |
| B2 | 狭窄 |
| B3 | 穿透 |
| P | 肛周病变 |
注:L4可与L1、L2、L3同时存在,B1随着时间推移可发展为B2或B3,肛周病变可与B1、B2、B3同时存在
CD疾病活动度主要分为临床疾病活动度及内镜下疾病活动度,目前没有用于评价疾病活动度的金标准。常用的临床疾病活动度评分主要指CDAI,以及在此基础上衍生出简单易操作的评分,主要包括简化CDAI评分(表4)及Best CDAI(表5)。常用的内镜疾病活动度评价方法包括CDEIS、SES-CD(表6)。

简化克罗恩病活动指数(CDAI)评分
简化克罗恩病活动指数(CDAI)评分
| 项目 | 0分 | 1分 | 2分 | 3分 | 4分 |
|---|---|---|---|---|---|
| 一般情况 | 良好 | 稍差 | 差 | 不良 | 极差 |
| 腹痛 | 无 | 轻 | 中 | 重 | - |
| 腹部包块 | 无 | 可疑 | 确定 | 伴触痛 | - |
| 腹泻 | 稀便每日1次记1分 | ||||
| 肠外表现/并发症a | 每种记1分 | ||||
注:a肠外表现/并发症包括关节痛、虹膜炎、结节性红斑、坏疽性脓皮病、口腔阿弗他溃疡、肛裂、新瘘管、脓肿等;总分≤4分为缓解期,5~7分为轻度活动期,8~16分为中度活动期,>16分为重度活动期

Best克罗恩病活动指数(Best CDAI)评分
Best克罗恩病活动指数(Best CDAI)评分
| 变量 | 权重 |
|---|---|
| 稀便次数(1周) | 2 |
| 腹痛程度(1周总评,0 ~ 3分) | 5 |
| 一般情况(1周总评,0 ~ 4分) | 7 |
| 肠外表现与并发症(1项1分)a | 20 |
| 阿片类止泻药使用(0、1分) | 30 |
| 腹部包块(无包块0分,可疑2分,肯定5分) | 10 |
| 血细胞比容降低(正常:男0.40,女0.37) | 6 |
| 100 ×(1-体质量/标准体质量) | 1 |
注:a肠外表现与并发症包括关节炎/关节痛、虹膜炎/葡萄膜炎、结节性红斑/坏疽性脓皮病/口腔溃疡、肛裂/肛瘘/肛周脓肿、其他肠道相关瘘管、发热(1周内体温超过37.8℃);总分<150分为缓解期,150~220分为轻度活动期,221~450分为中度活动期,>450分为重度活动期

简化克罗恩病内镜下评分(SES-CD)
简化克罗恩病内镜下评分(SES-CD)
| 评分项目 | 5个肠段分别记分ab |
|---|---|
| 溃疡面积(评估每个肠段最重的溃疡) | 0分:没有溃疡;1分:阿弗他溃疡(直径0.1 ~ 0.5 cm);2分:溃疡较大(直径0.5 ~ 2.0 cm);3分:溃疡非常大(直径>2.0 cm) |
| 溃疡累及肠段的百分比(每个肠段所有溃疡的面积百分比) | 0分:没有溃疡;1分:<10%;2分:10% ~ 30%;3分:>30% |
| 病变累及肠段的百分比(每个肠段所有病变的面积百分比,所有病变除外表面没有糜烂及溃疡的慢性炎性息肉) | 0分:没有病变;1分:<50%;2分:50% ~75%;3分:>75% |
| 是否存在狭窄 | 0分:没有狭窄;1分:有单个狭窄,但是可以通过;2分:有多个狭窄,但是可以通过;3分:无法通过 |
| 总分 | 5个肠段评分总和c |
注:a5个肠段包括直肠、降结肠及乙状结肠、横结肠(含脾曲)、升结肠(含回盲部及肝曲)和回肠;b对每个肠段的评估需在至少长10 cm的范围进行方认定为有效探查,如遇手术切除、肠道狭窄而内镜无法通过、肠镜操作技术等情况导致无法满足上述要求,则认定为无法评估;c目前认为,总分0~2分提示缓解,3~6分为轻度活动,7~15分为中度活动,≥16分为重度活动
CD常见并发症包括瘘管、腹腔脓肿、肠道狭窄、肠梗阻、肛周病变如复杂肛瘘及肛周脓肿,少见但需重视的严重并发症包括消化道大出血、肠穿孔。CD患者骨代谢异常、静脉血栓风险升高,因此也是并发症评估中需关注的内容[69]。CD患者并发肠癌风险升高,故需重视癌变的筛查,尤其是在病变广泛、存在肠狭窄、合并原发性硬化性胆管炎、有结直肠癌家族史及多发肠道炎性息肉病史的患者中[70]*。
标准的CD诊断举例:克罗恩病(A2L3B1p,中度活动期)+并发症(如合并下肢静脉血栓)。
推荐意见12:确诊CD后需进行高危因素评估,CD进展的高危因素包括发病年龄小、吸烟、肠道受累范围广、穿透性或狭窄性疾病表型、肛周病变。(证据等级:2,推荐强度:强)
推荐理由:CD的临床表现、疾病严重程度存在异质性,约56%~81%的患者在初始诊断时为非狭窄非穿透型,这一部分患者中约51%在诊断后20年内疾病进展出现狭窄或穿透型病变;另有5%~25%的患者在诊断时就出现狭窄或肠瘘等并发症。总体而言,仅约20%~30%的患者可维持长期疾病不进展的状态,因此需识别出存在疾病进展高危因素的患者群体,以指导治疗决策及慢性病管理[71,72]*。
较低的发病年龄是疾病进展的高危因素之一。文献回顾了49项青少年起病CD和15项成人CD研究,分析发现青少年起病的CD疾病进展更迅速,且多数患者需使用糖皮质激素治疗、形成激素依赖、早期接受生物制剂治疗[73]。另外有研究发现,对成人CD而言,起病年龄低与后期手术风险升高相关,但儿童群体没有观察到这个现象[74]。因此,起病年龄低与疾病预后不佳的因果关系尚待进一步研究。
吸烟是疾病预后不良的危险因素。吸烟与停用抗TNF单克隆抗体(以下简称单抗)后疾病复发、手术、住院风险均有相关性,吸烟还可能增加穿透性疾病发生的可能[74,75,76]。
疾病行为影响着疾病预后,存在狭窄或穿透型病变者手术风险高,且穿透型病变手术的患者二次手术风险更高[77,78]。对于结肠型CD而言,结肠镜下表现出广泛、深大溃疡是疾病进展需手术的危险因素[72]。
初诊时病变范围是疾病预后的重要影响因素,广泛肠道病变提示疾病预后不良[72]。诊断时存在小肠病变(包括上消化道病变)者远期手术风险较高,而病变局限于结肠则远期手术风险相对较低,可能与小肠受累的病变更易出现狭窄、穿透性病变相关[72]。
肛周病变、复杂肛瘘也是疾病预后不良的危险因素。多项前瞻性研究均发现起病时合并肛周病变提示疾病预后不良,包括需反复使用糖皮质激素治疗、激素依赖、反复因疾病活动或并发症住院、需肠道手术等;结肠型CD合并肛瘘者肠道永久造口的风险更高;而无肛周病变患者显示出相对温和的疾病病程[53,79,80]。
推荐意见13:CD患者治疗原则是诱导疾病缓解、维持缓解;近期目标为临床症状缓解、血清/粪便炎性指标正常;远期目标为临床症状缓解、血清/粪便炎性指标正常、内镜下黏膜愈合。(证据等级:2,推荐强度:弱)
推荐理由:"达标治疗"(treat-to-target)是当前CD治疗普遍采用的策略[81,82]*,即预先设定治疗目标,随后开始治疗,定期评估是否达到预设的治疗目标,如未达标则予调整治疗策略,直到最终达到预设目标。CD治疗是否达标的评价需综合临床、生物学、内镜、影像以及组织学指标。近年来越来越多的证据支持采用达标治疗策略能使患者获取更佳的临床结局[83]*。
近10余年来,随着治疗及评估手段的进步,CD治疗目标亦不断变迁,早期获取临床症状的改善及缓解是主要目标[84,85,86,87],但临床症状缓解不能预测内镜下疗效,仅以症状改善作为治疗目标,容易发生治疗不足[88,89,90]。近年除临床及生物学疗效外,内镜下黏膜愈合已成为主要的治疗目标及终点[91,92],而更高的治疗目标,如透壁愈合、组织学缓解也逐渐进入研究者的视野,甚至成为Ⅲ期临床试验终点[93,94]。越来越多的证据证实,更高的治疗目标与更好的远期转归显著相关,黏膜愈合显著改善CD患者疾病进程[95,96,97]。
国际炎症性肠病研究组织于2021年发表的STRIDE-Ⅱ专家共识[82],把CD治疗目标人为划分为短期、中期及长期目标,并分别做了具体的说明,以更好地指导临床治疗方案的实施及调整。通常将启动治疗3~6个月后达到临床症状缓解、血清/粪便炎性指标恢复正常作为短期目标。而治疗9~12个月后除达到临床症状缓解、血清/粪便炎性指标正常外,还需达到内镜下黏膜愈合。对于影像学评估的透壁愈合,虽然当前还不是正式目标,但可作为深度缓解的衡量标准。
组织学愈合是否应当作为CD的治疗目标仍然有争议。一般认为,由于CD疾病部位的不连续性,组织学评估容易受到活检偏倚的影响[98]。但亦有越来越多的证据显示,在临床缓解的回肠型CD患者中,组织学愈合而非内镜愈合与临床复发、药物升级或使用糖皮质激素的风险降低相关[99]。
推荐意见14:对于存在高危因素的患者,建议早期、积极使用生物制剂或糖皮质激素诱导缓解。(证据等级:2,推荐强度:强)
推荐理由:CD的治疗策略可分为"升阶梯"及"降阶梯"治疗,前者采用糖皮质激素、免疫抑制剂(硫嘌呤类药物、甲氨蝶呤等)、生物制剂逐步上阶梯的策略;后者首选生物制剂诱导及维持缓解,或生物制剂诱导缓解后使用免疫抑制剂维持缓解的策略。目前的观点多认为治疗方案的制定应当结合患者是否存在危险因素进行分层管理,具有高危因素的患者存在疾病快速进展、预后欠佳的疾病自然病程,应采用早期积极干预的降阶梯治疗策略,即早期积极使用生物制剂及糖皮质激素诱导缓解[100,101,102]。大量研究证据显示对具有进展高危因素的患者采用早期积极干预的策略,可显著改善患者的远期转归[85,91*,103*,104,105,106,107,108,109,110*]。
推荐意见15:轻度活动期CD可考虑使用局部或系统性糖皮质激素进行诱导缓解。(证据等级:2,推荐强度:强)
推荐理由:早在20世纪70年代,多中心随机对照试验(randomized controlled trial,RCT)研究已证实系统糖皮质激素可诱导活动期CD缓解,有效率达60%,高于安慰剂的30%(P<0.0001),但对预防CD复发则无效[111]*。推荐使用剂量为泼尼松0.75~1.00 mg·kg-1·d-1,或相当剂量的其他糖皮质激素,如甲泼尼龙或氢化可的松,通常用药2~4周开始逐渐减量,每周减量泼尼松2.5~5.0 mg,逐渐在3个月内减停,以其他药物维持治疗,实现从诱导缓解到维持缓解的过渡[111,112,113,114]。
病变局限于回盲部者,为减少全身作用糖皮质激素的不良反应,可考虑应用口服布地奈德,与全身糖皮质激素相比,回肠释放剂型的布地奈德具有显著的肝脏首过效应,仅约10%进入血循环,减轻了系统糖皮质激素的不良反应,显示出良好的安全性。一项纳入3个RCT试验进行的系统评价及Meta分析结果显示,布地奈德治疗组8周临床缓解率约50%,高于安慰剂对照组[115]*。早期研究比较了布地奈德与美沙拉嗪治疗轻中度活动性CD的疗效,结果显示对病变累及回肠或升结肠的活动性CD,布地奈德诱导缓解率显著高于美沙拉嗪[116]。随后日本一项RCT研究也得出类似结果,对轻中度活动性CD患者,布地奈德疗效显著优于美沙拉嗪[117]。
由于口服布地奈德制剂尚未在我国上市,而系统糖皮质激素不良反应发生率高,我国不少学者仍选择氨基水杨酸制剂治疗轻度活动期CD。早期有研究显示,美沙拉嗪在缓解CD患者症状上显著优于安慰剂[118]。一项分析氨基水杨酸制剂治疗CD疗效的系统评价及Meta分析结果显示,柳氮磺胺吡啶在轻中度活动性CD疗效有限,仅有优于安慰剂的趋势,但差异无统计学意义。奥沙拉嗪、美沙拉嗪(低剂量1~2 g/d及高剂量3.2~4.0 g/d)在诱导缓解上与安慰剂的差异均无统计学意义[119]*。如使用美沙拉嗪治疗CD,需及时随访,评估疗效[118]。
推荐意见16:对于伴有高危因素或传统药物治疗失败的轻度活动期CD,可考虑使用生物制剂进行诱导缓解治疗。(证据等级:2,推荐强度:强)
推荐理由:CD治疗强调分层管理及个体化原则,对具有进展高危因素的CD患者主张采用早期积极干预的"降阶梯"治疗策略。有研究显示对具有高危因素的CD患者在确诊后2年内启动抗TNF制剂或者免疫抑制剂治疗可以降低肠道狭窄的进展风险[120]。一篇纳入47项研究、共18 471例CD患者的Meta分析对比了早期应用生物制剂的"降阶梯"治疗策略(CD诊断2年内)与传统的"升阶梯"治疗/后期使用生物制剂策略(CD诊断超过2年)的疗效,结果提示,与传统的"升阶梯"治疗/后期使用生物制剂策略组相比,早期采用生物制剂组显著改善患者的临床转归,可获得更高的临床缓解率(OR= 2.10,95%CI:1.69~2.60,P<0.000 01)、更低的复发率(OR=0.31,95%CI:0.14~0.68,P=0.003)及更高的黏膜愈合率(OR=2.37,95%CI:1.78~3.16,P<0.000 01)[121]*。最新研究亦显示确诊后2年内启动抗TNF制剂治疗能降低CD相关并发症的发生风险,提高临床和内镜缓解率。但是诊断2年内的各个治疗窗(≤6个月,7~12个月,13~18个月,19~24个月)差异均无统计学意义[122]。
推荐意见17:推荐系统性糖皮质激素用于中重度活动期CD的诱导缓解。(证据等级:1,推荐强度:强)
推荐理由:早期证据显示口服糖皮质激素可有效诱导中重度活动性CD疾病缓解[101,102]。糖皮质激素用法用量参照上述轻度活动性CD治疗中的应用。糖皮质激素使用时需要警惕相关不良反应的发生。研究表明,与安慰剂相比,糖皮质激素不良反应发生率更高(RR=4.89,95%CI:1.98~12.07)[101]*。
推荐意见18:推荐抗TNF单抗用于中重度活动期CD的诱导缓解。(证据等级:2,推荐强度:强)
推荐理由:英夫利西单抗(infliximab,IFX)是我国首个获批用于活动期CD诱导治疗的生物制剂。1997年Targan等[84]*的临床研究结果表明,IFX诱导治疗成人中重度活动性CD的4周临床应答率为81%,高于安慰剂组的17%(P<0.001)。IFX推荐的常规用法用量为5 mg/kg,分别于第0、2、6周,静脉输注诱导缓解,随后每8周1次维持治疗[123]。REACH研究显示,IFX治疗儿童CD疗效与成人一致,第10周的临床应答率为88.4%[124]。CLASSIC-Ⅰ研究探索阿达木单抗(adalimumab,ADA)治疗CD的合适诱导剂量,结果显示,初治中重度CD患者中,在第4周时ADA组临床应答率为36%,优于安慰剂组的12%[86]*。系统回顾及Meta分析均显示ADA治疗CD临床缓解率显著优于安慰剂,ADA治疗成人CD常规推荐的用法用量为每2周1次皮下注射,首次160 mg,第2次80 mg,后续每次40 mg[125,126]*。中国Ⅲ期临床研究结果显示,ADA治疗4周的临床缓解率为37.3%,优于安慰剂组的6.8%[127,128]。Rutgeerts等[92]报道了ADA治疗中重度活动性CD的内镜下应答,12周时黏膜愈合率为27%,高于对照组的13%。对于IFX治疗失败或不耐受的中重度活动性CD患者,ADA治疗后第4周时临床缓解率为21%[87]。
推荐意见18a:IFX用于CD诱导缓解治疗,如无制衡因素,建议联合使用硫唑嘌呤或甲氨蝶呤。(证据等级:2,推荐强度:弱)
推荐理由:一项RCT研究比较IFX联用硫唑嘌呤与IFX单药治疗CD的疗效及安全性,结果显示联合用药组在第10周无激素临床缓解率为46.7%,与IFX单药组(37.3%)差异无统计学意义(P = 0.07)[91]*,缓解率上的差异在用药第26周差异出现统计学意义(P = 0.02)。尽管目前尚无RCT研究显示IFX联合甲氨蝶呤可明确提高疗效,Feagan等[129]研究显示IFX联合甲氨蝶呤可显著提高IFX药物谷浓度,减少抗药抗体的产生。2017年一项Meta分析也显示抗TNF单抗联合免疫抑制剂(硫唑嘌呤或甲氨蝶呤)可显著减少抗药抗体的产生[130]*。国外多个指南均推荐IFX治疗CD时可早期联合免疫抑制剂[6,131,132,133,134,135,136,137]。但对于存在制衡因素的患者,如老龄[138,139,140]及年轻男性[141]、慢性活动性EBV感染[142,143]、既往有恶性肿瘤病史[138],由于使用硫唑嘌呤后肿瘤发生的风险升高,需权衡利弊谨慎使用。另外还需注意,较长时间(>2年)的联合用药有可能使肿瘤风险进一步升高[141]。
推荐意见18b:当ADA作为二线生物制剂用于CD诱导缓解时,可考虑联用硫唑嘌呤或甲氨蝶呤。(证据等级:4,推荐强度:弱)
推荐理由:一项Meta分析显示,ADA联合免疫抑制剂治疗CD诱导期(3个月)疗效显著优于单药治疗,但在治疗达12个月时两组差异无显著统计学意义[144]*。一项开放标签随机对照研究(DIAMOND研究)比较ADA联合硫唑嘌呤与ADA单药治疗CD的疗效及安全性,结果显示两组在诱导缓解方面差异无统计学意义,但第26周内镜下缓解率在联合治疗组中为84.2%,高于单药治疗组的63.8%(P<0.05)[145]*。有研究显示在发生抗TNF单抗继发性失应答的患者中使用另一种抗TNF单抗时,联用硫唑嘌呤组第24个月时临床复发率为22%,显著低于抗TNF单抗单药组的77%(P<0.001)[146]。综上,对于既往生物制剂治疗失败的相对难治的患者,在选择ADA作为二线生物制剂治疗时,可考虑联用硫唑嘌呤或甲氨蝶呤。
推荐意见19:维得利珠单抗可用于中重度活动期CD患者的诱导缓解。(证据等级:2,推荐强度:强)
推荐理由:GEMINI 2和GEMINI 3研究是两项评估维得利珠单抗(vedolizumab,VDZ)治疗中重度活动性CD疗效及安全性的全球多中心Ⅲ期RCT临床研究[147,148]*。GEMINI 2研究结果显示,VDZ组在第6周临床缓解率为14.5%,显著高于安慰剂组的6.8%(P = 0.02),但应答率与安慰剂组差异无显著统计学意义(31.4%比25.7%,P = 0.23)。GEMINI 3研究结果显示,在第6周时VDZ组与安慰剂组临床缓解率的差异无显著统计学意义(15.2%比12.1%,P = 0.4);在第10周时VDZ治疗组临床缓解率达26.6%,显著高于安慰剂组的12.1%(P = 0.001)。近年Dulai等[149,150]开发的VDZ的CD临床决策评分工具(CDST)显示,CD早期疾病特征如既往未接受过肠道手术、未接受过抗TNF药物治疗、无瘘管、基线白蛋白水平高及基线CRP水平低,可预测VDZ疗效更佳。
推荐意见20:推荐乌司奴单抗用于中重度活动期CD患者的诱导缓解。(证据等级:2,推荐强度:强)
推荐理由:乌司奴单抗(ustekinumab,UST)治疗中重度活动性CD疗效及安全性的Ⅲ期临床RCT研究包括UNIT-1及UNIT-2。在UNIT-1中,抗TNF原发性失应答的患者接受UST治疗第3、8周的临床缓解率均高于安慰剂组和(第3周:12.9%比5.7%,P<0.01;第8周:20.9%比7.3%,P<0.01)[151]*。而在UNIT-2中,对于免疫抑制剂治疗失败或不能耐受的患者,其UST治疗第3、8周的临床缓解率均高于安慰剂组(第3周:23.0%比11.5%,P<0.01;第8周:40.2%比19.6%,P< 0.01),且UST治疗第3周可观察到CRP和FC水平显著改善并持续降低[151]*。最近的一项Meta分析表明,使用UST诱导CD缓解,在第12周、24周及1年的临床缓解率分别为46%、51%、47%,亚洲患者使用UST诱导治疗后的临床缓解率可能高于西方人群[152]。国内一项多中心真实世界研究纳入使用UST诱导治疗的122例中重度活动性CD患者,结果显示在第8、20周的临床缓解率分别为54.2%、64.9%,临床应答率分别为62.9%、83.6%[153]。一项UST与ADA疗效及安全性对比的头对头Ⅲ期RCT研究结果显示,对于既往未使用过生物制剂的中重度活动期CD患者,UST或ADA诱导期临床缓解率相当[154]*。目前尚无证据表明UST治疗过程中联用免疫抑制剂可有更高获益[151,155,156]。
推荐意见21:选择性JAK抑制剂可用于抗TNF治疗失败的中重度活动期CD患者的诱导缓解。(证据等级:2,推荐强度:强)
推荐理由:乌帕替尼是目前国内唯一获批CD适应证的口服小分子药物,为高选择性Janus激酶(Janus kinase,JAK)1抑制剂。上市前全球多中心的Ⅲ期RCT研究结果显示,在U-EXCEL研究中治疗12周乌帕替尼组诱导缓解率达49.5%,显著高于安慰剂组的29.1%(P<0.001),乌帕替尼组内镜应答率为38.9%,高于安慰剂组的21.1%(P<0.001)。而在U-EXCEED研究中也有类似结果,乌帕替尼组诱导缓解率为45.5%,显著高于安慰剂组的13.1%,乌帕替尼组内镜应答率为34.6%,显著高于安慰剂组3.5%(P均<0.001)[157]*。
推荐意见22:全肠内营养有助于活动期CD患者的诱导缓解。(证据等级:1,推荐强度:强)
推荐理由:全肠内营养(exclusive enteral nutrition,EEN)可作为儿童及青少年轻度活动性CD诱导缓解的一线治疗。一项评估EEN治疗儿童活动性CD的Meta分析研究结果提示,EEN对儿童活动性CD的诱导缓解率可达80%,与系统性糖皮质激素诱导缓解率相当。此外,EEN还具有纠正营养不良和促进生长的额外获益[158]*。关于EEN治疗成人活动性CD的疗效,早期研究显示EEN在诱导缓解疗效上与糖皮质激素相当[159,160]。近期一项评估EEN对活动性CD的诱导缓解作用的Meta分析显示,在成年人中EEN诱导缓解率为45%,低于糖皮质激素的73%(RR = 0.65,95%CI:0.52~0.82),而在儿童CD患者中EEN诱导缓解有效率为83%,糖皮质激素组则为61%(RR = 1.35,95%CI:0.92~1.97)[161]*。不同EEN制剂在诱导缓解疗效上无明显差别。EEN依从性较糖皮质激素差,这也是临床实施EEN的最大障碍。虽然关于成年人EEN治疗活动期CD的研究证据级别较低,仍有研究显示在耐受性及依从性好的情况下,EEN也能有效地诱导成人轻度活动性CD的缓解[162]。对于非单纯结肠累及的患者,EEN的诱导缓解效果优于单纯结肠累及的患者[163]。在维持缓解疗效上,一项随机对照研究结果显示部分肠内营养组的复发率为34.6%,低于糖皮质激素组64.0%(RR = 0.40,95%CI:0.16~0.98)[164]。
推荐意见23:合并感染或存在肛周复杂瘘管的CD患者推荐使用抗生素。(证据等级:1,推荐强度:强)
推荐理由:总体而言,与安慰剂相比,尚无研究显示抗生素在诱导临床缓解或黏膜愈合上的确切疗效,因此多项指南均不推荐使用抗生素用于诱导或维持CD缓解[2,133,135,164]。抗生素只用于CD合并感染(脓肿、细菌过度生长、艰难梭菌等)或肛周瘘管病变的患者。
绝大多数CD患者诱导缓解治疗后需维持治疗。糖皮质激素依赖是维持治疗的绝对指征。其他情况包括重度CD诱导缓解后、频繁复发、存在高危因素,均应维持治疗。
推荐意见24:糖皮质激素不应用于CD的维持治疗。(证据等级:1,推荐强度:强)
推荐理由:一项系统回顾及Meta分析研究显示,随访24个月,采用传统糖皮质激素维持治疗并能不降低CD患者的复发风险[165]*。近期一项纳入安慰剂对照研究的Meta分析显示,糖皮质激素的使用可提高生物制剂治疗CD的诱导缓解率,但未能改善维持缓解率[166]。
推荐意见25:硫嘌呤类药物及甲氨蝶呤可用于CD的维持治疗(证据等级:1,推荐强度:强)
推荐理由:一项包含489例受试者的Meta分析显示,硫唑嘌呤在维持缓解方面明显优于安慰剂组[167]*。近期一项纳入10项随机对照试验共928例受试者的Meta分析显示,硫唑嘌呤和6-巯基嘌呤(6-mercaptopurine,6-MP)在维持CD患者术后缓解方面优于安慰剂[168]。英国近期一项纳入6960例CD受试者的回顾性队列研究显示,结肠型CD使用硫唑嘌呤优于回结肠型CD患者(OR = 1.60,95%CI:1.38~1.86,P = 0.002),而在疾病诊断1年内启动治疗(OR = 0.69,95%CI:0.60~0.78,P<0.0001)以及合并肛周病变者(OR = 0.70,95%CI:0.61~0.80,P<0.0001),硫唑嘌呤效果较不明显[169]。通常情况下,硫嘌呤类药物用于对糖皮质激素依赖的患者或者与生物制剂联用以减少免疫原性[6]。使用硫嘌呤类药物可能会引起恶心、过敏反应、流感样症状、胰腺炎、肝毒性、骨髓抑制、淋巴瘤风险增加,用药期间需严密监测不良反应[167],建议定期复查血常规、肝功能等,特别注意有无骨髓抑制。NUDT15基因多态性检测可帮助预测我国人群使用硫唑嘌呤后出现骨髓抑制的风险,有条件的医疗单位使用硫唑嘌呤前可行检测[170]。另外,长期使用硫唑嘌呤需要平衡获益与风险。
硫嘌呤类药物治疗无效或不能耐受者可考虑换用甲氨蝶呤。2014年一项系统性回顾显示,在CD维持缓解方面,甲氨蝶呤15 mg每周肌注1次疗效明显优于安慰剂组,但每周12.5~15.0 mg口服甲氨蝶呤的疗效优势不明显[171]。使用甲氨蝶呤也需要监测药物不良反应,包括定期查血常规、肝功能。早期比较常见的不良反应是消化道症状,叶酸可减轻消化道症状,可常规同时使用。注意妊娠为甲氨蝶呤使用禁忌证,用药期间和停药后数月内避免妊娠。
推荐意见26:使用生物制剂诱导缓解的CD患者,建议继续使用同种生物制剂维持治疗。(证据等级:2,推荐强度:强)
推荐理由:ACCENT-Ⅰ研究表明IFX维持治疗能更好地实现黏膜愈合的治疗目标,维持治疗30周临床缓解率为39%(5 mg/kg组)和45%(10 mg/kg组)[85]。评估ADA维持缓解有效性的CHARM研究显示,ADA治疗组在第26周时临床缓解率为40%,高于安慰剂的17%(P<0.01);在第56周时缓解率为36%,高于安慰剂组的12%(P<0.01),维持治疗CD达4年和6年仍可维持较为稳定的临床缓解率[108,172,173]。一项Meta分析显示,相较于安慰剂而言,抗TNF制剂能够更好地维持缓解,且不增加死亡、恶性肿瘤及严重感染的风险[174]*。
由于抗TNF制剂存在免疫原性和失应答的风险,建议联合使用免疫抑制剂以减少IFX抗药抗体的产生[175,176]。一项双盲随机对照研究(SONIC)表明,相较于IFX单药治疗,IFX联用硫唑嘌呤在治疗第26周的无激素临床缓解率达56.8%,显著高于单药治疗的44.4%(P = 0.02);联合治疗组的黏膜愈合率达43.9%,也高于单药治疗组的30.1%(P = 0.02)[91]*。进一步分析结果显示,在达到深度缓解(临床缓解和黏膜愈合)方面,联合治疗比IFX单药或者硫唑嘌呤单药治疗更具优势[22]。一项比较ADA单药与联用硫唑嘌呤疗效的研究(DIAMOND)显示,联合治疗组在第26周的临床缓解率为68.1%,相比于单药治疗组的71.8%,差异无统计学意义(P = 0.63),但联合治疗组的内镜下改善率为84.2%,显著高于单药治疗组的63.8%(P = 0.019)[145]。近期多个指南均建议对于使用抗TNF制剂(包括IFX和ADA)诱导缓解的CD患者,在维持期应该继续使用抗TNF制剂[6,22,91]。
一系列研究显示VDZ可有效治疗中重度活动性CD[147,148,177,178,179,180,181,182,183,184,185,186,187]*。在未使用过抗TNF制剂的人群中,使用VDZ单抗治疗的获益可能要高于既往使用过抗TNF制剂的人群[188]。GEMINI 2研究结果显示,第52周时,VDZ每4周1次和每8周1次治疗组临床缓解率分别为36.4%和39.0%,均显著高于安慰剂组的21.6%(P均<0.01)[147]*。VERSIFY研究是一项评估VDZ治疗中重度CD患者内镜下疗效的研究,第26和52周时,分别有11.9%和17.9%的患者获得内镜下缓解,小肠磁共振结果显示21.9%和38.1%的患者获得影像学缓解[94]。VDZ开放标签的延长研究显示,第6周有临床应答的中重度CD患者持续接受VDZ治疗,在第104和152周分别有83%和89%的患者获得临床缓解[189]。最近的Meta分析表明,在使用VDZ诱导及维持治疗的患者中,临床应答率达56%,缓解率达36%,无激素临床缓解率达30%,黏膜愈合率达29%[187]。
IM-UNITI研究显示,UST维持治疗44周后的临床缓解率为53.1%(每8周注射1次)和48.8%(每12周注射1次),均高于安慰剂组的35.9%(P均<0.05)[151]*。UST维持治疗3年的临床缓解率为43.0%(每8周注射1次)和38.0%(每12周注射1次)[190]。维持治疗5年后的临床缓解率为54.9%(每8周注射1次)和45.2%(每12周注射1次)[191]。其他研究显示,UST维持治疗1年时黏膜愈合率为31%[192]*,组织学应答率为54%[193],透壁愈合率为24.1%,其中结肠透壁愈合率为50.0%[194]。近期另一项UST和ADA头对头比较的Ⅲb期多中心随机临床试验结果显示,UST和ADA在52、124周的临床缓解率相当[154]*。一项UST登记研究显示其在老年患者中使用的安全性与非老年CD患者相当[195]。而最近一项前瞻性队列研究评估使用UST长达104周的有效性和安全性,结果显示104周后超过一半的CD患者继续使用UST维持治疗,且1/3达到无激素缓解状态,7%患者因为药物不良反应停用UST,提示UST治疗CD是有效且可耐受的[196]。
推荐意见27:使用选择性JAK抑制剂诱导缓解的CD患者,建议继续使用同种药物维持治疗。(证据等级:2,推荐强度:强)
推荐理由:在全球多中心的Ⅲ期RCT中,使用15 mg和30 mg乌帕替尼维持缓解,在第52周的临床缓解率分别为37.3%和47.6%,高于安慰剂组的15.1%(P<0.001);内镜应答率分别为27.6%和40.1%,高于安慰剂组的7.3%(P< 0.001)[157]*。
除上述经典的治疗CD的药物外,研究报道沙利度胺可有效治疗成人难治性CD,8~12周诱导缓解率为46.8%~85.1%,累积维持缓解率2年内在80%以上,24周时内镜下有效率63.6%~68.4%,内镜下黏膜愈合率23.6%~28.1%,诱导和维持CD缓解时多采用50 mg/d或以上剂量[197,198,199,200]。对于合并瘘管的CD患者,既往小样本的前瞻性研究采用200 mg/d的更高剂量,在用药后第4周临床应答率达69%,临床缓解率达23%,有13%患者瘘管闭合[201]。沙利度胺治疗青少年和儿童难治性CD患者的Meta分析结果显示,诱导期临床缓解率高达到80%~100%[202]。沙利度胺治疗儿童CD时,推荐剂量为1.5~2.5 mg·kg-1·d-1[203,204]。近期还有研究显示沙利度胺用于CD治疗有助于糖皮质激素减停[202,205]。但值得注意的是,该药的疗效及不良反应与剂量相关,需进行监测和预防。例如沙利度胺有强致畸作用,服药期间必须严格避孕。常见不良反应有嗜睡、便秘、皮疹、外周神经病变等。当出现外周神经病变时,须减量或停药,以免出现不可逆的损伤。
推荐意见28:对于长度小于5 cm的肠道狭窄CD患者,可考虑使用内镜下球囊扩张或内镜下狭窄切开术。(证据等级:3,推荐强度:弱)
推荐理由:系统性回顾分析表明,对于CD肠道狭窄患者,使用内镜下球囊扩张术,可有短期及长期获益。相较于传统肠道切除术后较高的并发症发生率(32.2%),内镜下球囊扩张术术后并发症发生率较低,仅为4.7%,但再次手术风险较高,为44.4%,高于传统肠道手术的21.7%[206,207]*。狭窄长度小于5 cm、仅一段肠管的狭窄、内镜下球囊扩张治疗间期较长、非吸烟者球囊扩张术后手术风险较低[206,207,208]。值得注意的是,炎症性狭窄并非内镜下球囊扩张的禁忌证,但对于合并深溃疡、严重粘连处需谨慎评估[209]。相较于内镜下球囊扩张,内镜下狭窄切开术的症状及内镜改善率较高,再次手术风险为9.5%,低于内镜下球囊扩张的33.5%。内镜下狭窄切开术所致肠道穿孔风险较低,但出血风险较高[210,211]*。
推荐意见29:合并肛周脓肿或复杂型肛瘘,需内外科联合评估及治疗。(证据等级:2,推荐强度:强)
推荐理由:一项多中心、RCT研究(PISA)比较挂线引流、抗TNF治疗及抗TNF治疗后外科闭合瘘口3种方式对CD肛瘘的疗效差异。PISA研究原计划纳入126例,但因单独挂线引流组的再次干预率明显高于抗TNF组和抗TNF联合手术组(10/15比6/15和3/14,P = 0.02),经数据安全监测委员会审查后提前中止该项研究;随后基于患者偏好、非随机的前瞻性PISA注册队列(n = 50)未观察到挂线治疗的劣效性[212]*。但该研究样本量小且未随机化,证据级别有限。以上数据提示挂线引流不适合作为CD肛瘘的唯一治疗方式,而应联合内科治疗。
一项多中心的RCT研究(PISA-Ⅱ)比较短期抗TNF治疗联合手术闭合瘘口和单纯抗TNF治疗对CD肛瘘的疗效差异(66%受试者是按照偏好分组)。该研究纳入94例合并活动性高位肛瘘且仅有一个内口的CD患者,其中38例(40%)患者接受手术闭合瘘口治疗联合4个月的抗TNF治疗,56例(60%)患者接受1年的抗TNF治疗,主要终点是第18个月放射学瘘管愈合。结果表明,联合治疗组放射学瘘管愈合率为42%,高于抗TNF组的18%(P = 0.014);两组的不良事件发生率差异无统计学意义[213]*。一项纳入24项回顾性研究的Meta分析亦显示,与单独的手术或抗TNF治疗相比,内外科联合治疗CD合并肛瘘可能具有更好的疗效[214]*。
推荐意见30:不推荐单用抗生素及硫嘌呤类药物治疗CD合并肛瘘。(证据等级:2,推荐强度:强)
推荐理由:仅有一项小样本的RCT研究比较安慰剂与抗生素(环丙沙星或甲硝唑)治疗肛瘘的疗效,环丙沙星组、甲硝唑组和安慰剂组第10周的肛瘘缓解率分别是2/10、0/7和1/8,第10周的肛瘘应答率分别是4/10、1/7和1/8,差异无统计学意义(RR = 1.20,95%CI:0.17~8.38,P = 0.85),随访期间各组没有观察到严重的不良事件[215]*。一项随机、双盲、安慰剂对照的试验(ADAFI)评估ADA联合环丙沙星治疗CD合并肛瘘的疗效。研究纳入76例有活动性肛瘘的CD患者,结果显示,ADA联合12周环丙沙星组的肛瘘临床应答率和肛瘘缓解率分别为71%和65%,均显著高于ADA联合安慰剂组,但24周随访时两组肛瘘临床应答率差异无显著统计学意义(P = 0.22);两组的总不良事件和严重不良事件发生率相当。这提示抗生素联合生物制剂治疗CD患者活动性肛瘘的短期疗效优于ADA单药治疗,但尚无证据提示其影响长期疗效[216]*。综上,抗生素单药用于促进肛瘘愈合的证据有限,但抗生素仍适用于CD合并肛周活动性感染。
硫嘌呤类药物促进复杂肛瘘愈合的研究同样有限,基于这些研究的系统评价提示硫唑嘌呤在促进肛瘘愈合方面和安慰剂相当[167]。因此,不推荐单用硫嘌呤类药物促进肛瘘愈合。
推荐意见31:推荐IFX用于CD合并肛瘘的治疗。(证据等级:2,推荐强度:强)
推荐理由:IFX是首个经RCT研究证实可有效诱导肛瘘闭合的药物。一项纳入94例瘘管型CD患者的RCT研究(90%为肛瘘患者)显示,5 mg/kg IFX组和10 mg/kg IFX组的瘘管愈合率分别为55%和38%,均显著高于安慰剂组的13%[217]。ACCENT Ⅱ试验评价了IFX对瘘管型CD的疗效,其中87%为肛瘘患者。54周安慰剂组和5 mg/kg IFX组的瘘管愈合率分别为19%和36%,差异具有统计学意义(P = 0.009)[218]*。
一些回顾性数据表明,在高IFX谷浓度的患者中,瘘管愈合的可能性更大,但缺乏公认的IFX谷浓度阈值[219,220,221]。
推荐意见32:建议ADA、UST用于CD合并肛瘘的治疗。(证据等级:2,推荐强度:强)
推荐理由:目前没有RCT研究直接评估ADA治疗CD肛瘘的疗效。一项双盲、安慰剂对照、随机试验(CHARM)的事后分析,纳入基线存在肛瘘和(或)肠皮瘘的CD患者(肛瘘113例、肠皮瘘4例)进行亚组分析,结果显示,在56周的随访期间,ADA组的平均每日活动性瘘管数为0.88个,显著低于安慰剂组的1.34个(P = 0.002);在第56周达到瘘管愈合的患者中(包括ADA组和安慰剂组),90%在ADA开放标签治疗1年后保持瘘管愈合[222]*。一项开放标签、单臂、多中心、Ⅲb期试验(CHOICE)纳入基线抗TNF效果欠佳的瘘管型CD患者(主要是肛瘘),显示在ADA治疗后,39%患者在4~36周的随访期间达到瘘管完全愈合[223]*。
目前没有随机对照试验直接评估UST治疗CD肛瘘的疗效。在对CERTIFI和UNITI 1/2研究数据进行事后的亚组分析中,基线合并活动性肛瘘的CD患者共150例,UST组的8周瘘管愈合率为24.7%,高于安慰剂组的10%,但差异无统计学意义(P = 0.073)[224]。IM-UNITI研究中资料完整的合并肛瘘的CD患者中,结果显示UST组44周的瘘管应答率为80%(12/15),安慰剂组为45.5%(5/11),差异无统计学意义(P = 0.64)[224]。一项多中心的回顾性队列研究(BioLAP)分析UST对于合并活动性肛瘘的CD的疗效,结果显示6个月的治疗成功率为38.5%(57/148),而59例合并静止性肛瘘的CD患者第26周和第52周无肛瘘复发的概率分别为86.2%和75.1%[225]*。一项系统性Meta分析纳入9项队列研究的396例患者,结果显示第8、24、52周的瘘管应答率分别是41.0%、39.7%和55.9%;瘘管缓解率分别为17.1%、17.7%和16.7%[226]*。
推荐意见33:VDZ可考虑用于CD合并肛瘘的治疗。(证据等级:2,推荐强度:弱)
推荐理由:目前没有随机对照试验直接评估VDZ治疗CD肛瘘的疗效。GEMINI 2研究的亚组分析纳入75例对VDZ治疗6周有应答同时基线合并活动性瘘管的CD患者,结果提示,VDZ组的14及52周瘘管愈合率绝对值虽然高于安慰剂组,但差异无统计学意义[227]*。一项随机、双盲、多中心的4期试验(ENTERPRISE)比较2种VDZ的诱导策略治疗CD合并肛瘘的疗效,合并两组数据后发现,VDZ治疗组30周肛瘘应答率和肛瘘愈合率分别是53.6%和42.9%,但该研究缺乏安慰剂对照组[228]*。一项Meta分析显示,VDZ治疗后肛瘘完全愈合和部分愈合率分别为27.6%和34.9%[229]*。
推荐意见34:外科手术适应证包括严重的CD并发症。内科治疗无效者可酌情考虑手术治疗。(证据等级:2,推荐强度:强)
推荐理由:当CD患者出现严重并发症包括肠穿孔、持续性或复发性肠梗阻、不适合经皮穿刺引流的腹部脓肿、顽固性消化道出血、异型增生或癌症时,需要外科手术[230,231]*。
肠梗阻是CD最常见的手术原因[232]。狭窄型CD,如果伴有内瘘、小肠扩张>3 cm、炎性包块或脓肿,被认为是高风险的狭窄,通常需要手术治疗[233]*。无症状瘘管通常不需要手术治疗,而肠皮肤瘘、肠阴道瘘和肠膀胱瘘等则通常需要手术治疗[234,235]。当患者出现恶性肿瘤、非腺瘤性不典型增生相关的病变或肿块、高度异型增生或多灶性轻度异型增生时,强烈建议行手术治疗[236]。大部分CD患者出现消化道出血时可以通过内科保守治疗,手术仅用于抢救血流动力学不稳定的难治性消化道出血患者[237]。
另外,内科治疗无效的CD患者也需要酌情考虑手术治疗[234]。腹腔镜下切除回肠末端狭窄、纤维化疾病和疾病活动的回肠末端(<40 cm)是较好的治疗选择,其益处和风险可与药物治疗相媲美[2]。一项来自欧洲的前瞻性、随机对照、多中心试验将腹腔镜下回盲部切除术与IFX进行比较,该试验纳入局限性回肠末端的CD患者,且其对常规的免疫调节剂或糖皮质激素治疗无效达3个月以上,同时没有出现明显的肠道狭窄。在治疗12个月后,与IFX组相比,手术切除组患者的生活质量得到更好的改善[238]*。
推荐意见35:择期手术的CD患者术前应进行评估,并进行围手术期管理,包括营养支持治疗、药物管理等。(BPS)
推荐理由:择期手术的CD患者术前应接受系统评估,包括术前横断面影像学(CTE、MRE、肠道超声)、内镜、营养状况等评估,并进行围手术期管理,如营养优化、适当调整药物治疗、术前脓肿和蜂窝织炎的处理、戒烟和血栓栓塞预防等[239]。
(1)营养:CD患者在手术前应进行营养评估[240,241]。营养不良是CD术后出现并发症的主要风险因素[241],与患者的临床病程、术后并发症的发生率和死亡率呈负相关[241]。30%~50%的CD患者在病程的某个时段需要手术,据估计高达85%的择期手术患者存在营养不良。术前进行营养优化治疗,可以减少CD患者术后并发症,尤其是降低脓毒性并发症的发生率[242,243,244,245]。对营养缺乏的CD患者,口服营养补充剂或管饲饮食可作为首选[241]。术前营养优化措施包括术前至少1周进行术前营养支持,包括肠内营养、肠外营养或联合营养方法[246]。术前EEN可以降低血清CRP的水平,缩短手术时间及减少术后脓肿、积液及吻合口瘘的发生[247,248]。但也有文献提示在手术前18~30 d行EEN可以恢复身体的营养贮存,降低术后并发症,缩小手术切除范围[244]*。活动期CD患者的蛋白质摄入量应达到1.2~1.5 g·kg-1·d-1[249]。应及时监测和纠正微量营养素缺乏,例如铁、维生素B12、维生素D和锌等[249]。
(2)糖皮质激素:术前使用糖皮质激素与多种术后并发症的高风险相关,包括浅表外科手术部位感染、深部间隙感染和吻合口瘘[250,251,252,253]*。此外,糖皮质激素与静脉血栓栓塞的风险增加相关[252]。围手术期通过减少术中应激剂量并在可能的情况下迅速减少糖皮质激素暴露(理想情况下手术时泼尼松剂量<20 mg/d)可以降低术后感染并发症的发生率[254]。
回顾性研究表明,在多重风险因素(糖皮质激素、免疫抑制剂及生物制剂联合治疗和多次手术切除)的背景下,患者发生腹腔内脓毒症的风险显著增加,在这些情况下,应考虑行保护性造口术[255,256]。一项前瞻性研究表明,糖皮质激素的使用和术前脓肿与CD回结肠切除术后吻合口并发症的发生率较高相关,当两种危险因素均存在时,应避免一期吻合,考虑保护性造口术[257]。
(3)免疫抑制剂:支持硫唑嘌呤、巯基嘌呤或甲氨蝶呤在围手术期安全性的数据大多是回顾性的,表明手术前持续使用不会对术后结果产生不利影响[251,258]。然而,一项前瞻性研究报告显示,在接受一期吻合手术的CD患者中,术前超过3个月及术后6周内服用硫嘌呤类药物,其腹部脓毒性并发症的风险增加(使用硫嘌呤类药物的风险为16%,而不使用硫嘌呤类药物治疗的风险为6%,P<0.05)[259]*。如果同时存在其他危险因素如术前腹腔内脓肿或结肠-结肠吻合,则脓毒性并发症的风险增加到24%,但当这两种危险因素均不存在时,感染性并发症的风险仅为4%(P = 0.001)。
(4)生物制剂:术前使用抗TNF制剂是否增加术后并发症曾有争议。有Meta分析显示术前12周内使用抗TNF制剂显著增加CD术后腹腔内脓肿和再住院率[260]。但所纳入的研究多为回顾性、小样本的研究,证据级别极低[261]。而最近的一项前瞻性多中心队列研究,共纳入947例IBD患者,其中CD患者640例,多因素分析显示术前12周内应用抗TNF制剂并不增加任何感染和手术部位感染风险[262]*。一项回顾性研究显示,CD患者行微创回结肠切除术术前接受抗TNF制剂、UST、VDZ与术前3个月内未接受生物制剂治疗相比,术后具有等同的安全性,4组腹腔内脓毒性并发症、手术部位感染率、30 d总体发病率等差异均无统计学意义[263]。故目前的证据显示CD术前使用生物制剂如抗TNF制剂、VDZ和UST治疗,不会增加术后并发症的风险,CD术前无需强制停用生物制剂[2],但具体的决策应该是个体化的。
(5)抗凝:CD患者不仅患深静脉血栓(deep vein thrombosis,DVT)形成和肺部栓塞的风险高于因其他疾病需要腹部手术的患者,而且患其他血栓栓塞并发症的风险也更高[264,265]*。静脉血栓栓塞(venous thromboembolism,VTE)风险的增加是多因素的,炎症活动、长期住院、糖皮质激素暴露、营养不良、贫血、血小板增多和行动能力下降都会增加CD围手术期VTE风险[264,266]。急诊手术也是VTE的一个独立风险因素[267]。CD患者术后出现VTE的平均时间为10.8 d,尽管风险至少延长到术后30 d[267]。
推荐意见36:对于有复发危险因素的CD患者,建议在肠切除术后进行积极预防性治疗。(证据等级:2,推荐强度:强)
推荐理由:CD术后复发的危险因素包括吸烟、诊断时年龄较轻、既往肠道手术史、穿透性疾病、肛周病变、广泛小肠疾病(累及肠道长度≥50 cm)[268]。切除时的组织学特征,如阳性切除边缘、肌间和黏膜下神经丛炎以及肉芽肿,也可以预测术后CD复发[269]*。此外,微生物因素如切除和术后回肠黏膜中的细菌微生态失调和低丰度的粪杆菌,与内镜下复发的风险增加有关[270]。对于有复发危险因素的CD患者,建议在肠切除术后进行预防性治疗[271,272]。预防性治疗通常在手术后2~4周开始。
美沙拉嗪在预防CD术后复发方面的疗效有限,一项Meta分析表明,5-ASA组术后12个月的内镜缓解率并不高于安慰剂组[273]*。甲硝唑和奥硝唑已被证明有助于预防术后临床和内镜下复发[274,275]*,但耐受性差和长期使用的不良反应限制了咪唑类抗生素的临床应用。复发高危患者可选择生物制剂或免疫抑制剂预防复发[276]。
推荐意见37:硫嘌呤类药物能够有效预防CD术后的临床和内镜下复发。(证据等级:2,推荐强度:弱)
推荐理由:硫嘌呤类药物是CD治疗中常用的免疫抑制药物,包括硫唑嘌呤和6-MP。目前的研究显示硫嘌呤类药物能够有效预防CD术后的临床和内镜下复发[271,277]*,同时联合甲硝唑效果更佳[271,278]。硫嘌呤类药物的疗效优于美沙拉嗪但不如抗TNF单抗[279,280]*。
一项预防术后复发的随机对照研究将81例伴≥1个高危因素的CD患者术后随机分为观察组和对照组,观察组为甲硝唑(3个月)+硫唑嘌呤(12个月)组,对照组为甲硝唑(3个月)+安慰剂(12个月),随访1年发现甲硝唑+硫唑嘌呤组的内镜复发率显著低于甲硝唑+安慰剂对照组(43.7%比69.0%,P = 0.048)[281]。对6项随机对照试验的汇总分析显示,在低风险患者中,CD患者回结肠切除术后1年临床复发的绝对风险在抗TNF单抗组为3.7%,硫嘌呤组为17.9%;在高危患者中,抗TNF单抗组和硫嘌呤组的临床复发率分别为18.2%和27.3%;提示在预防CD回结肠切除术后内镜和临床复发方面,抗TNF单抗优于硫嘌呤类药物[282]*。
推荐意见38:生物制剂可有效预防及治疗术后CD复发,可使用术前有效生物制剂在术后继续治疗。(证据等级:2,推荐强度:强)
推荐理由:IFX预防及治疗CD术后复发的作用已被广泛研究,可降低内镜下及组织学复发率[276,283,284],疗效优于安慰剂、美沙拉嗪和硫嘌呤类药物。一项随机试验显示接受IFX治疗的患者1年内镜复发率为9.1%,显著低于安慰剂组患者的84.6%(P = 0.0006);IFX治疗组组织学复发率为27.3%,显著低于安慰剂组的84.6%(P = 0.01)[284]。一项全球多中心随机对照研究共纳入297例CD术后患者,随机接受IFX或安慰剂治疗,结果发现76周时,IFX组的内镜下复发率为31%,低于安慰剂组的60%(P<0.001),但IFX组临床复发率为13%,安慰剂组则为20%,两组间差异无统计学意义(P = 0.097)[285]。对前瞻性研究的Meta分析显示,与非生物制剂治疗组相比,抗TNF制剂可显著降低内镜复发率、严重内镜复发率和临床复发率,提高维持缓解率[286]*。抗TNF制剂是预防和治疗CD术后复发的有效药物[287,288],在手术前后使用相同的抗TNF制剂对预防术后复发有效[287]。ADA和IFX在预防CD术后内镜和临床复发方面疗效相似[289,290]。
VDZ和UST通常用于抗TNF制剂治疗失败或有抗TNF制剂药物禁忌证的CD术后患者[291]。一项西班牙ENEIDA数据库的研究纳入的病例中80%为具有至少一项复发高危因素的CD患者,结果显示,CD术后3个月接受UST和VDZ治疗,在手术后12个月出现临床复发的累积概率分别为32%和30%,内镜复发率(Rutgeerts评分>i1)分别为42%和40%[292]*,与抗TNF制剂疗效相似[287],提示UST和VDZ对预防CD术后复发高危患者有效[292]。近期一项回顾性、多中心真实世界的研究观察CD术后早期予以抗TNF制剂、VDZ和UST预防的疗效,包括297例患者,其中224、39和34例患者分别接受抗TNF制剂、VDZ和UST治疗,1年内总体内镜下复发率为41.8%;在控制混杂因素后,抗TNF组和其他组之间的内镜下复发率差异无统计学意义[293]。
推荐意见39:推荐CD患者术后6个月或出现症状时复查内镜,以评估是否复发。如果不能耐受内镜检查,使用FC联合CTE/MRE替代评估。(证据等级:2,推荐强度:强)
推荐理由:CD术后1年内镜检查的患者中,CD的复发率为72%[294]。内镜下复发通常先于临床症状,因此内镜检查被认为是CD术后复发的诊断金标准[295]。术后6个月内镜检查时吻合口溃疡深度和溃疡环周范围与术后18个月复发相关[296]*。建议CD患者术后6个月复查内镜,以评估是否复发。早期结肠镜检查和针对内镜下复发的逐级治疗,比单独使用常规药物治疗更能预防CD术后复发[280]。
如不能耐受内镜检查,可用其他替代评估方法,如FC、肠道超声、CTE、MRE等。
前瞻性临床试验结果显示FC检测因具有足够的敏感性可监测肠切除术后CD复发,其预测值可用于识别最有可能复发的患者,同时FC水平还可用于监测CD复发患者对治疗的反应[18]。
肠道超声在检测CD术后方面具有较好的敏感性和特异性,并且与回肠结肠镜有很好的相关性[57]。一项系统综述和Meta分析发现,肠道超声在检测术后复发方面的敏感性为0.94,特异性为0.84;肠壁厚度≥5.5 mm是预测术后严重复发(Rutgeerts评分≥i3)的最佳阈值[297]。
CTE是评估CD患者回结肠切除术后复发的可靠方法,CTE可以作为内镜检查的一个重要的补充工具来评估CD的术后病程[298]。MRE对评估CD回结肠切除术后复发具有同样价值[299]。
推荐意见40:接受硫嘌呤类药物治疗的CD患者,治疗前可考虑进行NUDT15基因型检测,有条件的单位可在治疗中监测6-TGN浓度指导药物剂量调整。(证据等级:2,推荐强度:弱)
推荐理由:硫嘌呤类药物主要不良反应包括骨髓抑制、肝功能损害、胃肠道反应、感染等,其中白细胞减少是亚洲人群最常见的不良反应。2014年韩国学者首先报道,NUDT15基因R139C位点变异与硫嘌呤类药物导致的早期白细胞减少显著相关(OR = 35.6,P = 4.88×10-94),其预测硫嘌呤类药物诱导的早期白细胞减少敏感性和特异性分别高达89.4%和93.2%[300]*。来自中国、日本及欧美人群的研究数据均证实该突变的意义[170,301,302],且亚洲人群T等位基因突变频率高达13%,相比于TPMT基因型,NUDT15更适合作为亚洲人群用药前筛查的基因标志物[303]。此外,NUDT15基因c.415C>T、c.36_37insGGAGTC和c.52G>A突变也是硫嘌呤类药物相关白细胞减少症的危险因素[170]。大样本随机对照研究显示,用药前根据NUDT15基因型进行药物剂量的调整可显著减少硫嘌呤相关白细胞减少[304]*。以上结果提示在亚洲人群中,用药前检测NUDT15基因型可显著减少白细胞减少的不良反应。
6-硫鸟嘌呤核苷酸(6-thioguanine nucleotide,6-TGN)是硫嘌呤类药物发挥治疗作用的主要活性代谢产物,一项系统评价提示CD缓解期患者6-TGN浓度高于活动期患者。6-TGN大于230 pmol/8×108红细胞(red blood cells,RBC)的患者临床缓解率较高,其毒性阈值为450 pmol/8×108 RBC,因此推荐治疗期间6-TGN浓度为230~450 pmol/8×108 RBC[305]*。但研究的异质性大,至今对6-TGN的阈值和作用仍存争议,且检测要求较高,目前仅推荐有条件单位进行硫嘌呤类药物的浓度监测。
推荐意见41:接受IFX治疗的CD患者,建议进行治疗药物监测指导治疗。(证据等级:2,推荐强度:强)
推荐理由:IFX治疗药物监测(therapeutic drug monitoring,TDM)包括药物浓度监测及抗IFX抗体(antibodies to infliximab,ATI)监测[306]。TDM方式分为主动TDM和被动TDM两种。主动TDM是一种基于预定的血清药物水平的个体化治疗。一项随机、平行组、开放标签的临床试验共分析了挪威20家医院的454例接受IFX维持治疗的成人类风湿关节炎、脊柱关节炎、银屑病关节炎、UC、CD或银屑病患者,其中,227例患者在IFX维持治疗期间主动TDM并对药物实时调整剂量和间隔,该研究目标药物浓度为3~8 μg/ml,若抗药抗体>50 μg/L,则转换治疗方案;227例患者接受标准IFX治疗,未行TDM。在观察至52周时,TDM组维持缓解率为73.6%,显著高于标准治疗组的55.9%(P<0.001)[307]*。然而,来自该研究组的另一篇报道显示,在治疗30周观察终点时,主动TDM的缓解率为50.5%,标准治疗组的缓解率53.0%,两组之间缓解率差异无统计学意义(P = 0.78)[308]*。TAXIT研究观察主动TDM给患者带来的临床获益,该研究将IFX目标谷浓度设定在3~7 μg/ml。对于谷浓度不足3 μg/ml的患者,采取优化治疗的方式提高IFX谷浓度。经过优化治疗,患者的临床缓解率从65%提高至88%(P = 0.02)[309]*。被动TDM通常是对药物疗效欠佳或药物失应答的患者,在疾病活动时进行的TDM。一项来自丹麦的随机、单盲、多中心、对照研究,共纳入69例对IFX继发性失应答的CD患者,33例患者依据TDM结果(IFX治疗浓度≥3 μg/ml),而另外36例患者基于临床经验进行治疗策略调整,结果显示,两组患者临床缓解率分别为58%和53%,差异无统计学意义(P = 0.81),但前者医疗费用明显降低[310]。一项Meta分析显示,与被动TDM相比,主动TDM治疗失败率(RR = 0.46,95%CI:0.21~0.98,P = 0.04)和住院率(RR = 0.33,95%CI:0.21~0.54,P<0.01)均显著下降[311]*。
推荐意见42:推荐病程超过8年的结肠受累的CD患者接受肠镜检查以筛查肠道癌变,结肠镜筛查的频率取决于癌变风险分级。对于CD相关小肠癌及肛周癌变,目前尚无证据支持常规筛查。(证据等级:3,推荐强度:强)
实施建议:与普通人群相比,CD患者罹患结直肠癌的标准化发病率(standardized incidence ratio,SIR)更高(SIR=4.4,95%CI:1.5~7.4),尤其是广泛结肠受累的CD患者(SIR:18.2,95%CI:7.8~35.8)。随着病程的延长,结直肠癌累积发病风险逐渐升高,10年、20年和20年以上的累积发病风险分别为1%、2%和5%[312]。一项大型队列研究显示,与正常人群相比,CD患者罹患结直肠癌的风险(HR=1.40,95%CI:1.27~1.53)及因结直肠癌死亡的风险(HR=1.74,95%CI:1.54~1.96)更高;病程≥8年的结肠受累的CD患者具有更高的结直肠癌发病风险[313]*。IBD相关结直肠癌约占结直肠癌年死亡率的2%,占IBD患者年死亡率的10%~15%[314]。以上流行病学数据提示结直肠癌风险在诊断为结肠受累的CD后8~10年开始上升,因此,推荐所有结肠受累的CD患者应在疾病诊断8年后常规接受结肠镜检查,以筛查肠道癌变。接受肠镜筛查时,应从多个结肠段进行多部位肠黏膜活检,特别是对炎症部位溃疡边缘进行活检,以评估组织学疾病活动度和受累范围,将有助于不典型增生的检出,并指导未来的监测间隔[315]。在初次肠镜筛查后,后续肠镜筛查的间隔时间可根据疾病风险来决定。推荐高、中、低风险患者肠镜筛查的间隔时间分别为每年、每2~3年、每5年。建议在疾病缓解期进行肿瘤筛查,以减少炎症对肿瘤筛查的影响(图1)[316]*。


一项Meta分析显示,CD小肠癌的发病率为30/100 000人年[317]。CD患者小肠癌的发生率为正常人群的10倍[318]*。CD相关小肠癌多为腺癌,多见于空肠下段和回肠,且与穿透和狭窄型疾病行为、既往手术史及病程相关。目前尚无明确证据支持对CD小肠癌风险进行常规筛查,但是如果患者存在病史长、难治性、肠道狭窄或相关症状,需注意是否合并小肠癌变[316]。
CD合并肛周病变患者肛周癌变的风险增加,通常发生于诊断CD 25年后及发现肛瘘10年后[319]*。有限的流行病学数据显示CD合并肛门鳞状细胞癌的发生率与正常人群相似[320]*。目前尚无足够证据支持常规对CD肛周癌变进行筛查,但是临床医师应该在日常实践中注意可疑的肛周症状改变[316]。
推荐意见43:CD患者应常规进行营养评估与营养监测,并根据结果制定个体化的营养支持治疗方案。(证据等级:2,推荐强度:强)
实施建议:IBD的营养障碍包括营养不良和营养风险。营养不良是由于机体结构和功能发生改变,导致营养供给、消化、吸收和需求不平衡的病理状态,包括宏量营养素缺乏和微量营养素缺乏。营养风险是指现存的或潜在的营养因素导致患者出现不良预后结局的风险。80%以上的CD患者存在营养不良或营养风险[321,322]*。营养不良及营养风险是导致不良预后的主要因素,包括住院时间延长、并发症发生率和死亡率增加等。因此,应常规对CD患者进行营养评估。营养风险筛查的工具有多种,最常使用的是营养风险筛查工具2002(NRS-2002),该评分旨在识别需要接受营养治疗的目标人群。对于营养不良的评估,尚需完善的营养评估,包括主观和客观两部分。主观评估多采用患者主观整体评估量表(PG-SGA)作为评定工具。客观评估指标包括体质量指数(BMI)、实验室检查(含代谢指标)及人体成分分析(含肌肉量及肌力)等[323]。目前常用全球领导人发起的营养不良(GLIM)标准对营养不良进行评估和分级[324]。
推荐意见44:建议对CD患者的精神健康状况进行评估,发现患者出现心理问题时,应及时干预。(证据等级:1,推荐强度:强)
推荐理由:CD患者常合并抑郁和焦虑[325,326]。一项Meta分析显示,IBD患者合并焦虑症的比例为32.1%,合并抑郁症的比例为25.2%,其中,CD患者合并焦虑症(OR=1.2,95%CI:1.1~1.4)和抑郁症(OR=1.2,95%CI:1.1~1.4)的风险高于UC患者[327]*。合并焦虑及抑郁与CD患者全因住院率及医疗保健利用率增加相关[328],且显著增加治疗升级、急诊就诊及不良预后的风险[329]。因此,建议对CD患者进行心理健康状态评估。目前最常用的筛选工具为医院焦虑抑郁(HADS)量表及SCL-90症状自评量表等。
一项随机对照研究评估两种心理干预疗法对CD患者抑郁和疾病活动度的影响[330]。161例患有抑郁症的CD青少年患者被随机分配接受3个月的认知行为疗法或非指导性的支持性倾听治疗,结果显示,与基线相比,两种治疗手段均可显著降低儿童抑郁的量表评分(P<0.0001);且在非糖皮质激素使用亚组中,与非指导性支持性治疗相比,认知行为疗法能显著降低儿童CD活动指数(β=5.54,95%CI:0.49~10.06,P = 0.03),提示心理治疗可作为CD治疗的有效辅助手段[330]。因此,一旦发现CD患者存在心理问题时,应及时与心理医师沟通,必要时给予患者专业的心理和精神方面的治疗。
尽管近年CD的治疗药物取得很大进展,但仍无法突破治疗的"天花板",内镜下有效率报道大多在40%~60%[331,332]。除了目前已有的生物制剂及小分子药物外,采用多靶点药物及联合治疗难治性CD、粪菌移植、干细胞注射治疗、探索新的治疗靶点药物等仍是当下研究的热点[333,334,335]。多项研究表明,联合生物制剂治疗相对于单独使用能够提高治疗效果[336,337],Chapman等[338]还提出生物制剂降阶梯治疗的策略。此外,2019及2020年国内的两项共识推荐干细胞局部注射可作为肛周CD的有效治疗手段[339,340]。新的生物制剂如抗白细胞介素23单抗及口服小分子药物如鞘氨醇-磷酸受体调节剂有望在不久的将来应用于临床[341,342,343,344,345]。
未来,基于现代生物学的多组学研究,将有助于临床工作者对CD的发病机制有更深的理解,并应用于疾病分型、疾病进展及药物疗效预测,从而提高疗效,降低并发症发生率,改善患者的预后。
指南编写组专家名单(按姓氏汉语拼音排序)
起草小组专家:
曹倩(浙江大学医学院附属邵逸夫医院消化内科)、陈旻湖(中山大学附属第一医院消化内科)、高翔(中山大学附属第六医院消化内科)、何瑶(中山大学附属第一医院消化内科)、冉志华(上海健康医学院附属周浦医院消化内科)、夏君(宁波诺丁汉大学GRADE中心)
专家组成员:
曹倩(浙江大学医学院附属邵逸夫医院消化内科)、陈旻湖(中山大学附属第一医院消化内科)、陈宁(北京大学人民医院消化内科)、陈焰(浙江大学医学院附属第二医院消化内科)、董卫国(武汉大学人民医院消化内科)、窦艳(解放军总医院消化内科)、杜奕奇(海军军医大学第一附属医院消化内科)、高翔(中山大学附属第六医院消化内科)、郭红(重庆市人民医院消化内科)、韩玮(安徽医科大学第一附属医院消化内科)、何瑶(中山大学附属第一医院消化内科)、胡品津(中山大学附属第六医院消化内科)、胡益群(厦门大学附属中山医院消化内科)、黄梅芳(武汉大学中南医院消化内科)、霍丽娟(山西医科大学第一医院消化内科)、姜支农(浙江大学医学院附属邵逸夫医院病理科)、兰平(中山大学附属第六医院结直肠肛门外科)、李瑾(中山大学附属第八医院消化内科)、李军(北京大学第三医院消化内科)、李俊霞(北京大学第一医院消化内科)、李延青(山东大学齐鲁医院消化内科)、李毅(解放军东部战区总医院普通外科)、李玥(中国医学科学院北京协和医学院北京协和医院消化内科)、梁洁(空军军医大学西京医院消化病医院)、刘小伟(中南大学湘雅医院消化内科)、刘玉兰(北京大学人民医院消化内科)、刘占举(同济大学附属第十人民医院消化内科)、毛仁(中山大学附属第一医院消化内科)、缪应雷(昆明医科大学第一附属医院消化内科)、牛俊坤(昆明医科大学第一附属医院消化内科)、欧阳钦(四川大学华西医院消化内科)、钱家鸣(中国医学科学院北京协和医学院北京协和医院消化内科)、冉志华(上海健康医学院附属周浦医院消化内科)、沈博(美国哥伦比亚大学医学中心)、沈骏(上海交通大学医学院附属仁济医院消化内科)、施嫣红(同济大学附属第十人民医院消化内科)、孙菁(上海交通大学医学院附属瑞金医院消化内科)、田德安(武汉同济医院消化内科)、汪芳裕(解放军东部战区总医院消化内科)、王化虹(北京大学第一医院消化内科)、王晓艳(中南大学湘雅三医院消化内科)、王新颖(南方医科大学珠江医院消化内科)、王英德(大连医科大学附属第一医院消化内科)、王玉芳(四川大学华西医院消化内科)、魏艳玲(陆军军医大学大坪医院消化内科)、吴开春(空军军医大学西京医院消化病医院)、吴小平(中南大学湘雅二医院消化内科)、夏璐(上海嘉会国际医院消化内科)、杨红(中国医学科学院北京协和医学院北京协和医院消化内科)、张红杰(江苏省人民医院消化内科)、张虎(四川大学华西医院消化内科)、张盛洪(中山大学附属第一医院消化内科)、张晓岚(河北医科大学第二医院消化内科)、张晓琦(南京大学医学院附属鼓楼医院消化内科)、张亚历(南方医科大学南方医院消化内科)、郑鹏远(郑州大学第五附属医院消化内科)、郑青(上海交通大学医学院附属仁济医院消化内科)、郑长清(中国医科大学附属盛京医院消化内科)、郅敏(中山大学附属第六医院消化内科)、智发朝(南方医科大学南方医院消化内科)、钟捷(上海交通大学医学院附属瑞金医院消化内科)、朱兰香(苏州大学附属第一医院消化内科)、朱良如(华中科技大学同济医学院附属协和医院消化内科)、朱维铭(江苏省中医院肛肠科)
秘书组成员:
晁康(中山大学附属第六医院消化内科)、简易成(上海健康医学院附属周浦医院消化内科)、林斯楠(中山大学附属第一医院消化内科)、柳婧(浙江大学医学院附属邵逸夫医院消化内科)、赵赛(上海道田循证科技有限公司)
所有作者均声明不存在利益冲突





















