
探索构建入职住院医师置信职业行为指标体系,为针对性开展入职住院医师培训和能力评价提供支撑。
以国内外已有的住院医师置信职业行为指标体系为基础,经过两轮德尔菲专家咨询对入职住院医师置信职业行为指标进行筛选和优化。采用均数、变异系数描述指标评分情况,用专家权威程度和肯德尔协调系数判断结果的可靠性。
纳入17个住院医师置信职业行为指标,确定住院医师在入职时和第一年末应达到的各指标的置信级别。
初步构建了入职住院医师置信职业行为指标体系。
版权归中华医学会所有。
未经授权,不得转载、摘编本刊文章,不得使用本刊的版式设计。
除非特别声明,本刊刊出的所有文章不代表中华医学会和本刊编委会的观点。
随着以胜任力为导向的第三代医学教育改革在世界范围内不断推进[1, 2, 3, 4],我国2018年由教育部、国家卫生健康委员会等部门联合发布《关于加强医教协同实施卓越医生培训教育计划2.0的意见》,提出要紧紧围绕健康中国战略实施,推进以胜任力为导向的教育教学改革。对于医学生和住院医师胜任力的评价有很多方法,其中基于胜任力框架的里程碑评价方式目前已逐渐被更易于操作的基于临床工作场景的置信职业行为(entrustable professional activities,EPAs)评价所替代[5, 6]。EPAs理念于2005年由荷兰学者Ten Cate首次提出,是包含多种胜任力的关键临床实践行为,上级医师通过对学员从事医疗行为被信任的程度(即置信)实现对胜任力的评价,优点是基于工作场所和便于师资掌握评价标准,发展至今其应用前景已经获得国际医学教育领域的广泛认可。目前,针对医学生和住院医师的EPAs研究已进入活跃期,通过文献检索数据库Web of Science对目前国际上以入职住院医师置信职业行为为主要研究内容的文献进行深入分析,检索主题包含“entrustable professional activity OR entrustability、medical education AND entrustment、medical education AND EPAs、EPAs AND medicine、EPAs AND health professional education”,检索2000至2022年文献,去除重复和非论文后筛选出848篇相关文献。从2005年开始有相关论文至2011年,全球年发文量基本在5篇以下。之后逐年递增,到2020年已经超过年发表100篇论文。相关研究地区集中在欧美发达国家,以美国、加拿大和荷兰最多。聚焦的研究焦点主要集中在EPAs指标开发构建和EPAs实施和评估,其中针对住院医师的EPAs指标构建主要应用于入职住院医师(即医学生本科毕业阶段)、住院医师阶段和专科医师阶段。我国相关领域研究仍处于起步阶段,在医学教育中具有承上启下作用的住院医师规范化培训(以下简称“住培”)已有我国自己的住院医师核心胜任力框架共识[7]、全国统一的培训标准及结业理论考核。北京大学第一医院在国内首次构建了我国住院医师的EPAs指标[8],但因全国统一的执业医师考试是在院校教育后、住院医师规范化培训期间进行的,对于临床医学本科教育的出口和住院医师规范化培训入口质量并没有全国统一的评价标准,所以临床医学本科毕业生的能力存在参差不齐的问题。本研究试图探索构建医学生本科毕业进入到住院医师阶段应具备的EPAs指标体系,为开展入职住院医师人员岗位置信职业行为能力评价等研究与实践提供支撑。
本研究以国际上应用最为广泛且认可度最高的2个入职住院医师EPAs指标体系和国内首个住院医师通用EPAs指标体系为基础[8, 9, 10],通过归类、整理、合并,初步拟定入职住院医师核心EPAs。然后采用德尔菲法,包括两轮专家函询,筛选、优化指标,并确定住院医师在入职时和在第一年末应达到的各指标的置信级别(预期置信级别),构建入职住院医师EPAs指标体系。
本研究以北京市4家三级甲等医院的27位专家为咨询对象,4家医院均为北京市卫生与计划生育委员会认定的住院医师规范化培训基地。专家包括住培基地负责人、教学主任、教学秘书、教学经验丰富的临床一线教师、住培管理经验丰富的行政部门人员。为了使专家咨询结果更加准确、客观,本研究在调查前特别对参与本次调研的专家说明此次研究的目的,专家咨询表的设计及具体填写要求采取面对面的形式向专家进行解释说明。
以2014年美国医学院联合会(Association of American Medical Colleges,AAMC)发布的13项EPAs和2015年加拿大医学院联合会(Association of Faculties of Medicine of Canada,AFMC)发布的住院医师12项EPAs[9, 10]为基础,参考北京大学第一医院发布的国内首个住院医师15项通用EPAs指标[8],将一些本质及内涵一致但因翻译或名称有差异的指标进行了归类、整理和合并,并结合入职住院医师特点和我国住培实际情况对部分指标进行调整,初步形成23项入职住院医师核心EPAs指标。
第一轮函询请专家对各指标的重要性和可行性进行评分并给出相关修改建议,评分采用Likert 5级评分法,重要性指标划分为5个量度:5=非常重要;4=重要;3=一般;2=不重要;1=非常不重要。可行性指标划分为5个量度:5=非常可行;4=比较可行;3=一般可行;2=不太可行;1=完全不可行。同时专家需对每项EPA在住院医师入职时和第一年末应当达到的置信级别进行分级,级别1是住院医师在上级医师的直接监督下无法完成特定职业行为;级别2是住院医师在上级医师的全程、直接监督下完成特定职业行为;级别3是住院医师在上级远程、间接监督下完成特定职业行为;级别4是住院医师能够独立胜任特定职业行为;级别5是住院医师能够监督指导其他人完成特定职业行为。第一轮咨询表还包括专家基本信息,专家对指标内容的熟悉程度及判断依据。第一轮函询后,根据专家意见对指标进行整理修改并形成第二轮专家咨询表,专家对改进后的指标再次进行重要性和可行性评分,并提出不同阶段预期置信级别。
采用SPSS 24.0软件进行统计学处理。采用均数、变异系数(coefficient of variation,CV)描述指标评分情况。对重要性或可行性平均分在4.00分以下、CV在20.00%以上的指标进行重点调整,包括剔除、修改或保留。用专家权威程度(Cr)和肯德尔协调系数(W)判断结果的可靠性,Cr>0.70认为可接受[11]。
咨询专家共27人,副高级及以上职称占比55.56%;博士占比70.37%,硕士及以上占比96.30%;专家年龄均在30岁以上,40岁以上的专家共18位,占总人数的66.67%;参加工作年限超过10年的专家共19位,占总人数的70.37%;专家工作科室涵盖内科、外科、急诊科、妇产科、全科、教育处。两轮问卷回收率均为100.00%,表明专家的积极性较高。专家的权威程度:第一轮Cr=0.850>0.70,第二轮Cr=0.889>0.70,均处于较高水平,表明专家权威性较好。专家意见协调程度:第二轮德尔菲专家咨询整体测量条目的专家协调系数高于第一轮(分别为0.741和0.738),且EPAs指标和预期置信级别的显著性检验P值均<0.05,故专家意见具有一致性,研究结果可靠。
第一轮EPAs指标专家评价中有8项指标的重要性、可行性平均分在4.00分以下,或者变异系数在20.00%以上。8项指标分别为“开具并讨论医嘱和处方;公共卫生事件应对;对患者进行基本管理、健康促进和预防医学教育;参与跨学科团队;临床教学;提出临床问题和检索证据以提高患者照护质量;科研及学术成果;发现系统缺陷,致力于安全文化和改进”。其中“公共卫生事件应对”这一指标在重要性和可行性两方面均大于4.00分,变异系数20.80%虽然大于20.00%,但超过范围较小,且专家建议在后疫情时代住院医师同样需要对公共卫生事件高度重视,故保留该指标,其余7项指标予以剔除。另外根据专家建议,指标“困难情况下沟通能力(告知坏消息)”修改为“诊治中与患者及家属、技师、护理人员沟通能力”;补充指标“医疗信息系统的使用”。
第二轮专家咨询中,除了“公共卫生事件应对”指标以外,其余16项指标的重要性和可行性评分均在4.00分以上,且变异系数小于15.00%,表明专家普遍认同目前的指标设计。同时,专家没有提出对指标体系内容的修改建议,意见趋于一致。形成最终的入职住院医师EPAs指标体系,具体结果见表1。

入职住院医师EPAs指标专家评价结果
入职住院医师EPAs指标专家评价结果
| 序号 | EPAs指标名称 | 重要性 | 可行性 | ||||
|---|---|---|---|---|---|---|---|
| 平均值 | 标准差 | 变异系数(%) | 平均值 | 标准差 | 变异系数(%) | ||
| 1 | 病史采集和体格检查 | 4.96 | 0.19 | 3.83 | 4.93 | 0.27 | 5.48 |
| 2 | 接诊后对鉴别诊断优先级排序 | 4.78 | 0.42 | 8.79 | 4.59 | 0.50 | 10.89 |
| 3 | 推荐和解释常规诊断性检查的筛查检测 | 4.63 | 0.49 | 10.58 | 4.52 | 0.51 | 11.28 |
| 4 | 根据诊断结果制定初步治疗方案 | 4.52 | 0.51 | 11.28 | 4.70 | 0.47 | 10.00 |
| 5 | 口头汇报接诊情况 | 4.48 | 0.51 | 11.38 | 4.52 | 0.51 | 11.28 |
| 6 | 在病历中记录接诊情况 | 4.70 | 0.47 | 10.00 | 4.74 | 0.45 | 9.49 |
| 7 | 一般临床问题识别与处理 | 4.56 | 0.51 | 11.18 | 4.48 | 0.51 | 11.38 |
| 8 | 医疗文书书写 | 4.74 | 0.45 | 9.49 | 4.67 | 0.48 | 10.28 |
| 9 | 转入或转出患者时照护责任的交接 | 4.37 | 0.56 | 12.81 | 4.19 | 0.62 | 14.80 |
| 10 | 危急重症识别与处理 | 4.41 | 0.64 | 14.51 | 4.37 | 0.63 | 14.42 |
| 11 | 执行基本操作 | 4.44 | 0.51 | 11.49 | 4.48 | 0.51 | 11.38 |
| 12 | 公共卫生事件应对 | 4.00 | 0.48 | 12.00 | 3.85 | 0.60 | 15.58 |
| 13 | 获取检查和操作的知情同意 | 4.59 | 0.50 | 10.89 | 4.59 | 0.50 | 10.89 |
| 14 | 诊治中与患者、技师、护理人员沟通能力 | 4.37 | 0.49 | 11.21 | 4.37 | 0.49 | 11.21 |
| 15 | 基础知识和理论的学习 | 4.37 | 0.49 | 11.21 | 4.56 | 0.58 | 12.72 |
| 16 | 专业责任感 | 4.96 | 0.19 | 3.83 | 4.26 | 0.59 | 13.85 |
| 17 | 医疗信息系统的使用 | 4.30 | 0.61 | 14.19 | 4.33 | 0.55 | 12.70 |
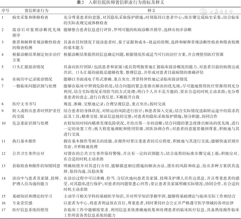
根据专家意见,对各项EPA指标的内容进行删改后,形成各指标释义,具体见表2。

入职住院医师置信职业行为指标及释义
入职住院医师置信职业行为指标及释义
| 序号 | 置信职业行为 | 释义 |
|---|---|---|
| 1 | 病史采集和体格检查 | 充分尊重患者的意愿,对其隐私采取保护措施;时刻保持以患者中心;按步骤完成病史采集;结合临床的实际表现完成体格检查 |
| 2 | 接诊后对鉴别诊断优先级排序 | 能够整合患者信息进行评价,罗列可能的疾病诊断并排序,选择出初步诊断 |
| 3 | 推荐和解释常规诊断性检查的筛查检测 | 具备在任何情况下接诊患者时,基于证据和成本-效益的原则,选择和解释常规诊断性检查和筛查检测的基本能力 |
| 4 | 根据诊断结果制定初步治疗方案 | 根据诊断结果提供的信息确定问题,根据情况形成适当可行的治疗方案,并合理使用医疗资源 |
| 5 | 口头汇报接诊情况 | 具备向医疗团队(包括患者和家属)成员简明扼要地汇报临床接诊概况的能力,对患者目前的病情达成共识。口头汇报的前提是能够收集、整理信息,并形成对患者目前病情的准确评估 |
| 6 | 在病历中记录接诊情况 | 能够以书面或电子形式准确、重点突出、背景特异性地记录临床接诊情况 |
| 7 | 一般临床问题识别与处理 | 能够在临床中辨别危险状况;结合问题的紧急度排出解决的优先级;尽可能地使得医疗资源得到充分利用,结合实际情况采用恰当的方式处理;明白个人并不是万能的,要在合适的时机主动求助;充分尊重患者的意志,进行自我反思,不断提升自我 |
| 8 | 医疗文书书写 | 规范、准确、完整地记录;合理呈现信息,重点突出;按时完成 |
| 9 | 转入或转出患者时照护责任的交接 | 结合患者的身体状况,对转运的风险进行估计;和患者深入交流;结合实际情况选取转运途中的需求药品及工具;精准交接,保证信息链的完整;对患者的隐私采取保护措施;划分职能,协同合作 |
| 10 | 危急重症识别与处理 | 在较短的时间内精准发现危险状况,并给出第一步的诊断;结合问题的紧急度排出解决的优先级,进行一定的处置工作;极大程度地调配和使用资源,团队协调合作;对患者的意愿要做到尊重,积极地与其进行交流 |
| 11 | 执行基本操作 | 拥有基本操作等相关的技能,在操作时要注重患者的反应程度,积极地与其进行交流;能够快速识别并发症,并积极地处理 |
| 12 | 公共卫生事件应对 | 对潜在的公共卫生事件保持警惕,并且有一定的识别能力;结合流程的标准步骤完成上报;积极应对,在合适的时机主动求助 |
| 13 | 获取检查和操作的知情同意 | 明确病情并对其进行介绍,能够描述相应措施的解决办法,潜在的风险和收益,给出多种方案供其选择,保持沟通,沉稳决策 |
| 14 | 诊治中与患者及家属、技师、护理人员沟通的能力 | 在诊治过程中可以准确、恰当、分层次地向患者及家属、技师及护理人员传达消息,并且尊重患者的感受,对其隐私进行保护;对患者的问题要悉心回答;要让患者及家属明确实际情况;协同合作,在合适的时机主动求助 |
| 15 | 基础知识和理论的学习 | 主动学习相关学科的基础医学知识,并对所学知识掌握牢固,能够将基础理论与临床实际工作相结合 |
| 16 | 专业责任感 | 以患者为中心,将患者利益放在首位,尊重患者,同时秉持社会公正并严格遵守医学领域的各项法律 |
| 17 | 医疗信息系统的使用 | 在临床工作中能够按要求、利用信息系统准确地收集和处理患者的临床医疗信息,具备熟练操作临床工作所需各类信息系统的能力 |
经过两轮德尔菲专家咨询,专家对入职住院医师在不同阶段应达到的EPAs指标置信级别的意见相对集中,各项指标在入职住院医师不同阶段频数最高的置信级别所占总专家数的百分比均超过一半。17个入职住院医师EPAs指标在入职时及第一年末时的预期置信级别见表3。

入职住院医师EPAs指标应达到的置信级别
入职住院医师EPAs指标应达到的置信级别
| 序号 | EPAs指标名称 | 预期置信级别 | |
|---|---|---|---|
| 入职时 | 第一年末 | ||
| 1 | 病史采集和体格检查 | 3 | 3 |
| 2 | 接诊后对鉴别诊断优先级排序 | 2 | 3 |
| 3 | 推荐和解释常规诊断性检查的筛查检测 | 2 | 3 |
| 4 | 根据诊断结果制定初步治疗方案 | 2 | 3 |
| 5 | 口头汇报接诊情况 | 2 | 3 |
| 6 | 在病历中记录接诊情况 | 3 | 4 |
| 7 | 一般临床问题识别与处理 | 2 | 3 |
| 8 | 医疗文书书写 | 3 | 4 |
| 9 | 转入或转出患者时照护责任的交接 | 2 | 3 |
| 10 | 危急重症识别与处理 | 2 | 3 |
| 11 | 执行基本操作 | 2 | 3 |
| 12 | 公共卫生事件应对 | 2 | 2 |
| 13 | 获取检查和操作的知情同意 | 2 | 3 |
| 14 | 诊治中与患者、技师、护理人员沟通能力 | 2 | 3 |
| 15 | 基础知识和理论的学习 | 2 | 3 |
| 16 | 专业责任感 | 3 | 4 |
| 17 | 医疗信息系统的使用 | 3 | 4 |
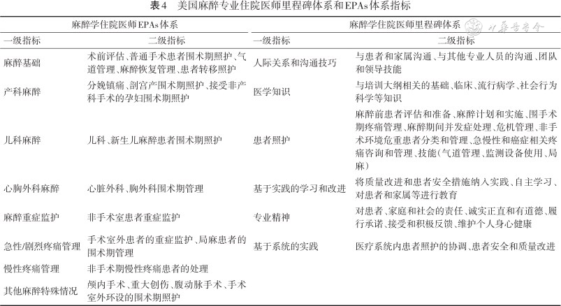
从20世纪末岗位胜任力的概念开始应用于医学教育领域,各国纷纷构建适应于本国医学人才培养的住院医师胜任力框架模型,又开始尝试通过里程碑二级指标来培训和评价住院医师的岗位胜任力。但应用过程中遇到很多困难,包括评价指标和工具让广大的临床师资掌握不易,相关的过程评价与临床实际工作脱节不易控制等。EPAs评价从某种程度进行了修正。为便于直观理解,表4列出了一份2021年美国新发表的麻醉专业住院医师里程碑体系和EPAs体系的异同[12]。可以看到,里程碑体系很多二级指标是对知识、技能和态度的综合描述,而EPAs评价指标是对临床医疗行为的描述,因此更容易在工作环境中被观察和评估。同时,在指导教师对住院医师评价时也不同,里程碑体系的指标评价分为5个或9个水平,评估者需要对照每一项二级指标的分级标准熟练掌握才能评价是新手、入门者、胜任者、精熟者还是专家;而EPAs评价中指导教师只需根据该项医疗行为的规范操作来判断是否信任(置信)学员独立开展,是只能学员看教师做,教师带着学员做、教师在旁边把关,学员独立完成还是学员可以教其他人(置信级别)做来进行评价,对于临床师资来说更为简便和直观。但EPAs的缺点是对于住培管理者和师资从理念到实践都有个接受过程,同时其不能完全替代胜任力里程碑评价的全部内容,其中例如患者安全和质量改进、沟通能力等还需要有专门的培训和评价。

美国麻醉专业住院医师里程碑体系和EPAs体系指标
美国麻醉专业住院医师里程碑体系和EPAs体系指标
| 麻醉学住院医师EPAs体系 | 麻醉学住院医师里程碑体系 | ||
|---|---|---|---|
| 一级指标 | 二级指标 | 一级指标 | 二级指标 |
| 麻醉基础 | 术前评估、普通手术患者围术期照护、气道管理、麻醉恢复管理、患者转移照护 | 人际关系和沟通技巧 | 与患者和家属沟通、与其他专业人员的沟通、团队和领导技能 |
| 产科麻醉 | 分娩镇痛、剖宫产围术期照护、接受非产科手术的孕妇围术期照护 | 医学知识 | 与培训大纲相关的基础、临床、流行病学、社会行为科学等知识 |
| 儿科麻醉 | 儿科、新生儿麻醉患者围术期照护 | 患者照护 | 麻醉前患者评估和准备、麻醉计划和实施、围手术期疼痛管理、麻醉期间并发症处理、危机管理、非手术环境危重患者分类和管理、急慢性和癌症相关疼痛咨询和管理、技能(气道管理、监测设备使用、局麻) |
| 心胸外科麻醉 | 心脏外科、胸外科围术期管理 | 基于实践的学习和改进 | 将质量改进和患者安全措施纳入实践、自主学习、对患者和家属等进行教育 |
| 麻醉重症监护 | 非手术室患者重症监护 | 专业精神 | 对患者、家庭和社会的责任、诚实正直和有道德、履行承诺、接受和积极反馈、维护个人身心健康 |
| 急性/剧烈疼痛管理 | 手术室外患者的重症监护、局麻患者的围术期管理 | 基于系统的实践 | 医疗系统内患者照护的协调、患者安全和质量改进 |
| 慢性疼痛管理 | 非手术期慢性疼痛患者的处理 | ||
| 其他麻醉特殊情况 | 颅内手术、重大创伤、腹动脉手术、手术室外环设的围术期照护 | ||
本研究参考美国和加拿大EPAs指标体系及北大第一医院发布的住院医师通用EPAs,邀请多个学科领域的管理专家及临床专家,结合我国实际情况及入职住院医师特点,初步构建国内首个入职住院医师EPAs指标体系。专家咨询中删除了“开具并讨论医嘱和处方;对患者进行基本管理、健康促进和预防医学教育;参与跨学科团队;临床教学;提出临床问题和检索证据以提高患者照护质量;科研及学术成果;发现系统缺陷,致力于安全文化和改进”7个指标。原因主要是该指标超出入职住院医师要求范畴,在此阶段学员难以胜任或无法反映临床实际能力。同时,将“困难情况下沟通能力(告知坏消息)”指标修改为“诊治中与患者、技师、护理人员沟通能力”。原因是告知坏消息属于与患者及家属沟通,实际工作中与技师及护理人员的沟通能力同样重要,应当在指标中予以体现。对于有争议的指标“公共卫生事件应对”,虽然刚入职的住院医师直接应对公共卫生事件机会较少,同时该项指标难以被测量和在实际场景中观察,但属于住院医师应具备的能力要求,尤其在后疫情时代应该对公共卫生事件高度重视,故保留该指标。该指标需要通过长期的考查以增加评价的准确性,在设置相关培训课程时应给予更多锻炼的机会。同时,多位专家提及“医疗信息系统的使用”对住院医师的重要性,对该指标予以补充。经过两轮专家咨询,最终确立17项入职住院医师EPAs,可以通过上级医师对学员进行EPAs评价来评估学员临床实际能力和岗位胜任力情况。
预期置信级别方面,17项EPAs指标中有5项在入职时应达到3级,其余12项指标达到2级;有4项指标在首年住培结束时应达到4级,12项指标达到3级,1项指标达到2级。分析中美之间EPAs指标预期置信级别的差异,主要是因为不同住院医师培养体系下入职住院医师人才临床经验的发展进程有所不同。美国医学生需要通过医师执业考试(United States Medical Licensing Examination,USMLE)才可以向住培基地申请,并经过严格选拔才可以入职住院医师,因此在入职前会对掌握的临床技能予以更多的锻炼。而我国住院医师在首年住培结束时才进行执业医师考试,因此入职时尚无执业资格,没有接诊患者及开处方的权利,在首年住培结束时才达到全部指标的置信水平并完成执业医师资格的考试。
本研究在构建EPAs指标体系时尽管覆盖了较多的科室及专家从业领域,但咨询的专家全部来自北京4家三级甲等医院,所构建的指标可能存在偏倚,其普适性有待进一步论证。构建的EPAs指标体系能否符合住培现状并在全国范围内适用,还需更多的实证研究。
由于EPAs的特点之一是基于工作场所的评价,也就为基于信息化的过程评价提供了契机。仍以麻醉专业为例,由于EPAs的评价体系中的一级指标就是不同的工作场景,如产科麻醉、儿科麻醉、心胸外科麻醉等,与麻醉住院医师实际参与的麻醉工作场景是一致的,也就方便了上级指导医师对其工作的置信行为进行评价。同时可以与信息化管理相结合,在麻醉住院医师参与手术麻醉的当日,给其指导医师发送对当日参与手术类型进行置信评价。相关的应用已有报道[12]。这样就可以让学员和教师都动态掌握各类能力指标的成长情况,有助于开展针对性的培训,最终让所有的住院医师都能熟练掌握各项必备能力,成长为一名合格的住院医师。
综上所述,本研究进行EPAs指标开发时既借鉴国际发展相对成熟的经验,也适时结合我国住培工作的实际情况,并进行本土化修改和实践,构建了我国首个聚焦入职住院医师阶段的EPAs指标体系,具有较强创新性和现实意义。该指标体系可以先在部分医院试行,为科学合理地开展以胜任力为导向的医学教育提供新的评价方法,同时也为临床教师及入职住院医师明确培训目标。
所有作者声明无利益冲突





















