
立足当下社会背景,根据儿科学专业(学科)教育的发展历程,面对儿科学教育在“急需人才”形势下的机遇与挑战,从政府、社会(行业)、学校的角度思考儿科学人才培养中的关键问题,从而寻找一个既能缓解对紧急人才的需求,同时又能让儿科学人才培养回归其教育本质的解决方案。希望通过深化价值引领,突出儿童发展理念;立足岗位需求,宏观调控招生数量;完善教学结构,注重学科专业发展方向等视角提出解决措施,为未来儿科学教育发展给予理论支撑,并期望对我国儿科学人才的培养及儿童健康高质量发展有所裨益。
版权归中华医学会所有。
未经授权,不得转载、摘编本刊文章,不得使用本刊的版式设计。
除非特别声明,本刊刊出的所有文章不代表中华医学会和本刊编委会的观点。
儿科学是一门研究胎儿至青少年时期生长发育、保健及疾病防治的医学科学,其宗旨是保障儿童健康,提高生命质量。儿科学也是我国儿科学人才培养及学科建设与发展的基石。近年来,由于全国儿科医生紧缺,自1999年停止儿科学专业招生后,各医学院校相继恢复了儿科学专业招生。然而,新形势下儿科学教育如何发展是一个值得深思的问题。因此,本文将回顾既往儿科学教育教学经验,探讨如何立足当下社会背景及百姓需求,为未来儿科学教育发展提供新的思路。
中医儿科学的发展有着悠久的历史,并积累了丰富的经验。“扁鹊入咸阳,闻秦人爱小儿,遂为小儿医”这一说法至今已有2 400多年的历史。在隋唐年间的儿科专论中,孙思邈的《千金要方》按照症状分类归纳了各种小儿疾病;宋代钱乙的《小儿药证直诀》确立了中医儿科体系。而我国的现代医学教育则走过了170余年的发展历程,大致可分为3个阶段:形成期(1840年至1949年)、调整发展期(1949年至1979年)和多元发展期(1980年至今)[1]。
在鸦片战争之后,各国的传教士主要通过施医散药的方式在中国进行布道传教,从此西医开始传入我国。1835年11月,美国来华的医师伯驾开办了第一所教会医院——广州眼科医局。1866年,该医院增办博济医学堂,这是中国近代第一所西医教育机构[2]。随后,部分医学教育机构开始开设《儿科学》专业课,短期讲习班则开设《妇婴卫生》等课程。1912年9月3日,民国教育部公布的《医学专门学校规程令》规定,医学专门学校的课程为48门,包括“儿科学”及“儿科学(临床讲义、实习)”。此后,各医学相关高校,尤其是女子医学院校,相继将《儿科学》作为专业课。小儿科、婴儿保健等行业也成为医学职业新的发展方向[3]。
1922年9月,北京协和医院设立了独立的儿科门诊,这标志着我国现代儿科学的正式创立。1926年,北京协和医院从内科中分设了儿科,这突显了儿科的学科特点和差异。1927年,协和医院的儿科进一步发展,成为同时兼顾门诊、病房和便民门诊业务的较为完整的内科分支,基本上完成了科室从无到有的初创工作。在科研和教学方面,儿科也作出了一定的贡献。儿科病房成为协和医学院学生临床实习的重要基地之一。此后,儿童保健门诊和儿童传染病门诊等也分别得到了发展。20世纪30年代,西医儿科学在我国开始受到重视。儿科学奠基人诸福棠与上海的祝慎之、高镜朗及富文寿等儿科泰斗共同筹建了中华医学会儿科学会。至20世纪40年代,儿科临床医疗模式初步形成,与内科、外科、妇科并列为四大科室。鉴于儿科人才紧缺,儿科学教育教学也开始起步。1941年,我国现代儿科学的奠基人诸福棠教授主编了《实用儿科学》,成为我国第一部大型西医儿科学参考书,标志着我国现代儿科学系统体系的形成[2]。1947年在南京召开了第一届全国儿科学术交流会,儿科学教育发展正式起步并进入医学教育发展的视野。
中华人民共和国成立后,我国儿科学经历了飞速发展和巨大变革。1950年在上海创办《中华儿科杂志》,系列专刊的创办和学术成果的诞生,象征着我国儿科的学科发展踏上了新台阶[4]。据复旦大学儿科学院介绍,1953年上海第一医学院建立儿科系,开始招收儿科系学生,这是目前据记载我国最早招收儿科学生的院校。而后儿科学专业经历了学制由5年转为6年(1962年),由6年转回5年(1977年)的教育过程,专业招生呈散点状、非持续化进行,儿科学专业人才培养在逐渐探索中不断调整。但在学科建设方面,儿科学不断向更深入的专业三级学科细化发展,众多儿科亚专业均是在此阶段形成,具体各亚专业及学科筹建时间见表1。

儿科学各三级学科分支方向筹建时间一览表
儿科学各三级学科分支方向筹建时间一览表
| 方向 | 作者 | 期刊 | 发表时间,卷(期) | 学科筹建时间 |
|---|---|---|---|---|
| 儿科呼吸 | 中华医学会儿科学分会呼吸学组 | 中华儿科杂志 | 2016,54(3) | 1931年 |
| 儿科感染学 | 俞蕙,方峰,朱启镕等 | 中华儿科杂志 | 2015,53(2) | 1936年 |
| 新生儿医学 | 杜立中,薛辛东,陈超 | 中华儿科杂志 | 2015,53(5) | 20世纪50年代 |
| 儿童保健 | 毛萌,江帆 | 中华儿科杂志 | 2015,53(2) | 20世纪50年代 |
| 小儿骨科 | 潘少川,王晓东 | 中华创伤骨科杂志 | 2015,7(1) | 20世纪50年代 |
| 儿科神经 | 秦炯,林庆 | 中华儿科杂志 | 2015,53(10) | 20世纪50年代 |
| 儿科心血管 | 马沛然,汪翼 | 中华儿科杂志 | 2015,53(2) | 20世纪50年代 |
| 儿科消化病学 | 江米足,龚四堂 | 中华儿科杂志 | 2015,53(4) | 20世纪50至60年代 |
| 儿科内分泌遗传代谢 | 梁雁,杜敏联,罗小平 | 中华儿科杂志 | 2015,53(6) | 20世纪60年代 |
| 儿童肺功能检查 | 冯雍,张皓,尚云晓 | 国际儿科学杂志 | 2019,46(9) | 20世纪60年代 |
| 发育行为儿科学 | 金星明 | 中华儿科杂志 | 2012,50(7) | 20世纪70年代 |
| 儿童肾脏病 | 姚勇,丁洁 | 中华儿科杂志 | 2015,53(4) | 1979年5月 |
| 儿童免疫学 | 赵晓东,杨锡强 | 中华儿科杂志 | 2015,53(2) | 1980年 |
| 儿童血液病 | 张瑞东,王天有,郑胡镛 | 中华儿科杂志 | 2015,53(4) | 1981年 |
| 儿科急诊 | 李壁如,王莹 | 中国小儿急救医学 | 2012,19(3) | 20世纪80年代 |
| 儿科危重症医学 | 钱素云,许峰,卢仲毅 | 中华儿科杂志 | 2015,53(6) | 20世纪80年代 |
| 儿科临床病理学 | 杨丽华,廖建湘,姜德春等 | 中华儿科杂志 | 2015,53(4) | 20世纪80年代 |
| 儿科介入呼吸病学 | 刘玺诚 | 中国实用儿科杂志 | 2019,34(6) | 1985年 |
| 儿科药物临床试验 | 汪君铱,沈佳佳,李春梅等 | 临床儿科杂志 | 2020,38(8) | 2003年 |
| 儿童临终关怀 | 王玮,彭倩宜,赵树山等 | 临床儿科杂志 | 2009,27(4) | 2004年 |
儿科学的三级学科分支与内科学的分支类似,主要依据系统进行划分,例如呼吸、消化、循环、神经、血液、肾脏、内分泌等。此外,还有一些特殊专业,如传染病和急救医学等。儿外科学则是外科学领域中的三级学科。尽管这些学科在分类上与内科学有相似之处,但它们的研究内容和内在规律与成人存在很大差异。另外,儿科学与其他学科的交叉又衍生出许多亚专业,例如发育行为儿科学、儿童心理学、环境儿科学、儿童康复学、预防儿科学、灾害儿科学及儿童教育学等学科。
经过长时间实践,1999年我国实施教育改革,以“专业划分过细,与国际接轨”为由取消了儿科学专业的设置,将其纳入临床医学专业下的二级学科。同时期,我国实行医疗卫生制度改革,持续强化“医疗服务市场化”,将公费医疗制度转为医疗保险制度,由政府全包转向政府主导与市场机制相结合。这两种制度的结合导致中国儿科医生数量在16年期间仅增加5 000人。没有相应专业人才的补充来源,许多医院由于儿科医师短缺、患者数量过多,导致科室运转困难,出现等待时间过长、限诊、停诊的情况,加剧了医患矛盾。
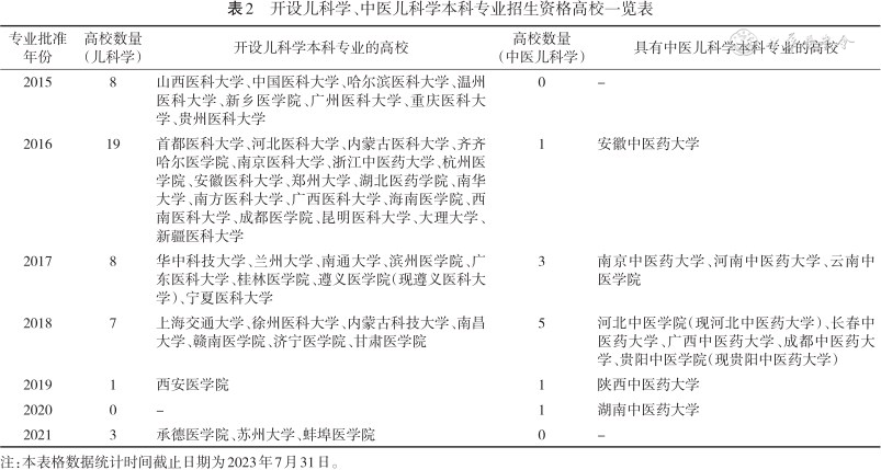
在全面放开二孩政策之后,为了适应社会对儿科医生的迫切需求,教育部在2016年对儿科医师的培养计划和招生情况进行了调整。改革的目标是重点关注儿科学专业化教育的“前移”。在时隔17年之后,我国恢复了儿科学专业本科的招生工作,并完善了以行业需求为导向的儿科学人才培养供需平衡机制[5]。根据教育部普通高等学校本科专业备案和审批情况及国家卫健委网站,截至2023年7月31日,我国共有202所本科院校开设临床医学类专业,46所高校开设独立于临床医学的儿科学专业,11所高校开设独立于中医学专业的中医儿科学专业,40所高校开展“5+3”一体化儿科医生培养,并设立硕士专业学位研究生专项招生计划。根据表2可得知:大多数省、自治区、直辖市均布局1至2所高校开设儿科学专业(其中江苏4所,浙江3所,吉林、福建、青海、西藏及天津无高校开设,港澳台未统计)。2016至2020年,全国共授予临床医学(儿科学)专业学位博士358人、硕士4 760人,累计招收儿科专业住院医师4.5万[6]。招生政策的改变和招生规模的扩大是缓解儿科医生短缺窘态的“及时雨”,减轻了人才储备的压力,促使儿科学教育迈向更加完善的发展阶段。

开设儿科学、中医儿科学本科专业招生资格高校一览表
开设儿科学、中医儿科学本科专业招生资格高校一览表
| 专业批准年份 | 高校数量 (儿科学) | 开设儿科学本科专业的高校 | 高校数量 (中医儿科学) | 具有中医儿科学本科专业的高校 |
|---|---|---|---|---|
| 2015 | 8 | 山西医科大学、中国医科大学、哈尔滨医科大学、温州医科大学、新乡医学院、广州医科大学、重庆医科大学、贵州医科大学 | 0 | - |
| 2016 | 19 | 首都医科大学、河北医科大学、内蒙古医科大学、齐齐哈尔医学院、南京医科大学、浙江中医药大学、杭州医学院、安徽医科大学、郑州大学、湖北医药学院、南华大学、南方医科大学、广西医科大学、海南医学院、西南医科大学、成都医学院、昆明医科大学、大理大学、新疆医科大学 | 1 | 安徽中医药大学 |
| 2017 | 8 | 华中科技大学、兰州大学、南通大学、滨州医学院、广东医科大学、桂林医学院、遵义医学院(现遵义医科大学)、宁夏医科大学 | 3 | 南京中医药大学、河南中医药大学、云南中医学院 |
| 2018 | 7 | 上海交通大学、徐州医科大学、内蒙古科技大学、南昌大学、赣南医学院、济宁医学院、甘肃医学院 | 5 | 河北中医学院(现河北中医药大学)、长春中医药大学、广西中医药大学、成都中医药大学、贵阳中医学院(现贵阳中医药大学) |
| 2019 | 1 | 西安医学院 | 1 | 陕西中医药大学 |
| 2020 | 0 | - | 1 | 湖南中医药大学 |
| 2021 | 3 | 承德医学院、苏州大学、蚌埠医学院 | 0 | - |
注:本表格数据统计时间截止日期为2023年7月31日。
古语有云:“功以才成,业由才广。”新冠疫情既是对我国医学人才培养质量的总体检验,也给医学人才培养提出了新的挑战。例如,医学人文素质教育尚未形成体系、医学教育管理运行机制不畅、医疗教育资源融合不足等问题。儿科学作为临床医学下属的二级学科,除了存在上述问题外,还面临其学科教育发展过程中的特有问题。
招生政策通常是根据当时社会需求和教育资源来制定的,但随着时代的变化,社会对各类专业的需求也会发生变化。儿科人才职业发展政策与招生政策相匹配对于培养和吸引优秀医学人才、提高儿科医疗水平及满足儿童医疗需求具有重要意义。儿科医疗是一项高度专业化且具有特殊性质的工作,儿科医生需要具备扎实的专业知识和技能,以应对儿童特有的生理、心理和疾病特点。尽管目前已有一些政策和举措来支持儿科人才的职业发展,但依然存在一些问题和挑战。例如,如何实现儿科学专业与毕业后教育的“5+3”一体化培养?是否允许在不同学习阶段跨专业进行住院医师规范化培训?如何看待和规避执业医师注册专业与所学专业不一致的情况?临床工作是医学生的主要就业选择,将儿科学本科与专业型硕士及儿科住院医师规范化培训阶段有机连接起来,从而形成一体化的培养模式,对于提升教育质量满意度意义重大。
儿科学专业相比临床医学专业的招生分数线普遍较低,吸引了广大高考学子的关注。然而,由于儿科患者群体多数无法自主描述疾病症状,导致反馈信息不够准确全面,诊疗过程中的配合度较低,加之患者家属的高度焦虑情绪,使得儿科成为发生医疗纠纷的“高危”科室。在职称评定、薪资待遇、工作环境、工作压力、社会关注度及认可度等方面,儿科医生普遍处于劣势状态。虽然专业教育的“入口”要求相对临床专业较低,但毕业“出口”要求却相对较高,导致部分儿科医学生在职业规划发展过程中对其职业前景充满质疑和无奈。
目前,医学院校年平均招收儿科学专业的学生约为5 000人。据抽样调研分析,执业医师注册专业选择儿科的约占49.35%。为了使儿科人才在其职业发展过程中彰显价值,政府需要思考制定更加科学合理的政策和举措,并为儿科医生提供良好的工作环境和发展机会。
据2020年中国医学生培养与发展调查显示,在专业确定方面,有28.80%的学生在招生时已经确定临床医学的二级学科方向,其中3.22%的学生选择儿科,儿科专业的生源相较于内科、外科呈现明显劣势。国家卫健委新闻发布会数据显示,截至2022年5月,全国共有儿童医院151家,儿科医师20.6万人。国家儿童医学中心发布数据显示,截至2018年,我国拥有儿科医师23万,每千名儿童匹配儿科执业(助理)医师数为0.92人,离发达国家如美国每千名儿童匹配儿科执业(助理)医师1.5人的标准仍有一定差距。儿科医生的工作量和待遇之间的不匹配,不仅从源头上阻止了部分学生选择儿科作为专业,还导致了就业后的人才转岗和流失。这种状况导致整个行业的就业意愿普遍较低。
儿科学人才供需平衡是指儿科医学领域中医生和医疗人员的数量与儿科医疗需求之间的平衡状态。儿科学人才供需平衡的问题涉及多个方面,如儿科医学教育、儿科医生队伍建设及儿科医疗资源分配。当前,儿科学人才供应的主要来源是医学院校的儿科学专业和临床医学专业本科及研究生培养。在发达城市和地区,儿科医疗资源相对充足,但在农村地区和偏远地区,儿科医疗资源紧张,无法满足日益增长的儿科医疗需求[7]。如何解决儿科医生在发达城市就业概率小的问题,以及基层医疗机构是否同样需要高学历医学人才,是需要深入探讨的问题。因此,需要探讨各级医疗机构对儿科学专业人才的需求,以及不同层次人才的需求量。卫生医疗机构人才需求情况与人才培养实际数量不一致,因此需要尽快建立人才培养与需求的供需平衡机制。在医学生的培养过程中,应充分彰显儿科医生的职业价值,落实政策,提高待遇,以稳定现有人才队伍的就业意愿。近几年,恢复本科招生对缓解儿科医生短缺的现状有一定的现实意义,但尚未完全触及问题根源,儿科医生职业发展依然存在后顾之忧。
教育部2016年恢复了儿科学本科专业的招生,其目的是解决儿科医生紧缺的问题。但是,儿科学专业的培养目标和要求并没有在全国范围内统一。根据国家对儿科学专业开设高校的布局,可以看出,多数高校培养的目标定位都是本区域内儿童健康后备人才。虽然各学校在儿科学专业定位上都强调临床岗位胜任力、服务儿童发展等内容,但由于经济发展不平衡、教学资源不一致,不同区域的教育目标和定位也不同,并且都缺乏与临床医学之间关系的描述[7]。儿科学专业教育目标与过程化管理之间的统一,是确保儿科医学教育质量的重要因素之一。从实际情况来看,无论是课程内容设置还是教学目标,儿科学专业的过程化管理在不同学制、不同年级教学任务和教学目标上的差异并不明显,与儿科学办学宗旨和教学目标相适应的课程规划和见习实习计划多数只停留在理想层面。
在新形势下,发育与行为儿科学、青春期医学、胎儿儿科学等新学科及新技术不断涌现[4]。儿科疾病谱正在逐渐改变,各种微生物引起的呼吸道疾病层出不穷,儿童心理问题相关疾病及儿童慢性病呈现较快的上升趋势。因此,儿科学专业的教育目标需要与临床医学(成人)进行区分,其培养过程应时刻体现儿科元素。然而,契合儿科专业特点的教学质量评估标准尚未统一。《中国本科医学教育标准——临床医学专业》(2022版)指出,将儿科学专业纳入本科临床医学专业认证范围内[8],并要求儿科学专业在临床医学专业基础上增加的课程门数不多于10门,学时数不超过专业课总数的10.00%。这导致专业人才培养过程无法充分反映儿科的特点和规律。将儿科学专业教育目标与过程化管理相统一的期望和举措,并非旨在让儿科脱离临床医学的培养方案,而是基于成熟且有借鉴意义的教育成果,在医学预科、基础医学、见习整合、临床实习这4个阶段,突出过程化管理中的儿科专业特色,推动儿科教育改革与发展的可持续性、科学性、专业性,保障院校教育与毕业后教育衔接的有效性。
习近平总书记强调,希望广大妇女儿童工作者坚守初心使命,弘扬奋斗精神,带着真心真情,付出更大努力,为促进广大妇女走在时代前列、广大儿童茁壮成长,推动妇女儿童事业高质量发展作出新的更大贡献。儿科专业教育应遵循儿科教育及人才成长规律,注重教育质量的全过程监督,规范教育质量认证及评估标准。在对儿科专业学生教育教学培养过程中,要充分贯彻儿童未来发展的理念。根据医学教育“5+3”人才培养体系的要求,医学在校教育须达到“知识、能力、素质”三位一体的教育目标,完善培养的过程性管理与政策落实,健全与医学教育改革发展相适应的规范化儿科医学人才培养体系,使儿科医学生具备自主学习和终身学习能力,与毕业后教育衔接,适应儿科行业发展趋势与环境,从而更好地服务社会。
在当代社会,儿童的成长环境和生活方式发生了巨大变化,研究者应该积极回应这一变化,以儿童的全面发展为出发点,加强对儿科未来医生的培养。在新形势下,儿科学医学生需要面对疫情提出的新挑战、实施健康中国战略的新任务及儿童健康服务的新要求。其教育目标应以临床医学知识、技能为基础,突破成人医学体系的固有模式,将儿童发育特点融入医学知识体系中,使学生以儿科专业为特长,毕业后能在各级医疗卫生保健机构从事儿科医疗、保健、预防及康复等工作。价值引领的深化意味着研究者要坚守儿童优先原则,将儿童的权益和需求放在首位,为其提供一个安全、健康、快乐和有益的成长环境[9]。同时,重视儿童的独特性和多样性,尊重其个体差异和发展速度,提供个性化的医疗和发展机会,让每个儿童患者都能实现未来发展可能性的最大化。通过深化价值引领和突出儿童发展理念,不断强化儿科医学生终身职业发展的价值目标与价值追求,使其更好地为儿童健康服务。
儿科学作为医学的二级学科,在儿童的医疗和健康发展中起着至关重要的作用。然而,医学专业人才的培养仍需从系统论的角度出发,深入思考儿科学作为二级学科开设专业的必要性。尽管儿科学专业的开设能够在一定程度上缓解当前儿科医学生不足的问题,但无法从根本上解决儿科医生供需矛盾的根源。例如,部分儿科医学生在升学或就业时会选择其他医学专业。尽管美国和澳大利亚等国仍面临儿科医师短缺的困境,但并未选择在医学院设置儿科专业或者扩招。通过优化生源、提高收入、严格考核等方式,可以保证最终从事儿科的医师数量及质量。高薪资及患者的高信任度,同样可缓解儿科医师的流失。要实现儿科学专业招生数量的宏观调控,需要深入了解教育系统与卫生系统之间的供需平衡机制。教育系统和卫生系统应加强合作,进行信息共享和需求分析,以确保儿科专业的招生数量与医疗需求相匹配。此外,需要建立健全的人力资源规划机制,根据儿科医疗服务的需求和人口结构变化,合理确定招生计划。同时,还需要加强儿科医疗资源的配置,充实儿科医生队伍,提高儿科医疗服务的供给能力,以满足儿科专业医学生的实习和就业需求[10]。
此外,儿科学作为一个独立的学科领域,需要独立的教育和研究资源支持。从历史经验中获得启示,研究者应统筹优化教育教学资源,确保儿科学在发展中不受其他学科的限制。临床医学人才应具备宽口径、厚基础、广博的知识结构和全面的素质结构,儿科学专业人才也需要这样的知识结构。教育机构和医疗机构应加强协作,共享教育资源,建立儿科学教育的合作平台和共同培养基地;共同制定儿科学医学生培养目标,并将其贯穿于整个培养过程中;确定合适的实习和培训计划;提供临床实践机会和案例研究,让儿科医学生在实践中不断提升实际操作能力和解决问题的能力。通过医教研协同,不断强化儿科医生的知识和技能,促进“招生-培养-就业”的一体化培养,提升医生的专业素养和知识水平,以适应儿科医学的发展需求,提高儿童医疗服务的质量和效果[11]。
为了推动儿科学学科的发展,应该不断完善教学结构。首先,在临床课程设置方面,通过增加学生早期接触儿科临床和患者的机会,整合基础与临床课程,为学生构建起联系理论授课与临床实践的桥梁,使他们对儿科工作的认知能够落实。其次,在健康与社会课程设置方面,为了适应“生物—心理—社会医学”的现代化医疗模式,应加强对学生大健康观念的培养和爱婴护婴教育的宣传,引导他们遵循整体全面的健康行为和生活方式,履行作为儿科医生的社会责任。再次,在课程设置的交叉前沿性方面,通过聚焦儿科知识发展的前沿,关注学科间知识的交叉和融合,让学生把握儿科学发展研究热点及趋势,更清晰地定位未来知识技能需求。最后,在职业素养课程设置方面,注重职业伦理与道德教育。医患矛盾在儿科频发的现状提示,儿科医生不仅要关注如何解决临床问题,还需要重视医患沟通及个人职业素养。
儿科学有别于临床医学,其宗旨在于保障和促进儿童早期发展,这是儿童医学体系的核心目标。儿科学更注重实现最佳的健康和发展,以生命周期内的持续健康发展为目标,致力于为所有儿童提供最优质的健康服务。因此,培养理念应从基于疾病的临床服务转变为基于发展的健康管理,教学方法也必须围绕“健康发展”的目标进行相应的改革。在儿科学发展中,应注重加强儿童保健的教学与实践,强调儿童健康管理和疾病预防的重要性[12],提高医生和医护人员的儿童保健意识和专业能力,以满足儿童不断增长的健康需求。此外,应明确区分科研型与应用型人才的培养方向。儿科科研型人才主要关注科学研究和学术发展,致力于深入钻研儿童医药科学领域,注重科学方法和数据分析。而应用型人才则更注重儿科临床实践和技能培养,能够在儿科临床诊疗中独立处理常见病例。因此,在培养过程中,应根据学生的兴趣和潜力进行个性化教学,注重培养他们的个性和素质。
总之,要明确儿科学教育的目标和定位,遵循医学教育的规律,改革临床医学人才的培养模式。需要加强临床医学生的通识教育与专业教育的相互补充和融合,完善儿科学教育过程与教育结果的保障路径。同时,要区分好科研型临床人才与应用型临床人才的培养差异,并注重儿童保健在未来儿科学发展中的重要作用。这些都是教育过程中需要注意的重点。儿科学人才培养需要政府、社会、行业、高校通力配合,以及学生个人坚定职业理想,不断提升知识、素养和能力,才能够解决当前的问题,支撑儿科学的持续发展,并提高儿童的健康水平。
所有作者声明无利益冲突





















