
气相色谱法作为一种快速、准确、高效的分析技术,广泛应用于挥发性有机化合物和无机小分子类毒物的检测,是职业卫生国家检测标准中的主要分析方法。现行有效的国家职业卫生标准中的气相色谱法对于部分物质的检测存在柱效低、试剂毒性大、标准曲线相关性差和解吸效率低等问题,部分物质的检测可以通过方法改进得以解决。同时,随着新材料、新工艺的使用,新型毒物层出不穷,仍有许多有职业接触限值的危害因素还没有配套的检测方法,而气相色谱法可以应用于部分毒物的检测,更好地补充我国职业卫生检测方法的空缺。本文对气相色谱法在职业卫生检测标准中的应用现状进行分析,对其中部分方法的改进加以探讨,为气相色谱法在职业卫生检测中的应用和发展提供支持。
版权归中华医学会所有。
未经授权,不得转载、摘编本刊文章,不得使用本刊的版式设计。
除非特别声明,本刊刊出的所有文章不代表中华医学会和本刊编委会的观点。
随着工业发展,工作场所空气中有机污染物的种类日益繁多,挥发性有机化合物是其中最常见的一种,其可通过呼吸道、消化道和皮肤等途径对人体造成危害,成为职业性化学中毒的主要危害因素[1]。职业卫生检测标准作为工人健康的保证,可以对工作场所中可能存在的职业病危害因素进行定性定量分析,为科学准确地评价危害因素对人体健康的影响提供科学依据。气相色谱法是一种准确、快速、高效的分析方法,主要用于检测工作场所空气中的化学性有害因素。我国现有职业卫生空气样品检测的标准体系中,有机类物质检测标准方法共有163个,其中气相色谱法有116个,气相色谱法在工作场所空气中有毒物质(无机小分子、挥发性有机化合物)检测中发挥了重要的作用[2]。气相色谱法在实际应用中存在若干问题,一些新型毒物的气相色谱检测法还需进一步完善。我们检索现行有效的国家职业卫生检测标准和文献,总结职业卫生检测标准中部分气相色谱法存在的问题,并对其改进方法加以总结,同时也汇总了部分新型毒物的气相色谱方法,为职业卫生检测方法的发展提供支持。
于2022年8至9月,选择现行有效的GBZ/T 300-2017《工作场所空气有毒物质测定》和GBZ/T 160-2004《工作场所空气有毒物质测定》,收集其中气相色谱法的应用,如:(1)二氧化硫:GBZ/T 160.33-2004《工作场所空气有毒物质测定 硫化物》中二氧化硫测定的溶剂解吸-气相色谱法[3];(2)磷化氢:GBZ/T 160.30-2004《工作场所空气有毒物质测定 无机含磷化合物》中磷化氢测定的气相色谱法[4];(3)挥发性有机化合物:GBZ/T 300.59-2017《工作场所空气有毒物质测定 第59部分:挥发性有机化合物》中挥发性有机化合物测定的溶剂解吸-气相色谱-质谱法[5]等。文献来源于中国知网和中华医学期刊全文数据库。
利用顺查法、追溯法和布尔逻辑检索等文献检索方法进行文献检索并对结果加以总结,寻找国家职业卫生标准中未纳入的新型毒物的气相色谱法,运用比较法从方法的仪器设备、解吸效率和检出限等方面进行比较分析。
职业卫生检测中使用的气相色谱法包括吸收液采集-气相色谱法、直接进样-气相色谱法、溶液吸收-气相色谱法、溶剂解吸-气相色谱法和气相色谱-质谱联用法等。在国家职业卫生标准检测方法[3,4,6]中,气相色谱法涉及6种空气中无机小分子污染物(二硫化碳、六氟化硫、磷化氢、黄磷、硫酰氟、一氧化碳)和139种有机物,其中最多的检测方法是溶剂解吸-气相色谱法。见表1。

现有国家职业卫生标准检测方法中的部分气相色谱法
现有国家职业卫生标准检测方法中的部分气相色谱法
| 化合物 | 来源 | 检测方法 |
|---|---|---|
| 黄磷 | GBZ/T 160.30-2004 | 吸收液采集-气相色谱法 |
| 磷化氢 | GBZ/T 160.30-2004 | 气相色谱法 |
| 硫酰氟 | GBZ/T 160.33-2004 | 直接进样-气相色谱法 |
| 六氟化硫 | GBZ/T 160.33-2004 | 直接进样-气相色谱法 |
| 二氧化硫 | GBZ/T 160.33-2004 | 溶剂解吸-气相色谱法 |
| 二硫化碳 | GBZ/T 160.33-2004 | 溶剂解吸-气相色谱法 |
| 正丁基缩水甘油醚 | GBZ/T 160.52-2007 | 溶剂解吸-气相色谱法 |
| 异佛尔酮 | GBZ/T 160.55-2007 | 溶剂解吸-气相色谱法 |
| 一氧化碳 | GBZ/T 300.37-2017 | 直接进样-气相色谱法 |
| 正己烷等37种挥发性有机化合物 | GBZ/T 300.59-2017 | 溶剂解吸-气相色谱-质谱法 |
| 二聚环戊二烯 | GBZ/T 300.61-2017 | 溶剂解吸-气相色谱法 |
| 丙醇 | GBZ/T 300.84-2017 | 溶剂解吸-气相色谱法 |
| 二甲氧基甲烷 | GBZ/T 300.100-2018 | 溶剂解吸-气相色谱法 |
(1)检测效率低。国家职业卫生标准中的黄磷、硫酰氟、六氟化硫的测定标准方法[3,4]均为气相色谱法。这些方法均使用填充柱对组分进行分离,但是填充柱类型不常用,使用前需自行制备,过程复杂,并且使用过程中存在出峰时间略长、结果不理想、分析效率低等问题,不易于进行推广[7]。(2)试剂毒性大。在对待测物进行前处理时,会使用到有机溶剂,其中有些溶剂的毒性比较大,甚至高于待测毒物的毒性,不但会危害操作人员健康,还会造成环境污染。国家职业卫生标准检测方法中,大部分物质的解吸液为二硫化碳,但是二硫化碳的毒性相对于某些毒物更大,易导致职业中毒[8,9]。(3)解吸效率低。目前现行的国家职业卫生标准检测方法中,存在着某些方法的解吸效率低,不满足职业卫生标准中的平均解吸效率的要求,给准确检测带来了困难。例如,正己烷作为二甲氧基甲烷的解吸液,但在低中浓度水平时其解吸效率较低[10]。二硫化碳作为异佛尔酮的解吸溶剂时,活性炭管采集的异佛尔酮解吸效率低于70%[11]。丙醇和辛醇的国家标准检测方法的解吸效率不理想,不满足或仅能满足职业卫生标准的最低要求[12]。
(1)使用毛细管柱代替原有填充柱。由于毛细管气相色谱法具有分离效率高、分析速度快、灵敏度高、色谱峰窄、峰形对称等优点,已成为气相色谱法的发展主流。能够解决填充柱柱效低给准确检测带来的难题,提高分离和检测效率,使检测效果更好、更准确。因此可以采用毛细管柱来代替原有填充柱,对于减少工作量和提高工作效率具有积极的意义。冉亚莉等[7]采用国产大口径毛细柱气相色谱法对工作场所空气中的黄磷进行检测分析。胡晓宇等[13]也使用毛细管色谱柱代替填充柱,对硫酰氟进行检测,该方法的最低检出浓度低于我国制定的时间加权平均容许浓度(PC-TWA)[14],可准确地评价硫酰氟对人体健康的危害。于光[15]也使用了毛细管柱,建立测定空气中氰化物的顶空毛细管柱气相色谱分析方法。以上方法对于国家标准方法检测工作场所空气中的黄磷、硫酰氟、氰化物是一个很好的补充。(2)更换解吸液。为满足职业卫生标准制定指南要求,提高方法的灵敏度和准确度,解决解吸效率不足的问题,就需要对原有方法的解吸液进行改进。某些物质解吸液会对检测结果造成干扰,可以选择更换原有的解吸液;对于解吸效果不够理想的解吸液,可以改变其中某种成分的体积分数。沈朝烨和温忆敏[11]通过选择10%异丙醇-二硫化碳混合溶剂,作为活性炭管中异佛尔酮的解吸液,解决了用二硫化碳解吸时解吸效率偏低的问题。杨莉和宋为丽[12]通过研究发现当二硫化碳中异丁醇体积分数达到5%时,正丙醇、异丙醇和正辛醇的平均解吸效率在原来基础上显著提高。该方法通过提高解吸液的体积分数,不但有效解决了解吸效率偏低的问题,而且还可用于多种醇类物质的同时检测,值得推广[12]。唐斯等[10]使用二硫化碳作为二甲氧基甲烷的解吸液时,可以解决原方法中正己烷解吸效率不足的问题,既可避免正己烷对检测结果的干扰,又可以与工作场所中其他共存的有机物同时进行测定,既节约了资源又提高了工作效率。
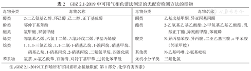
新型毒物分为两种类型。(1)我国GBZ 2.1-2019《工作场所有害因素职业接触限值 第1部分:化学有害因素》[14]中有职业接触限值但还没有与其配套的检测方法的毒物。如表2所示醇类毒物共有4种,其常温条件下以液态形式存在,但是受到工作场所温度的影响会经常以气态的形式在空气中存在,所以可以采用气相色谱法进行检测。酚类毒物邻仲丁基苯酚具有轻微的呼吸刺激性,可以使用毛细管气相色谱法进行测定[16]。醚类毒物共有两种:氯甲醚、双氯甲醚,两者均属于易挥发的液体,沸点较低,在工作场所经常以气态形式存在,工人长期暴露会引起职业性呼吸道肿瘤。有研究者使用高灵敏度的ECD气相色谱检测器,能够更加灵敏、准确地检出工作场所空气中极低质量浓度的氯甲醚、双氯甲醚[17]。挥发性有机化合物其他类毒物包括N-乙基吗啉和2-氨基吡啶,两者饱和蒸气压低,挥发性强,在常温常压下以蒸气态和气溶胶态存在于工作场所空气中,适宜使用气相色谱法检测。无机小分子类毒物三氟化氯沸点为11.7 ℃,常温条件下以气态形式存在,现有研究者使用气相色谱法配有TCD检测器对其进行检测[18]。经查阅文献发现,表2中的烷类毒物[19,20]、烯类毒物[21,22]、苯系物类毒物[23,24]、酯类毒物[25,26]、酮类毒物[27]和胺类毒物[28,29]均可以使用气相色谱法进行检测,作为对国家标准方法的补充,可以更好地检测这些毒物,具有实际意义。以上方法具有很好的精密度和灵敏度,可以对工作场所中的毒物进行检测与评价。(2)我国尚未制定职业接触限值,而国外有相应的接触限值的毒物。科研工作者对其中部分毒物进行了研究,如表3所示建立了工作场所空气中2-溴丙烷、七氟烷、异氟烷、恩氟烷、2-甲基萘等的气相色谱法[30,31,32,33,34],其弥补了这些新型毒物接触限值和检测方法的空缺。气相色谱法在新型毒物的检测中应用广泛,具有较高的应用价值。

GBZ 2.1-2019中可用气相色谱法测定的无配套检测方法的毒物
GBZ 2.1-2019中可用气相色谱法测定的无配套检测方法的毒物
| 毒物分类 | 毒物名称 | 毒物分类 | 毒物名称 |
|---|---|---|---|
| 醇类 | 2-二乙氨基乙醇、环己醇、己二醇、正丁基硫醇 | 酮类 | 乙基戊基甲酮、异亚丙基丙酮 |
| 酚类 | 邻仲丁基苯酚 | 酯类 | 2-乙氧基乙基乙酸酯、2-甲氧基乙基乙酸酯、乳酸正丁酯、异氰酸甲酯、苯硫磷 |
| 醚类 | 氯甲醚、双氯甲醚 | ||
| 烯类 | 邻氯苯乙烯、六氯丁二烯、六氯环戊二烯、甲基丙烯酸 | 胺类 | N-异丙基苯胺、异丙胺、二亚乙基三胺、o-甲苯胺(邻苯甲胺) |
| 烷类 | 1,1,1-三氯乙烷、1,1-二氯-1-硝基乙烷、1-溴丙烷、硝基甲烷、硝基乙烷、1-硝基丙烷、2-硝基丙烷、二氟氯甲烷、四溴化碳 | ||
| 其他类 | N-乙基吗啉、2-氨基吡啶 | ||
| 苯系物 | 氯萘、α-氯乙酰苯、百菌清、对特丁基甲苯、过氧化苯甲酰 | 无机小分子类 | 三氟化氯 |
注:GBZ 2.1-2019《工作场所有害因素职业接触限值 第1部分:化学有害因素》

气相色谱法在检测2-溴丙烷等7种新型毒物中的应用
气相色谱法在检测2-溴丙烷等7种新型毒物中的应用
| 新型毒物 | 2-溴丙烷 | 七氟烷 | 异氟烷 | 恩氟烷 |
|---|---|---|---|---|
| 检测方法 | 毛细管柱气相色谱法 | 溶剂解吸-气相色谱法 | 溶剂解吸-气相色谱法 | 溶剂解吸-气相色谱法 |
| 仪器设备 | ||||
| 采样器 | 活性炭管 | 活性炭管 | 活性炭管 | 活性炭管 |
| 解吸液 | 二硫化碳 | 二氯甲烷 | 二氯甲烷 | 二氯甲烷 |
| 色谱柱 | FFAP毛细管柱分离 | 100%二甲基硅氧烷色谱柱 | 100%二甲基硅氧烷色谱柱 | 100%二甲基硅氧烷色谱柱 |
| 检测器 | 氢焰离子化检测器 | 氢焰离子化检测器 | 氢焰离子化检测器 | 氢焰离子化检测器 |
| 平均解吸效率 | 95.8%~98.3% | 101.1%~103.3% | 100.7%~102.7% | 101.0%~102.9% |
| 检出限 | 0.085 mg/m3 | 0.6 μg/ml | 0.6 μg/ml | 0.5 μg/ml |
| 新型毒物 | 苯基缩水甘油醚 | 二甲基苯胺 | 2-甲基萘 |
|---|---|---|---|
| 检测方法 | 溶剂解吸-气相色谱法 | 气相色谱法 | 气相色谱-氢火焰离子化检测法 |
| 仪器设备 | |||
| 采样器 | 活性炭管 | GDH-1空气采样管 | 活性炭管 |
| 解吸液 | 25%丙酮-二硫化碳溶液 | 无水乙醇 | 二硫化碳 |
| 色谱柱 | DB-FFAP毛细管色谱柱 | 胺类分析专用色谱柱 | HP-5毛细管色谱柱 |
| 检测器 | 氢焰离子化检测器 | 氢焰离子化检测器 | 氢焰离子化检测器 |
| 平均解吸效率 | 90.1% | 92.48%~104.60% | 94.0% |
| 检出限 | 3.0 μg/ml | 0.01~0.02 mg/m3 | 0.7 mg/m3 |
气相色谱法作为职业卫生中的常用检测方法,具有高灵敏度、高自动化和选择性好等优点,在检测工作场所空气有毒物质中发挥了重要的作用。但是还是存在部分使用气相色谱法的国家标准方法过于陈旧,不能满足现阶段检测需求。如部分气相色谱法使用填充柱,而现今大部分实验室采用毛细管柱来提高效率[35];再如一些气相色谱法使用的试剂毒性大;还有部分溶剂解吸-气相色谱法的解吸效率低,达不到职业卫生标准的要求。以上问题的解决需要国家标准方法与时俱进,对检验方法进行进一步调整和改进。由于现阶段工作场所中的许多新型毒物还没有相应的检测方法,可以根据毒物的理化性质,采用气相色谱法测定某些挥发性有机化合物和无机小分子类毒物,对检测方法加以补充和完善。
气相色谱法在职业卫生检测中具有重要作用,在职业卫生标准中使用广泛,但还存在些许不足:(1)气相色谱法要求试验样品在操作时为气态,对温度控制要求比较高,对于热稳定性差和沸点太高的物质,不便进行分析。(2)前处理复杂。国家标准中使用气相色谱法检测工作场所某些有毒物质时,通常需要对原有的检测物质进行预处理,处理过程往往繁琐,改变了试验样品原来的面目,增大了分析难度。(3)样品保存时间短。在国家职业卫生标准检测方法中,有时会使用玻璃注射器对工作场所中有毒物质进行采样,例如环氧乙烷、环氧丙烷和环氧氯丙烷等均用其进行采样,这种注射器易碎,采样量小,样品保存时间短,需要当天尽快测定完毕,且仅能测定现场空气中待测组分的瞬时浓度[36],导致测定结果缺乏代表性和真实性,也无法满足待测组分的PC-TWA限值的监测需求。(4)分析速度慢。台式气相色谱仪对实验室的工作环境要求苛刻,需要专业技术人员操作。从现场采集样品、保存、运输,再到实验室样品预处理、上机分析、结果报告,整个过程至少需要数小时甚至数天的时间;且每个环节均有可能影响样品保存质量,无法得到现场快速实时分析的第一手资料且无法达到对工作场所突发中毒事故快速鉴定的需求。(5)定性能力差。气相色谱法分离性能优良,但其对组分直接进行定性分析时,必须用已知物或已知数据与相应的色谱峰进行对比。如何解决以上问题,使气相色谱法在职业卫生领域发挥更大的作用,更好地保护职业暴露人群,值得我们去探索。
所有作者均声明不存在利益冲突





















