
我国老龄化形势日益严峻,增龄成为我国老年人群心脑血管疾病发生发展的独立危险因素。老年高血压在流行病学、临床表现及诊断治疗等方面与非老年人群存在一定差异。了解和掌握老年高血压的特点与临床诊治流程,有助于控制改善达标率、提高诊疗水平。中华医学会老年医学分会和中国医师协会高血压专业委员会于2014年发布《老年高血压特点与临床诊治流程专家建议2014》,推出后广泛应用于临床和基层医疗卫生机构。近年来,国内外发表了多个与老年高血压相关的循证医学研究,更新了多部高血压指南。因此,中华医学会老年医学分会和中国医疗保健国际交流促进会高血压病分会根据我国老年高血压现状与国内外相关诊治指南,更新制定了《老年高血压特点与临床诊治流程专家共识(2024)》。
版权归中华医学会所有。
未经授权,不得转载、摘编本刊文章,不得使用本刊的版式设计。
除非特别声明,本刊刊出的所有文章不代表中华医学会和本刊编委会的观点。
我国老年单纯收缩期高血压(ISH)发生率高,因主动脉弹性减弱,舒张期主动脉回缩力减小以及主动脉瓣膜反流而表现为舒张压低;也有部分患者舒张压升高,但升高幅度低于收缩压升高幅度,进而表现为脉压增大,脉压大与患者总死亡率和心血管事件呈显著正相关[1,2]。
增龄过程中,心血管系统发生一系列改变,表现为神经-体液调节能力下降(容量负荷增多和血管外周阻力增加)、压力感受器反射敏感性降低、β肾上腺素能系统反应性降低,导致血压调节能力下降。老年人的血压更易受体位改变、进餐、情绪、季节或温度等影响,引起异常血压波动。最常见为体位性低血压(OH)、餐后低血压[3]。老年人血压昼夜节律异常的发生率高,可表现为夜间血压下降幅度大于20%(超杓型)、或夜间血压高于白天血压(反杓型),导致心、脑、肾等靶器官损害的危险增加。清晨时交感活性增加,儿茶酚胺类缩血管物质水平升高;肾素血管紧张素醛固酮系统(RAAS)激活,同时,糖皮质激素分泌增加,导致了清晨高血压风险的增加[4]。
老年高血压患者动脉僵硬度增加,表现为脉搏波传导速度(PWV)增快(颈股动脉PWV大于10 m/s、臂踝动脉PWV大于14 m/s)。动脉硬化与高血压互为因果,但早于高血压和其他靶器官受损出现,PWV增快是血管衰老的表现形式,是心血管事件和全因死亡的强预测因子[5]。
老年患者在医疗环境中情绪紧张,交感神经活性增强,容易出现白大衣高血压。由于老年患者血管钙化多,因此,假性高血压也不少见[6]。
老年高血压患者常伴有多种危险因素,合并糖尿病、高脂血症、冠心病、肾功能不全和脑血管病等相关疾病。我国60岁以上的社区老年人约有10%患有衰弱,85岁以上的老年人约25%合并衰弱。衰弱已经被证实与不良心血管事件、不良预后相关[7]。
年龄≥65岁,持续或者3次以上非同日坐位收缩压≥140 mmHg(1 mmHg=0.133 kPa)和/或舒张压≥90 mmHg,可诊断为老年高血压。曾明确诊断高血压且正在接受降压药物治疗的老年人,虽然血压<140/90 mmHg,也应诊断为老年高血压。
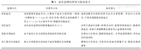
常用的血压监测有3种方式——诊室血压、动态血压及家庭自测血压;此外,新型诊室血压测量方法——无人值守自动诊室血压(UAOBP)应予以重视,血压监测的类型与临床意义见表1。鼓励老年高血压患者开展家庭自测血压和动态血压监测,定期进行双上肢和不同体位(立、卧位)血压测量。注意临睡前、清晨时段和服药前的血压监测。

血压监测的类型与临床意义
血压监测的类型与临床意义
| 监测方式 | 仪器及方法 | 临床意义 |
|---|---|---|
| 诊室血压 | 诊室使用水银血压计、上臂电子血压计按照统一规范(安静休息3~5 min后,放松身体,使用合适的袖带于肘上2~3 cm与心脏齐平处)测量肱动脉血压 | 临床诊断及分级的标准方法及主要依据。存在白大衣效应、不易发现隐匿性高血压 |
| 动态血压 | 动态血压监测仪间断测量血压达24 h | 应用于高血压诊断、检测及治疗,鉴别夜间高血压、隐匿性高血压,有助于预测靶器官损害及心血管事件风险 |
| 家庭自测血压 | 电子血压计自主或者由家庭成员协助完成 | 发现白大衣效应、隐匿性高血压。日常监测易操作,评价血压的波动性 |
| 无人值守自动血压 | 独立空间接受自动化电子血压测量仪自动测量 | 降低白大衣效应,可弥补诊室血压测量不足,提高诊断准确率 |
(1)老年高血压患者的评估及治疗流程:初诊老年高血压必须在进行其他心血管危险因素、亚临床靶器官损害和临床疾病等危险分层评估后尽快开始正规降压治疗[6];急性靶器官损害的类型是首选治疗方案的主要决定因素,见表2、图1。(2)治疗目的:高血压患者的主要治疗目标是改善症状和生活质量,减少心脑肾与血管并发症的发生,降低死亡的总风险。(3)治疗时机与目标值:推荐65~79岁且血压≥150/90 mmHg或血压≥140/90 mmHg的心血管病高危患者开始药物治疗,建议将血压降至<140/90 mmHg,如能耐受,可进一步降至<130/80 mmHg;建议≥80岁且收缩压≥150 mmHg的患者开始药物治疗,先降至<150/90 mmHg;如能耐受,可进一步降至<140/90 mmHg以下;对于衰弱且血压≥160/90 mmHg的老年人,应考虑启动降压药物治疗,建议个体化制定血压目标值,但收缩压尽量不低于130 mmHg,见表3。(4)治疗方法:①非药物治疗:改善生活方式包括符合老年生理特点的健康饮食、规律运动、戒烟限酒、保持健康体重、改善睡眠、避免久坐等。②药物治疗:常用降压药物包括血管紧张素转换酶抑制剂(ACEI)、血管紧张素受体阻断剂(ARB)、钙通道阻滞剂(CCB,后文简称C)、利尿剂(后文简称D)、β受体阻断剂、血管紧张素受体脑啡肽酶抑制剂(ARNI),以及由上述药物组成的单片固定复方制剂(SPC)。联合药物治疗首选SPC起始,优选ACEI或ARB联合小剂量CCB或噻嗪类利尿剂。不建议β受体阻滞剂作为ISH患者的首选,除非有β受体阻滞剂使用强适应证,如合并冠心病或心力衰竭。此外,对于良性前列腺增生及难治高血压患者,α受体阻滞剂亦可作为辅助用药[9]。ARNI作为新的降压药物被推荐[10]。需要注意的是:大多数高于靶目标值20 mmHg以上的老年患者,起始可采用两药联合;两药联合仍不达标者,可采用机制互补的3种药物联合治疗;≥80岁和衰弱患者,推荐初始小剂量单药治疗。SPC可增加老年患者的治疗依从性。降压需遵循的原则:小剂量、长效、联合、适度、个体化。强调收缩压达标,同时避免过度降低血压。(5)衰弱患者降压治疗:由于现有老年高血压研究均排除了衰弱等老年综合征患者,缺乏循证医学证据。因此,建议高龄患者的降压治疗应在评估衰弱状态后,基于伴随疾病及严密监测和治疗效果来确定个体化治疗方案,特别是近1年内体重下降>5%或有跌倒风险,部分高龄患者需要维持较高的血压以保证组织器官的灌注。(6)随访及血压管理:老年高血压患者需要随访与管理,建议启动新药或者调药治疗后,每月随访评价依从性及治疗反应,根据血压水平及时调整治疗方案,直到降压达标。随访内容包括:血压值达标情况、是否发生过OH、是否有药物不良反应、治疗的依从性、生活方式改变情况、是否需要调整降压药物剂量,实验室检查包括电解质、肾功能情况及其他靶器官损伤情况等,社区支持及远程管理也具有重要作用。

高血压患者心血管疾病危险分层
高血压患者心血管疾病危险分层
| 其他危险因素和病史 | 1级高血压 | 2级高血压 | 3级高血压 |
|---|---|---|---|
| 1~2个其他危险因素 | 中危 | 中危 | 很高危 |
| ≥3个其他危险因素,或靶器官损害 | 高危 | 高危 | 很高危 |
| 临床并发症或合并糖尿病 | 很高危 | 很高危 | 很高危 |
注:1 mmHg=0.133 kPa;1级高血压:收缩压140~159 mmHg或舒张压90~99 mmHg,2级高血压:收缩压160~179 mmHg或舒张压100~109 mmHg,3级高血压:收缩压≥180 mmHg或舒张压≥110 mmHg

高血压药物治疗时机及目标值[8]
高血压药物治疗时机及目标值[8]
| 分类 | 起始降压药物治疗时机 | 降压目标 |
|---|---|---|
| 65~79岁 | 血压≥150/90 mmHg推荐开始药物治疗;或≥140/90 mmHg的心血管病高危患者 | 先降至<140/90 mmHg,如能耐受,可进一步降至<130/80 mmHg |
| ≥80岁 | 收缩压≥150 mmHg开始药物治疗 | 先降至<150/90 mmHg;如能耐受,可进一步降至<140/90 mmHg以下 |
| 衰弱老年人 | ≥160 /90 mmHg,应考虑启动降压药物治疗 | 个体化血压目标值,但收缩压尽量不低于130 mmHg |
注:1 mmHg=0.133 kPa


注:1 mmHg=0.133 kPa





















