
轮班作业人员的职业健康问题受到职业健康领域日益关注,本文对国内外有关轮班作业的健康风险及管理研究开展文献探讨,在此基础上讨论了轮班作业对作业人员的生理、心理健康以及家庭、社会生活造成的一系列影响,结合国外相对成熟的法规政策,并充分借鉴国外轮班作业健康管理相关经验,加强研究和探索有效的管理干预措施,为加快推进我国制定科学可行的轮班作业职业健康相关法规政策提供思路。
版权归中华医学会所有。
未经授权,不得转载、摘编本刊文章,不得使用本刊的版式设计。
除非特别声明,本刊刊出的所有文章不代表中华医学会和本刊编委会的观点。
随着社会生产力的提升和劳动者就业灵活性需求的增加,轮班作业已成为各行业高效率生产和全天候运作的应对策略。国际癌症研究机构(International Agency for Research on Cancer,IARC)与欧盟相关机构从工作时间和工作模式等不同角度对轮班作业进行了定义[1,2],轮班作业指利用预设的工作时间段轮流安排工作人员使生产或者服务能不间断覆盖每周7 d每天24 h[3]。轮班作业包括了夜班、规律性轮班、非规律性轮班或者待命制度等。其中,夜班作业是指在不少于连续7 h,其中包括0至5时内从事的所有作业[4]。轮班作业影响到作业人员的昼夜节律、身体健康、家庭生活及工作效能,本文对国内外轮班作业的职业健康风险及管理现状展开探讨,以期为我国有效实施轮班作业人员的职业健康管理提供参考。
因业务需求、紧急服务和经济全球化等原因[5],24 h的社会服务和昼夜颠倒的工作模式越来越常见。有研究显示,约20%以上的人群从事轮班作业[6]。欧盟约21%的工人从事轮班作业、19%的工人从事夜班作业[6];美国约有15%的工人从事轮班作业,每5年增长约3%,一些主要行业的轮班作业人员数量超过半数。轮班作业在制造业及医疗保健、酒店和交通运输等服务行业尤其普遍[7]。随着社会经济的快速发展,轮班作业在我国煤矿、铁路、炼油、医护等多行业中已普遍存在,近年来随着信息产业的快速发展,互联网行业的夜班作业情况也较为突出,但是我国轮班作业人群的数量及分布尚缺乏系统的调查研究。
轮班作业已明确成为职业相关危害因素之一[8]。通常人群在白天组织社会活动,轮班作业会迫使作业人员改变正常作息习惯,干扰其昼夜节律,进而影响其身心健康。长期暴露于不规则光-暗模式[9]或视屏时间增加[10]等原因都会干扰作业人员的昼夜节律,昼夜节律的紊乱则进一步影响到人体的生理机能、记忆能力、情绪和工作效率等,甚至引发或加重相关疾病。
睡眠-觉醒节律是所有生理变化中最基本的节律,轮班作业会导致昼夜节律紊乱,最直接的影响是造成睡眠-觉醒节律紊乱,导致作业人员出现失眠和嗜睡情况[11,12]。轮班作业人员的睡眠质量和睡眠时长受到影响后极易产生疲劳、焦虑和紧张等[13],直接影响作业人员的身心健康,进而引起或诱发其他伤害或疾病。睡眠行为和昼夜节律紊乱与抑郁症、癌症、心血管疾病、代谢疾病及生殖健康等疾病的发生密切相关[14,15,16,17],是导致作业人员生产效率下降,造成其他严重的伤害、事故甚至死亡的重要风险因素。Pilcher等[18]对36项研究进行的Meta分析发现,固定日班作业人员日平均睡眠时长7 h,固定和轮班晚班作业人员日平均睡眠时长7.6~8.1 h,固定夜班作业人员日平均睡眠时长6.6 h,轮班夜班作业人员日平均睡眠时长5.9 h。Haire等[19]研究则发现连续上夜班对睡眠时长、疲劳程度及精神活力都有一定的影响。
轮班作业人员因工作模式特殊、业务增加及生活和心理压力等的存在,易出现职业紧张。轮班作业人员处于需要尽快适应新工作节律的压力下,会因持续的工作转换感到疲劳无力,而这种工作转换可能会使作业人员出现情绪低落或是暴躁易怒的情况。长期的轮班作业会导致作业人员出现睡眠障碍、慢性疲劳、焦虑和抑郁等问题,需要服用精神药物进行干预或治疗[20]。有研究表明,长期轮班作业导致的昼夜节律紊乱会损害作业人员的认知功能、增加心理困扰和疲劳程度[21],与精神疾病间存在明显的相关性[22],但目前包括夜班在内的轮班作业对特定精神疾病,特别是导致抑郁症的影响的机制仍不清楚[23]。与非轮班作业人员比较,轮班作业人员患抑郁症等心理疾病的风险要高30%,女性轮班作业人员比男性轮班作业人员患心理健康问题的风险更高,轮班女性作业人员患抑郁症的风险比常规班次女性作业人员高70%[24]。在社会交往方面,由于轮班作业人员的休息时间与家人和朋友们相冲突,家庭、社会和休闲活动的机会受到限制,常常难以在生活和工作间维持平衡关系,对家庭生活和社会交往带来负面影响,也进一步严重影响作业人员们的心理健康[25]。有研究表明,与规律性轮班作业比较,非规律性轮班作业更有可能会导致工作与家庭间的冲突,甚至更大的工作压力[26]。
轮班作业人员患心血管疾病的风险相对较高。Puttonen等[27]研究表明轮班作业与心肌梗死、胸痛和高血压等心血管疾病有关。Suwazono等[28]的研究显示,轮班作业是血压增高的独立危险因素,轮班作业人员收缩压与基线相比上升≥10%、≥15%、≥20%、≥25%或≥30%的危险性分别是非轮班作业人员的1.15、1.21、1.15、1.20和1.23倍;舒张压与基线相比上升≥10%、≥15%、≥20%或≥25%的危险性分别是非轮班作业人员的1.19、1.22、1.24和1.16倍。此外,多项Meta分析研究结果也显示轮班作业与心肌梗死、缺血性卒中、冠状动脉样硬化性心脏病等发生风险增高存在相关性[29,30]。夜班作业也会增加作业人员患冠心病的风险,但不会增加卒中或心衰的风险[31]。随着轮班作业时间的增加,作业人员心血管疾病的患病风险上升[32]。
IARC确认轮班作业能引起人体昼夜节律的紊乱,并根据相关致癌证据将夜班作业归类为人类致癌危险因素(ⅡA级)[33],可诱发乳腺癌[34]、前列腺癌[35]等。轮班作业致癌的机制是基于夜间光线对人体主要昼夜节律的干扰,夜间光照暴露抑制夜间激素褪黑激素分泌,导致以褪黑素为代表的内分泌紊乱启动了内分泌敏感器官的致癌过程,增加了肿瘤生长的速率[3]。有研究发现,夜班作业乳腺癌发病率总体增加了2.9%,工作超过8年,夜班作业人员乳腺癌发病率增加了6.1%,轮班作业人员乳腺癌发病率增加了5.3%[36]。夜班作业超过20年的作业人员患乳腺癌风险明显增加,但现有研究尚不清楚较短时间的轮班作业是否存在致癌风险[37]。
有研究表明,长期从事轮班作业,特别是不定期上夜班,会影响到作业人员身体的器官功能和健康状况。例如体重指数(Body Mass Index,BMI)升高[38]、影响代谢[39]、干眼症严重程度的明显增加等[40],对于女性作业人员,还可导致生理周期紊乱,影响绝经年龄[41,42]。有流行病学证据表明,胃溃疡、十二指肠溃疡等消化性溃疡与轮班作业有关[43],轮班作业人员通常出现的胃肠道症状包括腹痛、胀气、腹泻、便秘、恶心、呕吐、食欲不振、消化不良和胃灼热等[44,45]。相关研究也证实了这种联系,酒精和咖啡因的摄入、吸烟、饮食习惯的改变以及胃酸分泌周期节律性紊乱等,都是轮班作业消化系统疾病发生的原因[44]。有研究表明,非规律性轮班作业人员的总胆固醇和低密度脂蛋白胆固醇偏高[46]。与国外相比,我国对医护人员和一些特定行业人群轮班作业的健康风险研究较为集中,所研究的人群仍较为局限[47,48,49,50]。
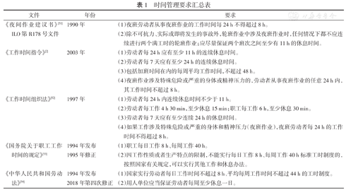
国际劳工组织(International Labour Organization,ILO)在1990年制定了《夜间作业公约》(ILO第C171号文件)[4],并在同年发布了《夜间作业建议书》(ILO第R178号文件)[51],提出夜班作业的定义,规定了夜班作业的时间设计原则、工作休息间隔的原则,以及夜班作业的健康评估要求。欧盟在2003年发布《工作时间指令》(2003/88/EC)[2],该指令规定了工作时间组织的最低安全和健康要求、每周休息时间、每周最长工作时间、年假以及夜间工作、轮班作业和工作方式等,旨在保护作业人员免受轮班和夜班以及某些工作模式对健康的负面影响。爱尔兰政府1997年颁布的《工作时间组织法》[52]中,规定了轮班作业人员的最长工作时间、休息时间和假期方面的法定权利,以确保作业人员的安全和健康。为减少夜班和轮班作业对作业人员造成的不利影响,爱尔兰于2012年发布《夜班和轮班作业的指南》[5],提出了睡眠休息、健康促进、生活方式、社交和家庭生活等的建议。相比而言,我国1995年发布的国务院关于《国务院关于职工工作时间的规定》[53]的修改和2018年修正的《中华人民共和国劳动法》[54]规定了劳动者的每周工作时间,并规定劳动者从事职业活动应当享有职业健康检查权,但尚没有制定专门针对轮班作业职业健康管理的法规政策。
长期从事轮班作业对人体健康不利,轮班作业的强度应控制在作业人员的生理和社会适应范围内。因此,基于作业时间管理要求合理进行作业设计,加强轮班作业的劳动组织与管理,对管理人员和作业人员开展专门的培训,并通过作业人员的健康监测与评估及时采取干预措施,是提升轮班作业人员工作效能并保护其身心健康的基本管理措施。
(1)时间管理:轮班作业时间管理旨在合理安排作业人员的工作和休息时间,维护作业人员的休息权利,其重要原则是,允许作业人员在轮班间隔期间有充足的时间休息和恢复,从而维持良好的健康状态。我国及国外相关的法规及文件中提出了时间管理的具体要求,见表1。

时间管理要求汇总表
时间管理要求汇总表
| 文件 | 年份 | 要求 |
|---|---|---|
| 《夜间作业建议书》[51]ILO第R178号文件 | 1990年 | (1)夜班劳动者从事夜班作业的工作时间每24 h不得超过8 h。 |
| (2)除不可抗力、实际或即将发生的事故外,轮班作业中涉及夜班作业时,任何情况下都不应连续进行两个满工时的轮班作业;应尽量保证两个班次之间至少有11 h的休息时间。 | ||
| 《工作时间指令》[2] | 2003年 | (1)劳动者每24 h应有至少11 h的连续休息时间。 |
| (2)劳动者每7天应有至少24 h的连续休息时间。 | ||
| (3)包括加班时间在内的每周平均工作时间,不超过48 h。 | ||
| (4)夜班作业涉及特殊危险或严重的身体或精神压力的,劳动者从事夜班作业的任意24 h内,其工作时间不超过8 h。 | ||
| 《工作时间组织法》[52] | 1997年 | (1)劳动者每24 h内连续休息时间不少于11 h。 |
| (2)劳动者每工作4 h 30 min,至少休息15 min;职工每工作6 h,至少休息30 min。 | ||
| (3)劳动者每7天应有至少连续24 h的休息时间。 | ||
| (4)如果工作涉及特殊危险或严重的身体和精神压力(夜班作业),夜班劳动者每24 h的工作时间不得超过8 h。 | ||
| 《国务院关于职工工作时间的规定》[53] | 1994年发布 | (1)职工每日工作8 h、每周工作40 h。 |
| 1995年修正 | (2)因工作性质或者生产特点的限制,不能实行每日工作8 h、每周工作40 h标准工时制度的,按照国家有关规定,可以实行其他工作和休息办法。 | |
| 《中华人民共和国劳动法》[54] | 1994年发布 | (1)国家实行劳动者每日工作时间不超过8 h、平均每周工作时间不超过44 h的工时制度。 |
| 2018年第四次修正 | (2)用人单位应当保证劳动者每周至少休息一日。 |
(2)作业设计:轮班作业的作业设计原则是尽量减少轮班作业给劳动者带来的负面影响。可以通过调整睡眠时间时长,给予员工更充足的休息来恢复劳动者的作业能力以及家庭和社会生活[55]。轮班制的轮换周期一般不宜过长,较短而规则的轮换制对作业人员及其家庭都有好处,便于安排社会生活。与连续3次以上的夜班比较,连续3次以下的夜班意味着发生事故和可能罹患癌症的风险更低[56]。两班之间的轮班间隔<11 h与伤害的增加有关[57,58],有证据表明两班之间的作业间隔每减少1 h,伤害发生的可能性就会增加5%;减少短时间作业间隔的轮班次数可以降低风险,而增加短时间作业间隔的轮班次数则会导致伤害的风险增加[59]。《夜班和轮班作业的指南》建议[5],应当根据班次的时间和时间安排适当的工作量,以控制轮班作业的危险因素;应在工作人员最警觉和最不易疲劳的阶段安排要求高的工作,应在夜间、清晨或长时间轮班结束时避免进行要求苛刻或危险性高的关键工作,若工作要求特别高,可考虑缩短轮班的时间。在轮班作业系统设计时,应充分考虑相邻班次之间的作业间隔以及夜班数量,充分的休息有助于疲劳的恢复,缓解可能出现的睡眠缺乏,维持良好的健康状态。每个班次的时间长度如何安排对健康影响最小,目前尚无定论。Ahasan等[55]针对关于夜班作业,提出了一些改善建议,见表2。

改进夜班作业的建议表
改进夜班作业的建议表
| 条目 | 健康和安全措施/建议 |
|---|---|
| 轮班顺序 | 尽量减少设置永久性夜班工作 |
| 连续班次 | 避免连续班次过长 |
| 连续夜班 | 将连续的夜班次数减少到最多2至3次 |
| 连续下午班 | 将连续的下午班数量减少到最多4个 |
| 休息时间间隔 | 避免短间隔(如少于11 h)的休息时间,最好在夜班或午班的两个连续班次之间有适度的开始休息时间(22:00至24:00) |
| 休息日 | 至少有连续2 d的假期休息 |
| 轮班规律性 | 建议实行规律性轮班制度,并有一些休息日 |
| 每次轮班时间 | 根据工作量或任务频率进行调整,使轮班时间更短 |
(3)健康监测与评估:ILO在《夜班作业公约》[4]中呼吁采取措施保护夜班作业人员的健康,协助作业人员履行家庭和社会责任,为其提供职业晋升的机会,并给予适当的补偿,还应为所有从事夜班作业的人员在安全和生育保护方面采取包括提供急救措施、定期健康评估等措施,尤其要加强夜班妇女的保护措施。欧盟的《工作时间指令》[2]也强调,保护作业人员免受轮班和夜班作业以及其他某些作业模式造成的负面健康影响,轮班作业人员享有与其工作性质相适应的安全和健康保护;有关夜班和轮班作业人员的保护及预防服务与措施应当配备完善,并处于作业人员随时可用的状态;夜班作业人员作业前接受免费健康评估并定期检查;患有健康问题的夜班作业人员如被认为与所从事的夜班作业有关,应调整到适合的日间作业。对从事轮班作业人员的健康监测与评估,包括上岗前和在岗期间两个环节。在上岗前,可以通过相关量表及问卷筛查,将不适合从事该作业的人员调换至其他岗位。Bonde[37]等在1995年提出了一套标准化工具-标准轮班作业指数(Standard Shiftwork Index,SSI),提出了轮班作业人员的健康评估的思路和方向。除了调查问卷外,在作业人员从事轮班作业的头几个月及在岗期间,医疗咨询服务十分必要,应注意作业人员睡眠、消化、代谢和心血管系统情况并进行随访。对于在岗作业人员,按照职业健康监护要求开展定期的健康监测和评估,是监测作业人员健康状况、预防作业相关健康损害发生的基本措施[60]。
大量科学证据表明,轮班作业会影响到作业人员的生理、心理健康以及家庭、社会生活。为保障广大轮班作业人员的身心健康,加强基础研究探索轮班作业健康影响及机制的同时,遵循职业病防治的"三级预防"原则,实施有效的管理干预也十分必要。随着我国经济社会发展进入新阶段,轮班作业人员职业健康问题逐渐显现。相比国外聚焦健康效应、致病机理和作业干预等大量研究,并建立起相对成熟的法规政策,国内散在的相关研究集中在医疗、冶金等有限的行业领域,无论是研究的广度、深度及干预管理的实践等都还存在较大差距,突出表现为:(1)系统性规模性调查研究缺乏,轮班作业人员的底数及其行业、人群等分布特征尚未阐明;(2)工业化深刻变革背景下劳动者就业形态和模式的转变,相关行业尤其是新兴业态轮班作业的特征及其健康影响也需要探索;(3)面向广大轮班作业人员的健康保护,专门的针对性指导政策措施需要制定。建议充分借鉴国外轮班作业健康管理相关经验,加强研究和探索有效的管理干预措施,并研究制定科学可行的法规政策,从而为我国有效实施轮班作业健康管理,保障广大轮班作业人员身心健康等奠定基础。
所有作者均声明不存在利益冲突





















