
不健康的行为习惯致使肥胖成为了全球性的公共卫生问题,肥胖患病率居高不下。因此选择合适的理论模型来指导如何预防、控制及管理超重或肥胖人群十分必要。本文对与超重或肥胖人群减重及自我健康管理有关的理论即自我效能理论、信息-动机-行为技巧模型、健康信念模式、跨理论模型4个理论模型在肥胖儿童、青年、妇女、患者等人群的应用进行综述,从研究类型、主客观层次、评价工具、健康教育等方面深度剖析各理论模型的优缺点及未来将理论模型应用于互联网+医疗层面、做到精准化跟踪随访的发展趋势,进一步推广其在超重或肥胖人群减重及自我健康管理中的应用。
版权归中华医学会所有。
未经授权,不得转载、摘编本刊文章,不得使用本刊的版式设计。
除非特别声明,本刊刊出的所有文章不代表中华医学会和本刊编委会的观点。
经全国继续医学教育委员会批准,本刊开设继续教育园地专栏,每年从第1期至第10期共刊发10篇继续教育文章,文后附5道单选题,读者阅读后可扫描标签二维码答题,每篇可免费获得Ⅱ类继续教育学分0.5分,全年最多可获得5分。
肥胖是指体内热量摄入及消耗失衡,导致脂肪尤其是甘油三酯过度聚积于体内的一种状态[1],已被世界卫生组织定义为慢性复发性疾病,是2型糖尿病、心脑血管疾病、癌症等疾病的主要危险因素[2]。长期久坐、不良饮食习惯、低水平体力活动等一系列不健康行为致使肥胖成为了全球性的公共卫生问题[3, 4]。据统计,欧洲的肥胖患病率在全球排名第二,预计到2030年,51%的美国成年人患有肥胖症,到2050年,近1/2的英国成年人出现临床肥胖[5]。《中国居民营养与慢性病状况报告(2020年)》[6]显示,城乡居民超重肥胖率不断攀升,其中有>50%的成年人超重或肥胖,青少年及儿童超重肥胖率约1/3。据推测,截至2030年,我国成年人超重肥胖患病率将达65.3%[7]。健康中国战略视角下提出改变健康管理模式,即主要由医护指导、超重或肥胖人群共同参与管理的过程,由“我管你”变为“我和你一起管”。基于此,选取合适的理论模型来指导如何预防及控制肥胖的发展十分必要,从而达到减重和提高健康行为的目的。因此,本文对与肥胖减重及自我健康管理相关的理论模型进行综述,旨在为今后制定科学、合理、有效的干预措施提供参考。
1977年,社会心理学理论创始人班杜拉从社会学角度提出自我效能理论(self-efficacy theory)[8],核心思想是人类行为受行为能力和行为结果期望影响[9],本质指行为发生前的主观判断,强调自信心。班杜拉研究发现,自我效能感来源于4个方面,即直接经验、替代经验、语言说服、生理和情绪状态,直接经验是其主要来源[10],替代经验指通过学习相似案例获得间接经验,语言说服指通过鼓励、建议等消除疑虑,生理情绪状态是面临活动时的情绪反应。
自我效能理论最初用于预测及描述肥胖患者的减重效果,之后该理论逐渐在超重或肥胖人群的健康教育和行为干预中取得良好进展。Poole等[11]研究表明自我效能可以预测病态肥胖术后患者的减肥计划与护理的依从性,自我效能感强的肥胖患者在面对困难时会激发出强大的动力,但样本量较少是该研究的不足之处。此外,罗琳等[12]基于自我效能理论和健康信念模式(health belief model,HBM)为超重女中学生发放问卷,结果显示肥胖症的防治及生活质量有所提升,但该研究采用的是一般自我效能量表,并未针对肥胖人群,普适性有待研究。随后王秀荣[13]将自我效能理论应用于单纯肥胖儿童的健康教育中,表明直接经验、替代经验、激励等可以提高肥胖儿童的自我效能并为其建立合理的生活方式。为进一步验证自我效能理论在肥胖人群中的行为干预效果,Liou和Kulik[14]基于计划行为和自我效能理论对美国肥胖青年研究发现,自我效能是营养干预和行为改变的基础,自我效能感强的肥胖患者改善情绪和主动锻炼的动机更强。邵洁[15]对超重或肥胖不孕患者基于此理论进行饮食、运动自我效能的院内、院外综合护理干预后,该群体的减重效果得到明显改善,降低了体重指数、腰臀比等指标,还提高了不孕患者运动自我效能感和体重管理依从性,但在院外进行干预的依从性还有待提高,这提示可以从如何提高院外干预依从性角度开展研究。在前人研究的基础上,李志文[16]将该理论应用于肥胖症患者减重代谢术后饮食与营养康复方案构建及健康管理平台开发,这为慢性肥胖人群的健康管理提供参考,从而在肥胖早期做到及时干预。
自我效能理论在超重或肥胖人群的减重及健康教育中均取得了一定成效,同时为超重或肥胖人群减重提供了指导,但该理论的应用多局限于主观层面,之后的研究者应研发针对超重或肥胖人群自我效能感的评估工具来统一评价标准。
IMB模型是由Fisher JD和Fisher WA在1992年针对艾滋病高危行为提出的行为改变模式[17],之后逐渐应用于慢性病人群的自我管理与健康教育中[18]。IMB模型由信息、动机、行为技巧和预防行为4个变量构成,其中信息是先决条件,动机是行为改变的动力,行为技巧是直接促发因素,三者各自独立又相互影响,当信息、动机、行为技巧达到一定水平时,会促使行为发生转变[19, 20],最终将预防行为作为结局指标来评价干预效果。
IMB模型充分考虑社会心理因素对行为转变的影响,为减重干预及肥胖健康教育提供新思路。雷瑞玲等[21]将IMB模型应用于单纯性肥胖患儿减重中,综合干预后发现,显著降低了肥胖患儿的体重指数,同时揭示了信息、动机、行为改变之间的内在联系,但由于干预时间较短,可能会影响干预效果。因此,Choi等[22]进行完善,开发了一款基于IMB模型且与自我管理有关的健康报警器,用于改变肥胖儿童的生活方式,从而增强其自我管理知识、动机态度和健康行为技能。为进一步验证IMB模型在其他超重或肥胖人群中的应用,Scott等[23]将该模型作为定性研究的理论基础,分析了超重或肥胖女性在受孕前控制体重的经历和信念,同时量身定制的干预措施改善了超重或肥胖孕前女性的心理健康状况、饮食知识和行为习惯[24],由于时间和资源的限制,并未对目标人群进行大范围的测试。此外,IMB模型也应用在肥胖合并糖尿病群体中。曹文倩[25]基于IMB模型结合血糖负荷食物交换份从信息、动机、行为技巧方面对该群体饮食进行综合干预后,会刺激肥胖患者行为改变和动机形成,降低其体重和改善糖脂代谢水平,对减重及自我管理行为提升有重要意义,但该研究尚缺乏大样本数据且未对患者依从性进行分析。
IMB模型从4个方面对肥胖儿童、孕前期肥胖女性及2型糖尿病肥胖患者提出了干预措施及健康教育指导,之后应将此理论应用于更多超重或肥胖人群中,在后续研究中研究者需要注意依从性问题。
1985年,美国心理学家霍克巴姆提出HBM[26],是基于社会认知角度解释和预测健康相关行为的理论模式,强调个人健康信念在疾病治疗康复中的积极作用。HBM是目前最常用的健康促进理论模式之一,由感知易感性、感知严重性、感知益处和感知障碍4个感知项目构成[27]。
HBM重点在于关注患者主观层面的需要,在健康信念的基础上,患者会主动采取行动。目前,该模式广泛应用于超重或肥胖人群的健康信念调查及健康教育中。杨帅帅等[28]基于HBM和结构方程模型为超重或肥胖人群设计运动信念量表,调查发现感知运动益处、感知缺乏运动危害、自我效能与运动锻炼量呈正相关,主观障碍、客观障碍与运动锻炼量呈负相关,对运动锻炼的益处进行健康宣教是值得肯定的。同样,McArthur等[29]以HBM为基础构建与超重后果有关的量表和内外部线索,表明感知易感性、感知障碍、感知益处量表评分均与体重指数呈正相关,将HBM扩展至包括自我效能感、健康饮食和运动管理是可行的,这为干预措施的制定奠定了基础。基于HBM对腹型肥胖儿童进行为期12周的健康教育后,感知易感性发生明显变化,感知障碍和感知严重程度有增加趋势,受试者认知和信念转变,其腰围及体重指数显著降低,但由于干预时间短,受试者的测量数据可能会有波动[30],未来需延长干预时间及确保健康教育形式的多样化。
HBM的应用为超重或肥胖人群减重树立了信心,同时为其他慢性病群体的自我健康管理提供教育理念。但该模式的不足之处在于调查超重或肥胖患者的健康信念时,只能调查特定时间点超重或肥胖人群的体重管理意图,之后应开展纵向调查,研究其健康信念的变化情况。
20世纪70年代末,美国心理学教授Prochaska和DiClemente[31]综合多种理论创立了TTM,又称行为改变理论模型。TTM是个体层面的健康行为模型,指出个体行为变化是渐进、螺旋式、分阶段过程,需根据个体在不同阶段的需要提供个性化干预,推动健康行为产生和保持[32, 33],主要包括4个概念:变化阶段、变化过程、自我效能及决策平衡,其中变化阶段是TTM的核心[34]。
TTM在超重或肥胖人群的干预和健康教育中应用广泛。研究表明,减重术后患者进行体力活动的障碍因素包括缺乏运动知识、缺乏动力、运动自我效能感低和社会支持度低[35]。由于需要深入了解减重术后患者体力活动的长期过程,Hayotte等[36]研究发现,以TTM为基础制定的体力活动计划应该更好地融入减重术后的随访中,以优化减肥维持的时间。国内学者任子淇[37]对减重代谢术后患者进行干预得出,TTM可以促进术后患者主动采取健康行为,提高患者运动自我效能水平和运动益处感知,降低运动障碍感知,但不足之处在于尚未依据TTM各阶段的特点自制运动康复教育手册。此外,宋慎之[38]将基于TTM构建的儿童肥胖防控方案融入到儿童健康教育中,发现儿童变化阶段中的5种行为阶段均向前推进,且处于行动和维持阶段的儿童数量相对增加,儿童健康行为意识出现,这些将会增加体力劳动时长及降低久坐水平,这与朱晓芳和曹亚船[39]将TTM运用于肥胖儿童改善体育锻炼情况的研究结果一致。TTM除了应用于肥胖儿童的健康教育外,在2型糖尿病结合腹型肥胖人群也有提及[40]。
由于该模型的5种行为变化阶段均是研究者的主观判断,会对研究造成干扰,之后的研究应增加客观指标确保此模型的准确度。同时,应该根据TTM各阶段的特点制定相应的健康管理方案和健康管理手册。
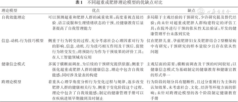
基于自我效能理论、IMB模型、HBM、TTM指导超重或肥胖人群减重及自我管理是切实可行的,并取得了明显成效。各理论模型的具体优缺点对比见表1。

不同超重或肥胖理论模型的优缺点对比
不同超重或肥胖理论模型的优缺点对比
| 理论模型 | 优点 | 缺点 |
|---|---|---|
| 自我效能理论 | 可以预测超重和肥胖人群的减重效果;高度重视直接经验、语言说服和生理情绪状态的干预,经健康教育后显著提高了自我管理能力 | 多局限于主观经验的干预研究,少许研究提及替代经验;尚未针对超重或肥胖人群构建特定的评估工具;在院外进行干预的依从性无法验证;开发的健康管理平台未落到实处 |
| 信息-动机-行为技巧模型 | 侧重于行为转变的过程,充分考虑社会心理因素对行为的影响,信息、动机、行为技巧相互作用及干预后,促使行为转变发生;将预防行为作为干预效果的评价工具;在人工智能领域有应用 | 仅在肥胖儿童、孕前肥胖妇女及肥胖结合2型糖尿病中有研究;干预研究的样本量较少且存在依从性问题 |
| 健康信念模式 | 多属于横断面调查,为后续的干预研究提供依据;侧重于强化超重或肥胖人群的健康信念,理论中包含自我效能感;同时涉及量表的构建 | 主观层面的需要;横断面调查及干预的时间较短;以健康信念模式为基础制定的健康教育和健康宣教的形式单一 |
| 跨理论模型 | 着重从心理学角度分析行为变化过程与规律,逐步改变肥胖人群的健康相关行为,侧重于变化阶段这个过程,理论中包含了自我效能感;制定的健康管理手册可以在疾病进展早期做到及时制止 | 行为阶段的划分具有臆断性,且过分重视行为主体的认知效果,未考虑社会、文化、经济等环境方面的影响;未针对跨理论模型的各个阶段制定健康教育手册 |
综上所述,超重或肥胖是一种慢性疾病,更需要进行自我管理。尽管本文综述的4个理论模型均是为了减重,但各有侧重和局限。理论模型的应用需基于人性化考虑,综合社会、文化、经济多方面因素对超重或肥胖人群进行管理。未来对超重或肥胖人群进行管理时,应纳入更多的样本以及延长随访的时间;依据各个理论模型的特点为健康体检中的超重或肥胖人群制定针对性的健康管理手册,可以为后续体检发现超重或肥胖人群的主动健康管理提供参考;将理论运用于互联网+医疗层面,发挥人工智能的优势,做到精准化跟踪随访和智能管控,有望降低超重或肥胖人群患病率,以在超重或肥胖人群的健康管理中发挥更大的优势。
李书慧, 葛珊珊, 胡晓瑾, 等. 不同理论模型在超重或肥胖人群减重及自我管理中的应用进展[J]. 中华健康管理学杂志, 2024, 18(5): 396-400. DOI: 10.3760/cma.j.cn115624-20231101-00259.
所有作者声明无利益冲突
1. 超重或肥胖人群减重及自我管理的理论模型不包括()
A. 自我效能理论
B. 信息-动机-行为技巧模型
C. 跨理论模型
D. 计划行为理论
2. 自我效能感主要来源于()
A. 直接经验
B. 替代经验
C. 语言说服
D. 生理情绪状态
3. 信息-动机-行为技巧模型是由()提出的
A. 班杜拉
B. Fisher JD和Fisher WA
C. 霍克巴姆
D. Prochaska JO和DiClemente CC
4. 以下哪项是健康信念模式的优点()
A. 从心理学角度分析行为变化过程与规律
B. 在人工智能领域有应用
C. 为后续的干预研究提供依据且涉及量表的构建
D. 可以验证院外干预的依从性
5. 下列哪个理论模型中不包含自我效能感()
A. 自我效能理论
B. 信息-动机-行为技巧模型
C. 健康信念模式
D. 跨理论模型





















