
未破裂颅内动脉瘤(UIA)在我国35~75岁成人中的患病率约7%。随着人口老龄化趋势,UIA检出率增加。大多数UIA是偶然发现的,通常无症状,选择手术治疗还是保守治疗一直存在争议。尽管UIA的年破裂风险低,但一旦发生破裂,其致死率和致残率高。本临床管理指南基于循证证据,围绕UIA的人群筛查、临床影像诊断、生长破裂风险评估、治疗策略及选择、术后随访和特殊人群UIA管理建议等方面,共形成44条推荐意见,旨在为临床医师、其他相关专业人员提供实用的临床指导建议。
版权归中华医学会所有。
未经授权,不得转载、摘编本刊文章,不得使用本刊的版式设计。
除非特别声明,本刊刊出的所有文章不代表中华医学会和本刊编委会的观点。
颅内动脉瘤,一种动脉壁异常膨出所形成的突起,普遍存在于全球成年人群中。据统计,全球范围内,在50岁左右的人群中未破裂颅内动脉瘤(unruptured intracranial aneurysm,UIA)患病率约3%[1]。颅内动脉瘤的破裂是导致自发性蛛网膜下腔出血(subarachnoid hemorrhage,SAH)的主要原因,其全球发病率约6.1/100 000人年,不同地区差异显著,特别是在日本和芬兰,该病症尤为常见[2]。尽管不同地区的死亡率有所下降,但大多数患者仍遗留有明显的神经功能障碍,严重影响了患者的生活质量。随着影像学技术的进步和人口老龄化趋势,UIA的检出率逐渐提高。在中国,35~75岁成人中的UIA患病率约7%[3]。大多数UIA是偶然发现的,这些动脉瘤通常无症状,绝大多数不会发生破裂出血。由于外科夹闭手术和血管内介入手术治疗均存在潜在风险[4, 5, 6],因此,对于偶然发现的UIA,选择积极手术治疗还是保守治疗一直存在争议。尽管UIA的年破裂率低,但一旦发生破裂,可能导致致命的SAH,不仅病死率高,还会在幸存者中留下严重的神经功能障碍,给患者家庭和社会造成沉重的负担[7, 8, 9]。因此,关于UIA的筛查、破裂风险评估及其处理策略是临床管理的重要组成部分。
欧洲卒中协会和美国卒中协会针对UIA和动脉瘤性SAH陆续发布了临床管理指南。中华医学会神经病学分会和中国医师协会神经介入专业委员会分别制订了《中国蛛网膜下腔出血诊治指南》(2015、2019版)和《中国颅内破裂动脉瘤诊疗指南2021》,对临床诊疗有一定的参考意义。为了向颅内动脉瘤临床管理提供基于循证的实用建议,中华医学会神经外科学分会、中国卒中学会脑血管外科分会联合国家神经系统疾病医学中心、国家神经系统疾病临床研究中心根据中国指南制订原则和要求制订了2024年临床管理指南。以使指南更加简洁、实用。本指南采用模块化格式,每个模块包括推荐意见、相关文献证据,部分内容指出了我国在该领域的研究不足和未来研究方向,进一步规范化疾病的诊疗过程,提升医疗服务质量。
本指南在内容上不限于UIA加速康复外科实施中常见临床问题[10],全面涵盖了UIA的流行病学与人群筛查、临床影像诊断、生长破裂风险评估的临床决策、治疗策略及选择、术后随访、长期预后管理及其特殊人群UIA管理建议。主要面向颅内动脉瘤相关专业的工作人员,适用于神经外科、神经科、急诊科、重症医学、影像科等专业人员,为他们提供可参考的指导规范。
在中国科学院院士赵继宗教授的指导下,中华医学会神经外科学分会和中国卒中学会脑血管外科分会委员于2021年9月组建了《中国颅内动脉瘤临床管理指南》的制订工作小组及编写委员会。该委员会明确了首席专家、工作小组组长及成员,并设立了证据审查委员会,从而建立了指南的组织框架。此外,委员会确定了指南的方法学原则,并举行了讨论会,会议内容主要包括未破裂动脉瘤和破裂动脉瘤两部分,每个专题均由1~2名相关领域专家共同完成。
为了制订本指南,委员会通过设定关键词和检索式,在包括万方数据库、CNKI、中国科技期刊全文数据库、Medline/PubMed、Cochrane临床数据库等中文和英文数据库中进行文献检索,根据中国人群和其他人群研究的文献分类,体现中国指南的特点。检索关键词为“intracranial aneurysm”“subarachnoid hemorrhage”“epidemiology”“natural history”“management”“treatment,outcome”等。文献纳入标准随机对照研究、非随机观察性或注册研究、荟萃分析、临床病例或队列研究、专家共识等。检索时间范围从2000年1月1日至2022年12月31日,以编制文献检索报告及概要。基于循证证据,提出推荐意见,并经过证据审查委员会的审查。此外,工作小组还检索了2023年1至6月间可能影响指南推荐意见、建议等级及其证据水平的文献,并将其纳入指南推荐。最终,于2023年6月形成了指南的第一版并提交工作小组审核,随后在2023年9月形成了第二版并获得全体指南编写委员会专家的审核通过。最后,该指南于2024年1月经过指南编写委员会核心专家组的讨论后定稿。
每个专题的专家对现有的指南和现有文献进行系统综述评价,完成推荐意见。每个专题包括推荐意见支持相关意见的文献概述及其目前研究不足及其未来研究的内容。对有争议的推荐意见,提交证据水平小组,集中分析文献证据级别,确定推荐稿,征求全体专家组意见并修订。通过指南证据审查委员会对一个或多个关键问题进行系统审查和分析。征询广泛意见,对意见稿进行修改,形成终稿。
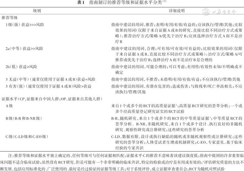
本指南按照《中国制订/修订临床诊疗指南的指导原则(2022版)》[11],采用美国心脏病学会(ACC)/美国心脏协会(AHA)有关患者诊疗中的临床策略、干预、治疗或诊断试验的推荐类别和证据水平(2019更新)(表1)[12]。推荐等级(COR)和证据水平(LOE)系统进行分类。COR表示推荐的强度,包括获益与风险比例的估计和确定性,LOE反映了相应支持证据的质量。由于中国人群和欧美等人群在颅内动脉瘤的临床特点、自然病史和临床预后上存在较大的差异,因此,在本指南中,为了使推荐意见能更好地符合临床实际情况,将推荐意见分为中国人群来源(CP)和其他人群来源(OP)。

指南制订的推荐等级和证据水平分类[12]
指南制订的推荐等级和证据水平分类[12]
| 级别 | 详细说明 |
|---|---|
| 推荐等级 | |
| 1级(强)获益>>>风险 | 指南中建议的用词,推荐;表明/有用/有效/有益的;应该执行/管理/其他;比较效果的用词(仅限于来自证据A或B的研究,直接比较不同治疗方式或策略):推荐治疗方式/策略A/优先于治疗B;应该选择治疗方式A而不是治疗B |
| 2a(中等)获益>>风险 | 指南中建议的用词,合理;可有用/可有效/可有益的;比较效果的用词(仅限于来自证据A或B,直接比较不同治疗方式或策略):治疗方式/策略A/可推荐或优先于治疗B;选择治疗A而不是治疗B是合理的 |
| 2b(低)获益≥风险 | 指南中建议的用词,可能合理的;可以考虑;有用性/有效性未知/不明确或不确定 |
| 3 无益(中等)(通常仅使用于证据A或B)获益=风险 | 指南中建议的用词,不推荐;未指明/有用/有效/有益;不应该执行/管理/其他 |
| 3 有害(强)(通常仅使用于证据A或B)风险>获益 | 指南中建议的用词,有潜在危害的;造成伤害;与致残率/死亡率高相关;不应该执行/管理/其他 |
| 证据水平(CP,证据来自中国人群;OP,证据来自其他人群) | |
| A级 | 来自1个或多个的RCT的高质量证据a;高质量RCT研究的荟萃分析;一个或多个经高质量登记研究证实的RCT试验 |
| B级(B-R和B-NR级) | B-R,随机研究,来自1个或多个的RCT的中等质量证据a;中等质量RCT的荟萃分析。B-NR,非随机研究,来自1个或多个设计、执行良好的非随机研究、观察性研究或注册研究;这些研究的荟萃分析 |
| C级(C-LD级和C-EO级) | C-LD,数据有限,设计或执行缺陷的随机或非随机观察性或注册研究;这些研究的荟萃分析;人体受试者生理或机制研究;C-EO,专家意见,基于临床经验的专家共识 |
注:推荐等级和证据水平独立确定的,任何等级可与任何证据相匹配;证据水平C的推荐不意味着该建议强度低;指南中提到的许多重要临床问题不适合临床试验;虽然没有RCT研究,但是可能有一个非常明确的临床共识,特定的检验或治疗是有用或有效的;a评估研究质量的方法不断发展,包括应用标准化的、广泛使用的、最好是经过验证的证据等级工具;对于系统评价,成立证据审查委员会;RCT为随机对照试验
推荐意见1:对于常染色体显性多囊肾病(autosomal dominant polycystic kidney disease,ADPKD)患者,特别是在有动脉瘤家族史的情况下,建议定期进行颅内动脉瘤的筛查。(2a级推荐,B-NR级证据,OP)
推荐意见2:对于患有可能与UIA相关的合并症,比如马方综合征、Ehlers-Danlos综合征、主动脉缩窄等疾病的患者,可考虑进行颅内动脉瘤筛查。(2b级推荐,C-LD级证据,OP)
推荐意见3:对于至少有2名一级亲属患有颅内动脉瘤的患者,鉴于家族史是动脉瘤破裂的高危因素之一,定期行UIA筛查是有益的。(1级推荐,B-NR级证据,OP)
推荐意见4:对于当前存在吸烟和高血压的中老年女性人群行UIA筛查,可以以较低的成本获得更高的健康收益,但其风险及长期获益尚不明确。(2b级推荐,C-LD级证据,OP)
1.流行病学特点:目前UIA的患病率缺乏准确数据。UIA患病率在不同人群中,根据使用的检查方法和诊断标准的不同,检出率差异较大[13, 14]。随着血管影像学技术,如磁共振血管造影(MRA)、CT血管造影(CTA)的发展和应用,UIA的检出率逐渐提高。据一项包含68项研究、21个国家、83个研究群体和94 912例患者的系统评价及荟萃分析显示,平均年龄50岁的成年人群中,UIA的总体患病率约为3.2%(95%CI:1.9%~5.2%),而在ADPKD的人群中患病率相对较高[1]。挪威人群的3.0 T MRA检查的横断面研究显示,当颅内动脉瘤定义为动脉瘤体中任意两点间最大距离超过3 mm时,其患病率为3.8%(95%CI: 3.0%~4.8%)。而当动脉瘤定义为任意两点间距离超过2 mm时,患病率上升至6.6%(95%CI:5.4%~7.6%)[13]。一项对4 813例35~75岁上海社区居民进行的MRA横断面研究中,发现UIA的患病率为7.0%(95%CI:6.3%~7.7%),其中以55~64岁年龄段最为常见,女性多于男性,90.2%为小型动脉瘤(<5 mm),多出现在颈内动脉[3]。另外,香港地区的一项MRA回顾性横断面研究发现,UIA的总体患病率为3.6%,其中女性患者的患病率为5.9%,男性为3.9%,女性多于男性,并且患病率随年龄增长而增加[15]。鹿特丹一项基于人群的研究显示,5 841例接受1.5T MRI检查的参与者(平均年龄64.4岁,男性占45.0%)中,UIA的患病率为2.3%(95%CI:1.9%~2.7%),其中女性患者占2.9%(95%CI:2.3~3.4)[16]。研究发现,UIA的发生与女性、高血压以及当前吸烟这些因素相关[16]。综上所述,UIA在不同的人群中,其患病率可能存在一定差异[17]。
2.高危因素与人群筛查:UIA患病的高危因素研究主要来自SAH患者的回顾性或前瞻性病例研究及高危人群的筛查研究。研究表明,随着年龄的增长,UIA的患病率增高。女性患病高于男性,且这一趋势在不同年龄组相似[1]。不同人群在临床、遗传和可干预危险因素方面存在较大差异。例如,与没有合并症的人群相比,患有ADPKD的患者,其患病风险为6.9(95%CI:3.5~14);有颅内动脉瘤或SAH家族史的患者,其患病风险为3.4(95%CI:1.9~5.9);脑肿瘤患者的患病率风险为3.6(95%CI:0.4~30.0);垂体腺瘤患者的患病率风险为2.0(95%CI:0.9~4.6);动脉粥样硬化患者的患病率风险为1.7(95%CI:0.9~3.0)[1]。
对于高危人群进行UIA筛查的成本效益尚不明确。临床实践中,需考虑UIA筛查可能给患者带来的心理压力。筛查工作可以通过分析与颅内动脉瘤发病相关的因素,例如依据特定遗传性疾病发病率及未来疾病发生概率的评估,实施针对性人群的颅内动脉瘤风险筛查。已知患有ADPKD、马方综合征、主动脉狭窄或二尖瓣主动脉瓣病、Ehlers-Danlos综合征(血管型)以及小头症的患者,其UIA患病率较高。在一项纳入15项研究、1 490例ADPKD患者(包括中国人群)的颅内动脉瘤患病率研究中,发现ADPKD患者的UIA患病率为10%(95%CI:7%~13%),而且中国和日本的数据报告了更高的颅内动脉瘤患病率[18]。另一项针对马方综合征患者的多中心病例对照研究发现,这一患者群中颅内动脉瘤的患病率为11.3%,且冠心病患者和当前吸烟者的患病率更高[19]。在一项对经基因诊断确诊马方综合征患者进行的队列研究中,UIA的患病率为3%,结合既往研究的荟萃分析显示,其总体患病率为8.9%(95%CI:5.8%~13.3%)[20]。
UIA的遗传形式尚不清楚,但研究发现,在至少有2名一级亲属患有动脉瘤的人群中,动脉瘤患病率为13.1%[21]。在1名及以上一级亲属患有动脉瘤的人群中,其患病率为4.8%,而对于合并其他危险因素的人群,动脉瘤的患病率可增至19%[21]。在香港华人人群中,动脉性SAH患者的一级亲属中,UIA的患病率为2.30%(95%CI:1.02%~4.76%),其中87.5%的患者 UIA直径<5 mm[15]。出血性卒中或颅内动脉瘤家族史是动脉瘤发生的危险因素[18]。
一项韩国人群颅内动脉瘤的全国发病率调查报告显示,老年女性、高血压病、心脏病以及脑卒中家族史是动脉瘤的独立危险因素,在50~60岁吸烟的女性群体中,小型UIA的发现率相对较高[22]。在临床实践中,针对女性和当前吸烟者进行UIA筛查具有成本效益,结合吸烟的持续时间和强度,可在相对年轻的时期进行一次筛查,以较低的成本获得更高的健康效益[22, 23]。
不同人群颅内动脉瘤的患病率存在差异。基于中国人群UIA患病率尚未完全明确,尚缺乏中国人群患有颅内动脉瘤的高危人群数据。
目前关于家族性颅内动脉瘤国内数据少,对特定人群进行筛查的成本效益仍有待确定,需要进行更深入的研究探讨。
推荐意见5:UIA 患者的临床表现可能与非特异性症状有关,需要详细评估相关症状。(1级推荐,B-NR级证据,OP 和CP)
推荐意见6:头颅MRA和CTA可用于UIA的筛查和定期随访。(1级推荐,B-NR级证据,CP)
推荐意见7:对于怀疑患有颅内动脉瘤,需要进一步确诊或治疗动脉瘤的患者,推荐数字减影血管造影(DSA)检查。(1级推荐,B-NR级证据,CP)
1.临床症状:UIA患者通常没有明显症状,多数在体检或其他原因行脑血管影像学检查中偶然发现,也见于某一颅内动脉瘤破裂出血后检查发现。在国际未破裂颅内动脉瘤研究(international study of unruptured intracranial aneurysms,ISUIA)中发现,患者可能因其他部位动脉瘤破裂出血(30.4%)、头痛(23.7%)、缺血性脑血管病或短暂性脑缺血发作(10.6和10.5%)、颅神经障碍(8.0%)、癫痫发作(2.9%)、占位性症状(2.7%)、硬膜下或脑出血(1.2%)、脑肿瘤(0.8%)、中枢神经系统退行性病变(0.4%)等多种症状前来就诊[4]。UIA 患者的临床表现可能与非特异性症状有关。一项对454例接受手术治疗的UIA患者的回顾性分析显示,据患者自述的症状,最常见的首发症状是头痛(46%),其次是眩晕(21%)、认知障碍(15%)和视力障碍(14%)[24]。针对UIA患者,详细评估他们的临床症状对治疗决策至关重要。需要注意的是,多数UIA患者的头痛可能与动脉瘤无关。而突然发生的动眼神经麻痹通常被视为后交通动脉瘤增大或破裂的前兆[25]。
2.影像学检查:头颅MRA作为一种常用的无创性脑血管成像检查手段,其常用的序列技术包括时间飞跃MRA(TOF-MRA)、相位对比法及增强型MRA(CE-MRA)。TOF-MRA因为其不使用对比剂和没有辐射的特点,尤其适用于颅内动脉瘤的筛查,其灵敏度和特异度分别高达89%和94%[26]。CE-MRA通常使用对比剂,可直接显示动脉瘤大小、位置及形态,其诊断灵敏度与TOF-MRA无显著差异[27]。然而,MRA的空间分辨率较低,对3 mm以下颅内动脉瘤的灵敏度有所下降,有时甚至低至74.1%[28]。通过容积再现和多曲面重建技术可以将≤5 mm动脉瘤的检测准确率提高至96.4%~97.3%[29]。目前,7.0 T MR相比3.0 T MR在诊断UIA方面可能具有更好的效能,但目前尚缺乏临床验证[30, 31]。随着磁共振技术的发展,四维血流MRI作为一种基于时间分辨的相位对比MRI技术,在颅内动脉瘤成像领域提供了血流速度、流量、流线和涡流等多维度的血流动力学参数,丰富了UIA的诊断和评估信息[32]。
头颅CTA检查具有扫描时间短,空间和时间分辨率优于MRA的特点。通过三维重建图像,可清晰观察到颅内动脉瘤及其颅底动脉环的特征。CTA诊断颅内动脉瘤的灵敏度为 77%~79%,特异度为 87%~100%[33, 34, 35]。然而,当颅内动脉瘤直径<3 mm时,其灵敏度可能下降到40%~91%[36]。CTA在UIA的诊疗中,可观察载瘤动脉与动脉瘤钙化情况,能够有效评估动脉瘤大小变化,可定期对动脉瘤形态变化进行随访,在治疗决策中能起到重要作用[37, 38]。近年来随着技术的进步,四维CTA提供了三维CTA相似的动脉瘤形态信息,并能展现出动脉瘤壁在心动周期不同时相的搏动特性,这对颅内动脉瘤的诊断和破裂风险评估具有重要意义[39, 40]。然而,需要注意的是,CTA检查过程中需要使用碘影剂。对于碘或碘制品过敏、肾功能不全的患者,使用时应谨慎。
DSA是诊断颅内动脉瘤的“金标准”。其成像原理是将造影剂快速注入动脉,利用数字化处理技术排除了骨骼和软组织的影响,实现减影效果,从而清晰观察动脉瘤病变情况,能够实时监测脑血流动态,为手术治疗提供了重要信息。DSA拥有高空间分辨率,尤其是三维DSA,它能全面描述动脉瘤的形态特征,并从多个角度展现动脉瘤及其邻近血管的状况,特别是对直径<3 mm的动脉瘤,其检测灵敏度高[41, 42, 43, 44]。相比于MRA和CTA,DSA虽然耗时更长、费用较高,且存在一定的操作风险,但其精确度远高于其他方法[45]。DSA主要的风险包括神经系统并发症(1.0%~2.5%)、股动脉损伤(0.05%~0.55%)、腹股沟血肿(6.9%~10.7%)和造影剂肾病(1%~2%)[45]。对于临床上怀疑、其他无创影像检查提示颅内动脉瘤的患者或需要进一步治疗的患者,DSA检查可明确UIA的诊断,指导治疗方案的选择[46]。
随着影像技术的不断进步,靶向造影剂分子成像技术已经在其他神经系统疾病诊断中显示出其潜力,但关于颅内动脉瘤的分子影像技术研究还相对缺乏。
四维血流MRI作为一项无创的成像技术,尽管技术要求严格,它能够在颅内动脉瘤成像中提供包括流速和流量在内的血流动力学参数,并且具有空间和时间两个维度。目前,四维血流MRI在颅内动脉瘤的诊断及其破裂风险评估方面的价值需通过更多研究来进一步明确。
推荐意见8:鉴于高血压、吸烟可能是影响UIA生长破裂的危险因素,对于UIA患者,应积极监测血压并治疗高血压,同时告知患者戒烟。(1级推荐,B-NR级证据,CP和OP)
推荐意见9:既往SAH史、动脉瘤直径>7 mm、后循环动脉瘤、动脉瘤形态不规则(如子瘤或多分叶状等)、动脉瘤增大或形态显著变化的动脉瘤以及动脉瘤家族史是动脉瘤破裂的高危因素。(1级推荐,B-NR级证据,CP和OP)
推荐意见10:颅内动脉瘤形态参数测量,如瘤体最大径和尺寸比与动脉瘤的破裂相关,可考虑用于颅内动脉瘤破裂风险的评估,但其临床指导价值仍需进一步验证。(2b级推荐,C-LD级证据,CP和OP)
推荐意见11:高分辨血管壁MRI成像技术,可观察颅内动脉瘤壁强化及程度,尽管动脉瘤的大小可能会对观察结果产生影响,但可考虑用于动脉瘤破裂风险的评估。(2b级推荐,C-LD级证据,CP和OP)
推荐意见12:对于存在脂代谢异常的UIA患者,特别是存在系统性油酸降低和花生四烯酸升高的情况,应严密监测颅内动脉瘤的症状和影像学变化,可用于动脉瘤生长破裂的评估。(2a级推荐,B-NR级证据,CP)
推荐意见13:基于个体化血流动力学分析动脉瘤低壁面剪切力(WSS)和剪切力可变性,可考虑用于颅内动脉瘤破裂风险的评估,但其指导治疗价值尚不确定。(2b级推荐,C-LD级证据,CP和OP)
推荐意见14:基于人工智能算法的颅内动脉瘤破裂风险模型,可考虑用于颅内动脉瘤的识别和破裂风险因素的评估,但其指导临床治疗价值尚不确定。(2b级推荐,C-LD级证据,CP)
1.自然史:关于UIA自然史的研究,存在选择偏倚。选择进行保守治疗的,往往是破裂风险较低的动脉瘤,这并不能真实反映UIA总体的破裂情况。UIA的生长破裂风险随时间推移而逐渐增加[47]。多项队列研究和荟萃分析显示,UIA的年增长率约为3.0%,在连续随访19年后多达45%的动脉瘤出现增大[4,47]。ISUIA研究的对象为欧美人群,该研究设计严谨且样本量大,主要探讨了UIA的自然史。该研究显示对于动脉瘤<7 mm的患者,若无SAH病史,前循环动脉瘤的破裂风险为0;而有SAH病史的患者,前循环动脉瘤年破裂风险为1.5%,后循环动脉瘤的年破裂风险为3.4%[4]。在日本的一项前瞻性UIA研究中,共纳入了6 697例患者进行平均1.7年的随访,发现UIA年破裂风险为0.95%[48]。此外,日本一项未破裂颅内小型动脉瘤(<5 mm)临床队列研究显示,在平均41个月的随访期内,动脉瘤破裂风险为0.5%/年[49]。尽管UIA破裂风险低,但动脉瘤一旦破裂引发出血,患者的死亡和残疾率都非常高。因此,在UIA的临床管理中,动脉瘤破裂风险因素的评估是至关重要的一环。
UIA的生长破裂表现出高度的个体差异,部分颅内动脉瘤在短时间内可发生增大、甚至破裂,而部分颅内动脉瘤则持续保持稳定。那些生长速度快或形态发生显著变化的颅内动脉瘤,其破裂的风险可增加超过10倍。根据一项纳入312例患者、329个增长动脉瘤的研究显示,动脉瘤增长后破裂的绝对风险在6个月内为2.9%(95%CI:0.9%~4.9%),在1年时为4.3%(95%CI:1.9%~6.7%),在2年时为6.0%(95%CI:2.9%~9.1%)[50]。
多项关于UIA的前瞻性队列研究的荟萃分析显示[51],高血压是颅内动脉瘤破裂的独立危险因素。控制血压可能有助于预防UIA增长,并降低动脉瘤的破裂风险。一项纳入4 701例患者和6 411个动脉瘤的大规模回顾性病例对照研究显示,无论是当前吸烟者还是曾经吸烟者,其动脉瘤破裂的风险均显著高于从未吸烟者,吸烟的强度和持续时间与动脉瘤破裂的风险存在显著相关性[52]。此外,一项基于中国人群的前交通动脉瘤回顾性研究显示,吸烟与前交通动脉瘤的大小相关,吸烟者动脉瘤直径普遍大于未吸烟者[53]。另一项基于中国人群的小型UIA前瞻性、多中心队列研究显示,当前吸烟者和未控制的高血压都与动脉瘤破裂相关[54]。既往SAH病史被认为是UIA高破裂出血的危险因素之一。在动脉瘤生长破裂风险的评分中[51,55],既往SAH史被作为颅内动脉瘤生长破裂的重要评估因素。研究还发现,家族性 UIA破裂的风险是散发性UIA的2.5倍,风险范围介于1.2~5倍之间[56]。
2. 形态学特征与破裂风险评估:颅内动脉瘤的形态学特征包括动脉瘤大小、位置和不规则或分叶状形态,以及动脉瘤与载瘤动脉的几何形态参数。目前研究多基于回顾性横断面研究,通过比较破裂动脉瘤与未破裂动脉瘤的形态参数的差异,来确定动脉瘤的破裂状态或风险[57]。动脉瘤几何形态学参数可分为二维参数和三维参数。二维参数是指在二维影像图像上直接采集到的参数,包括瘤体直径或长径、瘤颈大小、宽度、高度、纵横比、长宽比、尺寸比等。三维参数是指在三维影像采集到的动脉瘤体形态特征,如椭圆形指数、波动指数、非球面指数等[58]。研究显示,瘤体最大径、纵横比、尺寸比与其破裂风险密切相关[4,58, 59, 60]。瘤体直径是指瘤顶到瘤颈中点的最大长度。ISUIA随访结果显示,位于前循环、直径<7 mm且没有SAH病史的动脉瘤患者,5年内破裂率几乎为0。相比之下,直径>7 mm的动脉瘤破裂风险显著增加[51]。一项前交通动脉瘤的回顾性病例对照研究发现,约半数的破裂前交通动脉瘤<5 mm[61],从而提示这类动脉瘤可能存在较高的破裂风险[51]。纵横比是动脉瘤的高度与其颈部的比值,而尺寸比则是动脉瘤的长径与载瘤动脉平均直径的比值。这些形态参数与颅内破裂风险相关[39, 40,61, 62]。国内一项基于四维CTA技术研究发现颅内动脉瘤壁的异常搏动形态与症状性或破裂动脉瘤相关[39, 40]。
3.血流动力学特征与破裂风险评估:血流动力学异常改变是导致动脉瘤发生和破裂的重要因素。目前研究主要基于回顾性病例对照研究。多数研究提出的动脉瘤的WSS与动脉瘤破裂相关。WSS和剪切力可变性可能是颅内动脉瘤破裂的重要血流动力学特征[63]。计算流体力学和相位对比磁共振成像技术在颅内动脉瘤血流动力学研究中被广泛应用[64]。但是,这些技术在处理计算流程时较为复杂,且由于异质性、计算参数和研究分析精度的差异,其结果存在一定的变数。由不同影像技术重建的血流动力模型在边界条件的设定和管壁弹性方面存在局限,这使得它们不能够精确模拟载瘤动脉和瘤体内部的血流动力学状态,因此在临床上的应用有限。目前尚不清楚颅内动脉瘤患者是否能够从血流动力学分析中获益,通过血流动力学参数评估颅内动脉瘤破裂风险及其指导治疗价值尚未在临床广泛验证。
4.血管壁磁共振成像特征与破裂风险评估:高分辨血管壁磁共振成像技术(high resolution vessel wall MRI,HRVW MRI)不仅能显示脑血管管腔成像,而且能直观显示管壁结构特征,通过特殊序列技术,定性或半定量观察动脉瘤壁的强化程度。颅内动脉瘤壁强化是颅内动脉瘤不稳定的重要影像学表现[65, 66, 67]。一项对400余例颅内动脉瘤随访观察的研究显示,瘤壁明显增强的动脉瘤,在2年内破裂的风险显著高于无瘤壁增强的动脉瘤,该结论受到动脉瘤大小的影响[68]。因此,UIA如果出现瘤壁强化,表明该动脉瘤可能不稳定。然而,对瘤壁强化的定量评估和病理生理机制的了解有限。目前,尚缺乏前瞻性的队列研究来证实瘤壁强化与动脉瘤生长破裂风险之间的关联性。
5.系统代谢特征与破裂风险评估:系统代谢异常和心脑血管疾病的发生发展密切相关。一项横断面研究显示,颅内动脉瘤的形成与脂质代谢的异常存在密切的相关性[69]。在表现出显著动脉瘤壁增强的颅内动脉瘤患者中,往往伴随明显的脂质代谢异常[70, 71]。此外,针对中国人群开展的UIA破裂风险研究(IARP-CP)对1 250例UIA患者进行了为期2年的影像学随访。研究发现,那些颅内动脉瘤发生破裂或生长的患者,其体内系统性油酸显著降低,而花生四烯酸则显著升高,这两种脂肪酸被证实是预测颅内动脉瘤破裂或生长风险的重要生物标志物[72]。
6.破裂风险的智能评估:人工智能预测模型基于机器学习和深度学习等智能算法对临床数据进行分析和学习,在实际场景中做出判断和预测,在医学界得到了广泛的应用。目前,关于颅内动脉瘤的形态特征和破裂风险的智能预测模型正处于研究开发与初步应用探索的阶段[73, 74]。基于颅内动脉瘤的临床和影像学特点,多项研究已构建了决策树模型或深度学习模型来预测动脉瘤的生长和破裂,并且这些模型在评估UIA生长破裂风险的准确性方面显著优于传统的评估模型[75, 76]。此外,另外一项多中心的前瞻性研究,基于1 250个UIA的多维度特征,结合机器学习,构建了预测UIA在未来2年内生长破裂的模型,也优于传统的评估UIA生长破裂风险的模型[72]。人工智能可辅助医师快速地识别UIA,并为UIA破裂风险提供参考价值,然而,智能模型的准确性高度依赖于大量数据和UIA的自然病程特征。在临床实践中,UIA患者的个体化管理以及优化智能预测模型还需要大规模临床的验证。
中国针对UIA自然史的病例队列研究较少,颅内动脉瘤破裂的风险因素复杂多样,个体差异性大。因此,迫切需要建立一个涵盖中国人群UIA生长与破裂的多维度因素图谱,并进行分层风险评估。
目前尚缺乏包含多维度数据的中国人群UIA患者人工智能预测模型,未来有必要关注中国人群UIA辅助诊疗系统的研发及应用。
推荐意见15:UIA患者出现前哨性头痛和颅神经麻痹等相关症状,手术治疗是合理的。(2a级推荐,C-EO级证据,OP和CP)
推荐意见16:对于偶然发现的UIA,需要进行动脉瘤破裂风险评估,综合患者身体状态、医疗中心手术经验与手术潜在风险等因素,对高破裂风险的UIA采取安全手术治疗是合理的。(2a级推荐,B-NR级证据,OP和CP)
推荐意见17:对于颅内动脉瘤直径≥5 mm、形态不规则、随访过程中动脉瘤增大或形态变化、既往SAH史、动脉瘤家族史的UIA可考虑手术治疗。(2b级推荐,C-LD级证据,OP)
推荐意见18:对于高龄、合并症多、低破裂风险UIA患者,可行保守治疗。(2a级推荐,C-EO级证据,OP和CP)
推荐意见19:对于接受保守治疗的UIA,应定期影像学随访,在确诊动脉瘤后每年一次的随访模式成本-效益价值较高。对于生长和破裂风险较高的患者,更频繁的随访是合理的。(2a级推荐,C-LD级证据,OP)
治疗方案的制定:如何制定UIA合适的处理方案,主要取决于患者是否能从治疗决策中获益。需要综合评估患者的健康状况与合并症、动脉瘤的特点及其破裂风险、治疗中心医师的手术经验,以及手术可能带来的并发症和成本效益等诸多因素。治疗决策应全面权衡动脉瘤破裂的危险性和手术治疗的风险。对于表现出前哨头痛、颅神经麻痹等症状的症状性UIA,这些征兆常常提示动脉瘤处于不稳定状态,具有较高的破裂风险,因此,应考虑手术治疗以减少破裂的潜在危害。而对于破裂风险较高的UIA,可进行手术干预。对于破裂风险低的UIA,可以采取保守治疗,定期复查。这样既能改善UIA患者的总体预后,也有助于医疗资源的有效配置。
患者的预期寿命是影响患者是否能从积极手术治疗中获益的重要因素。对预期寿命超过5~10年的UIA患者,应进行定期的影像学随访,观察颅内动脉瘤的变化情况。一项基于全美医疗保险数据库的分析显示,在一定时间内进行血管影像随访是具高成本效益的管理策略[77]。对比美国、英国和荷兰三国UIA的最佳随访成本效益分析显示[56],对于年龄不超过60岁且动脉瘤生长风险较高的患者,建议每年随访或者在诊断后的第1年及第5年随访,这样做具有较高的成本效益。而在荷兰,每年进行一次随访通常是最具成本效益的策略。对于<5 mm的小型未破裂动脉瘤,每2年进行一次MRA随访是最经济有效的管理策略。对于高破裂风险UIA患者,更频繁的随访策略或手术治疗可能更为合适[78]。
如何使颅内动脉瘤的治疗达到最优的成本-效益,对于指导制订UIA的治疗规范和卫生经济决策具有重要的意义。一项针对<7 mm的前循环UIA进行的研究比较了定期影像观察和积极手术治疗的成本效益。结果表明,对于这类动脉瘤,积极手术治疗的成本效益更为显著。灵敏度分析显示,如果破裂率>0.1%/年且诊断年龄<70岁,首选手术,如果手术并发症风险>11%,首选定期随访,因此,对于年龄<70岁且<7 mm前循环动脉瘤,推荐手术治疗作为高成本效益的首选策略[79]。在一项加拿大单中心的前瞻性队列研究中,通过分析UIA患者治疗前后的质量调整生命年数据,发现血管内治疗比例高且年龄较轻的患者得益最大[77]。该结果显示与保守治疗相比,积极手术治疗UIA能带来更高的健康效益。
在我国UIA的患者群体中,关于外科手术、血管内治疗或保守治疗哪一种方法的成本效益最优,相关研究仍然较为缺乏。特别是对小型动脉瘤患者而言,开展成本效益的卫生经济学研究,不仅能够为UIA的治疗提供规范指导,还能辅助制定更为合理的卫生经济决策。
推荐意见20:外科夹闭和血管内介入手术是治疗UIA的有效方式,术前应该向患者或其委托人详细告知不同治疗方式的风险和获益。(1级推荐,B-NR级证据,OP)
推荐意见21:外科夹闭手术治疗颅内动脉瘤闭塞率高、复发率低。与外科夹闭相比,血管内治疗选择性UIA患者的围手术期并发症低,应告知血管内总体复发风险和辐射风险。(2a级推荐,B-NR级证据,OP和CP)
推荐意见22:血流导向装置可用于治疗大型及以上宽颈未破裂颈内动脉瘤。对于颈动脉床突上段大型或巨大型动脉瘤,需要严格围手术期管理,监测延迟出血的和血栓风险。(2a级推荐,B-NR级证据,CP和OP)
推荐意见23:新型动脉瘤内扰流装置可考虑用于治疗谨慎选择的颅内动脉分叉部宽颈UIA,其长期疗效需要进一步确定。(2b级推荐,B-NR级证据,OP)
推荐意见24:对于无法行血管内治疗或血管内治疗失败的动脉瘤,或者外科夹闭和血管内治疗均困难的颅内动脉瘤,可考虑脑血流重建。(2b级推荐,C-LD级证据,CP和OP)
1.外科夹闭手术:外科夹闭通过开放性开颅手术,采用动脉瘤夹夹闭动脉瘤颈,将动脉瘤隔绝于循环之外,实现治疗动脉瘤的目的。外科手术方式主要包括瘤颈直接夹闭、动脉瘤塑型夹闭和跨血管夹闭等。根据颅内动脉瘤的位置、大小、形态及其与载瘤动脉的关系,外科手术技术略有所差别。外科夹闭手术不仅闭塞率高,治疗效果稳定,而且复发的可能性低。
在ISUIA前瞻性队列研究中,798例接受外科夹闭手术患者的30 d死亡率为2.3%,1年死亡率为3.0%[4]。一项纳入60项研究,9 845例患者10 845个UIA的荟萃分析显示,夹闭动脉瘤的闭塞率为98%,手术相关死亡率为1.7%[80]。一项大脑中动脉动脉瘤外科夹闭与血管内介入治疗疗效的多中心回顾性研究显示,外科夹闭对于大脑中动脉瘤具有更高的动脉瘤闭塞率和较低的再治疗率,两种手术方式在临床结局上无明显差异[81]。脑血流重建联合动脉瘤孤立术在动脉瘤的远端重建血流,以避免缺血事件发生,然后夹闭动脉瘤的近端和远端,以将动脉瘤孤立于循环之外。这种方法适用于那些无法接受常规外科夹闭或血管内治疗,以及传统治疗失败的动脉瘤患者。
2.血管内治疗:血管内治疗主要通过股动脉、桡动脉或颈动脉穿刺建立手术通路,通过微导管输送弹簧圈、释放支架或新型栓塞装置等方式,促使动脉瘤内形成血栓,从而达到治疗的目的。这项技术涵盖了多种治疗方式,包括单独使用弹簧圈进行栓塞治疗、使用球囊或支架辅助栓塞治疗、血流导向装置的植入、瘤内扰流装置的植入,以及载瘤动脉闭塞等方式。随着神经介入材料和技术的发展,血管内治疗动脉瘤的安全性和有效性有了显著提升。
单纯弹簧圈栓塞或球囊/支架辅助弹簧圈栓塞是血管内治疗的常用技术。对于体颈比<2或者瘤颈较宽(≥4 mm)的动脉瘤,仅使用弹簧圈栓塞往往难以保证弹簧圈在动脉瘤内的稳定性,往往需要球囊或支架辅助栓塞技术进行治疗[82]。球囊或支架辅助弹簧圈栓塞有助于防止弹簧圈的脱出,提高动脉瘤的栓塞程度。一项比较球囊辅助栓塞和支架辅助栓塞的系统性评价研究显示,支架辅助栓塞后6个月瘤体完全闭塞率明显高于球囊辅助栓塞,但两种栓塞技术的动脉瘤复发率无显著差异[83]。另一项针对支架辅助栓塞和单纯栓塞技术治疗宽颈、大型或复发的UIA的随机对照试验中,结果显示支架辅助栓塞技术并没有显著优于单纯栓塞技术[84]。但需要指出的是,这项研究只涉及4个中心,样本量较小,且以患者的临床表现和影像学结果作为综合评估标准,因此存在一定的局限性。
血流导向装置作为颅内动脉瘤治疗的新理念,通过改变动脉瘤内的血流动力学状态,并促进内皮细胞的修复,改变了传统的弹簧圈栓塞治疗方式。Pipeline治疗颅内动脉瘤中国上市后多中心回顾性研究(PLUS)显示,血流导向装置在中国人群中具有良好的有效性及安全性[85]。UIA的完全闭塞率可达80%以上,单纯血流导向装置治疗后的闭塞率可达75%以上[86, 87]。但是,对于后循环颅内动脉瘤,尤其是较大的基底动脉瘤且伴有压迫症状的患者,手术后可能会发生严重的脑干症状,导致较高的病死率[88]。血流导向装置栓塞颅内动脉瘤的前瞻性研究(prospective study on embolization of intracranial aneurysms with pipeline embolization device,Premier)对Pipeline治疗中小型动脉瘤的疗效进行了前瞻性观察,3年随访结果显示动脉瘤完全闭塞率83.3%,安全性严重致残事件发生率2.8%,证实了血流导向装置在中、小型(≤12 mm)宽颈UIA治疗中安全有效,无出血风险,且具有更高的闭塞率[89]。但血流导向装置的金属覆盖率高,在治疗有分支血管的动脉瘤和Wills环远端的动脉瘤时,可能会引起分支血管的闭塞或狭窄[90]。UIA术后延迟破裂出血和血栓事件是血流导向装置治疗中的一种严重并发症,因此术后应进行密切监测。
动脉瘤内扰流装置是新型的动脉瘤栓塞装置,主要通过影响瘤颈向瘤内的血流,用于治疗颅内动脉分叉部宽颈动脉瘤。WEBCAST和WEBCAST2研究显示,运用瘤内扰流装置治疗的UIA在术后1年的完全闭塞率为79.3%~85.7%[91]。另外一项荟萃分析结果显示,该治疗方法的完全闭塞率大约为80%,但动脉瘤在1年内复发率为9%,术中动脉瘤破裂率为3%。此外,动脉瘤的大小、形态和位置对使用扰流装置有特定要求,成功放置该装置需要经过充分的训练。与外科手术相比,目前该技术在治疗宽颈UIA方面并未显示出明显的优势[92]。因此,目前尚无长期有效的随访数据,现阶段瘤内扰流装置的使用需要严格把握适应证,综合评估UIA的形态学特点和手术风险,谨慎选择合适的病例进行治疗。
3.治疗方式的选择:UIA的治疗方式在过去30年里发生了巨大变化。在国际破裂动脉瘤试验(ISAT)发表后,血管内治疗成为颅内动脉瘤主要治疗方式[93]。根据美国一项针对2004至2014年全国住院病例数据库的回顾性分析,这项分析包含了122 916例UIA患者的数据,结果显示血管内治疗的病例数量每年持续上升,而外科夹闭治疗的病例数量保持相对稳定[94]。外科夹闭治疗UIA的病死率已从2004年的1.57%降至2014年的0.40%。尽管血管内治疗得到了广泛的应用,但目前尚无关于UIA最佳治疗方法的高质量随机对照研究。
欧美ISUIA研究对1 917例外科夹闭患者与451例血管内治疗患者进行了比较分析,结果显示,外科夹闭组术中动脉瘤破裂、颅内血肿和术后脑梗发生率分别为6%、4%和11%;而血管内治疗组在围手术期出血和缺血并发症的比例仅为2%和5%,且1年内致残和致死率低于外科手术组[4]。一项涵盖美国2008至2018年全国住院患者的大型样本分析也表明,血管内治疗可以降低出血和缺血并发症、减少病死率、缩短住院时间以及减少术后康复需求等。接受血管内治疗的UIA患者较外科手术患者能更快地恢复工作;但术后6个月和12个月时重返工作岗位的比例没有明显差异[95]。
一项加拿大的研究比较了外科夹闭与血管内治疗UIA的安全性和有效性。该随机对照研究纳入了动脉瘤直径在3~25 mm之间的患者。1年后的结果显示,两种治疗方法在致残率方面无显著差别;但是,在外科手术组中,出现神经功能缺损和住院时间超过5 d的患者比例更高[96]。多个系统评价和荟萃分析显示,与血管内治疗相比,外科夹闭治疗的动脉瘤复发率较低,但是存在较高的围手术期并发症[97, 98]。目前尚缺乏高质量随机对照试验,比较不同处理方式的卫生经济学效果及其对患者预后的影响。
外科夹闭和血管内手术是治疗UIA的有效手段。然而,这两种方法存在一定风险和并发症。为此,需要建立国内多中心数据库,以更好地比较不同治疗策略对患者生活质量和卫生经济学效益的影响。
目前新技术新材料在血管内治疗UIA应用越来越多,关于新型材料在UIA治疗的安全有效性尚需要进一步研究。
外科手术结合血管内技术的复合手术策略在处理某些特别复杂的颅内动脉瘤方面逐渐受到关注。然而目前这种策略以案例报告或技术介绍为主,尚未形成统一的临床规范。
推荐意见25:UIA术后应定期随访,评估动脉瘤有无复发、载瘤动脉的通畅及新发动脉瘤情况。(1级推荐,B-NR级证据,OP和CP)
推荐意见26:DSA用于颅内动脉瘤外科夹闭和栓塞术后的影像随访是有益的。(1级推荐,C-EO级证据,OP和CP)
推荐意见27:头颅CTA可用于颅内动脉瘤外科夹闭术后的影像随访,头颅MRA可用于动脉瘤栓塞术后的影像随访。(2b级推荐,C-LD级证据,OP)
推荐意见28:动脉瘤术后随访时机和持续时间不确定,首次影像学随访在术后6~12个月,术后第2年改为12个月随访,持续至少5年。对具有高复发风险颅内动脉瘤,可考虑缩短随访间隔,延长随访时间。(2b级推荐,C-EO级证据,OP)
证据概述:(1)术后复发概况及危险因素:UIA术后需要接受定期随访。初次血管内治疗后动脉瘤复发的发生率为20%~40%[99, 100, 101, 102, 103]。对于外科夹闭的动脉瘤,20年的累积动脉瘤复发或新发风险为9.6%~22.0%[104]。在法国一项涵盖16家医疗中心的前瞻性多中心队列研究中,随访时间为(12.6±3.9)个月,结果显示单纯使用弹簧圈治疗的动脉瘤复发率为28.9%,而采用球囊辅助栓塞技术的复发率为30.3%。该研究发现当前吸烟、动脉瘤状态(破裂)、动脉瘤大小(≥10 mm)、宽颈和大脑中动脉瘤是动脉瘤复发的独立危险因素[105]。(2)UIA复发评估方法:通过血管成像技术可以评估动脉瘤有无残留、复发、载瘤动脉通畅性或新发动脉瘤情况。颅内动脉瘤的位置、治疗方式、患者的预期寿命以及术后康复状况是决定随访方案的主要参考因素。DSA通过数字化减影,消除骨骼和软组织的影响,且不会受到金属材料如动脉瘤夹、弹簧圈或支架等的影响,因此能在动脉瘤手术后提供重要的信息。但是DSA具有创伤性和辐射风险,因此通常仅在治疗后的选择性随访中使用。对于已栓塞或夹闭的动脉瘤,CTA图像上可能因伪影而无法清晰显示动脉瘤及其弹簧圈或动脉瘤夹,这种情况可通过重建技术,降低伪影的影响,从而适用于夹闭后的随访[106]。一项荟萃分析显示,MRA评估不完全栓塞或复发动脉瘤时具有很高的灵敏度和特异度,分别可达92%和96%。因此,在短期随访中,对于栓塞后的动脉瘤,可以考虑采用头颅MRA进行检查[107]。
推荐意见29:不推荐以预防UIA破裂为目的而长期使用阿司匹林和他汀类药物。(3级推荐,无益,B-NR级证据,CP)
推荐意见30:对于UIA患者,如因冠心病或缺血性卒中的二级预防可继续接受阿司匹林治疗。(2a级推荐,B-NR级证据,CP)
关于UIA破裂机制及其药物治疗主要集中在基础研究阶段。有研究观察他汀类药物在延缓颅内动脉瘤生长破裂中的作用。在一项日本的研究中,93例患者伴有107个颅内动脉瘤分配到他汀类药物组,116例患者伴有140个颅内动脉瘤分配到对照组,结果显示颅内动脉瘤生长在两组间未见明显差异,且两组均未见颅内动脉瘤破裂事件[108]。此外,国内一项研究纳入了1 087例合并有UIA的缺血性脑管病患者,其中489例(45.0%)服用阿托伐他汀,598例(55%)未服用阿托伐他汀,研究结果暗示,使用阿托伐他汀可能与降低UIA生长风险相关,但对UIA破裂风险并无明显影响[54]。目前的研究尚未证实他汀类药物在预防小型UIA破裂上的作用。
阿司匹林可能有助于预防UIA的生长和破裂,但其具体的风险与效益尚未明确[109, 110]。目前,使用阿司匹林来防止UIA的生长和破裂,缺乏循征证据支持。此外,钙离子通道拮抗剂和肾素-血管紧张素系统抑制剂等其他药物也被认为可能有助于延缓颅内动脉瘤的生长和破裂,但目前没有高级别的证据来证实这些药物的有效性[111, 112]。
有必要进一步开展相关的临床试验,如探究阿司匹林、钙离子通道拮抗剂或其他新型药物对UIA生长和破裂风险的延缓作用。
推荐意见31:对于未破裂颅内多发动脉瘤,需要综合评估各个动脉瘤的破裂风险,采取分期夹闭或栓塞治疗是合理的。(2a级推荐,C-LD级证据,CP)
证据概述:颅内多发动脉瘤指的是同时存在两个或更多动脉瘤的情况,这在所有颅内动脉瘤患者中占2%~45%[113, 114, 115]。好发于40岁以上的患者,女性患者的比例高于男性[114]。颅内多发动脉瘤病因尚未完全明确。多发UIA治疗需要首先评估不稳定的动脉瘤,以制定相应的治疗方案。Mizoi等[116]根据动脉瘤的不同位置,将多发UIA分成四个类型:(1)合并前交通动脉瘤;(2)动脉瘤分布在单侧前循环;(3)动脉瘤分布在双侧前循环;(4)合并椎-基底动脉瘤。对于前三类患者,同期夹闭所有动脉瘤的致残率为14%~19%,致死率为6%~8%,其致死率和致残率与夹闭单个前循环动脉瘤相当。对于合并椎-基底动脉瘤的多发动脉瘤患者来说,同期夹闭的死亡率高达27%。Andic等[117]回顾分析了53例行同期血管内治疗的多个动脉瘤的数据,治疗方式包括弹簧圈栓塞、球囊辅助栓塞、支架辅助栓塞以及血流导向装置等,同期栓塞相关的并发症发生率为9.4%,死亡率为3.7%。因此,为避免治疗过程中血栓事件的发生,对于双侧的颅内多发动脉瘤采取分期栓塞的策略是合理的。
推荐意见32:颈动脉颅外段狭窄合并UIA的患者,可考虑先行颈动脉内膜剥脱术或颈动脉支架置入,降低缺血症状。(2b级推荐,C-LD级证据,CP和OP)
推荐意见33:颅内动脉狭窄合并UIA,载瘤动脉存在近端狭窄,动脉瘤破裂的风险高,与狭窄程度相关,可考虑优先治疗动脉瘤(2b级推荐,C-LD级证据,CP和OP)
证据概述:(1)颅内外动脉狭窄合并UIA的流行病学:缺血性卒中患者中UIA的患病率明显高于一般人群[118]。研究显示,在亚洲人群中,颅内外脑血管狭窄合并UIA显著高于欧美人群[119]。颅内外动脉狭窄与颅内动脉瘤存在相似的发病机制,主要包括动脉粥样硬化、血流动力学异常、血管壁炎性反应等;高龄、吸烟、高血压、糖尿病等。颅内外动脉狭窄的患者发生颅内动脉瘤的风险,与那些未发生狭窄的人群相近。在进行颈动脉内膜剥脱术或颈动脉支架置入术的颈动脉颅外段狭窄患者中,并未发现UIA生长破裂的风险增加。但若UIA存在于狭窄的载瘤动脉上,它们破裂的风险则会显著提高,且动脉瘤破裂的风险随着载瘤动脉近端狭窄程度的加重而升高[120, 121]。(2)颅内外动脉狭窄合并UIA的治疗方案:颅内动脉狭窄合并UIA的患者,其治疗方法尚无定论,且相关的文献报道甚少。在北京天坛医院接受治疗的3 949 例UIA患者中,发现有245例(占比6.2%)同时患有颅内动脉狭窄(狭窄程度≥50%),相较于未合并动脉狭窄的患者,这部分患者在接受外科夹闭或血管内治疗后,缺血事件的发生率更高,其中未进行抗血小板治疗的患者尤为明显[122]。另外,优先处理颅内动脉狭窄可能会改变相关颅内动脉瘤的血流动力学,增加颅内动脉瘤的破裂风险。因此,在临床操作中,关于先处理颅内动脉狭窄还是动脉瘤的问题,目前仍然存在较大争议。
推荐意见34:患有颈动脉海绵窦段动脉瘤的患者,如果出现明显的占位效应,并伴有复视、眼睑下垂等颅神经功能障碍症状及疼痛,可考虑进行血管内治疗。(2b级推荐,C-LD级证据,OP)
证据概述:(1)颈内动脉海绵窦段UIA的流行病学及病因学:颈动脉海绵窦段的动脉瘤多为体检时意外发现,无明显的临床症状。颈动脉海绵窦段的动脉瘤常见于女性,女性与男性的比例大约为6∶1[123]。目前,国内外关于颈动脉海绵窦段UIA的流行病学研究较少。这类动脉瘤按照病因可以分为自发性、创伤性和感染性三类。创伤性动脉瘤常见于合并颅底骨折或穿通伤的患者中;而感染性动脉瘤则多发于细菌性心内膜炎的患者[123, 124, 125, 126]。(2)颈内动脉海绵窦段UIA的治疗方案:在ISUIA研究中,对210例颈动脉海绵窦段动脉瘤患者,长达(4.1±2.0)年的随访,结果显示直径≥13 mm的海绵窦段动脉瘤的5年累积破裂率为9.4%,而直径<13 mm的动脉瘤在同一时间段内的破裂累积率为0[4]。另外一项关于颈动脉海绵窦段动脉瘤自然史的单中心研究表明,在无症状或接受保守治疗的患者群体中,经过平均7.2年、累计1 093年的跟踪观察,大多数动脉瘤在随访期间无症状,均未导致患者死亡[127]。需要注意的是,随着动脉瘤大小增加,出现症状的概率也随之上升。当动脉瘤体积增大到一定程度,可引起明显的占位效应,此时患者可能会出现复视、疼痛等症状。由于海绵窦区域血供丰富,且走行有多对颅神经,外科手术的风险以及术后并发症的发生率均较高[128, 129]。而血管内治疗,特别是使用血流导向装置,因其创伤小、术后并发症低等优点,对于治疗大型或巨大型颈动脉海绵窦段动脉瘤具有比较好的治疗效果。
推荐意见35:对于儿童UIA,根据动脉瘤的位置、大小、复杂程度等,应考虑个体化治疗方案。如无症状破裂风险低的UIA患儿,可考虑保守观察治疗。(2b级推荐,C-EO级证据,OP)
推荐意见36:对于保守治疗或手术治疗儿童UIA,在诊断或术后3~6个月接受首次影像学随访,每隔1年进行影像学随访可能是合理的。(2b级推荐,C-LD级证据,OP)
1.证据概述:(1)儿童UIA的流行病学及其影响因素:儿童UIA是指发生于18岁以内患者的动脉瘤,男性较女性多见,男女比例约3∶2[130]。儿童颅内动脉瘤常见于颈内动脉海绵窦段、颈内动脉末端、大脑前动脉远端、大脑后动脉和椎动脉,其中大型、巨大型、梭形、感染性和创伤性颅内动脉瘤更多见。回顾性分析2006至2021年间的1 458例儿科患者的MRA结果发现,49例(3.3%)患者确诊64例颅内动脉瘤,年龄为(13.7±3.7)岁,其中,女30例,男19例。头痛是未破裂病例中最常见的症状(16/49,32.7%)。大多数动脉瘤位于前循环,其中颈动脉眼动脉段最常见,大多数动脉瘤在诊断时<4 mm[131]。在UIA随访队列中,在平均39.6个月的影像学随访中,91.2%患者的动脉瘤大小和形态没有变化[132]。儿童颅内动脉瘤的发生与成人不同,不受获得性因素影响,但先天性因素(如脑动静脉畸形、结缔组织病、镰状细胞贫血、结节性硬化症和多囊肾)可能在儿童颅内动脉瘤的发生发展中起到了一定的作用。临床上,儿童颅内动脉瘤可能引发局灶性神经功能缺损、头痛、局部占位效应和癫痫等症状。(2)儿童UIA的治疗方案:儿童颅内动脉瘤可能表现出不同的发展趋势:有的病例动脉瘤体积稳定,有的甚至会缩小,而并非所有病例均呈持续增大态势。研究显示,儿童颅内动脉瘤的大小与其生长速率成反比[132]。在治疗这一疾病时,需由多个学科的专家共同讨论,制定出适合每例患儿的治疗方案,同时治疗方法的选择应基于动脉瘤的具体位置、大小及其复杂程度来决定。对于接受保守治疗的患者,MRA成像检查是随访中的重要一环,建议在3~6个月进行首次影像学复查,此后每年至少进行一次[133]。
2.未来研究方向:目前,关于中国儿童UIA的临床资料相对缺乏,未来的研究可通过多中心合作,建立中国儿童颅内动脉瘤的研究队列,深入探讨其病因、自然发展过程及预后特征,从而更好地指导临床诊断和治疗。
推荐意见37:妊娠期UIA需要多学科会诊讨论,对具体患者及动脉瘤特征,充分评估破裂风险与手术获益。若实施血管内治疗,术中需要合理的射线防护措施。(1级推荐,C-LD级证据,OP)
推荐意见38:对于孕晚期的UIA患者,应控制血压平稳。(1级推荐,C-EO级级证据,OP)
证据概述:(1)妊娠期UIA的流行病学:育龄期妇女(16~44岁)颅内动脉瘤患病率约1.8%,但是关于妊娠期UIA发病率的报道较少[134]。妊娠期发生颅内动脉瘤破裂的比率为(1~11)/10万[135, 136, 137, 138]。正常的怀孕及分娩过程不会增加颅内动脉瘤破裂的风险[134,139]。然而,无论是外科夹闭手术还是血管内治疗均有可能对孕妇及胎儿带来潜在风险,因此,对妊娠期患者UIA的手术治疗需要极为谨慎,仅限于那些颅内动脉瘤引起明显临床症状或在短期内迅速增长的情况[140]。数据显示,78%的妊娠期颅内动脉瘤破裂发生在怀孕的最后3个月内,这可能与孕晚期血压升高相关。针对孕晚期患者,医师应密切监控血压变化,并积极治疗妊娠期高血压,以降低动脉瘤破裂风险[141]。(2)妊娠期UIA的治疗方案:妊娠期患有UIA的患者需要多学科会诊讨论,对患者具体情况及动脉瘤特征,充分评估破裂风险与手术获益。如果选择进行血管内治疗,在手术前必须向患者详细说明,射线曝光可能对胎儿的发育带来不良影响,特别是在孕早期更应注意[142, 143]。在妊娠期进行血管内诊断和介入术时,需要采取合理的射线防护措施[144, 145, 146]。对于即将分娩的孕妇,现有研究支持先进行分娩,不会增加UIA破裂的风险[147, 148, 149]。尽管没有充分证据表明剖宫产比密切监护下的经阴道分娩对产妇和胎儿的预后具有更明显优势,但是对妊娠期UIA的患者,可考虑实施剖宫产[150]。
推荐意见39:复发的颅内动脉瘤具有较高的破裂出血风险,对于复发的颅内动脉瘤,可考虑再次治疗降低破裂风险。(2b级推荐,C-LD级证据,OP)
证据概述:手术后残留或复发的UIA存在动脉瘤破裂出血风险。因此,对这些动脉瘤再次进行治疗可以有效降低出血事件的发生。与完全闭塞的颅内动脉瘤相比,不完全闭塞或复发的动脉瘤更容易破裂或引起占位效应[100, 101,151, 152, 153, 154, 155]。通过血管内治疗,对不完全或复发动脉瘤再次进行栓塞,其完全闭塞率大约在53%~86%[156, 157, 158]。通过开颅夹闭手术治疗复发动脉瘤,可以获得93%~100%的完全闭塞率,提供了更高的闭塞率[159]。然而,经过栓塞术后复发的动脉瘤可能由于瘤体硬化、弹簧圈与载瘤动脉接近,以及缺乏明显瘤颈等因素,增加了夹闭手术的难度。对于栓塞后复发的后循环动脉瘤,手术夹闭面临更大的挑战,可以考虑选择再次进行栓塞治疗[160]。
推荐意见40:巨大UIA的手术治疗,需要术前详细评估动脉瘤腔内血栓和瘤壁钙化特征、综合评估患者情况、在有经验的医疗中心选择治疗。(2a级推荐,C-EO级证据,OP)
推荐意见41:前循环巨大UIA的血管内治疗,在血管条件允许的情况下,可行血流导向装置治疗,需警惕动脉瘤延迟破裂的风险。(2b级推荐,C-LD级证据,OP)
推荐意见42:前循环巨大UIA的外科手术,可考虑脑血流重建,联合动脉瘤孤立术。(2b级推荐,C-LD级证据,OP)
1.证据概述:(1)巨大颅内动脉瘤的流行病学:巨大颅内动脉瘤是指瘤体最大径超过25 mm的动脉瘤,女性多于男性,好发于颈内动脉、大脑中动脉、椎基底动脉和大脑前动脉等部位[4,48,161, 162, 163]。这些动脉瘤通常会导致明显的占位效应,并伴随较高的破裂风险。随着动脉瘤体积的增加,其破裂的风险也相应升高。研究表明,前循环巨型颅内动脉瘤的年破裂率大约为8%,5年内累积破裂风险可达到40%;而后循环动脉瘤的年破裂率约为10%,5年累积破裂风险则为50%。一旦动脉瘤破裂,患者的病死率高达65%到100%之间[4,163, 164, 165]。年龄较大、动脉瘤直径在40 mm或以上的患者,以及后循环动脉瘤的病例,这些因素与患者的死亡显著相关[165]。(2)巨大颅内动脉瘤的诊断:巨大颅内动脉瘤的病理解剖学结构特殊,体积较大,影像学上表现不一,容易被误诊为其他占位性病变,如垂体瘤、脑膜瘤等[166]。CTA能够明确巨大颅内动脉瘤的诊断,并能观察到瘤壁的钙化程度以及瘤内血栓的情况。60%的巨大动脉瘤,存在有不同阶段形成的血栓。CTA或DSA展示的瘤体可能小于实际的动脉瘤大小。在MRI检查中,巨大动脉瘤通常表现为边界清晰的圆形或椭圆形占位病变,在T2加权像上可见血管流空影,周围混合信号可能代表不同时间阶段的血栓或钙化。在T1加权像上,则可能呈现出层层叠加的“洋葱皮”状特征。通过使用高分辨率的血管壁磁共振成像或进行增强扫描,可见残存瘤腔增强,瘤腔内见混杂信号区或瘤壁强化表现,动脉瘤周围水肿脑组织表现为T1低信号、T2高信号[167]。(3)巨大颅内动脉瘤的治疗方案:随着显微外科技术的日益进步,巨大颅内动脉瘤的治疗预后已有显著提升。巨大颅内动脉瘤的手术治疗需要个体化评估,术前详细评估动脉瘤部位、瘤内血栓与瘤壁钙化、载瘤动脉和瘤颈的关系、综合评估患者情况、在有经验的医疗中心选择治疗。外科治疗和血管内治疗的死亡率均低于保守治疗。传统的外科手术是治疗巨大颅内动脉瘤的有效方案,其复发率较低[165]。但是对于无法行外科夹闭手术或血管内治疗的动脉瘤,可考虑中高流量重建脑血流,并联合动脉瘤孤立术。近年来,血管内治疗材料发展迅速,特别是血流导向装置。在PUFs研究(the Pipeline for uncoilable or failed aneurysms study)中血流导向装置治疗前循环大型或巨大UIA,术后6个月的动脉瘤完全闭塞率约73.6%[86]。但是,需要严格围手术期管理,监测术后出血性并发症,如动脉瘤破裂或远隔部位出血等[168]。对于无法行外科手术或血管内治疗的颈动脉瘤,如果侧支代偿良好,且在进行载瘤动脉球囊闭塞试验和增强试验后结果为阴性,可考虑实施载瘤动脉闭塞术[169, 170]。在术前,必须充分向患者及其家属说明闭塞试验可能出现假阴性的情况。
2.未来研究方向:在未来的研究中,需要针对不同的巨大颅内动脉瘤制定不同的治疗方案,并系统性地评价这些治疗策略的优劣,有效地指导临床实践。
推荐意见43:对于偶然发现的心脏黏液瘤性UIA,可采用保守治疗,定期随访。(2a级推荐,C-LD级证据,CP)
推荐意见44:对于形态学发生改变或体积显著增大的UIA,尤其有相关神经功能症状,或同时伴有出血风险较高的脑实质转移病灶的情况,需根据动脉瘤的具体位置,综合考虑开颅手术或血管内治疗的治疗方案。(2a级推荐,C-LD级证据,CP)
证据概述:(1)心脏黏液瘤性UIA的流行病学:心脏黏液瘤是一种常见的心脏原发性肿瘤,主要患者群为女性,7%~45%的患者可出现颅内播散,这种播散可发生在心脏原发肿瘤手术前后的任何时期,最长可见于术后25年[171, 172]。心脏黏液瘤性UIA为多发梭形动脉瘤,这些颅内动脉瘤在破裂前通常无明显症状[173]。临床上多见黏液瘤转移引起的动脉闭塞的相关症状,如四肢感觉运动功能减退、头痛、癫痫发作或构音障碍等[174]。切除心脏黏液瘤能够减轻早期的神经症状,但并不能完全消除迟发性颅内动脉瘤形成的风险[175]。(2)心脏黏液瘤性UIA的治疗方案:心脏黏液瘤性颅内动脉瘤的破裂率低,长期观察中约75%的UIA保持稳定或体积缩小,可保守治疗,定期随访[175, 176]。对于那些体积显著增大或存在较高破裂风险的动脉瘤,应全面评估动脉瘤的大小、形态、位置以及患者的健康状态,再决定是否进行外科夹闭或血管内治疗[175, 176, 177]。肿瘤细胞的分裂被视作心脏黏液瘤性UIA形成的主要原因。采用化学和放射治疗可能有助于减灭肿瘤细胞,但其对治疗动脉瘤的确切影响尚不明确[175, 176]。对动脉瘤患者实施定期随访,以评估治疗效果,并根据情况及时调整治疗方案。在临床实践中,联合神经内外科、心内外科和肿瘤科,共同建立心脏黏液瘤性UIA临床队列,有助于指导相关疾病的管理[177]。
本指南基于循证证据及系统评价的方法,经过几十位专家研讨和反馈,通过工作组多次修改、集中审稿、评审和定稿,对目前临床工作具有重要指导意义。但是,中国UIA自然史、治疗评估及其选择尚缺乏高质量研究,部分推荐意见可能存在一定的偏倚,推荐等级低,不具备法律效力。随着更多高质量研究的出现,本指南将持续更新以反映最新的临床管理建议,提高医疗管理质量。
本指南制订专家组名单
组长:赵继宗(国家神经系统疾病临床研究中心)
副组长:赵兵(上海交通大学医学院附属仁济医院神经外科)
执笔者:刘清源(首都医科大学附属北京天坛医院神经外科);吴俊(首都医科大学附属北京天坛医院神经外科);林福鑫(福建医科大学附属第一医院神经外科);陈磊(广东医科大学附属东莞第一医院神经外科);王凯文(首都医科大学附属北京友谊医院神经外科)
专家组成员(按姓氏汉语拼音排序):曹勇(首都医科大学附属北京天坛医院神经外科);陈罡(苏州大学附属第一医院神经外科);陈高(浙江大学医学院附属第二医院神经外科);陈磊(广东医科大学附属东莞第一医院神经外科);陈盛(浙江大学医学院附属第二医院神经外科);陈四方(厦门大学附属第一医院神经外科);陈晓霖(首都医科大学附属北京天坛医院神经外科);陈渝杰(陆军军医大学第一附属医院神经外科);程宏伟(安徽医科大学第一附属医院神经外科);崔建忠(唐山市工人医院神经外科);冯华(陆军军医大学第一附属医院神经外科);葛慧剑(首都医科大学附属北京天坛医院神经外科);顾宇翔(复旦大学附属上海华山医院神经外科);郭庚(山西医科大学第一医院神经外科);杭春华(南京大学医学院附属鼓楼医院神经外科);贺红卫(首都医科大学附属北京天坛医院神经外科);胡学斌(华中科技大学同济医学院附属协和医院神经外科);吉宏明(山西省人民医院神经外科);江裕华(首都医科大学附属北京天坛医院神经外科);姜朋军(首都医科大学附属北京天坛医院神经外科);蒋宇刚(中南大学湘雅第二医院神经外科);焦玉明(首都医科大学附属北京天坛医院神经外科);金恒伟(首都医科大学附属北京天坛医院神经外科);康德智(福建医科大学附属第一医院神经外科);康帅(首都医科大学附属北京天坛医院神经外科);兰青(苏州大学附属第二医院神经外科);李刚(山东大学齐鲁医院神经外科);李江安(无锡市第二人民医院神经外科);李茂桂(山东大学齐鲁医院神经外科);李伟(南京大学医学院附属鼓楼医院神经外科);李雄(首都医科大学附属北京朝阳医院神经外科);李佑祥(首都医科大学附属北京天坛医院神经外科);李宗泽(复旦大学附属上海华山医院神经外科);梁国标(沈阳军区总医院神经外科);林福鑫(福建医科大学附属第一医院神经外科);刘建民(海军军医大学附属长海医院脑血管病中心);刘鹏(首都医科大学附属北京天坛医院神经外科);刘清源(首都医科大学附属北京天坛医院神经外科);刘新科(首都医科大学附属北京天坛医院神经外科);刘宇(中南大学湘雅第三医院神经外科);鲁峻麟(四川大学华西医院神经外科);鲁晓杰(无锡市第二人民医院神经外科);路长宇(北京大学国际医院神经外科);毛颖(复旦大学附属上海华山医院神经外科);苗增利(无锡市第二人民医院神经外科);宁波(广州市红十字会医院神经外科);潘剑威(浙江大学第一医院神经外科);蒲军(昆明医科大学第二附属医院神经外科);屈延(空军军医大学唐都医院神经外科);任晋瑞(山西省人民医院神经外科);任少华(山西省人民医院神经外科);申海涛(苏州大学附属第一医院神经外科);史怀璋(哈尔滨医科大学附属第一医院神经外科);孙建军(首都医科大学附属北京友谊医院神经外科);孙晓川(重庆医科大学附属第一医院神经外科);佟献增(首都医科大学附属北京友谊医院神经外科);佟志勇(中国医科大学附属第一医院神经外科);汪伟巍(福建省漳州市医院神经外科);汪阳(首都医科大学附属北京朝阳医院神经外科);王大明(北京医院神经外科);王明栋(厦门大学附属第一医院神经外科);王硕(首都医科大学附属北京天坛医院神经外科);王涛(北京大学第三医院神经外科);王伟(宁夏医科大学总医院神经外科);王占祥(厦门大学附属第一医院神经外科);王中(苏州大学附属第一医院神经外科);吴俊(首都医科大学附属北京天坛医院神经外科);吴培(哈尔滨医科大学附属第一医院神经外科);肖志朋(南昌医科大学第一附属医院神经外科);许侃(吉林大学第一医院神经外科);闫志勇(青岛大学附属医院神经外科);杨雷霆(广西医科大学第一附属医院神经外科);杨孟(北京医院神经外科);杨铭(武汉军区总医院神经外科);杨新健(首都医科大学附属北京天坛医院神经外科);杨新宇(天津医科大学总医院神经外科);叶迅(首都医科大学附属北京天坛医院神经外科);游潮(四川大学华西医院神经外科);余果(复旦大学附属上海华山医院神经外科);岳树源(天津医科大学总医院神经外科);张东(北京医院神经外科);张建民(浙江大学附属第二医院神经外科);张烁(首都医科大学附属北京天坛医院神经外科);张晓华(上海交通大学医学院附属仁济医院神经外科);张鑫(解放军南京总医院神经外科);张亚南(首都医科大学附属北京天坛医院输血科);张岩(首都医科大学附属北京天坛医院神经外科);张义森(首都医科大学附属北京天坛医院神经外科);赵兵(上海交通大学医学院附属仁济医院神经外科);赵洪洋(华中科技大学同济医学院附属协和医院神经外科);赵继宗(首都医科大学附属北京天坛医院神经外科);赵岩(天津医科大学总医院神经外科);赵阳(北京大学国际医院神经外科);赵元立(北京协和医院神经外科);周良辅(复旦大学附属上海华山医院神经外科);周梦良(解放军南京总医院神经外科);朱巍(复旦大学附属上海华山医院神经外科)
中华医学会神经外科学分会, 中国卒中学会脑血管外科分会, 国家神经系统疾病医学中心, 等. 中国未破裂颅内动脉瘤临床管理指南(2024版)[J]. 中华医学杂志, 2024, 104(21): 1918-1939. DOI: 10.3760/cma.j.cn112137-20240222-00373.
所有作者声明不存在利益冲突





















