
血管性认知障碍(VCI)是指主要由脑血管病及其危险因素导致的认知功能障碍,是我国60岁及以上人群认知障碍的第二大原因。目前VCI尚无特效的治疗手段,但早期识别和预防有助于降低发病风险,改善患者预后。为了提高临床医师对VCI的知晓率及重视度,并为其规范化管理提供指导,中国卒中学会血管性认知障碍分会在《2019年中国血管性认知障碍诊治指南》的基础上,在临床分型、诊断流程、神经心理学评估标准、影像学评估标准等方面都进行了更新和修订,通过系统文献检索,包括荟萃分析、系统评价、随机对照试验、回顾性系列研究、临床病例对照研究等,根据国际指南标准化评级系统制订的推荐等级和证据水平分类,在VCI的病因及临床分型、临床表现、诊断标准、预防及治疗等方面共形成8条推荐意见,并提出了适合我国临床实践的VCI标准化诊断流程,以期为VCI规范化诊断和精准治疗提供指导方案。
版权归中华医学会所有。
未经授权,不得转载、摘编本刊文章,不得使用本刊的版式设计。
除非特别声明,本刊刊出的所有文章不代表中华医学会和本刊编委会的观点。
血管性认知障碍(vascular cognitive impairment,VCI)是指主要由脑血管病及其危险因素导致的认知功能障碍,包括从轻度认知障碍(mild cognitive impairment,MCI)到痴呆的整个过程,可以与阿尔茨海默病(Alzheimer′s disease,AD)等神经退行性疾病共病[1, 2]。
我国60岁及以上人群中痴呆患病率为6.0%,其中血管性痴呆(vascular dementia,VaD)为1.6%,是仅次于AD的常见痴呆类型[3, 4];我国65岁及以上人群中MCI患病率为20.8%,其中脑血管病及血管危险因素相关的MCI为8.7%,占MCI总体的42%[5]。我国脑卒中负担沉重,2020年我国脑卒中患病率、发病率分别为2.6%、505.2/10万[6],其中约1/3的患者发展为卒中后认知障碍(post-stroke cognitive impairment,PSCI)[7]。另外,老年人群脑内常常同时存在血管性损伤和AD病理,两者相互影响,互相促进,对认知老化的进程产生叠加效应[8]。因此,积极控制血管危险因素、了解VCI的发生机制及临床分型、重视和推广VCI标准化临床诊疗规范,对于降低我国VCI发病风险具有重要意义。为进一步提高临床工作中对VCI的认识和重视程度,更有效地指导医师对VCI进行规范管理,中国卒中学会血管性认知障碍分会组织专家讨论,并参照中国卒中学会指南制定标准与撰写规范,制订《中国血管性认知障碍诊治指南(2024版)》。
本指南制订由中国卒中学会血管性认知障碍分会发起,邀请全国38名神经病学专家根据美国心脏学会(American Heart Association,AHA)/美国卒中协会(American Stroke Association,ASA)指南标准化评级系统,依据世界卫生组织关于指南的定义,通过系统文献检索、证据质量评价,结合临床医学实践,于2023年7月启动撰写工作,共开展了三轮沟通,对指南进行论证、反馈和修改,对有争议的推荐意见多次讨论后于2024年4月定稿。
本指南旨在推动神经科、老年科、全科医学、精神科、康复科、心内科等相关科室临床医师规范VCI的临床分型、诊断标准和防治策略,有效改善患者预后,减轻社会负担。
本指南适用于各级医疗机构及管理机构组织开展VCI患者诊治工作。本指南的使用者包括但不限于各级医疗机构参与VCI预防、诊断、治疗及管理的医护人员,应用目标人群为VCI患者。
指南制订工作组成立了证据检索与评价小组,针对VCI诊断、干预、治疗等方面检索了PubMed、Embase、Cochrane Library、Web of Science等英文数据库和中国知网、万方、中国生物医学文献数据库等中文数据库。检索关键词为“vascular cognitive impairment”“cerebral small vascular disease”“post stroke cognitive impairment”“diagnosis”“epidemiology”“management”“treatment”“血管性认知障碍”“血管性痴呆”“卒中后认知障碍”等。文献纳入标准随机对照研究、非随机观察性或注册研究、荟萃分析、临床病例或队列研究、专家共识等。此外,工作组还对VCI诊断和治疗相关综述和指南的参考文献进行检索,参考了《血管性认知障碍的诊断标准:国际血管性行为与认知障碍学会(VASCOG)声明》《血管性认知障碍分类研究共识(VICCCS)》《卒中后认知障碍:AHA/ASA科学声明》《2019年中国血管性认知障碍诊治指南》《血管性认知障碍诊治指南》[7,9, 10, 11, 12]等相关国内外最新指南或共识。证据检索截止日期为2024年1月30日。
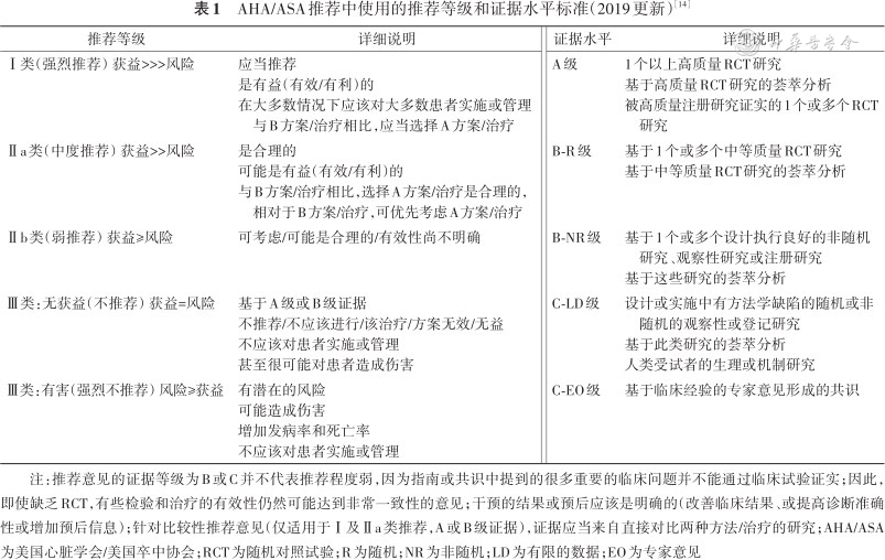
本指南按照《中国制订/修订临床诊疗指南的指导原则(2022版)》[13],采用AHA/ASA指南标准化评级系统中有关患者诊疗中的临床策略、干预、治疗或诊断试验的推荐等级和证据水平[14](2019更新)(表1)。按照推荐等级(COR)和证据水平(LOE)系统进行分类:COR表示推荐的强度,包括获益与风险比例的估计和确定性,LOE反映了相应支持证据的质量。推荐意见采用专家一致性原则,存在不同专家意见时,采用投票超过2/3的专家意见,直至达成推荐意见。部分措施虽缺乏高级别证据支持,但存在临床疗效。

AHA/ASA推荐中使用的推荐等级和证据水平标准(2019更新)[14]
AHA/ASA推荐中使用的推荐等级和证据水平标准(2019更新)[14]
| 推荐等级 | 详细说明 | 证据水平 | 详细说明 | |
|---|---|---|---|---|
| Ⅰ类(强烈推荐)获益>>>风险 | 应当推荐是有益(有效/有利)的 在大多数情况下应该对大多数患者实施或管理与B方案/治疗相比,应当选择A方案/治疗 | A级 | 1个以上高质量RCT研究 基于高质量RCT研究的荟萃分析 被高质量注册研究证实的1个或多个RCT研究 | |
| Ⅱa类(中度推荐)获益>>风险 | 是合理的可能是有益(有效/有利)的 与B方案/治疗相比,选择A方案/治疗是合理的,相对于B方案/治疗,可优先考虑A方案/治疗 | B-R级 | 基于1个或多个中等质量RCT研究基于中等质量RCT研究的荟萃分析 | |
| Ⅱb类(弱推荐)获益≥风险 | 可考虑/可能是合理的/有效性尚不明确 | B-NR级 | 基于1个或多个设计执行良好的非随机研究、观察性研究或注册研究 基于这些研究的荟萃分析 | |
| Ⅲ类:无获益(不推荐)获益=风险 | 基于A级或B级证据不推荐/不应该进行/该治疗/方案无效/无益不应该对患者实施或管理甚至很可能对患者造成伤害 | C-LD级 | 设计或实施中有方法学缺陷的随机或非随机的观察性或登记研究 基于此类研究的荟萃分析人类受试者的生理或机制研究 | |
| Ⅲ类:有害(强烈不推荐)风险≥获益 | 有潜在的风险可能造成伤害增加发病率和死亡率不应该对患者实施或管理 | C-EO级 | 基于临床经验的专家意见形成的共识 |
注:推荐意见的证据等级为B或C并不代表推荐程度弱,因为指南或共识中提到的很多重要的临床问题并不能通过临床试验证实;因此,即使缺乏RCT,有些检验和治疗的有效性仍然可能达到非常一致性的意见;干预的结果或预后应该是明确的(改善临床结果、或提高诊断准确性或增加预后信息);针对比较性推荐意见(仅适用于Ⅰ及Ⅱa类推荐,A或B级证据),证据应当来自直接对比两种方法/治疗的研究;AHA/ASA为美国心脏学会/美国卒中协会;RCT为随机对照试验;R为随机;NR为非随机;LD为有限的数据;EO为专家意见
VCI按照临床严重程度分为血管性轻度认知障碍(VMCI)和VaD[11, 12,15]。VMCI,即血管性认知障碍非痴呆(vascular cognitive impairment no dementia,VCIND),是指存在1个或1个以上认知域受损但不影响工具性日常生活能力(instrumental activities of daily living,IADL)或日常生活能力(activities of daily living,ADL);VaD,即存在1个或1个以上认知域严重受损且影响IADL或ADL。
参照2018年由全球27个国家的专家共同参与制订的VCI分类共识(guidelines from the vascular impairment of cognition classification consensus study,VICCCS),本指南对VCI的临床分型进行了更新,主要根据其临床特征及影像学表现,将VCI分为四个亚型[12],包括:(1)PSCI:卒中事件是诊断PSCI的前提条件,以缺血性卒中最为常见,也包括出血性卒中。PSCI要求患者认知障碍在卒中后6个月以内出现,持续存在3个月以上,这一亚型强调了卒中事件和认知障碍之间的时间关系。(2)皮质下缺血性血管性认知障碍(subcortical ischemic vascular cognitive impairment,SIVCI):即脑小血管病(cerebral small vascular disease,CSVD)引起的认知障碍,其特征性影像改变为脑白质高信号(white matter hyperintensity,WMH)和腔隙灶。(3)多发梗死性认知障碍(multi-infarct cognitive impairment,MICI):存在多个小或大的梗死灶。梗死体积越大、累及范围越广,与较差的认知功能和较高的痴呆风险有关。单个大血管病变所导致的大面积梗死也归入此类型。(4)混合型认知障碍(mixed cognitive impairment,MixCI):VCI患者合并存在其他神经退行性疾病的病理,以脑血管损伤伴发AD病理最为常见。MixCI的诊断需要结合临床表现、影像学特征和生物标志物来确定何种病理损害在认知障碍中占主导地位,命名的先后顺序应尽可能反映两种病理对认知障碍影响的差异,如VCI-AD或AD-VCI,VCI-路易体痴呆(dementia with Lewy bodies,DLB)或DLB-VCI等。
VCI的病因多样,2011年发布的《血管性认知障碍诊治指南》中推荐采用病因分型对VCI进行诊断,其中包括危险因素相关性VCI、缺血性VCI、出血性VCI、其他脑血管病性VCI和混合性VCI[10]。本指南将沿用2011年指南对VCI的病因分型方案。
推荐意见1:是否影响IADL或ADL是对VCI严重程度进行分级的重要指标(Ⅰ级推荐,B-NR级证据)。病因及临床分型需要充分详细的病史信息及完善的影像学检查作为支持(Ⅰ级推荐,B-NR级证据)。根据临床特征及影像学表现,VCI的临床分型包括:PSCI、SIVCI、MICI和MixCI(Ⅱa级推荐,C-EO级证据)。
在卒中事件后6个月以内出现并持续存在3个月以上的认知相关症状,同时伴有局灶性高级皮质功能障碍和(或)神经功能缺损体征。认知障碍的表现与卒中病灶大小和部位密切相关;认知相关症状也可在数次卒中事件后累积出现,呈阶梯式或波动样进展。
部分患者无明确卒中或短暂性脑缺血发作(transient ischemic attack,TIA)事件,隐匿起病,缓慢进展。多见于CSVD导致的皮质下缺血性VCI。特征性的认知减退模式以注意力、信息处理速度和执行功能的早期受损为特点,可伴随情感、行为和人格障碍,表现为淡漠、激惹和抑郁等;也可伴随步态障碍,如走路不稳、拖曳步态或小碎步,查体可见运动迟缓、冻结步态及转身困难等血管性帕金森综合征表现;或尿频、尿急等不能用泌尿系统或其他神经系统疾病解释的括约肌功能障碍;也可伴有强哭强笑、吞咽呛咳、构音障碍等假性球麻痹的症状或体征。
VCI的诊断分为四个步骤:(1)确认是否存在认知相关症状;(2)确定是否存在血管性脑损伤的依据;(3)明确血管性脑损伤与认知相关症状的因果关系;(4)对VCI的严重程度和临床亚型进行分型。本指南推荐对VCI的诊断采用以下标准:
1.具备VCI诊断的三个核心要素:(1)存在认知相关主诉,且神经心理学测定也存在1个或多个认知域受损;(2)存在血管性脑损伤的证据:包括血管危险因素、卒中病史、脑血管损伤神经症候群、脑血管损伤的影像学证据,以上各项不一定同时具备;(3)血管性脑损伤在认知障碍中占主导地位:尤其在合并AD病理表现时,应明确血管性脑损伤在认知障碍中的主导作用,临床特征需要符合下列情况之一:①突发起病,认知障碍的发生在时间上与1次或多次脑卒中事件相关,呈阶梯式或波动样进展,且认知障碍在卒中事件后6个月以内出现并持续存在3个月以上;②无明确卒中或TIA事件,隐匿起病,缓慢进展,受累的认知域主要为信息处理速度、复杂注意力/额叶执行功能,伴有以下特征时可作为支持点:A.早期出现的步态异常,包括平衡障碍或反复跌倒;B.早期出现尿频、尿急或其他不能用泌尿系统疾病解释的症状;C人格或情绪改变,如意志力丧失或抑郁[9]。
2.头颅磁共振成像(MRI)影像学:其改变符合VASCOG最低影像标准[11]。
(1)具备VCI诊断的三个核心要素。(2)未行头颅MRI检查,或头颅MRI影像学改变不足以完全解释认知障碍。
(1)头颅MRI检查未见异常。(2)存在可以解释认知障碍的其他疾病,且是导致认知障碍的首要原因:包括脑肿瘤、其他神经退行性疾病、脱髓鞘性疾病、内科系统性疾病或代谢异常。(3)首次诊断认知障碍前3个月内存在明确的中毒病史或药物、酒精的滥用/依赖。
1.VMCI:符合VCI诊断标准,不影响日常生活的独立性(IADL或ADL正常或轻微受损),但是为了保持独立性,需要付出更大的努力或代偿性措施。
2.VaD:符合VCI诊断标准,严重程度影响到日常生活的独立性,同时要排除脑卒中相关感觉/运动障碍所致的日常生活能力受损。
VCI临床诊断的建立需要包括以下几个过程:(1)详细的病史询问:包括认知障碍和脑卒中事件的起病时间、两者之间的时序关系;关注认知障碍的起病形式、临床表现、进展方式、诊治经过及临床转归;询问认知障碍对日常生活独立性的影响;关注认知相关其他主诉:如快速眼动睡眠行为障碍(RBD)、运动障碍、吞咽功能、精神症状、大小便功能等;在既往史方面,重点关注血管危险因素(高血压、糖尿病、高脂血症、吸烟和饮酒史等);最后还需询问是否存在认知障碍及卒中家族史。(2)仔细的体格检查:是否存在局灶性神经功能缺损、平衡障碍、步态障碍、震颤、构音障碍和假性球麻痹等体征。(3)全面的认知评估:确认存在认知障碍的客观证据,同时对日常生活的独立性和精神行为情况进行测评。(4)完善的影像学检查;头颅MRI检查[包括T1WI 加权成像(T1WI)、T2加权成像(T2WI)、液体衰减反转恢复(FLAIR)和弥散加权成像(DWI)、磁敏感加权成像(SWI)序列]是VCI影像诊断的“金标准”,通过影像检查明确脑血管性损伤是否符合VCI的最低影像诊断标准;需对血管和血流灌注情况进行评估,明确颅内外大血管病变情况;必要时还需对患者进行心脏评估,包括心电图、心脏超声等,明确是否存在心源性病变证据。(5)全面的实验室检查:旨在排除其他可导致认知障碍的潜在病因,如自身免疫性脑炎、甲状腺功能异常、神经梅毒、维生素缺乏等代谢、免疫和感染性疾病。建议至少包含以下检验项目:血常规、红细胞沉降率、C反应蛋白、肝功能、肾功能、血脂、空腹血糖、糖化血红蛋白、叶酸、维生素B12、维生素B1、甲状腺功能、血氨、人类免疫缺陷病毒相关抗体及梅毒相关抗体。必要时进行脑脊液相关检查;有脑血管病或认知障碍家族史者,推荐完善基因检测。VCI临床诊断路径见图1。


注:MRI为磁共振成像;VASCOG为国际血管性行为与认知障碍学会;VCI为血管性认知障碍;IADL为工具性日常生活能力;ADL为日常生活能力;VMCI为血管性轻度认知障碍;VaD为血管性痴呆;AD为阿尔茨海默病;PET为正电子发射断层成像术;RBD为快速眼动睡眠行为障碍;DLB为路易体痴呆;PSCI为卒中后认知障碍;MICI为多发梗死性认知障碍;SIVCI为皮质下缺血性血管性认知障碍;MixCI为混合型认知障碍
推荐意见2:病史采集需全面,并需要有知情者的补充。重点关注病程、卒中事件、认知障碍严重程度以及认知障碍与卒中事件的时间关系(Ⅰ级推荐,B-NR级证据)。体格检查需明确有无局灶性高级皮质功能障碍和(或)神经功能缺损体征,寻找血管性脑损伤相关证据(Ⅰ级推荐,B-NR级证据)。完善血糖、血脂、甲状腺功能、营养代谢等必要的外周血检查,必要时进行脑脊液相关检查,排除代谢、免疫、感染等其他病因相关认知障碍(Ⅱa级推荐,B-NR级证据)。
神经心理评估是识别和诊断VCI的重要方法,也是观察疗效和转归的重要工具。根据临床应用和研究的需求,可以使用不同的测验进行评估。使用快速神经心理筛查工具[如简易认知量表(mini-cog)、痴呆筛查问卷(AD8)、画钟测验等],可以在门诊或病房对患者认知功能进行初步筛查。简明智能状态检查(MMSE)和蒙特利尔认知评估量表(MoCA)是国内外应用最广泛的认知筛查工具,其中MoCA对识别VMCI优于MMSE,MoCA可根据患者受教育年限选择北京版,8.1版[16]或基础版[17]。照料者问卷[如AD8、老年认知功能减退知情者问卷(IQCODE)]可以对患者认知和日常功能的变化提供额外的信息,尤其推荐用于患者无法进行认知筛查时。
当在筛查中发现患者存在可疑认知障碍时,全面的神经心理评估可以进一步识别受损的认知域。VCI患者的全面评估应包括认知功能(执行功能、注意力、语言功能、记忆功能和视空间能力等认知域)、ADL和精神行为症状。由于VCI病灶部位差异性,卒中相关高级皮质功能障碍和(或)神经功能缺损体征如失语、忽视、肢体瘫痪、视力视野受损等会对神经心理评估结果造成影响[18],已有一些量表在卒中相关神经功能缺陷的患者中进行了验证,并具有良好的信效度。本指南综合考虑卒中相关症状和认知评估需求对这些特殊情况进行了推荐(表2)。

血管性认识障碍(VCI)神经心理评估推荐量表
血管性认识障碍(VCI)神经心理评估推荐量表
| 评估认知域 | 推荐评估量表 | 可选评估量表 | 伴有神经缺损症状的心理量表推荐 | ||
|---|---|---|---|---|---|
| 肢体瘫痪 | 视力视野受损 | 失语、忽视 | |||
| 筛查/整体认知功能 | 蒙特利尔认知评估量表(MoCA) | 简易智能状态检查(MMSE) | MMSE/长谷川痴呆量表修订版(HDS-R) | MoCA-盲人版 | 牛津认知筛查(OCS-P) |
| 注意与处理速度 | 连线试验(TMT-A) | 数字符号转换测验 | 数字符号转换测验(口语版) | 数字广度(DST) | - |
| 执行功能 | 连线试验(TMT-B) | 交替流畅性测验 | 交替流畅性测验 | 交替流畅性测验 | - |
| 语言功能 | 波士顿命名测试第2版(BNT-2) | 动物流畅性测验(ANT) | BNT-2 | ANT | - |
| 学习记忆能力 | 听觉词语学习测验(AVLT) | 简易视觉空间记忆测验 | AVLT | AVLT | - |
| 视空间能力 | 画钟试验(CDT) | Rey-Osterrieth复杂图形测验 | 线方向判断(JOL) | - | - |
| 日常生活能力 | 工具性日常生活能力(IADL)/日常生活能力(ADL)量表 | - | - | - | - |
| 精神行为 | 神经精神问卷(NPI) | - | - | - | - |
| 情绪 | 汉密尔顿焦虑量表(HAMA)和汉密尔顿抑郁量表(HAMD) | 9条目患者健康问卷(PHQ-9) | - | - | - |
注:“-”为无相关内容
神经心理评估随访取决于患者个体和医疗环境,但通常推荐每6~12个月随访,伴有精神行为症状的患者随访可以更频繁。每次就诊并非所有领域都需要进行评估,但推荐至少每年进行一次全面评估。
推荐意见3:神经心理评估是VCI诊疗的重要环节,对疑似VCI患者,应进行完整的神经心理评估,推荐MMSE和MoCA用于认知障碍的筛查(Ⅰ级推荐,B-NR级证据);筛查阳性者推荐尽可能进行系统评估,应包括注意/执行功能、记忆、语言和视空间功能等VCI四个核心认知域(Ⅰ级推荐,B-NR级证据);应根据患者本人和知情者提供的信息,综合评价患者日常活动能力(Ⅱa级推荐,B-NR级证据);对于存在高级皮质功能障碍和(或)神经功能缺损的患者可根据卒中相关症状选择相应备选量表(Ⅱb级推荐,C-LD级证据)。
1.VCI的影像评估:神经影像是VCI风险预测、病因病理诊断及预后评估的重要方法之一。头颅MRI在识别脑血管性损伤、鉴别认知障碍病因方面的灵敏度高于电子计算机断层扫描(CT),被视为VCI影像诊断的“金标准”[19]。CT仅在患者存在MRI禁忌或因条件限制不能开展MRI的情况下推荐作为VCI辅助诊断工具。3.0 T MRI优于1.5 T MRI。建议使用的MRI序列包括:T1WI、T2WI、FLAIR、SWI和DWI[19]。VCI神经影像评估应包含以下两部分:(1)卒中后认知障碍相关影像:重点关注和卒中事件相关的影像改变。包括:①脑梗死:症状性脑梗死是支持VCI诊断的条件之一。其中,皮质/皮质下较大面积、左侧以及累及关键部位的梗死更容易造成VCI[20, 21]。DWI序列对于脑梗死的识别是必要的。记录脑梗死的大小、位置和数量;②脑出血:多发出血或出血性梗死常与VCI相关。记录出血的大小、位置及数量。(2)皮质下缺血性VCI相关影像:重点关注CSVD相关影像改变。包括:①近期皮质下小梗死:神经影像学证据显示有1条穿支动脉供血区域的近期梗死,且伴有局灶神经功能缺损体征。通常病灶最大直径≤20 mm;②腔隙:指皮质下充满液体、圆形或卵圆形、直径3~15 mm的空腔,其部位和数量与VCI相关。记录腔隙的位置及数量;③脑白质高信号:常表现为T2WI上对称性的高信号。目前WMH影像评估方法主要分为半定量和定量。在临床中较为常用的半定量方法有Fazekas分级量表、年龄相关脑白质改变(ARWMC)量表和Scheltens量表[22]。定量方法主要利用SPM、FreeSurfer等全自动分析软件定量计算WMH的体积[23];④血管周围间隙:指充满液体的圆形/卵圆形或线性间隙,通常横轴面直径<3 mm,在磁共振上各序列的信号特点同脑脊液。记录血管周围间隙的位置和数量;⑤微出血:是指T2加权梯度回波成像或者SWI上直径2~5 mm的低信号病灶。微出血也可以引起VCI,其中,脑叶微出血与VCI的关联尤其密切[24]。记录微出血的位置及数量;⑥微梗死:位于皮质,直径通常在4 mm以内。微梗死可通过7.0 T MRI检测到,并被认为是导致认知障碍的独立危险因素;⑦皮质铁沉积:在T2加权梯度回波成像或SWI中,显示为皮质线性低信号,是淀粉样脑血管病(CAA)的一个重要特征,并与认知障碍相关。记录皮质铁沉积的范围和数量;⑧脑萎缩:临床广泛使用的半定量量表包含全脑皮质萎缩(GCA)量表和内侧颞叶萎缩(MTA)量表[25, 26]。与半定量方法相比,自动化容积测量评估技术能更准确反映脑体积的细微或早期变化[27]。关于此部分影像的判读和采集标准,可参考2023年STRIVE-2标准[28]。
2.VCI的影像诊断标准:诊断VCI推荐使用VASCOG影像学诊断标准,需至少具备以下影像学表现之一:(1)1个大血管脑梗死足以导致VMCI,而诊断VaD往往需要2个或多个大血管脑梗死;(2)单个广泛的或者关键部位(一般位于丘脑或基底节区)的脑梗死,可能足以诊断为VaD;(3)2个以上脑干以外的腔隙,1~2个关键部位的腔隙,或者1~2个非关键部位的腔隙同时合并广泛的WMH;(4)广泛或融合的WMH;(5)关键部位的脑出血,或者2个及2个以上的脑出血;(6)以上形式的组合。应当注意的是,在VCI的诊断体系中,这些神经影像学发现必须结合临床症状,并且必须考虑其性质、严重程度和位置。
近年来,随着MRI技术的飞速发展,越来越多的MRI模态开始应用于研究和临床。例如,扩散张量成像(DTI)[29]、静息态功能MRI(rs-fMRI)[30]、三维动脉自旋标记(3D ASL)[31]。这些指标可能与认知功能减退密切相关,有望成为VCI潜在的影像标志物。在分子影像学检查方面,正电子发射断层成像(PET)可检测脑部的代谢情况、Aβ和tau蛋白沉积,这些异常改变与脑血管病变有一定关联,或有助于鉴别诊断[32, 33]。
利用新兴技术和智能设备收集多维度数字化数据,有望成为评估VCI的新手段[34]:数字化认知筛查评估能较快速准确地在居家环境下进行认知状况的初筛[35];结合眼动追踪技术和AI算法的认知筛查可评估注意力和视觉信息处理功能[36]。随着数字技术和人工智能的进一步发展,VCI患者的评估方法将越来越高效、便捷、个体化。
推荐意见4:对所有可疑的VCI患者,均应该进行神经影像检查,首选头颅MRI(Ⅰ级推荐,B-NR级证据)。建议使用的MRI序列包括:T1WI、T2WI、FLAIR、SWI和DWI(Ⅱa级推荐,B-NR级证据)。评估内容应包含与卒中事件及CSVD相关的影像改变(Ⅱa级推荐,B-NR级证据)。推荐使用VASCOG影像学最低诊断标准(Ⅰ级推荐,B-NR级证据)。
VCI病因复杂,涉及血管危险因素、卒中事件及AD等非血管性神经退行性病变参与的复杂病理生理学过程。因此,对于VCI的预防需兼顾卒中事件和认知障碍两方面。
1.控制血管危险因素(vascular risk factors,VRFs):VRFs是VCI最重要的可调控危险因素。VRFs通常包括高血压[1,37, 38, 39, 40]、高血脂[41, 42]和高血糖[43, 44, 45, 46, 47]等。一项长达10年的社区队列研究纳入了4 413例缺血性卒中患者,结果提示有效地控制VRFs有助于减少卒中患者后续发生认知障碍的风险[48]。FINGER(Finnish Geriatric Intervention Study to Prevent Cognitive Impairment and Disability)研究提出对于痴呆高危人群给予多维度管理(包括饮食、运动、认知训练及VRFs干预)有助于改善认知或延缓认知恶化[49]。
降压治疗与VCI之间的相关性在多个RCT研究中结果不一致。NICE(Nutritional Intervention for Cognitive Enhancement)研究[50]及PROGRESS(Perindopril Protection Against Recurrent Stroke Study)研究[51]均提示降压治疗对降低痴呆风险可能获益,但SPS3(Secondary Prevention of Small Subcortical Strokes)研究揭示了在腔隙性卒中患者中,降压治疗并不能减少痴呆的发生率[52]。在纳入了多个随机对照试验(RCT)研究的荟萃分析中发现,控制血压可减低卒中后痴呆发生风险[53]。SPRINT-MIND(Systolic Blood Pressure Intervention Trial-Memory and Cognition in Decreased Hypertension)研究结果显示,强化降压治疗可减少WMH的进展[54],降低MCI及痴呆的发生率[55]。降压治疗带来VCI认知功能方面的获益很可能与其减少卒中事件相关[56]。糖尿病患者发生认知障碍的风险较高,使用降糖药可降低这一风险[46],二甲双胍、吡格列酮、胰高血糖素样肽-1受体激动剂(GLP1Ras)和钠-葡萄糖协同转运蛋白2抑制剂(SGLT2is)均有证据表明降低了糖尿病患者的痴呆风险[57]。大部分研究认为高脂血症与认知障碍之间无确切因果关系[58, 59],降脂治疗不能预防痴呆的发生[60]。但是,降脂治疗尤其是他汀类药物治疗作为卒中二级预防的三大基石之一,能显著降低卒中复发风险,基于卒中二级预防的角度,他汀类药物可能具有一定的VCI预防效果[61]。
2.其他因素:受教育水平较高的老年人发生认知障碍与PSCI的风险均较低[62]。增加体力活动与降低认知下降及包括VCI在内的痴呆风险相关[63]。合理的体重也是潜在的认知保护因素。荟萃分析显示,中年低体重、成年肥胖和老年低体重均可导致认知障碍和痴呆的风险增加,而晚年轻度肥胖则使风险降低[64]。健康饮食与更好的认知表现及较低的认知障碍风险相关,但饮食改善在VCI中的预防作用尚缺乏证据。一项荟萃分析显示吸烟使血管性痴呆的风险增加38%[65]。目前已明确大量饮酒是痴呆的高危因素,但有研究认为少量饮酒可延缓认知功能衰退的速度,减少痴呆的风险[66]。良好的社会关系与老年人认知减退更慢相关[67]。此外,良好的情绪、合理的睡眠均有助于减缓认知老化的过程[68, 69]。虽然治疗阻塞性睡眠呼吸暂停(OSA)在预防VCI方面的总体证据质量有限,但它可以作为预防卒中发生、死亡和认知障碍的可控危险因素予以干预[70]。
在评估痴呆和VCI的风险时,个体同时存在多个风险因素的联合效应比单独的风险因素更能预测认知下降。因此,预防VCI的策略应注重可调控的VRFs,并特别关注多模式干预[71]。
推荐意见5:积极综合管理多种血管危险因素对预防VCI有益(Ⅰ级推荐,A级证据);高血压患者应积极控制血压(Ⅱa推荐,A级证据);糖尿病患者应合理控制血糖(Ⅱb级推荐,C-LD级证据);同时积极控制高脂血症可能对预防VCI有益(Ⅱb级推荐,B-NR级证据);通过提高教育水平,积极参与体育锻炼,保持合理体重,健康饮食,戒烟,避免过度饮酒、保持良好情绪、改善睡眠等生活方式综合预防VCI可能有积极影响(Ⅱa级推荐,C-LD级证据)。
1.药物治疗:VCI的药物治疗主要包括胆碱酯酶抑制剂和非竞争性N-甲基-D-天冬氨酸(NMDA)受体拮抗剂。改善微循环、神经保护和传统医学治疗也在临床实践中被广泛应用。
(1)VCI的一线用药:鉴于VCI和AD在神经病理和神经化学机制方面有一定重叠性,目前主要将已获批准治疗AD的两类药物:胆碱酯酶抑制剂(多奈哌齐、加兰他敏、卡巴拉汀等)和NMDA受体拮抗剂(美金刚)应用于VCI。一项纳入8项RCT的荟萃分析结果显示,经过6个月的治疗周期,多奈哌齐5 mg或10 mg对VCI患者的认知功能均有改善作用,10 mg对认知改善的效果更显著,但会增加不良反应的发生风险[72]。有研究证实加兰他敏对治疗VCI和AD合并脑血管病有一定效果[73],但与安慰剂相比,恶心和腹泻等不良反应在服用加兰他敏和大剂量多奈哌齐的人群中更为常见[72]。一项包括7项RCT的荟萃分析结果显示,PSCI患者接受胆碱酯酶抑制剂治疗24周后,MMSE评分升高,ADAS-cog评分下降[74]。队列荟萃分析显示美金刚可以轻度改善VaD患者认知功能状态和精神行为评分[75]。研究提示,中-重度痴呆患者可以选用美金刚或联合使用美金刚与多奈哌齐或卡巴拉汀进行治疗[75, 76]。然而,对于这两类药物联合使用在VCI方面的效果,目前尚缺乏独立的研究证据。
(2)VCI其他辅助用药:①改善微循环:一项RCT研究显示6个月的丁苯酞软胶囊治疗有助于改善CSVD相关的轻度VCI患者的整体认知功能和日常生活能力,并具有良好的安全性和耐受性[77]。RCT研究显示经52周的尼莫地平治疗后可改善皮质下缺血性VCI患者的执行功能,但未显示出对整体认知功能的改善作用[78]。荟萃分析提示,己酮可可碱治疗VaD有改善认知功能的趋势[79]。有研究报道尼麦角林可以改善轻中度VCI患者的整体认知水平[80]。②神经保护:荟萃分析显示,高剂量银杏叶制剂,尤其是EGb 761治疗22~26周,对VaD患者认知和精神行为症状有效,且耐受性良好[81]。在为期24周的治疗过程中,银杏叶制剂改善了轻度至中度缺血性卒中患者的整体认知能力[82]。一项纳入了14项RCT的荟萃分析结果显示,胞磷胆碱可以改善VCI患者记忆和行为功能[83]。一项纳入100例PSCI患者的随机、双盲临床试验结果显示,西坦类制剂治疗组认知评分有所改善[84]。③传统医学治疗及其他:在我国有关中药和针灸的研究报道很多,但终因缺乏RCT而不能进行评估并做出推荐。因此,中药作为VCI治疗药物尚缺少足够的循证医学证据。对于VaD患者的荟萃分析显示,复方苁蓉益智胶囊可改善认知功能受损[85];有报道表明天智颗粒可提高临床疗效,改善MMSE评分[86]。通心络胶囊在VCI治疗方面可提高总体疗效,且安全性高[87];脑心通胶囊治疗可改善VCI患者认知功能,提高日常生活能力[88]。荟萃分析结果提示,针灸可改善重度VCI患者长谷川痴呆(HDS)量表及MMSE评分[89],但纳入研究质量较低及偏倚风险较高[90],仍需更多高质量证据支持。一项RCT研究显示6个月疗程的小牛血去蛋白提取物可改善卒中后轻度认知损害患者的认知功能[91]。针对石杉碱甲的一项荟萃研究表明,石杉碱甲能够改善VCI患者的痴呆症状及独立生活能力[92]。一项随机、双盲、安慰剂对照、多中心Ⅲ期临床试验显示,甘露特钠胶囊可改善轻度至中度AD患者认知功能[93],但甘露特钠胶囊对VCI的治疗作用仍需进一步验证。
推荐意见6:胆碱酯酶抑制剂可用于VCI的治疗(Ⅰ级推荐,A级证据)。NMDA受体拮抗剂美金刚用于VCI的治疗效果有待进一步临床评价(Ⅱa级推荐,B-R级证据)。银杏叶提取物、丁苯酞软胶囊、尼莫地平在VCI的治疗方面可作为一线治疗的辅助用药(Ⅱa级推荐,B-R级证据)。胞磷胆碱、小牛血去蛋白提取物、己酮可可碱、石杉碱甲、尼麦角林、西坦类药物可能对VCI具有一定的治疗效果(Ⅱb级推荐,B-NR级证据)。传统中医药、针灸治疗等,虽然在临床实践中广泛应用,但多数研究样本量小,研究设计不严格,证据级别低。因此未来需要更多高质量的研究去进行验证(Ⅱb级推荐,C-LD级证据)。
2.精神行为及其他非认知症状治疗:VCI相关精神行为症状治疗循证依据较少,可参照AD患者精神行为异常的处理方式。当VCI患者出现轻微精神行为症状时,应分析原因,首选非药物治疗,包括环境和社会心理干预等[94]。胆碱酯酶抑制剂与NMDA受体拮抗剂对VCI精神行为症状有一定改善作用[94]。抗抑郁治疗建议使用选择性5-羟色胺再摄取抑制剂(selective serotonin reuptake inhibitor,SSRI)类药物[95]。淡漠治疗药物循证结果不一致,目前可选用药物包括:抗抑郁药物、胆碱酯酶抑制剂、美金刚或哌甲酯[94]。对于存在妄想、幻觉、冲动和激越行为的患者可给予抗精神病药物治疗,首选小剂量非典型抗精神病药物。非典型抗精神病药物具有较多的不良反应:包括代谢障碍、跌倒、锥体外系反应、心血管事件(高血压、体位性低血压、心律失常、卒中)和死亡等,用药前应明确告知患者及家属潜在获益及风险,特别是死亡风险;应用时应遵循低剂量起始,缓慢加量,个体化用药,谨慎使用的原则[96]。睡眠障碍患者曲唑酮可能有效,褪黑素及右佐匹克隆证据不充分,尽量避免使用苯二氮
类及非苯二氮
类助眠药物[94]。
推荐意见7:治疗轻微精神行为症状应首选非药物治疗(Ⅱa级推荐,B-NR级证据);胆碱酯酶抑制剂与NMDA受体拮抗剂对VCI精神行为症状有一定改善作用(Ⅱb级推荐,B-R级证据);抑郁治疗推荐选择性SSRI(Ⅱb级推荐,C-LD级证据);精神症状的控制首选小剂量非典型抗精神病药物,并充分考虑患者的临床获益和潜在风险(Ⅱb级推荐,C-LD级证据)。
3.非药物治疗:其他可能有效但还需要进一步研究的治疗措施包括非侵入性神经调控、认知运动双重任务训练、计算机辅助的认知训练等。非侵入性脑刺激包括经颅磁刺激和经颅直流电刺激[97],可以轻微促进PSCI患者的认知和学习能力,但研究样本量较小[98]。一项RCT显示认知训练可以改善皮质下缺血性VMCI患者的整体认知功能[99],可以改善WMH伴有MCI患者的工作记忆及注意力[100]。荟萃分析提示认知运动双重任务训练可改善认知障碍患者的认知与运动功能[101],亦有荟萃分析表明计算机辅助的认知训练可改善认知障碍患者的记忆功能[102],但目前无针对VCI患者的相关证据。有荟萃分析显示虚拟现实康复训练可改善PSCI患者的认知功能和ADL评分[103]。在实践中,规范的居家照料措施可改善VCI患者的生活质量。由于VCI患者常有多种合并症,建议组织包括护理、心脑血管、精神科和康复治疗等专业人员在内的多学科团队进行综合管理。
推荐意见8:认知运动双重任务训练对改善VCI可能有效(Ⅱa级推荐,B-R级证据)。非侵入性脑刺激可以促进PSCI患者的认知能力(Ⅱa级推荐,C-LD级证据)。康复治疗应该个体化,并组织多学科综合管理方式,以尽可能改善患者生存质量(Ⅱa级推荐,C-EO级证据)。
本指南旨在推动神经科、老年科、全科医学、精神科、康复科、心内科等相关科室临床医师建立规范的VCI临床诊疗路径;推动统一规范标准下全国多中心VCI纵向队列的建立、深入探索VCI临床转归与多模态脑影像、血液生物学标志物及多维度临床表型之间的关联;并在队列建设的基础上开展高质量RCT研究;推动VCI基础研究相关成果的临床转化;促进适于国人的VCI精准诊断与防治体系的建立,提高我国VCI防治水平,降低疾病负担。本指南仅代表参与编写及讨论的专家的观点。指南内容仅用于指导临床医师实践,不具有法律约束性质。指南内容是该领域的阶段性认识,今后会根据新的临床证据随时更新。
本指南制订专家组名单
执笔者:崔梅(复旦大学附属华山医院神经内科)
专家委员会成员(按姓氏汉语拼音排序):毕伟(暨南大学附属第一医院神经内科);崔梅(复旦大学附属华山医院神经内科);陈淑芬(复旦大学附属华山医院神经内科);董强(复旦大学附属华山医院神经内科);冯加纯(吉林大学第一医院神经内科);范玉华(中山大学附属第一医院神经内科);贺电(贵州医科大学附属医院神经内科);胡盼盼(安徽医科大学第一附属医院神经内科);胡文立(首都医科大学附属北京朝阳医院神经内科);罗本燕(浙江大学医学院附属第一医院神经内科);刘春风(苏州大学附属第二医院神经内科);刘彩燕(中国医学科学院北京协和医院神经内科);刘军(广州医科大学附属第二医院神经内科);雷鹏(四川大学华西医院神经内科);李淑华(北京医院神经内科);廖晓凌(首都医科大学附属北京天坛医院神经内科);刘学源(上海交通大学医学院附属同仁医院神经内科);彭丹涛(中日友好医院神经内科);彭国平(浙江大学医学院附属第一医院余杭院区神经内科);屈秋民(西安交通大学第一附属医院神经内科);沈璐(中南大学湘雅医院神经内科);宋鲁平(华中科技大学协和深圳医院康复科);孙永安(北京大学第一医院神经内科);田仰华(安徽医科大学第二附属医院神经内科);王红星(首都医科大学宣武医院神经内科);汪凯(安徽医科大学第一附属医院神经内科);徐俊(首都医科大学附属北京天坛医院神经内科);徐群(上海交通大学医学院附属仁济医院神经内科);肖卫忠(北京大学第三医院神经内科);郁金泰(复旦大学附属华山医院神经内科);叶钦勇(福建医科大学协和医院神经内科);游咏(海南医学院第二附属医院神经内科);章军建(武汉大学中南医院神经内科);张杰文(河南省人民医院神经内科);张玉梅(首都医科大学附属北京天坛医院康复科);周玉颖(南开大学附属环湖医院神经内科);张兆辉(武汉大学人民医院神经内科);张占军(北京师范大学认知神经科学与学习国家重点实验室)
中国卒中学会血管性认知障碍分会. 中国血管性认知障碍诊治指南2024版)[J]. 中华医学杂志, 2024, 104(31: 2881-2894. DOI: 10.3760/cma.j.cn112137-20240501-01024.
所有作者声明不存在利益冲突





















