
采用空间流行病学方法,以县(市、区)为尺度,探索中国居民食管癌发病率和死亡率的时间变化趋势和空间分布特征,为食管癌的防治工作提供本土化证据。
数据来源为国家癌症中心发布的2008—2019版《中国肿瘤登记年报》中2005—2016年食管癌发病率(粗率)和死亡率(粗率),采用Joinpoint模型进行时间趋势分析。选取2016年肿瘤登记地区作为空间特征分析的研究区域,共计487个县(市、区),覆盖27.6%的中国人口数。使用Arcgis 10.6软件进行空间自相关分析揭示空间分布特征,使用SaTScan 9.5软件进行空间扫描统计分析空间聚类特征,计算不同窗口下的对数似然比(LLR)和相对危险度(RR),LLR值最大的区域代表最有可能的聚类。
2005—2016年中国食管癌发病率和死亡率呈现先升后降的趋势。2016年食管癌的发病率和死亡率具有空间正相关性特征,高发病率和高死亡率主要聚集在淮河流经的地区,一级聚集区(高发病率聚集区LLR=6 374.41,RR=2.37,P<0.001)主要分布在华东地区的江苏省、安徽省、山东省和华中地区的河南省东部、河北省南部,二级聚集区(高发病率聚集区LLR=1 971.19,RR=1.91,P<0.001)主要分布在甘肃省、宁夏回族自治区、陕西省、四川省等中西部地区。
2010年以来中国食管癌发病率和死亡率有所下降。食管癌疾病负担具有明显的空间差异性,对于淮河流域等高危聚集区应因地制宜采取措施。
版权归中华医学会所有。
未经授权,不得转载、摘编本刊文章,不得使用本刊的版式设计。
除非特别声明,本刊刊出的所有文章不代表中华医学会和本刊编委会的观点。
据GLOBOCAN 2020估计,食管癌是世界范围内第7大高发恶性肿瘤,中国食管癌新发病例占全球一半以上[1]。2016年中国食管癌发病和死亡例数分别位居恶性肿瘤第6位和第5位[2],带来了严重的人群健康危害和疾病负担。同时,食管癌恶性程度高,预后通常较差,总体生存结局不理想,我国食管癌晚期(TNM病理分期为Ⅳ期)患者的5年生存率仅为26%[3]。已有研究表明,我国食管癌高发于中部和东部,高发区和低发区具有明显界线,发病率和死亡率差异较大[4, 5],说明食管癌在我国的分布存在空间差异性。本文采用空间流行病学方法,以县(市、区)为尺度,探索中国食管癌的时间变化趋势、空间自相关特征及空间聚集性,揭示高发和低发地区,旨在为食管癌的防治工作提供证据,为采取有效措施降低食管癌发病及死亡风险提供科学依据。
1. 资料来源:2005—2016年食管癌发病率(粗率)、死亡率(粗率)和人口数据来源于国家癌症中心发布的2008—2019版《中国肿瘤登记年报》。基于2005—2016年全国食管癌发病率、死亡率数据评估我国食管癌负担的长期变化,同时选取2016年肿瘤登记地区作为本文空间特征分析的研究区域,共计487个县(市、区),覆盖27.6%的全国人口数[2]。地理信息数据以国家基础地理信息系统中国标准地图GS(2022)1873号为基础。
2. 研究方法:使用Joinpoint 4.9.1.0软件计算年度变化百分比(annual percent change,APC),分析食管癌发病率和死亡率的时间变化趋势,APC<0代表下降趋势,APC>0代表上升趋势。使用Arcgis 10.6软件进行经验贝叶斯平滑和空间自相关性分析,通过莫兰指数和Z检验分析全局空间自相关性,莫兰指数值域为[-1,1],>0提示聚集趋势,<0提示离散趋势,越接近1或-1趋势越显著;进一步使用局部空间自相关指标(local indicators of spatial association,LISA)识别高-高值(高发地区聚集)、低-高值(被高发邻域包围的低发地区)、高-低值(被低发邻域包围的高发地区)、低-低值(低发地区聚集)4种区域聚集模式[6]。使用SaTScan 9.5软件进行空间扫描分析,扫描窗口定义为在空间中移动的圆形,通过动态改变窗口的圆心位置和半径,记录每个聚集区窗口内外的观察数和预期数,计算不同窗口下的对数似然比(log likelihood ratio,LLR)和相对危险度(relative risk,RR),LLR值最大的区域代表最有可能的聚类;同时,先根据RR值为正划分高发区、为负划分低发区,再根据LLR值从高到低依次划分高发区、低发区的一级、二级、三级聚集区。使用泊松分布模型,设定最大聚集范围为25%,蒙特卡罗模拟次数为999次。检验水准α=0.05。
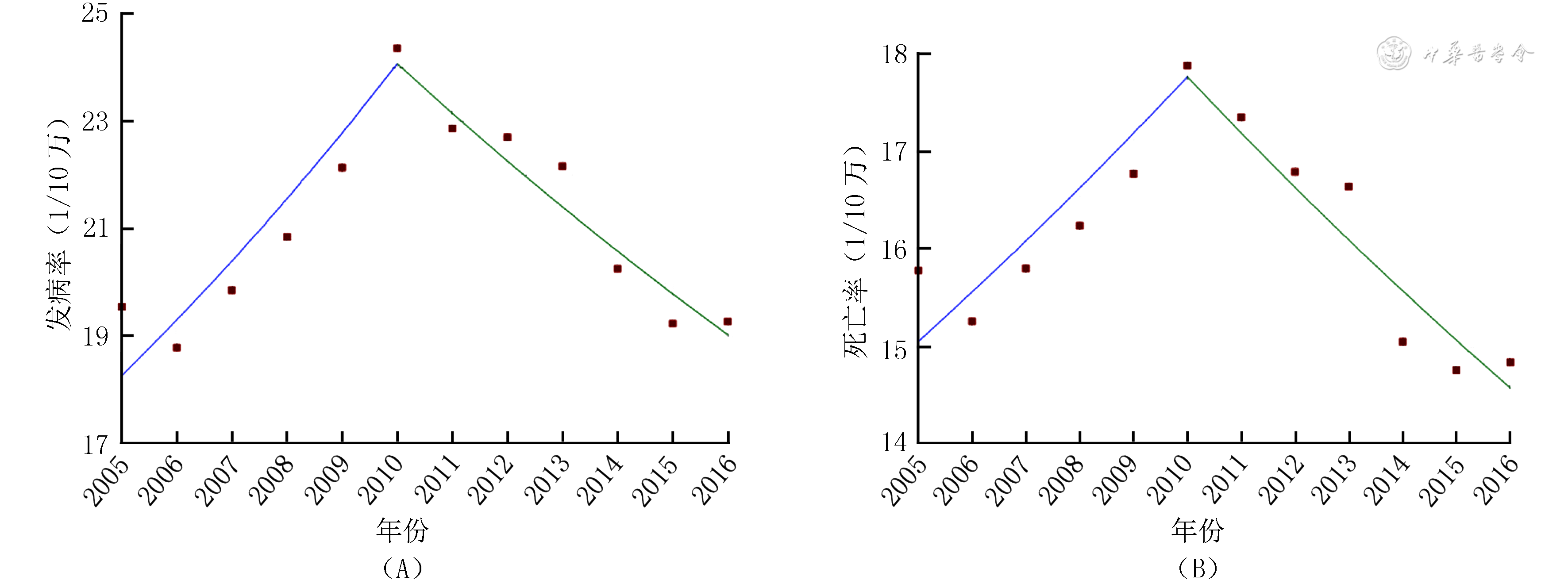
1. 中国食管癌发病率和死亡率变化趋势:2005—2016年,中国食管癌发病率、死亡率均呈现先上升后下降的趋势,转折点均为2010年。发病率由2005年的19.55/10万上升到2010年的24.36/10万,年均增长5.67%(95% CI:2.18%~9.28%,P=0.006),后下降至2016年的19.29/10万,年均下降3.84%(95% CI:-5.11%~-2.56%,P<0.001)。死亡率由2005年的15.78/10万上升到2010年的17.88/10万,年均增长3.37%(95% CI:0.04%~6.81%,P=0.048),后下降至2016年的14.84/10万,年均下降3.24%(95% CI:-4.51%~-1.96%,P=0.001;图1)。


注:数据来源为国家癌症中心发布的2008—2019版《中国肿瘤登记年报》,发病率和死亡率均为粗率
2. 中国食管癌发病率和死亡率的空间分布特征:全局空间趋势面分析拟合的绿色趋势线代表东西方向,蓝色趋势线代表南北方向。2016年中国食管癌发病率和死亡率存在较大的空间差异,主要表现为由西向东逐渐升高,由南向北则为两边低、中间高,呈倒U型分布(图2)。说明食管癌发病率和死亡率较高的地区主要集中在东部和中部,发病率和死亡率较低的地区大致分布在南部、华北和东北地区。


注:全局趋势分析根据空间采样点数据拟合形成的数学曲面,以我国各县(市、区)的纬度(X轴)和经度(Y轴)为自变量,食管癌发病率或死亡率(Z轴)为因变量,将空间采样点分别投影到XZ平面和YZ平面上,用二阶多项式拟合出最佳的数据趋势线,生成三维透视图
3. 中国食管癌发病率和死亡率的空间自相关特征:2016年中国食管癌发病率和死亡率均表现为莫兰指数>0、统计学检验Z>1.96和P<0.05,提示整体空间分布具有明显的空间聚集性(表1)。

2016年中国食管癌发病率和死亡率全局空间自相关分析相关参数
2016年中国食管癌发病率和死亡率全局空间自相关分析相关参数
| 组别 | 莫兰指数 | Z值 | P值 |
|---|---|---|---|
| 发病率 | 0.28 | 19.32 | <0.001 |
| 死亡率 | 0.27 | 18.79 | <0.001 |
LISA聚类结果显示,食管癌发病率和死亡率分别有126和122个高-高值集群(表2),主要聚集在淮河流经的地区。食管癌发病率和死亡率分别有122和114个低-低值集群(表2),主要聚集在南部和东北地区。

2016年中国食管癌发病率和死亡率局部空间 自相关聚集区域内的肿瘤登记处数量(个,n=487)
2016年中国食管癌发病率和死亡率局部空间 自相关聚集区域内的肿瘤登记处数量(个,n=487)
| 组别 | 高-高值区域 | 高-低值区域 | 低-高值区域 | 低-低值区域 | 聚集模式无统计学意义a |
|---|---|---|---|---|---|
| 发病率 | 126 | 8 | 68 | 122 | 163 |
| 死亡率 | 122 | 9 | 70 | 114 | 172 |
注:aP>0.05
4. 中国食管癌发病率和死亡率的空间聚集特征:对食管癌发病率进行空间扫描,共识别到4个空间聚集区,包括2个高发病率聚集区和2个低发病率聚集区。高发病率的一级聚集区(LLR=6 374.41,RR=2.37,P<0.001)包括97个登记处,主要覆盖河北省南部、河南省东部、江苏省、安徽省、山东省大部分地区及湖北省麻城市;二级聚集区(LLR=1 971.19,RR=1.91,P<0.001)包括67个登记处,主要分布在中西部地区。低发病率的一级聚集区(LLR=4 455.79,RR=0.36,P<0.001)包括124个登记处,主要分布在浙江省、福建省、广东省、广西壮族自治区、湖南省、贵州省和江西省等南方地区;二级聚集区主要分布在东北和华北地区(表3)。

2016年中国食管癌发病率的空间扫描统计分析
2016年中国食管癌发病率的空间扫描统计分析
| 项目 | 高发病率聚集区 | 低发病率聚集区 | |||
|---|---|---|---|---|---|
| 一级 | 二级 | 一级 | 二级 | ||
| 覆盖地区 | 江苏省、安徽省、山东省(烟台市、招远市、乳山市除外)、河南省(东部的虞城县、郸城县、睢县、沈丘县、濮阳县、濮阳市华龙区、开封市祥符区、漯河市召陵区、漯河市郾城区、漯河市源汇区、西平县、鹤壁市、罗山县、辉县市、禹州市、林州市、信阳市浉河区、巩义市)、河北省(仅南部的大名县、磁县、武安市、任县)、湖北省(仅麻城市) | 甘肃省、宁夏回族自治区、陕西省、河南省(西部的三门峡市湖滨区、洛宁县、栾川县、嵩县、新安县、内乡县、伊川县、洛阳市、孟津县、汝阳县、济源市)、湖北省(仅十堰市郧阳区)、重庆市(北部的城口县、开州区、云阳县、万州区、忠县、潼南区)、四川省 | 云南省、贵州省、湖南省、广东省、广西壮族自治区、海南省、江西省、福建省、浙江省、湖北省(麻城市、十堰市郧阳区除外)、重庆市(仅西南部的酉阳土家族苗族自治县、黔江区、武隆区、万盛经济技术开发区) | 黑龙江省、吉林省、辽宁省、内蒙古自治区、北京市、天津市、河北省(大名县、磁县、武安市、任县除外)、山东省(仅东北部的烟台市、招远市、乳山市) | |
| 登记处数量(个) | 97 | 67 | 124 | 71 | |
| 聚集半径(km) | 400.68 | 494.70 | 972.00 | 1 254.86 | |
| 观察数(例) | 32 470 | 13 283 | 7 225 | 5 946 | |
| 预期数(例) | 18 367.60 | 7 617.19 | 17 084.49 | 12 484.32 | |
| RR值a | 2.37 | 1.91 | 0.36 | 0.43 | |
| LLR值 | 6 374.41 | 1 971.20 | 4 455.78 | 2 465.87 | |
| P值 | <0.001 | <0.001 | <0.001 | <0.001 | |
注:a聚集区内与聚集区外的相对风险;LLR为对数似然比
食管癌死亡率有5个空间聚集区,包括2个高死亡率聚集区和3个低死亡率聚集区。高死亡率的一级聚集区(LLR=4 718.61,RR=2.34,P<0.001)和二级聚集区(LLR=1 194.69,RR=1.79,P<0.001)分布与发病率一致。低死亡率的一级聚集区(LLR=3 314.46,RR=0.33,P<0.001)共覆盖南部地区111个登记处,二级聚集区主要分布在东北和华北地区,三级聚集区则分布在江西省北部和浙江省开化县(表4)。

2016年中国食管癌死亡率的空间扫描统计分析
2016年中国食管癌死亡率的空间扫描统计分析
| 项目 | 高死亡率聚集区 | 低死亡率聚集区 | ||||
|---|---|---|---|---|---|---|
| 一级 | 二级 | 一级 | 二级 | 三级 | ||
| 覆盖地区 | 江苏省、安徽省、山东省(烟台市除外)、河南省(东部的虞城县、郸城县、睢县、沈丘县、濮阳县、濮阳市华龙区、开封市祥符区、漯河市召陵区、漯河市郾城区、漯河市源汇区、西平县、鹤壁市、罗山县、辉县市、禹州市、林州市、信阳市浉河区、巩义市)、河北省(仅南部的大名县、磁县、武安市)、湖北省(仅麻城市) | 甘肃省、宁夏回族自治区、陕西省、河南省(西部的三门峡市湖滨区、洛宁县、栾川县、嵩县、新安县、内乡县、伊川县、洛阳市、孟津县、汝阳县、济源市)、湖北省(仅十堰市郧阳区)、重庆市(北部的城口县、开州区、云阳县、万州区、忠县、潼南区)、四川省(合江县、长宁县、泸州市龙马潭区、宜宾市翠屏区除外)、山西省(仅阳城县) | 贵州省、湖南省、广东省、广西壮族自治区、云南省、海南省、福建省、江西省(西南部的大余县、龙南县、崇义县、上犹县、赣州市章贡区、赣州市赣县区、芦溪县、安福县、万载县、新余市渝水区)、重庆市(南部的酉阳土家族苗族自治县、万盛经济技术开发区、武隆区、黔江区、江津区、巴南区、南岸区、九龙坡区、渝中区)、四川省(仅东南部的合江县、长宁县、泸州市龙马潭区、宜宾市翠屏区) | 黑龙江省、吉林省、辽宁省、内蒙古自治区、北京市、天津市、河北省(大名县、磁县、武安市除外)、山东省(仅烟台市) | 江西省(北部的景德镇市昌江区、婺源县、万年县、余干县、横峰县、上饶市广信区、铅山县、上饶市信州区、九江市浔阳区东乡县、靖安县、南昌市湾里区、南昌市新建区)、浙江省(仅开化县) | |
| 登记处数量(个) | 96 | 67 | 111 | 74 | 14 | |
| 聚集半径(km) | 399.82 | 494.70 | 915.84 | 1 305.21 | 183.82 | |
| 观察数(例) | 24 742 | 9 710 | 4 270 | 5 569 | 316 | |
| 预期数(例) | 14 108.16 | 5 871.60 | 11 199.16 | 10 341.60 | 821.65 | |
| RR值a | 2.34 | 1.79 | 0.33 | 0.49 | 0.38 | |
| LLR值 | 4 718.61 | 1 194.69 | 3 314.46 | 1 563.19 | 205.97 | |
| P值 | <0.001 | <0.001 | <0.001 | <0.001 | <0.001 | |
注:a聚集区内与聚集区外的相对风险;LLR为对数似然比
根据《中国肿瘤登记年报》数据,2005—2016年,我国食管癌发病和死亡粗率随时间推移呈现先升后降的趋势。食管癌相关风险因素可能包括不良饮食和生活习惯、烟草和酒精消费、肥胖等,我国食管癌总体疾病负担有所下降[7, 8]。这可能与风险因素的有效控制、早期筛查和诊断项目的开展和技术的提升、国家公共卫生政策支持等有关[9, 10, 11]。
有研究认为,食管癌发病风险的降低受益于水果和蔬菜摄入的增加[12],我国一项30年的随访研究也证实了新鲜水果摄入对食管癌死亡的保护作用[13]。吸烟是食管癌的重要危险因素[14],与2010年相比,2015年我国工作场所二手烟暴露率从60.6%降至54.3%,餐饮场所从87.6%下降至76.3%[15],在控烟方面取得了一定成效,但仍有待进一步加强。为促进食管癌的早期发现,我国2005年在农村恶性肿瘤高发区开展上消化道肿瘤筛查工作,2007年启动淮河流域癌症早诊早治项目,2012年开展城市癌症早诊早治项目并正式纳入国家重大公共卫生服务项目[16]。一项随访9年的食管癌高发人群筛查结果显示,一次内镜筛查使食管癌的累积发病率从5.92%降至4.17%,死亡率从5.05%降至3.35%[17]。因此,在我国食管癌相关筛查和早诊早治工作的长期努力下,食管癌发病率和死亡率呈下降趋势,但由于食管癌侵袭性较强,生存率偏低,加之老龄化压力,以及吸烟和不良饮食习惯等风险因素,整体疾病负担仍然不可忽视。
食管癌空间趋势分析结果表明,2016年我国食管癌高发区主要在东部地区聚集。有研究指出,消化系统常见恶性肿瘤负担与社会经济发展状况高度相关[18]。相较于其他地区,我国东部地区经济发展水平较高,医疗卫生设施更完善,因此,社会经济发展不平衡可能是导致我国食管癌空间差异的原因之一。
我国食管癌存在空间正自相关特征,说明其分布受空间效应的影响。局部空间自相关分析和空间扫描分析识别的食管癌高发聚集区,主要集中在华东地区的江苏省、安徽省、山东省,华中地区的河南省以及河北省南部。太行山脉附近的河南省林县(今林州市)、河北省磁县、山东省肥城市、山西省等是我国传统的食管癌高发区[19],且具有家族聚集倾向[20],近年来这些地区一直是食管癌流行病学研究的重点。本文还探索到江苏省、安徽省同样为食管癌高发地区,与国家癌症中心发布的既往研究结果一致[2],但除大名县、磁县、武安市、任县外的河北省其他地区则呈现为食管癌发病和死亡的低聚集性。
食管癌的发生发展受到遗传、病理类型、生活习惯、环境等多因素共同影响,且主导因素不尽相同。食管癌有家族聚集性,有研究发现,父母双方均患食管癌的个体发病风险是父母均未患食管癌者的7.96倍[21]。我国九成以上食管癌患者为鳞状细胞癌,而西方国家大部分为腺癌[22]。江苏省是烟草生产和消费大省,食管癌归因研究表明吸烟是江苏省食管癌疾病负担的主要危险因素[23]。而在河南省、四川省等高风险地区,饮食习惯对食管癌的影响可能占主导地位,研究表明,烫食、快食、硬质饮食、腌制饮食、霉变饮食、不规律饮食等均会增加食管癌发病风险[24]。饮用未经处理或受污染的水也会导致更高的食管癌发病风险[25]。在本文发现的食管癌高危聚集区中,江苏省[26, 27]、河南省[28]、山东省[29, 30]部分地区的食管癌发病可能与饮用水源存在“三氮”(氨氮、亚硝酸盐氮、硝酸盐氮)污染有关。目前较多研究倾向于将地理环境带来的食管癌空间异质性归因于水源受到了生物或化学污染物的污染,后续研究中,将进一步考虑土壤、植被、气候等地理环境因素与食管癌的空间关联性。
本文研究发现,近年来我国食管癌的总体负担有所减轻,且具有明显的空间分布差异。高危聚集区主要分布在华东地区的江苏省、安徽省、山东省,华中地区的河南省以及河北省南部,应因地制宜加强危险因素评估,重视地理环境因素的影响,加大对重点人群和高危人群的食管癌筛查力度,优化公共卫生资源。
赖少萍, 粟海媚, 刘亚文, 等. 中国食管癌时空分布特征研究[J]. 中华肿瘤杂志, 2024, 46(7): 657-662. DOI: 10.3760/cma.j.cn112152-20230726-00040.
所有作者声明无利益冲突






















