
牙隐裂是始于牙冠并可向龈下区域延伸的牙体不完全折裂。隐裂纹的隐匿性和复杂性给临床诊断、治疗及预后评估带来挑战。本文阐述了牙隐裂诊断、治疗及预后评估的研究进展,并提出牙隐裂诊断流程和临床干预策略,以期为临床诊疗和研究提供参考。
版权归中华医学会所有。
未经授权,不得转载、摘编本刊文章,不得使用本刊的版式设计。
除非特别声明,本刊刊出的所有文章不代表中华医学会和本刊编委会的观点。
经全国继续医学教育委员会批准,本刊开设继教专栏,2024年从第3期至第8期共刊发10篇继教文章,文后附5道单选题,读者阅读后可扫描标签二维码答题,每篇可免费获得Ⅱ类继教学分0.5分,全年最多可获5分。
牙隐裂(cracked tooth)是临床常见病,以往调查显示牙隐裂的患病率为8.9%~9.7%[1, 2]。牙隐裂指始于牙冠并可向龈下区域延伸的牙体不完全折裂,属于美国牙髓病学协会提出的牙体纵裂(longitudinal tooth fracture)五分类中的一种[3]。根据裂纹累及深度和范围的不同,牙隐裂可引起多种临床症状,其典型症状包括咬合痛和冷刺激痛[4]。
隐裂纹的隐匿性和复杂性给牙隐裂的临床诊断、治疗及预后评估带来挑战。如何对牙隐裂进行有效的临床干预一直是临床医师关注的热点和难点问题[5]。本文阐述牙隐裂诊断、治疗及预后评估的研究进展,以期为牙隐裂的临床诊疗提供参考。
牙隐裂诊断的挑战性体现在患牙的定位和隐裂纹的检查。虽然随着诊断技术的进步,越来越多的工具和方法可被用于牙隐裂的诊断,但是牙隐裂的诊断仍然缺乏金标准。在临床实践中,不同医师使用的诊断工具存在差异,牙隐裂诊断的准确性参差不齐。因此,笔者建议从牙隐裂发生的危险因素评估、牙隐裂症状评估、隐裂纹检查三方面收集诊断依据。
牙隐裂的发生往往与外部刺激和牙体结构有关,因此可从这两个角度评估牙隐裂的发生风险。
(1)应力和温度刺激:既往认为不良咬合情况如意外咬到硬物是导致牙隐裂发生的常见因素[6]。然而,一项针对125例牙隐裂患者的调查发现,纳入分析的122例患者中113例(92.6%)至少有1种可导致牙体受到长期不良应力影响的习惯,如吃硬质食物(60.7%)、单侧咀嚼(55.7%)习惯等[7]。Qiao等[8]调查了中国人群牙隐裂发生的危险因素,发现除进食粗粮、咀嚼硬物及单侧咀嚼习惯外,热循环饮食习惯(冷热食物交替进食)也与牙隐裂发生密切相关。临床医师应重视不良习惯对牙体的长期影响,注意询问患者是否存在应力和温度刺激相关的习惯。
(2)磨牙症:磨牙症患者牙隐裂风险增加。Nosrat等[9]调查发现,新型冠状病毒肺炎大流行暴发初期和1年后牙隐裂患病率显著增加,其原因可能是疾病大流行改变了人们的社会经济地位,压力增加诱发了人群的磨牙症现象,导致牙隐裂患病率增加。在一项前瞻性研究中,研究者调查了2 858例牙隐裂患者的特征后发现,81%的患者存在焦虑情绪,66%的患者存在磨牙症[10]。焦虑和压力是磨牙症的诱发因素[11]。临床医师可通过病史询问、压力焦虑情绪评估以及牙体磨耗检查等方法诊断患者是否存在磨牙症[12],以辅助评估牙隐裂风险。
(3)银汞合金充填体:牙体修复的材料类型也是影响牙隐裂发生的因素。研究发现,银汞合金充填牙出现牙隐裂的比例高于树脂充填牙[13],究其原因其一在于银汞合金的热膨胀系数高于牙本质,外界热刺激可导致银汞合金膨胀,进而对牙体侧壁产生应力并诱发隐裂纹[14];其二可能是银汞合金膨胀应力在窝洞线角区域引发应力集中,增加了隐裂纹的扩展速度和疲劳折裂的发生率[15]。
(1)牙体解剖特征:某些牙体解剖特征可能造成局部咬合应力增高,增加隐裂纹形成的风险。例如,上颌磨牙粗大腭尖可致下颌磨牙中央沟受到较大应力,引起牙体结构疲劳而诱发隐裂纹[16, 17]。高陡的牙尖斜度导致咬合时牙齿受到更大的拉应力和侧向力,增加隐裂风险[13,18]。
(2)牙体发育缺陷与完整性破坏:牙体发育遗留的结构缺陷是诱发牙隐裂的内在条件,因为牙体发育过程中钙化区域的不完全融合降低了局部结构抗力[14]。此外,牙体结构的完整性对抵抗外界刺激具有重要作用,过度的根管预备和牙体预备可降低牙体抗力,增加牙隐裂风险[14]。Nuamwisudhi和Jearanaiphaisarn[13]发现,大部分存在修复体的牙隐裂边缘嵴厚度<2 mm,边缘嵴厚度减小可增加牙体折裂风险。
(3)牙体增龄性改变:牙体增龄性改变也是影响抗力的因素。一项纳入161颗牙隐裂患牙的调查发现,年龄和牙隐裂的发生具有相关性[19],35~55岁出现牙隐裂的概率高于其他类型牙体纵裂(牙尖折裂、牙根纵裂、冠根裂),其中50岁左右的患者出现牙隐裂的概率最高。推测原因,可能与随着年龄增长,牙釉质渗透性减弱且脆性增加,牙本质弹性降低,牙体抗力降低以及外界应力和温度刺激对牙体组织累积的疲劳等有关[14,19]。
疼痛通常是牙隐裂患者的主诉症状,也是定位患牙的重要线索。Hilton等[4]对1 297颗牙隐裂患牙的疼痛症状进行分类后发现,81%的患牙冷刺激痛,35%的患牙咬合痛,28%的患牙自发痛,35%的患牙出现上述多种症状。隐裂纹的位置、方向及深度影响疼痛症状的程度及特征[20]。当隐裂纹仅累及牙釉质层,患牙可能无明显症状;隐裂纹累及牙本质层,患者咬合时裂纹两侧牙体的相对运动导致牙本质小管内的液体流动,这可能是导致患牙出现咬合痛的原因;当隐裂纹深度接近牙髓,裂纹中细菌和有毒刺激物的微渗漏影响牙髓,患牙可能出现冷刺激痛。
当患者出现牙隐裂可疑症状时,医师应综合问诊、口腔手术显微镜下视诊、染色、探诊、叩诊、咬诊、冷诊等方法定位患牙和预估裂纹深度。无论牙隐裂是否存在主诉症状,临床医师都应评估患牙牙髓状态,因为其影响后续治疗方案的选择。此外,医师应认识到目前牙隐裂常用检查方法的局限性。例如,在塑料楔块咬诊中,患者可能无法分辨疼痛源于上颌或下颌,且患者对咬合应力的控制不当可能导致隐裂纹进展[5];对裂纹深度未接近牙髓的患牙,冷诊可能无明显不适[21]。
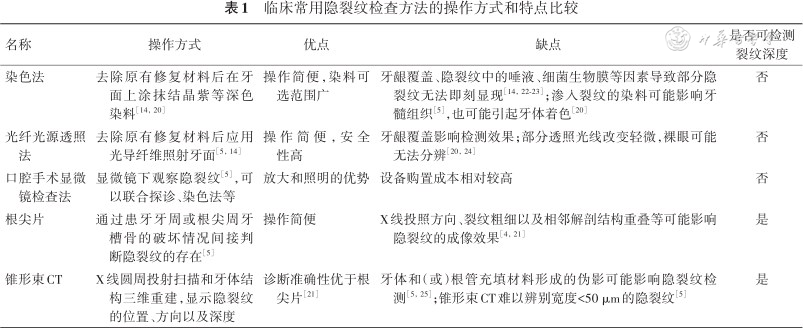
隐裂纹的检查是牙隐裂诊断的关键。目前临床常用方法包括染色法、光纤光源透照法、口腔手术显微镜检查法、根尖片及锥形束CT等。这些方法的优缺点和裂纹深度检测能力各异(表1)[5,14,20, 21, 22, 23, 24, 25],目前尚无隐裂纹检查方法的“金标准”,因此临床医师可在综合考虑各种方法的优缺点后选择,必要时可联合使用多种检查方法。

临床常用隐裂纹检查方法的操作方式和特点比较
临床常用隐裂纹检查方法的操作方式和特点比较
| 名称 | 操作方式 | 优点 | 缺点 | 是否可检测裂纹深度 |
|---|---|---|---|---|
| 染色法 | 去除原有修复材料后在牙面上涂抹结晶紫等深色染料[14,20] | 操作简便,染料可选范围广 | 牙龈覆盖、隐裂纹中的唾液、细菌生物膜等因素导致部分隐裂纹无法即刻显现[14,22, 23];渗入裂纹的染料可能影响牙髓组织[5],也可能引起牙体着色[20] | 否 |
| 光纤光源透照法 | 去除原有修复材料后应用光导纤维照射牙面[5,14] | 操作简便,安全性高 | 牙龈覆盖影响检测效果;部分透照光线改变轻微,裸眼可能无法分辨[20,24] | 否 |
| 口腔手术显微镜检查法 | 显微镜下观察隐裂纹[5],可以联合探诊、染色法等 | 放大和照明的优势 | 设备购置成本相对较高 | 否 |
| 根尖片 | 通过患牙牙周或根尖周牙槽骨的破坏情况间接判断隐裂纹的存在[5] | 操作简便 | X线投照方向、裂纹粗细以及相邻解剖结构重叠等可能影响隐裂纹的成像效果[4,21] | 是 |
| 锥形束CT | X线圆周投射扫描和牙体结构三维重建,显示隐裂纹的位置、方向以及深度 | 诊断准确性优于根尖片[21] | 牙体和(或)根管充填材料形成的伪影可能影响隐裂纹检测[5,25];锥形束CT难以辨别宽度<50 μm的隐裂纹[5] | 是 |
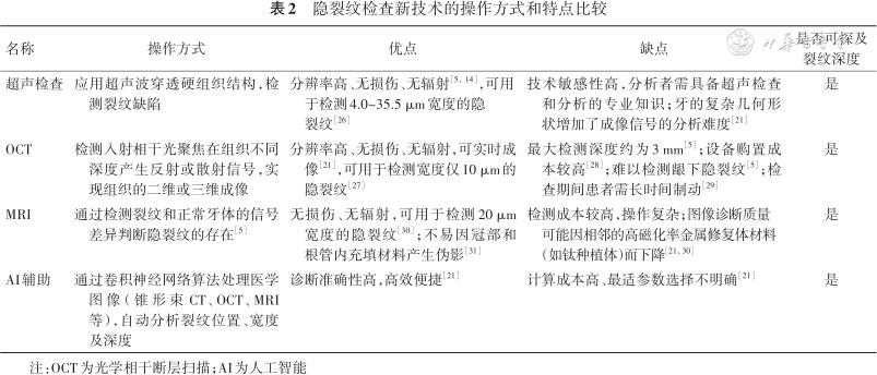
一些尚在研究中的新技术有望为牙隐裂的诊断带来新的突破,如超声检查、光学相干断层扫描、MRI以及人工智能辅助技术等。这些技术具有无辐射、高准确度以及高效便捷的优势,然而因技术敏感性高、最适检测参数不明确等局限性,这些技术在临床实践中的诊断效能有待验证(表2)[5,24,26, 27, 28, 29, 30, 31]。

隐裂纹检查新技术的操作方式和特点比较
隐裂纹检查新技术的操作方式和特点比较
| 名称 | 操作方式 | 优点 | 缺点 | 是否可探及裂纹深度 |
|---|---|---|---|---|
| 超声检查 | 应用超声波穿透硬组织结构,检测裂纹缺陷 | 分辨率高、无损伤、无辐射[5,14],可用于检测4.0~35.5 μm宽度的隐裂纹[26] | 技术敏感性高,分析者需具备超声检查和分析的专业知识;牙的复杂几何形状增加了成像信号的分析难度[21] | 是 |
| OCT | 检测入射相干光聚焦在组织不同深度产生反射或散射信号,实现组织的二维或三维成像 | 分辨率高、无损伤、无辐射,可实时成像[21],可用于检测宽度仅10 μm的隐裂纹[27] | 最大检测深度约为3 mm[5];设备购置成本较高[28];难以检测龈下隐裂纹[5];检查期间患者需长时间制动[29] | 是 |
| MRI | 通过检测裂纹和正常牙体的信号差异判断隐裂纹的存在[5] | 无损伤、无辐射,可用于检测20 μm宽度的隐裂纹[30];不易因冠部和根管内充填材料产生伪影[31] | 检测成本较高,操作复杂;图像诊断质量可能因相邻的高磁化率金属修复体材料(如钛种植体)而下降[21,30] | 是 |
| AI辅助 | 通过卷积神经网络算法处理医学图像(锥形束CT、OCT、MRI等),自动分析裂纹位置、宽度及深度 | 诊断准确性高,高效便捷[21] | 计算成本高、最适参数选择不明确[21] | 是 |
注:OCT为光学相干断层扫描;AI为人工智能
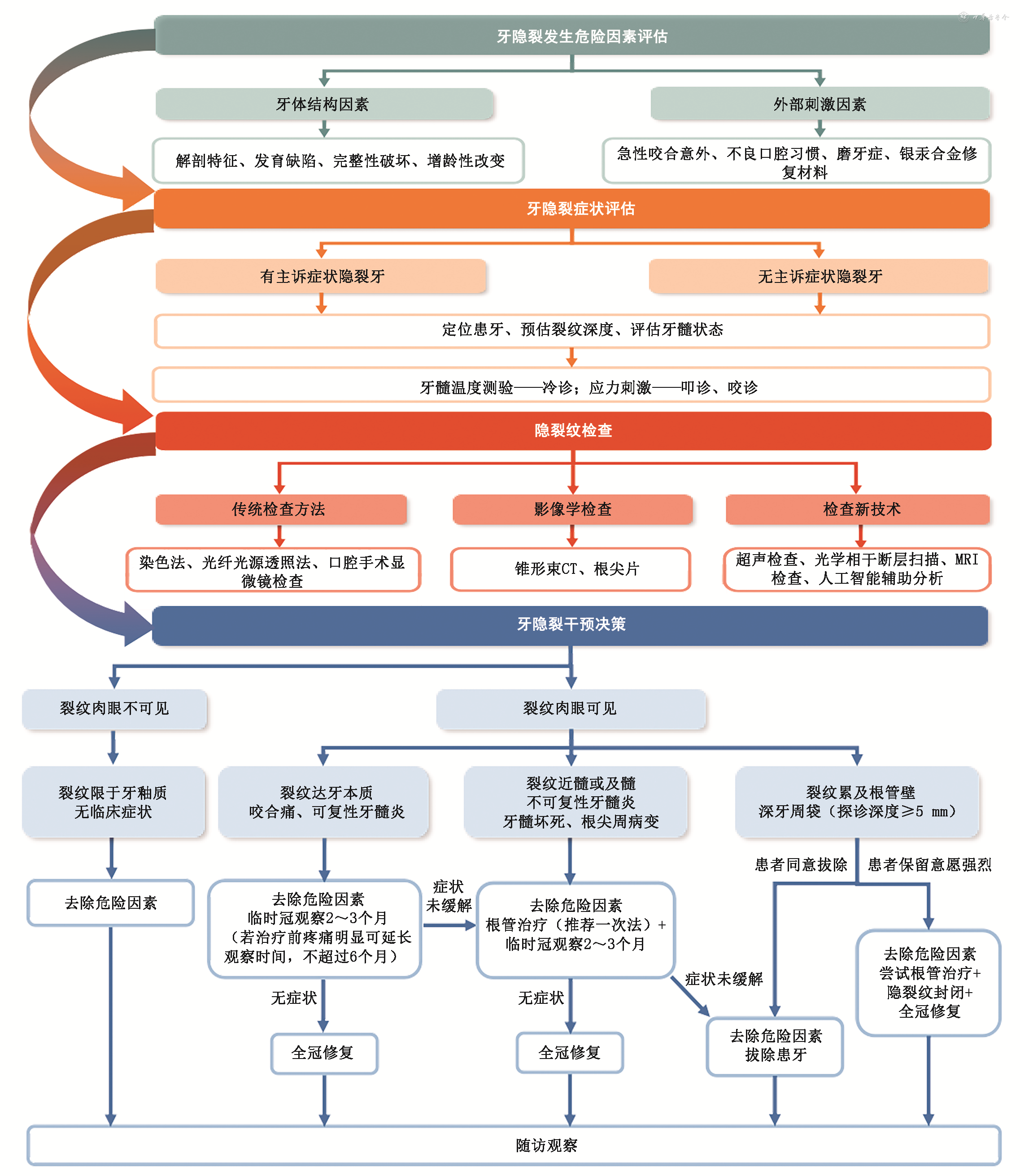
牙隐裂的隐匿性、复杂性给临床诊断带来挑战。尽管文献报道了多种牙隐裂诊断方式,但缺乏较完整的诊断流程。笔者结合文献和临床经验提出牙隐裂诊断流程,建议从牙隐裂发生危险因素评估、牙隐裂症状评估、隐裂纹检查3个层面获取牙隐裂的诊断依据,以期为合理使用相关诊断方法和制订诊疗决策提供参考(图1)。


当临床检查发现无症状的牙隐裂或患者出现牙隐裂疑似症状时,医师应首先评估牙隐裂发生的危险因素(第1个层面),包括牙体结构和外部刺激。其中,前者应关注患者是否存在诱发牙隐裂的牙体解剖特征、发育缺陷、完整性破坏,患者是否为牙隐裂高发的年龄段;后者主要分析患者是否存在急性
创伤、不良口腔习惯、磨牙症以及银汞合金充填治疗史。
第2个层面是牙隐裂症状评估,为诊断提供进一步证据。医师可综合采用冷诊、咬诊定位患牙和预估裂纹深度,在排除其他疾病后对患牙作出牙隐裂的初步诊断。无论牙隐裂是否存在主诉症状,医师均应重点关注患牙牙髓状态。
第3个层面是隐裂纹检查,目前多种方法均可用于检查隐裂纹,笔者建议在去除患牙原修复材料后应用口腔手术显微镜检查裂纹,必要时辅以染色法、光纤光源透照法及锥形束CT等方法。探及隐裂纹有助于确诊牙隐裂。
目前,关于牙隐裂的最佳治疗方案尚未达成共识。临床医师在治疗决策方面产生的分歧主要表现在牙隐裂是否需要治疗干预,以及如何进行干预[32, 33]。患牙因素和医患沟通是影响医师治疗决策的主要因素,这两者同样重要。
在患牙因素中,隐裂纹位置及牙周状况是决定患牙去留的首要因素[34];进而依据疼痛症状的类型、严重程度以及持续时间决定对患牙随访观察或治疗干预[32,35],其中根管治疗以及永久修复的时机与患牙牙髓状态密切相关[35]。医患沟通也是影响临床决策的重要因素。牙隐裂治疗前,临床医师应根据来自循证医学的证据充分告知患者患牙预后的不确定性、可选择的治疗方案以及治疗风险[2, 3],包括隐裂纹进展可致牙体折裂、反复疼痛不适、永久冠修复后可能需要拆除进行根管治疗,甚至拔除患牙等,让患者参与治疗决策并取得其知情同意[36]。良好的医患沟通有利于提高牙隐裂患者的依从性,为治疗远期成功率奠定基础[37]。
基于牙隐裂治疗的循证证据和临床经验,笔者提出以隐裂纹特征和患牙临床表现为依据的牙隐裂干预策略(图1)。临床医师从牙隐裂发生的危险因素评估、患牙症状评估以及隐裂纹检查3个层面评估隐裂纹累及范围,患牙牙髓、根尖周及牙周状况。针对不同临床表现的牙隐裂宜尽早去除危险因素,并采取针对性的临床处置策略,以达到避免裂纹进展和裂纹微渗漏等不良影响,尽可能保留牙髓或牙体的治疗目的。
1.去除诱发因素:牙隐裂的发生与外部刺激因素和牙体结构有关。临床医师可从这两个角度去除或减少牙隐裂发生的危险因素,以减少裂纹进展和新裂纹形成。例如,指导患者避免热循环饮食,改正咀嚼硬物、单侧咀嚼等不良习惯[8],应用咬合板治疗磨牙症[11],采用微创治疗方式最大化保留健康牙体组织[14],降低修复体或天然牙的牙尖斜度,选用非金属充填修复材料等[13]。
2.隐裂纹的处理:医师需要权衡隐裂纹去除的利弊。隐裂纹可成为细菌入侵牙髓和牙周组织的通道。研究发现,细菌生物膜定植于隐裂纹及邻近牙本质小管中,细菌及其代谢产物可诱发牙髓炎症反应;当隐裂纹扩展至牙周组织并形成细菌定植时,可导致牙槽骨吸收[23,38]。去除隐裂纹伴随着对牙体结构的破坏,尤其是边缘嵴完整性的丧失,可降低牙体结构的强度和抗折能力[3]。此外,隐裂纹还可能进展导致牙体折裂[39]。
美国牙髓病学协会的立场声明指出,去除髓腔入路范围内的隐裂纹有利于评估裂纹是否累及牙髓,而对于邻面釉质牙骨质界水平以下的裂纹则不建议去除[3]。对于仅影响牙釉质层的釉质裂纹除美观外通常无其他不良影响,一般无需处理。
3.根管治疗:隐裂纹不足以成为根管治疗的理由,临床医师应综合评判患牙牙髓、根尖周、牙周状况和可修复性后,决定是否需要进行根管治疗[3]。基于目前的循证医学证据,不可复性牙髓炎或根尖周病变的牙隐裂经根管治疗后可以保留。Olivieri等[40]通过荟萃分析发现,隐裂后牙根管治疗后1年的成功率为82%、存留率为88%,而隐裂纹致牙周病变的患牙拔除率增加11%。Leong等[41]通过荟萃分析发现,牙隐裂患牙根管治疗后1~5年的存留率分别为93.4%、91.9%、90.4%、89.6%及84.1%,其中降低牙隐裂存留率的因素包括多发性裂纹、根向延伸裂纹、牙周探诊深度>3 mm以及患牙靠近牙列末端。需要强调的是,治疗前医师应充分评估患牙是否存在影响根管治疗预后的危险因素,获得患者的知情同意。
一项荟萃分析发现,伴牙髓炎的牙隐裂经一次法根管治疗的半年和1年成功率均显著高于多次法[42]。为缩短患者从根管治疗到最终修复之间的治疗周期,降低隐裂纹进展的风险,笔者推荐临床医师可选择一次法根管治疗。
4.修复治疗:
(1)修复时机:对无症状牙隐裂是否有必要进行修复干预是业界争议的热点。Funkhouser等[43]对960颗经过治疗干预(主要是冠修复)和1 641颗未经治疗的牙隐裂患牙进行3年随访,发现无论干预与否,大部分患牙的疼痛症状均逐渐缓解,部分患牙疼痛消失。然而,笔者通过进一步分析疼痛未有效缓解的患者情况,发现初诊有疼痛的牙隐裂患牙接受治疗后,疼痛持续和疼痛缓解后出现反复的患者比例低于未干预组;但初诊无疼痛的患牙接受治疗后,出现疼痛甚至持续性疼痛的患者比例均略高于未干预组。这提示对有疼痛症状的牙隐裂,修复治疗有助于缓解症状,而无疼痛症状的牙隐裂可选择随访观察。
早期修复对于有症状的牙隐裂具有积极意义,尤其是计算机辅助设计与辅助制作系统的应用让牙隐裂的即刻修复成为可能[17]。研究表明,对于伴疼痛症状的牙隐裂,修复干预时间越早,疼痛缓解的概率越大[43]。Wu等[17]发现,对可复性牙髓炎的牙隐裂进行早期修复有助于保护牙髓活力,延缓裂纹进展。
(2)修复方式:关于牙隐裂的最佳修复方式目前尚存争议。主张高嵌体修复的学者们认为该方式牙体预备量保守,对患牙的刺激较小[44]。然而一项针对86颗牙隐裂1~11年随访的研究显示,牙隐裂经全冠修复的存留率高于高嵌体修复[34]。另有研究发现,全冠修复有助于保存牙隐裂的牙髓活力。Wu等[17]对199颗可复性牙髓炎的牙隐裂随访后发现,未行全冠修复的患牙发生不可复性牙髓炎或牙髓坏死的风险增高,5年牙髓存活率为37%,而全冠修复患牙的牙髓5年存活率达81%。
研究发现,覆盖牙尖的间接修复方式有利于减少咬合应力作用下牙尖折裂的风险[45],促进牙隐裂的长期存留[3]。全冠修复对牙隐裂的保护是多方面的[17],修复体应覆盖全部隐裂纹,边缘尽可能位于隐裂纹根方,以达到固定裂纹两侧牙体组织、缓解不适症状及延缓裂纹进展的目的;同时,全冠形成的冠方封闭可阻断细菌入侵牙髓通道。全冠修复体通过对牙隐裂
面牙尖最大范围的覆盖保护,减小咀嚼过程产生的水平应力,降低应力集中风险,预防隐裂纹进展和牙体折裂[17,37]。此外,全冠修复的牙体预备也去除了部分隐裂纹。因此,笔者建议以全冠修复作为牙隐裂的永久修复方式,未来对修复材料的进一步研发有望使牙隐裂修复治疗的牙体预备量更趋保守。
隐裂纹累及根管壁的患牙治疗效果较差。如果完全去除这些隐裂纹,患牙将变得无法修复,因此这类患牙往往面临拔除。然而也有一些研究者尝试提高此类患牙的预后。Davis和Shariff[46]对隐裂纹累及根管壁的患牙采用根管内制备树脂屏障,结合术后指导(减轻咬合负荷、定期随访)和全冠修复,使患牙2~4年的存留率达到90.6%。提高这类患牙预后的关键因素是在保留隐裂纹的情况下降低其根管感染风险和裂纹扩展风险,具体措施包括去除髓腔内已有感染、封闭隐裂纹、全冠修复以及减轻咬合应力作用等。当医师与患者充分沟通此类患牙预后,患者仍保牙意愿强烈时,医师可采用上述措施尝试治疗并保留患牙。
5.过渡治疗:
(1)治疗目的:由于牙隐裂的牙髓状态和症状缓解存在不确定性,可采用过渡治疗监测患牙状况,再决定是否进行根管治疗和永久修复。伴可复性牙髓炎的牙隐裂牙髓状态具有不确定性。Wu等[17]认为牙隐裂行正畸带环固定应观察3个月后再次评估牙髓状况,以确定患牙应进行根管治疗还是直接冠修复。Seet等[7]报道,使用正畸带环行过渡治疗的可复性牙髓炎牙隐裂,大约需要2个月才能对患牙牙髓状态做出相对明确的诊断;而对于治疗前疼痛症状明显的患牙则需要延长至3个月的观察时间,若症状仍持续,患牙进展为不可复性牙髓炎或牙髓坏死的可能性增加;全部患牙均可在6个月内明确牙髓状态的诊断。因此,针对伴可复性牙髓炎的牙隐裂,笔者建议进行2~3个月的过渡治疗观察,疼痛症状较明显的患牙延长至3~6个月,并建议在6个月内明确患牙的牙髓状态诊断。
(2)治疗方式:牙隐裂过渡治疗方式包括正畸带环和临时冠修复,目的是在监测患牙临床症状的过程中防止裂纹扩展[7,17]。然而研究发现,伴可复性牙髓炎的牙隐裂如仅行正畸带环保护而不进行冠修复,仍易进展为不可复性牙髓炎或牙髓坏死[17]。与临时冠相比,正畸带环与牙体的贴合性较差,缺乏对
面的覆盖,还易导致食物残渣堆积,这些因素导致其对患牙的保护效果较弱。临时冠修复可达到覆盖
面的保护目的,但不足之处在于需进行牙体预备,牙髓受激惹的风险增加[14]。从临床效果而言,笔者建议采用临时冠作为牙隐裂的过渡修复方式。
关于牙隐裂进行根管治疗后是否需要过渡治疗仍存在争议。一些研究认为,牙隐裂根管治疗后应进行临时冠或正畸带环修复,待患牙症状缓解后再行永久冠修复[2,35,47]。另有研究者质疑牙隐裂临时修复体的保护能力和固位效果,并认为应尽早对牙隐裂行永久冠修复[34]。关于牙隐裂根管治疗后过渡治疗的最佳持续时间还有待进一步研究。
牙隐裂的预后评估具有重要意义。研究提示,裂纹肉眼不可见、裂纹未累及髓室底以及通过正畸带环或临时冠能消除疼痛症状的牙隐裂预后较好[3]。导致牙隐裂不良预后的因素包括性别、治疗、患牙以及隐裂纹因素。
多项研究表明,男性患者牙隐裂的预后较差,这可能与男性
力较大有关。应用正畸带环的伴可复性牙髓炎的牙隐裂病例中,男性患者出现不可复性牙髓炎或牙髓坏死的比例高于女性[17]。男性患者的隐裂纹进展和牙隐裂治疗失败比例均高于女性[39,48]。
与无根管治疗史的牙隐裂患牙相比,既往已行根管治疗的患牙存留率下降[34]。对伴可复性牙髓炎并接受正畸带环治疗的牙隐裂,后期未行全冠修复的患牙转变为不可复性牙髓炎或牙髓坏死的比例显著高于全冠修复牙[17]。高嵌体、桩的使用可能对牙隐裂的预后造成不良影响[34]。
本文回顾了近年来牙隐裂诊断、治疗及预后评估的最新进展,并提出牙隐裂诊断流程和干预策略建议。由于牙隐裂临床表现的多样性和治疗的不确定性,治疗前临床医师应将牙隐裂治疗方案以及相关风险充分告知患者,让患者参与治疗决策。目前,有研究者提出评估牙隐裂根管治疗预后的Iowa分期指数,但尚待临床验证[49]。未来人工智能辅助下的医学图像大数据分析有望开发出更加准确且高效的隐裂纹识别技术,同时基于大样本长期临床研究证据,制订牙隐裂预后评估的临床指南,将有助于牙隐裂干预决策制订和医患沟通。
韦曦, 蓝凯文. 牙隐裂的诊断流程与临床干预策略[J]. 中华口腔医学杂志, 2024, 59(8): 863-870. DOI: 10.3760/cma.j.cn112144-20240103-00002.
汕头大学医学院口腔门诊部辛蔚妮主任医师对本文修改的指导
所有作者声明不存在利益冲突
1.以下属于诱发牙隐裂危险因素的是()
A.降低全冠修复体牙尖斜度
B.骤冷骤热的饮食习惯
C.根管治疗采用保守开髓洞形
D.选择复合树脂作为牙体修复材料
2.正确的牙隐裂干预措施是()
A.牙隐裂患牙均需进行根管治疗
B.全冠修复会削弱牙隐裂的预后
C.修复前需彻底去除隐裂纹
D.宜尽早去除牙隐裂诱发因素
3.以下关于牙隐裂治疗的说法正确的是()
A.全冠修复体边缘应尽可能位于隐裂纹的冠方
B.牙隐裂患牙的永久冠修复宜在牙髓状态稳定后进行
C.正畸带环对牙隐裂患牙牙髓状态的保护作用与冠修复相当
D.正畸带环对牙隐裂患牙
面的覆盖保护优于临时冠
4.疼痛症状较明显的牙隐裂过渡治疗时间可延长至()
A.2~4周
B.1~2个月
C.3~6个月
D.1~2年
5.影响牙隐裂患牙预后的因素是()
A.患者性别和既往口腔治疗史
B.患牙牙周状况
C.隐裂纹位置、累及范围
D.以上均是

力有关[



















