
鲜红斑痣是一种以皮肤表面毛细血管和毛细血管后微静脉结构异常为特征的先天性、进行性毛细血管畸形。好发于面颈部,明显的外貌特征可能会带来社会歧视,严重影响患者的情绪和身心健康。光动力疗法作为鲜红斑痣的一种新兴疗法,展现了良好的安全性和有效性,是治疗鲜红斑痣最有前景的策略之一。自2017年以来,海姆泊芬光动力疗法已被广泛用于鲜红斑痣患者,为进一步规范海姆泊芬光动力疗法的临床应用,共识组专家结合国内外最新研究进展,在广泛讨论基础上制订本共识,为临床医生提供指导意见。
版权归中华医学会所有。
未经授权,不得转载、摘编本刊文章,不得使用本刊的版式设计。
除非特别声明,本刊刊出的所有文章不代表中华医学会和本刊编委会的观点。
鲜红斑痣,又称葡萄酒色斑、葡萄酒色痣、焰色痣,是一种真皮毛细血管和毛细血管后微静脉的低流量血管畸形。鲜红斑痣表现为边界清楚的红色、紫红色斑片或者斑块,可发生于身体任何部位,好发于面颈部,通常呈单侧或节段性分布。鲜红斑痣不会自然消退,而是随年龄等比例生长,出现颜色加深、皮损增厚,甚至出现结节。通常情况下,鲜红斑痣只是单纯的皮肤异常,但少数情况下也可能合并其他脉管畸形或表现为相关综合征。各国报道的新生儿鲜红斑痣发病率不同,为0.8% ~ 2.1%[1]。鲜红斑痣发病与GNAQ基因体细胞突变相关,故为散发,但也有RASA1基因突变导致的家族性病例的报道[2]。鲜红斑痣一般被认为是一种先天性疾病,但也有个别获得性病例的报道,可能与外伤、药物等原因相关[3]。血管扩张、血管神经元控制缺失、血管内皮生长因子(VEGF)及其受体(VEGFR)的过度表达,以及静脉回流的代偿性侧支通路形成等也可能参与鲜红斑痣发病[4,5,6]。
光动力疗法(photodynamic therapy,PDT)主要依靠光化学反应达到治疗目的,其要素为光、光敏剂和氧,早期主要用于治疗肿瘤和癌前病变[7]。PDT治疗肿瘤的机制中除了直接破坏癌细胞外,还可引起肿瘤微血管阻塞。基于此,1985年Keller等[8]提出将PDT应用到血管性疾病领域。1990年Orenstein等[9]采用PDT照射红色鸡冠后鸡冠变白,证明PDT可以闭塞鸡冠皮肤浅层毛细血管,提出PDT可用于鲜红斑痣的治疗。1991年顾瑛等[10]在国内首次将PDT用于治疗鲜红斑痣,取得良好的治疗效果,此后PDT作为一种新的鲜红斑痣治疗方法逐渐应用于临床。早期应用于鲜红斑痣的PDT的光敏剂是血卟啉衍生物(hematoporphyrin derivatives,HpD),HpD是多种卟啉的混合物,含有血卟啉Hp、原卟啉Hp和二血卟啉醚等十多种化学成分[11]。2017年以后,血卟啉单甲醚(hematoporphyrin monomethyl ether,HMME),又称海姆泊芬,逐渐取代HpD。HMME为单一成分,病变组织吸收率更高,避光期更短,逐渐成为鲜红斑痣治疗的最主要光敏剂[12]。与传统的鲜红斑痣治疗金标准脉冲染料激光(pulse dye laser,PDL)相比,不论在儿童还是成人中,HMME-PDT都展示出良好的安全性和有效性[13,14,15]。但在应用过程中,许多光动力相关的临床问题缺乏标准,导致HMME-PDT的临床应用不规范。我们根据研究背景及临床实践,总结制订HMME-PDT治疗鲜红斑痣的临床应用专家共识。
本共识工作组由指导委员会、专家共识组、证据评价组组成。指导委员会主要职责是确定共识主题和范围,组建其他小组,管理人员及最终批准推荐意见与共识全文;专家共识组由31位多学科专家组成,包含皮肤科、血管瘤外科、儿科及循证医学专家;专家共识组和秘书组的主要职责是确定共识的临床问题,纳入文献的人群、干预措施、对照和结局。本共识由四川大学华西医院循证中心提供方法学支持。
本共识制订了相应的利益冲突管理办法,并要求所有共识制订小组成员进行利益冲突声明。利益冲突管理委员会根据声明表内容评估专家成员的利益冲突的严重程度。针对严重及轻微利益冲突的成员禁止参与本共识制订。经共识指导委员会评估和审核,所有成员均无与本共识相关的经济和非经济利益冲突。
本共识已在国际实践指南注册与透明化平台(International Practice Guidelines Registry Platform,http://www.guidelines-registry.org)注册(注册号:PREPARE-2022CN610),并已撰写计划书。
本共识应用的目标人群为鲜红斑痣及鲜红斑痣相关综合征患者;使用人群为皮肤科医师及与鲜红斑痣诊疗相关的专业人员。
第一阶段,通过系统检索文献,结合对部分临床专家的访谈(专业方向为鲜红斑痣、具有丰富临床诊疗经验),秘书组初步纳入20个临床问题。第二阶段,以不记名问卷及讨论对初始临床问题的重要性进行调研和评分,共经过两轮28人次的反馈,最终确定本共识拟解决的13个临床问题。
证据评价小组根据PICO原则(人群、干预、对照和结局)对最终确定纳入的临床问题进行解构和文献检索。检索数据库包括PubMed、Embase、Cochrane Library、中国知网、万方全文数据库和中国生物医学文献服务系统。纳入的研究类型包括系统评价/Meta分析、随机对照试验(randomized controlled trial,RCT)、队列研究、病例对照研究、病例系列以及横断面研究。检索时间为从1985年1月到2023年5月,检索不限定发表语言,并对纳入文献的参考文献进行追溯。根据题目、摘要和全文顺序逐级筛选文献,然后根据预先设计的资料提取表,提取纳入研究的信息。纳入的文献67篇,缺乏高质量的RCT,以回顾性研究、病例对照研究为主。
本共识采用了Strength of Recommendation Taxonomy(SORT)系统对证据质量及推荐意见的强度进行分级[16],A:该推荐基于一致的、高质量的患者导向证据;B:该推荐基于不一致的或质量有限的患者导向证据;C:该推荐基于共识、临床经验、疾病导向的证据或病例报告。
证据评价小组基于现有证据质量并结合我国患者的偏好与价值观、干预措施的利弊平衡、资源利用等因素,针对每个临床问题形成推荐意见决策表并初拟了相应的推荐意见。此后,秘书组组织开展了两轮德尔菲调研,针对每条推荐意见进行投票并提出相应的修改意见。当共识度≥ 75%时,该条推荐意见达成共识,除此之外,秘书组对每条专家意见均进行回复并做相应修改。经两轮德尔菲调研后,最终形成了13条推荐意见。
本共识按照国际实践指南报告规范(Reporting Items for Practice Guidelines in healthcare,RIGHT)清单进行全文撰写,并邀请2名未参与本共识制订的同行专家进行外部评审,秘书组根据评审反馈意见和建议修改完善后提交共识指导委员会进行批准。
本共识发布后,将通过以下方式对共识进行推广和传播:①在全国学术会议上对共识进行介绍及解读;②借助中国医师协会皮肤科医师分会及中华医学会皮肤性病学分会的继续教育平台有计划地在全国范围内组织皮肤科医师、护理人员等临床医务工作者对指南相关内容进行学习并正确使用;③通过微信公众号、优麦医生等网络平台进行传播。共识秘书组将对相关文献进行监测,并根据国际指南更新方法学,计划每3 ~ 5年对本共识进行定期更新。
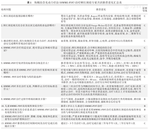
本共识共针对13个临床问题形成了13条推荐意见,推荐意见汇总见表1。

海姆泊芬光动力疗法(HMME-PDT)治疗鲜红斑痣专家共识推荐意见汇总表
海姆泊芬光动力疗法(HMME-PDT)治疗鲜红斑痣专家共识推荐意见汇总表
| 临床问题 | 推荐意见 | 证据等级 |
|---|---|---|
| 1.鲜红斑痣的鉴别诊断有哪些? | 婴幼儿血管瘤、丛状血管瘤、Kaposi样血管内皮瘤、单纯痣/鲑鱼斑、单侧痣样毛细血管扩张、匍行性血管瘤、硬斑病、红斑狼疮、动静脉畸形、混合型脉管畸形等 | C |
| 2.鲜红斑痣相关综合征及应该完成的检查包括哪些? | 鲜红斑痣相关的综合征包括Sturge-Weber综合征、色素血管性斑痣性错构瘤病、毛细血管畸形伴肢体过度生长的综合征;变形综合征、毛细血管-动静脉畸形等。筛查涉及皮肤科检查、眼科筛查、肢体动静脉彩超、X光、血管造影、血管三维重建、磁共振成像等影像学检查;血常规、凝血常规、D-二聚体等实验室检查和基因检查等 | C |
| 3.确诊鲜红斑痣,拟行海姆泊芬光动力治疗,初诊和复诊应完成哪些常规治疗前检查? | 血常规、尿常规、凝血常规、肝肾功能、心电图、必要时可以行其他检查 | C |
| 4. HMME-PDT治疗的适应证、绝对禁忌证和相对禁忌证? | ①适应证:鲜红斑痣患者;合并鲜红斑痣的综合征②绝对禁忌证:卟啉症或对卟啉、注射用海姆泊芬中任何成分过敏者;重度肝肾功能损害;严重精神或心理、严重器质性或系统性疾病等③相对禁忌证:荨麻疹、特应性皮炎、湿疹等变态反应性疾病急性期;癫痫发作期和不稳定期;皮肤光过敏患者;备孕、孕期及哺乳期 | C |
| 5. HMME-PDT疗效评价的标准和分级是什么? | 推荐使用百分比四等分法:无效(改善程度0 ~ < 25%),好转(改善程度25% ~ < 50%),显效(改善程度50% ~ < 75%),基愈(改善程度75% ~ 100%) | C |
| 6.鲜红斑痣患者HMME-PDT治疗的疗效影响因素有哪些? | 疗效可能与鲜红斑痣的分型、皮损部位、皮损厚度、皮损面积、皮肤镜下血管模式、HMME-PDT药物剂量、治疗参数、治疗次数以及PDL治疗史等因素相关 | B |
| 7. HMME- PDT治疗参数与用药量选择? | 建议个体化治疗。一般采用5 ~ 20 min给药方式,给药第3 ~ 10 min开始照光,治疗一般持续时间15 ~ 40 min。药物剂量和照光参数通常按照药品说明书推荐,医生也可根据皮损特点、治疗反应和疗效调整治疗方案 | C |
| 8. HMME-PDT多次治疗无效,判断停止治疗的标准是什么? | 一般以三次治疗作为判断的时间节点,第一次常规参数治疗,治疗无效(改善程度< 25%)时,连续两次提高治疗能量参数或药物剂量,若依然无效,则可考虑停止治疗。但是不除外由个体差异造成的,治疗3次以上才有效的病例,因此停止治疗的时间节点由医患共同商议决定 | C |
| 9. HMME-PDT治疗过程中疼痛的解决方案? | 冷空气镇痛、表面麻醉、口服或静脉非甾体抗炎药或阿片类药物镇痛、神经阻滞镇痛、镇静药物镇痛、全身麻醉镇痛、催眠和音乐疗法等 | B |
| 10.儿童HMME-PDT的有效性和安全性? | 推荐1岁以上儿童进行HMME-PDT治疗 | B |
| 11.鲜红斑痣相关综合征患者进行HMME-PDT治疗的有效性和安全性? | 鲜红斑痣相关综合征患者采用HMME-PDT治疗皮肤鲜红斑痣的有效性和安全性与单纯的鲜红斑痣无明显差别 | B |
| 12. HMME-PDT治疗后水肿、紫癜、结痂、瘢痕和色素沉着等反应的护理和治疗? | 及时冷敷;严重水肿和紫癜可口服或外用糖皮质激素;结痂根据痂厚度及是否有渗出对症处理;瘢痕需按瘢痕治疗指南处理;色素沉着应做好防晒 | C |
| 13. HMME-PDT推荐的治疗间隔时间及治疗完成后的随访方案? | 建议2 ~ 3个月治疗1次,治疗完成后前三年每半年1次,三年后每年1次 | C |
临床问题1:鲜红斑痣患者的鉴别诊断有哪些?
推荐意见1:鲜红斑痣的鉴别诊断有血管肿瘤(婴幼儿血管瘤、丛状血管瘤、Kaposi样血管内皮瘤等)、其他毛细血管畸形(单纯痣/鲑鱼斑、单侧痣样毛细血管扩张、匍行性血管瘤等)、自身免疫性疾病(硬斑病、红斑狼疮等)、其他脉管畸形(动静脉畸形、混合型脉管畸形等)。证据等级C。鉴别要点见表2。

鲜红斑痣的鉴别诊断
鲜红斑痣的鉴别诊断
| 鉴别诊断 | 鉴别要点 |
|---|---|
| 单纯痣/鲑鱼斑 | 多位于中线位置,边界较鲜红斑痣模糊,可自发消退 |
| 单侧痣样毛细血管扩张 | 好发于面、颈、胸、上肢,扩张的毛细血管呈点状、星状、线状或网状 |
| 匍行性血管瘤 | 皮损为红色小点,可微隆起,紧密聚集成斑片或网状,皮损中央可消退,并逐渐向周围扩展;病理表现为真皮乳头层毛细血管扩张、管壁增厚、内皮增生 |
| 婴幼儿血管瘤 | 婴幼儿血管瘤通常在出生后数天至1个月内出现,皮损周围可有苍白圈,有快速增殖-消退的模式 |
| 其他血管肿瘤(丛状血管瘤、Kaposi样血管内皮瘤) | 多数出生后发病,皮损表现为红斑、丘疹和包块,颜色不均匀,有浸润感;皮损多位于躯干、四肢,病理是诊断的金标准 |
| 自身免疫性疾病(硬斑病、红斑狼疮等) | 通常出生后发病,可有硬化、萎缩表现,组织病理鉴别 |
| 其他脉管畸形(动静脉畸形、混合型脉管畸形等) | 动静脉畸形可有皮温升高,或可触及震颤和波动,增生更为明显,彩色多普勒超声和病理可进行鉴别。混合型脉管畸形,例如毛细血管动静脉畸形,通常为多发,直径数厘米,圆形/椭圆形,粉红/红(褐)色,边缘可有苍白圈 |
临床问题2:鲜红斑痣相关综合征及应该完成的检查包括哪些?
推荐意见2:鲜红斑痣相关的综合征包括Sturge-Weber综合征(SWS)、色素血管性斑痣性错构瘤病(phakomatosis pigmentovascularis,PPV)、毛细血管畸形伴肢体过度生长的综合征[PIK3CA相关过度生长综合征群(PROS):静脉畸形骨肥大综合征(Klippel-Trénaunay syndrome,KTS)、巨脑-毛细血管畸形综合征(M-CM)、CLOVES综合征、CLAPO综合征;弥漫性毛细血管畸形伴肢体过度生长(diffuse capillary malformation with overgrowth,DCMO);变形综合征]、毛细血管-动静脉畸形(capillary malformation-arteriovenous malformation,CM-AVM,包括Parkes-Weber综合征)等。筛查涉及皮肤科检查、眼科筛查、肢体动静脉彩超、X光、血管造影、血管三维重建、MRI等影像学检查;血常规、凝血常规、D-二聚体等实验室检查和基因检查等。证据等级C。鲜红斑痣相关综合征及检查见表3。

鲜红斑痣相关综合征及检查
鲜红斑痣相关综合征及检查
| 综合征 | 检查 |
|---|---|
| Sturge-Weber综合征 | 眼科检查、头部血管影像学检查、基因检查等 |
| 色素血管性斑痣性错构瘤病 | 皮肤科检查、眼科检查等 |
| 毛细血管畸形伴肢体过度生长的综合征a | 皮肤科检查、血常规、凝血常规、D-二聚体、肢体的动静脉彩超、X光片、磁共振成像、基因检测等 |
| 毛细血管-动静脉畸形(Parkes-Weber综合征) | 皮肤科检查、肢体的动静脉彩超、皮肤超声、血管三维重建、肢体磁共振成像、血管造影等 |
注:a包括PIK3CA相关过度生长综合征群:静脉畸形骨肥大综合征、巨脑-毛细血管畸形综合征、CLOVES综合征、CLAPO综合征;弥漫性毛细血管畸形伴肢体过度生长;变形综合征
临床问题3:确诊鲜红斑痣患者拟行HMME-PDT治疗时的初诊和复诊应完成哪些常规术前检查?
推荐意见3:初诊和复诊应该完善的常规术前检查:血常规、尿常规、凝血常规、肝肾功能、心电图,必要时可以行其他检查。证据等级C。
临床问题4:HMME-PDT治疗的适应证、绝对禁忌证和相对禁忌证?
推荐意见4:
①对注射用海姆泊芬中任何成分过敏的患者;②卟啉症或对卟啉过敏者;③重度肝肾功能损害;④严重精神或心理疾患;⑤严重器质性或系统性疾病等。
①荨麻疹、特应性皮炎、湿疹等变态反应性疾病急性期,此时治疗可能会增加光动力治疗反应,建议病情改善后再行治疗;②癫痫发作期和不稳定期,建议癫痫稳定后半年再行治疗;③皮肤光过敏患者;④备孕、孕期及哺乳期。证据等级C。
临床问题5:HMME-PDT疗效评价的标准和分级是什么?
推荐意见5:推荐使用百分比四等分法:无效(改善程度0 ~ < 25%),好转(改善程度25% ~ < 50%),显效(改善程度50% ~ < 75%),基愈(改善程度75% ~ 100%)。证据等级C。
推荐说明:鲜红斑痣疗效评价包括相对评估、定性评估和多维度评分等[20,21,22]。临床中还会使用光学仪器和数字图像分析来相对客观地评估鲜红斑痣疗效,包括比色法、反射分光光度法、数字图像分析(VISIA-CR)、高频超声、反射式共聚焦显微镜、皮肤镜等[23,24]。一些仪器成本较高,目前还未在临床上推广使用,仅适用于研究,如光声成像、激光散斑对比成像、光学相干断层扫描、交叉偏振漫反射成像系统、空间频域成像、激光多普勒成像等。
在实际临床中,鲜红斑痣的疗效评价以相对评估中的等级评价最为常见,通常分为四个等级(四部分百分法)。研究中常见的鲜红斑痣疗效评估的方法包括以下2种:①无效(改善程度0 ~ < 25%),好转(改善程度25% ~ < 50%),显效(改善程度50% ~ < 75%),基愈(改善程度75% ~ 100%);②无效(改善程度0 ~ < 20%),好转(改善程度20% ~ < 60%),显效(改善程度60% ~ < 90%),基愈(改善程度90% ~ 100%)。
PDL治疗鲜红斑痣常采用的疗效评价标准是上述评估方法①。光动力治疗作为鲜红斑痣的另一常用治疗方案,为了与PDL进行疗效对比,因此选择一致的疗效评价系统。
临床问题6:鲜红斑痣患者HMME-PDT治疗的疗效影响因素有哪些?
推荐意见6:目前已有研究表明,HMME-PDT治疗鲜红斑痣疗效可能与鲜红斑痣的分型、皮损部位、皮损厚度、皮损面积、皮肤镜下血管模式、HMME-PDT药物剂量、治疗参数、治疗次数以及PDL治疗史等因素相关。证据等级B。
推荐说明:
1.鲜红斑痣HMME-PDT的疗效影响因素众多,不同的研究,其结果可能存在差异。
2.鲜红斑痣临床分为红型、紫红型、增厚型和结节型等4型,有研究表明,红型鲜红斑痣的疗效优于紫红型、增厚型和结节型[25]。
3.血管的深度、直径和管壁厚度是影响鲜红斑痣疗效的最重要因素之一[26]。病理检查是血管深度、直径和管壁厚度检查的金标准,但因其为有创检查,导致其临床应用受限。皮肤镜作为临床辅助工具,已经广泛用于皮肤科临床实践。研究表明,鲜红斑痣的皮肤镜下血管模式和组织病理密切相关[27]。鲜红斑痣的皮肤镜下特点,可用于预判HMME-PDT疗效。皮肤镜下点状、球状、短棒状血管模式提示疗效最好,棕点周围白晕和分枝状血管模式为中等疗效,而混合血管、灰白色"面纱"和网状结构血管模式疗效较差[28]。
4.皮损的面积、部位和厚度也影响治疗效果,小面积皮损效果一般优于大面积[29],面部皮损的疗效一般优于四肢和躯干部位[29],且皮损越薄,治疗效果越好[30,31]。
5.药物剂量和治疗参数是影响HMME-PDT疗效的重要因素之一,在临床实践中若出现严重结痂、瘢痕等则不建议增加药物剂量和治疗参数[29]。
6.患者在进行HMME-PDT治疗前,是否有PDL的治疗史可能与HMME-PDT治疗鲜红斑痣的疗效有关,但目前缺乏一致性研究结果[26]。
临床问题7:HMME-PDT治疗参数与用药量选择?
推荐意见7:原则上应建立个体化治疗策略。一般采用5 ~ 20 min给药方式,给药后3 ~ 10 min开始照光,治疗一般持续15 ~ 40 min。药物剂量和照光参数通常按照药品说明书推荐,医生也可根据皮损特点、治疗反应和疗效等因素自行调整治疗方案。证据等级C。
推荐说明:药物剂量和治疗参数应从小到大,根据患者年龄、肤色、皮肤厚薄、皮损部位、皮损类型、皮肤镜血管形态等确定初始药物浓度和治疗参数,根据治疗反应(水肿和紫癜)适时停止治疗[26]。后续治疗可根据前一次的治疗反应、疗效及时调整治疗参数。
临床问题8:HMME-PDT多次治疗无效,判断停止治疗的标准是什么?
推荐意见8:一般以3次治疗作为判断的时间节点,第1次常规参数治疗,治疗无效(鲜红斑痣改善程度< 25%)时,连续两次提高治疗能量参数或药物剂量,若依然无效,则可考虑停止治疗。但不除外由个体差异造成的治疗3次以上才有效的病例,因此停止治疗的时间节点由医患共同商议决定。证据等级C。
临床问题9:HMME-PDT治疗过程中疼痛的解决方案?
推荐意见9:目前,HMME-PDT的疼痛管理策略有以下方法:冷空气镇痛、表面麻醉镇痛、非甾体类或阿片类药物镇痛、神经阻滞镇痛、镇静药物镇痛、静脉复合麻醉镇痛、催眠和音乐疗法等。证据等级B。
推荐说明:HMME-PDT在治疗过程中常伴随有重度疼痛,大部分为针扎样、烧灼样、撕裂样疼痛[32,33,34]。HMME-PDT的疼痛体验常影响患者治疗依从性,是临床亟须解决的问题。
是HMME-PDT最常用的缓解疼痛方法。冷空气可迅速降低治疗部位的皮肤表面温度,收缩局部血管,减少组织代谢,同时刺激Aδ神经纤维,从而激活疼痛抑制机制并提高其阈值,但血管收缩和组织代谢减少会降低原卟啉Ⅸ及活性氧产生[35,36]。因此,冷空气镇痛是否能降低PDT疗效仍需进一步深入探讨。加之冷空气镇痛效果较弱,需与其他镇痛方法联合使用。
表面麻醉是脉冲染料激光治疗鲜红斑痣中常用的镇痛方式,临床上常用的表面麻醉剂有利多卡因乳膏、利丙双卡因乳膏[37]。但表面麻醉剂控制疼痛的时长和强度有限且可能造成皮肤肿胀等不良反应[38,39],限制了其在PDT中的应用。
研究表明,PDT神经阻滞镇痛效果优于静脉镇痛及冷空气镇痛[42]。但神经阻滞可能引起对应支配血管直径扩张及血液流速增加,该效应是否会对PDT治疗效果产生影响尚不明确[43]。同时,神经阻滞镇痛效果结束后的反跳痛不容忽视[44]。而因其可能出现操作相关的潜在并发症,如神经损伤、局麻药物蓄积中毒、神经定位不准确、感染、血管损伤等,对麻醉医师要求较高。
水合氯醛和右美托咪定是临床上常用的镇静药物,可单独或联合应用于HMME-PDT治疗过程中,但用药量因个体敏感度不同差异较大[45]。因PDT疼痛刺激较强烈而该类药物镇痛效果极弱导致大部分患者在治疗中途苏醒,仍需通过安抚、音乐或局部冷空气降温等手段进一步辅助缓解疼痛[45]。
全身麻醉可完全缓解HMME-PDT治疗过程中疼痛,目前在临床上已逐步成为解决PDT疼痛的主要手段[46]。
催眠和音乐疗法对HMME-PDT高强度疼痛刺激可能无效,但能舒缓患者的紧张焦虑情绪,降低疼痛水平,可作为其他镇痛方法的辅助[47]。
临床问题10:儿童HMME-PDT的有效性和安全性?
推荐意见10:1岁及以上儿童可进行HMME-PDT治疗,现有研究结果表明,1岁以上儿童进行HMME-PDT治疗是安全且有效的。证据等级B。
推荐说明:现有的部分关于HMME-PDT的回顾性研究中,患者年龄为1岁及以上鲜红斑痣儿童,研究结果表明,有效率高达90%,常见治疗后反应为疼痛、水肿、紫癜、结痂和色素沉着,瘢痕发生概率< 5%,未见其他明显的系统不良反应[26,29,32,48,49,50,51]。
临床问题11:鲜红斑痣相关综合征患者进行HMME-PDT治疗的有效性和安全性?
推荐意见11:鲜红斑痣相关综合征患者采用HMME-PDT治疗皮肤鲜红斑痣是有效和安全的,但是其有效性和安全性与单纯的鲜红斑痣的比较仍需要更多研究结果支持。证据等级B。
推荐说明:通过查阅文献,目前报道鲜红斑痣相关综合征患者采用HMME-PDT治疗的有KTS、SWS和PPV,均为小样本研究[17,18,52,53]。研究结果表明,鲜红斑痣相关综合征患者采用HMME-PDT治疗皮肤鲜红斑痣是安全有效的,但是仅有1篇文献将SWS与单纯皮肤鲜红斑痣进行疗效和安全性的比较,因此需要更多的证据支持。
临床问题12:如何护理和治疗HMME-PDT治疗后水肿、紫癜、结痂、瘢痕和色素沉着等常见反应?
推荐意见12:治疗后及时冷敷是减轻治疗后反应的一个简单有效的方式;严重水肿和紫癜可以通过口服或外用糖皮质激素改善和缓解;结痂需要根据痂的厚度以及是否伴有渗出采取对症处理;一旦出现瘢痕,需要按照瘢痕治疗指南进行处理;色素沉着应做好防晒,大多可自行消退,也可选择外用药物。证据等级C。
推荐说明:
1.水肿由微血管损伤和血管渗透性增加引起[18]。轻度水肿通常可自行消退,冷敷可加速水肿消退,对于严重水肿可口服糖皮质激素如泼尼松1 ~ 2 mg·kg-1·d-1。
紫癜是病灶部位血管内皮细胞坏死、血管壁破坏、红细胞渗出的表现,可发生于治疗即刻或治疗后。一旦皮肤在紫癜基础上出现大面积灰白色改变,提示可能存在严重的血管痉挛,应立即口服糖皮质激素如泼尼松1 ~ 2 mg·kg-1·d-1或外用糖皮质激素软膏,至皮肤颜色恢复正常紫癜时停药[54]。
2.结痂需要根据痂的厚度以及是否伴有渗出采取对症处理。厚度小于0.5 mm的薄痂无须特殊处理,对于厚度超过0.5 mm的干性厚痂,应注意保湿和防止感染。面中部厚痂可能与皮脂腺分泌过多有关[34],需注意局部清洁。一旦出现化脓性渗出或脓疱,须立即外用和/或系统使用抗生素。需要注意的是,有些痂表面是干燥的,但其下方可能有渗出和感染,应仔细鉴别和处理。
3.瘢痕的形成与个人体质相关,有增生性瘢痕和凹陷性瘢痕[25]。治疗时需注意对薄嫩区域、骨性突出区域(鼻部、耳部、踝周、胫前等)以及四肢末端等部位予适当保护,治疗后需加强护理以减少瘢痕产生的可能。一旦出现瘢痕,按照瘢痕治疗指南进行处理。待瘢痕状态稳定后再继续HMME-PDT。
4.色素沉着与个体差异、光敏剂和治疗炎症反应相关,避光期结束后仍需要注意防晒,大多数色素沉着可在3 ~ 6个月内自行消退,通常颈部和下肢色素沉着消退较慢,可能需要更长时间[55]。色素沉着可影响HMME-PDT对光的吸收,从而减弱畸形血管的治疗效果。因此出现色素沉着后需延长HMME-PDT治疗间隔时间,待色素沉着基本消退后再进行治疗[54,55]。
临床问题13:HMME-PDT推荐的治疗间隔时间及治疗完成后的随访方案?
推荐意见13:治疗间隔时间一般建议2 ~ 3个月,可根据具体情况适当调整。治疗完成后建议定期随访。证据等级C。
推荐说明:现有文献表明,大部分HMME-PDT的治疗间隔时间为2 ~ 3个月[13,25,26,29,30,56,57],少数为2 ~ 6个月[58]。因此推荐2 ~ 3个月进行1次HMME-PDT治疗,可根据具体情况适当调整。
1.HMME-PDT在中国被广泛应用于鲜红斑痣的治疗,在临床中展现出良好的安全性和有效性。虽然现阶段HMME-PDT疗效和安全性相关的研究在逐步增多,但多为回顾性研究,且其远期疗效和安全性仍有待更多、更长随访时间的前瞻性研究来证实。
2.HMME是一种静脉注射类光敏剂,药物在体内的代谢时间和代谢途径是评估HMME-PDT有效治疗时间和安全性的前提。随着HMME-PDT在中国的普遍应用,越来越多的低龄儿童鲜红斑痣用HMME-PDT进行治疗。虽然目前的回顾性研究显示,HMME-PDT对1岁以上的鲜红斑痣儿童安全有效,但是缺乏低龄儿童HMME药代动力学研究数据,需要进行研究补充。
3.鲜红斑痣血管深度、直径和管壁厚度等因素是影响其治疗效果的重要因素,也是指导光敏剂用药剂量和照光能量的一个重要指标,病理检查因为有创,临床应用受限。目前缺乏客观且无创的检查替代病理检查,以指导HMME-PDT的治疗方案以及预测治疗效果。
4.从临床应用来看,鲜红斑痣HMME-PDT疼痛明显,目前只有全身麻醉可以缓解治疗过程中的疼痛,而治疗需要反复多次,反复多次全身麻醉对于低龄儿童的安全性还需要进一步研究。
5.HMME-PDT在治疗过程中或治疗后常伴随不同程度的疼痛,疼痛体验常影响患者治疗依从性。HMME-PDT疼痛是一个多因素影响的复杂过程,其机制尚不完全清楚。探究HMME-PDT的疼痛机制,实现"围治疗期疼痛精准管理",缓解患者疼痛,提高患者治疗依从性有待进一步研究。
海姆泊芬作为一种新型光敏剂,在鲜红斑痣光动力治疗中展现出良好的安全性和有效性,但其长期有效性仍待临床进一步验证。目前围绕鲜红斑痣的疗效评估方式、疗效影响因素、疼痛管理及术后护理等方面,已有一部分研究结果可为临床决策提供部分参考,但是这部分研究多是回顾性研究,价值有限。本共识专家组参考国内外研究进展,依靠共识组专家的丰富临床经验,拟定了HMME-PDT治疗鲜红斑痣的临床应用专家共识,以期规范海姆泊芬的临床应用,为临床医生提供决策依据。目前国内外关于鲜红斑痣HMME-PDT研究数量和质量有限,缺少足够证据进行指南的撰写。希望随着更多高质量的研究开展,计划每3 ~ 5年对专家共识进行更新,证据足够时进行指南的撰写。
首席专家:蒋献(四川大学华西医院)、高兴华(中国医科大学附属第一医院)、黄正(福建师范大学)
首席方法学专家:康德英(四川大学华西医院)、杨文杰(四川大学华西医院)
执笔人:蒋献(四川大学华西医院)、刁萍(四川大学华西医院)、陈思良(四川大学华西医院)
专家共识组(按姓氏笔画排序):于波(北京大学深圳医院)、马刚(上海交通大学医学院附属第九人民医院)、王学军(沈阳市第七人民医院)、甘立强(重庆医科大学附属儿童医院)、卢忠(复旦大学附属华山医院)、吉毅(四川大学华西医院)、庄寅(上海交通大学医学院附属新华医院)、刘晓雁(首都儿科研究所附属儿童医院)、刘盛秀(安徽医科大学第一附属医院)、闫言(中国医学科学院整形外科医院)、李延(华中科技大学同济医学院附属协和医院)、杨军(无锡市人民医院)、杨斌(南方医科大学皮肤病医院)、肖嵘(中南大学湘雅二医院)、何思金(南方医科大学南方医院)、张斌(首都医科大学附属北京儿童医院)、陈柳青(武汉市第一医院)、林立航(福建医科大学附属协和医院)、钟华(山东大学齐鲁医院)、晋红中(中国医学科学院北京协和医院)、梁鹏(四川大学华西医院)、董长宪(河南省人民医院)、曾抗(南方医科大学南方医院)、曾维惠(西安交通大学第二附属医院)、雷红召(河南省人民医院)、温斯健(广西医科大学第一附属医院)
秘书组:刁萍、陈思良
证据评价小组:陈思良、刁萍
所有作者均声明无利益冲突





















