
电解质作为人体必需的营养素,在营养及代谢支持治疗中占据核心地位。为进一步规范肠外营养中电解质制剂的使用,中国医疗保健国际交流促进会临床营养健康学分会、中国医师协会营养医师专业委员会、中华医学会肠外肠内营养学分会以及中国营养学会临床营养分会,特邀国内重症医学、急诊医学、内科、外科及药学领域的权威专家,依据国内外最新指南、循证医学证据,并结合我国实际临床医疗环境,共同编纂该共识。本共识围绕以下主题进行阐述:肠外营养期间电解质监测、再喂养综合征的风险评估及营养治疗、各类疾病(包括重症、心力衰竭、术后短肠综合征、围手术期、创伤、糖尿病足、肾脏病、肝病、新生儿)肠外营养期间的电解质补充及肠外营养中电解质制剂的配伍原则,最终提出13个问题、26条推荐意见,旨在为肠外营养中电解质的合理应用提供科学、规范、实用的指导。
版权归中华医学会所有。
未经授权,不得转载、摘编本刊文章,不得使用本刊的版式设计。
除非特别声明,本刊刊出的所有文章不代表中华医学会和本刊编委会的观点。
电解质是人体必需的营养素,也是营养和代谢支持治疗的重要组成部分,并与渗透压、体液酸碱平衡等息息相关(扫描本文首页二维码,查看附表1关于人体血清电解质正常参考值和生理功能)。其中,无机盐包含钾离子、钠离子、钙离子和镁离子等阳离子,平衡体液分布,调节细胞外液渗透压;还包含碳酸氢根、磷酸根和氯离子等3种主要阴离子。电解质的功能包括调节机体pH值、维持体液张力以及参与机体代谢及各项生理功能活动,也是肌肉、神经和心肌维持正常功能的必备要素。住院患者常因各种疾病出现电解质紊乱,延误原发病的诊疗时机。代谢过程中,随着碳水化合物摄入增加,机体细胞将更多地摄取钾离子、镁离子和磷酸盐。因此,在应用肠外营养(parental nutrition,PN)时,必须注意各类电解质的补充和监测,保持常规生理需要量的电解质,预防电解质紊乱。为提高我国临床医师合理、规范地应用PN中的电解质制剂,中国医疗保健国际交流促进会临床营养健康学分会、中华医学会肠外肠内营养学分会、中国营养学会临床营养分会、中国医师协会营养医师专业委员会根据我国PN诊疗现状、国内外的循证医学证据,结合临床实践经验,遵循国际制订循证指南的方法学,制订PN中电解质补充的中国专家共识。本共识的目的是针对PN中电解质制剂的规范科学补充给出循证指导;对于严重电解质紊乱的治疗问题,不在本共识讨论的范畴之内。
本共识涵盖PN在治疗各类疾病中常用的电解质,适用于各级医疗机构的多专科医务人员,包括重症医学、急诊医学、内科、外科及药学和专科护士等。
本共识参考世界卫生组织(World Health Organization,WHO)的WHO指南编写指南[1]和开发指南研究和评估工具(Appraisal of Guideline Research and Evaluation,AGREE)Ⅱ临床指南编写原则[2],使用证据推荐分级的评估、制定与评价(Grading of Recommendations Assessment,Development and Evaluation,GRADE)工作组提出的推荐意见分级评估、制定和评价标准(GRADE标准)。本共识已在国际实践指南注册与透明化平台(http:www.guidelines-registry.org)注册。
1.文献检索策略:编写组成员对相关文献进行检索及筛选。(1)检索时间:建库至2024年4月30日。(2)检索数据库:包括二级数据库(Guideline Clearing House、Cochrane Library、Sum Search)及一级数据库(Medline、EMBASE、Web of Science、中国生物医学文献数据库、中国知网)。(3)英文检索词:electrolyte、element、sodium、hypernatremia、hyponatremia、potassium、hyperkalemia、hypokalemia、calcium、hypercalcium、hypocalcium、phosphorus、phosphate、hyperphosphatemia、hypophosphatemia、chlorine、hyperchloremia、hypochloremia、hypochloremic、magnesium、hypermagnesemia、hypomagnesemia、parenteral nutrition、total parenteral nutrition、nutrition parenteral、intravenous feeding、feeding intravenous、feedings intravenous、intravenous feedings、parenteral feeding、feeding parenteral、feedings parenteral、parenteral feedings。(4)中文检索词:电解质、钠、高钠血症、低钠血症、钾、高钾血症、低钾血症、钙、高钙血症、低钙血症、磷、高磷血症、低磷血症、氯、高氯血症、低氯血症、镁、高镁血症、低镁血症、肠外营养、全胃肠外营养、完全肠外营养、静脉注射营养、静脉营养。(5)文献出版类型:包括有效性[指南、荟萃分析、系统评价、随机对照试验(randomized controlled trial,RCT)、观察研究、病例报告]及安全性(指南、荟萃分析、系统评价、RCT、不良反应报告)。
2.文献等级评定标准:使用系统评价方法学质量评价(Assessment of Multiple Systematic Reviews,AMSTAR)工具[3]进行方法学质量评价;针对RCT使用Cochrane协作网RCT偏倚风险评价(Revised Cochrane Risk-of-bias Tool For Randomized Trials,RoB 2)工具[4]进行方法学质量评价;非RCT使用非随机干预性研究偏倚评估(Risk Of Bias In Non-randomised Studies-of Interventions,ROBINS-I)工具[5]进行方法学质量评价。
3.共识编撰结构:按照“临床问题-推荐意见(证据级别,推荐级别)-证据简述”的基本框架对每一个临床问题分别阐述。关键临床问题部分按照PICO格式,即患者类型(patient)、干预措施或诊断试验(intervention)、对照/替代措施(comparison)、结局(outcome)进行描述和评价。编写组人员根据临床问题检索证据并进行证据合成,形成推荐意见部分。
4.证据质量和推荐意见强度分级:本研究使用GRADE工作组提出的推荐意见分级评估、制定和评价标准(GRADE标准)[6]。Grade证据分级方法将证据群的质量分为高、中、低和极低4类,具体见表1。

证据推荐分级的评估、制定与评价(GRADE)证据质量分级
证据推荐分级的评估、制定与评价(GRADE)证据质量分级
| 证据质量分级 | 具体描述 |
|---|---|
| 高(A) | 非常有把握观察值接近真实值 |
| 中(B) | 对观察值有中等把握:观察值有可能接近真实值,但也有可能差别很大 |
| 低(C) | 对观察值的把握有限:观察值可能与真实值有很大差别 |
| 极低(D) | 对观察值几乎没有把握:观察值可能与真实值有极大差别 |
RCT的证据起始质量为高,但可通过降级因素降低其质量,包括偏倚风险、不一致性、间接性、不精确性和发表偏倚等。观察性研究的证据起始质量为低,除了降级因素,可通过升级因素提高质量,包括大的效应值、有剂量-效应关系、反向混杂等[7]。
当一项干预措施益处超过其风险,且经济上可负担时,推荐意见为“强推荐”;当获益减弱或风险增加时,推荐意见降级为“弱推荐”;反之,当风险大于益处或获益甚少,而经济负担甚大时,推荐意见为“强烈不推荐”或“不推荐”。每一条推荐意见后附证据质量分级。
5.利益冲突声明:所有参编人员均声明:未接受任何利益相关公司的赞助;未持有任何利益相关公司的股票;未持有任何与本共识相关的专利。
应用PN时,单独补充电解质并不能满足患者全面营养及机体代谢的需求。因此,《中国成人患者肠外肠内营养临床应用指南(2023版)》[8]指出,PN治疗方案中应添加常规剂量的多种电解质制剂。美国肠外肠内营养学会(American Society for Parenteral and Enteral Nutrition,ASPEN)在成人和儿童患者肠外和肠内营养应用指南中推荐使用维生素、矿物质包括电解质等各种微量营养素,而不推荐使用单一或不能满足生理需求的电解质制剂[9]。德国营养医学会(German Society for Nutritional Medicine,GEM)在肠外营养指南中指出,建议PN治疗的成人患者每日补充符合生理需要量的全部电解质[5]。此外,在添加电解质时,还应考虑与其他成分的相容性和制剂稳定性,以进行合理的配伍[10]。
问题1:应用PN前是否需要监测电解质水平?
推荐意见1:住院患者在应用PN前,应至少检测1次电解质(包括血钠、血钾、血钙、血镁、血磷),尤其是重度营养不良者;在治疗期间应定期检测电解质水平。(证据强度:B;强推荐)
对于住院患者,多种因素均可造成电解质紊乱,如体液丢失过多、肾功能障碍、消化系统疾病、内分泌紊乱、急重症、外伤及药物不良反应等。2019年,Tazmini等[11]开展的一项急诊患者的电解质现状调查,共纳入31 966例(62 991次检测记录)患者,结果显示:多数患者存在不同程度的电解质紊乱,其中低钠血症占24.6%。与电解质正常者相比,电解质紊乱越严重,住院时间越长。研究显示:低钠血症(血糖校正后)与再入院相关,校正后的OR=1.25(95%CI:1.18~1.32)。低镁血症和低钙血症(白蛋白校正后)也与再入院相关,分别OR=1.25(95%CI:1.07~1.45)和OR=1.22(95%CI:1.02~1.46)。异常钠血症、异常钾血症、高钙血症、高镁血症和高磷血症与院内死亡率增加相关;而除低磷血症外,所有电解质紊乱均与30 d和1年死亡率增加相关(P<0.05)。根据美国1999至2004年全国健康和营养调查,成人低钠血症的患病率为1.72%[12]。重度营养不良者更易发生电解质紊乱,严重时则危及生命。因此在特殊情况下(如重症患者),应根据患者的具体情况和临床需要,适当增加电解质监测的频率。
问题2:如何在PN治疗期间预防再喂养综合征(refeeding syndrome,RFS)的发生?
推荐意见2:建议所有营养不良患者在PN治疗前进行RFS风险评估。(证据强度:A;强推荐)
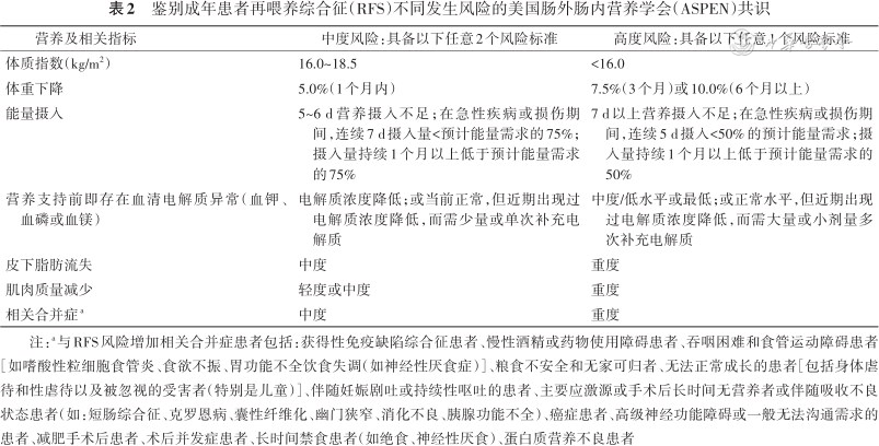
RFS是一种由营养治疗引起的代谢失调,主要表现为血清电解质变化及多种临床症状(如外周水肿,心、肺功能衰竭等),多由代谢变化和体液失衡造成。任何连续数日营养摄入不足的患者,或因危重病或大手术而产生代谢异常的患者,均可能存在RFS风险。识别RFS风险因素是预防其发病的第一步[13, 14, 15]。2020年ASPEN发布RFS共识[16](表2),明确了RFS的风险评估标准及具体危险因素,并对2006年英国国家卫生及医疗优化研究院(National Institute for Health and Care Excellence,NICE)提出的NICE标准[17]进行补充,具体评价标准如表2所示。ASPEN共识将成年人的RFS风险分为中度和重度,并指出目前暂无相关研究准确计算RFS的发病率。共识还审慎地强调,RFS的发病可能隐藏着尚未被完全揭示的其他潜在因素,这些未知因素同样对RFS风险的升高具有不可忽视的影响。深入探索这些未知因素,将为医疗专家和公众提供更加精准的风险评估指导,从而有助于更全面地理解和应对RFS的风险。因此,未来在RFS风险的防控工作中,仍需保持高度的警惕性和深入的探索精神,以期更全面地理解并掌握RFS风险的形成机制。脂肪和肌肉减少的特征与ASPEN针对中度和重度营养不良成人患者的成人营养不良特征一致[18]。然而,目前关于皮下脂肪流失、肌肉质量减少和相关并发症的评估标准仍存在争议,需要进一步的研究以证实,因此目前临床广泛使用的标准仍然为NICE标准。

鉴别成年患者再喂养综合征(RFS)不同发生风险的美国肠外肠内营养学会(ASPEN)共识
鉴别成年患者再喂养综合征(RFS)不同发生风险的美国肠外肠内营养学会(ASPEN)共识
| 营养及相关指标 | 中度风险:具备以下任意2个风险标准 | 高度风险:具备以下任意1个风险标准 |
|---|---|---|
| 体质指数(kg/m2) | 16.0~18.5 | <16.0 |
| 体重下降 | 5.0%(1个月内) | 7.5%(3个月)或10.0%(6个月以上) |
| 能量摄入 | 5~6 d营养摄入不足;在急性疾病或损伤期间,连续7 d摄入量<预计能量需求的75%;摄入量持续1个月以上低于预计能量需求的75% | 7 d以上营养摄入不足;在急性疾病或损伤期间,连续5 d摄入<50%的预计能量需求;摄入量持续1个月以上低于预计能量需求的50% |
| 营养支持前即存在血清电解质异常(血钾、血磷或血镁) | 电解质浓度降低;或当前正常,但近期出现过电解质浓度降低,而需少量或单次补充电解质 | 中度/低水平或最低;或正常水平,但近期出现过电解质浓度降低,而需大量或小剂量多次补充电解质 |
| 皮下脂肪流失 | 中度 | 重度 |
| 肌肉质量减少 | 轻度或中度 | 重度 |
| 相关合并症a | 中度 | 重度 |
注:a与RFS风险增加相关合并症患者包括:获得性免疫缺陷综合征患者、慢性酒精或药物使用障碍患者、吞咽困难和食管运动障碍患者[如嗜酸性粒细胞食管炎、食欲不振、胃功能不全饮食失调(如神经性厌食症)]、粮食不安全和无家可归者、无法正常成长的患者[包括身体虐待和性虐待以及被忽视的受害者(特别是儿童)]、伴随妊娠剧吐或持续性呕吐的患者、主要应激源或手术后长时间无营养者或伴随吸收不良状态患者(如:短肠综合征、克罗恩病、囊性纤维化、幽门狭窄、消化不良、胰腺功能不全)、癌症患者、高级神经功能障碍或一般无法沟通需求的患者、减肥手术后患者、术后并发症患者、长时间禁食患者(如绝食、神经性厌食)、蛋白质营养不良患者
推荐意见3:对存在RFS中度及以上风险者,需在PN治疗前3 d每日监测血电解质水平,随后每2~3天检测1次。(证据强度:A;强推荐)
2017年Friedli等[19]对45篇RFS文献、共6 608例患者进行系统评价,发现RFS发病率最高可达80%,且发病时间多在营养治疗启动后72 h内。2021年Cioffi等[20]发表荟萃分析以统计RFS的发病率,研究共纳入35项观察性研究,结果显示RFS发病率最高可达62%。因此,本共识也推荐:PN前3 d内应密切关注电解质水平。
推荐意见4:RFS高风险患者每日持续监测心率或心电图。(证据强度:B;强推荐)
在RFS高危患者的初始喂养阶段,心电图监测下的心率有助于早期发现电解质改变引起的异常(如QT间期延长),而这些异常可能导致严重的心律失常(如尖端扭转型室性心动过速)[13]。
推荐意见5:建议重症患者同时监测C反应蛋白(C-reactive protein,CRP)及血电解质水平,当血电解质水平<最低参考值的20%以上时,应考虑额外补充。(证据强度:B;弱推荐)
重症患者的血清微量营养素水平下降,可能并不表明患者缺乏该营养素[21]。由于促炎性细胞因子释放,急性期反应可导致微量营养素的重新分配,可能是一种适应性反应[22, 23]。因此,电解质浓度应与炎症状态指标(如CRP等)共同监测,以进一步制定电解质补充方案。2022年欧洲临床营养和代谢学会(European Society for Clinical Nutrition and Metabolism,ESPEN)发布的微量营养素指南明确提出CRP应与微量营养素同时检测[24]。根据2019年ASPEN发布成人患者静脉注射微量营养素专家共识,建议重症患者在血清电解质水平<最低参考值的20%以上时即应考虑额外补充[25]。
问题3:有RFS风险的临床住院患者应该如何补充电解质?
推荐意见6:有RFS风险的患者,应在营养支持治疗前预防性补充钾、镁、磷酸盐及维生素B1。(证据强度:B;强推荐)
ASPEN[16]和NICE指南[17]均认为,对RFS高风险患者,营养治疗前应检测血常规、尿常规、电解质及心电图检查,适当补充电解质和维生素B1,以预防和纠正水电解质紊乱。对于高危和极高危RFS患者,即使磷酸盐浓度在正常范围低限,也应考虑预防性补充磷酸盐。2022年Gallagher等[26]发表的系统评价纳入3项研究,发现预防性补充钾、镁和(或)磷酸盐,可有效预防RFS或低磷血症的发生。此外,研究显示,急性维生素B1缺乏也可出现类似于RFS的实验室检查结果和多器官功能损害;且当患者发生RFS时,极易出现维生素B1的缺乏,因此建议有RFS风险的患者应预防性补充维生素B1[27, 28]。同时指出,虽然所有研究都发现预防性补充磷酸盐、镁和钾等电解质对预防RFS有效,但喂养方式(包括喂养路径、供给量和营养物质输送的持续时间)以及研究人群差异较大,很难制订个体化的实践指南,仍需RCT进一步验证预防性补充磷酸盐、镁和钾等电解质对预防RFS的安全性和有效性。
推荐意见7:有RFS风险的患者可参考相关指南补充所需电解质。(证据强度:C;强推荐)
PN治疗需补充电解质时,有RFS风险的患者可参考欧洲相关指南:第1~3天,补磷量为0.5~0.8 mmol·kg-1·d-1,补钾量为1~3 mmol·kg-1·d-1,补镁量为0.3~0.4 mmol·kg-1·d-1,且于PN治疗第7天开始补铁[29]。3 d后,参考NICE指南[30],静脉补钾量为2~4 mmol·kg-1·d-1,补磷量为0.3~0.6 mmol·kg-1·d-1,补镁量为0.4 mmol·kg-1·d-1。
问题4:如何补充心力衰竭患者PN中的电解质?
推荐意见8:建议心力衰竭患者在PN治疗期间限制总液体量,适量限制钠的摄入量。(证据强度:A;强推荐)
2017年Denfeld等[31]发表一项探索心力衰竭患者虚弱指数的荟萃分析,共纳入26项研究共6 896例患者,结果显示:心力衰竭患者营养不良的患病率为44.5%。2019年欧洲心力衰竭协会和欧洲心脏病学会提出,营养支持是治疗心力衰竭患者的重要组成部分[32]。然而,体液潴留是导致心力衰竭患者住院的最主要原因之一,也是治疗中首要解决的问题。一项英国的研究数据表明,28%的患者在入院时存在肺水肿,43%的患者存在中度或重度水肿[33]。因此在PN治疗时需特别注意总液体摄入量,并密切监测尿量及尿钠含量[34]。2023年Colin-Ramirez等[35]开展了1项荟萃分析,评估限制钠的摄入量对心力衰竭患者临床结局的影响,共纳入17项RCT试验(干预组834例,对照组871例),结果显示:限制钠摄入量并未降低全因死亡率(OR=0.95,95%CI:0.58~1.58)、住院时间(OR=0.84,95%CI:0.62~1.13)及死亡/住院的综合风险(OR=0.88,95%CI:0.63~1.23)。在RCT试验中,饮食钠摄入量在2 000~3 000 mg/d范围内的死亡风险较低,而非<2 000 mg/d[36]。因此摄入中等量(2 300 mg/d)钠的患者,其控钠和利尿作用更优。
推荐意见9:建议心力衰竭患者在PN治疗期间补充多种电解质。(证据强度:C;弱推荐)
血电解质浓度降低与心力衰竭患者的生活质量下降和不良结局有关[37, 38]。研究显示多数心力衰竭患者的血电解质水平<诊断参考值下限[39]。2017年McKeag等[40]的调查显示:慢性稳定型心力衰竭有超过20%的患者钙、镁、钾的摄入量<营养素参考摄入量;超过5%的患者钙、镁、钾的摄入量<最低营养素参考摄入量。一项横断面研究中,高达50%的心力衰竭患者缺乏1种或多种电解质[41]。
问题5:如何补充术后短肠综合征(short bowel syndrome,SBS)患者PN中的电解质?
推荐意见10:建议将术后SBS稳定期患者所需电解质溶液加入PN液中使用。(证据强度:A;强推荐)
SBS患者的电解质失衡可贯穿其病情全程。补充电解质溶液可与PN一起使用,应注意因胃肠道液体丢失、胃造口管或鼻胃管减压造成的液体损失、肠造口漏出等造成的额外损失。如果每日损失量增加,单独给予补充电解质更有帮助,一旦达到稳定状态,应将额外的液体和电解质成分加入PN营养液中,并相应降低静脉输注葡萄糖的含量[42]。
问题6:如何补充重症患者PN中的电解质?
推荐意见11:建议在严密监测重症患者电解质平衡的同时,通过PN治疗补充多种电解质。(证据强度:C;弱推荐)
重症患者因急性应激反应,导致电解质与微营养素重新分配或储备耗竭,常常面临血清矿物质水平降低,包括电解质水平。2009年ESPEN发布的重症患者肠外营养指南提出,所有PN处方中应包括每日生理剂量的多种维生素和矿物质[43]。随后,2019年ESPEN更新指南,并再次强调PN中添加微量营养素的必要性[44]。
问题7:如何补充烧伤患者PN中的电解质?
推荐意见12:建议对重度烧伤患者常规补镁。(证据强度:C;弱推荐)
烧伤患者代谢率的增加可能促进细胞内镁的摄取,以维持因组织修复而产生的能量需求,从而使血镁降低;烧伤创面的氧化应激和大量渗出物导致机体主要的液体和电解质损失。因而烧伤患者在整个治疗期间均有可能缺镁[45]。2018年Jafari等[46]调查了烧伤患者创面渗出液各类电解质及微量营养素的损失,以及烧伤后第1周相应的血微量营养素浓度,并评估营养补充方案的效果。该研究共纳入15例成年患者,结果显示:血浆中12种微量营养素大多数于第1天损失最多,此后下降速度减低。Toppo等[47]研究表明:50%的烧伤患者在伤后第10天缺镁,其中50%以上严重缺镁,缺乏程度与烧伤严重程度相关;但若早期补充,则可于4~5 d恢复正常血清水平。
问题8:如何补充围手术期患者PN中的电解质?
推荐意见13:围手术期患者在PN治疗期间,宜补充多种电解质补充液。(证据强度:D;弱推荐)
围手术期患者可能同时伴随多种电解质的丢失。在围手术期,由于手术操作、麻醉药物的使用以及患者自身病理生理的改变,患者可能会出现电解质紊乱[48]。如颅脑手术可对下丘脑-垂体形成机械刺激而发生低钠血症,致使原有临床症状加重,脑水肿加剧,形成恶性循环[48, 49, 50]。再如,有研究显示围手术期患者心律失常发生率高达60%,而在非心脏病手术患者中也约占20%,其发生与钾、镁的血清水平相关[51]。严重的低钾血症可造成尖端扭转型室性心动过速、心室颤动等恶性心律失常及呼吸肌麻痹;而临床发现低镁血症可导致低钾血症难以纠正,故对于低钾血症的病例,若经补钾后仍无效,应考虑缺镁血症的存在[48,52]。此外,镁能够促进钙的吸收,围手术期患者缺钙可能发生膈肌痉挛、四肢抽搐,甚至窒息、死亡。因此,在PN治疗期间,应该根据患者的具体情况,合理使用多种电解质补充液进行补充。
问题9:如何补充创伤患者PN中的电解质?
推荐意见14:建议创伤患者预防性补充电解质溶液。(证据强度:C;弱推荐)
创伤患者机体代谢率增高,组织分解加剧,机体为修复创伤所需的营养物质增加,但由于种种原因,常无法摄入足够的能量。2021年Handcox等[53]开展一项回顾性研究,评估创伤患者微量营养素缺乏的患病率,并评估这些营养素缺乏对手术部位并发症的影响。研究共纳入2019至2020年接受手术治疗的867例下肢骨折患者,结果显示:其血锌、血磷及血镁的缺乏率分别为56.5%、16.4%及3.4%。2013年Blass等[54]开展的横断面研究显示,71%的创伤患者血硒水平<参考值(血硒水平参考值:≤94 μmol/L)。微量营养素(包括电解质)可以促进伤口愈合,加速伤口恢复;镁、钙等离子对细胞生长和修复有重要作用,有助于加速伤口愈合,减少感染和疼痛[55, 56]。维生素D和钙对于表皮和毛囊干细胞对损伤的应激能力至关重要。研究结果显示:维生素D缺乏伴随钙摄入减少可导致伤口延迟愈合,易出现并发症[57]。
推荐意见15:颅脑外伤急性期患者不建议额外补钾。(证据强度:B;强推荐)
创伤性脑损伤(traumatic brain injury,TBI)后常伴随血葡萄糖浓度升高和血钾浓度下降。钾浓度下降原因可能是大量谷氨酸从突触前轴突末端释放,破坏膜电位稳定,促使细胞内钾离子外流,造成细胞外钾离子水平增加;而高葡萄糖则与细胞试图重建离子平衡和细胞膜电位而造成能量消耗增加相关[58]。TBI的葡萄糖/钾比值(serum glucose and potassium ratio,GPR)可反映病情严重程度,若盲目补钾可能影响临床病情评估。2020年Zhou等[59]发表的回顾性研究评估了146例严重TBI患者血清GPR与死亡率的关系。结果显示,患者入院血清GPR是30 d死亡率(OR=5.256,95%CI:1.111~14.856)及总生存率(OR=4.822,95%CI:1.157~12.870)的预测因子。2023年Marini和Sein[60]开展类似研究,结果显示:血清GPR升高是预后不良和死亡率升高的生物标志物。因此,不建议在TBI急性期补钾。此外,低渗含糖晶体液容易通过血脑屏障,葡萄糖被迅速代谢,自由水相对含量增加,导致脑水肿,也不建议额外补充葡萄糖。
问题10:如何补充糖尿病足(diabetic foot ulcers,DFU)患者PN中的电解质?
推荐意见16:DFU患者可补充镁,以促进伤口愈合。(证据强度:A;强推荐)
营养缺乏是DFU发展和迁延愈合的主要危险因素之一。2023年Kurian等[61]发表1项荟萃分析显示,无论是与健康对照组相比,还是与无DFU的糖尿病患者相比,DFU患者的血镁水平均降低。2018年Razzaghi等[62]开展RCT评估镁对DFU患者伤口愈合和代谢状况的影响,共纳入70例患者,结果显示:与安慰剂组相比,补镁组溃疡伤口的长度与治疗前的变化量[(-1.8±2.0)比(-0.9±1.1)cm,P=0.010]、宽度与治疗前的变化量[(-1.6±2.0)比(-0.8±0.9)cm,P=0.020]和深度与治疗前的变化量[(-0.8±0.8)比(-0.3±0.5)cm,P=0.003]均减少。与安慰剂相比,补充镁离子后空腹血糖与治疗前的变化量[(-0.454±0.826)比(-0.106±0.537)g/L,P=0.040]、血清胰岛素值与治疗前的变化量[(-14.4±33.6)比(9.0±57.6)pmol/L,P=0.040]和糖化血红蛋白(glycated hemoglobin,HbA1c)与治疗前的变化量(-0.7%±1.5%比-0.1%±0.4%,P=0.030)均降低,定量胰岛素敏感性检查指数与治疗前的变化量(0.010±0.010比0.004±0.020,P=0.010)升高,且血清超敏CRP(hypersensitive CRP,hs-CRP)与治疗前的变化量降低[(-19.6±32.5)比(-4.8±11.2)mg/L,P=0.01],血浆总抗氧化能力(total antioxidant capacity,T-AOC)浓度与治疗前的变化量升高[(6.4±65.2)比(-129.9±208.3)mmol/L,P<0.001]。2019年Afzali等[63]开展类似研究,结果同样显示:与安慰剂相比,补充含镁和维生素E的补充剂可减少DFU的溃疡长度、宽度和深度,也可降低空腹血糖、胰岛素、胰岛素抵抗程度和HbA1c,胰岛素敏感性也升高。
问题11:如何补充肝、肾功能衰竭患者PN中的电解质?
推荐意见17:PN治疗期间,建议慢性肾衰竭患者的血钠浓度维持在136~145 mmol/L。(证据强度:C;弱推荐)
2012年Kovesdy等[64]对655 493例患有非透析依赖性慢性肾衰竭的患者血钠异常情况及死亡率进行回顾性分析,结果显示:血清钠水平与死亡率呈U型关系,钠水平为140 mmol/L的患者死亡率最低,低钠和高钠均与死亡风险增加相关。与136~145 mmol/L相比,血清钠水平为<130.0、130.0~135.9、145.1~150.0和≥150.0 mmol/L的患者的多变量校正死亡率的OR值(95%CI)分别为1.93(1.83~2.03)、1.28(1.26~1.30)、1.33(1.28~1.38)和1.56(1.33~1.83)(均P<0.001)。
推荐意见18:建议肾功能衰竭患者根据血钾及血磷水平调节钾、磷摄入量。(证据强度:B;推荐强度:强推荐)
高钾血症和高磷血症是终末期肾病(end stage renal disease,ESRD)患者非常普遍和严重的并发症。2024年张锡友[65]等发表的探究老年维持性血液透析患者高钾血症与不良预后事件相关性的临床研究,共纳入177例患者,结果显示:血钾作为连续变量,其水平升高与全因死亡和心血管疾病死亡风险升高相关(P<0.001);作为分类变量,血钾5.0~5.5 mmol/L组和血钾≥5.5 mmol/L组的全因死亡风险和心血管疾病死亡风险均高于血钾<5.0 mmol/L组(均P<0.05)。因此建议将血钾正常范围上限调整至5.0 mmol/L。约70%的ESRD和透析患者患有高磷血症[66]。2007年欧洲肾脏最佳临床实践(European Renal Best Practice,ERBP)指南[67]、2017年改善全球肾脏病预后组织(Kidney Disease:Improving Global Outcomes,KDIGO)指南[68]及2003年“肾脏病预后质量倡议”工作组(Kidney Disease Outcomes Quality Initiative,K/DOQI)指南[69]建议慢性肾脏病(chronic kidney disease,CKD)G3~5期和透析患者将磷的摄入量维持在800~1 000 mg/d,以使血清磷酸盐水平保持在正常范围内。最新指南强调,在评估CKD患者的膳食磷摄入量后,应提出个体化建议,以维持正常的血清磷范围[70]。
推荐意见19:腹膜透析(peritoneal dialysis,PD)患者需监测血电解质水平,并维持血清钠的正常水平。(证据强度:A;强推荐)
低钠血症是PD患者中最常见的电解质紊乱,约占住院患者的35%[71]。轻度低钠血症通常无症状,但当血清钠浓度降低至125 mmol/L或以下,或血钠急性降低48 h时,可能因脑水肿而发生严重的神经系统并发症,若未及时发现和治疗,可发展为癫痫、不可逆的神经损伤、昏迷和死亡[72]。2022年Li等[73]针对低钠血症与透析患者死亡率的相关性进行了荟萃分析,共纳入12项研究,在多变量调整后,基线低钠血症(HR=1.50,95%CI:1.41~1.59)和时变低钠血症(HR=1.63,95%CI:1.44~1.84)与全因死亡率相关;亚组分析显示:血液透析患者(HR=1.48,95%CI:1.38~1.59)或PD患者(HR=1.52,95%CI:1.37~1.70)均出现相似结果,且低血钠与心血管死亡相关(P<0.05)。2023年Erdogan等[74]发表1项回顾性研究,探讨低钠血症对PD患者死亡率的影响,共纳入846例患者,平均血清钠水平为136.5 mmol/L,结果显示:PD患者血清钠水平与其死亡风险相关,以137 mmol/L为基准,血清钠浓度每增加1 mmol/L,死亡率降低0.821。因此PD患者需注意监测血电解质水平,并维持血清钠的正常水平。
推荐意见20:建议PD患者密切监测血钾水平,首选通过透析调整血钾,慎用静脉补钾。(证据强度:B;强推荐)
PD比血液透析更易出现低钾血症,发病率为10.0%~58.6%[75]。2022年Huo等[76]进行的多中心、回顾性队列研究,共纳入1 633例患者,研究PD第1年的低钾血症持续时间与PD相关性腹膜炎的关系。结果显示:PD患者第1年低钾血症持续时间越长,随后发生PD相关性腹膜炎的风险越高。因此,维持PD患者血钾正常水平对预后具有重要意义。
推荐意见21:肝病患者使用PN治疗中应在PN启动时补充微量营养素。(证据强度:A;强推荐)
肝硬化患者的营养不良和钙、镁、锌、铁等微量营养素缺乏的发生率均较高,导致患者预后较差和死亡率增加。2020年ESPEN发布肝病患者临床营养指南中提出,严重酒精性脂肪肝及肝硬化患者易发生微量营养素缺乏,并且明确推荐肝病患者在PN起始阶段每天应补充水溶性和脂溶性维生素及电解质和微量元素,以满足机体需求[77]。2016年Flannery等[78]提出的重症监护病房(intensive care unit,ICU)中酒精代谢相关维生素和电解质缺乏管理的循证建议,推荐酒精性肝病患者应常规补充镁。
问题12:如何补充新生儿PN中的电解质?
推荐意见22:新生儿接受PN治疗时需特别注意电解质的监测,并应在PN中加入电解质成分。(证据强度:D;弱推荐)
新生儿,尤其是早产儿的早期易出现呼吸窘迫综合征、动脉导管未闭、喂养不耐受、坏死性小肠结肠炎等影响营养治疗效果的并发症,营养补充以肠外方式为主。2013年发布《中国新生儿营养支持临床应用指南》[79]中明确提出:当新生儿不能或不能完全耐受经肠道喂养时,完全或部分由PN供给能量、液体、蛋白质、碳水化合物、脂肪、维生素和矿物质等来满足机体代谢及生长发育需要。新生儿由于出生时胎盘转移的中断和出生初期肾功能发育不完善,对水、电解质的调节能力较差,极易出现电解质紊乱,为维持电解质平衡,促进机体生长,补充适量的电解质是十分必要的[80, 81]。此外,研究发现标准化PN液在维持早产儿血糖、血钾及钙磷代谢稳定方面更具有安全性。2022年郑娟和王华[82]发表的1项回顾性研究显示,使用标准化PN的新生儿高血糖症发生率[6.3%(34/541)比21.7%(65/299),OR=0.491,95%CI:0.268~0.899]、低钾血症发生率[13.5%(73/541)比59.9%(179/299),OR=0.137,95%CI:(0.090~0.208)]、高钙血症发生率[25.9%(140/541)比62.8%(188/299),OR=0.249,95%CI:(0.162~0.383)]、低磷血症发生率[0.2%(1/541)比2.7%(8/299),OR=0.076,95%CI:(0.008~0.686)]均低于采用个体化PN组的新生儿(均P<0.05)。因此,对于新生儿而言,可使用标准化PN液。新生儿在PN治疗时,每日电解质所需推荐量如表3所示。

新生儿肠外营养(PN)治疗中电解质的推荐量(mmol·kg-1·d-1)
新生儿肠外营养(PN)治疗中电解质的推荐量(mmol·kg-1·d-1)
| 电解质 | 早产儿 | 足月儿 |
|---|---|---|
| 钠 | 2.0~3.0 | 2.0~3.0 |
| 钾a | 1.0~2.0 | 1.0~2.0 |
| 钙 | 0.6~0.8 | 0.5~0.6 |
| 磷 | 1.0~1.2 | 1.2~1.3 |
| 镁 | 0.3~0.4 | 0.4~0.5 |
注:a生后3 d内除有低钾证据外,原则上不予补钾
2020年NICE所发布的新生儿肠外营养指南提出,建议在PN中给予钠、钾和镁,以维持标准的每日需要量,并根据婴儿的个体化需要进行调整[83]。目前国内指南对新生儿补充电解质剂量的推荐,不同版本存在一定差异,钠和钾的推荐量基本一致;但钙、磷、镁的推荐量存在一定差异,特别是钙的推荐摄入量减少了50%,镁的推荐摄入量增加了近1倍[84],目前对电解质推荐量变化原因尚未查阅到相关文献。与国内指南不同,ESPEN对新生儿的类型进行了细致的划分,除了根据新生儿的胎龄和体质量分类之外,还根据新生儿出生后的生长状态分为了3个阶段:第1阶段为过渡期,即新生儿出生后体质量生理性减少的时期,通常为出生后的前2~5 d;第2阶段为恢复期,即体质量生理性减少后到恢复至出生体质量的时期;第3阶段为稳定增长期,即新生儿出生后第1个月[85, 86]。ESPEN推荐量与国内指南推荐量有不同,一方面可能是因为人种的差异;另一方面可能与国内对新生儿的分类未细化和相关研究不足有关。
推荐意见23:建议在新生儿接受PN时钙磷质量比为0.75~1.00之间。(证据强度:D;弱推荐)
在对新生儿补磷时需注意,单纯补充磷酸盐会导致继发性甲状旁腺功能亢进,甲状旁腺激素(parathyroid hormone,PTH)增加,骨钙流失增加[87]。钙与PN有关的另一个重要考虑因素是其与磷酸盐的沉淀。大多数医院使用PN计算系统来计算钙磷曲线或产品,以确保不会发生沉淀。人工测定钙磷比的公式如下:钙(当量/L)×磷(mmom/L)≤300。在新生儿期,钙与磷的最佳比例应为1.3~1.7(mol/mol),以达到足够的骨矿化[88]。在《新生儿肠外营养指南》[83]中,推荐新生儿在接受PN期间的钙磷比为0.75~1.00。《欧洲儿科胃肠病学、肝病学和营养学学会(European Society for Paediatric Gastroenterology,Hepatology and Nutrition,ESPGHAN)ESPEN/欧洲儿科放射学会(European Society of Paediatric Radiology,ESPR)/中华医学会肠外肠内营养学分会(Chinese Society for Parenteral and Enteral Nutrition,CSPEN)儿科PN指南:钙、磷和镁》[86]建议早产儿在补充钙和磷时,生后第1周补充钙磷比例为0.8∶1~1∶1,逐渐调整为1.3∶1[89]。
问题13:PN应该如何输注?
推荐意见24:建议使用“全合一”营养液方式进行PN治疗。(证据强度:A;强推荐)
目前PN推荐使用“全合一”方式进行PN治疗,即将葡萄糖、氨基酸和脂肪乳混合在一起,加入其他必需营养素后放置于1个袋子中输注,也称为“全合一”(All-in-One,AIO)系统[90]。AIO-PN剂包括2种形式:医师制定处方后在静脉药物配制中心完成的“院内配制”和工业化生产的“多腔袋”,应根据患者病情需要合理使用[91]。2023年焦蕾等[92]的研究显示:高浓度电解质PN液室温放置168 h,其脂肪乳的平均粒径基本稳定。水溶性维生素、脂溶性维生素、甘油磷酸钠和微量元素的添加对脂肪乳稳定性无显著影响。由此可见,加入多种电解质制剂的PN液体能够采用“全合一”的形式短期储存并使用。
推荐意见25:不推荐将电解质直接加入脂肪乳剂内,在“全合一”PN液中一价阳离子的浓度应<150 mmol/L,二价阳离子的浓度应<5.1 mmol/L。(证据强度:A;强推荐)
脂肪乳剂属热力学不稳定的非均相分散体系。阳离子在一定浓度范围内将影响脂肪乳的稳定性,尤其是多价金属离子[91]。价数越高对脂肪乳的“破乳”作用越大,例如二价铁离子比一价钙离子或镁离子的作用更强。虽然一价金属离子作用较弱,但若浓度高,也会产生“破乳”作用。一般成年人每天生理需要量的一价离子和二价离子的量不会“破乳”,但药师在审核处方时应格外注意阳离子浓度,一价阳离子应<150 mmol/L,二价阳离子应<5.1 mmol/L[93, 94, 95]。此外,需要强调的是,在进行三升袋配液时,电解质离子应先与氨基酸或葡萄糖溶液混合,再与脂肪乳混合,避免发生“破乳”作用。关于阴离子在被称为“全合一”的PN液中的稳定性问题,目前尚且无充足的研究成果以支撑和证实,仍需进行更多深入的实验研究和理论分析。
推荐意见26:对于无严重电解质紊乱的患者,采用多电解质复方制剂加入PN中,以补充所需的电解质。(证据强度:D;弱推荐)
根据PN使用的多项调查研究结果,处方医师更多关注葡萄糖、脂肪乳和氨基酸成分,但容易忽略电解质的补充,多根据临床经验,并基于基础生理需要量进行补充。补充的电解质药物多为等渗液体,主要用于体液补充,其离子扩容效率低,较难满足营养不良患者全部的电解质需求。目前常用的电解质补充剂仍是单方电解质注射液为主,增加了药物计算的困难、医源性感染的风险和人工成本。此外,各种不相容的盐类注射液混合会产生不溶性晶体小微粒,增加肺栓塞的风险。多电解质复方制剂同时含有钾、钠、钙、镁等多种人体所需的电解质,可用于PN治疗所需的生理支持量,还可满足部分额外电解质补充的需求,预防电解质紊乱。因此,采用多电解质复方制剂加入PN中,以补充所需电解质,更加具有药物经济学效应。
本共识制订专家委员会名单
执笔者(按姓氏汉语拼音排序):陈超刚(中山大学孙逸仙纪念医院临床营养科);陈莲珍(中国医学科学院肿瘤医院药剂科);陈伟(中国医学科学院 北京协和医学院 北京协和医院临床营养科);丛明华(中国医学科学院肿瘤医院综合科);樊跃平(北京航空总医院普外科);康维明(中国医学科学院 北京协和医学院 北京协和医院基本外科);江华(四川省医学科学院 四川省人民医院 电子科技大学附属医院急诊医学与灾难医学研究所);郎韧(首都医科大学附属北京朝阳医院肝胆外科);李元新(清华大学附属北京清华长庚医院胃肠外科);李在玲(北京大学第三医院儿科);梁斌(北京大学人民医院胃肠外科);沈威(南昌大学第二附属医院胃肠外科);宋维亮(天津市第三医院普外科);孙文彦(中国医学科学院 北京协和医学院 北京协和医院临床营养科);唐小丽(四川省肿瘤医院肿瘤外科);肖卫东(陆军军医大学新桥医院普外科);杨桦(重庆市人民医院普外科);杨勤兵(清华大学附属北京清华长庚医院临床营养科);尤丕聪(天津医院内科ICU);张常华(中山大学附属第七医院胃肠外科);赵彬(中国医学科学院 北京协和医学院 北京协和医院药剂科);周华(清华大学附属北京清华长庚医院重症医学科);朱明炜(北京医院普外科)
方法学专家:江华(四川省医学科学院 四川省人民医院 电子科技大学附属医院急诊医学与灾难医学研究所);陈伟(中国医学科学院 北京协和医学院 北京协和医院临床营养科);王雯(四川大学华西医院中国循证医学中心)
编写组秘书:王璐(四川省医学科学院 四川省人民医院 电子科技大学附属医院急诊医学与灾难医学研究所);杨广宇(四川省医学科学院 四川省人民医院 电子科技大学附属医院急诊医学与灾难医学研究所);李融融(中国医学科学院 北京协和医学院 北京协和医院临床营养科);杨晶(苏州大学附属第一医院临床营养科)
中国医疗保健国际交流促进会临床营养健康学分会, 中华医学会肠外肠内营养学分会, 中国营养学会临床营养分会, 等. 肠外营养中电解质补充中国专家共识(2024版)[J]. 中华医学杂志, 2024, 104(33): 3110-3122. DOI: 10.3760/cma.j.cn112137-20240524-01181.
所有作者声明不存在利益冲突






















