标准与规范
中华医学会肺癌临床诊疗指南(2024版)
中华医学杂志, 2024,104(34) : 3175-3213. DOI: 10.3760/cma.j.cn112137-20240511-01092
摘要

为进一步规范中国肺癌的防治措施、提高肺癌的诊疗水平、改善患者的预后、为各级临床医务人员提供专业的循证医学建议,中华医学会组织呼吸内科、肿瘤内科、胸外科、放疗科、影像科和病理科专家,经过共识会议制订了《中华医学会肺癌临床诊疗指南(2024版)》。相较于2023版指南,2024版的更新内容包括:在肺癌筛查部分,提出了吸烟患者即使戒烟15年后患肺癌的风险仍高于未吸烟者,并提出肺癌发病风险模型有望成为高危人群筛选的重要手段之一。在病理部分增加了对新辅助治疗后肺癌手术切除标本的病理评估,部分转录因子免疫组织化学染色对小细胞肺癌分型可能有帮助,分子检测部分提出可对标本进行一次性同步基于RNA与DNA的驱动基因变异检测。本次指南基于第9版TNM分期,对于胸外科亚肺叶切除的人群选择及手术要求给予了更清晰的描述。此外,对于免疫新辅助、表皮生长因子受体(EGFR)-酪氨酸激酶抑制剂(TKI)耐药后肺癌患者都有了更多的治疗方法获批,而EGFR突变、EGFR 20ins、间变性淋巴瘤激酶(ALK)融合、MET14外显子跳突的晚期非小细胞肺癌患者也有了更多的药物选择。本指南以国家批准的应用指征为原则,以国内实际可应用的药品为基础,结合国际指南推荐意见和中国临床实践现状,整合近年来肺癌筛查、诊断、病理、基因检测、免疫分子标志物检测和治疗手段以及随访等诊治方面的最新循证医学证据,旨在为各级临床医师、影像、检验、康复等专业人员提供合理的推荐建议。

引用本文: 中华医学会肿瘤学分会. 中华医学会肺癌临床诊疗指南(2024版) [J] . 中华医学杂志, 2024, 104(34) : 3175-3213. DOI: 10.3760/cma.j.cn112137-20240511-01092.
参考文献导出:   Endnote    NoteExpress    RefWorks    NoteFirst    医学文献王
扫  描  看  全  文

正文
作者信息
基金 0  关键词  0
English Abstract
评论
阅读 0  评论  0
相关资源
引用 | 论文 | 视频

版权归中华医学会所有。

未经授权,不得转载、摘编本刊文章,不得使用本刊的版式设计。

除非特别声明,本刊刊出的所有文章不代表中华医学会和本刊编委会的观点。

原发性支气管肺癌简称肺癌,是世界各国发病率和死亡率较高的恶性肿瘤之一1。我国肺癌在男、女恶性肿瘤发病和死亡顺位中均位居首位,2022年肺癌新发病例106.06万,占全部恶性肿瘤的22.0%,死亡73.33万,占全部恶性肿瘤死亡的28.5%2。早期肺癌多无明显症状,临床上多数患者出现症状就诊时已属晚期,晚期肺癌患者整体5年生存率在20%左右3

为进一步规范我国肺癌防治措施、提高肺癌诊疗水平、改善患者预后、为各级医师提供专业的循证医学建议,中华医学会组织呼吸内科、肿瘤内科、胸外科、放疗科、影像科和病理科专家,结合国内外指南和中国国情,整合近年来肺癌诊治新进展,制订了《中华医学会肺癌临床诊疗指南(2024版)》,旨在为各级临床医师提供肺癌筛查、诊断、病理、治疗和随访等方面的循证医学证据和指导性建议。

第一部分:指南制订方法

本指南由中华医学会肿瘤学分会、中华医学会杂志社发起,启动时间为2023年8月,撰写时间8个月,审稿时间为2024年5月,定稿时间为2024年6月。

1.指南目标人群:本指南主要适用于肺癌高危或已诊断为肺癌的>14周岁的人群。

2.指南使用者:各级临床医务人员。

3.指南制订工作组:本指南制订工作组由呼吸内科、肿瘤内科、胸外科、放疗科、影像科、病理科等学科的专家成立指南撰写专家组、秘书组及顾问专家组,具体名单见文后。

4.文献检索:本指南撰写组以“肺癌”“lung cancer”“NSCLC”“SCLC”等为关键词,在PubMed、Embase、Web of Science、中国知网、万方数据知识服务平台等数据库进行检索,检索时限均为从建库至2024年3月31日,并根据部分文献的参考文献,进行补充检索。纳入支气管肺癌相关随机对照研究、荟萃分析和指南共识等,排除病例报告等文献。

5.推荐意见形成过程:首先由指南专家组成员对收集的临床问题进行充分筛选,随后在对证据进行充分评价的基础上,通过专家组在线问卷调研投票及线上会议,形成指南推荐意见和推荐等级。推荐等级根据专家投票分为1类、2A类、2B类和3类共4个级别(表1)。

点击查看表格
表1

中华医学会肺癌临床诊疗指南循证医学推荐级别

表1

中华医学会肺癌临床诊疗指南循证医学推荐级别

推荐类别循证医学证据级别
1类推荐证据级别最高,专家组一致推荐
2A类推荐证据级别稍低,专家组一致推荐
2B类推荐证据级别低,部分专家推荐
3类推荐证据专家分歧较大

6.利益冲突的声明:本指南制订过程中,所有参与本指南专家研讨会的专家和指南工作组成员均已签署书面利益冲突声明,与医药企业不存在共识相关的利益冲突。

7.指南的发布、传播与更新:为了促进指南的传播和临床应用,指南将在专业期刊上发表,发表后将以学术会议等形式在全国范围进行宣传。指南制订工作组将定期进行文献检索、证据更新和评价,计划每年对指南进行更新。

第二部分:肺癌的筛查

多年来国内外一直致力于通过筛查来实现肺癌的早诊早治,从而降低肺癌的相关死亡率。2011年美国国家肺癌筛查试验的随机对照研究结果显示,与X线检查相比,采用低剂量螺旋CT(low-dose computed tomography,LDCT)对肺癌高危人群进行筛查可使肺癌死亡率下降20%4。欧美多家医学组织的肺癌筛查指南均推荐在高危人群中采用LDCT进行肺癌筛查5, 6, 7。近年来,我国越来越多的医疗机构已开展或拟开展LDCT肺癌筛查。与西方国家相比,我国的肺癌发病危险因素更为复杂,除吸烟外,在二手烟、环境油烟等综合因素的影响下,我国女性非吸烟人群发生肺癌的比例远高于西方人群8,因此,在肺癌筛查的具体实践中必须考虑到东西方人群的差异。基于我国的肺癌筛查实践和既往的国内外筛查指南,本指南制订了如下参考意见。

一、筛查人群的选择
(一)年龄段(2A类推荐证据)

全国肿瘤统计数据显示,肺癌的年龄别发病率及死亡率在45岁之后显著增加9,因此,推荐肺癌筛查的起始年龄为45岁。

(二)肺癌的危险因素(2A类推荐证据)

肺癌筛查的获益随着肺癌发病风险的增加而增加,对高危人群进行筛查是目前国内外专家的共识。本指南对于高危人群的选择充分考虑了除年龄外的其他肺癌危险因素,结合中国人群肺癌的发病特点,推荐在符合年龄段的基础上,对含有下列危险因素之一的人群进行肺癌筛查。

1.吸烟:吸烟可显著增加肺癌的发病风险。吸烟人群的肺癌发病及死亡风险高于不吸烟人群,既往吸烟人群的肺癌发病和死亡风险亦显著升高10,同时,吸烟剂量和肺癌发病风险呈线性正相关趋势11。起始吸烟年龄越小、每日吸烟量越大、持续时间越长引发肺癌的相对危险度越大。建议吸烟量≥20包年的人群进行肺癌筛查。戒烟可使肺癌发病风险随着时间的推移而降低,但与从未吸烟的人相比,即使在戒烟超过15年后,患肺癌的风险仍高于从未吸烟者12。吸烟与鳞状细胞癌和小细胞肺癌(small cell lung cancer,SCLC)的关系相对更为密切13,鳞状细胞癌和SCLC常呈中央型生长,因此,重度吸烟人群若条件允许可进行荧光支气管镜筛查,同时开展戒烟宣传教育。

2.二手烟或环境油烟吸入史:亚裔人群中非吸烟女性的肺癌发生率显著高于欧美人群,推测可能与二手烟暴露和厨房等场所的环境油烟暴露有关。荟萃分析显示,二手烟暴露可显著增加肺癌的发生风险14。炒、炸等烹饪方式产生的厨房油烟可导致DNA损伤或癌变,是中国非吸烟女性罹患肺癌的重要危险因素之一15, 16, 17

3.职业致癌物质暴露史:长期接触氡18、砷19、铍20、铬21、镉22及其化合物等高致癌物质者更易罹患肺癌。石棉暴露可显著增加肺癌的发病风险23。另外,二氧化硅24和煤烟25也是明确的肺癌致癌物。

4.个人肿瘤史:既往罹患其他恶性肿瘤者可能携带异常基因突变,基因突变可增加肺癌的发病风险26。对于肺癌基因筛查的研究仍在进行中27

5.一二级亲属肺癌家族史:一级亲属被诊断为肺癌的个体患肺癌的风险明显升高28。有肺癌家族史的人群可能存在可遗传的肺癌易感位点29

6.慢性肺部疾病史:慢性阻塞性肺疾病30、肺结核31和肺纤维化32等慢性肺部疾病患者的肺癌发病率高于健康人群。支气管肺组织的慢性炎症及其在愈合过程中的鳞状上皮化生或增生可能发展成肺癌33

近年来,有研究发现使用风险模型进行肺癌高危人群筛选,相较于传统的风险因素筛选有更好的筛查效率。未来,更加完善的肺癌发病风险模型有望成为高危人群筛选的重要手段之一34, 35

二、筛查技术
(一)LDCT(1类推荐证据)

目前国内外的肺癌筛查指南均推荐采用LDCT用于肺癌筛查。多项研究均显示,与胸部X线比较,LDCT可显著提高肺癌的检出率并降低肺癌相关死亡率,具有较高的灵敏度和特异度36, 37, 38。本指南推荐采用LDCT进行肺癌筛查。

(二)其他技术(3类推荐证据)

对于可疑的气道病变,建议采用支气管镜进一步检查。对于重度吸烟的患者,条件允许的情况下,可行荧光支气管镜检查39。人工智能辅助技术可降低CT人工读片的压力,并在一定程度上提高肺部结节诊断的准确性40。通过外周血循环肿瘤细胞、外泌体、自身抗体、肿瘤游离DNA、microRNA等手段进行肺癌筛查的方法仍在探索中,肺癌自身抗体相关检测也可作为肺部结节危险分层的参考指标。辅助检测手段和LDCT筛查的联合应用可在一定程度上提高筛查的效果41, 42, 43, 44

三、筛查频率(2A类推荐证据)

建议肺癌筛查的间隔时间为1年,不推荐间隔时间>2年的筛查模式。年度筛查结果正常者,建议每1~2年继续筛查。

四、筛查组织人员(1类推荐证据)

实施肺癌筛查的关键是必须有多学科专家协作的团队45,推荐进行肺癌筛查的医疗机构建立影像科、呼吸内科、胸外科、肿瘤科等在内的多学科协作团队。

五、筛查CT质控和阅片测量要求(2B类推荐证据)
(一)CT质量控制

建议有条件的医疗机构使用16排及以上的多排螺旋CT进行LDCT肺癌筛查。受检者呈仰卧位,吸气末1次屏气完成扫描,扫描范围从肺尖至肋膈角。建议扫描矩阵设定不低于512×512,管电压100~120 kVp,管电流≤40 mAs。扫描后原始数据采用肺算法或标准算法行薄层重建,建议重建层厚为0.625~1.25 mm,层间有20%~30%重叠。肺结节的检测建议将薄层图像进行三维重建,采用最大密度投影重建,有助于结节形态的观察。

(二)阅片要求

建议使用DICOM格式在工作站或医学影像存档与通信系统(picture archiving & communication system,PACS)进行阅片,采用肺窗(窗宽1 500~1 600 HU,窗位-50~-600 HU)及纵隔窗(窗宽350~380 HU,窗位25~40 HU)分别进行阅片。建议采用多平面重组及最大密度投影阅片,多方位显示肺结节的形态学特征。与既往检查进行对比时建议采用图像对比而非报告,这对评估结节具体的大小、形态和密度变化十分重要。

(三)测量要求

(1)测量方式:<10 mm的结节长径由整体结节长短轴直径的平均值表示,≥10 mm的结节需要分别测量记录长短径。(2)测量值的单位:测量结果和均值需记录为最接近的整毫米数(四舍五入法)。(3)随访对比:判断结节的阶段性生长应使用目前及前次的CT扫描进行对比,但评估结节的长期生长时,推荐与既往的CT扫描进行对比。

六、筛查结果管理(2A类推荐证据)
(一)基线筛查结果管理建议

(1)无肺内非钙化性结节检出(阴性结果),或检出的非实性结节平均长径<8 mm,或实性结节/部分实性结节的实性成分平均长径<5 mm,建议进入下年度LDCT筛查。(2)检出的非实性结节平均长径≥8 mm,或实性结节/部分实性结节的实性成分平均长径≥5 mm,如无法排除恶性结节,建议随访或必要时抗感染治疗后复查高分辨率CT(high resolution computed tomography,HRCT);如结节完全吸收,建议进入下年度LDCT筛查;如结节部分吸收,3个月后复查HRCT;如继续吸收或完全吸收,建议进入下年度LDCT筛查;如无变化或增大,建议多学科会诊后决定是否进行临床治疗。对于高度怀疑恶性的结节,建议进行治疗。

(二)年度筛查结果管理建议

(1)如筛查结果为阴性或上年度检出结节无变化,建议进入下年度LDCT筛查;(2)如上年度检出结节增大或实性成分增多,建议进行临床治疗;(3)检出新发非钙化结节,如结节平均长径<5 mm,建议6个月后复查HRCT,如结节未增大,建议进入下年度筛查;如增大,建议多学科会诊后决定是否进行临床治疗或进入下年度筛查。如结节平均长径≥5 mm,建议随访或必要时抗感染治疗后复查HRCT,如结节完全吸收,建议进入下年度筛查;如结节部分吸收,6个月后复查HRCT,如继续吸收或完全吸收,建议进入下年度筛查;如无变化或增大,建议多学科会诊后决定是否进行临床治疗。

(三)多发结节的管理

对于多发结节的随访频率应基于最大/最可疑的结节进行评估,且每个结节应独立进行评估,除非病理学明确为转移。对于高度怀疑转移性病灶应考虑进行病理学活检。条件允许的情况下可对多个病灶进行病理学评估。对于患者因多发结节导致治疗方案选择困难时,建议采用多学科讨论方式确定治疗方案。

(四)假阳性与过度诊断

尽管肺癌筛查可降低肺癌死亡率,但筛查仍存在一些潜在的危害,如假阳性结果,可导致不必要的有创检查,并进一步导致过度诊断和过度治疗46。尤其2021版WHO肺肿瘤组织学分型已将原位腺癌(adenocarcinoma in situ,AIS)和肺不典型腺瘤样增生(atypical adenomatous hyperplasia,AAH)归入腺样前体病变,因此对于筛查发现肺部结节的处理更应谨慎47。故建议筛查机构通过完整的说明及介绍使筛查人群充分了解肺癌筛查的益处、局限性和潜在的危害。

(五)参与度与依从性

肺癌筛查中,高危人群的参与度与依从性是保证筛查顺利实施的重要因素,近年来越来越被重视。建议可通过患者教育及科普等形式提高社区居民对筛查的认识,以保证较高的筛查参与度与依从性48, 49, 50

(六)戒烟建议

在肺癌筛查中建议开展戒烟宣传教育,对每位吸烟的筛查对象都应建议戒烟,必要时可建议戒烟门诊就诊,以提供相应的医疗干预及药物治疗。同时,告知筛查不应被视为戒烟的替代措施。

肺癌筛查的人群选择见图1,基线筛查出肺结节管理流程见图2,年度筛查肺结节管理流程见图3

点击查看大图
图1
肺癌筛查的人群选择
点击查看大图
图1
肺癌筛查的人群选择
点击查看大图
图2
肺癌基线筛查出结节的管理流程
点击查看大图

注:LDCT为低剂量螺旋CT;HRCT为高分辨率CT;NS为非实性结节;S为实性结节;PS为部分实性结节;阴性结果为无肺内非钙化性结节检出

图2
肺癌基线筛查出结节的管理流程
点击查看大图
图3
肺癌年度筛查管理流程及结节管理
点击查看大图

注:LDCT为低剂量螺旋CT;HRCT为高分辨率CT;阴性结果为无肺内非钙化性结节检出

图3
肺癌年度筛查管理流程及结节管理
第三部分:肺癌的诊断

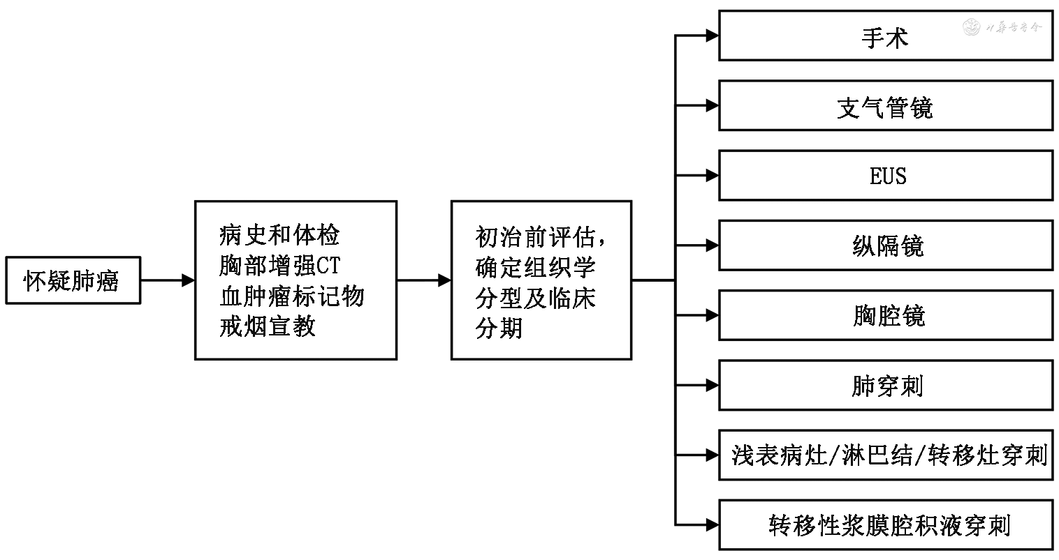
肺癌诊断流程见图4

点击查看大图
图4
肺癌诊断流程图
点击查看大图

注:EUS为超声内镜检查术;对于高度怀疑Ⅰ期或Ⅱ期肺癌患者,应权衡活组织检查风险和对治疗方案制订的帮助,决定是否在手术前进行活组织检查。除手术风险较高的情况外,临床高度怀疑Ⅰ期或Ⅱ期肺癌手术前不需要活组织检查。若在术前未获得组织诊断,在肺叶切除、双肺叶切除、全肺切除之前有必要术中诊断。根据患者个体情况,应选择创伤最小且最高效率的活组织检查方法。对于可手术患者,推荐支气管镜检查和纵隔分期(纵隔镜)于手术前和(或)手术中(在同一麻醉程序中)进行,不作为单独步骤

图4
肺癌诊断流程图
一、肺癌的临床表现

中央型肺癌可表现出相应的临床症状及体征,包括咳嗽、咳痰、咯血、喘鸣、气急、胸痛、声音嘶哑、吞咽困难、上腔静脉综合征、膈肌麻痹、胸腔和心包积液、Pancoast综合征等。远处转移可因转移部位不同而出现不同的局部和全身症状。周围型肺癌早期常无呼吸道症状,随着病情的发展,可出现相应的呼吸道症状或转移引起的相关症状。少数肺癌患者可出现一些少见的并非由肿瘤直接侵犯或转移引起的症状和体征,称副癌综合征,常表现为胸部以外的脏器相关症状,如高钙血症、抗利尿激素分泌异常综合征、异位库欣综合征、神经肌肉功能异常、血液系统异常等。

二、肺癌的辅助影像学检查

肺癌的诊治过程中,建议根据不同的检查目的,合理、有效地选择1种或多种影像学检查方法。

肺癌的医学影像学检查方法主要包括X线、CT、MRI、正电子发射计算机断层扫描(positron emission tomography-computed tomography,PET-CT)、超声、核素显像等方法。影像学检查主要用于肺癌诊断、分期、疗效监测、再分期及预后评估等。

(一)胸部X线摄影

胸部X线摄影是胸部的基本检查方法,通常包括胸部正、侧位片。发现胸部X线影像异常时,应有针对性地选择进一步的影像检查方法。虽然X线摄影空间分辨率较高,但是密度分辨率低于CT,目前多用于常规检查或胸部术后复查等。

(二)胸部CT

胸部CT可有效检出早期周围型肺癌、明确病变所在的部位和累及范围,是目前肺癌诊断、分期、疗效评价和随诊的主要影像学检查手段51。CT检查的优势:(1)密度分辨率高,可检出长径仅2 mm以上的微小结节及胸部X线摄影时隐秘或重叠区部位(如心影后、横膈上、纵隔旁、锁骨及肋骨投影区下)的病灶;(2)容积采集,通过CT,特别是HRCT薄层重组和三维重建可全面分析并发现对良恶性肿瘤有鉴别意义的影像学特征,也有助于精准随访;(3)对比剂增强检查可提供功能信息和全面评估,使用对比剂除了可提高病灶的定性能力、显示实性病灶的血供情况,还可帮助检出、区分血管和肺门及纵隔有无增大淋巴结,对做出更准确的肺癌临床分期和疗效评价、判断手术切除的可能性等有重要意义。

(三)MRI检查

MRI一般不用于肺癌原发灶的常规检查,但可选择性用于以下情况:判断胸壁或纵隔受侵情况,显示肺上沟瘤与臂丛神经及血管的关系,长径>8 mm疑难实性肺结节的鉴别诊断等。MRI检查在肺癌精准疗效评价中有重要潜在价值。另外,推荐使用增强MRI检查判定有无脑转移、局部可疑骨转移及可疑脊髓转移。

(四)PET-CT检查

PET-CT是诊断肺癌、分期与再分期、手术评估、放疗靶区勾画(尤其合并肺不张或有静脉CT造影禁忌证时)、疗效和预后评估的最佳方法之一。PET-CT对于脑和脑膜转移诊断的敏感度相对较差,必要时需与脑部增强MRI联合诊断以提高检出率。推荐有条件者进行PET-CT检查52, 53

(五)超声检查

超声检查常用于检查肺癌患者腹部脏器及浅表淋巴结有无异常,对浅表淋巴结、邻近胸壁的肺内病变或胸壁病变可进行超声引导下穿刺活检,还可用于检查有无胸腔积液及心包积液,并可进行超声定位抽取积液。

(六)骨扫描

骨扫描是判断肺癌患者有无骨转移的常规检查,是筛查骨转移的首选方式。当骨扫描检查发现可疑骨转移时,可行局部MRI检查等进一步确认。

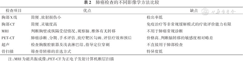
对肺癌患者进行分期诊断时,有条件者可进行PET-CT和头部增强MRI检查,亦可根据当地情况进行胸部增强CT、腹部增强CT或超声(检查范围需包括锁骨上淋巴结)、头部增强CT或MRI、全身骨扫描检查。不同影像学检查方法的优缺点见表2

点击查看表格
表2

肺癌检查的不同影像学方法比较

表2

肺癌检查的不同影像学方法比较

检查项目优点缺点
胸部X线简便、放射损伤小检出率低
胸部CT简便、灵敏度高免疫治疗等非常规缓解模式的疗效评价能力有限
MRI判断胸壁或纵隔受侵情况,观察脑、椎体有无转移不用于肺癌常规诊断
PET-CT肺癌诊断、分期、手术评估、放疗靶区勾画、评估疗效和预后价格高、判断脑转移的敏感度相对略差
超声检查胸腹腔脏器及浅表淋巴结,指导定位穿刺不直接用于肺部检查
骨扫描筛查骨转移的首选方式特异度低

注:MRI为磁共振成像;PET-CT为正电子发射计算机断层扫描

三、获取肺癌细胞学或组织学检查技术

获取病理学标本时,若条件允许,除细胞学取材外,建议尽可能获取组织标本,除用于诊断外,还可以进行基因检测。

(一)痰液细胞学检查

痰液细胞学检查是诊断中央型肺癌非常简单方便的无创诊断方法之一,但有一定的假阳性和假阴性可能,且分型较为困难。

(二)胸腔穿刺术

胸腔穿刺术可以获取胸腔积液进行细胞学检查,以明确病理和进行肺癌分期。胸腔积液离心沉淀的细胞块行石蜡包埋、切片和染色,可提高病理阳性诊断率。对位于其他部位的转移性浆膜腔积液亦可行穿刺获取病理证据。

(三)浅表淋巴结和皮下转移病灶活组织检查

对于肺部占位怀疑肺癌者,如发现浅表皮下病灶或浅表淋巴结肿大,可进行活检以获得病理学诊断。

(四)经胸壁肺穿刺术

在CT或超声引导下经胸壁肺穿刺是诊断周围型肺癌的首选方法之一。

(五)支气管镜检查

支气管镜检查是肺癌的主要诊断工具之一。支气管镜可进入4~5级支气管,帮助肉眼观察近端约1/3的支气管黏膜,并通过活检、刷检以及灌洗等方式进行组织学或细胞学取材,活检、刷检以及灌洗联合应用可以提高检出率。常规支气管镜检查的不足主要包括:(1)检查范围有限,对于外周2/3的呼吸道无法进行肉眼观察;(2)对于支气管腔外病变及淋巴结等无法直接观察;(3)对于呼吸道黏膜上皮异型细胞增生及原位癌的诊断率不高。荧光支气管镜是利用肿瘤组织的自体荧光特性有别于正常组织这一原理开发出的气管镜检查技术,联合常规气管镜检查可明显提高对上皮细胞癌变和浸润性肺癌的诊断。对于常规支气管镜无法观察到的病灶,可根据病灶的部位和不同单位的具体条件,通过细或超细支气管镜、X线透视、径向超声探头、电磁导航支气管镜等引导支气管镜技术以获得病理结果。

(六)经支气管镜针吸活检术(transbronchial needle aspiration,TBNA)和超声支气管镜引导下经支气管针吸活检术(endobronchial ultrasound-guided transbronchial needle aspiration,EBUS-TBNA)

传统TBNA根据胸部病灶CT定位操作,对术者技术要求较高,不作为常规推荐的检查方法,有条件的医院可开展。EBUS-TBNA可在超声引导下实时行胸内病灶及纵隔、肺门淋巴结穿刺,更具安全性和可靠性。当怀疑纵隔和肺门淋巴结存在转移可能而其他分期手段难以确定时,推荐采用EBUS-TBNA等有创手段明确淋巴结状态。

(七)纵隔镜检查

纵隔镜检查取样较多,是鉴别伴纵隔淋巴结肿大的胸部良恶性疾病的有效方法,也是评估肺癌分期的方法之一,但操作创伤及风险相对较大。

(八)胸腔镜

内科胸腔镜可用于不明原因的胸腔积液、胸膜疾病的诊断。外科胸腔镜可有效地获取病变肺组织,对于经支气管镜和经胸壁肺穿刺术等检查方法无法取得病理标本的肺癌,尤其是肺部制订微小结节病变,通过胸腔镜下病灶切除,即可明确诊断。对考虑为中晚期肺癌的患者,在其他检查方法无法明确病理的情况下,也可以采用胸腔镜行肺内病灶、胸膜活组织检查,为全面治疗方案提供可靠依据。

四、肺癌的血清学实验室检查

血清学检查有助于肺癌的辅助诊断、疗效判断和随访监测。

目前推荐常用的原发性肺癌标志物有癌胚抗原(carcinoma embryonic antigen,CEA)、神经元特异性烯醇化酶(neuron-specific enolase,NSE)、细胞角蛋白19片段抗原(cytokeratin 19 fragment antigen21-1,CYFRA21-1)、胃泌素释放肽前体(pro-gastrin-releasing peptide,ProGRP)、鳞状上皮细胞癌抗原(squamous cell carcinoma antigen,SCCA)等。肿瘤标志物联合检测可提高其在临床应用中的灵敏度和特异度。

肺癌的诊断通常需要结合影像学和病理学检查。虽然肺癌血清肿瘤标志物的灵敏度和特异度不高,但其升高有时可早于临床症状的出现。因此,检测肺癌相关的肿瘤标志物,有助于辅助诊断和早期鉴别诊断并预测肺癌病理类型。肿瘤标志物水平与肿瘤负荷和分期有一定关联,推荐在首次诊断及开始治疗前行肿瘤标志物检测了解其基线水平,监测治疗后动态变化可在肿瘤的疗效和预后判断中发挥一定作用。在对肿瘤患者长期监测过程中,改变肿瘤标志物检测方法可导致结果差异,因此,不同检测方法的肿瘤标志物结果不宜直接比较。注意排除饮食、药物、合并疾病等其他因素对检测结果的影响。对于影像学检查无明确新发或进展病灶而仅仅肿瘤标志物持续升高的患者,建议寻找原因,警惕有疾病复发或进展的可能,需密切随访。

(一)SCLC

NSE和ProGRP是诊断SCLC的首选指标。NSE由中枢或外周神经元以及神经外胚层性肿瘤分泌,当组织学结果无法确诊时,NSE可以辅助支持SCLC的诊断54, 55;溶血会显著影响NSE检测结果,应在60 min内与红细胞分离检测,防止假性升高。ProGRP作为单个标志物对SCLC诊断的特异度优于其他标志物,且与SCLC分期呈正相关,有助于鉴别SCLC和良性肺部疾病56, 57。ProGRP浓度升高也会出现在肾功能不全的患者中,其水平与血清肌酐有关,因此,当ProGRP水平升高而与患者临床症状不相符时,应首先评估患者的血清肌酐水平58

(二)非小细胞肺癌(non-small cell lung cancer,NSCLC)

在患者的血清中,CEA、SCCA和CYFRA21-1水平的升高有助于诊断NSCLC。CEA在肺腺癌和非神经内分泌大细胞肺癌中升高最为明显,且灵敏度较高。但需注意CEA增高还可见于消化道肿瘤和肺间质纤维化等。联合检测CYFRA21-1和CEA可以提高对肺腺癌诊断的灵敏度和特异度59, 60。长期吸烟人群CEA水平可能略高于健康人群。CYFRA21-1也是NSCLC的敏感指标之一,应注意外伤和唾液污染以及在肾功能衰竭的患者中CYFRA21-1可能会出现假性升高。SCCA对鳞状上皮肿瘤如肺鳞状细胞癌有较高的特异度,可以辅助组织学诊断61。然而,单一的标志物并不能鉴别SCLC和NSCLC。约10%的NSCLC对神经内分泌标志物中至少1种存在免疫反应62。若联合检测NSE、ProGRP、CYFRA21-1、CEA和SCCA等指标,可提高鉴别准确率。

第四部分:肺癌的病理学评估
一、病理学亚型
(一)病理学评估

病理学评估的目的在于明确病变性质并为临床病理分期提供相关信息,同时还包括分子检测标本的质量控制。病理学评估标本类型包括活检标本、细胞学标本、手术切除标本及拟进行分子检测的其他标本63

1.活检标本或细胞学标本:(1)依据2021年版WHO分类诊断64, 65,病理诊断同时尽可能保留足够标本进行分子生物学和免疫治疗相关检测(1类推荐证据);(2)治疗后疾病进展的患者再次活检时,在明确组织类型前提下,根据诊治需求做相应的分子病理检测和免疫治疗相关检测(2A类推荐证据);(3)争取明确组织亚型,当标本无明显分化或表型特征时才可诊断非小细胞癌非特指型(non-small cell carcinoma-not otherwise specified,NSCC-NOS;2A类推荐证据);(4)对于细胞学标本,尽可能同时制作细胞蜡块(2B类推荐证据)。

2.手术切除标本:手术切除标本用于明确肿瘤的性质和组织类型、肿瘤分期、分子病理检测和预后相关信息,包括肿瘤大小、血管侵犯、淋巴管侵犯、神经周围侵犯、胸膜侵犯、手术切缘是否有肿瘤组织、气腔内播散(spread through air spaces,STAS)及淋巴结转移等(2A类推荐证据)。(1)淋巴结转移数目及部位需要在报告内详细标明,原发肿瘤浸润至邻近淋巴结应诊断为淋巴结转移;(2)可疑胸膜侵犯时应使用弹力纤维特殊染色进一步证实;(3)STAS是肺癌术后复发的高危因素,与预后不良相关(2A类推荐证据)。STAS是指主肿瘤边缘外的肺实质中第一层肺泡腔和(或)以远的肺泡腔内存在肿瘤细胞,可以表现为微乳头、实性细胞团、单个散在细胞等形式,至少应有2个STAS簇,并排除各种人为假象;但不推荐在活检样本与冰冻切片中诊断STAS,因可能存在局限性或假象;(4)对肿瘤大小以及肿瘤与手术切缘、周围组织等的距离应当进行准确测量,测量精度为毫米;(5)对于肺内多发病灶,建议按照国际分类标准推荐的方法评估各病灶的关系。

3.新辅助治疗后肺癌手术切除标本病理评估66, 67:NSCLC采用新辅助治疗(如化疗、放化疗、分子靶向治疗、免疫治疗或未来新疗法,单药或者联合给药),病理学评估能够较准确反映临床疗效,是新辅助治疗后疗效评估的重要方法。对所有带瘤床的切片采用半定量评估方法综合评估瘤床内的主要成分百分比,目前推荐评估3种主要成分,包括残存活肿瘤细胞、坏死和间质(间质主要为纤维组织和炎性病变),3种成分之和为百分之百。主要病理缓解是指新辅助治疗后原发灶瘤床内的残存活肿瘤细胞的百分比≤10%,无论淋巴结内有无活肿瘤细胞残存;病理完全缓解是指新辅助治疗后原发灶瘤床内和淋巴结内均无残存活肿瘤细胞。目前,对于淋巴结病理反应评估的临床意义尚不明确。报告可对肿瘤床间质淋巴细胞种类及三级淋巴结构加以标注(3类推荐证据)。

NSCLC新辅助治疗后病理分期采用美国癌症联合会第9版TNM分期系统,T分期中肿瘤大小调整为残存肿瘤的大小,N分期需要根据淋巴结内有无肿瘤细胞归入相应N分期,即国际肺癌研究协会(International Association for Study of Lung Cancer,IASLC)病理委员会专家推荐的yp-TNM分期66

(二)病理组织学类型

组织学分型采用2021年版WHO肺肿瘤组织学分型标准64, 65

1.组织标本诊断原则(1类推荐证据)

(1)鳞状细胞癌:鳞状细胞癌是出现角化和(或)细胞间桥或表达鳞状细胞分化标志的上皮性恶性肿瘤。鳞状细胞癌分为鳞状细胞癌、非特指(包括角化型、非角化型和基底样鳞状细胞癌)和淋巴上皮癌。淋巴上皮癌为低分化的鳞状细胞癌伴有数量不等的淋巴细胞、浆细胞浸润,EB病毒常常阳性,需注意与鼻咽癌肺转移鉴别。

(2)鳞状细胞前体病变:包括鳞状非典型增生和原位鳞状细胞癌。

(3)腺癌:腺癌包括微浸润性腺癌(minimally invasive adenocarcinoma,MIA)、浸润性非黏液腺癌、浸润性黏液腺癌、胶样腺癌、胎儿型腺癌和肠型腺癌。MIA是指肿瘤以贴壁型成分为主,且浸润成分最大径≤5 mm。MIA肿瘤大小≤30 mm且均无胸膜、支气管、脉管侵犯、肿瘤性坏死以及STAS。肺浸润性非黏液腺癌为形态学或免疫组织化学具有腺样分化的证据。常见亚型包括贴壁型、腺泡型、乳头型、微乳头型和实体型,常为多个亚型混合存在。病理诊断按照各亚型所占比例从高至低依次列出,各种亚型所占比例以5%为增量。手术样本中浸润性非黏液性腺癌分级参考IASLC病理委员会所提出的标准,即根据腺癌中占优势的组织学类型以及高级别结构的占比分成3级,1级为高分化,2级为中分化,3级为低分化。高分化为贴壁为主型,无高级别成分或者高级别成分<20%;中分化为腺泡或乳头为主型,无高级别成分或者高级别成分<20%;低分化为任何组织学类型腺癌伴有≥20%的高级别成分。高级别结构包括实体型、微乳头型、筛状和(或)复杂腺体结构(即融合腺体或单个细胞在促结缔组织增生的间质中浸润)。

(4)腺性病变前体病变:包括AAH和AIS。AAH和AIS的诊断都是基于肿瘤完全取材并经过病理评估,小活检标本及细胞学标本不能诊断,术中冰冻诊断也会存在诊断局限性。

(5)腺鳞癌:指含有腺癌和鳞状细胞癌2种成分,每种成分占全部肿瘤占比≥10%。

(6)神经内分泌肿瘤:包括神经内分泌瘤(neuroendocrine tumors,NETs)和神经内分泌癌(neuroendocrine carcinomas,NECs);其中NETs包括典型类癌和不典型类癌,NECs包括SCLC和大细胞神经内分泌癌(large cell neuroendocrine carcinoma,LCNEC)。SCLC转化也可以是表皮生长因子受体(epidermal growth factor receptor,EGFR)突变或其他NSCLC驱动基因突变酪氨酸激酶抑制剂(tyrosine kinase inhibitor,TKI)治疗后的耐药机制之一。复合型SCLC是指SCLC合并NSCLC的任何一种组织学类型。合并大细胞并且大细胞成分占比≥10%时,诊断为复合型SCLC/LCNEC或SCLC/大细胞癌,合并其他NSCLC无比例要求。复合型LCNEC指LCNEC伴其他NSCLC成分68, 69。核分裂及坏死指标是区分4种神经内分泌肿瘤类型的主要病理指标(1类推荐证据)。增殖指数Ki-67在小活检标本中鉴别NETs和NECs有帮助(2A类推荐证据)69, 70, 71。神经内分泌标志物仅用于形态学怀疑神经内分泌肿瘤的病例。4种神经内分泌肿瘤特点见表3

点击查看表格
表3

4种神经内分泌肿瘤的特点

表3

4种神经内分泌肿瘤的特点

分类级别平均年龄(岁)性别倾向与吸烟关系诊断标准
核分裂数(个/2 mm2坏死神经内分泌形态Ki-67增殖指数(%)TTF-1P40表达合并非小细胞成分
典型类癌低级别50~59不明显<2<5通常外周型阳性,中央型阴性阴性
不典型类癌中级别50~59不明显2~10无/局灶<30通常外周型阳性,中央型阴性阴性
LCNEC高级别60~69非常密切>10(中位数70)30~100阳性(70%)阴性复合型LCNEC切除标本中最高达25%
SCLC高级别60~69极为密切>10(中位数80)30~100阳性(85%)阴性复合型SCLC切除标本中最高达25%

注:LCNEC为大细胞神经内分泌癌;SCLC为小细胞肺癌;TTF-1为甲状腺转录因子-1

(7)大细胞癌:大细胞癌为一种未分化非小细胞癌,在细胞形态、组织结构、免疫组织化学方面缺乏小细胞癌、鳞状细胞癌、腺癌以及巨细胞癌、梭形细胞癌、多形性癌的特点,是排除性诊断。

(8)肉瘤样癌:肉瘤样癌包括多形性癌、癌肉瘤和肺母细胞瘤等,多形性癌是包含至少10%梭形或巨细胞成分的NSCLC,或完全为梭形细胞癌或巨细胞癌成分。癌肉瘤是混合肉瘤成分的NSCLC。肺母细胞瘤包含低级别胎儿型腺癌及原始间充质成分的双向分化性肿瘤。

(9)其他上皮源性肿瘤:胸部SMARCA4缺失未分化肿瘤(SMARCA4-deficient undifferentiated tumor,SMARCA4-UT)是一种高级别恶性肿瘤,主要累及成年人胸部,具有显著男性倾向,多发生在重度吸烟者,并且具有吸烟相关基因改变,组织学表现为未分化或横纹肌样表型并伴有SMARCA4缺失。SMARCA4-UT多呈侵袭性生长,预后差,通常对细胞毒性化疗无效。5%~10%的经典NSCLC以及部分甲状腺转录因子(TTF-1)阴性的NECs(SCLC和LCNEC)存在SMARCA4表达缺失72, 73,其临床意义有待进一步研究。伴睾丸核蛋白基因重排的中线癌[nuclear protein in testis(NUT)carcinoma]为一种低分化癌,组织学表现为单一形态的小-中等大小未分化细胞,伴有突然角化。肿瘤有15q14的NUTM1基因重排,表达睾丸核蛋白。NUT癌极具侵袭性,临床易误诊,通常对细胞毒性药物化疗疗效欠佳,部分研究支持免疫治疗联合化疗存在一定价值,靶向BRD4的溴结构域和超末端结构域(bromodomain and extraterminal,BET)小分子抑制剂治疗NUT癌的临床研究正在进行中。其他少见类型请参阅2021年版WHO分类。

(10)转移性肿瘤:肺是全身肿瘤的常见转移部位,应注意除外转移性肿瘤。免疫组织化学有助于鉴别组织来源,如肺(TTF-1和Napsin A)、乳腺(GCDFP15、Mammaglobin和GATA-3)、肾细胞癌(PAX8和RCC)、胃肠道(CDX2和Villin)、前列腺(NKX3.1和前列腺特异性抗原)和间皮(WT-1、Calretinin、D2-40和GATA-3)等(2A类推荐证据)。

2.细胞学标本诊断原则(2A类推荐证据):(1)尽可能少使用NSCC-NOS的诊断;(2)当有配对的细胞学和活组织检查标本时,应综合诊断以达到一致性;(3)肿瘤细胞或可疑肿瘤细胞的标本,均应尽可能制作细胞学蜡块;(4)细胞学标本分型不建议过于细化,仅作腺癌、鳞状细胞癌、NECs或NSCC-NOS分型即可。

二、免疫组织化学检测(1类推荐证据)
(一)原则

对于小活检标本谨慎使用免疫组织化学染色,以便保留组织用于治疗相关检测。

(二)神经内分泌标志物

常用神经内分泌标志物抗体包括Syn、CgA、CD56和INSM1,转录因子ASCL1、NEUROD1、YAP1及POU2F3免疫组织化学染色对SCLC分子分型有帮助,但相关内容仍处于探索研究阶段,其中POU2F3对于SCLC鉴别诊断有帮助,特别是在经典神经内分泌标志物阴性的情况下74, 75(2B类推荐证据)。大部分SCLC有RB蛋白丢失和p53过表达或不表达。Ki-67是鉴别SCLC和不典型类癌的重要指标,尤其是针对难以计数核分裂的小活检标本,Ki-67在SCLC中一般为30%~100%,在类癌中<30%。

(三)形态学不明确的肺癌

活检标本使用1个腺癌标志物TTF-1和1个鳞状细胞癌标志物(P40)可以解决绝大部分NSCLC的分型问题6365。对于手术标本:(1)使用一组抗体鉴别腺癌、鳞状细胞癌76, 77, 78;(2)当出现神经内分泌形态时,用一组分子标志物证实神经内分泌分化;(3)对于分化差的癌或恶性肿瘤,可行NUT、SMARCA4(BRG-1)和(或)INI-1、SOX-2等免疫组织化学检测69, 70,以除外NUT癌、SMARCA4-UT等少见组织学类型;(4)对于具有明显淋巴细胞浸润的非角化型鳞状细胞癌进行EBER原位杂交检测。

(四)晚期NSCLC

对于晚期NSCLC,与驱动基因检测同样重要的是应检测程序性细胞死亡配体1(programmed death-ligand 1,PD-L1)的表达情况;间变性淋巴瘤激酶(anaplastic lymphoma kinase,ALK)(Ventana,D5F3)免疫组织化学检测是指导ALK阳性NSCLC靶向治疗的重要依据(1类推荐证据)。

三、分子病理学检测
(一)标本类型

除酸处理的标本外,甲醛固定、石蜡包埋标本、细胞块和细胞涂片均适用于分子检测79, 80, 81, 82, 83。所有待检测组织学和细胞学标本需经过病理医师质控,评估肿瘤类型、细胞含量、坏死率,筛选适合分子检测的组织学类型,并确保有足量肿瘤细胞提取DNA或RNA(1类推荐证据)。如具备条件可进行肿瘤富集操作(2A类推荐证据)。

(二)基本原则

1.尽量保留足够组织进行分子检测:标本常规组织学诊断后尽量保留足够组织进行分子生物学检测,根据分子分型指导治疗84(1类推荐证据);晚期NSCLC组织学诊断后需保留足够组织进行分子生物学检测,根据分子分型指导治疗82, 83, 84, 85, 86, 87, 88, 89, 90(2A类推荐证据)。

2.含腺癌成分的NSCLC分子检测说明:含腺癌成分的NSCLC,无论其临床特征(如吸烟史、性别、种族或其他等),应常规行EGFR、ALK重排、ROS1重排、BRAF V600突变、RET重排、MET14外显子跳跃突变、NTRK1/2/3重排的分子生物学检测(1类推荐证据),ⅠB~Ⅲ期术后患者手术病理标本需常规行EGFR突变检测(1类推荐证据)。检测方法应选择经国家官方批准的试剂和平台设备,也可使用获官方批准的二代测序(next generation sequencing,NGS)检测试剂平台。组织有限和(或)不足以进行分子生物学检测时,可利用血浆游离DNA检测EGFR突变(2A类推荐证据)79, 80

3.NSCLC推荐必检基因:NSCLC推荐检测必检基因为EGFR、ALK、ROS1、RET、BRAF V600e和MET14外显子跳跃突变、KRAS、NTRK(1类推荐证据),扩展基因包括MET扩增或过表达、HER2突变等(2A类推荐证据)79, 80。采用经过验证的NGS平台或RT-PCR多基因联检平台可同时检测全部必检基因和扩展基因;若组织标本不可及,可考虑利用血浆循环肿瘤DNA(circulating tumor DNA,ctDNA)进行检测(2B类推荐证据)。

4.耐药后基因检测:对于EGFR-TKI耐药患者,建议二次活组织检查进行继发耐药基因检测:(1)EGFR T790M检测;对于一/二代EGFR-TKI耐药后无法获取组织的患者,可用ctDNA行EGFR T790M检测79, 80(2A类推荐证据)。当ctDNA阴性时,仍应建议患者行组织检测以明确EGFR T790M突变状态。(2)MET扩增检测(2B类推荐证据)。

原发肿瘤和转移病灶均适于驱动基因检测(1类推荐证据)79, 8091, 92, 93

5.DNA+RNA双检:临床实践中,利用基于DNA的检测技术对标本进行一次性NGS检测较为普遍,而基于RNA的检测技术对融合基因检出可能更具优势。考虑到肺癌患者肿瘤组织获取有限、治疗的及时性以及检测的经济性,建议有条件的医疗机构可对NSCLC的甲醛固定、石蜡包埋标本进行一次同步基于RNA与DNA的驱动基因变异(融合/突变)检测。

6.肿瘤免疫治疗患者的筛选方法:(1)免疫组织化学检测NSCLC的PD-L1表达情况可发现可能对免疫治疗有效的患者94。免疫组织化学检测PD-L1有多种克隆号的抗体,对应不同的治疗药物,判定标准需参阅各试剂盒的使用说明,负责诊断的病理医师需通过相应的判读培训(2B类推荐证据)95, 96, 97。除晚期不可手术肺癌驱动基因阴性的NSCLC病例需要进行PD-L1表达检测以外,涉及NSCLC新辅助或术后辅助免疫治疗的患者,推荐进行PD-L1免疫组织化学检测(1类推荐证据)。(2)肿瘤突变负荷(tumor mutation burden,TMB)可能是预测免疫治疗效果的又一标志物98, 99。目前,在TMB检测方法及阈值的选择上尚无统一的标准(3类推荐证据)。

第五部分:肺癌的分期治疗原则

外科手术根治性切除是Ⅰ、Ⅱ期NSCLC的推荐优选局部治疗方式。

Ⅲ期NSCLC是一类异质性明显的肿瘤。根据IASLC第9版TNM分期,Ⅲ期NSCLC分为ⅢA期、ⅢB期、ⅢC期。ⅢC期和绝大部分ⅢB期归类为不可切除(包括肿瘤学不可切除以及解剖学不可切除)的Ⅲ期NSCLC,治疗以根治性同步放化疗为主要治疗模式(1类推荐证据)。ⅢA期和少部分ⅢB期NSCLC的治疗模式分为肿瘤学不可切除和可切除。对于不可切除者,治疗以根治性同步放化疗为主;对于可切除者,治疗模式为以外科为主的综合治疗(2A类推荐证据)。

Ⅳ期NSCLC患者的全身治疗建议在明确患者NSCLC病理类型(鳞或非鳞)、驱动基因突变状态和PD-L1表达后,进行美国东部肿瘤协作组(Eastern Cooperative Oncology Group,ECOG)功能状态(performance status,PS)评分(表4)的基础上,选择适合患者的系统治疗方案。

点击查看表格
表4

美国东部肿瘤协作组功能状态评分原则

表4

美国东部肿瘤协作组功能状态评分原则

评分(分)状态
0活动能力完全正常,与起病前活动能力无任何差异
1能自由走动及从事轻体力活动,包括一般家务或办公室工作,但不能从事较重的体力活动
2能自由走动及生活自理,但已丧失工作能力,日间不少于一半时间可以起床活动
3生活仅能部分自理,日间50%以上时间卧床或坐轮椅
4卧床不起,生活不能自理
5死亡
第六部分:肺癌的治疗
一、Ⅰ、Ⅱ期NSCLC的综合治疗(图5
点击查看大图
图5
Ⅰ、Ⅱ期非小细胞肺癌治疗流程图
点击查看大图

注:R0为完整切除切缘;R1为镜下发现不完整切除切缘;R2为肉眼可见肿瘤残余;高危因素包括低分化肿瘤(不含分化良好的神经内分泌肿瘤,含其他神经内分泌肿瘤)、脉管侵犯、脏层胸膜侵犯、气腔内播散、姑息性切除、病理亚型以实体型或微乳头为主,以上因素独立来看不一定为高危指征,在决定辅助治疗时需要纳入整体考量;Ⅱ期患者可考虑术前接受新辅助治疗

图5
Ⅰ、Ⅱ期非小细胞肺癌治疗流程图
(一)基本原则

根治性外科手术切除(解剖性肺切除和纵隔淋巴结清扫或采样)是早期NSCLC的推荐首选局部治疗方式。

(二)外科治疗的重要性

外科医师应积极参与对患者临床分期、切除可能性的判断和功能评估,根据肿瘤进展程度和患者的功能状况决定手术指征和手术方式。高危患者身体功能状况可能无法耐受根治性手术切除时,应首先由包括外科医师在内的多学科团队进行讨论,决定其他局部治疗方式,如立体定向放疗(stereotactic body radiotherapy,SBRT)、冷冻和射频消融等。

(三)手术方式

1.原则:完整彻底切除是保证手术根治性、分期准确性、加强局部控制和长期生存的关键。对于驱动基因阴性可切除的Ⅱ~ⅢB期(第9版TNM分期)NSCLC可使用化疗100或纳武利尤单抗联合含铂双药化疗(肿瘤长径≥4 cm或淋巴结阳性,1类推荐证据)101或化疗联合特瑞普利单抗治疗102(1类推荐证据)进行新辅助治疗,新辅助治疗后进行根治性手术切除。

2.手术方式:解剖性肺叶切除仍是标准术式103(1类推荐证据)。LCSG821前瞻性研究结果显示,T1期肺癌肺叶切除的局部复发率明显低于亚肺叶切除,生存率显著高于亚肺叶切除,因此,目前早期肺癌的标准术式仍为解剖性肺叶切除104, 105, 106(1类推荐证据)。对于部分中央型肺癌,在手术技术能够保证切缘的情况下,支气管和(或)肺动脉袖式肺叶切除围手术期风险小而疗效优于全肺切除,为推荐术式107, 108, 109, 110, 111(1类推荐证据)。亚肺叶切除:包括解剖性肺段切除术和楔形切除术。(1)解剖性肺段切除:CALGB140503研究提示,对于外周型、长径≤2 cm的NSCLC,在证实了肺门和纵隔淋巴结阴性后,亚肺叶切除5年无病生存率和5年生存率与肺叶切除相似,肺功能保留较之肺叶切除略有提高112。JCOG0802研究提示,对于外周型、长径≤2 cm、薄层扫描CT上实性成分占比(consolidation tumor ratio,CTR)>0.5的NSCLC,无复发生存肺段切除与肺叶切除无显著差异,总生存肺段切除优于肺叶切除,但是肺段切除局部复发率高于肺叶切除113。肺段切除在保留肺功能及生存率上是否优于肺叶切除,尚需要其他前瞻性临床试验结果证实。JCOG1211研究旨在分析长径3 cm以内、CTR 0.5以下的磨玻璃影(ground-glass opacity,GGO)为主的ⅠA期肺癌行肺段切除的疗效,结果显示患者的5年无复发生存率和5年生存率均达到98%114。(2)楔形切除:JCOG0804研究提示,对于长径≤2 cm、CTR≤0.25的早期肺癌,手术方式以楔形切除为主(82%),非浸润性肺癌占97.7%,5年无复发生存率达到99.7%,且无局部复发事件115。CALGB140503研究中,亚肺叶切除组中肺楔形切除占比近60%,亚肺叶切除组5年无复发生存率和5年总生存率与肺叶切除组差异均无统计学意义112。故在肺门及纵隔淋巴结评估阴性的情况下,肺楔形切除可以用于外周型肿瘤长径2 cm以内的NSCLC。

鉴于以上多项大型前瞻性临床研究,亚肺叶切除术可适用于以下情况(1类推荐证据):(1)对于外周型、T1a~b、N0的含有磨玻璃成分的NSCLC,应强烈考虑进行亚肺叶切除术,首选肺段切除术。(2)对于外周型、T1a~b、N0但是肺功能储备差或者存在其他重大合并症不适宜进行肺叶切除术的高危患者,推荐楔形切除术,其次考虑肺段切除术。亚肺叶切除要求98, 99105116:(1)应保证肺实质切缘≥2 cm或大于病灶长径;(2)除非患者功能状况不允许,否则在不显著增加手术风险的情况下,应对N1、N2淋巴结进行采样。

3.手术路径:开胸和微创手术具备同样的肿瘤学效果,外科医师可根据习惯和熟练程度选择手术方式117(1类推荐证据)。已证实胸腔镜(包括机器人辅助)等微创手术安全可行,围手术期安全性优于开胸手术,长期疗效不亚于开胸手术。因此,在技术可行且保证根治性的前提下推荐胸腔镜手术路径118(1类推荐证据)。

4.淋巴结清扫标准106119, 120, 121(2A类推荐证据):淋巴结清扫及采样是外科手术的必要组成部分,推荐行系统性清扫或肺叶特异性清扫,推荐清扫时至少包括3组纵隔淋巴结,并且必须包括第7组。对于右侧肺癌,推荐可清扫的纵隔淋巴结组数为2R、4R、7、8、9组,及3A/3P组;对于左侧肺癌,推荐可清扫的纵隔淋巴结组数为4L、5、6、7、8、9组。对于肺叶特异性淋巴结清扫,根据不同肺叶,清扫范围有所不同。其中,右肺上叶及右肺中叶推荐清扫2R、4R、7组,右肺下叶推荐清扫4R、7、8、9组,左肺上叶推荐清扫4L、5、6、7组,左肺下叶推荐清扫7、8、9组。对于淋巴结清扫或采样的个数,目前未有定论,至少清扫或采样纵隔+肺内共12个淋巴结。Ⅰ~Ⅲ期肺癌在术前规范纵隔分期未发现淋巴结转移(PET-CT或EBUS、纵隔镜检查阴性)的前提下,淋巴结清扫较采样并未明显升期或带来术后生存优势,但术前仅行常规影像分期(未行PET或EBUS、纵隔镜分期)者,仍推荐行淋巴结清扫121(1类推荐证据)。术前影像学显示纯GGO为主(成分>50%)且术中冰冻为伏壁生长为主的MIA或者T1a病灶,纵隔淋巴结转移概率极低,可选择性采样1~3组(左侧第4、5、7组,右侧第2、4、7组)纵隔淋巴结。根据JCOG0802研究中淋巴结清扫的亚组分析,推荐对于肺段切除应行淋巴结清扫或采样。

(四)手术切除标准

完整切除包括阴性切缘(支气管、动脉、静脉、支气管周围、肿瘤附近组织)。无论何时,如有出现切缘受累、未切除的阳性淋巴结、淋巴结外侵犯或转移性胸腔积液或心包积液,即为不完整切除。完整切除为R0,镜下发现不完整切除或淋巴结包膜外浸润为R1,肉眼可见肿瘤残余为R2。根据IASLC发表的R-un切除定义,R-un定义为如下情况:(1)清除少于3枚N1或少于3枚N2淋巴结;(2)清扫范围未达到肺叶特异性淋巴结清扫标准;(3)最高纵隔组送检淋巴结阳性;(4)支气管切缘原位癌变;(5)胸膜腔灌洗细胞学阳性122

(五)术后辅助治疗

1.完整切除切缘阴性(R0切除)NSCLC后续治疗:(1)ⅠA(T1a/b/cN0)期患者术后定期随访123, 124(1类推荐证据)。(2)ⅠB(T2aN0)期患者术后可随访。ⅠB期患者术后辅助治疗需行多学科评估,对每例患者评估术后辅助化疗的益处与风险。有高危因素者[如低分化肿瘤(包括神经内分泌肿瘤但不包括分化良好的神经内分泌肿瘤)、脉管侵犯、脏层胸膜侵犯、STAS、姑息性切除]推荐进行术后辅助化疗125, 126(2A类推荐证据)。病理亚型以实体型或微乳头为主的ⅠB期腺癌患者也可考虑辅助化疗127(2B类推荐证据)。(3)ⅡA/ⅡB期患者,推荐以铂类为基础的方案进行辅助化疗,不建议行术后辅助放疗128, 129, 130, 131(1类推荐证据)。(4)ⅠB~Ⅱ期术后发现EGFR敏感基因突变的患者,可行奥希替尼辅助靶向治疗132(1类推荐证据)。ⅡA~Ⅲ期术后发现EGFR敏感基因突变的患者,可行埃克替尼辅助靶向治疗133(1类推荐证据)。ⅡA~Ⅲ期术后驱动基因阴性的患者,如PD-L1表达阳性(≥1%)可在铂类为基础的化疗后行阿替利珠辅助治疗134(2A类推荐证据)。

2.非完整切除切缘阳性NSCLC的后续治疗:(1)ⅠA(T1a/b/cN0)期患者,术中发现为R1或R2切除,可选择再次手术或局部放疗135(2B类推荐证据)。(2)ⅠB(T2aN0)/ⅡA(T2bN0)期患者,术中发现为R1或R2切除,可选择再次手术或局部放疗,后续化疗视情况而定。ⅠB期有高危险因素者[如低分化肿瘤(包括神经内分泌肿瘤但不包括分化良好的神经内分泌肿瘤)、脉管侵犯、楔形切除、脏层胸膜侵犯、未知的淋巴结状态Rx]可考虑进行术后辅助化疗,病理亚型以实体型或微乳头为主的ⅠB期腺癌患者也可考虑辅助化疗127(2B类推荐证据)。ⅡA期患者均应进行辅助化疗136, 137(2A类推荐证据)。(3)ⅡB期R1切除患者可选择再次手术和术后辅助化疗,或同步或序贯放化疗138;R2切除患者可选择再次手术和术后辅助化疗,或者同步放化疗(2A类推荐证据)。

(六)同期多原发癌(2B类推荐证据,图6
点击查看大图
图6
多原发肺癌诊治流程图
点击查看大图
图6
多原发肺癌诊治流程图

1.诊断:多原发癌定义为以下4项特征之一。①各癌灶组织学类型不同;②各癌灶具有不同的分子遗传特征;③各癌灶由不同原位癌起源;④各癌灶组织学类型相同时,各癌灶位于不同肺叶且无纵隔淋巴结转移及无全身转移139, 140, 141

2.分期:针对每一个病灶进行TNM分期139, 140, 141(2A类推荐证据)。

3.治疗:首选外科手术治疗。①优先处理主病灶,兼顾次要病灶,在不影响患者生存及符合无瘤原则的前提下尽量切除病灶,并尽可能保留肺功能(如亚肺叶切除)139(2A类推荐证据)。②次要病灶若为纯GGO,受限于心肺功能无法全部切除病灶时,建议6~12个月随访1次,若无变化,每2年随访1次(2A类推荐证据)。

(七)不适合手术或拒绝手术的早期NSCLC推荐放射治疗

不适合手术或拒绝手术的早期NSCLC的放射治疗,首选SBRT(1类推荐证据),适应证包括:(1)不耐受手术的早期NSCLC(高龄、严重内科疾病、T1~2N0M0期);(2)可手术但拒绝手术的早期NSCLC;(3)不能施行或拒绝接受病理诊断的临床早期肺癌在满足下列条件的情况下,可考虑进行SBRT治疗:①明确的影像学诊断,病灶在长期随访(>2年)过程中进行性增大,或GGO的密度增高、实性比例增大,或出现边缘毛刺样改变等恶性特征;至少2种影像学检查(如胸部增强1~3 mm薄层CT和全身PET-CT)提示恶性;②经肺癌多学科协作组讨论确定;③患者及家属充分知情同意;(4)相对适应证:①T3N0M0期;②同时性多原发NSCLC。

二、Ⅲ期NSCLC患者的综合治疗
(一)可切除类Ⅲ期NSCLC(图78
点击查看大图
图7
ⅢA期N0~1非小细胞肺癌治疗流程图
点击查看大图

注:T3侵犯包括侵犯壁层胸膜(PL3)、胸壁(包括肺上沟瘤)、膈神经、心包壁;T4侵犯包括侵犯横膈、纵隔、心脏、大血管、气管、喉返神经、食管、椎体、隆突

图7
ⅢA期N0~1非小细胞肺癌治疗流程图

根据第9版TNM分期,Ⅲ期NSCLC可切除类是指T3N1、T4N0~1、部分T1N2b和T2N2,以及少部分ⅢB期(指T3~4N2,N2为单一淋巴结转移且长径<3 cm,T4为肿瘤长径超过7 cm)。外科的角色主要取决于肿瘤的可切除性。多学科综合治疗的模式是以外科为主的综合治疗。是否可外科手术切除需要多学科团队综合评估。

1.手术耐受性评估:术前必须评估患者的心肺功能,推荐使用心电图和肺功能检查进行评估142(1类推荐证据)。由于ⅢA期患者术后需行辅助治疗,因此术前应考虑患者的残肺功能是否可以耐受化疗和放疗143(2A类推荐证据)。术前需排除患者其他器官的严重合并症,包括6个月内心脑血管事件(心肌梗死、卒中等)、心力衰竭、心律失常、肾衰竭等144, 145(2A类推荐证据)。高龄患者的数据报道较少,手术应谨慎146, 147, 148(2A类推荐证据)。

2.手术时机和方式:可能完全切除的驱动基因阴性肿瘤Ⅱ~ⅢB期患者可使用化疗100或纳武利尤单抗联合含铂双药化疗进行新辅助治疗101(1类推荐证据)或特瑞普利单抗联合含铂双药化疗102(1类推荐证据),对于接受新辅助免疫联合化疗后的辅助治疗,建议进行多学科会诊后决定后续辅助治疗方案(2B类推荐证据)。外科医师可在综合评估患者情况后决定手术时机(2B类推荐证据)。

推荐进行彻底的纵隔淋巴结清扫,即右侧清扫2R、4R、7、8、9组淋巴结,左侧清扫4L、5~9组淋巴结149(1类推荐证据)。推荐整块切除淋巴结150(2A类推荐证据)。

手术的原则为在完全切除肿瘤的基础上尽可能保留肺组织147(1类推荐证据)。在术前充分评估的基础上,视肿瘤浸润范围可行肺叶、复合肺叶、袖状切除,尽量避免行全肺切除,推荐患者至有条件的大型医院进行此类手术151, 152(2A类推荐证据)。

点击查看大图
图8
ⅢA、ⅢB期N2及ⅢB、ⅢC期N3非小细胞肺癌治疗流程图
点击查看大图

注:T4侵犯包括侵犯横膈、纵隔、心脏、大血管、气管、喉返神经、食管、椎体、隆突

图8
ⅢA、ⅢB期N2及ⅢB、ⅢC期N3非小细胞肺癌治疗流程图

ⅢA期可手术的NSCLC完全切除术后推荐辅助含铂两药化疗(1类推荐证据)。不常规推荐术后辅助放疗,建议进行多学科会诊,评估术后辅助放疗对于N2期患者的治疗获益与风险(2B类推荐证据)。对于术后发现EGFR敏感基因突变的患者,可行埃克替尼133、奥希替尼辅助靶向治疗132(1类推荐证据)。术后驱动基因阴性的患者,如PD-L1表达阳性(≥1%)可在铂类为基础的化疗后行阿替利珠辅助治疗134(2A类推荐证据)。对于接受新辅助免疫联合化疗后的辅助治疗,建议进行多学科会诊后决定后续辅助治疗方案。

(二)不可切除类Ⅲ期NSCLC

Ⅲ期不可切除的NSCLC包括以下几类:根据第9版TNM分期,Ⅲ期不可切除NSCLC包括同侧多枚成团或多站纵隔淋巴结转移[部分ⅢA(T1N2b)或ⅢB(T2N2b,T3N2b,T4N2)];对侧肺门、纵隔淋巴结,或同侧、对侧斜角肌或锁骨上淋巴结转移[ⅢB、ⅢC(T1~4N3)];不可或不适合切除肿瘤包括部分肺上沟瘤[主要指肿瘤侵犯椎体超过50%,臂丛神经受侵犯,食管、心脏或气管受侵犯等,ⅢA(T3N1、T4N0~1)]。

局部晚期无法手术患者治疗方法选择,除了需要考虑到肿瘤因素外,还需要结合患者一般情况和治疗前有无明显体质下降,以及正常组织器官(如肺、脊髓、心脏、食管和臂丛神经等)对放疗的耐受剂量等进行综合考虑,根据实际情况选择放化疗剂量。

1.推荐根治性同步放化疗153, 154, 155(1类推荐证据):(1)同步放疗:靶区为原发灶+转移淋巴结累及野放疗,累及野放疗可以更优化肿瘤组织剂量和正常组织的毒性剂量156, 157;PET-CT图像能明显提高靶区勾画的准确性,特别是存在明显肺不张或静脉增强禁忌证的患者158。放疗剂量推荐根治性处方剂量为60~70 Gy,2 Gy/次,但最佳放疗剂量仍不确定159,>70 Gy不推荐160。临床常规采用三维适形放疗、调强放疗(intensity modulated radiotherapy,IMRT),但IMRT为更好的选择,其能降低高级别放射性肺炎的发生161,可减少不良反应,质子重离子放疗不作为常规。(2)以铂类为主的同步化疗方案(1类推荐证据):①依托泊苷+顺铂162, 163;②长春瑞滨+顺铂153;③培美曲塞+顺铂或卡铂(非鳞状细胞癌)153164;④紫杉醇类+顺铂或卡铂164。建议同步放化疗期间至少完成2个周期的常规化疗方案,也可采用每周低剂量化疗方案。

2.序贯放化疗:若患者无法耐受同步化放疗,序贯放化疗优于单纯放疗165, 166(2A类推荐证据)。放疗方案同前,增加放疗剂量有可能改善患者生存(2B类推荐证据)。序贯化疗方案如下(1类推荐证据):(1)长春瑞滨+顺铂;(2)紫杉醇+顺铂或卡铂;(3)培美曲塞+顺铂或卡铂(非鳞状细胞癌)167。建议行2~4个周期评估后再行放疗。

3.诱导和巩固治疗:(1)若无法耐受放化疗综合性治疗[患者一般情况差,伴内科合并症,体质明显下降和(或)患者意愿],单纯放疗是标准治疗168, 169, 170(2A类推荐证据)。放疗方案同根治性同步放化疗中的放疗方案,增加放疗剂量有可能改善生存(2B类推荐证据),最佳放疗剂量不确定。(2)尽管对于大负荷肿瘤,临床上通过诱导化疗来降低肿瘤体积,获得放化疗同步治疗机会,但无证据显示诱导化疗能提高生存获益171, 172, 173(2A类推荐证据)。(3)同步放化疗后推荐免疫检查点抑制剂如度伐利尤单抗进行巩固治疗174(1类推荐证据);同步或序贯放化疗后推荐舒格利单抗进行巩固治疗175(1类推荐证据);若不使用免疫检查点抑制剂进行巩固治疗,对于潜在转移风险大或同步期间化疗未达到足量的患者,可考虑应用巩固化疗176(2A类推荐证据)。

三、Ⅳ期NSCLC患者的全身治疗(图9
(一)一线治疗
1.非鳞状细胞癌驱动基因阳性患者的治疗

(1)EGFR敏感基因突变的患者:推荐使用EGFR-TKI,可选择奥希替尼177, 178, 179、阿美替尼180、伏美替尼181、贝福替尼182、吉非替尼183, 184、厄洛替尼185、埃克替尼186、阿法替尼187, 188(1类推荐证据)或达可替尼189(2A类推荐证据);也可使用厄洛替尼联合贝伐珠单抗190(2A类推荐证据),化疗联合吉非替尼191, 192(PS评分为2分以下);对于G719X、L861Q、S768I等非经典基因突变的患者,首先推荐阿法替尼193。一线已经开始化疗的过程中发现EGFR敏感基因突变的患者,推荐完成常规化疗(包括维持治疗)后换用EGFR-TKI,或者中断化疗后开始靶向治疗(2A类推荐证据)。

点击查看大图
图9
Ⅳ期非小细胞肺癌治疗流程图
点击查看大图

注:PS为功能状态;SRS为立体定向放射外科;WBRT为全脑放疗;SABR为立体定向消融放疗;EGFR为表皮生长因子受体;ALK为间变性淋巴瘤激酶;TKI为酪氨酸激酶抑制剂;PD-L1为程序性细胞死亡配体1

图9
Ⅳ期非小细胞肺癌治疗流程图

(2)ALK融合基因阳性的患者:可选择洛拉替尼194、恩沙替尼195、阿来替尼196, 197、塞瑞替尼198、布格替尼199、伊鲁阿克200、克唑替尼201(1类推荐证据)。一线已经开始化疗的过程中发现ALK融合基因阳性的患者,推荐可完成常规化疗,包括维持治疗后换用靶向治疗或者中断化疗后开始靶向治疗(2A类推荐证据)。

(3)ROS1融合基因阳性的患者:推荐选择克唑替尼202(1类推荐证据)或恩曲替尼203(1类推荐证据),也可接受含铂双药化疗或者含铂双药化疗+贝伐珠单抗(2A类推荐证据)。

(4)MET14外显子跳突的局部晚期或转移性NSCLC患者:可使用谷美替尼204(2A类推荐证据)、伯瑞替尼205(2A类推荐证据)、特泊替尼206, 207(2A类推荐证据),无法耐受化疗或含铂化疗后疾病进展可使用赛沃替尼208(2A类推荐证据)。

(5)BRAF V600突变阳性的晚期NSCLC患者:可使用达拉非尼联合曲美替尼209(2A类推荐证据)。

(6)RET融合基因阳性的局部晚期或转移性NSCLC患者:可使用塞普替尼210、普拉替尼211, 212(2A类推荐证据)。

其他少见突变者可接受含铂双药化疗或参加临床试验。

2.非鳞状细胞癌驱动基因阴性患者的治疗:对于PD-L1表达阳性(≥1%)的患者可单药使用帕博利珠单抗,但PD-L1高表达(≥50%)的患者获益更明显213, 214(1类推荐证据)。对于PD-L1高表达(≥50%)的患者,也可单药使用阿替利珠单抗215(2A类推荐证据)。

(1)PS评分0~1分的患者:推荐培美曲塞+铂类+帕博利珠单抗化疗216(1类推荐证据),或培美曲塞+铂类+阿替利珠单抗217(2A类推荐证据),或培美曲塞+卡铂+卡瑞利珠单抗218(2A类推荐证据),或培美曲塞+铂类+信迪利单抗219(2A类推荐证据),或培美曲塞+铂类+替雷利珠单抗220(2A类推荐证据),或培美曲塞+卡铂+舒格利单抗221(2A类推荐证据),或培美曲塞+铂类+特瑞普利单抗222(2A类推荐证据);也可使用含铂两药联合的方案化疗,化疗4~6个周期,铂类可选择卡铂或顺铂、洛铂223,与铂类联合使用的药物包括培美曲塞224, 225、紫杉醇226、紫杉醇脂质体、紫杉醇聚合物胶束227、吉西他滨228, 229或多西他赛230(1类推荐证据);培美曲塞联合顺铂可以明显延长患者生存时间,且在疗效和降低不良反应方面优于吉西他滨联合顺铂(2A类推荐证据);对不适合铂类药物治疗的患者,可考虑非铂类两药联合方案化疗,包括吉西他滨联合长春瑞滨231或吉西他滨联合多西他赛232, 233(1类推荐证据)。对于无禁忌证患者可选择贝伐珠单抗234或重组人血管内皮抑制素235,与化疗联用并进行维持治疗(1类或2A类推荐证据),紫杉醇及卡铂为推荐方案234(1类推荐证据),禁忌证包括中央型肺癌、近期有活动性出血、血小板降低、难以控制的高血压、肾病综合征、血栓相关事件、充血性心力衰竭、抗凝治疗等。

(2)PS评分2分的患者:推荐单药治疗。与最佳支持治疗相比,单药化疗可以延长患者生存时间并提高生命质量。可选的单药包括吉西他滨、长春瑞滨、紫杉醇、多西他赛、培美曲塞(2A类推荐证据)。

(3)PS评分3~4分的患者:不建议使用细胞毒类药物化疗。此类患者一般不能从化疗中获益,建议采用最佳支持治疗或参加临床试验。

(4)一线化疗4~6个周期达到疾病控制(完全缓解、部分缓解和稳定)且PS评分好、化疗耐受性好的患者可选择维持治疗。同药维持治疗的药物为帕博利珠单抗+培美曲塞216、阿替利珠单抗+培美曲塞217、卡瑞利珠单抗+培美曲塞218、信迪利单抗+培美曲塞219、替雷利珠单抗+培美曲塞220、舒格利单抗+培美曲塞221、特瑞普利单抗+培美曲塞222、培美曲塞236, 237、吉西他滨238, 239或贝伐珠单抗240(1类推荐证据),换药维持治疗的药物为培美曲塞241(1类推荐证据)。

3.鳞状细胞癌驱动基因阴性患者的治疗:对于PD-L1表达阳性(≥1%)的患者可单药使用帕博利珠单抗,但PD-L1高表达(≥50%)的患者获益更明显213, 214(1类推荐证据)。对于PD-L1高表达(≥50%)的患者,也可单药使用阿替利珠单抗215(2A类推荐证据)。

(1)PS评分0~1分的患者:推荐紫杉醇+卡铂+帕博利珠单抗化疗242(1类推荐证据),或紫杉醇+卡铂+替雷利珠单抗243(2A类推荐证据),或紫杉醇+卡铂+卡瑞利珠单抗244(2A类推荐证据),或吉西他滨+铂类+信迪利单抗245(2A类推荐证据),或紫杉醇+卡铂+舒格利单抗221(2A类推荐证据),或白蛋白紫杉醇+卡铂+斯鲁利单抗246(2A类推荐证据),或紫杉醇+卡铂+派安普利单抗247(2A类推荐证据)。也可使用含铂两药联合的方案化疗,化疗4~6个周期,铂类可选择卡铂、顺铂、洛铂223或奈达铂248,与铂类联合使用的药物包括紫杉醇226249、紫杉醇脂质体、紫杉醇聚合物胶束227、吉西他滨228, 229或多西他赛230(1类推荐证据)或白蛋白紫杉醇250, 251;对不适合铂类药物治疗的患者,可考虑非铂类两药联合方案化疗,包括吉西他滨联合长春瑞滨231或吉西他滨联合多西他赛232, 233

(2)PS评分2分的患者:推荐单药化疗。与最佳支持治疗相比,单药化疗可以延长生存时间并提高生活质量,可选的单药包括吉西他滨、长春瑞滨、紫杉醇、多西他赛(2A类推荐证据)。

(3)PS评分3~4分的患者:建议采用最佳支持治疗或参加临床试验。

(4)一线化疗4~6个周期达到疾病控制(完全缓解、部分缓解和稳定)且PS评分好、化疗耐受性好的患者可选择维持治疗。同药维持治疗的药物为帕博利珠单抗242、替雷利珠单抗243、卡瑞利珠单抗244、信迪利单抗245、舒格利单抗221、斯鲁利单抗246、派安普利单抗247、吉西他滨238(1类推荐证据),也可选择多西他赛(2A类推荐证据)。

4.鳞状细胞癌驱动基因阳性患者的治疗:(1)尽管晚期NSCLC中的腺癌EGFR突变率明显高于非腺癌,但在非腺癌中检测的EGFR突变结果支持对所有NSCLC患者进行EGFR检测252。推荐对不吸烟、小标本或混合型的鳞状细胞癌患者进行EGFR、ALK、ROS1、BRAF V600和MET14外显子跳跃检测(2A类推荐证据)。(2)鳞状细胞癌驱动基因阳性患者的治疗参照非鳞状细胞癌驱动基因阳性患者治疗方法。

(二)二线及后线治疗

首先积极鼓励后线患者参加新药临床试验。

1.非鳞状细胞癌驱动基因阳性患者的治疗

(1)EGFR驱动基因阳性的Ⅳ期非鳞状细胞癌患者:如果一线未使用EGFR-TKI,二线治疗时建议首先使用EGFR-TKI86(1类推荐证据)。EGFR 20号外显子插入突变的患者含铂化疗后进展,或不耐受含铂化疗可使用舒沃替尼253(1类推荐证据)。一线使用EGFR-TKI后疾病进展患者,根据进展类型分为寡进展型、广泛进展型。①若为寡进展型,推荐继续原EGFR-TKI治疗±局部治疗254(2A类推荐证据)。治疗后再次进展,若一线使用一代/二代EGFR-TKI推荐二次活检以检测T790M突变状态。若一线使用三代EGFR-TKI治疗后再次进展,推荐含铂双药化疗联合或不联合贝伐珠单抗或联合信迪利单抗及贝伐珠单抗255, 256(2A类推荐证据)。②若为广泛进展型,一代/二代TKI耐药后推荐二次活检以检测T790M突变状态,T790M阳性者,推荐奥希替尼257或阿美替尼258、伏美替尼259、贝福替尼治疗260(1类推荐证据),T790M阴性者及一线使用三代EGFR-TKI进展后,推荐含铂双药化疗联合或不联合贝伐珠单抗或联合信迪利单抗及贝伐珠单抗256(2A类推荐证据)。三线PS评分0~2分可接受单药化疗或在无禁忌证的情况下推荐使用安罗替尼261(2A类推荐证据)。

(2)ALK融合基因阳性的Ⅳ期非鳞状细胞癌患者:如果一线未使用ALK-TKI,二线治疗时建议首先使用ALK-TKI,也可使用含铂双药化疗262(1类推荐证据)。一线克唑替尼治疗出现疾病进展者,若为寡进展推荐继续口服克唑替尼±局部治疗263, 264(2A类推荐证据);若为快速进展者,推荐洛拉替尼265、阿来替尼266或塞瑞替尼267或恩沙替尼268或布格替尼269或伊鲁阿克270治疗(1类推荐证据),也可接受含铂双药化疗271(2A类推荐证据)。在无禁忌证的情况下,三线可使用安罗替尼261(2A类推荐证据)。

(3)ROS1基因重排阳性的Ⅳ期非鳞状细胞癌患者:若一线接受克唑替尼治疗后进展者,建议接受恩曲替尼272(2A类推荐证据)或含铂双药化疗(2A类推荐证据)。在无禁忌证的情况下,三线推荐使用安罗替尼261(2A类推荐证据)。

(4)RET融合基因阳性的Ⅳ期非鳞状细胞癌患者:一线铂类化疗进展后可使用普拉替尼211, 212、塞普替尼210(2A类推荐证据)。

(5)NTRK融合的局部晚期或转移性非鳞状细胞癌初始治疗进展后可使用恩曲替尼273(2A类推荐证据)、拉罗替尼274(2A类推荐证据)。

2.非鳞状细胞癌驱动基因阴性患者的治疗:PS评分0~2分驱动基因阴性非鳞状细胞癌患者一线进展后,如未接受过免疫治疗,推荐二线治疗使用纳武利尤单抗97275(1类推荐证据)、或替雷利珠单抗(2A类推荐证据)。PS评分0~2分驱动基因阴性非鳞状细胞癌患者一线进展后也可使用多西他赛276(1类推荐证据)或培美曲塞225(2A类推荐证据)单药化疗。对于PS评分>2分的患者,二线建议最佳支持治疗。若前期未使用培美曲塞或多西他赛单药治疗者,三线可接受培美曲塞或多西他赛单药治疗(2A类推荐证据),或在无禁忌证的情况下推荐使用安罗替尼261(2A类推荐证据),后线建议最佳支持治疗。

3.鳞状细胞癌驱动基因阳性患者的治疗:对于EGFR敏感基因突变的Ⅳ期鳞状细胞癌患者,如果一线未使用EGFR-TKI,二线治疗时建议首先使用EGFR-TKI(2B类推荐证据)。若一线使用EGFR-TKI后疾病进展,参照非鳞状细胞癌驱动基因阳性患者的治疗。三线建议单药化疗,或在无禁忌证的情况下推荐使用安罗替尼261(2A类推荐证据)。

4.鳞状细胞癌驱动基因阴性患者的治疗:PS评分0~2分驱动基因阴性鳞状细胞癌患者一线进展后,如果未接受过免疫治疗,推荐二线治疗使用纳武利尤单抗275, 276(1类推荐证据)、或替雷利珠单抗(2A类推荐证据)。PS评分0~2分驱动基因阴性的鳞状细胞癌患者一线进展后也可使用多西他赛单药化疗277(1类推荐证据)。对于PS评分>2分的患者,二线及后线建议最佳支持治疗。三线在无禁忌证的情况下推荐使用安罗替尼261(2A类推荐证据)。

对于接受可能引起中、高度中性粒细胞减少伴发热风险的化疗方案的患者,可考虑预防性使用重组人粒细胞集落刺激因子或聚乙二醇化重组人粒细胞集落刺激因子278

四、寡病灶转移的Ⅳ期NSCLC患者的治疗

寡转移分为同时性寡转移和异时性寡转移。同时性寡转移是指初次确诊时已经出现的寡转移灶,异时性寡转移是指经过治疗后一段时间出现的寡转移灶。

NSCLC寡转移患者经有效的全身治疗后,采用放疗、手术等局部治疗手段可以带来临床获益,多学科综合治疗策略可以使肺癌寡转移患者获益最大化254279。肺部手术前存在孤立性脏器(脑、肾上腺或骨)转移者,应根据肺部病变分期原则进行手术或放疗和术后治疗。孤立性脏器转移灶的治疗按照部位进行:(1)脑或肾上腺转移者积极行局部治疗,包括手术切除脑或肾上腺转移瘤,或者脑或肾上腺转移瘤行常规放疗/SBRT280, 281, 282, 283, 284, 285, 286, 287, 288, 289, 290, 291, 292, 293, 294, 295(2A类推荐证据)。若患者已合并明显的中枢神经系统症状,影像学检查提示脑转移瘤压迫水肿显著或有中线结构偏移严重等情况,建议先行脑转移瘤手术降低脑疝等脑卒中风险,择期再行肺原发瘤手术296, 297(2A类推荐证据)。(2)骨转移者接受放疗联合双膦酸盐或地舒单抗治疗。对于承重骨转移可考虑转移灶手术+放疗294, 295298, 299, 300(2A类推荐证据)。

肺部手术后出现孤立性脏器(脑、肾上腺或骨)转移的,应根据孤立性脏器转移灶部位进行治疗。(1)脑转移或肾上腺转移者积极行局部治疗,包括手术切除脑或肾上腺转移瘤,或脑或肾上腺转移瘤行常规放疗/SBRT,根据情况联合全身治疗296, 297301, 302(2A类推荐证据)。(2)骨转移者接受放疗联合双膦酸盐或地舒单抗治疗。对于承重骨转移患者可考虑转移灶手术加/或放疗,根据情况联合全身治疗299, 300(2A类推荐证据)。

总之,对于寡转移晚期NSCLC患者,在全身规范治疗基础上,应采取积极的局部治疗,使患者生存获益达到最大化。

五、SCLC和LCNEC的治疗
(一)SCLC的治疗
1.局限期SCLC患者的治疗(图10
点击查看大图
图10
局限期小细胞肺癌(SCLC)治疗流程图
点击查看大图

注:PS为功能状态

图10
局限期小细胞肺癌(SCLC)治疗流程图

(1)可手术局限期SCLC患者(T1~2N0)的治疗:经系统的分期检查(包括胸部增强CT、腹部、盆腔增强CT、头部增强MRI或增强CT及全身骨显像;因为PET-CT对分期诊断有较好的效能,有条件的患者可选择PET-CT,2A类推荐证据)后提示无淋巴结转移的T1~2N0的患者,推荐根治性手术,术式为肺叶切除术+肺门、纵隔淋巴结清扫术303(2A类推荐证据);术后病理提示N0的患者推荐辅助化疗,方案包括依托泊苷+顺铂304、依托泊苷+卡铂305(2A类推荐证据);术后病理提示N1和N2的患者,推荐行辅助化疗合并胸部放疗306, 307(2A类推荐证据),同步或序贯均可。辅助化疗方案推荐依托泊苷+顺铂(1类推荐证据)。可以根据患者的实际情况决定是否行预防性脑放疗(prophylactic cranial irradiation,PCI;3类推荐证据)。

(2)不可手术局限期SCLC患者(超过T1~2N0或不能手术的T1~2N0)的治疗:①PS评分0~2分的患者:化疗同步胸部放疗为标准治疗308, 309, 310, 311, 312, 313, 314(1类推荐证据)。化疗方案为依托泊苷+顺铂315(1类推荐证据)和依托泊苷+卡铂316(1类推荐证据)。胸部放疗应在化疗的第1~2个周期尽早介入317, 318。如果患者不能耐受,也可行序贯化放疗。放疗最佳剂量和方案尚未确定,推荐胸部放疗总剂量为45 Gy,1.5 Gy/次,2次/d,3周,或总剂量为60~70 Gy,1.8~2.0 Gy/次,1次/d,6~8周。对于特殊的临床情况,如巨大肿瘤、合并肺功能损害、阻塞性肺不张等,可考虑2个周期化疗后进行放疗。放化疗后疗效达完全缓解或部分缓解的患者,可考虑行PCI319(2A类推荐证据)。②PS评分3~4分(由SCLC所致)患者:建议应充分综合考虑各种因素,谨慎选择治疗方案,如化疗(单药方案或减量联合方案),如果治疗后PS评分能达到2分以下,可考虑给予同步或序贯放疗,如果PS评分仍无法恢复至2分以下,则根据具体情况决定是否采用胸部放疗。放化疗后疗效达完全缓解或部分缓解的患者,可考虑行PCI(2A类推荐证据)。③PS评分3~4分(非SCLC所致)患者:推荐最佳支持治疗。

2.广泛期SCLC患者的一线治疗(图11
点击查看大图
图11
广泛期小细胞肺癌(SCLC)治疗流程图
点击查看大图

注:PS为功能状态

图11
广泛期小细胞肺癌(SCLC)治疗流程图

(1)无症状或无脑转移的广泛期SCLC患者的治疗:①PS评分0~2分患者、PS评分3~4分(由SCLC所致)患者:推荐依托泊苷+卡铂+阿替利珠单抗320、依托泊苷+铂类+度伐利尤单抗321(1类推荐证据),或依托泊苷+卡铂+阿得贝利单抗322(1类推荐证据),或依托泊苷+卡铂+斯鲁利单抗323(1类推荐证据),或依托泊苷+顺铂/卡铂化疗311, 312(1类推荐证据)、依托泊苷+洛铂324(2A类推荐证据)、伊利替康+顺铂/卡铂化疗325(1类推荐证据)。曲拉西利326在含铂化疗±免疫检查点抑制剂治疗前预防性给药,以降低化疗引起的骨髓抑制的发生率(1类推荐证据)。化疗后疗效达完全缓解或部分缓解的患者,如果远处转移灶得到控制,且一般状态较好,可以加用胸部放疗327, 328, 329, 330(2A类推荐证据);酌情谨慎选择PCI331, 332(2A类推荐证据)。②PS评分3~4分(非SCLC所致)患者:推荐最佳支持治疗。

(2)局部症状的广泛期SCLC患者的治疗:①上腔静脉综合征:临床症状严重者推荐先放疗后化疗(2A类推荐证据);临床症状较轻者推荐先化疗后放疗(2A类推荐证据),同时给予吸氧、利尿、镇静、止痛等对症治疗。局部放疗的放射野应包括原发灶、整个纵隔区及两锁骨上区,要将上腔静脉包括在照射野内;放疗初期可能出现局部水肿加重,必要时可使用激素和利尿剂辅助治疗;首次化疗应具有冲击性。放化疗结束后,根据患者具体情况决定是否行PCI(2A类推荐证据)。②脊髓压迫症:如无特殊情况,患者应首先接受局部放疗,控制压迫症状,并给予化疗(2A类推荐证据)。由于脊髓压迫症的患者生存时间较短,生命质量较差,所以对于胸部放疗和PCI的选择需综合考量多方因素,慎重选择(如完全缓解或部分缓解的患者可以放疗),但通常不建议手术减压治疗。③骨转移:推荐化疗+局部姑息外照射放疗±双膦酸盐或地舒单抗治疗(2A类推荐证据);骨折高危患者可采取骨科固定。④阻塞性肺不张:推荐化疗+胸部放疗(2A类推荐证据)。2个周期化疗后进行放疗易于明确病变范围,缩小照射体积,使患者能够耐受和完成放疗。

(3)脑转移患者的治疗:①无症状脑转移患者:全身化疗结束后接受全脑放疗(2A类推荐证据),若为脑寡转移,也可以考虑立体定向放射外科治疗(2B类推荐证据)。②有症状脑转移患者:推荐全脑放疗与化疗序贯进行(2A类推荐证据),治疗后疗效达完全缓解或部分缓解的患者,若为脑寡转移,也可以考虑立体定向放射外科治疗(2B类推荐证据)。

3.SCLC患者的PCI:制订PCI的治疗决策时应与患者和家属充分沟通,根据患者的具体情况,权衡利弊后确定。对于完全切除的局限期SCLC,根据实际情况决定是否接受PCI治疗(3类推荐证据);对于获得完全缓解、部分缓解的局限期SCLC,推荐PCI(2A类推荐证据);对于广泛期SCLC,酌情考虑PCI(2A类推荐证据)。不推荐年龄>65岁、有严重的合并症、PS评分>2分、神经认知功能受损的患者行PCI332, 333。PCI应在放化疗结束后3周左右时开始,PCI之前应行脑增强MRI检查,如证实无脑转移,可开始PCI,有技术条件的医疗中心也可考虑基于海马保护的PCI。PCI的剂量为25 Gy,2.5 Gy/次319, 320, 321334, 335, 336

4.二线治疗:(1)一线治疗后6个月内复发的PS评分0~2分患者:推荐选择静脉或口服拓扑替康化疗337, 338, 339(2A类推荐证据),也可推荐患者参加临床试验或选用以下药物,包括伊立替康(2A类推荐证据)、紫杉醇(2A类推荐证据)、多西他赛(2A类推荐证据)、长春瑞滨(2A类推荐证据)、吉西他滨(2A类推荐证据)、替莫唑胺(2A类推荐证据)、环磷酰胺联合多柔比星及长春新碱(2A类推荐证据)。PS评分2分的患者可酌情减量或集落刺激因子支持治疗。(2)一线治疗后6个月以上复发患者:选用原一线治疗方案。

5.三线治疗:推荐安罗替尼口服340(1类推荐证据)或参加临床试验。

6.老年SCLC患者的治疗:对于老年SCLC患者,不能仅根据年龄确定治疗方案,根据机体功能状态指导治疗更有意义。如果老年患者有日常生活自理能力、体力状况良好、器官功能相对较好,应当接受标准联合化疗(如有指征也可放疗),但因老年患者可能出现骨髓抑制、乏力和器官功能受损的概率更高,所以在治疗过程中应严密观察。

(二)肺LCNEC患者的治疗

肺LCNEC的发病率低,占肺癌的3%341,目前尚无统一的治疗标准,内科治疗可采用依托泊苷+铂类方案治疗342(2B类推荐证据)。

(三)转化性SCLC患者的治疗

转化性SCLC主要发生在携带EGFR敏感突变经EGFR-TKI治疗之后耐药的肺腺癌患者,发生率为3%~14%,一般在TKI治疗后发生,中位时间18个月,其他少见突变也有报道。EGFR-TKI耐药后快速进展的转化性SCLC患者,可选择标准的SCLC化疗方案,缓慢进展的SCLC患者,可采用标准的SCLC化疗方案±EGFR-TKI治疗343, 344, 345, 346, 347, 348, 349

第七部分:随访
一、Ⅰ~Ⅱ期(初始治疗为外科手术±化疗或SBRT治疗后)和可手术切除ⅢA和ⅢB期NSCLC R0切除术后无临床症状或症状稳定者63350, 351, 352, 353, 354, 355, 356, 357, 358

1.前3年:3~6个月随访1次,吸烟情况评估(鼓励患者戒烟);病史、体格检查、胸部CT±增强扫描。

2.第4、5年:1年随访1次,吸烟情况评估(鼓励患者戒烟);病史、体格检查、胸部CT±增强扫描。

3. 5年以上:1年随访1次,吸烟情况评估(鼓励患者戒烟),病史、体格检查;低剂量非增强胸部CT(2B类推荐证据)。

二、局部晚期NSCLC(不可手术的ⅢA期和ⅢB期)放化疗后无临床症状或症状稳定者350353359, 360, 361, 362, 363, 364, 365, 366, 367, 368, 369, 370, 371, 372

1.无临床症状或症状稳定者:每8~12周随诊1次;病史、体格检查、胸腹部增强CT;参加临床试验者,随访应遵循临床研究方案进行。

2.临床出现新的症状和(或)症状加重者:立即随诊,是否行CT、MRI等检查由临床医师决定(2B类推荐证据)。

三、Ⅳ期NSCLC患者全身治疗结束后63350, 351, 352, 353, 354, 355, 356, 357, 358, 359

1.无临床症状或症状稳定者:每8~12周随诊1次;病史、体格检查、胸腹部增强CT;伴有脑、骨转移者需要复查脑MRI和全身骨扫描;参加临床试验者,随访应遵循临床研究方案进行。

2.临床出现新的症状和(或)症状加重者:立即随诊,是否行CT、MRI检查由临床医师决定(2B类推荐证据)。

本指南强调了肺癌筛查、诊断、病理、治疗和随访等诊治措施在国内应用的规范性及可及性,以国家批准的应用指征为原则及准绳,以国内实际可应用的药品为基础,结合国际会议上发表的中国专家基于中国患者的最新肺癌诊疗相关基础研究报告以及中国肺癌领域专家在过去1年中取得的学术进展,在2023版本基础上进行更新373,最终形成2024版肺癌临床诊疗指南。本指南不具备强制性,不作为医疗事故鉴定和医学责任认定依据,仅供相关的医护人员参考。

本指南制订专家委员会名单

顾问专家(按姓氏汉语拼音排序):赫捷(国家癌症中心 国家肿瘤临床医学研究中心 中国医学科学院北京协和医学院肿瘤医院胸外科);孙燕(国家癌症中心 国家肿瘤临床医学研究中心 中国医学科学院北京协和医学院肿瘤医院内科);王辰(中国医学科学院北京协和医学院);吴一龙(广东省人民医院肺癌研究所);于金明(山东省肿瘤医院放疗科)

名誉主任委员:徐惠绵(中国医科大学附属第一医院肿瘤外科)

主任委员(按姓氏汉语拼音排序):程颖(吉林省肿瘤医院肿瘤内科);高树庚(国家癌症中心 国家肿瘤临床医学研究中心 中国医学科学院北京协和医学院肿瘤医院胸外科);韩宝惠(上海市胸科医院呼吸与危重症医学科);林冬梅(北京大学肿瘤医院病理科);王洁(国家癌症中心 国家肿瘤临床医学研究中心 中国医学科学院北京协和医学院肿瘤医院内科);邢力刚(山东第一医科大学附属肿瘤医院放疗科)

委员(按姓氏汉语拼音排序):白冲(海军军医大学第一附属医院 上海长海医院呼吸与危重症医学科);白春梅(北京协和医院肿瘤内科);白莉(陆军军医大学附属新桥医院呼吸与危重症医学科);毕楠(国家癌症中心 国家肿瘤临床医学研究中心 中国医学科学院北京协和医学院肿瘤医院放射治疗科);操乐杰(中国科学技术大学附属第一医院 安徽省立医院呼吸与危重症科);常建华(国家癌症中心南方分中心 中国医学科学院肿瘤医院深圳医院肿瘤内科);陈宏(哈尔滨医科大学附属第二医院呼吸内科);陈良安(解放军总医院呼吸科);褚倩(华中科技大学同济医学院附属同济医院胸部肿瘤科);储天晴(上海市胸科医院呼吸与危重症医学科);丁翠敏(河北医科大学第四医院呼吸内科);段建春(国家癌症中心 国家肿瘤临床医学研究中心 中国医学科学院北京协和医学院肿瘤医院内科 中国医学科学院肿瘤医院山西医院内科);范云(浙江省肿瘤医院肿瘤内科);方文涛(上海市胸科医院胸外科);冯瑞娥(北京协和医院病理科);傅小龙(上海市胸科医院放疗科);高蓓莉(上海交通大学医学院附属瑞金医院呼吸与危重症医学科);高俊珍(内蒙古医科大学附属医院呼吸与危重症医学科);郭其森(山东第一医科大学附属肿瘤医院呼吸内科);韩一平(海军军医大学第一附属医院 上海长海医院呼吸与危重症医学科);韩昱晨(上海市胸科医院病理科);何勇(陆军特色医学中心大坪医院呼吸内科);洪群英(复旦大学附属中山医院呼吸内科);胡成平(湘雅医院呼吸内科);胡洁(上海市老年医学中心 复旦大学附属中山医院闵行梅陇院区);黄建安(苏州大学附属第一医院呼吸与危重症医学科);焦顺昌(解放军总医院肿瘤内科);金阳(华中科技大学同济医学院附属协和医院呼吸与危重症医学科);李函玥(上海市胸科医院胸外科);李鹤成(上海交通大学医学院附属瑞金医院胸外科);李凯(天津市肿瘤医院肿瘤内科);李为民(四川大学华西医院呼吸与危重症医学科);李文峰(温州医学院附属第一医院肿瘤内科);李晓琳(山东第一医科大学附属肿瘤医院放疗科);李媛(复旦大学附属肿瘤医院病理科);刘丹(四川大学华西医院呼吸与危重症医学科);刘晓晴(解放军总医院第五医学中心肺部肿瘤科);刘怡茜(江苏省人民医院肿瘤科);柳菁菁(吉林省肿瘤医院肿瘤内科);茅乃权(广西医科大学附属肿瘤医院胸外科);钱芳菲(上海市胸科医院呼吸与危重症医学科);覃寿明(广西医科大学第一附属医院呼吸与危重症医学科);邱斌(国家癌症中心 国家肿瘤临床医学研究中心 中国医学科学院北京协和医学院肿瘤医院胸外科);任丽(天津市肿瘤医院检验科);邵晋晨(上海市胸科医院病理科);师晓华(北京协和医院病理科);施敏骅(苏州大学附属第二医院呼吸与危重症医学科);沈波(江苏省肿瘤医院肿瘤内科);束永前(江苏省人民医院肿瘤科);宋霞(山西省肿瘤医院呼吸内科);宋秀宇(天津市肿瘤医院分子影像及核医学诊疗科);宋勇(东部战区总医院呼吸与危重症医学科);孙冰生(天津市肿瘤医院肺部肿瘤科);孙耕耘(安徽医科大学第一附属医院呼吸与危重症医学科);唐华平(青岛市市立医院呼吸与危重症医学科);滕昊骅(上海市胸科医院病理科);遆新宇(空军军医大学第一附属医院呼吸内科);田攀文(四川大学华西医院呼吸与危重症医学科/肺癌中心);庹培昱(天津市肿瘤医院分子影像及核医学诊疗科);王晶(天津市肿瘤医院肺部肿瘤科);王静(郑州大学第一附属医院呼吸与危重症医学科);王凯(浙江大学医学院附属第四医院呼吸内科);王启鸣(郑州大学附属肿瘤医院 河南省肿瘤医院呼吸内科);王瑞(上海市胸科医院胸外科);王晓平(中日友好医院呼吸与危重症医学科);王奕洋(上海市胸科医院胸外科);吴凤英(上海市肺科医院肿瘤科);吴世凯(北京大学第一医院肿瘤内科);肖建宇(天津市肿瘤医院放射科);谢宝松(福建省立医院呼吸与危重症医学科);徐淑凤(秦皇岛市第一医院呼吸与危重症医学科);徐文贵(天津市肿瘤医院分子影像及核医学诊疗科);徐小嫚(中国医科大学附属盛京医院第一呼吸与危重症医学科);徐兴祥(江苏省苏北人民医院呼吸内科);薛建新(四川大学华西医院胸部肿瘤科);杨农(湖南省第二人民医院 湖南中医药大学临床医学院);杨震(解放军总医院呼吸科);姚烽(上海市胸科医院胸外科);叶贤伟(贵州省人民医院呼吸与危重症医学科);于红(上海市胸科医院放射科);于壮(青岛大学附属医院肿瘤科);袁智勇(天津市肿瘤医院放疗科);张帆(国家癌症中心 国家肿瘤临床医学研究中心 中国医学科学院北京协和医学院肿瘤医院胸外科);张国俊(郑州大学第一附属医院呼吸内科);张艰(空军军医大学西京医院呼吸科);张捷(吉林大学第二医院呼吸与危重症医学科);张力(北京协和医院呼吸与危重症医学科);张琴(上海市胸科医院放疗科);赵亮(国家癌症中心 国家肿瘤临床医学研究中心 中国医学科学院北京协和医学院肿瘤医院胸外科);赵微(解放军总医院呼吸科);张岩巍(上海市胸科医院呼吸与危重症医学科);钟华(上海市胸科医院呼吸与危重症医学科);钟润波(上海市胸科医院呼吸与危重症医学科);周彩存(上海市东方医院肿瘤科);周承志(广州医科大学附属第一医院呼吸与危重症医学科);周德俊(天津市肿瘤医院内镜诊疗科);周建英(浙江大学医学院附属第一医院呼吸与危重症医学科);周向东(陆军军医大学第一附属医院呼吸与危重症医学科);周燕斌(中山大学附属第一医院呼吸与危重症医学科);朱波(陆军军医大学第二附属医院肿瘤科);庄武(福建省肿瘤医院胸部肿瘤内科)

学术秘书(按姓氏汉语拼音排序):张波(上海市胸科医院呼吸与危重症医学科)

执笔专家:钟润波(上海市胸科医院呼吸与危重症医学科)

引用本文:

中华医学会肿瘤学分会. 中华医学会肺癌临床诊疗指南(2024版)[J]. 中华医学杂志, 2024, 104(34): 3175-3213. DOI: 10.3760/cma.j.cn112137-20240511-01092.

利益冲突
利益冲突

所有作者声明不存在利益冲突

参考文献
[1]
SungH, FerlayJ, SiegelRL, et al. Global cancer statistics 2020: GLOBOCAN estimates of incidence and mortality worldwide for 36 cancers in 185 countries[J]. CA Cancer J Clin, 2021, 71(3):209-249. DOI: 10.3322/caac.21660.
[2]
郑荣寿, 陈茹, 韩冰峰, . 2022年中国恶性肿瘤流行情况分析[J]. 中华肿瘤杂志, 2024, 46(3):221-231. DOI: 10.3760/cma.j.cn112152-20240119-00035.
[3]
AllemaniC, MatsudaT, Di CarloV, et al. Global surveillance of trends in cancer survival 2000-14 (CONCORD-3): analysis of individual records for 37 513 025 patients diagnosed with one of 18 cancers from 322 population-based registries in 71 countries[J]. Lancet, 2018, 391(10125):1023-1075. DOI: 10.1016/S0140-6736(17)33326-3.
[4]
National Lung Screening Trial Research Team, ChurchTR, BlackWC, et al. Results of initial low-dose computed tomographic screening for lung cancer[J]. N Engl J Med, 2013, 368(21):1980-1991. DOI: 10.1056/NEJMoa1209120.
[5]
WoodDE, KazerooniEA, BaumSL, et al. Lung cancer screening, version 3.2018, NCCN Clinical Practice Guidelines in Oncology[J]. J Natl Compr Canc Netw, 2018, 16(4):412-441. DOI: 10.6004/jnccn.2018.0020.
[6]
WenderR, FonthamET, BarreraE, et al. American Cancer Society lung cancer screening guidelines[J]. CA Cancer J Clin, 2013, 63(2):107-117. DOI: 10.3322/caac.21172.
[7]
JaklitschMT, JacobsonFL, AustinJH, et al. The American Association for Thoracic Surgery guidelines for lung cancer screening using low-dose computed tomography scans for lung cancer survivors and other high-risk groups[J]. J Thorac Cardiovasc Surg, 2012, 144(1):33-38. DOI: 10.1016/j.jtcvs.2012.05.060.
[8]
KooLC, HoJH. Worldwide epidemiological patterns of lung cancer in nonsmokers[J]. Int J Epidemiol, 1990, 19Suppl 1:S14-S23. DOI: 10.1093/ije/19.supplement_1.s14.
[9]
ChenW, ZhengR, BaadePD, et al. Cancer statistics in China, 2015[J]. CA Cancer J Clin, 2016, 66(2):115-132. DOI: 10.3322/caac.21338.
[10]
Ordóñez-MenaJM, SchöttkerB, MonsU, et al. Quantification of the smoking-associated cancer risk with rate advancement periods: meta-analysis of individual participant data from cohorts of the CHANCES consortium[J]. BMC Med, 2016, 14:62. DOI: 10.1186/s12916-016-0607-5.
[11]
ChenZM, PetoR, IonaA, et al. Emerging tobacco-related cancer risks in China: a nationwide, prospective study of 0.5 million adults[J]. Cancer, 2015, 121(Suppl 17):3097-3106. DOI: 10.1002/cncr.29560.
[12]
WolfA, OeffingerKC, ShihTY, et al. Screening for lung cancer: 2023 guideline update from the American Cancer Society[J]. CA Cancer J Clin, 2024, 74(1):50-81. DOI: 10.3322/caac.21811.
[13]
PeschB, KendziaB, GustavssonP, et al. Cigarette smoking and lung cancer--relative risk estimates for the major histological types from a pooled analysis of case-control studies[J]. Int J Cancer, 2012, 131(5):1210-1219. DOI: 10.1002/ijc.27339.
[14]
ObergM, JaakkolaMS, WoodwardA, et al. Worldwide burden of disease from exposure to second-hand smoke: a retrospective analysis of data from 192 countries[J]. Lancet, 2011, 377(9760):139-146. DOI: 10.1016/S0140-6736(10)61388-8.
[15]
JiaPL, ZhangC, YuJJ, et al. The risk of lung cancer among cooking adults: a meta-analysis of 23 observational studies[J]. J Cancer Res Clin Oncol, 2018, 144(2):229-240. DOI: 10.1007/s00432-017-2547-7.
[16]
KimC, GaoYT, XiangYB, et al. Home kitchen ventilation, cooking fuels, and lung cancer risk in a prospective cohort of never smoking women in Shanghai, China[J]. Int J Cancer, 2015, 136(3):632-638. DOI: 10.1002/ijc.29020.
[17]
YuIT, ChiuYL, AuJS, et al. Dose-response relationship between cooking fumes exposures and lung cancer among Chinese nonsmoking women[J]. Cancer Res, 2006, 66(9):4961-4967. DOI: 10.1158/0008-5472.CAN-05-2932.
[18]
DarbyS, HillD, AuvinenA, et al. Radon in homes and risk of lung cancer: collaborative analysis of individual data from 13 European case-control studies[J]. BMJ, 2005, 330(7485):223. DOI: 10.1136/bmj.38308.477650.63.
[19]
LammSH, FerdosiH, DissenEK, et al. A systematic review and meta-regression analysis of lung cancer risk and inorganic arsenic in drinking water[J]. Int J Environ Res Public Health, 2015, 12(12):15498-15515. DOI: 10.3390/ijerph121214990.
[20]
FinchGL, HooverMD, HahnFF, et al. Animal models of beryllium-induced lung disease[J]. Environ Health Perspect, 1996, 104(Suppl 5):973-979. DOI: 10.1289/ehp.96104s5973.
[21]
DengY, WangM, TianT, et al. The effect of hexavalent chromium on the incidence and mortality of human cancers: a meta-analysis based on published epidemiological cohort studies[J]. Front Oncol, 2019, 9:24. DOI: 10.3389/fonc.2019.00024.
[22]
NawrotT, PlusquinM, HogervorstJ, et al. Environmental exposure to cadmium and risk of cancer: a prospective population-based study[J]. Lancet Oncol, 2006, 7(2):119-126. DOI: 10.1016/S1470-2045(06)70545-9.
[23]
NgamwongY, TangamornsuksanW, LohitnavyO, et al. Additive synergism between asbestos and smoking in lung cancer risk: a systematic review and meta-analysis[J]. PLoS One, 2015, 10(8):e0135798. DOI: 10.1371/journal.pone.0135798.
[24]
Poinen-RughooputhS, RughooputhMS, GuoY, et al. Occupational exposure to silica dust and risk of lung cancer: an updated meta-analysis of epidemiological studies[J]. BMC Public Health, 2016, 16(1):1137. DOI: 10.1186/s12889-016-3791-5.
[25]
HosgoodHD, WeiH, SapkotaA, et al. Household coal use and lung cancer: systematic review and meta-analysis of case-control studies, with an emphasis on geographic variation[J]. Int J Epidemiol, 2011, 40(3):719-728. DOI: 10.1093/ije/dyq259.
[26]
HalpennyDF, CunninghamJD, LongNM, et al. Patients with a previous history of malignancy undergoing lung cancer screening: clinical characteristics and radiologic findings[J]. J Thorac Oncol, 2016, 11(9):1447-1452. DOI: 10.1016/j.jtho.2016.05.006.
[27]
DaiJ, LvJ, ZhuM, et al. Identification of risk loci and a polygenic risk score for lung cancer: a large-scale prospective cohort study in Chinese populations[J]. Lancet Respir Med, 2019, 7(10):881-891. DOI: 10.1016/S2213-2600(19)30144-4.
[28]
Cannon-AlbrightLA, CarrSR, AkerleyW. Population-based relative risks for lung cancer based on complete family history of lung cancer[J]. J Thorac Oncol, 2019, 14(7):1184-1191. DOI: 10.1016/j.jtho.2019.04.019.
[29]
AngL, ChanCPY, YauWP, et al. Association between family history of lung cancer and lung cancer risk: a systematic review and meta-analysis[J]. Lung Cancer, 2020, 148:129-137. DOI: 10.1016/j.lungcan.2020.08.012.
[30]
CarrLL, JacobsonS, LynchDA, et al. Features of COPD as predictors of lung cancer[J]. Chest, 2018, 153(6):1326-1335. DOI: 10.1016/j.chest.2018.01.049.
[31]
HongS, MokY, JeonC, et al. Tuberculosis, smoking and risk for lung cancer incidence and mortality[J]. Int J Cancer, 2016, 139(11):2447-2455. DOI: 10.1002/ijc.30384.
[32]
JafariNezhadA, YektaKooshaliMH. Lung cancer in idiopathic pulmonary fibrosis: a systematic review and meta-analysis[J]. PLoS One, 2018, 13(8):e0202360. DOI: 10.1371/journal.pone.0202360.
[33]
GirouxV, RustgiAK. Metaplasia: tissue injury adaptation and a precursor to the dysplasia-cancer sequence[J]. Nat Rev Cancer, 2017, 17(10):594-604. DOI: 10.1038/nrc.2017.68.
[34]
ChoiE, DingVY, LuoSJ, et al. Risk Model-Based Lung Cancer Screening and Racial and Ethnic Disparities in the US[J]. JAMA Oncol, 2023, 9(12):1640-1648. DOI: 10.1001/jamaoncol.2023.4447.
[35]
TammemägiMC, RuparelM, TremblayA, et al. USPSTF2013 versus PLCOm2012 lung cancer screening eligibility criteria (International Lung Screening Trial): interim analysis of a prospective cohort study[J]. Lancet Oncol, 2022, 23(1):138-148. DOI: 10.1016/S1470-2045(21)00590-8.
[36]
YangW, QianF, TengJ, et al. Community-based lung cancer screening with low-dose CT in China: results of the baseline screening[J]. Lung Cancer, 2018, 117:20-26. DOI: 10.1016/j.lungcan.2018.01.003.
[37]
PastorinoU, SilvaM, SestiniS, et al. Prolonged lung cancer screening reduced 10-year mortality in the MILD trial: new confirmation of lung cancer screening efficacy[J]. Ann Oncol, 2019, 30(7):1162-1169. DOI: 10.1093/annonc/mdz169.
[38]
BeckerN, MotschE, TrotterA, et al. Lung cancer mortality reduction by LDCT screening-Results from the randomized German LUSI trial[J]. Int J Cancer, 2020, 146(6):1503-1513. DOI: 10.1002/ijc.32486.
[39]
GuisierF, DesleeG, BirembautP, et al. Endoscopic follow-up of low-grade precancerous bronchial lesions in high-risk patients: long-term results of the SELEPREBB randomised multicentre trial[J]. Eur Respir J, 2022, 60(3). DOI: 10.1183/13993003.01946-2021.
[40]
ZiegelmayerS, GrafM, MakowskiM, et al. Cost-effectiveness of artificial intelligence support in computed tomography-based lung cancer screening[J]. Cancers (Basel), 2022, 14(7):1729. DOI: 10.3390/cancers14071729.
[41]
SozziG, BoeriM, RossiM, et al. Clinical utility of a plasma-based miRNA signature classifier within computed tomography lung cancer screening: a correlative MILD trial study[J]. J Clin Oncol, 2014, 32(8):768-773. DOI: 10.1200/JCO.2013.50.4357.
[42]
SullivanFM, MairFS, AndersonW, et al. Earlier diagnosis of lung cancer in a randomised trial of an autoantibody blood test followed by imaging[J]. Eur Respir J, 2021, 57(1):2000670. DOI: 10.1183/13993003.00670-2020.
[43]
ZhangY, LiuW, ZhangH, et al. Extracellular vesicle long RNA markers of early-stage lung adenocarcinoma[J]. Int J Cancer, 2023, 152(7):1490-1500. DOI: 10.1002/ijc.34386.
[44]
SeijoLM, PeledN, AjonaD, et al. Biomarkers in lung cancer screening: achievements, promises, and challenges[J]. J Thorac Oncol, 2019, 14(3):343-357. DOI: 10.1016/j.jtho.2018.11.023.
[45]
FieldJK, SmithRA, AberleDR, et al. International Association for the Study of Lung Cancer Computed Tomography Screening Workshop 2011 report[J]. J Thorac Oncol, 2012, 7(1):10-19. DOI: 10.1097/JTO.0b013e31823c58ab.
[46]
SandsJ, TammemägiMC, CouraudS, et al. Lung screening benefits and challenges: a review of the data and outline for implementation[J]. J Thorac Oncol, 2021, 16(1):37-53. DOI: 10.1016/j.jtho.2020.10.127.
[47]
NicholsonAG, TsaoMS, BeasleyMB, et al. The 2021 WHO classification of lung tumors: impact of advances since 2015[J]. J Thorac Oncol, 2022, 17(3):362-387. DOI: 10.1016/j.jtho.2021.11.003.
[48]
RuparelM, QuaifeSL, DicksonJL, et al. Lung Screen Uptake Trial: results from a single lung cancer screening round[J]. Thorax, 2020, 75(10):908-912. DOI: 10.1136/thoraxjnl-2020-214703.
[49]
Van HalG, Diab GarciaP. Lung cancer screening: targeting the hard to reach-a review[J]. Transl Lung Cancer Res, 2021, 10(5):2309-2322. DOI: 10.21037/tlcr-20-525.
[50]
Van MeerbeeckJP, O′DowdE, WardB, et al. Lung cancer screening: new perspective and challenges in Europe[J]. Cancers (Basel), 2022, 14(9). DOI: 10.3390/cancers14092343.
[51]
International Early Lung Cancer Action Program Investigators, HenschkeCI, YankelevitzDF, et al. Survival of patients with stage Ⅰlung cancer detected on CT screening[J]. N Engl J Med, 2006, 355(17):1763-1771. DOI: 10.1056/NEJMoa060476.
[52]
SteinertHC. PET and PET-CT of lung cancer[J]. Methods Mol Biol, 2011, 727:33-51. DOI: 10.1007/978-1-61779-062-1_3.
[53]
FischerB, LassenU, MortensenJ, et al. Preoperative staging of lung cancer with combined PET-CT[J]. N Engl J Med, 2009, 361(1):32-39. DOI: 10.1056/NEJMoa0900043.
[54]
HydeL, HydeCI. Clinical manifestations of lung cancer[J]. Chest, 1974, 65(3):299-306. DOI: 10.1378/chest.65.3.299.
[55]
BonnerJA, SloanJA, RowlandKM, et al. Significance of neuron-specific enolase levels before and during therapy for small cell lung cancer[J]. Clin Cancer Res, 2000, 6(2):597-601.
[56]
PaoneG, De AngelisG, MunnoR, et al. Discriminant analysis on small cell lung cancer and non-small cell lung cancer by means of NSE and CYFRA-21.1[J]. Eur Respir J, 1995, 8(7):1136-1140. DOI: 10.1183/09031936.95.08071136.
[57]
王长利. 肺癌[M]. 北京: 科学技术文献出版社, 2009:24.
[58]
LamyPJ, GrenierJ, KramarA, et al. Pro-gastrin-releasing peptide, neuron specific enolase and chromogranin A as serum markers of small cell lung cancer[J]. Lung Cancer, 2000, 29(3):197-203. DOI: 10.1016/s0169-5002(00)00113-6.
[59]
TakeuchiS, NonakaM, KadokuraM, et al. Prognostic significance of serum squamous cell carcinoma antigen in surgically treated lung cancer[J]. Ann Thorac Cardiovasc Surg, 2003, 9(2):98-104.
[60]
BarakV, GoikeH, PanaretakisKW, et al. Clinical utility of cytokeratins as tumor markers[J]. Clin Biochem, 2004, 37(7):529-540. DOI: 10.1016/j.clinbiochem.2004.05.009.
[61]
StieberP, DienemannH, HasholznerU, et al. Comparison of cytokeratin fragment 19 (CYFRA 21-1), tissue polypeptide antigen (TPA) and tissue polypeptide specific antigen (TPS) as tumour markers in lung cancer[J]. Eur J Clin Chem Clin Biochem, 1993, 31(10):689-694. DOI: 10.1515/cclm.1993.31.10.689.
[62]
MolinaR, MarradesRM, AugéJM, et al. Assessment of a combined panel of six serum tumor markers for lung cancer[J]. Am J Respir Crit Care Med, 2016, 193(4):427-437. DOI: 10.1164/rccm.201404-0603OC.
[63]
EttingerDS, WoodDE, AisnerDL, et al. Non-small cell lung cancer, version 5.2017, NCCN Clinical Practice Guidelines in Oncology[J]. J Natl Compr Canc Netw, 2017, 15(4):504-535. DOI: 10.6004/jnccn.2017.0050.
[64]
WHO Classification of Tumours Editorial Board. WHO classification of tumours: thoracic tumours[M]. 5th ed. Lyon: IARC Press, 2021.
[65]
TsaoMS, NicholsonAG, MaleszewskiJJ, et al. Introduction to 2021 WHO classification of thoracic tumors[J]. J Thorac Oncol, 2022, 17(1):e1-e4. DOI: 10.1016/j.jtho.2021.09.017.
[66]
TravisWD, DacicS, WistubaI, et al. IASLC multidisciplinary recommendations for pathologic assessment of lung cancer resection specimens after neoadjuvant therapy[J]. J Thorac Oncol, 2020, 15(5):709-740. DOI: 10.1016/j.jtho.2020.01.005.
[67]
国家肿瘤质控中心肺癌质控专家委员会. 非小细胞肺癌新辅助治疗疗效病理评估专家共识[J]. 中华病理学杂志, 2021, 50(9):1002-1007. DOI: 10.3760/cma.j.cn112151-20210429-00335.
[68]
TravisWD. Advances in neuroendocrine lung tumors[J]. Ann Oncol, 2010, 21(Suppl 7):vii65-vii71. DOI: 10.1093/annonc/mdq380.
[69]
PelosiG, RindiG, TravisWD, et al. Ki-67 antigen in lung neuroendocrine tumors: unraveling a role in clinical practice[J]. J Thorac Oncol, 2014, 9(3):273-284. DOI: 10.1097/JTO.0000000000000092.
[70]
PelosiG, RodriguezJ, VialeG, et al. Typical and atypical pulmonary carcinoid tumor overdiagnosed as small-cell carcinoma on biopsy specimens: a major pitfall in the management of lung cancer patients[J]. Am J Surg Pathol, 2005, 29(2):179-187. DOI: 10.1097/01.pas.0000149690.75462.29.
[71]
FabbriA, CossaM, SonzogniA, et al. Thymus neuroendocrine tumors with CTNNB1 gene mutations, disarrayed β-catenin expression, and dual intra-tumor Ki-67 labeling index compartmentalization challenge the concept of secondary high-grade neuroendocrine tumor: a paradigm shift[J]. Virchows Arch, 2017, 471(1):31-47. DOI: 10.1007/s00428-017-2130-2.
[72]
GandhiJS, AlnoorF, SadiqQ, et al. SMARCA4 (BRG1) and SMARCB1 (INI1) expression in TTF-1 negative neuroendocrine carcinomas including merkel cell carcinoma[J]. Pathol Res Pract, 2021, 219:153341. DOI: 10.1016/j.prp.2021.153341.
[73]
La FleurL, Falk-SörqvistE, SmedsP, et al. Mutation patterns in a population-based non-small cell lung cancer cohort and prognostic impact of concomitant mutations in KRAS and TP53 or STK11[J]. Lung Cancer, 2019, 130:50-58. DOI: 10.1016/j.lungcan.2019.01.003.
[74]
BaineMK, HsiehMS, LaiWV, et al. SCLC subtypes defined by ASCL1, NEUROD1, POU2F3, and YAP1: a comprehensive immunohistochemical and histopathologic characterization[J]. J Thorac Oncol, 2020, 15(12):1823-1835. DOI: 10.1016/j.jtho.2020.09.009.
[75]
WangY, JinY, ShenX, et al. POU2F3: a sensitive and specific diagnostic marker for neuroendocrine-low/ negative small cell lung cancer[J]. Am J Surg Pathol, 2023, 47(9):1059-1066. DOI: 10.1097/PAS.0000000000002081.
[76]
NonakaD. A study of ΔNp63 expression in lung non-small cell carcinomas[J]. Am J Surg Pathol, 2012, 36(6):895-899. DOI: 10.1097/PAS.0b013e3182498f2b.
[77]
ButnorKJ, BeasleyMB, CaglePT, et al. Protocol for the examination of specimens from patients with primary non-small cell carcinoma, small cell carcinoma, or carcinoid tumor of the lung[J]. Arch Pathol Lab Med, 2009, 133(10):1552-1559. DOI: 10.5858/133.10.1552.
[78]
YatabeY, DacicS, BorczukAC, et al. Best practices recommendations for diagnostic immunohistochemistry in lung cancer[J]. J Thorac Oncol, 2019, 14(3):377-407. DOI: 10.1016/j.jtho.2018.12.005.
[79]
KalemkerianGP, NarulaN, KennedyEB, et al. Molecular testing guideline for the selection of patients with lung cancer for treatment with targeted tyrosine kinase inhibitors: American Society of Clinical Oncology Endorsement of the College of American Pathologists/International Association for the Study of Lung Cancer/Association for Molecular Pathology Clinical Practice Guideline update[J]. J Clin Oncol, 2018, 36(9):911-919. DOI: 10.1200/JCO.2017.76.7293.
[80]
LindemanNI, CaglePT, AisnerDL, et al. Updated molecular testing guideline for the selection of lung cancer patients for treatment with targeted tyrosine kinase inhibitors: guideline from the College of American Pathologists, the International Association for the Study of Lung Cancer, and the Association for Molecular Pathology[J]. J Thorac Oncol, 2018, 13(3):323-358. DOI: 10.1016/j.jtho.2017.12.001.
[81]
EllisonG, ZhuG, MoulisA, et al. EGFR mutation testing in lung cancer: a review of available methods and their use for analysis of tumour tissue and cytology samples[J]. J Clin Pathol, 2013, 66(2):79-89. DOI: 10.1136/jclinpath-2012-201194.
[82]
SacherAG, DahlbergSE, HengJ, et al. Association between younger age and targetable genomic alterations and prognosis in non-small-cell lung cancer[J]. JAMA Oncol, 2016, 2(3):313-320. DOI: 10.1001/jamaoncol.2015.4482.
[83]
WuYL, HerbstRS, MannH, et al. ADAURA: Phase Ⅲ, double-blind, randomized study of osimertinib versus placebo in EGFR mutation-positive early-stage NSCLC after complete surgical resection[J]. Clin Lung Cancer, 2018, 19(4):e533-e536. DOI: 10.1016/j.cllc.2018.04.004.
[84]
ZhongWZ, WangQ, MaoWM, et al. Gefitinib versus vinorelbine plus cisplatin as adjuvant treatment for stage Ⅱ-ⅢA (N1-N2) EGFR-mutant NSCLC (ADJUVANT/CTONG1104): a randomised, open-label, phase 3 study[J]. Lancet Oncol, 2018, 19(1):139-148. DOI: 10.1016/S1470-2045(17)30729-5.
[85]
ZhongWZ, WangQ, MaoWM, et al. Gefitinib versus vinorelbine plus cisplatin as adjuvant treatment for stage Ⅱ-ⅢA (N1-N2) EGFR-mutant NSCLC: final overall survival analysis of CTONG1104 phase Ⅲ trial[J]. J Clin Oncol, 2021, 39(7):713-722. DOI: 10.1200/JCO.20.01820.
[86]
MokTS, WuYL, ThongprasertS, et al. Gefitinib or carboplatin-paclitaxel in pulmonary adenocarcinoma[J]. N Engl J Med, 2009, 361(10):947-957. DOI: 10.1056/NEJMoa0810699.
[87]
KrisMG, JohnsonBE, BerryLD, et al. Using multiplexed assays of oncogenic drivers in lung cancers to select targeted drugs[J]. JAMA, 2014, 311(19):1998-2006. DOI: 10.1001/jama.2014.3741.
[88]
BarlesiF, MazieresJ, MerlioJP, et al. Routine molecular profiling of patients with advanced non-small-cell lung cancer: results of a 1-year nationwide programme of the French Cooperative Thoracic Intergroup (IFCT)[J]. Lancet, 2016, 387(10026):1415-1426. DOI: 10.1016/S0140-6736(16)00004-0.
[89]
PaoW, GirardN. New driver mutations in non-small-cell lung cancer[J]. Lancet Oncol, 2011, 12(2):175-180. DOI: 10.1016/S1470-2045(10)70087-5.
[90]
GerberDE, GandhiL, CostaDB. Management and future directions in non-small cell lung cancer with known activating mutations[J]. Am Soc Clin Oncol Educ Book, 2014:e353-e365. DOI: 10.14694/EdBook_AM.2014.34.e353.
[91]
JenningsLJ, ArcilaME, CorlessC, et al. Guidelines for validation of next-generation sequencing-based oncology panels: a joint consensus recommendation of the Association for Molecular Pathology and College of American Pathologists[J]. J Mol Diagn, 2017, 19(3):341-365. DOI: 10.1016/j.jmoldx.2017.01.011.
[92]
EndrisV, PenzelR, WarthA, et al. Molecular diagnostic profiling of lung cancer specimens with a semiconductor-based massive parallel sequencing approach: feasibility, costs, and performance compared with conventional sequencing[J]. J Mol Diagn, 2013, 15(6):765-775. DOI: 10.1016/j.jmoldx.2013.06.002.
[93]
HeadSR, KomoriHK, LaMereSA, et al. Library construction for next-generation sequencing: overviews and challenges[J]. Biotechniques, 2014, 56(2):61-64, 66, 68, passim. DOI: 10.2144/000114133.
[94]
ShollLM, AisnerDL, AllenTC, et al. Programmed death ligand-1 immunohistochemistry—a new challenge for pathologists: a perspective from members of the Pulmonary Pathology Society[J]. Arch Pathol Lab Med, 2016, 140(4):341-344. DOI: 10.5858/arpa.2015-0506-SA.
[95]
RittmeyerA, BarlesiF, WaterkampD, et al. Atezolizumab versus docetaxel in patients with previously treated non-small-cell lung cancer (OAK): a phase 3, open-label, multicentre randomised controlled trial[J]. Lancet, 2017, 389(10066):255-265. DOI: 10.1016/S0140-6736(16)32517-X.
[96]
HerbstRS, BaasP, KimDW, et al. Pembrolizumab versus docetaxel for previously treated, PD-L1-positive, advanced non-small-cell lung cancer (KEYNOTE-010): a randomised controlled trial[J]. Lancet, 2016, 387(10027):1540-1550. DOI: 10.1016/S0140-6736(15)01281-7.
[97]
BorghaeiH, Paz-AresL, HornL, et al. Nivolumab versus docetaxel in advanced nonsquamous non-small-cell lung cancer[J]. N Engl J Med, 2015, 373(17):1627-1639. DOI: 10.1056/NEJMoa1507643.
[98]
ShollLM, HirschFR, HwangD, et al. The promises and challenges of tumor mutation burden as an immunotherapy biomarker: a perspective from the International Association for the Study of Lung Cancer Pathology Committee[J]. J Thorac Oncol, 2020, 15(9):1409-1424. DOI: 10.1016/j.jtho.2020.05.019.
[99]
DongA, ZhaoY, LiZ, et al. PD-L1 versus tumor mutation burden: which is the better immunotherapy biomarker in advanced non-small cell lung cancer?[J]. J Gene Med, 2021, 23(2):e3294. DOI: 10.1002/jgm.3294.
[100]
NSCLC Meta-analysis Collaborative Group. Preoperative chemotherapy for non-small-cell lung cancer: a systematic review and meta-analysis of individual participant data[J]. Lancet, 2014, 383(9928):1561-1571. DOI: 10.1016/S0140-6736(13)62159-5.
[101]
FordePM, SpicerJ, LuS, et al. Neoadjuvant nivolumab plus chemotherapy in resectable lung cancer[J]. N Engl J Med, 2022, 386(21):1973-1985. DOI: 10.1056/NEJMoa2202170.
[102]
LuS, ZhangW, WuL, et al. Perioperative toripalimab plus chemotherapy for patients with resectable non-small cell lung cancer: the Neotorch randomized clinical trial[J]. JAMA, 2024, 331(3):201-211. DOI: 10.1001/jama.2023.24735.
[103]
BlasbergJD, PassHI, DoningtonJS. Sublobar resection: a movement from the Lung Cancer Study Group[J]. J Thorac Oncol, 2010, 5(10):1583-1593. DOI: 10.1097/jto.0b013e3181e77604.
[104]
Lung Cancer Study Group, GinsbergRJ, RubinsteinLV. Randomized trial of lobectomy versus limited resection for T1 N0 non-small cell lung cancer[J]. Ann Thorac Surg, 1995, 60(3):615-622. DOI: 10.1016/0003-4975(95)00537-u.
[105]
VeluswamyRR, EzerN, MhangoG, et al. Limited resection versus lobectomy for older patients with early-stage lung cancer: impact of histology[J]. J Clin Oncol, 2015, 33(30):3447-3453. DOI: 10.1200/JCO.2014.60.6624.
[106]
Rami-PortaR, WittekindC, GoldstrawP, et al. Complete resection in lung cancer surgery: proposed definition[J]. Lung Cancer, 2005, 49(1):25-33. DOI: 10.1016/j.lungcan.2005.01.001.
[107]
PagèsPB, MordantP, RenaudS, et al. Sleeve lobectomy may provide better outcomes than pneumonectomy for non-small cell lung cancer. a decade in a nationwide study[J]. J Thorac Cardiovasc Surg, 2017, 153(1):184-195.e3. DOI: 10.1016/j.jtcvs.2016.09.060.
[108]
StephensN, RiceD, CorreaA, et al. Thoracoscopic lobectomy is associated with improved short-term and equivalent oncological outcomes compared with open lobectomy for clinical Stage Ⅰ non-small-cell lung cancer: a propensity-matched analysis of 963 cases[J]. Eur J Cardiothorac Surg, 2014, 46(4):607-613. DOI: 10.1093/ejcts/ezu036.
[109]
BalduyckB, HendriksJ, LauwersP, et al. Quality of life after lung cancer surgery: a prospective pilot study comparing bronchial sleeve lobectomy with pneumonectomy[J]. J Thorac Oncol, 2008, 3(6):604-608. DOI: 10.1097/JTO.0b013e318170fca4.
[110]
MaZ, DongA, FanJ, et al. Does sleeve lobectomy concomitant with or without pulmonary artery reconstruction (double sleeve) have favorable results for non-small cell lung cancer compared with pneumonectomy? A meta-analysis[J]. Eur J Cardiothorac Surg, 2007, 32(1):20-28. DOI: 10.1016/j.ejcts.2007.03.018.
[111]
ShiW, ZhangW, SunH, et al. Sleeve lobectomy versus pneumonectomy for non-small cell lung cancer: a meta-analysis[J]. World J Surg Oncol, 2012, 10:265. DOI: 10.1186/1477-7819-10-265.
[112]
AltorkiN, WangX, KozonoD, et al. Lobar or sublobar resection for peripheral stage ⅠA non-small-cell lung cancer[J]. N Engl J Med, 2023, 388(6):489-498. DOI: 10.1056/NEJMoa2212083.
[113]
SajiH, OkadaM, TsuboiM. et al. Segmentectomy versus lobectomy in small-sized peripheral non-small-cell lung cancer (JCOG0802/WJOG4607L): a multicentre, open-label, phase 3, randomised, controlled, non-inferiority trial[J]. Lancet, 2022, 399(10335):1607-1617. DOI: 10.1016/S0140-6736(21)02333-3.
[114]
AokageK, SuzukiK, SajiH, et al. Segmentectomy for ground-glass-dominant lung cancer with a tumour diameter of 3 cm or less including ground-glass opacity (JCOG1211): a multicentre, single-arm, confirmatory, phase 3 trial[J]. Lancet Respir Med, 2023, 11(6):540-549. DOI: 10.1016/S2213-2600(23)00041-3.
[115]
SuzukiK, WatanabeSI, WakabayashiM, et al. A single-arm study of sublobar resection for ground-glass opacity dominant peripheral lung cancer[J]. J Thorac Cardiovasc Surg, 2022, 163(1):289-301.e2. DOI: 10.1016/j.jtcvs.2020.09.146.
[116]
KoikeT, KitaharaA, SatoS, et al. Lobectomy versus segmentectomy in radiologically pure solid small-sized non-small cell lung cancer[J]. Ann Thorac Surg, 2016, 101(4):1354-1360. DOI: 10.1016/j.athoracsur.2015.10.048.
[117]
PetrellaF, SpaggiariL. Therapeutic options following pneumonectomy in non-small cell lung cancer[J]. Expert Rev Respir Med, 2016, 10(8):919-925. DOI: 10.1080/17476348.2016.1188694.
[118]
ZhangW, WeiY, JiangH, et al. Video-assisted thoracoscopic surgery versus thoracotomy lymph node dissection in clinical stage Ⅰ lung cancer: a meta-analysis and system review[J]. Ann Thorac Surg, 2016, 101(6):2417-2424. DOI: 10.1016/j.athoracsur.2015.11.055.
[119]
OsarogiagbonRU, DeckerPA, BallmanK, et al. Survival implications of variation in the thoroughness of pathologic lymph node examination in American College of Surgeons Oncology Group Z0030 (Alliance)[J]. Ann Thorac Surg, 2016, 102(2):363-369. DOI: 10.1016/j.athoracsur.2016.03.095.
[120]
DarlingGE, AllenMS, DeckerPA, et al. Randomized trial of mediastinal lymph node sampling versus complete lymphadenectomy during pulmonary resection in the patient with N0 or N1 (less than hilar) non-small cell carcinoma: results of the American College of Surgery Oncology Group Z0030 Trial[J]. J Thorac Cardiovasc Surg, 2011, 141(3):662-670. DOI: 10.1016/j.jtcvs.2010.11.008.
[121]
HowingtonJA, BlumMG, ChangAC, et al. Treatment of stage Ⅰ and Ⅱ non-small cell lung cancer: diagnosis and management of lung cancer, 3rd ed: American College of Chest Physicians evidence-based clinical practice guidelines[J]. Chest, 2013, 143(Suppl 5):e278S-e313S. DOI: 10.1378/chest.12-2359.
[122]
EdwardsJG, ChanskyK, Van SchilP, et al. The IASLC lung cancer staging project: analysis of resection margin status and proposals for residual tumor descriptors for non-small cell lung cancer[J]. J Thorac Oncol, 2020, 15(3):344-359. DOI: 10.1016/j.jtho.2019.10.019.
[123]
NSCLC Meta-analyses Collaborative Group. Adjuvant chemotherapy, with or without postoperative radiotherapy, in operable non-small-cell lung cancer: two meta-analyses of individual patient data[J]. Lancet, 2010, 375(9722):1267-1277. DOI: 10.1016/S0140-6736(10)60059-1.
[124]
WakeleeHA, DahlbergSE, KellerSM, et al. Adjuvant chemotherapy with or without bevacizumab in patients with resected non-small-cell lung cancer (E1505): an open-label, multicentre, randomised, phase 3 trial[J]. Lancet Oncol, 2017, 18(12):1610-1623. DOI: 10.1016/S1470-2045(17)30691-5.
[125]
StraussGM, HerndonJE, MaddausMA, et al. Adjuvant paclitaxel plus carboplatin compared with observation in stage ⅠB non-small-cell lung cancer: CALGB 9633 with the Cancer and Leukemia Group B, Radiation Therapy Oncology Group, and North Central Cancer Treatment Group Study Groups[J]. J Clin Oncol, 2008, 26(31):5043-5051. DOI: 10.1200/JCO.2008.16.4855.
[126]
ButtsCA, DingK, SeymourL, et al. Randomized phase Ⅲ trial of vinorelbine plus cisplatin compared with observation in completely resected stage ⅠB and Ⅱ non-small-cell lung cancer: updated survival analysis of JBR-10[J]. J Clin Oncol, 2010, 28(1):29-34. DOI: 10.1200/JCO.2009.24.0333.
[127]
QianF, YangW, WangR, et al. Prognostic significance and adjuvant chemotherapy survival benefits of a solid or micropapillary pattern in patients with resected stage ⅠB lung adenocarcinoma[J]. J Thorac Cardiovasc Surg, 2018, 155(3):1227-1235.e2. DOI: 10.1016/j.jtcvs.2017.09.143.
[128]
BradleyJD, PaulusR, GrahamMV, et al. Phase Ⅱ trial of postoperative adjuvant paclitaxel/carboplatin and thoracic radiotherapy in resected stage Ⅱ and ⅢA non-small-cell lung cancer: promising long-term results of the Radiation Therapy Oncology Group—RTOG 9705[J]. J Clin Oncol, 2005, 23(15):3480-3487. DOI: 10.1200/JCO.2005.12.120.
[129]
TateishiY, HoritaN, NamkoongH, et al. Postoperative radiotherapy for completely resected masaoka/masaoka-koga stage Ⅱ/Ⅲ thymoma improves overall survival: an updated meta-analysis of 4 746 patients[J]. J Thorac Oncol, 2021, 16(4):677-685. DOI: 10.1016/j.jtho.2020.12.023.
[130]
DouillardJY, RosellR, De LenaM, et al. Impact of postoperative radiation therapy on survival in patients with complete resection and stage Ⅰ, Ⅱ, or ⅢA non-small-cell lung cancer treated with adjuvant chemotherapy: the adjuvant Navelbine International Trialist Association (ANITA) randomized trial[J]. Int J Radiat Oncol Biol Phys, 2008, 72(3):695-701. DOI: 10.1016/j.ijrobp.2008.01.044.
[131]
KrisMG, GasparLE, ChaftJE, et al. Adjuvant systemic therapy and adjuvant radiation therapy for stage Ⅰ to ⅢA completely resected non-small-cell lung cancers: American Society of Clinical Oncology/Cancer Care Ontario clinical practice guideline update[J]. J Clin Oncol, 2017, 35(25):2960-2974. DOI: 10.1200/JCO.2017.72.4401.
[132]
WuYL, TsuboiM, HeJ, et al. Osimertinib in resected EGFR-mutated non-small-cell lung cancer[J]. N Engl J Med, 2020, 383(18):1711-1723. DOI: 10.1056/NEJMoa2027071.
[133]
HeJ, SuC, LiangW, et al. Icotinib versus chemotherapy as adjuvant treatment for stage Ⅱ-ⅢA EGFR-mutant non- small-cell lung cancer (EVIDENCE): a randomised, open-label, phase 3 trial[J]. Lancet Respir Med, 2021, 9(9):1021-1029. DOI: 10.1016/S2213-2600(21)00134-X.
[134]
FelipE, AltorkiN, ZhouC, et al. Adjuvant atezolizumab after adjuvant chemotherapy in resected stage ⅠB-ⅢA non- small-cell lung cancer (IMpower010): a randomised, multicentre, open-label, phase 3 trial[J]. Lancet, 2021, 398(10308):1344-1357. DOI: 10.1016/S0140-6736(21)02098-5.
[135]
GhiribelliC, VoltoliniL, PaladiniP, et al. Treatment and survival after lung resection for non-small cell lung cancer in patients with microscopic residual disease at the bronchial stump[J]. Eur J Cardiothorac Surg, 1999, 16(5):555-559. DOI: 10.1016/s1010-7940(99)00310-3.
[136]
ParkHJ, ParkHS, ChaYJ, et al. Efficacy of adjuvant chemotherapy for completely resected stage ⅠB non- small cell lung cancer: a retrospective study[J]. J Thorac Dis, 2018, 10(4):2279-2287. DOI: 10.21037/jtd.2018.03.184.
[137]
WisniveskyJP, SmithCB, PackerS, et al. Survival and risk of adverse events in older patients receiving postoperative adjuvant chemotherapy for resected stages Ⅱ-ⅢA lung cancer: observational cohort study[J]. BMJ, 2011, 343:d4013. DOI: 10.1136/bmj.d4013.
[138]
ZhouM, LiT, LiuY, et al. Concurrent paclitaxel-based chemo-radiotherapy for post-surgical microscopic residual tumor at the bronchial margin (R1 resection) in non-small-cell lung cancer[J]. BMC Cancer, 2015, 15:36. DOI: 10.1186/s12885-015-1036-0.
[139]
KozowerBD, LarnerJM, DetterbeckFC, et al. Special treatment issues in non-small cell lung cancer: diagnosis and management of lung cancer, 3rd ed: American College of Chest Physicians evidence-based clinical practice guidelines[J]. Chest, 2013, 143(Suppl 5):e369S-e399S. DOI: 10.1378/chest.12-2362.
[140]
LeventakosK, PeikertT, MidthunDE, et al. Management of multifocal lung cancer: results of a survey[J]. J Thorac Oncol, 2017, 12(9):1398-1402. DOI: 10.1016/j.jtho.2017.05.013.
[141]
TanvetyanonT, FinleyDJ, FabianT, et al. Prognostic factors for survival after complete resections of synchronous lung cancers in multiple lobes: pooled analysis based on individual patient data[J]. Ann Oncol, 2013, 24(4):889-894. DOI: 10.1093/annonc/mds495.
[142]
BrunelliA, CharlouxA, BolligerCT, et al. ERS/ESTS clinical guidelines on fitness for radical therapy in lung cancer patients (surgery and chemo-radiotherapy)[J]. Eur Respir J, 2009, 34(1):17-41. DOI: 10.1183/09031936.00184308.
[143]
PignonJP, TribodetH, ScagliottiGV, et al. Lung adjuvant cisplatin evaluation: a pooled analysis by the LACE Collaborative Group[J]. J Clin Oncol, 2008, 26(21):3552-3559. DOI: 10.1200/JCO.2007.13.9030.
[144]
FiratS, ByhardtRW, GoreE. Comorbidity and Karnofksy performance score are independent prognostic factors in stage Ⅲ non-small-cell lung cancer: an institutional analysis of patients treated on four RTOG studies[J]. Int J Radiat Oncol Biol Phys, 2002, 54(2):357-364. DOI: 10.1016/s0360-3016(02)02939-5.
[145]
ColinetB, JacotW, BertrandD, et al. A new simplified comorbidity score as a prognostic factor in non-small-cell lung cancer patients: description and comparison with the Charlson′s index[J]. Br J Cancer, 2005, 93(10):1098-1105. DOI: 10.1038/sj.bjc.6602836.
[146]
CharlsonM, SzatrowskiTP, PetersonJ, et al. Validation of a combined comorbidity index[J]. J Clin Epidemiol, 1994, 47(11):1245-1251. DOI: 10.1016/0895-4356(94)90129-5.
[147]
EberhardtWE, De RuysscherD, WederW, et al. 2nd ESMO Consensus Conference in Lung Cancer: locally advanced stage Ⅲ non-small-cell lung cancer[J]. Ann Oncol, 2015, 26(8):1573-1588. DOI: 10.1093/annonc/mdv187.
[148]
SinghN, SinghPS, AggarwalAN, et al. Comorbidity assessment using Charlson comorbidity index and simplified comorbidity score and its association with clinical outcomes during first-line chemotherapy for lung cancer[J]. Clin Lung Cancer, 2016, 17(3):205-213.e1. DOI: 10.1016/j.cllc.2015.10.002.
[149]
GrahamAN, ChanKJ, PastorinoU, et al. Systematic nodal dissection in the intrathoracic staging of patients with non-small cell lung cancer[J]. J Thorac Cardiovasc Surg, 1999, 117(2):246-251. DOI: 10.1016/S0022-5223(99)70419-8.
[150]
De LeynP, LardinoisD, Van SchilPE, et al. ESTS guidelines for preoperative lymph node staging for non-small cell lung cancer[J]. Eur J Cardiothorac Surg, 2007, 32(1):1-8. DOI: 10.1016/j.ejcts.2007.01.075.
[151]
WederW, CollaudS, EberhardtWE, et al. Pneumonectomy is a valuable treatment option after neoadjuvant therapy for stage Ⅲ non-small-cell lung cancer[J]. J Thorac Cardiovasc Surg, 2010, 139(6):1424-1430. DOI: 10.1016/j.jtcvs.2010.02.039.
[152]
KimAW, BoffaDJ, WangZ, et al. An analysis, systematic review, and meta-analysis of the perioperative mortality after neoadjuvant therapy and pneumonectomy for non-small cell lung cancer[J]. J Thorac Cardiovasc Surg, 2012, 143(1):55-63. DOI: 10.1016/j.jtcvs.2011.09.002.
[153]
CurranWJ, PaulusR, LangerCJ, et al. Sequential vs. concurrent chemoradiation for stage Ⅲ non-small cell lung cancer: randomized phase Ⅲ trial RTOG 9410[J]. J Natl Cancer Inst, 2011, 103(19):1452-1460. DOI: 10.1093/jnci/djr325.
[154]
AupérinA, Le PéchouxC, RollandE, et al. Meta-analysis of concomitant versus sequential radiochemotherapy in locally advanced non-small-cell lung cancer[J]. J Clin Oncol, 2010, 28(13):2181-2190. DOI: 10.1200/JCO.2009.26.2543.
[155]
RamnathN, DillingTJ, HarrisLJ, et al. Treatment of stage Ⅲ non-small cell lung cancer: diagnosis and management of lung cancer, 3rd ed: American College of Chest Physicians evidence-based clinical practice guidelines[J]. Chest, 2013, 143(5Suppl):e314S-e340S. DOI: 10.1378/chest.12-2360.
[156]
BradleyJ, BaeK, ChoiN, et al. A phase Ⅱ comparative study of gross tumor volume definition with or without PET/CT fusion in dosimetric planning for non-small-cell lung cancer (NSCLC): primary analysis of Radiation Therapy Oncology Group (RTOG) 0515[J]. Int J Radiat Oncol Biol Phys, 2012, 82(1):435-441.e1. DOI: 10.1016/j.ijrobp.2010.09.033.
[157]
Sanuki-FujimotoN, SumiM, ItoY, et al. Relation between elective nodal failure and irradiated volume in non-small-cell lung cancer (NSCLC) treated with radiotherapy using conventional fields and doses[J]. Radiother Oncol, 2009, 91(3):433-437. DOI: 10.1016/j.radonc.2008.12.013.
[158]
KongFM, Ten HakenRK, SchipperM, et al. Effect of midtreatment PET/CT-adapted radiation therapy with concurrent chemotherapy in patients with locally advanced non-small-cell lung cancer: a phase 2 clinical trial[J]. JAMA Oncol, 2017, 3(10):1358-1365. DOI: 10.1001/jamaoncol.2017.0982.
[159]
MauguenA, Le PéchouxC, SaundersMI, et al. Hyperfractionated or accelerated radiotherapy in lung cancer: an individual patient data meta-analysis[J]. J Clin Oncol, 2012, 30(22):2788-2797. DOI: 10.1200/JCO.2012.41.6677.
[160]
BradleyJD, PaulusR, KomakiR, et al. Standard-dose versus high-dose conformal radiotherapy with concurrent and consolidation carboplatin plus paclitaxel with or without cetuximab for patients with stage ⅢA or ⅢB non-small-cell lung cancer (RTOG 0617): a randomised, two-by-two factorial phase 3 study[J]. Lancet Oncol, 2015, 16(2):187-199. DOI: 10.1016/S1470-2045(14)71207-0.
[161]
ChunSG, HuC, ChoyH, et al. Impact of intensity-modulated radiation therapy technique for locally advanced non-small-cell lung cancer: a secondary analysis of the NRG oncology RTOG 0617 randomized clinical trial[J]. J Clin Oncol, 2017, 35(1):56-62. DOI: 10.1200/JCO.2016.69.1378.
[162]
HannaN, NeubauerM, YiannoutsosC, et al. Phase Ⅲ study of cisplatin, etoposide, and concurrent chest radiation with or without consolidation docetaxel in patients with inoperable stage Ⅲ non-small-cell lung cancer: the Hoosier Oncology Group and U.S. Oncology[J]. J Clin Oncol, 2008, 26(35):5755-5760. DOI: 10.1200/JCO.2008.17.7840.
[163]
WangL, WuS, OuG, et al. Randomized phase Ⅱ study of concurrent cisplatin/etoposide or paclitaxel/carboplatin and thoracic radiotherapy in patients with stage Ⅲ non-small cell lung cancer[J]. Lung Cancer, 2012, 77(1):89-96. DOI: 10.1016/j.lungcan.2012.02.011.
[164]
GovindanR, BogartJ, StinchcombeT, et al. Randomized phase Ⅱ study of pemetrexed, carboplatin, and thoracic radiation with or without cetuximab in patients with locally advanced unresectable non-small-cell lung cancer: cancer and Leukemia Group B trial 30407[J]. J Clin Oncol, 2011, 29(23):3120-3125. DOI: 10.1200/JCO.2010.33.4979.
[165]
SauseW, KolesarP, TaylorS, et al. Final results of phase Ⅲ trial in regionally advanced unresectable non-small cell lung cancer: Radiation Therapy Oncology Group, Eastern Cooperative Oncology Group, and Southwest Oncology Group[J]. Chest, 2000, 117(2):358-364. DOI: 10.1378/chest.117.2.358.
[166]
BelderbosJ, UitterhoeveL, van ZandwijkN, et al. Randomised trial of sequential versus concurrent chemo-radiotherapy in patients with inoperable non-small cell lung cancer (EORTC 08972-22973)[J]. Eur J Cancer, 2007, 43(1):114-121. DOI: 10.1016/j.ejca.2006.09.005.
[167]
TanEH, SzczesnaA, KrzakowskiM, et al. Randomized study of vinorelbine—gemcitabine versus vinorelbine—carboplatin in patients with advanced non-small cell lung cancer[J]. Lung Cancer, 2005, 49(2):233-240. DOI: 10.1016/j.lungcan.2005.03.029.
[168]
DaweDE, ChristiansenD, SwaminathA, et al. Chemoradiotherapy versus radiotherapy alone in elderly patients with stage Ⅲ non-small cell lung cancer: a systematic review and meta-analysis[J]. Lung Cancer, 2016, 99:180-185. DOI: 10.1016/j.lungcan.2016.07.016.
[169]
SigelK, LurslurchachaiL, BonomiM, et al. Effectiveness of radiation therapy alone for elderly patients with unresected stage Ⅲ non-small cell lung cancer[J]. Lung Cancer, 2013, 82(2):266-270. DOI: 10.1016/j.lungcan.2013.06.011.
[170]
CardenalF, NadalE, JovéM, et al. Concurrent systemic therapy with radiotherapy for the treatment of poor-risk patients with unresectable stage Ⅲ non-small-cell lung cancer: a review of the literature[J]. Ann Oncol, 2015, 26(2):278-288. DOI: 10.1093/annonc/mdu229.
[171]
VokesEE, HerndonJE, KelleyMJ, et al. Induction chemotherapy followed by chemoradiotherapy compared with chemoradiotherapy alone for regionally advanced unresectable stage Ⅲ non-small-cell lung cancer: Cancer and Leukemia Group B[J]. J Clin Oncol, 2007, 25(13):1698-1704. DOI: 10.1200/JCO.2006.07.3569.
[172]
SocinskiMA, BlackstockAW, BogartJA, et al. Randomized phase Ⅱ trial of induction chemotherapy followed by concurrent chemotherapy and dose-escalated thoracic conformal radiotherapy (74 Gy) in stage Ⅲ non-small-cell lung cancer: CALGB 30105[J]. J Clin Oncol, 2008, 26(15):2457-2463. DOI: 10.1200/JCO.2007.14.7371.
[173]
SauseWT, ScottC, TaylorS, et al. Radiation Therapy Oncology Group (RTOG) 88-08 and Eastern Cooperative Oncology Group (ECOG) 4588: preliminary results of a phase Ⅲ trial in regionally advanced, unresectable non-small-cell lung cancer[J]. J Natl Cancer Inst, 1995, 87(3):198-205. DOI: 10.1093/jnci/87.3.198.
[174]
HuiR, ÖzgüroğluM, VillegasA, et al. Patient-reported outcomes with durvalumab after chemoradiotherapy in stage Ⅲ, unresectable non-small-cell lung cancer (PACIFIC): a randomised, controlled, phase 3 study[J]. Lancet Oncol, 2019, 20(12):1670-1680. DOI: 10.1016/S1470-2045(19)30519-4.
[175]
ZhouQ, ChenM, JiangO, et al. Sugemalimab versus placebo after concurrent or sequential chemoradiotherapy in patients with locally advanced, unresectable, stage Ⅲ non-small-cell lung cancer in China (GEMSTONE-301): interim results of a randomised, double-blind, multicentre, phase 3 trial[J]. Lancet Oncol, 2022, 23(2):209-219. DOI: 10.1016/S1470-2045(21)00630-6.
[176]
TsujinoK, KurataT, YamamotoS, et al. Is consolidation chemotherapy after concurrent chemo-radiotherapy beneficial for patients with locally advanced non-small-cell lung cancer? A pooled analysis of the literature[J]. J Thorac Oncol, 2013, 8(9):1181-1189. DOI: 10.1097/JTO.0b013e3182988348.
[177]
PaselloG, LorenziM, ScattolinD, et al. Osimertinib in patients with treatment-naive EGFR-mutant non-small cell lung cancer: overall survival, post-progression management and budget impact analysis in real-world[J]. Oncologist, 2024, 29(7):596-608. DOI: 10.1093/oncolo/oyae043.
[178]
SoriaJC, OheY, VansteenkisteJ, et al. Osimertinib in untreated EGFR-mutated advanced non-small-cell lung cancer[J]. N Engl J Med, 2018, 378(2):113-125. DOI: 10.1056/NEJMoa1713137.
[179]
RamalingamSS, VansteenkisteJ, PlanchardD, et al. Overall survival with osimertinib in untreated, EGFR-mutated advanced NSCLC[J]. N Engl J Med, 2020, 382(1):41-50. DOI: 10.1056/NEJMoa1913662.
[180]
LuS, DongX, JianH, et al. AENEAS: a randomized phase Ⅲ trial of aumolertinib versus gefitinib as first-line therapy for locally advanced or metastaticnon-small-cell lung cancer with EGFR exon 19 deletion or L858R mutations[J]. J Clin Oncol, 2022, 40(27):3162-3171. DOI: 10.1200/JCO.21.02641.
[181]
ShiY, ChenG, WangX, et al. Furmonertinib (AST2818) versus gefitinib as first-line therapy for Chinese patients with locally advanced or metastatic EGFR mutation-positive non-small-cell lung cancer (FURLONG): a multicentre, double-blind, randomised phase 3 study[J]. Lancet Respir Med, 2022, 10(11):1019-1028. DOI: 10.1016/S2213-2600(22)00168-0.
[182]
LuS, ZhouJ, JianH, et al. Befotertinib (D-0316) versus icotinib as first-line therapy for patients with EGFR-mutated locally advanced or metastatic non-small-cell lung cancer: a multicentre, open-label, randomised phase 3 study[J]. Lancet Respir Med, 2023, 11(10):905-915. DOI: 10.1016/S2213-2600(23)00183-2.
[183]
InoueA, KobayashiK, MaemondoM, et al. Updated overall survival results from a randomized phase Ⅲ trial comparing gefitinib with carboplatin-paclitaxel for chemo-naïve non-small cell lung cancer with sensitive EGFR gene mutations (NEJ002)[J]. Ann Oncol, 2013, 24(1):54-59. DOI: 10.1093/annonc/mds214.
[184]
MitsudomiT, MoritaS, YatabeY, et al. Gefitinib versus cisplatin plus docetaxel in patients with non-small-cell lung cancer harbouring mutations of the epidermal growth factor receptor (WJTOG3405): an open label, randomised phase 3 trial[J]. Lancet Oncol, 2010, 11(2):121-128. DOI: 10.1016/S1470-2045(09)70364-X.
[185]
ZhouC, WuYL, ChenG, et al. Final overall survival results from a randomised, phase Ⅲ study of erlotinib versus chemotherapy as first-line treatment of EGFR mutation-positive advanced non-small-cell lung cancer (OPTIMAL, CTONG-0802)[J]. Ann Oncol, 2015, 26(9):1877-1883. DOI: 10.1093/annonc/mdv276.
[186]
ShiYK, WangL, HanBH, et al. First-line icotinib versus cisplatin/pemetrexed plus pemetrexed maintenance therapy for patients with advanced EGFR mutation-positive lung adenocarcinoma (CONVINCE): a phase 3, open-label, randomized study[J]. Ann Oncol, 2017, 28(10):2443-2450. DOI: 10.1093/annonc/mdx359.
[187]
WuYL, ZhouC, HuCP, et al. Afatinib versus cisplatin plus gemcitabine for first-line treatment of Asian patients with advanced non-small-cell lung cancer harbouring EGFR mutations (LUX-Lung 6): an open-label, randomised phase 3 trial[J]. Lancet Oncol, 2014, 15(2):213-222. DOI: 10.1016/S1470-2045(13)70604-1.
[188]
ParkK, TanEH, O′ByrneK, et al. Afatinib versus gefitinib as first-line treatment of patients with EGFR mutation-positive non-small-cell lung cancer (LUX-Lung 7): a phase 2B, open-label, randomised controlled trial[J]. Lancet Oncol, 2016, 17(5):577-589. DOI: 10.1016/S1470-2045(16)30033-X.
[189]
MokTS, ChengY, ZhouX, et al. Improvement in overall survival in a randomized study that compared dacomitinib with gefitinib in patients with advanced non-small-cell lung cancer and EGFR-activating mutations[J]. J Clin Oncol, 2018, 36(22):2244-2250. DOI: 10.1200/JCO.2018.78.7994.
[190]
SaitoH, FukuharaT, FuruyaN, et al. Erlotinib plus bevacizumab versus erlotinib alone in patients with EGFR-positive advanced non-squamous non-small-cell lung cancer (NEJ026): interim analysis of an open-label, randomised, multicentre, phase 3 trial[J]. Lancet Oncol, 2019, 20(5):625-635. DOI: 10.1016/S1470-2045(19)30035-X.
[191]
ChengY, MurakamiH, YangPC, et al. Randomized phase Ⅱ trial of gefitinib with and without pemetrexed as first-line therapy in patients with advanced nonsquamous non-small-cell lung cancer with activating epidermal growth factor receptor mutations[J]. J Clin Oncol, 2016, 34(27):3258-3266. DOI: 10.1200/JCO.2016.66.9218.
[192]
HanB, JinB, ChuT, et al. Combination of chemotherapy and gefitinib as first-line treatment for patients with advanced lung adenocarcinoma and sensitive EGFR mutations: a randomized controlled trial[J]. Int J Cancer, 2017, 141(6):1249-1256. DOI: 10.1002/ijc.30806.
[193]
YangJC, SequistLV, GeaterSL, et al. Clinical activity of afatinib in patients with advanced non-small-cell lung cancer harbouring uncommon EGFR mutations: a combined post-hoc analysis of LUX-Lung 2, LUX-Lung 3, and LUX-Lung 6[J]. Lancet Oncol, 2015, 16(7):830-838. DOI: 10.1016/S1470-2045(15)00026-1.
[194]
ShawAT, BauerTM, de MarinisF, et al. First-line lorlatinib or crizotinib in advanced ALK-positive lung cancer[J]. N Engl J Med, 2020, 383(21):2018-2029. DOI: 10.1056/NEJMoa2027187.
[195]
HornL, WangZ, WuG, et al. Ensartinib vs crizotinib for patients with anaplastic lymphoma kinase-positive non-small cell lung cancer: a randomized clinical trial[J]. JAMA Oncol, 2021, 7(11):1617-1625. DOI: 10.1001/jamaoncol.2021.3523.
[196]
HidaT, NokiharaH, KondoM, et al. Alectinib versus crizotinib in patients with ALK-positive non-small-cell lung cancer (J-ALEX): an open-label, randomised phase 3 trial[J]. Lancet, 2017, 390(10089):29-39. DOI: 10.1016/S0140-6736(17)30565-2.
[197]
ZhouC, KimSW, ReungwetwattanaT, et al. Alectinib versus crizotinib in untreated Asian patients with anaplastic lymphoma kinase-positive non-small-cell lung cancer (ALESIA): a randomised phase 3 study[J]. Lancet Respir Med, 2019, 7(5):437-446. DOI: 10.1016/S2213-2600(19)30053-0.
[198]
SoriaJC, TanD, ChiariR, et al. First-line ceritinib versus platinum-based chemotherapy in advanced ALK-rearranged non-small-cell lung cancer (ASCEND-4): a randomised, open-label, phase 3 study[J]. Lancet, 2017, 389(10072):917-929. DOI: 10.1016/S0140-6736(17)30123-X.
[199]
CamidgeDR, KimHR, AhnMJ, et al. Brigatinib versus crizotinib in ALK inhibitor-naive advanced ALK-positive NSCLC: final results of phase 3 ALTA-1L trial[J]. J Thorac Oncol, 2021, 16(12):2091-2108. DOI: 10.1016/j.jtho.2021.07.035.
[200]
ShiY, ChenJ, YangR, et al. Iruplinalkib (WX-0593) versus crizotinib in ALK TKI-naive locally advanced or metastatic ALK-positive NSCLC: interim analysis of a randomized, open-label, phase 3 study (INSPIRE)[J]. J Thorac Oncol, 2024, 19(6):912-927. DOI: 10.1016/j.jtho.2024.01.013.
[201]
SolomonBJ, MokT, KimDW, et al. First-line crizotinib versus chemotherapy in ALK-positive lung cancer[J]. N Engl J Med, 2014, 371(23):2167-2177. DOI: 10.1056/NEJMoa1408440.
[202]
ShawAT, SHIOu, BangYJ, et al. Crizotinib in ROS1-rearranged non-small-cell lung cancer[J]. N Engl J Med, 2014, 371(21):1963-1971. DOI: 10.1056/NEJMoa1406766.
[203]
DziadziuszkoR, KrebsMG, De BraudF, et al. Updated integrated analysis of the efficacy and safety of entrectinib in locally advanced or metastatic ROS1 fusion-positive non-small-cell lung cancer[J]. J Clin Oncol, 2021, 39(11):1253-1263. DOI: 10.1200/JCO.20.03025.
[204]
YuY, ZhouJ, LiX, et al. Gumarontinib in patients with non-small-cell lung cancer harbouring MET exon 14 skipping mutations: a multicentre, single-arm, open-label, phase 1b/2 trial[J]. EClinical Medicine, 2023, 59:101952. DOI: 10.1016/j.eclinm.2023.101952.
[205]
国家药品监督管理局. 2023年11月17日药品批准证明文件送达信息发布[EB/OL]. (2023-11-17)[2024-05-10]. https://www.nmpa.gov.cn/zwfw/sdxx/sdxxyp/yppjfb/20231117153443158.html.
[206]
MazieresJ, PaikPK, GarassinoMC, et al. Tepotinib treatment in patients with MET exon 14-skipping non-small cell lung cancer: long-term follow-up of the VISION Phase 2 nonrandomized clinical trial[J]. JAMA Oncol, 2023, 9(9):1260-1266. DOI: 10.1001/jamaoncol.2023.1962.
[207]
PaikPK, FelipE, VeillonR, et al. Tepotinib in non-small-cell lung cancer with MET exon 14 skipping mutations[J]. N Engl J Med, 2020, 383(10):931-943. DOI: 10.1056/NEJMoa2004407.
[208]
LuS, FangJ, LiX, et al. Once-daily savolitinib in Chinese patients with pulmonary sarcomatoid carcinomas and other non-small-cell lung cancers harbouring MET exon 14 skipping alterations: a multicentre, single-arm, open-label, phase 2 study[J]. Lancet Respir Med, 2021, 9(10):1154-1164. DOI: 10.1016/S2213-2600(21)00084-9.
[209]
PlanchardD, SmitEF, GroenH, et al. Dabrafenib plus trametinib in patients with previously untreated BRAF V600E-mutant metastatic non-small-cell lung cancer: an open-label, phase 2 trial[J]. Lancet Oncol, 2017, 18(10):1307-1316. DOI: 10.1016/S1470-2045(17)30679-4.
[210]
DrilonA, OxnardGR, TanDSW, et al. Efficacy of selpercatinib in RET fusion-positive non-small-cell lung cancer[J]. N Engl J Med, 2020, 383(9):813-824. DOI: 10.1056/NEJMoa2005653.
[211]
GainorJF, CuriglianoG, KimDW, et al. Pralsetinib for RET fusion-positive non-small-cell lung cancer (ARROW): a multi-cohort, open-label, phase 1/2 study[J]. Lancet Oncol, 2021, 22(7):959-969. DOI: 10.1016/S1470-2045(21)00247-3.
[212]
GriesingerF, CuriglianoG, ThomasM, et al. Safety and efficacy of pralsetinib in RET fusion-positive non-small-cell lung cancer including as first-line therapy: update from the ARROW trial[J]. Ann Oncol, 2022, 33(11):1168-1178. DOI: 10.1016/j.annonc.2022.08.002.
[213]
MokTSK, WuYL, KudabaI, et al. Pembrolizumab versus chemotherapy for previously untreated, PD-L1-expressing, locally advanced or metastatic non-small-cell lung cancer (KEYNOTE-042): a randomised, open-label, controlled, phase 3 trial[J]. Lancet, 2019, 393(10183):1819-1830. DOI: 10.1016/S0140-6736(18)32409-7.
[214]
ReckM, Rodríguez-AbreuD, RobinsonAG, et al. Pembrolizumab versus chemotherapy for PD-L1-positive non-small-cell lung cancer[J]. N Engl J Med, 2016, 375(19):1823-1833. DOI: 10.1056/NEJMoa1606774.
[215]
HerbstRS, GiacconeG, de MarinisF, et al. Atezolizumab for first-line treatment of PD-L1-selected patients with NSCLC[J]. N Engl J Med, 2020, 383(14):1328-1339. DOI: 10.1056/NEJMoa1917346.
[216]
GandhiL, Rodríguez-AbreuD, GadgeelS, et al. Pembrolizumab plus chemotherapy in metastatic non-small-cell lung cancer[J]. N Engl J Med, 2018, 378(22):2078-2092. DOI: 10.1056/NEJMoa1801005.
[217]
NishioM, BarlesiF, WestH, et al. Atezolizumab plus chemotherapy for first-line treatment of nonsquamous NSCLC: results from the randomized phase 3 IMpower132 trial[J]. J Thorac Oncol, 2021, 16(4):653-664. DOI: 10.1016/j.jtho.2020.11.025.
[218]
ZhouC, ChenG, HuangY, et al. Camrelizumab plus carboplatin and pemetrexed versus chemotherapy alone in chemotherapy-naive patients with advanced non-squamous non-small-cell lung cancer (CameL): a randomised, open-label, multicentre, phase 3 trial[J]. Lancet Respir Med, 2021, 9(3):305-314. DOI: 10.1016/S2213-2600(20)30365-9.
[219]
YangY, WangZ, FangJ, et al. Efficacy and safety of sintilimab plus pemetrexed and platinum as first-line treatment for locally advanced or metastatic nonsquamous NSCLC: a randomized, double-blind, phase 3 Study (Oncology pRogram by InnovENT anti-PD-1-11)[J]. J Thorac Oncol, 2020, 15(10):1636-1646. DOI: 10.1016/j.jtho.2020.07.014.
[220]
LuS, WangJ, YuY, et al. Tislelizumab plus chemotherapy as first-line treatment for locally advanced or metastatic nonsquamous NSCLC (RATIONALE 304): a randomized phase 3 trial[J]. J Thorac Oncol, 2021, 16(9):1512-1522. DOI: 10.1016/j.jtho.2021.05.005.
[221]
ZhouC, WangZ, SunY, et al. Sugemalimab versus placebo, in combination with platinum-based chemotherapy, as first-line treatment of metastatic non-small-cell lung cancer (GEMSTONE-302): interim and final analyses of a double-blind, randomised, phase 3 clinical trial[J]. Lancet Oncol, 2022, 23(2):220-233. DOI: 10.1016/S1470-2045(21)00650-1.
[222]
WangZ, WuL, LiB, et al. Toripalimab plus chemotherapy for patients with treatment-naive advanced non-small-cell lung cancer: a multicenter randomized phase Ⅲ trial (CHOICE-01)[J]. J Clin Oncol, 2023, 41(3):651-663. DOI: 10.1200/JCO.22.00727.
[223]
秦叔逵, 程颖, 李进, . 洛铂联合紫杉醇与卡铂联合紫杉醇一线治疗局部晚期或转移性非小细胞肺癌有效性和安全性旳随机、对照、多中心Ⅲ期临床研究[J]. 临床肿瘤学杂志, 2018, 23(3):193-199. DOI: 10.3969/j.issn.1009-0460.2018.03.001.
[224]
RollinsKD, LindleyC. Pemetrexed: a multitargeted antifolate[J]. Clin Ther, 2005, 27(9):1343-1382. DOI: 10.1016/j.clinthera.2005.09.010.
[225]
HannaN, ShepherdFA, FossellaFV, et al. Randomized phase Ⅲ trial of pemetrexed versus docetaxel in patients with non-small-cell lung cancer previously treated with chemotherapy[J]. J Clin Oncol, 2004, 22(9):1589-1597. DOI: 10.1200/JCO.2004.08.163.
[226]
LangerCJ, LeightonJC, ComisRL, et al. Paclitaxel and carboplatin in combination in the treatment of advanced non-small-cell lung cancer: a phase Ⅱ toxicity, response, and survival analysis[J]. J Clin Oncol, 1995, 13(8):1860-1870. DOI: 10.1200/JCO.1995.13.8.1860.
[227]
ShiM, GuA, TuH, et al. Comparing nanoparticle polymeric micellar paclitaxel and solvent-based paclitaxel as first-line treatment of advanced non-small-cell lung cancer: an open-label, randomized, multicenter, phase Ⅲ trial[J]. Ann Oncol, 2021, 32(1):85-96. DOI: 10.1016/j.annonc.2020.10.479.
[228]
OheY, OhashiY, KubotaK, et al. Randomized phase Ⅲ study of cisplatin plus irinotecan versus carboplatin plus paclitaxel, cisplatin plus gemcitabine, and cisplatin plus vinorelbine for advanced non-small-cell lung cancer: four-arm cooperative study in Japan[J]. Ann Oncol, 2007, 18(2):317-323. DOI: 10.1093/annonc/mdl377.
[229]
ScagliottiGV, ParikhP, von PawelJ, et al. Phase Ⅲ study comparing cisplatin plus gemcitabine with cisplatin plus pemetrexed in chemotherapy-naive patients with advanced-stage non-small-cell lung cancer[J]. J Clin Oncol, 2008, 26(21):3543-3551. DOI: 10.1200/JCO.2007.15.0375.
[230]
FossellaF, PereiraJR, von PawelJ, et al. Randomized, multinational, phase Ⅲ study of docetaxel plus platinum combinations versus vinorelbine plus cisplatin for advanced non-small-cell lung cancer: the TAX 326 study group[J]. J Clin Oncol, 2003, 21(16):3016-3024. DOI: 10.1200/JCO.2003.12.046.
[231]
FløttenØ, GrønbergBH, BremnesR, et al. Vinorelbine and gemcitabine vs vinorelbine and carboplatin as first-line treatment of advanced NSCLC. A phase Ⅲ randomised controlled trial by the Norwegian Lung Cancer Study Group[J]. Br J Cancer, 2012, 107(3):442-447. DOI: 10.1038/bjc.2012.284.
[232]
PassardiA, CecconettoL, Dall′agataM, et al. Randomized phase Ⅱ study with two gemcitabine-and docetaxel-based combinations as first-line chemotherapy for metastatic non-small cell lung cancer[J]. J Transl Med, 2008, 6:65. DOI: 10.1186/1479-5876-6-65.
[233]
ChiapporiA, SimonG, WilliamsC, et al. Phase Ⅱ study of first-line sequential chemotherapy with gemcitabine-carboplatin followed by docetaxel in patients with advanced non-small cell lung cancer[J]. Oncology, 2005, 68(4-6):382-390. DOI: 10.1159/000086979.
[234]
SandlerA, GrayR, PerryMC, et al. Paclitaxel-carboplatin alone or with bevacizumab for non-small-cell lung cancer[J]. N Engl J Med, 2006, 355(24):2542-2550. DOI: 10.1056/NEJMoa061884.
[235]
HanB, XiuQ, WangH, et al. A multicenter, randomized, double-blind, placebo-controlled study to evaluate the efficacy of paclitaxel-carboplatin alone or with endostar for advanced non-small cell lung cancer[J]. J Thorac Oncol, 2011, 6(6):1104-1109. DOI: 10.1097/JTO.0b013e3182166b6b.
[236]
Paz-AresLG, de MarinisF, DediuM, et al. PARAMOUNT: final overall survival results of the phase Ⅲ study of maintenance pemetrexed versus placebo immediately after induction treatment with pemetrexed plus cisplatin for advanced nonsquamous non-small-cell lung cancer[J]. J Clin Oncol, 2013, 31(23):2895-2902. DOI: 10.1200/JCO.2012.47.1102.
[237]
GridelliC, de MarinisF, ThomasM, et al. Final efficacy and safety results of pemetrexed continuation maintenance therapy in the elderly from the PARAMOUNT phase Ⅲ study[J]. J Thorac Oncol, 2014, 9(7):991-997. DOI: 10.1097/JTO.0000000000000207.
[238]
BrodowiczT, KrzakowskiM, ZwitterM, et al. Cisplatin and gemcitabine first-line chemotherapy followed by maintenance gemcitabine or best supportive care in advanced non-small cell lung cancer: a phase Ⅲ trial[J]. Lung Cancer, 2006, 52(2):155-163. DOI: 10.1016/j.lungcan.2006.01.006.
[239]
PérolM, ChouaidC, PérolD, et al. Randomized, phase Ⅲ study of gemcitabine or erlotinib maintenance therapy versus observation, with predefined second-line treatment, after cisplatin-gemcitabine induction chemotherapy in advanced non-small-cell lung cancer[J]. J Clin Oncol, 2012, 30(28):3516-3524. DOI: 10.1200/JCO.2011.39.9782.
[240]
KostyMP, WozniakAJ, JahanzebM, et al. Effectiveness and safety of post-induction phase bevacizumab treatment for patients with non-small-cell lung cancer: results from the ARIES observational cohort study[J]. Target Oncol, 2015, 10(4):509-516. DOI: 10.1007/s11523-014-0355-4.
[241]
CiuleanuT, BrodowiczT, ZielinskiC, et al. Maintenance pemetrexed plus best supportive care versus placebo plus best supportive care for non-small-cell lung cancer: a randomised, double-blind, phase 3 study[J]. Lancet, 2009, 374(9699):1432-1440. DOI: 10.1016/S0140-6736(09)61497-5.
[242]
Paz-AresL, LuftA, VicenteD, et al. Pembrolizumab plus chemotherapy for squamous non-small-cell lung cancer[J]. N Engl J Med, 2018, 379(21):2040-2051. DOI: 10.1056/NEJMoa1810865.
[243]
WangJ, LuS, YuX, et al. Tislelizumab plus chemotherapy vs chemotherapy alone as first-line treatment for advanced squamous non-small-cell lung cancer: a phase 3 randomized clinical trial[J]. JAMA Oncol, 2021, 7(5):709-717. DOI: 10.1001/jamaoncol.2021.0366.
[244]
RenS, ChenJ, XuX, et al. Camrelizumab plus carboplatin and paclitaxel as first-line treatment for advanced squamous NSCLC (CameL-Sq): a phase 3 trial[J]. J Thorac Oncol, 2022, 17(4):544-557. DOI: 10.1016/j.jtho.2021.11.018.
[245]
ZhouC, WuL, FanY, et al. Sintilimab plus platinum and gemcitabine as first-line treatment for advanced or metastatic squamous NSCLC: results from a randomized, double-blind, phase 3 trial (ORIENT-12)[J]. J Thorac Oncol, 2021, 16(9):1501-1511. DOI: 10.1016/j.jtho.2021.04.011.
[246]
ZhouC, HuY, ArkaniaE, et al. A global phase 3 study of serplulimab plus chemotherapy as first-line treatment for advanced squamous non-small-cell lung cancer (ASTRUM-004)[J]. Cancer Cell, 2024, 42(2):198-208.e3. DOI: 10.1016/j.ccell.2023.12.004.
[247]
ZhongH, SunS, ChenJ, et al. First-line penpulimab combined with paclitaxel and carboplatin for metastatic squamous non-small-cell lung cancer in China (AK105-302): a multicentre, randomised, double-blind, placebo-controlled phase 3 clinical trial[J]. Lancet Respir Med, 2024, 12(5):355-365. DOI: 10.1016/S2213-2600(23)00431-9.
[248]
ShukuyaT, YamanakaT, SetoT, et al. Nedaplatin plus docetaxel versus cisplatin plus docetaxel for advanced or relapsed squamous cell carcinoma of the lung (WJOG5208L): a randomised, open-label, phase 3 trial[J]. Lancet Oncol, 2015, 16(16):1630-1638. DOI: 10.1016/S1470-2045(15)00305-8.
[249]
SocinskiMA, BondarenkoI, KarasevaNA, et al. Weekly nab-paclitaxel in combination with carboplatin versus solvent-based paclitaxel plus carboplatin as first-line therapy in patients with advanced non-small-cell lung cancer: final results of a phase Ⅲ trial[J]. J Clin Oncol, 2012, 30(17):2055-2062. DOI: 10.1200/JCO.2011.39.5848.
[250]
WangZ, HuangC, YangJJ, et al. A randomised phase Ⅱ clinical trial of nab-paclitaxel and carboplatin compared with gemcitabine and carboplatin as first-line therapy in advanced squamous cell lung carcinoma (C-TONG1002)[J]. Eur J Cancer, 2019, 109:183-191. DOI: 10.1016/j.ejca.2019.01.007.
[251]
DechowT, Riera-KnorrenschildJ, HackansonB, et al. First-line nab-paclitaxel plus carboplatin for patients with advanced non-small cell lung cancer: final results of the NEPTUN study[J]. Int J Cancer, 2023, 153(1):141-152. DOI: 10.1002/ijc.34467.
[252]
HanB, TjulandinS, HagiwaraK, et al. EGFR mutation prevalence in Asia-Pacific and Russian patients with advanced NSCLC of adenocarcinoma and non-adenocarcinoma histology: the IGNITE study[J]. Lung Cancer, 2017, 113:37-44. DOI: 10.1016/j.lungcan.2017.08.021.
[253]
WangM, FanY, SunM, et al. Sunvozertinib for patients in China with platinum-pretreated locally advanced or metastatic non-small-cell lung cancer and EGFR exon 20 insertion mutation (WU-KONG6): single-arm, open-label, multicentre, phase 2 trial[J]. Lancet Respir Med, 2024, 12(3):217-224. DOI: 10.1016/S2213-2600(23)00379-X.
[254]
XuQ, ZhouF, LiuH, et al. Consolidative local ablative therapy improves the survival of patients with synchronous oligometastatic NSCLC harboring EGFR activating mutation treated with first-line EGFR-TKIs[J]. J Thorac Oncol, 2018, 13(9):1383-1392. DOI: 10.1016/j.jtho.2018.05.019.
[255]
LuS, WuL, JianH, et al. Sintilimab plus bevacizumab biosimilar IBI305 and chemotherapy for patients with EGFR-mutated non-squamous non-small-cell lung cancer who progressed on EGFR tyrosine-kinase inhibitor therapy (ORIENT-31): first interim results from a randomised, double-blind, multicentre, phase 3 trial[J]. Lancet Oncol, 2022, 23(9):1167-1179. DOI: 10.1016/S1470-2045(22)00382-5.
[256]
LuS, WuL, JianH, et al. Sintilimab plus chemotherapy for patients with EGFR-mutated non-squamous non-small-cell lung cancer with disease progression after EGFR tyrosine-kinase inhibitor therapy (ORIENT-31): second interim analysis from a double-blind, randomised, placebo-controlled, phase 3 trial[J]. Lancet Respir Med, 2023, 11(7):624-636. DOI: 10.1016/S2213-2600(23)00135-2.
[257]
MokTS, WuYL, AhnMJ, et al. Osimertinib or platinum-pemetrexed in EGFR T790M-positive lung cancer[J]. N Engl J Med, 2017, 376(7):629-640. DOI: 10.1056/NEJMoa1612674.
[258]
LuS, WangQ, ZhangG, et al. Efficacy of aumolertinib (HS-10296) in patients with advanced EGFR T790M+NSCLC: updated post-National Medical Products Administration approval results from the APOLLO registrational trial[J]. J Thorac Oncol, 2022, 17(3):411-422. DOI: 10.1016/j.jtho.2021.10.024.
[259]
ShiY, HuX, ZhangS, et al. Efficacy, safety, and genetic analysis of furmonertinib (AST2818) in patients with EGFR T790M mutated non-small-cell lung cancer: a phase 2b, multicentre, single-arm, open-label study[J]. Lancet Respir Med, 2021, 9(8):829-839. DOI: 10.1016/S2213-2600(20)30455-0.
[260]
LuS, ZhangY, ZhangG, et al. Efficacy and safety of befotertinib (D-0316) in patients with EGFR T790M-mutated NSCLC that had progressed after prior EGFR tyrosine kinase inhibitor therapy: a phase 2, multicenter, single-arm, open-label study[J]. J Thorac Oncol, 2022, 17(10):1192-1204. DOI: 10.1016/j.jtho.2022.06.002.
[261]
HanB, LiK, WangQ, et al. Effect of anlotinib as a third-line or further treatment on overall survival of patients with advanced non-small cell lung cancer: the ALTER 0303 phase 3 randomized clinical trial[J]. JAMA Oncol, 2018, 4(11):1569-1575. DOI: 10.1001/jamaoncol.2018.3039.
[262]
ShawAT, KimDW, NakagawaK, et al. Crizotinib versus chemotherapy in advanced ALK-positive lung cancer[J]. N Engl J Med, 2013, 368(25):2385-2394. DOI: 10.1056/NEJMoa1214886.
[263]
WeickhardtAJ, ScheierB, BurkeJM, et al. Local ablative therapy of oligoprogressive disease prolongs disease control by tyrosine kinase inhibitors in oncogene-addicted non-small-cell lung cancer[J]. J Thorac Oncol, 2012, 7(12):1807-1814. DOI: 10.1097/JTO.0b013e3182745948.
[264]
SHIOu, JännePA, BartlettCH, et al. Clinical benefit of continuing ALK inhibition with crizotinib beyond initial disease progression in patients with advanced ALK-positive NSCLC[J]. Ann Oncol, 2014, 25(2):415-422. DOI: 10.1093/annonc/mdt572.
[265]
LuS, ZhouQ, LiuX, et al. Lorlatinib for previously treated ALK-positive advanced NSCLC: primary efficacy and safety from a phase 2 study in People′s Republic of China[J]. J Thorac Oncol, 2022, 17(6):816-826. DOI: 10.1016/j.jtho.2022.02.014.
[266]
NovelloS, MazièresJ, OhIJ, et al. Alectinib versus chemotherapy in crizotinib-pretreated anaplastic lymphoma kinase (ALK)-positive non-small-cell lung cancer: results from the phase Ⅲ ALUR study[J]. Ann Oncol, 2018, 29(6):1409-1416. DOI: 10.1093/annonc/mdy121.
[267]
ShawAT, KimTM, CrinòL, et al. Ceritinib versus chemotherapy in patients with ALK-rearranged non-small-cell lung cancer previously given chemotherapy and crizotinib (ASCEND-5): a randomised, controlled, open-label, phase 3 trial[J]. Lancet Oncol, 2017, 18(7):874-886. DOI: 10.1016/S1470-2045(17)30339-X.
[268]
YangY, ZhouJ, ZhouJ, et al. Efficacy, safety, and biomarker analysis of ensartinib in crizotinib-resistant, ALK-positive non-small-cell lung cancer: a multicentre, phase 2 trial[J]. Lancet Respir Med, 2020, 8(1):45-53. DOI: 10.1016/S2213-2600(19)30252-8.
[269]
HuberRM, HansenKH, Paz-Ares RodríguezL, et al. Brigatinib in crizotinib-refractory ALK+NSCLC: 2-year follow-up on systemic and intracranial outcomes in the phase 2 ALTA trial[J]. J Thorac Oncol, 2020, 15(3):404-415. DOI: 10.1016/j.jtho.2019.11.004.
[270]
ShiY, ChenJ, ZhangH, et al. Efficacy and safety of iruplinalkib (WX-0593) in ALK-positive crizotinib-resistant advanced non-small cell lung cancer patients: a single-arm, multicenter phase Ⅱ study (INTELLECT)[J]. BMC Med, 2023, 21(1):72. DOI: 10.1186/s12916-023-02738-5.
[271]
ShawAT, VargheseAM, SolomonBJ, et al. Pemetrexed-based chemotherapy in patients with advanced, ALK-positive non-small cell lung cancer[J]. Ann Oncol, 2013, 24(1):59-66. DOI: 10.1093/annonc/mds242.
[272]
DrilonA, ChiuCH, FanY, et al. Long-term efficacy and safety of entrectinib in ROS1 fusion-positive NSCLC[J]. JTO Clin Res Rep, 2022, 3(6):100332. DOI: 10.1016/j.jtocrr.2022.100332.
[273]
DemetriGD, De BraudF, DrilonA, et al. Updated integrated analysis of the efficacy and safety of entrectinib in patients with NTRK fusion-positive solid tumors[J]. Clin Cancer Res, 2022, 28(7):1302-1312. DOI: 10.1158/1078-0432.CCR-21-3597.
[274]
DrilonA, LaetschTW, KummarS, et al. Efficacy of larotrectinib in TRK fusion-positive cancers in adults and children[J]. N Engl J Med, 2018, 378(8):731-739. DOI: 10.1056/NEJMoa1714448.
[275]
WuYL, LuS, ChengY, et al. Nivolumab versus docetaxel in a predominantly Chinese patient population with previously treated advanced NSCLC: CheckMate 078 randomized phase Ⅲ clinical trial[J]. J Thorac Oncol, 2019, 14(5):867-875. DOI: 10.1016/j.jtho.2019.01.006.
[276]
BrahmerJ, ReckampKL, BaasP, et al. Nivolumab versus docetaxel in advanced squamous-cell non-small-cell lung cancer[J]. N Engl J Med, 2015, 373(2):123-135. DOI: 10.1056/NEJMoa1504627.
[277]
ShepherdFA, DanceyJ, RamlauR, et al. Prospective randomized trial of docetaxel versus best supportive care in patients with non-small-cell lung cancer previously treated with platinum-based chemotherapy[J]. J Clin Oncol, 2000, 18(10):2095-2103. DOI: 10.1200/JCO.2000.18.10.2095.
[278]
KudererNM, DaleDC, CrawfordJ, et al. Impact of primary prophylaxis with granulocyte colony-stimulating factor on febrile neutropenia and mortality in adult cancer patients receiving chemotherapy: a systematic review[J]. J Clin Oncol, 2007, 25(21):3158-3167. DOI: 10.1200/JCO.2006.08.8823.
[279]
AndrewsDW, ScottCB, SperdutoPW, et al. Whole brain radiation therapy with or without stereotactic radiosurgery boost for patients with one to three brain metastases: phase Ⅲ results of the RTOG 9508 randomised trial[J]. Lancet, 2004, 363(9422):1665-1672. DOI: 10.1016/S0140-6736(04)16250-8.
[280]
PatchellRA, TibbsPA, WalshJW, et al. A randomized trial of surgery in the treatment of single metastases to the brain[J]. N Engl J Med, 1990, 322(8):494-500. DOI: 10.1056/NEJM199002223220802.
[281]
VechtCJ, Haaxma-ReicheH, NoordijkEM, et al. Treatment of single brain metastasis: radiotherapy alone or combined with neurosurgery?[J]. Ann Neurol, 1993, 33(6):583-590. DOI: 10.1002/ana.410330605.
[282]
NoordijkEM, VechtCJ, Haaxma-ReicheH, et al. The choice of treatment of single brain metastasis should be based on extracranial tumor activity and age[J]. Int J Radiat Oncol Biol Phys, 1994, 29(4):711-717. DOI: 10.1016/0360-3016(94)90558-4.
[283]
RossiNP, ZavalaDC, VanGilderJC. A combined surgical approach to non-oat-cell pulmonary carcinoma with single cerebral metastasis[J]. Respiration, 1987, 51(3):170-178. DOI: 10.1159/000195199.
[284]
SchuchertMJ, LuketichJD. Solitary sites of metastatic disease in non-small cell lung cancer[J]. Curr Treat Options Oncol, 2003, 4(1):65-79. DOI: 10.1007/s11864-003-0033-8.
[285]
YukselC, BozkurtM, YenigunBM, et al. The outcome of bifocal surgical resection in non-small cell lung cancer with synchronous brain metastases: results of a single center retrospective study[J]. Thorac Cardiovasc Surg, 2014, 62(7):605-611. DOI: 10.1055/s-0033-1360477.
[286]
SundaresanN, GalicichJH. Surgical treatment of single brain metastases from non-small-cell lung cancer[J]. Cancer Invest, 1985, 3(2):107-113. DOI: 10.3109/07357908509017493.
[287]
TorreM, BarbieriB, BeraE, et al. Surgical therapy in lung cancer with single brain metastasis[J]. Eur J Cardiothorac Surg, 1988, 2(5):336-339. DOI: 10.1016/1010-7940(88)90008-5.
[288]
BillingsJA, FerrisFD, MacdonaldN, et al. The role of palliative care in the home in medical education: report from a national consensus conference[J]. J Palliat Med, 2001, 4(3):361-371. DOI: 10.1089/109662101753123986.
[289]
GranoneP, MargaritoraS, D′AndrilliA, et al. Non-small cell lung cancer with single brain metastasis: the role of surgical treatment[J]. Eur J Cardiothorac Surg, 2001, 20(2):361-366. DOI: 10.1016/s1010-7940(01)00744-8.
[290]
AmbrogiV, ToniniG, MineoTC. Prolonged survival after extracranial metastasectomy from synchronous resectable lung cancer[J]. Ann Surg Oncol, 2001, 8(8):663-666. DOI: 10.1007/s10434-001-0663-7.
[291]
RazDJ, LanutiM, GaissertHC, et al. Outcomes of patients with isolated adrenal metastasis from non-small cell lung carcinoma[J]. Ann Thorac Surg, 2011, 92(5):1788-1792. DOI: 10.1016/j.athoracsur.2011.05.116.
[292]
PlönesT, Osei-AgyemangT, KrohnA, et al. Surgical treatment of extrapulmonary oligometastatic non-small cell lung cancer[J]. Indian J Surg, 2015, 77(Suppl 2):216-220. DOI: 10.1007/s12262-012-0771-6.
[293]
PorteH, SiatJ, GuibertB, et al. Resection of adrenal metastases from non-small cell lung cancer: a multicenter study[J]. Ann Thorac Surg, 2001, 71(3):981-985. DOI: 10.1016/s0003-4975(00)02509-1.
[294]
MordantP, ArameA, De DominicisF, et al. Which metastasis management allows long-term survival of synchronous solitary M1b non-small cell lung cancer?[J]. Eur J Cardiothorac Surg, 2012, 41(3):617-622. DOI: 10.1093/ejcts/ezr042.
[295]
XuQ, WangY, LiuH, et al. Treatment outcome for patients with primary NSCLC and synchronous solitary metastasis[J]. Clin Transl Oncol, 2013, 15(10):802-809. DOI: 10.1007/s12094-013-1008-2.
[296]
CollenC, ChristianN, SchallierD, et al. Phase Ⅱ study of stereotactic body radiotherapy to primary tumor and metastatic locations in oligometastatic nonsmall-cell lung cancer patients[J]. Ann Oncol, 2014, 25(10):1954-1959. DOI: 10.1093/annonc/mdu370.
[297]
De RuysscherD, WandersR, van BaardwijkA, et al. Radical treatment of non-small-cell lung cancer patients with synchronous oligometastases: long-term results of a prospective phase Ⅱ trial (Nct01282450)[J]. J Thorac Oncol, 2012, 7(10):1547-1555. DOI: 10.1097/JTO.0b013e318262caf6.
[298]
De PasTM, de BraudF, CatalanoG, et al. Oligometastatic non-small cell lung cancer: a multidisciplinary approach in the positron emission tomographic scan era[J]. Ann Thorac Surg, 2007, 83(1):231-234. DOI: 10.1016/j.athoracsur.2006.08.017.
[299]
OuyangWW, SuSF, MaZ, et al. Prognosis of non-small cell lung cancer patients with bone oligometastases treated concurrently with thoracic three-dimensional radiotherapy and chemotherapy[J]. Radiat Oncol, 2014, 9:147. DOI: 10.1186/1748-717X-9-147.
[300]
GriffioenGH, ToguriD, DaheleM, et al. Radical treatment of synchronous oligometastatic non-small cell lung carcinoma (NSCLC): patient outcomes and prognostic factors[J]. Lung Cancer, 2013, 82(1):95-102. DOI: 10.1016/j.lungcan.2013.07.023.
[301]
中国抗癌协会肺癌专业委员会. 非小细胞肺癌孤立性转移处理共识[J]. 循证医学, 2007, 7(2):109-112. DOI: 10.3969/j.issn.1671-5144.2007.02.013.
[302]
IyengarP, KavanaghBD, WardakZ, et al. Phase Ⅱ trial of stereotactic body radiation therapy combined with erlotinib for patients with limited but progressive metastatic non-small-cell lung cancer[J]. J Clin Oncol, 2014, 32(34):3824-3830. DOI: 10.1200/JCO.2014.56.7412.
[303]
LadT, PiantadosiS, ThomasP, et al. A prospective randomized trial to determine the benefit of surgical resection of residual disease following response of small cell lung cancer to combination chemotherapy[J]. Chest, 1994, 106(Suppl 6):320S-323S. DOI: 10.1378/chest.106.6_supplement.320s.
[304]
ShepherdFA, EvansWK, FeldR, et al. Adjuvant chemotherapy following surgical resection for small-cell carcinoma of the lung[J]. J Clin Oncol, 1988, 6(5):832-838. DOI: 10.1200/JCO.1988.6.5.832.
[305]
TsuchiyaR, SuzukiK, IchinoseY, et al. Phase Ⅱ trial of postoperative adjuvant cisplatin and etoposide in patients with completely resected stage Ⅰ-Ⅲa small cell lung cancer: the Japan Clinical Oncology Lung Cancer Study Group trial (JCOG9101)[J]. J Thorac Cardiovasc Surg, 2005, 129(5):977-983. DOI: 10.1016/j.jtcvs.2004.05.030.
[306]
SchreiberD, RineerJ, WeedonJ, et al. Survival outcomes with the use of surgery in limited-stage small cell lung cancer: should its role be re-evaluated?[J]. Cancer, 2010, 116(5):1350-1357. DOI: 10.1002/cncr.24853.
[307]
WongAT, RineerJ, SchwartzD, et al. Assessing the impact of postoperative radiation therapy for completely resected limited-stage small cell lung cancer using the national cancer database[J]. J Thorac Oncol, 2016, 11(2):242-248. DOI: 10.1016/j.jtho.2015.10.011.
[308]
TakadaM, FukuokaM, KawaharaM, et al. Phase Ⅲ study of concurrent versus sequential thoracic radiotherapy in combination with cisplatin and etoposide for limited-stage small-cell lung cancer: results of the Japan Clinical Oncology Group Study 9104[J]. J Clin Oncol, 2002, 20(14):3054-3060. DOI: 10.1200/JCO.2002.12.071.
[309]
TurrisiAT, KimK, BlumR, et al. Twice-daily compared with once-daily thoracic radiotherapy in limited small-cell lung cancer treated concurrently with cisplatin and etoposide[J]. N Engl J Med, 1999, 340(4):265-271. DOI: 10.1056/NEJM199901283400403.
[310]
SchildSE, BonnerJA, ShanahanTG, et al. Long-term results of a phase Ⅲ trial comparing once-daily radiotherapy with twice-daily radiotherapy in limited-stage small-cell lung cancer[J]. Int J Radiat Oncol Biol Phys, 2004, 59(4):943-951. DOI: 10.1016/j.ijrobp.2004.01.055.
[311]
ChoiNC, HerndonJE, RosenmanJ, et al. Phase Ⅰ study to determine the maximum-tolerated dose of radiation in standard daily and hyperfractionated-accelerated twice-daily radiation schedules with concurrent chemotherapy for limited-stage small-cell lung cancer[J]. J Clin Oncol, 1998, 16(11):3528-3536. DOI: 10.1200/JCO.1998.16.11.3528.
[312]
MillerKL, MarksLB, SibleyGS, et al. Routine use of approximately 60 Gy once-daily thoracic irradiation for patients with limited-stage small-cell lung cancer[J]. Int J Radiat Oncol Biol Phys, 2003, 56(2):355-359. DOI: 10.1016/s0360-3016(02)04493-0.
[313]
RoofKS, FidiasP, LynchTJ, et al. Radiation dose escalation in limited-stage small-cell lung cancer[J]. Int J Radiat Oncol Biol Phys, 2003, 57(3):701-708. DOI: 10.1016/s0360-3016(03)00715-6.
[314]
BogartJA, HerndonJE, LyssAP, et al. 70 Gy thoracic radiotherapy is feasible concurrent with chemotherapy for limited-stage small-cell lung cancer: analysis of Cancer and Leukemia Group B study 39808[J]. Int J Radiat Oncol Biol Phys, 2004, 59(2):460-468. DOI: 10.1016/j.ijrobp.2003.10.021.
[315]
SundstrømS, BremnesRM, KaasaS, et al. Cisplatin and etoposide regimen is superior to cyclophosphamide, epirubicin, and vincristine regimen in small-cell lung cancer: results from a randomized phase Ⅲ trial with 5 years′ follow-up[J]. J Clin Oncol, 2002, 20(24):4665-4672. DOI: 10.1200/JCO.2002.12.111.
[316]
RossiA, Di MaioM, ChiodiniP, et al. Carboplatin-or cisplatin-based chemotherapy in first-line treatment of small-cell lung cancer: the COCIS meta-analysis of individual patient data[J]. J Clin Oncol, 2012, 30(14):1692-1698. DOI: 10.1200/JCO.2011.40.4905.
[317]
FriedDB, MorrisDE, PooleC, et al. Systematic review evaluating the timing of thoracic radiation therapy in combined modality therapy for limited-stage small-cell lung cancer[J]. J Clin Oncol, 2004, 22(23):4837-4845. DOI: 10.1200/JCO.2004.01.178.
[318]
StinchcombeTE, GoreEM. Limited-stage small cell lung cancer: current chemoradiotherapy treatment paradigms[J]. Oncologist, 2010, 15(2):187-195. DOI: 10.1634/theoncologist.2009-0298.
[319]
AupérinA, ArriagadaR, PignonJP, et al. Prophylactic cranial irradiation for patients with small-cell lung cancer in complete remission[J]. N Engl J Med, 1999, 341(7):476-484. DOI: 10.1056/NEJM199908123410703.
[320]
HornL, MansfieldAS, SzczęsnaA, et al. First-line atezolizumab plus chemotherapy in extensive-stage small-cell lung cancer[J]. N Engl J Med, 2018, 379(23):2220-2229. DOI: 10.1056/NEJMoa1809064.
[321]
GoldmanJW, DvorkinM, ChenY, et al. Durvalumab, with or without tremelimumab, plus platinum-etoposide versus platinum-etoposide alone in first-line treatment of extensive-stage small-cell lung cancer (CASPIAN): updated results from a randomised, controlled, open-label, phase 3 trial[J]. Lancet Oncol, 2021, 22(1):51-65. DOI: 10.1016/S1470-2045(20)30539-8.
[322]
WangJ, ZhouC, YaoW, et al. Adebrelimab or placebo plus carboplatin and etoposide as first-line treatment for extensive-stage small-cell lung cancer (CAPSTONE-1): a multicentre, randomised, double-blind, placebo-controlled, phase 3 trial[J]. Lancet Oncol, 2022, 23(6):739-747. DOI: 10.1016/S1470-2045(22)00224-8.
[323]
ChengY, HanL, WuL, et al. Effect of first-line serplulimab vs placebo added to chemotherapy on survival in patients with extensive-stage small cell lung cancer: the ASTRUM-005 randomized clinical trial[J]. JAMA, 2022, 328(12):1223-1232. DOI: 10.1001/jama.2022.16464.
[324]
ChengY, FanY, LiuX, et al. Randomized controlled trial of lobaplatin plus etoposide vs. cisplatin plus etoposide as first-line therapy in patients with extensive-stage small cell lung cancer[J]. Oncol Lett, 2019, 17(5):4701-4709. DOI: 10.3892/ol.2019.10125.
[325]
NodaK, NishiwakiY, KawaharaM, et al. Irinotecan plus cisplatin compared with etoposide plus cisplatin for extensive small-cell lung cancer[J]. N Engl J Med, 2002, 346(2):85-91. DOI: 10.1056/NEJMoa003034.
[326]
WeissJM, CsosziT, MaglakelidzeM, et al. Myelopreservation with the CDK4/6 inhibitor trilaciclib in patients with small-cell lung cancer receiving first-line chemotherapy: a phase Ⅰb/randomized phase Ⅱ trial[J]. Ann Oncol, 2019, 30(10):1613-1621. DOI: 10.1093/annonc/mdz278.
[327]
JeremicB, ShibamotoY, NikolicN, et al. Role of radiation therapy in the combined-modality treatment of patients with extensive disease small-cell lung cancer: a randomized study[J]. J Clin Oncol, 1999, 17(7):2092-2099. DOI: 10.1200/JCO.1999.17.7.2092.
[328]
YeeD, ButtsC, ReimanA, et al. Clinical trial of post-chemotherapy consolidation thoracic radiotherapy for extensive-stage small cell lung cancer[J]. Radiother Oncol, 2012, 102(2):234-238. DOI: 10.1016/j.radonc.2011.08.042.
[329]
SlotmanBJ, van TinterenH, PraagJO, et al. Use of thoracic radiotherapy for extensive stage small-cell lung cancer: a phase 3 randomised controlled trial[J]. Lancet, 2015, 385(9962):36-42. DOI: 10.1016/S0140-6736(14)61085-0.
[330]
JeremicB, CasasF, WangL, et al. Radiochemotherapy in extensive disease small cell lung cancer ED-SCLC[J]. Front Radiat Ther Oncol, 2010, 42:180-186. DOI: 10.1159/000262474.
[331]
SlotmanB, Faivre-FinnC, KramerG, et al. Prophylactic cranial irradiation in extensive small-cell lung cancer[J]. N Engl J Med, 2007, 357(7):664-672. DOI: 10.1056/NEJMoa071780.
[332]
TakahashiT, YamanakaT, SetoT, et al. Prophylactic cranial irradiation versus observation in patients with extensive-disease small-cell lung cancer: a multicentre, randomised, open-label, phase 3 trial[J]. Lancet Oncol, 2017, 18(5):663-671. DOI: 10.1016/S1470-2045(17)30230-9.
[333]
MickeP, FaldumA, MetzT, et al. Staging small cell lung cancer: Veterans Administration Lung Study Group versus International Association for the Study of Lung Cancer—what limits limited disease?[J]. Lung Cancer, 2002, 37(3):271-276. DOI: 10.1016/s0169-5002(02)00072-7.
[334]
ChengY, LiuXQ, FanY, et al. Circulating tumor cell counts/change for outcome prediction in patients with extensive-stage small-cell lung cancer[J]. Future Oncol, 2016, 12(6):789-799. DOI: 10.2217/fon.15.346.
[335]
Le PéchouxC, DunantA, SenanS, et al. Standard-dose versus higher-dose prophylactic cranial irradiation (PCI) in patients with limited-stage small-cell lung cancer in complete remission after chemotherapy and thoracic radiotherapy (PCI 99-01, EORTC 22003-08004, RTOG 0212, and IFCT 99-01): a randomised clinical trial[J]. Lancet Oncol, 2009, 10(5):467-474. DOI: 10.1016/S1470-2045(09)70101-9.
[336]
SlotmanBJ, MauerME, BottomleyA, et al. Prophylactic cranial irradiation in extensive disease small-cell lung cancer: short-term health-related quality of life and patient reported symptoms: results of an international Phase Ⅲ randomized controlled trial by the EORTC Radiation Oncology and Lung Cancer Groups[J]. J Clin Oncol, 2009, 27(1):78-84. DOI: 10.1200/JCO.2008.17.0746.
[337]
von PawelJ, SchillerJH, ShepherdFA, et al. Topotecan versus cyclophosphamide, doxorubicin, and vincristine for the treatment of recurrent small-cell lung cancer[J]. J Clin Oncol, 1999, 17(2):658-667. DOI: 10.1200/JCO.1999.17.2.658.
[338]
O′BrienME, CiuleanuTE, TsekovH, et al. Phase Ⅲ trial comparing supportive care alone with supportive care with oral topotecan in patients with relapsed small-cell lung cancer[J]. J Clin Oncol, 2006, 24(34):5441-5447. DOI: 10.1200/JCO.2006.06.5821.
[339]
EckardtJR, von PawelJ, PujolJL, et al. Phase Ⅲ study of oral compared with intravenous topotecan as second-line therapy in small-cell lung cancer[J]. J Clin Oncol, 2007, 25(15):2086-2092. DOI: 10.1200/JCO.2006.08.3998.
[340]
YangS, ZhangZ, WangQ. Emerging therapies for small cell lung cancer[J]. J Hematol Oncol, 2019, 12(1):47. DOI: 10.1186/s13045-019-0736-3.
[341]
DerksJL, HendriksLE, BuikhuisenWA, et al. Clinical features of large cell neuroendocrine carcinoma: a population-based overview[J]. Eur Respir J, 2016, 47(2):615-624. DOI: 10.1183/13993003.00618-2015.
[342]
MastersGA, TeminS, AzzoliCG, et al. Systemic therapy for stage Ⅳ non-small-cell lung cancer: American Society of Clinical Oncology clinical practice guideline update[J]. J Clin Oncol, 2015, 33(30):3488-3515. DOI: 10.1200/JCO.2016.67.2352.
[343]
MarcouxN, GettingerSN, O′KaneG, et al. EGFR-mutant adenocarcinomas that transform to small-cell lung cancer and other neuroendocrine carcinomas: clinical outcomes[J]. J Clin Oncol, 2019, 37(4):278-285. DOI: 10.1200/JCO.18.01585.
[344]
OserMG, NiederstMJ, SequistLV, et al. Transformation from non-small-cell lung cancer to small-cell lung cancer: molecular drivers and cells of origin[J]. Lancet Oncol, 2015, 16(4):e165-172. DOI: 10.1016/S1470-2045(14)71180-5.
[345]
SequistLV, WaltmanBA, Dias-SantagataD, et al. Genotypic and histological evolution of lung cancers acquiring resistance to EGFR inhibitors[J]. Sci Transl Med, 2011, 3(75):75ra26. DOI: 10.1126/scitranslmed.3002003.
[346]
YuHA, ArcilaME, RekhtmanN, et al. Analysis of tumor specimens at the time of acquired resistance to EGFR-TKI therapy in 155 patients with EGFR-mutant lung cancers[J]. Clin Cancer Res, 2013, 19(8):2240-2247. DOI: 10.1158/1078-0432.CCR-12-2246.
[347]
PiotrowskaZ, NiederstMJ, KarlovichCA, et al. Heterogeneity underlies the emergence of EGFRT790 wild-type clones following treatment of T790M-positive cancers with a third-generation EGFR inhibitor[J]. Cancer Discov, 2015, 5(7):713-722. DOI: 10.1158/2159-8290.CD-15-0399.
[348]
LeeJK, LeeJ, KimS, et al. Clonal history and genetic predictors of transformation into small-cell carcinomas from lung adenocarcinomas[J]. J Clin Oncol, 2017, 35(26):3065-3074. DOI: 10.1200/JCO.2016.71.9096.
[349]
FujimotoD, AkamatsuH, MorimotoT, et al. Histologic transformation of epidermal growth factor receptor-mutated lung cancer[J]. Eur J Cancer, 2022, 166:41-50. DOI: 10.1016/j.ejca.2022.02.006.
[350]
AbsengerG, TerzicJ, BezanA. ASCO update: lung cancer[J]. Memo, 2017, 10(4):224-227. DOI: 10.1007/s12254-017-0373-x.
[351]
ColtHG, MurguSD, KorstRJ, et al. Follow-up and surveillance of the patient with lung cancer after curative-intent therapy: diagnosis and management of lung cancer, 3rd ed: American College of Chest Physicians evidence-based clinical practice guidelines[J]. Chest, 2013, 143(Suppl 5):e437S-e454S. DOI: 10.1378/chest.12-2365.
[352]
LouF, HuangJ, SimaCS, et al. Patterns of recurrence and second primary lung cancer in early-stage lung cancer survivors followed with routine computed tomography surveillance[J]. J Thorac Cardiovasc Surg, 2013, 145(1):75-81. DOI: 10.1016/j.jtcvs.2012.09.030.
[353]
CrabtreeTD, PuriV, ChenSB, et al. Does the method of radiologic surveillance affect survival after resection of stage Ⅰ non-small cell lung cancer?[J]. J Thorac Cardiovasc Surg, 2015, 149(1):45-53.e3. DOI: 10.1016/j.jtcvs.2014.07.095.
[354]
BackhusLM, FarjahF, LiangCK, et al. Imaging surveillance and survival for surgically resected non-small-cell lung cancer[J]. J Surg Res, 2016, 200(1):171-176. DOI: 10.1016/j.jss.2015.06.048.
[355]
WesteelV, LebitasyMP, MercierM, et al. IFCT-0302 trial: randomised study comparing two follow-up schedules in completely resected non-small cell lung cancer[J]. Rev Mal Respir, 2007, 24(5):645-652. DOI: 10.1016/s0761-8425(07)91135-3.
[356]
TakenakaD, OhnoY, KoyamaH, et al. Integrated FDG-PET/CT vs. standard radiological examinations: comparison of capability for assessment of postoperative recurrence in non-small cell lung cancer patients[J]. Eur J Radiol, 2010, 74(3):458-464. DOI: 10.1016/j.ejrad.2009.03.007.
[357]
CuaronJ, DunphyM, RimnerA. Role of FDG-PET scans in staging, response assessment, and follow-up care for non-small cell lung cancer[J]. Front Oncol, 2012, 2:208. DOI: 10.3389/fonc.2012.00208.
[358]
MamonHJ, YeapBY, JännePA, et al. High risk of brain metastases in surgically staged ⅢA non-small-cell lung cancer patients treated with surgery, chemotherapy, and radiation[J]. J Clin Oncol, 2005, 23(7):1530-1537. DOI: 10.1200/JCO.2005.04.123.
[359]
HuY, McMurryTL, IsbellJM, et al. Readmission after lung cancer resection is associated with a 6-fold increase in 90-day postoperative mortality[J]. J Thorac Cardiovasc Surg, 2014, 148(5):2261-2267.e1. DOI: 10.1016/j.jtcvs.2014.04.026.
[360]
PezziCM, MallinK, MendezAS, et al. Ninety-day mortality after resection for lung cancer is nearly double 30-day mortality[J]. J Thorac Cardiovasc Surg, 2014, 148(5):2269-2277. DOI: 10.1016/j.jtcvs.2014.07.077.
[361]
Janssen-HeijnenM, van ErningFN, De RuysscherDK, et al. Variation in causes of death in patients with non-small cell lung cancer according to stage and time since diagnosis[J]. Ann Oncol, 2015, 26(5):902-907. DOI: 10.1093/annonc/mdv061.
[362]
JohnsonBE. Second lung cancers in patients after treatment for an initial lung cancer[J]. J Natl Cancer Inst, 1998, 90(18):1335-1345. DOI: 10.1093/jnci/90.18.1335.
[363]
RipleyRT, McMillanRR, SimaCS, et al. Second primary lung cancers: smokers versus nonsmokers after resection of stage Ⅰ lung adenocarcinoma[J]. Ann Thorac Surg, 2014, 98(3):968-974. DOI: 10.1016/j.athoracsur.2014.04.098.
[364]
HamajiM, AllenMS, CassiviSD, et al. Surgical treatment of metachronous second primary lung cancer after complete resection of non-small cell lung cancer[J]. J Thorac Cardiovasc Surg, 2013, 145(3):683-690. DOI: 10.1016/j.jtcvs.2012.12.051.
[365]
SprattDE, WuAJ, AdeseyeV, et al. Recurrence patterns and second primary lung cancers after stereotactic body radiation therapy for early-stage non-small-cell lung cancer: implications for surveillance[J]. Clin Lung Cancer, 2016, 17(3):177-183.e2. DOI: 10.1016/j.cllc.2015.09.006.
[366]
HuangK, SenthiS, PalmaDA, et al. High-risk CT features for detection of local recurrence after stereotactic ablative radiotherapy for lung cancer[J]. Radiother Oncol, 2013, 109(1):51-57. DOI: 10.1016/j.radonc.2013.06.047.
[367]
PeulenH, MantelF, GuckenbergerM, et al. Validation of high-risk computed tomography features for detection of local recurrence after stereotactic body radiation therapy for early-stage non-small cell lung cancer[J]. Int J Radiat Oncol Biol Phys, 2016, 96(1):134-141. DOI: 10.1016/j.ijrobp.2016.04.003.
[368]
NeriS, TakahashiY, TerashiT, et al. Surgical treatment of local recurrence after stereotactic body radiotherapy for primary and metastatic lung cancers[J]. J Thorac Oncol, 2010, 5(12):2003-2007. DOI: 10.1097/JTO.0b013e3181f8a785.
[369]
TairaN, KawabataT, IchiT, et al. Salvage operation for late recurrence after stereotactic body radiotherapy for lung cancer: two patients with no viable cancer cells[J]. Ann Thorac Surg, 2014, 97(6):2167-2171. DOI: 10.1016/j.athoracsur.2013.07.123.
[370]
HamajiM, ChenF, MatsuoY, et al. Treatment and prognosis of isolated local relapse after stereotactic body radiotherapy for clinical stage Ⅰ non-small-cell lung cancer: importance of salvage surgery[J]. J Thorac Oncol, 2015, 10(11):1616-1624. DOI: 10.1097/JTO.0000000000000662.
[371]
DickhoffC, DaheleM, PaulMA, et al. Salvage surgery for locoregional recurrence or persistent tumor after high dose chemoradiotherapy for locally advanced non-small cell lung cancer[J]. Lung Cancer, 2016, 94:108-113. DOI: 10.1016/j.lungcan.2016.02.005.
[372]
VerstegenNE, MaatAP, LagerwaardFJ, et al. Salvage surgery for local failures after stereotactic ablative radiotherapy for early stage non-small cell lung cancer[J]. Radiat Oncol, 2016, 11(1):131. DOI: 10.1186/s13014-016-0706-7.
[373]
中华医学会肿瘤学分会, 中华医学会杂志社. 中华医学会肺癌临床诊疗指南(2023版)[J]. 中华医学杂志, 2023, 103(27):2037-2074. DOI: 10.3760/cma.j.cn112137-20230510-00767.
 
 
展开/关闭提纲
查看图表详情
回到顶部
放大字体
缩小字体
标签
关键词