
登革热是由登革病毒引起的一种急性病毒性传染病,在全球热带和亚热带地区出现暴发流行,已经成为全球卫生的重要负担和健康威胁。登革热疫苗和抗病毒药物的研究正在快速推进。现有的CYD-TDV疫苗主要适用于既往感染者,而TAK-003和Butantan-DV等疫苗,已经在不同年龄段和未感染者中显示出了很好的安全性和有效性;其他多种不同类型的登革热疫苗也已经进入了临床研究。在登革热抗病毒药物方面也已经取得了明显的进展,其中JNJ-1802作为一种口服抗病毒药物,在临床试验中显示出对登革病毒较强的抗病毒活性和良好的耐受性,目前已进入社区实地研究阶段,以验证其在真实环境中的效果;其余多款药物也在不断研发中。本文就登革热疫苗和抗病毒药物研究进展进行介绍,希望帮助减轻全球登革热的负担,提高公共健康水平。
版权归中华医学会所有。
未经授权,不得转载、摘编本刊文章,不得使用本刊的版式设计。
除非特别声明,本刊刊出的所有文章不代表中华医学会和本刊编委会的观点。
登革热是由登革病毒(dengue virus,DENV)引起,主要通过埃及伊蚊(Aedes aegypti)和白纹伊蚊(Aedes albopictus)叮咬传播的一种急性病毒性传染病。其流行范围主要集中在热带和亚热带地区,在非洲、美洲、东地中海和西太平洋地区超过100个国家呈现本地流行的特征。其中亚洲的登革热病例约占到全球的70%[1]。目前世界卫生组织(World Health Organization,WHO)估计约129个国家和地区的39亿人口面临感染登革热的风险,每年约有3.9亿例登革热病例,约0.96亿人有不同严重程度的临床症状[2]。绝大多数患者短时间内感染同一血清型DENV时症状通常轻微且持续时间短暂,但如果先后感染不同血清型DENV,可能会触发抗体依赖感染增强效应(antibody dependent enhancement,ADE),从而出现更为严重的并发症,包括登革出血热(dengue hemorrhagic fever,DHF)、登革热休克综合征(dengue shock syndrome,DSS)、严重呼吸窘迫和小儿急性肝衰竭等[3, 4]。
在我国,登革热疫情每年都有发生,输入病例和本土病例均有发现。研究显示,2005至2020年,我国共报道了12 701例输入性病例和81 653例本土病例,主要分布在广东省和云南省。本土登革热已经从低纬度区域扩散到高纬度区域,即从中国西南部、南部和东南部地区扩散到中部和北部地区,从边境港口和城市扩散到农村地区[5]。另据国家疾病预防控制局官网显示,2023年1月至2024年2月,我国有19 696例登革热病例,自2023年7月起发病人数激增,2023年9月达到峰值6 494例,其中包含1例相关死亡病例[6]。
全球贸易和旅行、城市化、人口增长及气候变化等都为登革热病媒和病毒的繁殖提供了有利条件,气温上升、城市化及媒介适宜性等也加速了登革热向人类的传播,使得其病例数在过去半个世纪中稳步增加。有证据表明,在过去50年中,热带和亚热带地区的登革热发病率增加了30~50倍[3]。2019年WHO将登革热列为“全球十大健康威胁”之一[7]。国际上有组织呼吁设立“世界登革热日”,以提高人们对登革热的认知和重视程度,并加大力度开发新的诊断方法、特效药物和疫苗,通过预防手段来控制登革热的进一步传播[8]。因此,登革热疫苗和抗病毒药物的研发成为热点话题。本文就登革热疫苗和抗病毒药物的研究进展进行汇总和分析。
DENV属于黄病毒科黄病毒属,为单股正链RNA病毒,由结构蛋白和非结构蛋白组成,它们是登革热疫苗开发中的关键。
结构蛋白包括衣壳蛋白(capsid protein,prC/C)、膜蛋白(membrane protein,prM/M)和包膜蛋白(envelope protein,prE/E)。其中E蛋白在宿主细胞感染中起重要作用,是疫苗研发的主要靶标,根据其抗原差异性,可将DENV分为4个血清型,即DENV-1、DENV-2、DENV-3和DENV-4,这种遗传变异是病毒适应性、毒力和致病力差异的重要决定因素。病毒遗传学还影响病毒与宿主预先存在的免疫应答之间的相互作用及宿主抗病毒免疫应答的总体效力,即感染一种DENV的血清型(原发感染)后,长期对该血清型病毒感染免疫,而对其他血清型的免疫是暂时性,将来可能感染另一种血清型(继发感染)。
非结构蛋白包括NS1、NS2A、NS2B、NS3、NS4A、NS4B和NS5,这些蛋白在病毒复制和感染中扮演重要角色。NS1蛋白在细胞内和血液中调节病毒感染,以二聚体的形式参与基因组复制,以六聚体的形式增强感染。NS3蛋白含有蛋白酶和解旋酶功能。NS5蛋白具有RNA聚合酶和甲基转移酶功能,均参与RNA合成和封盖。E蛋白和NS1是诱导有效抗体、抑制病毒感染的主要候选抗原,而NS3和NS5则是引发细胞免疫反应的重要候选抗原。
DENV通过网格蛋白依赖性受体介导的内吞作用进入宿主细胞,依赖pH值的构象变化可使病毒RNA从核内逃逸,后在内质网内翻译复制,随后与衣壳蛋白结合并出芽,获得由膜蛋白和包膜蛋白包裹的脂质膜后,病毒粒子通过宿主分泌途径排出。
DENV感染引起的固有和适应性免疫应答都可能在感染清除中发挥作用。模式识别受体如toll样受体(toll-like receptors,TLRs)和细胞内感受器如解旋酶黑色素瘤分化相关蛋白5(the helicases melanoma differentiation-associated protein 5,MDA5)和维甲酸诱导基因1(retinoic acid-inducible gene 1,RIG-I)通常是固有免疫应答识别病毒RNA的第一道防线,TLRs在体内酸化后识别DENV,并在体外诱导强干扰素α/β应答。DENV感染的严重程度与DENV特异性T淋巴细胞应答的水平和质量相关。在初次感染期间会产生血清型特异性和交叉反应性记忆T淋巴细胞应答,在继发性感染期间,受感染细胞上病毒表位的表达可触发血清型交叉反应性记忆T淋巴细胞的激活,并产生促炎细胞因子,使血管内皮细胞受损发生血浆渗漏,可致登革出血热/登革休克综合征的发生[9]。针对DENV的抗体反应主要针对PrM、E和NS1蛋白。DENV特异性CD4+ T淋巴细胞应答主要针对C蛋白,其次是E蛋白、NS3、NS2A/B和NS5;CD8+ T淋巴细胞应答主要针对NS3蛋白,其次是C蛋白、NS5和NS4A/B[10]。
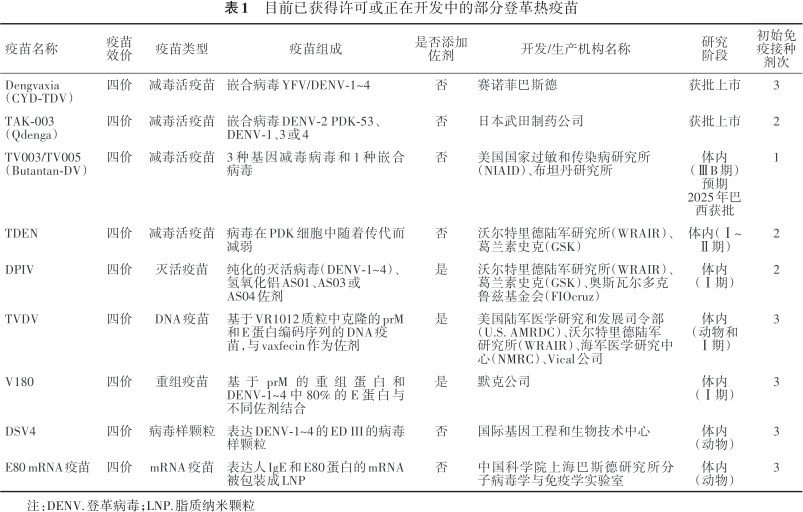
目前已有2种疫苗获得批准,另一种疫苗已完成Ⅲ期临床试验,即将获批,而其他不同类型的登革热疫苗也已经有多款进入了临床阶段的研究(表1)。当前疫苗主要针对M、E、NS1、NS3和NS5蛋白等,然而登革热疫苗开发需要综合考虑各蛋白的抗原性和免疫反应,同时应避免ADE和交叉反应引发的病理问题。

目前已获得许可或正在开发中的部分登革热疫苗
目前已获得许可或正在开发中的部分登革热疫苗
| 疫苗名称 | 疫苗效价 | 疫苗类型 | 疫苗组成 | 是否添加佐剂 | 开发/生产机构名称 | 研究阶段 | 初始免疫接种剂次 |
|---|---|---|---|---|---|---|---|
Dengvaxia (CYD-TDV) | 四价 | 减毒活疫苗 | 嵌合病毒YFV/DENV-1~4 | 否 | 赛诺菲巴斯德 | 获批上市 | 3 |
TAK-003 (Qdenga) | 四价 | 减毒活疫苗 | 嵌合病毒DENV-2 PDK-53、DENV-1、3或4 | 否 | 日本武田制药公司 | 获批上市 | 2 |
| TV003/TV005(Butantan-DV) | 四价 | 减毒活疫苗 | 3种基因减毒病毒和1种嵌合病毒 | 否 | 美国国家过敏和传染病研究所(NIAID)、布坦丹研究所 | 体内(ⅢB期) 预期2025年巴西获批 | 1 |
| TDEN | 四价 | 减毒活疫苗 | 病毒在PDK细胞中随着传代而减弱 | 否 | 沃尔特里德陆军研究所(WRAIR)、葛兰素史克(GSK) | 体内(Ⅰ~Ⅱ期) | 2 |
| DPIV | 四价 | 灭活疫苗 | 纯化的灭活病毒(DENV-1~4)、氢氧化铝AS01、AS03或AS04佐剂 | 是 | 沃尔特里德陆军研究所(WRAIR)、葛兰素史克(GSK)、奥斯瓦尔多克鲁兹基金会(FIOcruz) | 体内(Ⅰ期) | 2 |
| TVDV | 四价 | DNA疫苗 | 基于VR1012质粒中克隆的prM和E蛋白编码序列的DNA疫苗,与vaxfecin作为佐剂 | 是 | 美国陆军医学研究和发展司令部(U.S. AMRDC)、沃尔特里德陆军研究所(WRAIR)、海军医学研究中心(NMRC)、Vical公司 | 体内(动物和Ⅰ期) | 3 |
| V180 | 四价 | 重组疫苗 | 基于prM的重组蛋白和DENV-1~4中80%的E蛋白与不同佐剂结合 | 是 | 默克公司 | 体内(Ⅰ期) | 3 |
| DSV4 | 四价 | 病毒样颗粒 | 表达DENV-1~4的ED III的病毒样颗粒 | 否 | 国际基因工程和生物技术中心 | 体内(动物) | 3 |
| E80 mRNA疫苗 | 四价 | mRNA疫苗 | 表达人IgE和E80蛋白的mRNA被包装成LNP | 否 | 中国科学院上海巴斯德研究所分子病毒学与免疫学实验室 | 体内(动物) | 3 |
注:DENV.登革病毒;LNP.脂质纳米颗粒
CYD-TDV是一种四价登革热减毒活疫苗,完成全程接种需要3剂,适用于9~45岁的人群,于2015年12月获得美国食品药品监督管理局(FDA)批准,成为第一款获得许可的登革热疫苗,2016年WHO建议在既往感染过登革热的高度流行地区使用该疫苗[11]。其以黄热病17D疫苗(YFV-17D)为骨架,并嵌合了DENV 4种血清型的结构蛋白。作为DENV的首款疫苗,CYD-TDV的临床试验结果一直受到密切监测,且特别关注其ADE的可能性。尽管在动物试验阶段及Ⅰ期、Ⅱa期临床试验阶段,该款疫苗均表现出良好的免疫原性和安全性,但在拉丁美洲和亚洲联合开展的Ⅲ期临床试验中,该疫苗对4种DENV血清型的保护反应并不均衡,特别是对当前广泛流行的DENV-2型保护力较弱。疫苗效力因DENV血清型、受者年龄、血清状态和接种时间而异[12]。研究显示该疫苗对于曾经感染过登革热的人群可提供抗病毒保护能力,但对于无登革热感染史的人群,疫苗接种可能会增加其罹患重症登革热的风险[13]。这严重限制了CYD-TDV的临床应用价值,究其原因可能是由于在疫苗设计中YFV-17D没有DENV的衣壳蛋白和非结构蛋白成分,导致该疫苗无法有效诱导较强的抗病毒T淋巴细胞免疫反应。这种免疫靶点的缺乏不仅限制了T淋巴细胞吞噬DENV的能力,也限制了登革热血清阳性受试者体内记忆B淋巴细胞浓度的提高。T淋巴细胞表位的缺乏限制了疫苗制剂的特异性免疫原性,甚至B淋巴细胞介导的免疫反应似乎也受到影响。虽然有着局限性,但该疫苗也为未来疫苗研发提供了经验和教训,如诱导针对包膜蛋白的体液免疫反应从而产生高浓度的中和抗体、结合体液和细胞免疫来诱导免疫反应[11]。总体而言,该疫苗对DENV-1和DENV-2的保护作用较低,产生的抗体反应主要针对DENV-4,因此CYD-TDV虽然设计上是一种四价疫苗,但在功能上仅作为针对DENV-4的单价疫苗,目前已获得约20个国家监管机构批准,但其上市后因其疫苗局限性经历了一些争议,目前部分国家已禁用[14]。
由日本武田制药公司生产的TAK-003,是一种需要间隔3个月进行2剂接种的四价减毒活疫苗。该疫苗是基于重组DNA技术构建的减毒病毒和嵌合病毒,采用传代减毒的方法获得DENV-2 3'端非编码区部分碱基缺失的减毒株PDK-53作为骨架,并用DENV-1、3、4的pr M/E基因替换PDK-53的pr M/E基因,从而获得相应的DENV-2/1、DENV-2/3和DENV-2/4嵌合病毒。Ⅰ期和Ⅱ期研究表明,TAK-003具有良好的耐受性,能够诱导对DENV 1~4血清型的体液反应[15]。
一项在亚洲和拉丁美洲登革热流行地区进行的大规模Ⅲ期临床试验显示,TAK-003对DENV-1~4血清型的抗体转阳率分别为69.8%、95.1%、48.9%和51.0%,对儿童登革热均具有良好的耐受性和有效性,于2022年12月5日获得欧洲药品管理局(EMA)批准,适用于成人及4岁以上的儿童和青少年[10],且已获FDA批准优先审查用于预防4~60岁人群中由4种DENV血清型引起的登革热,并于2023年在印度尼西亚获得许可[16]。一项对生活在流行地区的4~16岁儿童进行的临床研究中,该疫苗对病毒学确诊的登革热和重症登革热具有很高的保护效果,对于>16~60岁的个体只有血清学数据,而对于>60岁的个体缺乏数据[17]。
WHO对该疫苗同样持有积极乐观的态度,建议来自既往诊断为旅行相关登革热(任何血清型)的非流行国家的旅行者、登革热负担和传播强度较高地区的6~16岁儿童均应接种TAK-003疫苗,以防止今后在任何血清型的登革热风险旅行中导致继发性登革热[18],并于2024年5月15日发布公告将TAK-003列入资格预审疫苗清单。
LATV TV003/TV005是由美国国家过敏和传染病研究所(NIAID)研发的单剂、四价登革热减毒活疫苗。该疫苗通过重组DNA技术,采用两种主要的减毒策略生成疫苗病毒。第一种策略是在3'端非翻译区(UTR)进行基因编辑,第二种策略是产生结构基因嵌合。TV003是通过在DENV-4和DENV-1的3′端UTR分别删除30个核苷酸(rDEN4∆30和rDEN1∆30),以及在DENV-3的3′端分别删除30个和31个核苷酸(rDEN4∆30/31)构建而成,将DENV-2的PrM和E基因剪接到rDEN4∆30骨架上,构建DENV-2组分。TV003和TV005两者包含相同的4个单价疫苗株,区别在于TV005的DENV-2型病毒剂量是TV003的10倍[19, 20, 21]。
Butantan-DV是由巴西Butantan研究所获得TV003的授权后自行生产的四价减毒活疫苗。一些研究将Butantan-DV和TV003进行了对比,发现两者的安全性和免疫原性相似。Kallás等[22]最近发表了一份关于在巴西进行的Ⅲ期试验2年随访后的疗效和安全性的报告,该试验评估单剂量Butantan-DV预防儿童、青少年和成人的有症状、经病毒学证实的登革热,无论是否有登革热暴露史。在这项试验中,单剂接种Butantan-DV被证明具有良好的安全性,并可有效预防由DENV-1和DENV-2引起的有症状、经病毒学证实的登革热。2年疫苗总效力为79.6%(95%CI 70.0~86.3),既往无登革热暴露史的受试者为73.6%(95%CI 57.6~83.7),有暴露史的受试者为89.2%(95%CI 77.6~95.6)。2~6岁受试者的疫苗效力为80.1%(95%CI 66.0~88.4),7~17岁受试者的疫苗效力为77.8%(95%CI 55.6~89.6),18~59岁受试者的疫苗效力为90.0%(95%CI 68.2~97.5)。对DENV-1的疗效为89.5%(95%CI 78.7~95.0),对DENV-2的疗效为69.6%(95%CI50.8~81.5)。在随访期间未观察到DENV-3和DENV-4病例,这与试验期间这些DENV血清型在巴西的传播量较低相对应。尽管许多DENV血清型共循环并感染广泛的人群,但DENV-1和DENV-2可能常与疾病和严重的临床结果相关[23]。
一项关于TV005的临床研究在登革热流行的孟加拉国进行,评估了该国各年龄段单剂量TV005的安全性和免疫原性。经过3年的随访,TV005对幼儿到成人的4种血清型(包括以前未接触过登革热的个体)均具有良好的耐受性和免疫原性[24]。
沃尔特里德陆军研究所(WRAIR)与葛兰素史克(GSK)合作开发了一种减毒四价登革热疫苗TDEN,由DENV-1(45AZ5)、DENV-2(S16803)、DENV-3(CH53489)和DENV-4(341750)4种菌株组成[25]。开发过程中共选择了16种疫苗病毒含量不同的四价配方,通过传代狗肾(PDK)细胞和传代DENV-4优化中和抗体反应,最终形成了新的配方F17pre[26]。F17pre是F17配方的前体[27]。在波多黎各进行的随机Ⅱ期临床试验中,接种第二剂F17后中和抗体水平显著提高[28]。在6~7岁的泰国儿童中进行的一项初步研究表明,TDEN F17疫苗安全且具有免疫原性。随后在12~15个月的幼儿中进行了Ⅰ/Ⅱ期试验,52.6%的接种者可产生4种DENV血清型抗体[29]。TDEN F17已被证明在12个月~50岁的接种者中安全且有效。目前正在进行一项针对6~9岁儿童的Ⅰ/Ⅱ期临床研究,研究将进行5年随访,以评估2剂方案和1年后第3剂接种的免疫原性[30]。
DPIV由WRAIR开发和试点生产,并由GSK提供佐剂系统;该疫苗间隔28 d分2剂接种[31]。该款疫苗最初的开发基于从患者中分离出的DENV-2 S16803株,并在Vero细胞中繁殖得到纯化的灭活病毒(purified inactivated virus,PIV),其在小鼠实验中显示出安全性,在2剂接种后血清抗体转阳率为100%[32]。在随后恒河猴的测试结果同样显示安全且具有免疫原性。在此基础上,研究者利用DENV-1 Westpac 74、DENV-2 S16803、DENV-3 CH53489和DENV-4 TVP360 4种病毒株开发了四价纯化灭活病毒(tetravalent purified inactivated virus,TPIV)。
在随后的研究中,研究者设计的免疫计划包括1剂TPIV疫苗和1剂四价减毒活疫苗(tetravalent live-attenuated vaccine,TLAV)加强剂[33]。该研究发现,TPIV/TLAV在接种8个月后对DENV-3感染提供完全保护。并在后续研究中还发现,TPIV诱导了针对4种DENV血清型的中和抗体,接种动物未出现病毒血症[34]。
在TPIV中加入了氢氧化铝AS01、AS03或AS04佐剂形成了DPIV,为了优化DPIV的佐剂,研究使用了3-O-去酰基单磷酰脂质A(AS01E)和水油乳剂AS03B。Ⅰ期临床试验表明,DPIV佐剂AS01E/AS03B在登革热初发成人中诱导了强烈的体液免疫反应,但这种反应随着时间的推移而下降,DPIV能否提供长期免疫尚不明确[35]。由于其灭活性质,疫苗可能对非结构蛋白的免疫应答产生障碍[36]。并且研究发现,免疫系统产生的抗体仅针对E蛋白和C蛋白。接种恒河猴的攻毒试验中,DPIV未能控制DENV感染,接种后病毒血症、丙氨酸转氨酶、白细胞介素10(IL-10)和IL-18水平升高,表明可能触发了DENV感染的ADE[37]。
TVDV是一种抗登革热的四价DNA疫苗,由美国陆军医学研究和发展司令部开发,基础免疫需要接种3剂[38]。疫苗的M和E蛋白编码序列被克隆到VR1012质粒中[39]。DENV-1毒株从西太平洋74病毒株中提取并克隆到VR1012质粒中,注射恒河猴后在感染挑战试验中表现出保护作用,在I期临床试验中显示出免疫原性[38]。DENV-2抗原通过将其跨膜和细胞质序列替换为小鼠溶酶体相关膜蛋白而生成。DENV-3抗原源自一种亚洲病毒株,临床前试验表明其能诱导中和抗体和特异性IgG,并在挑战试验中提供部分保护[39]。DENV-4的基因结构与DENV-2相似,但缺乏关于其单价成分的临床前试验报道。该款疫苗使用酵母菌素作为佐剂提高疫苗的免疫原性。检测TVDV对接受2剂疫苗的兔子的安全性和免疫原性,结果显示对4种DENV血清型都能产生血清学转化[40]。在最新的I期临床试验中,TVDV被证明是安全的,并能诱导人干扰素γ抗DENV T淋巴细胞应答[38]。
V180疫苗是一种基于DENV E和M糖蛋白重组形式的3剂接种的四价疫苗,目前处于第一阶段临床试验,由默克公司开发。每个DENV血清型的基因结构是通过逆转录酶(RT)-PCR扩增病毒序列,编码prM和80%的E蛋白(截断E蛋白),并克隆到pMttΔXho载体中。使用的病毒株包括DENV-1 258848和AHF82-80、DENV-2株PR159/S1、DENV-3株CH53489和D3H87,以及DENV-4株H241和多米尼克株[41]。
在第一阶段的随机、安慰剂对照、双盲研究中,评估了疫苗的安全性、耐受性和免疫原性。研究发现,2种未加佐剂的V180和1种铝佐剂的V180未能引起强大的免疫反应,而与ISCOMATRIX(一种新型佐剂,由抗原、磷脂和皂苷形成的纳米颗粒构成)联合使用的V180配方则显示出强大的免疫原性[42]。目前尚不清楚V180引起的抗体水平升高是否能提供临床益处,以及满足疫苗保护DENV所需的中和抗体的精确水平。
DSV4是一种四价病毒样颗粒的3剂接种疫苗,基于DENV E蛋白的结构域Ⅲ(domain Ⅲ of DENV envelope proteins,ED Ⅲ)设计。DSV4是通过使用4种DENV血清型的ED Ⅲ和HBsAg的帧内融合设计,并与未融合的HBsAg共表达形成花叶病毒样颗粒(virus-like particles,VLPs)。DSV4在小鼠中可诱导针对4种DENV血清型的中和抗体水平,并对DENV-4具有保护作用[43]。
E80 mRNA疫苗是一种由中国科学院开发的改良mRNA-脂质纳米颗粒(mRNA-LNP)疫苗。该疫苗设计包含Cap1(N7mGpppAm)序列,后接来自人类IgE的信号肽序列,接着是E80蛋白、3' UTR和3' polyA尾巴[44]。含有修饰核苷1-甲基假尿苷-5'-三磷酸的改良RNA经过化学合成并包装进LNP中。LNP由4种脂质组成:d-Lin-MC3-DMA、DSPC、胆固醇和PEG-脂质,按50∶10∶38.5∶1.5的摩尔比组合。HEK 293T细胞中E蛋白的表达阳性率为52%。该疫苗按3剂次接种方案进行接种。E80 mRNA在小鼠中诱导了高水平的中和抗体,平均斑块减少50%中和试验(plaque reduction neutralization test 50%,PRNT50)水平为13 000。E80 mRNA在接种DENV-2疫苗的免疫正常小鼠中对DENV-2挑战提供了完全的免疫保护,并在感染DENV-1、DENV-3和DENV-4的K562细胞中降低了ADE活性[45]。
DAA是与病毒蛋白相互作用以发挥抗病毒功能的化合物[46]。DAA专门针对病毒蛋白,因此通常显示出低毒性和广泛的治疗窗口,但耐药性风险相对较高[47]。DENV的抗病毒研究主要集中在靶向结构蛋白和NS蛋白上,作为抗病毒靶点研究最广泛的结构蛋白是E蛋白,其在病毒进入过程中起着重要的作用[48]。
强生公司开发的JNJ-A07和JNJ-1802是2个具有代表性的NS3/NS4B蛋白相互作用抑制剂。它们能阻断DENV NS3和NS4B蛋白的相互作用,从而抑制病毒复制复合物的形成。JNJ-A07在体外和小鼠实验中表现出广谱抗DENV活性。JNJ-1802是在JNJ-A07基础上优化得到的临床候选药物,具有更好的成药性和安全性。在临床前研究中可以观察到JNJ-1802在不同物种中具有有效的口服生物利用度,在人类肝细胞中有低清除率,且没有主要的体外药理学安全警报,以及在小鼠中对DENV-2感染的功效按剂量比例增加,这些都支持其被选为抗登革热的开发候选药物[49]。
JNJ-1802已经成功在健康志愿者中完成了I期临床研究,表明其在人体中是安全且耐受性良好的[50]。受试者在26 d内每天服用JNJ-1802或安慰剂,在治疗的第5天被注射DENV。研究结果显示,在10例接受高剂量药物治疗的受试者中有6例在整个研究过程中血液中检测到病毒;所有接受安慰剂治疗的受试者在接受DENV注射5 d后血液中均检测到病毒水平,而大多数接受低剂量或中剂量JNJ-1802的受试者中部分也检测到病毒水平,但其时间比安慰剂组晚1 d或更长时间。因此预测JNJ-1802可能对计划去登革热流行地区的旅行者有用[11]。
NS3/NS2B是DENV复制所必需的蛋白酶。多个研究组报道了针对该靶点的小分子抑制剂,如Carnosine和Plamatine等[51]。这类化合物能与NS3/NS2B结合,阻断其蛋白水解活性,从而抑制病毒复制[52]。
DENV NS5蛋白具有RNA依赖的RNA聚合酶(RdRp)和甲基转移酶活性,是病毒基因组复制和转录的关键酶。核苷类似物如INX-08189等对NS5具有抑制作用[53]。非核苷类小分子如AZD0530、达沙替尼等也能抑制NS5 RdRp活性[54]。
除了上述作用靶点外,还有一些抑制剂作用于其他病毒蛋白如NS4A、C蛋白等。如ST-148是一种新型NS4A抑制剂[55];一些小分子能与DENV C蛋白A结合抑制病毒组装。
单克隆抗体作为免疫治疗药物的开发具有非常好的应用前景,因为其能够交叉中和4种DENV血清型。免疫显性表位是单克隆抗体设计的一种新策略,它可以参与ADE[52]。目前已有多个抗DENV单克隆抗体进入临床试验阶段,例如强生公司开发的VIS513靶向针对DENV E蛋白,是通过对小鼠单克隆抗体进行人源化而开发的[56]。临床前研究表明,与安慰剂相比,DENV感染后输注VIS513可迅速降低病毒载量,其与重症登革热的风险直接相关[57];该药物目前正在印度开展Ⅱ期临床试验。此外,结构引导下对与DENV E蛋白结构域Ⅲ结合的抗体区域进行重新设计,将原始小鼠抗体的中和活性从仅DENV-1和DENV-2扩展到所有四种DENV[58]。这些数据支持进一步评估登革热单克隆抗体在登革热患者中的安全性和有效性。此外,AbViro公司开发的AV-1已完成Ⅰ期临床试验(NCT04273217),印度血清研究所开发的Dengushield正在开展Ⅰ期临床试验(NCT03883620[59]。
综上所述,近年来登革热的健康负担在全球范围内急剧增加,登革热的预防和治疗仍然面临巨大挑战,迫切需求对登革热安全有效的疫苗和药物。针对登革热的特异性药物、疫苗研发都已经取得了突破性的进展。目前,CYD-TDV是获批最早应用最广的登革热疫苗,主要针对既往感染过DENV的9岁及以上人群有效,但对于未感染者可能增加二次感染的风险,而TAK-003和TV003有望成为替代品。在抗病毒药物方面,JNJ-1802作为一种广谱抑制剂,能够有效对抗4种DENV血清型,且具有较高的抗药性屏障;由于其在临床前研究中的安全性表现优异,已经进入临床开发阶段,正在进行深入的人体研究。
未来的研究方向包括利用新型生物技术开发更多广谱且安全的疫苗,以及进一步优化现有抗病毒药物的疗效和安全性。例如新型佐剂技术、病毒样颗粒构建技术,以及mRNA疫苗技术等。mRNA疫苗可以通过表达病毒的抗原蛋白,能够快速诱导机体产生免疫应答,相较传统疫苗具有生产周期短、可快速调整的优势。这类疫苗不仅在疫情暴发时能够迅速应对,还能通过调整mRNA序列应对病毒的变异。再例如利用结构生物学技术开发的单克隆抗体药物,具有良好的交叉中和能力,能够有效防止不同血清型DENV的感染。随着对病毒机制理解的加深和新技术的应用,登革热的预防和治疗有望取得更大突破。
段曰黎,周晛,王新宇. 登革热疫苗与抗病毒药物研究进展[J]. 中华临床感染病杂志,2024,17(4):312-320. DOI:10.3760/cma.j.issn.1674-2397.2024.04.010.
所有作者均声明不存在利益冲突





















