
静脉血栓栓塞症(VTE)是围术期常见且严重的并发症,严重时可能危及患者生命。本文从VTE的形成机制和相关风险因素出发,系统探讨围术期VTE的风险评估和预防策略。VTE的风险因素包括术前、术中和术后因素,如高龄、肥胖、手术类型等。为提高预测准确性,多种评估模型被用于评估患者的VTE风险,其中Caprini模型应用最为广泛。不同VTE风险水平的患者,预防策略也不尽相同。本文总结了围术期VTE风险评估及个体化预防策略的新进展,强调规范评估和预防的重要性,以减少VTE发生率,提高患者安全性及预后。
版权归中华医学会所有。
未经授权,不得转载、摘编本刊文章,不得使用本刊的版式设计。
除非特别声明,本刊刊出的所有文章不代表中华医学会和本刊编委会的观点。
静脉血栓栓塞症(venous thromboembolism,VTE)包括深静脉血栓形成(deep venous thrombosis,DVT)和肺血栓栓塞症(pulmonary thromboembolism,PTE),是围术期常见并发症,严重时可危及患者生命。自2012年美国胸科医师学会(American College of Chest Physicians,ACCP)发布第9版抗栓治疗及血栓预防系列指南以来,手术(包括骨科和非骨科手术)患者的VTE预防已成为全球关注的重点。该指南针对围术期患者的VTE风险评估及预防策略提出了详细建议[1]。我国骨科领域的VTE预防意识较强,自2009年以来陆续发表多部指南,指导骨科大手术及创伤患者的VTE风险评估及预防[2, 3];但普外科领域在VTE风险评估及预防方面的起步较晚,2016年发布的《中国普通外科围手术期血栓预防与管理指南》[4]规范了普外科围术期患者的VTE评估与预防。2018年,国家卫生健康委员会(国家卫健委)在全国范围内推广院内VTE防治管理体系建设项目,旨在通过规范化的风险评估和个体化预防措施,降低院内VTE的发生率及住院相关VTE的死亡率,保障住院患者的安全。2021年以来我国医政司连续4年将“提高VTE规范预防率”列为国家医疗质量安全改进目标。2022年以来国家卫健委在全国加强VTE防治质控的相关工作,进一步促进VTE防治工作规范落地。
外科患者在围术期面临着多重VTE风险,包括:术前活动减少、术中制动和术后长期卧床导致的静脉血流淤滞;麻醉及手术创伤引起的组织因子(tissue factor,TF)释放,进而激活外源性凝血系统,导致高凝状态或血栓形成;以及患者自身因素,如高龄、肥胖、恶性肿瘤等,这些均使VTE的发生风险显著增加[2,4]。VTE不仅延长患者的住院时间,增加医疗成本,还可能引发致死性PTE等严重并发症,对患者的生活质量和预后产生负面影响。围术期VTE预防对于避免这些严重并发症,提高患者安全性和整体治疗效果至关重要。通过运用科学的风险评估工具和采取有效的预防措施,可显著降低围术期患者VTE的发生率,改善术后的恢复过程,缩短患者的住院时间和康复期。规范化的VTE风险评估和个体化预防策略有助于优化医疗资源的使用,提升医院高质量发展。
围术期DVT主要发病机制包括血管内皮损伤、血液淤滞及血液高凝状态。首先,静脉内皮损伤作为血栓形成的初始步骤,可由手术、创伤、炎症或化学刺激等多种因素引起。损伤后,血管内皮细胞暴露出其下的基底膜和次级细胞间黏附分子,如P-选择素,这些分子进而促进血小板和炎性细胞的黏附和激活。随后,在损伤的静脉内壁上,血小板通过与暴露的胶原纤维结合,迅速黏附和激活。激活的血小板释放血小板活化因子,如二磷酸腺苷和血栓素,促进血小板聚集,形成血小板血栓。同时,损伤的血管壁释放TF,启动外源性凝血途径,促使凝血因子Ⅶ与TF形成复合物,进而激活凝血因子Ⅸ和Ⅹ。凝血因子Ⅹa和Ⅸa与其辅因子Ⅴa共同催化凝血因子Ⅱ(即凝血酶)的生成。凝血酶进一步催化纤维蛋白原向纤维蛋白的转化,形成血栓核心。这一过程中,血栓核心不断增长,同时受到纤溶酶系统的溶解作用,以维持动态平衡。然而,在特定情况下,如纤溶系统功能受损或血栓形成过于广泛,可能导致血栓的扩展或脱落,形成栓子[5]。
任何导致血管内皮损伤、静脉血流淤滞及血液高凝状态的因素,均为VTE的危险因素[5, 6]。这些因素大致可分为术前、术中及术后三类。术前风险因素包括高龄、VTE病史、恶性肿瘤及其治疗史(如使用激素、放化疗)、妊娠或产后状态、肥胖、脓毒血症、炎性肠病、肾病综合征、遗传性或获得性易栓症、瘫痪或制动、中心静脉置管、促红细胞生成药物和口服避孕药等。术中涉及手术时间、手术类型(如腹盆腔开放性手术、恶性肿瘤手术)和麻醉方式(全身麻醉较椎管内和硬膜外麻醉风险高)[2,4, 5]。Yeo等[7]的研究指出术区局部TF高表达可激活外源性凝血机制,增加VTE的风险;同时,麻醉可导致周围静脉扩张,静脉壁平滑肌松弛,使下肢静脉回流速度减慢及回流减少。术中患者体位不当和使用止血带及手术时间过长等也是VTE发生的重要因素。术后风险因素则包括创伤引起的血小板反应性改变、抗凝蛋白C减少导致的血液高凝状态、患者制动或长时间卧床、伤口疼痛、术后使用止血药等,这些因素均可导致血流缓慢和血液淤滞,进而增加VTE的风险[2,4,7]。
对于围术期患者而言,准确的风险评估是预防和治疗VTE的关键。目前,已有多种血栓风险评估模型被用于预测患者的VTE风险,包括Caprini模型[8]、Kucher模型[9]、Roger模型[10]及Padua模型[11]等。其中,Caprini模型是目前外科手术患者最为常用的血栓风险评估工具(表1),其在预测围术期患者血栓风险方面具有较高的敏感度和预测价值[12, 13]。ACCP指南推荐其用于外科围术期患者的血栓风险分层评价[1]。四川大学华西医院的一项研究显示,Caprini VTE风险模型同样适用于我国患者,尤其是外科患者[14]。随着Caprini评分的增高,VTE风险也相应增加。不同VTE风险等级的患者,国内外指南提出了个性化的预防建议。对于极低危患者(0分),建议早期活动,无需机械或药物预防措施;对于低危患者(1~2分),建议在鼓励早期下床活动的同时,给予机械预防措施;对于中危患者(3~4分),在出血低风险情况下,建议使用药物预防措施;而对于高危或极高危患者(≥5分),在出血低风险情况下,强调药物预防为主,或联合机械预防,以最大程度地降低血栓事件的发生。如果患者存在出血高风险,建议先予以机械预防,动态评估出血风险,待出血风险下降后,予以药物预防或联合机械预防措施。这些个性化的预防措施建议,有助于实现VTE风险的有效控制和管理[1]。
| 评分 | 内容 |
|---|---|
| 1分 | 年龄41~60岁;小手术;体质指数>25 kg/m2;下肢肿胀;静脉曲张;妊娠或产后;有不明原因的或者习惯性流产史;口服避孕药或激素替代疗法;感染中毒症(<1个月);肺功能异常;急性心肌梗死;充血性心力衰竭(<1个月);炎性肠病史;卧床患者 |
| 2分 | 年龄61~74岁;关节镜手术;大型开放手术(>45 min);腹腔镜手术(>45 min);恶性肿瘤;卧床>72h;石膏固定;中央静脉通路 |
| 3分 | 年龄≥75岁;VTE史;VTE家族史;凝血因子V Leiden突变;凝血酶原G20210A突变;狼疮抗凝物阳性;抗心磷脂抗体阳性;血清同型半胱氨酸升高;肝素诱导的血小板减少症;其他先天性或获得性血栓形成倾向 |
| 4分 | 脑卒中(<1个月);择期关节置换术;髋关节、骨盆或下肢骨折;急性脊髓损伤(<1个月) |
注:VTE为静脉血栓栓塞症
加强患者教育,鼓励患者早下地活动,适量补液,避免脱水。
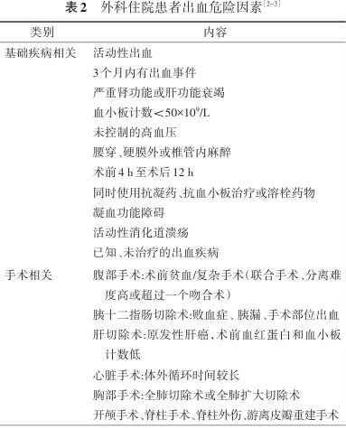
对于VTE中高风险的围术期患者,应充分评估出血风险,可根据ACCP第9版《抗栓治疗及预防血栓形成指南》和我国相关指南对患者进行出血风险评估(表2)[1,4,15],出血低风险患者选择药物预防或联合机械预防。
常用VTE预防药物包括普通肝素(unfractionated heparin,UFH)、低分子肝素(low molecular weight heparin,LMWH)、人工合成抗凝药物、维生素K拮抗剂以及直接口服抗凝药物(direct oral anticoagulants,DOACs)[2,4,16, 17, 18]。
1. UFH:多用于肾功能不全患者的VTE预防,使用期间注意出血及肝素诱导血小板减少症等不良反应,推荐预防剂量为5 000 U,2~3次/d,皮下注射。
2. LMWH:包括那屈肝素钙、达肝素钠、依诺肝素钠等多种类型。LMWH因其高生物利用度、长半衰期及低出血风险等特点,是围术期VTE预防用药的一线选择。不同类型LMWH预防剂量不尽相同,按照说明书使用预防剂量,1次/d,皮下注射。
3. 人工合成抗凝药物:磺达肝癸钠是一种人工合成抗凝药物,作为Xa因子的间接抑制剂,其生物利用度高、半衰期长及剂量固定。临床通常用于无法使用LMWH者,如LMWH过敏、肝素诱导的血小板减少症(heparin induced thrombocytopenia,HIT)或LMWH无法获取时。推荐预防剂量为2.5 mg,1次/d,皮下注射。
4. 维生素K拮抗剂:华法林是维生素K拮抗剂,其治疗范围窄、个体差异大,与多种食物、药物存在相互作用,需常规监测国际标准化比值,保持在2.0~3.0,不推荐常规用于围术期VTE预防。
5.DOACs:包括凝血酶拮抗剂(达比加群酯)和Xa因子抑制剂(利伐沙班、阿哌沙班及艾多沙班等),已获批准作为LMWH的替代品在骨科大手术中预防VTE[18, 19]。在严重出血的情况下,可使用相应的逆转剂如安得塞奈(Andexanet alfa)用于拮抗利伐沙班和阿哌沙班,而依达赛珠单抗(Praxbind)用于拮抗达比加群的抗凝作用。DOACs具有口服生物利用度高,无需持续监测和调整等优势,并适用于有HIT病史的患者。然而,严重肾功能不全患者应避免使用此类药物[19]。DOACs与胃肠道和泌尿道出血风险增加有关,因此胃肠道或泌尿道手术患者应慎用。
机械预防是通过采用各种辅助装置和器械促进下肢静脉回流,以减少静脉血栓发生的有效方法。常用的机械预防方法包括逐级加压袜(graduated compression stocking,GCS)、间歇充气加压装置(intermittent pneumatic compression,IPC)和足底加压泵(venous foot pump,VFP)及神经肌肉电刺激(neuromuscular electrical stimulation,NMES)。与抗凝药物相比,机械预防具有出血风险小、操作简便及患者接受度高等优点。对于VTE中高危患者,若存在药物预防的禁忌证,机械预防则成为重要选择;对于低危患者,机械预防同样能有效降低VTE的发生率[20]。
1. GCS:通过从足踝至腿部的梯度压力,促进血液从浅静脉流向深静脉,增加深静脉血流速度和血流量。对于下肢运动障碍的患者,穿着GCS时应配合被动运动。GCS分膝长型、腿长型及连腰型,腿长型在预防VTE方面优于膝长型,但膝长型舒适度及患者依从性更佳[21]。推荐全天穿着GCS,并定期评估患者肢体和GCS的状态。随着患者身体的恢复,下肢水肿情况会发生变化,建议每天脱下GCS进行肢体评估,包括皮肤卫生、皮温、血运、足背动脉搏动及肢体感觉等。对于行动能力下降或皮肤完整性受损的患者,应重点评估GCS的适用性。此外,还需定时检查GCS表面的平整性和完整性,以保证压力的有效性[21]。
2. IPC:通过加压泵产生的生理性机械引流效应,加快血液流动,促进静脉血液和淋巴液的回流。IPC套筒分为膝长型和腿长型,使用时应结合患者意愿和医院条件选择。IPC充气方式分为交替与同时充气加压,二者效果相当[22]。由于IPC的种类、规格和厂家不同,操作时应严格遵循产品说明书。建议每天使用时间不少于18 h,对于完全不能活动的患者,应尽量延长使用时间,但需关注患者耐受性[23]。使用时应从肢体远端开始包裹,逐渐向近端缠绕,并定期评估肢体和IPC的状态。
3. VFP:与IPC原理相近,通过脉冲气体快速冲击足底,提高血流速度,改善肢体末端供血不足,加速水肿消除。VFP主要作用于足部,可在短时间内提供高频率冲击力。使用VFP的时机与频次可参考IPC,操作时应遵循产品说明书。
4. NMES:作为一种新型机械预防方式,通过脉冲电流刺激支配肌肉的神经使肌肉收缩,从而达到预防VTE的效果[24]。近年来,随着可穿戴式电子设备技术的发展,NMES因其预防VTE的潜力而受到关注。英国国家卫生与临床优化研究所(National Institute for Health and Care Excellence,NICE)和美国FDA均支持NMES设备在无法使用药物和常规机械预防的高危VTE患者中应用[25]。然而,国内对NMES的关注较少,尚未将其纳入VTE的常规机械预防推荐。NICE指南推荐NMES可用于临床VTE高风险但其他预防方法不适用的人群,以及健康人群在旅途中预防DVT和下肢水肿[25, 26]。NMES的适用人群主要包括:(1)其他机械预防措施禁忌的患者:如皮损、溃疡、外周血管疾病等情况下,NMES因其较小的接触面积和类似作用,可能成为更好的选择[27]。NMES无需实时连接电源,能使患者保持较高的自理和活动能力,提高患者依从性[28]。(2)合并需要NMES进行康复的患者:NMES在多种康复治疗方案中广泛应用,如骨科术后恢复[29]、ICU危重症患者[30]及卒中后遗症[31]等。对于这些本身就是血栓形成高危因素的患者,NMES在预防VTE方面可能更为合适。
1. UFH:在围术期VTE预防的广泛研究中,药物治疗被证实可显著降低手术患者VTE的风险,并在临床实践中得到广泛应用。荟萃分析显示,相较于无血栓预防措施,UFH的使用使DVT的发生率降低了44%[32]。另外,在髋关节大手术特别是髋关节骨折手术的患者中,与未抗凝预防组相比,华法林抗凝治疗可降低55%的无症状性VTE发生率[33]。且在相关研究中,华法林亦显示出比机械预防更有效[18]。
2. LMWH:多项随机试验结果显示LMWH可作为外科手术患者预防VTE的首选药物。大量临床试验评估了LMWH与不同药物(如安慰剂、华法林、UFH等)的有效性和安全性。研究显示在接受全髋关节置换术(total hip arthroplasty,THA)、髋部骨折手术和全膝关节置换术(total knee arthroplasty,TKA)的患者中,LMWH能降低约50%的无症状VTE发病率[34, 35, 36]。与华法林相比,LMWH可降低约33%的VTE风险[37, 38, 39, 40]。尽管早期报告指出LMWH相关的大出血事件发生率较高,但随后的延长血栓预防研究并未发现出血风险的差异有统计学意义[41]。对于大型骨科手术患者,研究表明LMWH比预防性UFH(5 000 U,2次/d)更有效,且出血率相似[32]。LMWH还显示出与高剂量UFH(7 500 U,2次/d)的疗效相当,但出血风险更低[42]。荟萃分析进一步证实,LMWH降低了内科和外科患者无症状DVT的发生率,相对风险降低20%,且未增加大出血风险[32]。LMWH与机械预防方法的对比研究相对有限。在涉及TKA患者的随机试验中,与单独使用GCS相比,LMWH降低了DVT或死亡的综合终点[43]。另一项关于THA患者的随机试验表明,与VFP相比,LMWH组的近端DVT发生率呈降低趋势(13%比9%)[44]。尽管未观察到大出血并发症的显著差异,但超过20%的患者对VFP的耐受性较差。
3. 人工合成抗凝药物:2016年的一项荟萃分析纳入了25项研究,共计21 000例患者,结果显示与安慰剂相比,磺达肝癸钠显著降低了症状性VTE的发生率(1.2%比0.2%),但增加了大出血的风险(0.5%比1.2%)[45]。在与LMWH的对比中,两组在症状性VTE的发生率方面相似(各为0.6%),但磺达肝癸钠组的大出血事件发生率更高(1.8%比2.5%)[45]。此外,磺达肝癸钠与DOACs(如利伐沙班和/或艾多沙班)的比较显示,后者VTE发生率较低,安全性特征相似或有所改善[46, 47]。
4. DOACs:研究显示DOACs在预防VTE方面,其症状性DVT的发生率通常与LMWH相当或更低。尽管多数研究指出两者出血率差异无统计学意义,但少数研究报告表明,DOACs相关的出血风险略有增加[34,48, 49, 50, 51, 52, 53, 54]。在涉及TKA和THA患者的临床试验中,利伐沙班显示出与LMWH相当或更优的疗效。尽管部分试验提示出血风险可能增加,但结果并不一致[48,55, 56]。此外,研究指出在TKA和THA患者中,阿哌沙班与LMWH的VTE发生率相当,且未增加出血风险[57, 58, 59]。随机对照试验也评估了达比加群在TKA和THA患者中的疗效。相关荟萃分析表明其疗效和安全性均与LMWH相似[60]。此外,针对日本TKA或THA患者的两项随机试验显示艾多沙班较LMWH的VTE发生率降低(5.1% 比 10.7%),且安全性相当[61]。然而,艾多沙班尚未获得监管部门批准用于VTE的预防。
鉴于直接头对头临床试验的缺失,直接比较各种DOACs的疗效和安全性较为困难。然而,网络荟萃分析作为一种间接比较手段,揭示了有价值的信息。一项整合了6项随机试验数据的网络荟萃分析显示,这些试验包括利伐沙班(两项试验,8 255例)、阿哌沙班(一项试验,5 395例)、达比加群(两项试验,7 400例)和艾多沙班(一项试验,8 240例),分析结果显示各种DOACs在预防VTE风险方面差异无统计学意义[62]。但与利伐沙班、达比加群和艾多沙班相比,阿哌沙班发生大出血或临床显著出血的风险较低。达比加群相较于利伐沙班和艾多沙班亦显示出较低的出血风险。这些发现为临床实践中DOACs的选择提供了重要信息。
1. IPC与GCS比较:在直接比较IPC与GCS预防VTE的7项研究中,3项随机对照试验揭示了VTE发生率的差异[63, 64, 65, 66]。具体而言,Pedegana等[64]报道GCS组中DVT的发生率为6/56,PE的发生率为5/56,而IPC组未出现DVT和PE事件。Ryan等[65]的研究同样发现,与GCS组(22%)相比,IPC组的近端DVT发生率较低(8%),差异具有统计学意义(P<0.05)。Silbersack等[66]则报道IPC组未出现DVT,而GCS组的DVT发生率高达28.6%,差异具有统计学意义(P<0.05)。然而,其余研究未能发现IPC和GCS在预防VTE方面差异具有统计学意义[63]。
2. IPC+GCS与GCS比较:7项研究对比了IPC与GCS联合预防与GCS单独预防在围术期DVT预防中的效果[67, 68, 69, 70, 71, 72, 73]。其中,3项随机对照试验发现联合机械预防措施能显著降低DVT的发生率。Gao等[68]报告显示,接受IPC联合GCS治疗的患者DVT发生率为4.8%,而单独使用GCS治疗的患者DVT发生率为12.5%。Prell等[70]则指出,在接受LMWH治疗的患者中,增加联合机械预防后,DVT发生率(7.3%)低于单独使用GCS(26.4%),差异具有统计学意义(P<0.05)。Lobastov等[69]的研究也显示联合预防较单独预防的DVT的发生率降低,差异具有统计学意义(0.5%比16.7%,P<0.05)。但其余研究未能证明VTE事件的差异有统计学意义[71, 72, 73]。
3. NMES:多项研究证实,外科术后使用NMES可有效预防VTE,尤其在骨科术后效果更为显著[74, 75]。与单独使用药物预防前交叉韧带重建术后患者相比(7.26%),联合使用NMES的患者DVT发生率仅为1.95%,且术后第3天的D-二聚体水平也较低,差异均具有统计学意义(P<0.05)[76]。Wainwright等[77]的研究进一步发现,在THA术后48 h内,单独使用NMES的患者DVT事件发生率低于单独使用GCS预防的患者(0/14 比 2/14),尽管该随机对照试验未能实施盲法,其证据质量仍具有参考价值。Hajibandeh等[78]的Meta分析发现,与无预防措施相比,NMES预防与较低的DVT风险相关;但与低剂量肝素预防相比,NMES预防与较高的DVT风险相关。然而,该Meta分析未将NMES与其他机械预防措施进行比较。Ravikumar等[79]的研究进一步发现,使用NMES的患者DVT发生率与使用GCS预防的患者相比差异无统计学意义,而NMES联合肝素预防的DVT发生率低于单独使用肝素预防的患者。这些发现为NMES在VTE预防中的应用提供了重要参考,尽管目前证据尚不足以支持将NMES作为唯一预防措施用于具有药物预防禁忌证的患者,但NMES可被视为一种有效的机械预防措施。
围术期VTE预防降低了手术患者VTE的发生率。药物预防措施特别是LMWH和DOACs,已被证实可有效降低VTE发生率,尽管需要平衡其与出血风险之间的关系。机械预防措施(如IPC和NMES)显示出显著潜力,尤其是在某些高危患者中。然而,围术期VTE的预防在临床实践中仍然面临一些挑战。首先是预防措施的个性化,需要根据患者的手术类型、个体风险和药物耐受性进行评估,选择合理的预防策略。其次,药物预防如(LMWH和DOACs)虽然有效,但需要动态评估患者的出血风险和肾功能。最后,机械预防措施的实施则涉及到设备成本、患者接受度和操作复杂性等问题,这些因素可能影响其在临床中的广泛应用和长期效果的评估。
综上所述,本文综合评估了围术期VTE的预防策略,包括药物预防和机械预防措施。药物预防方面,LMWH和DOACs因其有效性和较低的出血风险成为首选药物。机械预防方面,IPC与NMES展现出了显著潜力,特别是对于药物预防无法耐受或有禁忌的患者。联合应用IPC与GCS也被证实能够大幅度降低DVT的发生率。同时,NMES作为一种创新的机械预防手段,已被证实对VTE的预防具有显著效果,尤其在骨科术后患者中表现更为突出。但是,围术期VTE预防仍面临着多重挑战,包括药物预防时出血等安全性问题,以及机械预防时患者的依从性和舒适性问题。未来的研究方向需要集中在以下几个方面:(1)发展个体化预防策略,利用基因组学和生物标志物评估患者的特定风险;(2)研发新型口服抗凝药物,如DOACs,并评估其在围术期的应用效果和安全性;(3)进一步技术创新,包括智能穿戴设备和远程监测技术,以提高预防策略的实时性和个性化水平;(4)建立长期的患者随访机制,评估不同预防策略的长期效果和潜在的并发症,以确定最佳的治疗方案。通过综合利用多学科的研究方法和技术手段,可以为优化围术期VTE预防策略提供新的理论支持和实践指导。
索涛, 谢万木, 许启霞. 重视围术期静脉血栓栓塞症的风险评估和预防问题[J]. 中华血管外科杂志(中英文), 2024, 9(4): 232-240. DOI: 10.3760/cma.j.cn101411-20240720-00073.
所有作者均声明不存在利益冲突























