
心肌病是一类由于心肌病变导致心脏结构、功能、组织学及传导系统发生复杂变化的异质性疾病,其临床表现和预后差异显著。部分心肌病虽形态学特征相似,但其拟表型特性增加了临床精准诊断的难度,进而影响到治疗策略和预后评估的准确制定。心肌病的临床诊断通常始于对心肌形态及功能异常的筛查,这一过程主要依赖于多模态无创影像学技术,如超声心动图、CT断层扫描和核磁共振成像等。每种心肌病都展示出各自独特的结构、功能及组织特征的影像学表现。鉴于我国在这一领域的独特需求和现状,专家组联合制订《成人心肌病无创影像技术临床诊断指南(2024版)》。指南整合国内外最新的循证医学证据,并结合我国临床实践需求,旨在系统介绍心肌病的诊断与监测、无创影像学技术在心肌病诊断中的应用以及不同类型心肌病的影像学特征分析。通过这一指南,期望为各级临床医师提供科学的指导建议,以提升心肌病的诊疗水平,改善患者的生活质量及预后。
版权归中华医学会所有。
未经授权,不得转载、摘编本刊文章,不得使用本刊的版式设计。
除非特别声明,本刊刊出的所有文章不代表中华医学会和本刊编委会的观点。
心肌病是指心肌病变后导致心脏结构、功能、组织学及传导系统改变的一大类疾病的统称,其疾病谱广泛且病因复杂[1]。实际患病率受到遗传变异的地理分布、诊断标准复杂性和诊断能力等多种影响。肥厚型心肌病(HCM)是研究最为广泛的心肌病之一,截至2018年,全球已有122个国家报告HCM确诊病例,这些国家的人口占全球总人口的88%。成人HCM的早期患病率估计为0.2%~0.5%,而儿童的患病率为0.029%[2]。扩张型心肌病(DCM)的成人患病率已经更新为0.4%,儿童的患病率为0.026%[3, 4]。致心律失常性右室心肌病(ARVC)的成人患病率为0.078%,而儿童的患病率更低[4, 5, 6]。限制型心肌病(RCM)较为罕见,占所有心肌病的比例少于5%,其具体患病率尚不明确。总体而言,心肌病的患病情况存在性别差异,女性患者相对较少,而在RCM中男女比例相近。一些心肌病类型如非扩张型左心室心肌病(NDLVC)和其他类型的数据尚不详。
在现今的临床实践中,许多不确定因素影响心肌病的精准诊断,导致高误诊率。这些挑战包括表型的相似性、临床症状的多样性、遗传背景的复杂性、诊断技术的限制、专业知识的不足、筛查与检测的匮乏,以及治疗手段的局限性。因此,充分利用超声心动图、CT断层扫描和心脏磁共振(CMR)等多种无创诊断技术[7],综合判断心肌病的形态、功能和组织学改变,是精准诊断和指导治疗的关键。
心肌病的临床诊断通常始于对心肌形态及功能异常的筛查,这一过程主要依赖于多模态无创影像学技术,如超声心动图、CT断层扫描和核磁共振成像等。每种心肌病都展示出各自独特的结构、功能及组织特征的影像学表现。鉴于我国在这一领域的独特需求和现状,中华医学会罕见病分会及中国医师协会心血管内科医师分会心血管精准医学与罕见病学组发起,邀请国内领域内专家联合制订《成人心肌病无创影像技术临床诊断指南(2024版)》。指南整合国内外最新的循证医学证据,并结合我国临床实践需求,旨在系统介绍心肌病的诊断与监测、无创影像学技术在心肌病诊断中的应用以及不同类型心肌病的影像学特征分析。通过这一指南,期望为各级临床医师提供科学的指导建议,以提升心肌病的诊疗水平,改善患者的生活质量及预后。
本指南制订由中华医学会罕见病分会及中国医师协会心血管内科医师分会心血管精准医学与罕见病学组发起,邀请国内心血管病学及影像学领域的62名资深专家成立工作组。指南制订工作于2023年11月启动,于2024年7月定稿。
通过系统检索心肌病领域已发表的指南、共识及综述类文献,指南工作组根据我国心肌病诊断管理过程中的关键临床问题,确定指南的初步框架,根据每一轮咨询中专家们的讨论和反馈意见,进一步明确本指南的关键方向。
本指南内容的主要特点:(1)根据欧美指南,结合中国临床实际情况提出影像学诊断及评估流程;(2)根据心肌病患者的临床特征进行针对病因的辅助检查选择。
针对最终纳入的临床问题,联合专家组参考国内外心肌病及影像学的相关研究、指南和临床实践标准,主要回顾2010年1月至2024年6月发表的文献资料。工作组成立了证据检索与评价小组,针对最终纳入的关键问题,按照人群、干预、对照和结局原则进行文献检索,文献数据库包括PubMed、Embase、Web of Science、中国知网、万方知识服务平台和中国生物医学文献数据库。证据检索截止日期为2024年6月30日。
本指南按照《中国制订/修订临床诊疗指南的指导原则(2022版)》[8],采用国际心脑血管病指南和标准化的推荐等级与证据水平系统并结合欧洲心脏病学会(ESC)的推荐方式进行分类[1,7,9, 10](表1、2)。指南的内容及相关诊断建议通过多轮专家讨论会达成。

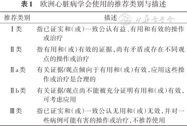
欧洲心脏病学会使用的推荐类别与描述
欧洲心脏病学会使用的推荐类别与描述
| 推荐类别 | 描述 |
|---|---|
| Ⅰ类 | 指已证实和(或)一致公认有益、有用和有效的操作或治疗 |
| Ⅱ类 | 指有用和(或)有效的证据,尚有矛盾或存在不同观点的操作或治疗 |
| Ⅱa类 | 有关证据/观点倾向于有用和(或)有效,应用这些操作或治疗是合理的 |
| Ⅱb类 | 有关证据/观点尚不能被充分证明有用和(或)有效,可考虑应用 |
| Ⅲ类 | 指已证实和(或)一致公认无用和(或)无效,并对一些病例可能有害的操作或治疗,不推荐使用 |

欧洲心脏病学会使用的证据水平与描述
欧洲心脏病学会使用的证据水平与描述
| 证据水平 | 描述 |
|---|---|
| A | 资料来源于多项随机临床试验或荟萃分析 |
| B | 资料来源于单项随机临床试验或大型非随机对照研究 |
| C | 仅为专家共识意见和(或)小型临床试验、回顾性研究或注册登记研究 |
在经过多次面对面的专家小组会议后,我们参考国内外循证医学证据,若无法在文献中找到理想的依据且存在不同专家意见,则由联合专家组基于临床经验进行投票。超过2/3专家同意的意见最终被采纳为52项核心要点。
指南发布后,工作组将通过在学术会议上解读指南、举办指南推广会、在学术期刊和书籍中发表及通过媒体宣传进行传播推广。指南工作组计划在5年后对本指南进行更新。更新方法按照国际指南更新流程进行。
(1)指导相关临床工作者了解心肌病的影像学特征;(2)指导选择合理的心血管成像方法;(3)指导临床决策。本指南特别强调多模态无创影像学评估在疾病管理中的指导作用,旨在提升心肌病患者的全程管理质量,并为已确诊或疑似心肌病患者提供临床诊断上的建议。
本指南不具备强制性,不作为医疗事故鉴定和医学责任认定依据,仅供医疗机构涉及成人心肌病诊疗相关工作的医护人员参考。
心肌病分型较为复杂[1,11, 12, 13]。本指南中参考了2023年ESC心肌病指南[1],并结合我国临床实际考虑[14, 15]对心肌病分型,在保持对心脏整体形态和功能关注的同时,划分为遗传和非遗传性,便于在识别表型后利用多种影像学、病理和基因检测进行病因诊断和相应的治疗,包括:(1)DCM;(2)HCM;(3)RCM;(4)ARVC;(5)NDLVC;(6)其他心肌病,包括:左心室过度小梁化(即左心室致密化不全;LVNC)和应激性心肌病等。
DCM定义为排除冠状动脉疾病、高血压、瓣膜性或先天性心脏病等病因和其他引起前后负荷增加的继发病因下足以解释的心肌异常,表现为左心室或双心室扩张和收缩功能障碍为特征的心肌病[1,12, 13](扫描本文首页二维码查看附录图1)。可分为原发性(家族性、获得性、特发性)和继发性DCM。
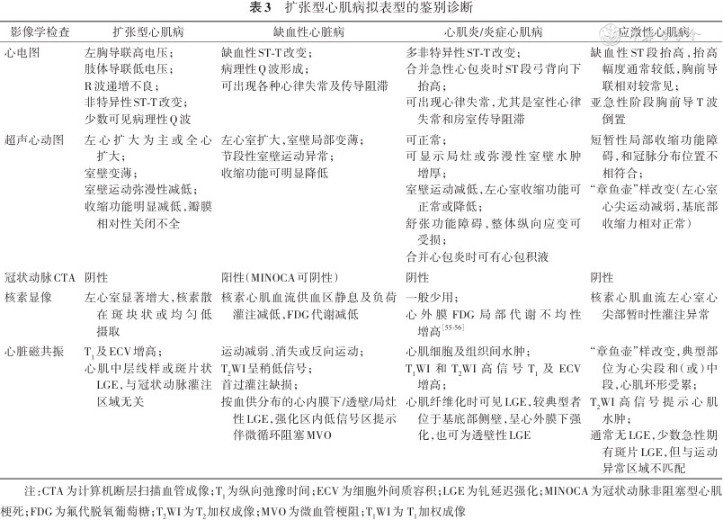
主要采用超声心动图或CMR,需基于至少2种方法或同一方法在不同时间测量结果均显示异常,诊断标准:成年男性左心室舒张末内径(LVEDd)>55 mm或容积指数≥75 ml/m2,成年女性LVEDd>50 mm或容积指数≥62 ml/m2;左心室射血分数(LVEF)<45%[16, 17, 18]。表型鉴别诊断总结见表3。

扩张型心肌病拟表型的鉴别诊断
扩张型心肌病拟表型的鉴别诊断
| 影像学检查 | 扩张型心肌病 | 缺血性心脏病 | 心肌炎/炎症心肌病 | 应激性心肌病 |
|---|---|---|---|---|
| 心电图 | 左胸导联高电压; 肢体导联低电压; R波递增不良; 非特异性ST-T改变; 少数可见病理性Q波 | 缺血性ST-T改变; 病理性Q波形成; 可出现各种心律失常及传导阻滞 | 多非特异性ST-T改变; 合并急性心包炎时ST段弓背向下抬高; 可出现心律失常,尤其是室性心律失常和房室传导阻滞 | 缺血性ST段抬高,抬高幅度通常较低,胸前导联相对较常见; 亚急性阶段胸前导T波倒置 |
| 超声心动图 | 左心扩大为主或全心扩大; 室壁变薄; 室壁运动弥漫性减低; 收缩功能明显减低,瓣膜相对性关闭不全 | 左心室扩大,室壁局部变薄; 节段性室壁运动异常; 收缩功能可明显降低 | 可正常; 可显示局灶或弥漫性室壁水肿增厚; 室壁运动减低,左心室收缩功能可正常或降低; 舒张功能障碍,整体纵向应变可受损; 合并心包炎时可有心包积液 | 短暂性局部收缩功能障碍,和冠脉分布位置不相符合; “章鱼壶”样改变(左心室心尖运动减弱,基底部收缩力相对正常) |
| 冠状动脉CTA | 阴性 | 阳性(MINOCA可阴性) | 阴性 | 阴性 |
| 核素显像 | 左心室显著增大,核素散在斑块状或均匀低摄取 | 核素心肌血流供血区静息及负荷灌注减低,FDG代谢减低 | 一般少用; | 核素心肌血流左心室心尖部暂时性灌注异常 |
| 心脏磁共振 | T1及ECV增高; 心肌中层线样或斑片状LGE,与冠状动脉灌注区域无关 | 运动减弱、消失或反向运动; T2WI呈稍低信号; 首过灌注缺损; 按血供分布的心内膜下/透壁/局灶性LGE,强化区内低信号区提示伴微循环阻塞MVO | 心肌细胞及组织间水肿; T1WI和T2WI高信号T1及ECV增高; 心肌纤维化时可见LGE,较典型者位于基底部侧壁,呈心外膜下强化,也可为透壁性LGE | “章鱼壶”样改变,典型部位为心尖段和(或)中段,心肌环形受累; T2WI高信号提示心肌水肿; 通常无LGE,少数急性期有斑片LGE,但与运动异常区域不匹配 |
注:CTA为计算机断层扫描血管成像;T1为纵向弛豫时间;ECV为细胞外间质容积;LGE为钆延迟强化;MINOCA为冠状动脉非阻塞型心肌梗死;FDG为氟代脱氧葡萄糖;T2WI为T2加权成像;MVO为微血管梗阻;T1WI为 T1加权成像
怀疑DCM的患者均应行心电图检查以识别心电异常,如期前收缩、心房颤动、传导阻滞及室性心动过速等;此外还需明确有无ST-T改变、低电压、R波递增不良等;部分患者也可见病理性Q波,多系心肌广泛纤维化所致,需与心肌梗死相鉴别。怀疑存在心律失常或无症状性心肌缺血时应行24 h动态心电图检查,评估心脏性猝死(SCD)风险。
建议所有DCM患者进行经胸超声心动图(TTE)检查评估心脏结构和功能,包括房室内径和(或)容积、室壁厚度、室壁运动情况、心室收缩和舒张功能、LVEF、瓣膜功能以及肺动脉压等[16, 17, 18]。
斑点追踪技术测量的心肌应变参数可帮助识别亚临床心室收缩功能异常。在常规TTE无法清晰显示心腔结构时,经食管超声心动图(TEE)或心脏声学造影可以更好显示心内膜以及鉴别心腔内血栓。负荷超声心动图通过比较负荷和静息状态下的超声图像,可以评价心脏收缩功能储备,尤其适用于伴不明原因的呼吸困难、心肌缺血和(或)瓣膜性心脏病患者的鉴别诊断[19, 20, 21]。
DCM的超声心动图表现:(1)心脏扩大:早期左心室扩大(见上述诊断标准),后期各心腔均有扩大,常合并有二尖瓣和(或)三尖瓣反流、肺动脉高压。(2)左心室壁运动减弱:绝大多数左心室壁运动弥漫性减弱,室壁相对变薄,可合并右心室壁运动减弱。(3)左心室收缩功能下降:LVEF<45%,左心室短轴缩短率(LVFS)<25%;合并有右心室收缩功能下降时,三尖瓣环位移距离(TAPSE)<17 mm。(4)其他指标:例如附壁血栓,多发生在左心室心尖部。
心脏CT平扫[1,22, 23, 24]可用于评估心腔大小、心胸比、室壁厚度、附壁血栓,以及肺淤血、肺水肿、肺动脉高压征象、心包积液、胸腔积液等,亦可联合增强技术观察心肌灌注,对心脏结构异常和相关病理状态的发现具有一定价值,但受限于可操作性及临床应用中的循证医学证据有限,一般不作为首选影像学检查方法[1,24]。
CCTA用于评估冠状动脉的血流情况、形态学特征及排除冠状动脉狭窄,以与缺血性心脏病相鉴别,同时还有助于排除先天性血管畸形(例如左冠状动脉起源异常或肺静脉回流异常)[16,25]。
单光子发射计算机断层成像(SPECT)是临床上常用的心肌灌注显像技术,目前常用99mTc-MIBI,可用于评估心肌缺血、血流储备、心脏收缩功能、室壁运动、左心室机械收缩同步性等[2,16,25, 26],并与CMR有良好的相关性。此外,核素显像还包括正电子发射计算机断层显像(PET),其通过测量18F-氟脱氧葡萄糖(18F-FDG)摄取在鉴别结节病、炎症性心肌病等方面可发挥重要作用[27, 28]。
CMR可多维度地评价DCM患者的心脏形态和功能,较典型者可表现为左心室扩大及室壁变薄,功能学改变表现为室壁运动减弱。结合钆延迟强化(LGE)成像、T1、T2 mapping技术可清晰识别心肌组织学特征(包括心肌纤维化瘢痕、心肌活性、心肌水肿等),可用于与缺血性心肌病、心肌炎等鉴别[25,29, 30, 31]。此外,LGE及细胞外间质容积(ECV)分数在评估心肌纤维化分布与严重程度方面具有重要价值和预后意义[32, 33]。
推荐意见1:建议所有DCM或怀疑DCM的患者进行心电图检查;怀疑有心律失常或无症状性心肌缺血时,应进行24 h动态心电图检查。(Ⅰ,C)
推荐意见2:建议所有DCM患者使用TTE对心脏形态及功能进行系统评估。(Ⅰ,C)
推荐意见3:对于超声图像质量不佳的患者,可联合使用TEE、斑点追踪和左心声学造影等技术,以提高心肌病的诊断效率。(Ⅱa,C)
推荐意见4:经临床评估后怀疑为缺血性心脏病的患者,可优先考虑进行CCTA检查。(Ⅰ,C)
推荐意见5:对于超声心动图无法明确诊断的DCM或NDLVC患者,推荐进行CMR或心肌核素显像。(Ⅰ,B)
推荐意见6:CMR可以在DCM中用于评估心脏形态和功能,识别心肌组织学特征,是诊断和鉴别心肌病病因的重要工具,并对预后评估及治疗策略选择有重要价值。(Ⅰ,B)
1. 缺血性心脏病:缺血性心脏病是由冠状动脉病变引起的心肌细胞供血不足,可导致心肌缺血、坏死和纤维化,也可出现心脏扩大拟表型和收缩功能减低。虽然DCM在表型上相似,但病因和治疗不同,因此明确诊断对预后至关重要[34, 35, 36, 37, 38, 39]。
推荐意见7:对于怀疑DCM的患者,在明确诊断前,应进行超声心动图评估室壁运动节段活动情况,以明确疾病与冠状动脉狭窄之间的关系。(Ⅰ,C)
推荐意见8:对于怀疑缺血性心脏病的患者,建议通过CCTA、CT灌注或CMR灌注技术定量评估冠脉血流储备分数,以帮助鉴别缺血性心脏病。(Ⅱa,B)
推荐意见9:核素心肌灌注显像可用于鉴别DCM病因,评估心肌缺血、血流储备、微循环功能和心肌存活情况;对于无明显心绞痛症状的患者,可联合药物或运动负荷进行鉴别评估。(Ⅱa,B)
推荐意见10:CMR可用于评估心肌结构、运动功能、心肌血流灌注及组织特征,对心肌梗死和存活心肌的诊断和评估具有高度敏感性,建议在需要鉴别及疑诊缺血性心脏病的患者中进行。(Ⅰ,C)
推荐意见11:对于超声心动图、核素、CMR等检查无法鉴别的疑诊DCM患者,推荐进一步结合CCTA或造影,以及基因检测进行综合判断。(Ⅱa,C)
2. 心肌炎与炎症性心肌病:心肌炎是一种由感染、免疫系统异常激活、药物暴露/中毒等原因引起的心肌炎症性疾病,是DCM的重要病因[31]。心内膜心肌活检是诊断金标准,但仅推荐用于病因不明和(或)病情进行性加重的患者。心肌炎的临床诊断则依赖于病史、心肌坏死标记物、心电图和超声心动图评估。近年来,CMR已成为心肌炎诊断和预后评估的无创性金标准[41, 42, 43]。
炎症性心肌病是急性心肌炎的一种类型,病程通常在1~3个月内,超过3个月则诊断为DCM[44]。在诊断和管理心肌炎及炎症性心肌病时,病史和影像学检查是炎症性心肌病鉴别DCM等疾病的重要手段。
推荐意见12:建议疑似心肌炎患者进行心电图检查,并定期复查以监测心电图的动态变化。(Ⅰ,C)
推荐意见13:TTE可用于辅助诊断急性心肌炎,并在病程中动态评估心功能。(Ⅰ,C)
推荐意见14:CMR基于T2及T1成像可以评估心肌水肿、坏死、纤维化、充血/毛细血管渗漏,建议所有血流动力学稳定的疑似心肌炎患者进行CMR检查。(Ⅰ,B)
HCM是一种以心肌肥厚为特征的心肌病,通常由肌小节相关蛋白基因的致病性变异引起,或在病因不明的情况下发生。左心室壁肥厚是常见表现,但需排除其他的心血管疾病或全身性、代谢性疾病引起的心室壁增厚[1,12, 13,45, 46, 47](扫描本文首页二维码查看附录图2)。
心肌肥厚可能由多种原因引起,如代谢或系统性疾病等,不同病因所致心肌肥厚在治疗上与 HCM存在本质区别,多模态成像是识别这些特征的有效手段,对HCM的诊断、鉴别诊断和评估具有重要价值。
超声心动图或CMR检查发现左心室舒张末期任意部位室壁厚度≥15 mm可确诊,对致病基因检测阳性者或者遗传受累家系成员检查发现左心室壁厚度≥13 mm也可确诊。根据血流动力学特点可将HCM分为梗阻性和非梗阻性,或根据心肌肥厚部位进一步行形态分型[45, 46]。
心电图是HCM患者不可或缺的初步评估手段,并可用于筛查有HCM家族史的无症状者,评估SCD风险及监测治疗效果。动态心电图可进一步评估症状和SCD风险,为植入式心脏复律除颤器(ICD)提供重要参考[48]。
HCM的心电图特点包括[49]:(1)ST-T改变:ST段水平型和下垂型下移,T波倒置;(2)QRS波群异常:左心室高电压、左心室肥大的表现;病理性Q波形成;(3)传导阻滞;(4)P波高尖,P波时间延长;(5)可出现期前收缩、室上性心动过速、房颤、室性心动过速等心律失常;(6)QT间期延长。
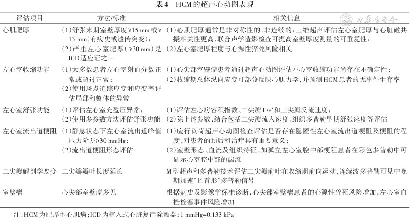
在HCM的诊断和管理中,TTE是首选的成像方式。能够准确测量左心室壁厚度、评价肥厚部位、程度及收缩和舒张功能[46,50, 51, 52, 53, 54],对心内膜显示不清、怀疑心尖部室壁瘤均需要进行心脏声学造影检查,对病情评估和鉴别诊断有非常重要的价值[55](表4)。

HCM的超声心动图表现
HCM的超声心动图表现
| 评估项目 | 方法/标准 | 相关信息 |
|---|---|---|
| 心肌肥厚 | (1)舒张末期室壁厚度≥15 mm或≥13 mm(有病史或遗传突变); (2)严重左心室肥厚(≥30 mm)是ICD适应证之一 | (1)心肌肥厚通常是非对称性的、非连续的;三维超声评估左心室肥厚与心脏磁共振相关性更高,联合声学造影检查可提高室壁厚度测量的可重复性; (2)左心室肥厚程度与心源性猝死风险相关 |
| 左心室收缩功能 | (1)大多数患者左心室射血分数正常或超过正常; (2)使用斑点追踪应变和应变率评估局部和整体的异常 | (1)心尖部室壁瘤患者通过超声心动图评估左心室收缩功能尚存在不确定性; (2)收缩期总体纵向应变可部分反映心肌力学,并预测HCM患者的无事件生存率 |
| 左心室舒张功能 | (1)评估左心室充盈压异常; (2)使用多参数方法评估舒张功能 | (1)评估左心房容积指数、二尖瓣E/e′和三尖瓣反流速度; (2)除上述参数,结合包括二尖瓣流入速度、组织多普勒早期舒张速度等评估 |
| 左心室流出道梗阻 | (1)静息状态下左心室流出道峰值压力阶差≥30 mmHg; (2)流出道梗阻形态评估 | (1)应行负荷超声心动图检查评估是否存在隐匿性左心室流出道梗阻及梗阻的程度,对患者的预后和治疗具有重要意义; (2)室壁形态、血流及组织特征,如孤立左心室腔中部梗阻患者在彩色多普勒中可显示心室腔中部的湍流 |
| 二尖瓣解剖学改变 | 二尖瓣瓣叶长度延长 | M型超声和多普勒技术评估二尖瓣前叶在收缩期前向运动,连续波多普勒可见中晚期加速“匕首形”多普勒信号 |
| 室壁瘤 | 心尖部室壁瘤多见 | 根据病史及影像学标准诊断,心尖部室壁瘤患者的心源性猝死风险增加,左心室血栓栓塞事件风险增加 |
注:HCM为肥厚型心肌病;ICD为植入式心脏复律除颤器;1 mmHg=0.133 kPa
左心室梗阻评估首选超声心动图检查,需要综合使用多体位及多种超声心动图技术评估有无左心室流出道梗阻(LVOTO)、二尖瓣和乳头肌异常以及二尖瓣反流机制[40]。CMR不作为评估梗阻的首选方法[55, 56]。
根据左心室流出道压力阶差(LVOTG)可将HCM分为梗阻性[静息和(或)激发后LVOTG峰值≥30 mmHg(1 mmHg=0.133 kPa)]和非梗阻性HCM(静息和激发后LVOTG峰值均<30 mmHg)。梗阻性HCM又分为静息梗阻性(静息时LVOTG峰值≥30 mmHg)和隐匿梗阻性(静息时LVOTG峰值<30 mmHg而激发试验后LVOTG峰值≥30 mmHg)[57, 58]。激发试验可采用蹲起运动、踏车运动、Valsalva动作或药物激发(如多巴酚丁胺、异丙肾上腺素、亚硝酸异戊酯),应用于静息时无LVOTO而有症状的HCM患者,明确有无隐匿性梗阻。
在以下情况下,应怀疑左心室流出道隐匿性梗阻,并考虑进行包括激发试验的进一步评估:(1)患者在静息状态下无梗阻表现但出现不明原因的呼吸困难、胸痛或晕厥等明显症状;(2)患者在运动或特定姿势变化时症状明显加重;(3)超声心动图显示不典型特点,如左心房扩大且无明显梗阻解释;(4)患者有HCM家族史或已知相关基因突变[1,42]。
虽然LVOTO被定义为LVOTG峰值≥30 mmHg,但通常认为左心室严重梗阻需要进行侵入性治疗的LVOTG阈值为>50 mmHg。
推荐意见15:在HCM首次评估时,建议在坐位、半仰卧位和立位,分别在静息和Valsalva动作时进行TTE和多普勒超声心动图检查。(Ⅰ,B)
推荐意见16:对于怀疑左心室流出道隐匿性梗阻的HCM患者,建议在站立位、坐位和半仰卧位的运动过程中进行二维和多普勒超声心动图检查,以检测和评估激发后左心室流出道梗阻的情况。(Ⅰ,B)
推荐意见17:对于有症状的HCM患者,如果在静息状态或床旁Valsalva动作后LVOTG峰值≤50 mmHg,建议在站立位、坐位和半仰卧位的运动过程中进行二维和多普勒超声心动图检查,以检测和评估激发后左心室流出道梗阻的情况和运动诱发的二尖瓣反流,指导生活方式和治疗决策,特别是侵入性治疗的选择。(Ⅰ,B)
推荐意见18:对于无症状的HCM患者,如果在静息状态或激发后LVOTG峰值≤50 mmHg,并且LVOTG的存在对生活方式建议和药物治疗决策有影响,可以考虑在患者的站立位、坐位和半仰卧位的运动过程中进行二维和多普勒超声心动图检查。(Ⅱa,C)
心脏CT成像可以用于评估左心室质量、局部室壁厚度以及左心室整体收缩功能,但通常作为其他影像学检查(如超声心动图和CMR)的补充工具[59]。心肌桥在HCM患者中也较常见,可能会因持续的冠状动脉压迫而导致心肌缺血。CCTA可以鉴别HCM患者是否合并阻塞性冠状动脉疾病或心肌桥。
CMR空间分辨率高并可进行心脏组织特征、结构及功能的精细评价,特别对于左心室肥厚处于临界值或者肥厚部位不典型等复杂患者,可提高心肌肥厚诊断的敏感性[1,46,62, 63, 64]。
CMR能够提供高分辨率的三维图像以准确测量LVEF。CMR的T2加权成像(T2WI)显像可以检测心肌水肿,在部分HCM患者中心肌水肿可能与舒张功能障碍有关。CMR的组织特征成像技术能鉴别肥厚心肌的组织学特征,如LGE、T1 mapping和ECV测量有助于识别心肌纤维化。HCM患者通常表现为不连续的、斑点状的LGE,最常见于室壁最肥厚处(通常是室间隔),且LGE的出现和程度与HCM患者发生SCD及心力衰竭临床症状恶化的风险增加相关,特别是当LGE的百分比超过左心室质量的15%时,SCD风险显著增加,是指导ICD植入的依据之一[65, 66, 67]。
CMR的特征追踪技术可用于应变分析,可在HCM早期即检测到心肌应变降低,与HCM患者的预后相关[68, 69]。
推荐意见19:建议所有疑诊HCM患者进行常规心电图检查。(Ⅰ,B)
推荐意见20:对于确诊HCM的患者,建议在基线风险评估和后续定期随访(每1~2年)期间进行动态心电图检查。(Ⅰ,B)
推荐意见21:建议综合应用超声心动图、CMR、CT等多模态影像准确量化左心室壁厚度和增厚部位,特别是对于有家族史或遗传突变的患者。(Ⅰ,C)
推荐意见22:建议使用超声心动图作为首选筛查工具,对心室肥厚的判断、心室舒缩功能及左心室流出道梗阻进行综合评价,在图像不清晰时可以结合心脏声学造影。(Ⅰ,B)
推荐意见23:对于静息状态没有梗阻而运动后有流出道梗阻症状的HCM患者,建议进行运动负荷或激发试验超声心动图,以排除隐匿性梗阻。(Ⅰ,B)
推荐意见24:建议使用CMR来评估HCM患者的组织特征、结构及功能,特别是对于合并临界肥厚、不典型部位肥厚和需要评估心肌纤维化的患者。(Ⅰ,B)
推荐意见25:对于不适合进行CMR的患者,可以考虑使用心脏CT扫描来评估HCM的形态学特征。(Ⅱb,C)
推荐意见26:不建议使用SPECT成像来评估壁厚度,因其空间分辨率较低且存在辐射暴露风险。(Ⅲ,C)
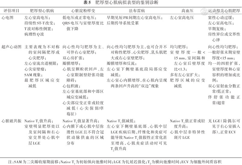
1. 高血压及运动相关心肌肥厚:高血压是引起左心室肥厚最常见的原因。除外其他原因,通常严格血压控制6~12个月,左心室壁厚度一般可变薄或恢复正常。高强度的长期运动可引起生理性重构导致左心室肥厚,通常显示轻度的均匀向心性肥厚,通常和心室容积的增加成比例[46,68],且停止运动一段时间后可消退(表5)。

肥厚型心肌病拟表型的鉴别诊断
肥厚型心肌病拟表型的鉴别诊断
| 评估项目 | 肥厚型心肌病 | 心脏淀粉样变 | 法布雷病 | 高血压 | 运动相关心肌肥厚 |
|---|---|---|---|---|---|
| 心电图 | 左心室高电压; 持续性ST-T改变; T波对称性倒置; 病理性Q波 | 低电压或正常电压; QRS电压与室壁厚度比值下降 | 早期见短PR间期左心室高电压; 后期传导系统受累 | 左心室高电压 | 窦性心动过缓; 左心室高电压; 早期复极; 房性异位或交界性心律 |
| 超声心动图 | 主要表现为不对称的室间隔肥厚或心尖肥厚; 左心室流出道梗阻; 心尖室壁瘤; SAM现象; 最肥厚区域应变减低 | 向心性均匀肥厚为主、可伴右心室肥厚; 双心房扩张; 瓣膜增厚; 心肌呈颗粒状回声、左心室限制型舒张功能障碍; 心包积液; 左心室基底部和中部区域应变减低; 心尖部应变正常或轻度减低(心尖保留/草莓征) | 向心性均匀肥厚为主,也可合并不对称性肥厚、心尖肥厚、乳头肌肥大或右心室壁肥厚; 瓣膜增厚和反流; 左心室下侧壁基底段局部应变减低; 左心室心内膜增厚,在心肌内呈现两条回声升高的“双边”现象 | 均匀肥厚; 室壁厚度一般<15 mm,室间隔和左心室后壁厚度比<1.3; 多有左心室扩大; 肥厚区域的应变减低 | 向心性均匀肥厚; 一般舒张末期室壁厚度<15 mm; 均一的四腔扩张,室壁厚度和心室容积的增加成比例; 双心室射血分数正常/低正常; 伴舒张功能正常/超常 |
| 心脏磁共振 | Native T1值升高; 室壁明显肥厚处以及室间隔和右心室交界处心肌中层LGE | Native T1值显著升高; 心内膜下或心肌中层弥漫性LGE且不符合冠状动脉供血的区域分布 | Native T1值减低; 左心室下侧壁基底部、心肌中层LGE疾病后期,纤维化和炎症可能导致Native T1值假性正常化甚至增高,心肌炎症活动时可见T2值升高 | Native T1值正常或轻度升高; 心肌中层非特异性斑片LGE | 无LGE(除偶尔可见于右心室插入部),正常ECV |
注:SAM为二尖瓣收缩期前移;Native T1为初始纵向弛豫时间;LGE为钆延迟强化;T2为横向弛豫时间;ECV为细胞外间质容积
2. 其他心肌肥厚拟表型:引起心肌肥厚的原因多样,如Danon病、PRKAG2和线粒体病等。这类疾病在治疗上与肌小节蛋白编码基因突变所致的典型HCM存在本质区别,因此临床上出现无法解释的异常发现时(如智力发育迟缓、感音神经性耳聋、视力受损、步态失衡、感觉异常、神经性疼痛、腕管综合征、肌无力、雀斑样痣/咖啡牛奶斑、血管角质瘤、合并预激综合征等),需要予以系统鉴别诊断以优化患者的管理[46](表5)。
RCM是指心肌病变导致限制型心室充盈障碍,伴有心室的舒张和收缩容积正常或减少,通常伴有心房扩张,心室壁厚度和收缩功能可正常或出现心室肥厚、收缩功能减低[1,12, 13,70](扫描本文首页二维码查看附录图3)。
RCM与HCM、DCM和ARVC的形态和(或)功能特征不同,其主要特征是伴有限制型心室充盈血流动力学异常。RCM存在多种病因学和组织学特征,通常需要结合临床表现和影像学检查综合评估,必要时结合心导管和心内膜心肌活检明确病因诊断[1,25,70, 71]。
大多数RCM患者存在心电图异常,包括房室传导阻滞、束支传导阻滞、心室内传导延迟、左心室肥大和ST-T复极异常、QRS低电压、心房颤动、房性早搏等非特异性表现。结合超声心动图或者CMR可以提示某种病因,如预激综合征加上左心室极度肥厚提示糖原贮积病、QRS低电压伴左心室肥厚提示心脏淀粉样变(CA)等[72]。动态心电图可用于评估RCM患者的心律失常(如心房颤动、间歇性高度房室传导阻滞)、SCD和卒中的风险。
对于RCM患者,超声心动图对评价左心室舒张功能非常重要。此外,超声心动图的特殊征象也能够为病因诊断提供信息,如室壁增厚(提示贮积或者浸润)、心内膜增厚伴心腔闭锁(提示心内膜疾病)等。
RCM的超声心动图表现:(1)形态学改变:①左心室腔容积正常或较小(<40 ml/m2),LVEF基本正常;②单侧或双侧心房显著扩大;③心室壁厚度正常或增厚,心内膜病变可出现心内膜回声增强[73]。(2)功能学异常——左心室舒张功能障碍:①组织多普勒二尖瓣环舒张早期运动速度e′(间隔<7 cm/s,侧壁<10 cm/s);②二尖瓣瓣环平均E/e′>14;③左心房最大容积指数>34 ml/m2;④三尖瓣反流速度>2.8 m/s。RCM患者的左心室舒张功能不全可以由室壁松弛受损、充盈压正常(Ⅰ级)转为顺应性减低所致充盈压升高(Ⅱ级),以及进展至合并充盈压显著增高(Ⅲ级)。RCM 进展期呈现特征性限制型改变,表现为二尖瓣E/A值>2.5,E峰减速时间<150 ms,等容舒张时间<50 ms,二尖瓣瓣环平均E/e′>14以及左心房最大容积指数>34 ml/m2[74, 75]。(3)应变成像:可在LVEF下降前即发现心肌受累,表现为左心室整体纵向应变(GLS)绝对值减低。还可提示潜在病因(如CA的心尖保留征)[74, 75, 76, 77]。
心脏CT可测量左心室壁厚度和质量,并通过对比增强CT获得心肌ECV分数来评估心肌弥漫性纤维化程度,可作为其他心脏影像学检查无法进行时的替代检查方法[78, 79]。心脏CT还能够识别RCM相关的征象,包括心房、冠状窦和下腔静脉扩张,以及肺充血和胸腔积液[78],有助于RCM患者的鉴别诊断。如缩窄性心包炎(CP)时会显示有心包增厚和钙化;结节病可出现肺结节、肺纤维化和淋巴结病;CA可附见出现不均匀肝肿大、弥漫性肺实质受累等。
骨示踪剂的焦磷酸盐酸(PYP)显像目前被推荐为CA亚型分型的最佳手段,可以被转甲状腺素蛋白淀粉物质大量摄取,而被轻链蛋白淀粉样物质摄取很少[80],详细描述请参阅本指南中“八、RCM表型鉴别:2.CA”部分。
18FDG-PET在心脏炎症细胞积聚的特性,结合99mTc-MIBI或201Tl心肌灌注显像,可以协助评估心脏结节病(CS)的诊断及疾病活动[81],适合于有CMR禁忌证或CMR结果不确定的患者。
RCM患者的心脏结构在电影序列表现为双心房明显扩张,房室瓣反流;心室壁厚度正常或轻度增厚,双室腔大小正常或容积缩小,顺应性降低。LGE的表现可帮助鉴别RCM的病因,如心肌内膜纤维化表现为心内膜增厚及LGE;结节病则表现为左心室侧壁斑片状及多发局灶性LGE。CMR也可用于区分CP和RCM。CMR可以比较清晰地显示心包的结构,明确心包有无增厚钙化,结合钆增强显像,明确心包有无炎症[82, 83]。如果怀疑血色病,则还需要进行T2*mapping测定。
CMR可以对RCM患者发生SCD进行风险评估。如在CS和CA患者中,严重LGE的患者发生危及生命的室性心律失常和SCD的风险增加,每2~5年进行一次CMR随访,有助于评估疾病进展和治疗的获益。
推荐意见27:对于已知或疑似RCM患者,建议在最初诊断和随访期间进行心电图和动态心电图检查,以辅助诊断和进行危险分层。(Ⅰ,C)
推荐意见28:对于已知或疑似RCM患者,建议在最初诊断和随访期间采用超声心动图评估心腔大小和心室收缩功能,特别是对左心室舒张功能进行综合评估,以辅助诊断、监测疾病进展和进行危险分层。(Ⅰ,B)
推荐意见29:CT可以识别RCM的心脏充盈受损的解剖特征,并评估心包、肺和肝脏是否存在异常,有助于诊断和鉴别诊断。(Ⅱa,C)
推荐意见30:在怀疑淀粉样变导致的RCM患者中,如果血清/尿液中单克隆免疫球蛋白和游离轻链无异常,应该考虑进行99mTc-PYP显像,以明确是否为转甲状腺素蛋白淀粉样变。(Ⅰ,B)
推荐意见31:在怀疑心脏结节病的患者中,应考虑进行18F-FDG PET显像,以有助于明确诊断。(Ⅱa,C)
推荐意见32:对于已知或疑似RCM患者,建议采用钆增强CMR以帮助诊断和进行风险分层。(Ⅰ,B)
推荐意见33:对于已知或疑似RCM患者,在随访期间采用钆增强CMR,以监测疾病进展、帮助风险分层和判断治疗反应。(Ⅱa,C)
推荐意见34:对于怀疑CP的患者,建议进行超声心动图以辅助鉴别。(Ⅰ,C)
推荐意见35:对于怀疑CP的患者,建议进行CT和CMR,以评估心包厚度、是否钙化、心包是否受累以及其程度和范围。(Ⅰ,C)
1. CP:心包疾病导致心室舒张充盈受损,其临床表现与RCM相似,主要为右心衰的症状和体征[84, 85]。CP与 RCM 的鉴别要点主要见表6[86, 87, 88, 89]。
| 影像学检查 | RCM | CP |
|---|---|---|
| 心电图 | QRS电压异常(高或者低); 房室或者束支或者室内传导阻滞; 异常Q波; 房颤或者房扑 | QRS低电压; T波低平或者倒置; 房颤或者房扑 |
| 超声心动图 | 可以见到心内膜增厚; 心房显著增大无明显室间隔摆动; 二尖瓣E峰速度随呼吸变化不明显; 组织多普勒二尖瓣环e′<8 cm/s(间隔和侧壁); 左心室GLS显著减低 | 可见心包回声增强、心包增厚; 心房轻度增大; 室间隔随呼吸周期摆动; 吸气时二尖瓣E峰速度较呼气时降低>25%; 组织多普勒二尖瓣环侧壁e′<室间隔e′(倒置)且>8 cm/s; 左心室GLS通常无显著减低 |
| 心脏CT | 无心包钙化和增厚 | 可有心包钙化,心包厚度≥4 mm |
| 心脏MRI | 无心包增厚; 无心包水肿和LGE; 无明显室间隔摆动; 可以出现心肌LGE | 可有心包增厚≥4 mm; 可发现心包水肿或者LGE; 室间隔随呼吸周期摆动; 无心肌LGE |
注:CP为缩窄性心包炎;RCM为限制型心肌病;E为二尖瓣口舒张期早期血流速度;e′为二尖瓣环组织多普勒频谱速度;GLS为整体纵向应变;LGE为钆延迟强化
2. CA:淀粉样变性是一组进行性浸润性疾病,其特点是不溶性淀粉样纤维在各种组织和器官的细胞外间隙中沉积。其中,系统性淀粉样变性累及心脏称为CA[90]。最常见的CA类型包括免疫球蛋白轻链CA(AL-CA)和转甲状腺素蛋白CA(ATTR-CA)(扫描本文首页二维码查看附录图4)。
可应用99mTc磷酸盐衍生物(国内常用99mTc-PYP)进行骨闪烁扫描,核素显像心肌摄取2或3级时定义为阳性(2级是指心肌摄取等于肋骨摄取,3级是指心肌摄取大于肋骨摄取,伴有肋骨摄取明显减低/肋骨无摄取[91])(表5)。在排除有意义的血浆单克隆免疫球蛋白异常时,核素显像阳性可诊断ATTR-CA而无需进行组织活检[79, 80]。对于不符合上述条件的患者,仍建议行组织活检以明确诊断。
3. 法布雷病:法布雷病是一种X染色体连锁遗传疾病,因α-半乳糖苷酶A基因突变,导致其编码的酶活性降低或完全缺乏,造成代谢底物在细胞和组织中贮积引发多器官病变。法布雷病可引起左心室肥厚和(或)传导异常[92, 93]。诊断需结合心脏影像学、酶和底物活性、基因检测以及组织活检等方法[94, 95, 96, 97]。法布雷病早期LVEF一般正常,而斑点追踪和组织多普勒测定的收缩功能和舒张功能往往已经出现异常[96](表5)。左心室舒张功能障碍和基底段下外侧区纵向应变减低,可早于左室肥厚发生,二者结合可早期发现法布雷病心肌受累[97]。在CMR上,Native T1值减低是法布雷病心肌病的特异性表现之一。法布雷病心肌病的LGE通常位于左心室基底段下外侧壁心肌中层,而HCM则往往出现在室壁最肥厚处(扫描本文首页二维码查看附录图4)。
推荐意见36:对于影像学怀疑CA的患者(左心室壁厚度≥12 mm,特别是在超声心动图中左心室壁厚度与心电图QRS电压不一致,以及存在低流速低压力阶差主动脉瓣狭窄、射血分数保留的心力衰竭等“警示征”时),应进一步筛查血清和尿单克隆轻链。(Ⅰ,B)
推荐意见37:对于怀疑CA且无单克隆轻链阳性发现的患者,应进行99mTc-PYP显像以确认是否存在ATTR-CA,并进行TTR基因测序。(Ⅰ,C)
推荐意见38:对于怀疑CA的患者,CMR成像可结合Look-Locker序列及延迟强化特征,有助于确诊CA。(Ⅰ,C)
推荐意见39:推荐使用超声心动图评估法布雷病患者的心肌、瓣膜功能和主动脉内径,超声心动图斑点追踪成像用于法布雷病的早期筛查。(Ⅰ,C)
推荐意见40:推荐使用CMR评估法布雷病患者的心脏健康状况,特别是T1值测量和LGE。(Ⅰ,C)
ARVC是脂肪和纤维组织替代心肌细胞而引起心室结构与功能异常的一种非炎性、非冠状动脉异常的心肌疾病,以心律失常、心力衰竭及SCD为主要表现[1,12, 13,98]。影像学疑诊者的基因检测在确诊中非常重要[99, 100, 101]。根据受累部位的不同可分为ARVC、致心律失常左心室心肌病和致心律失常双室心肌病三种亚型[12,102]。对于主要以左心室受累为主的患者,在形态及功能学评估中,可能会被归类为DCM或NDLVC,其影像学诊断评估的推荐见相应段落。本部分主要针对形态功能以右心室扩张和(或)功能障碍的ARVC患者(扫描本文首页二维码查看附录图5)。
建议采用2010年国际工作组多模式方法诊断ARVC(扫描本文首页二维码查看附录表1),针对结构/功能、组织特征、复极异常、去极化异常、心律失常及家族史/遗传背景共6个方面进行评估;明确诊断ARVC需要符合至少2个主要标准,或1个主要标准和2~4个次要标准[97]。对于仅有CMR检查异常,而无心电图或动态心电图异常者,需要寻找其他支持ARVC诊断的依据[19]。
ARVC患者的心电生理异常出现一般早于结构异常,其心电图特征包括复极化异常、去极化/传导异常以及心律失常[103, 104, 105, 106]。(1)最常见的是复极化异常所导致的胸导联V1~V3的T波倒置,可伴或不伴有完全性右束支传导阻滞。(2)标准12导联心电图、右心胸前导联心电图和Fontaine双极心前导联心电图可发现约30%~50%的ARVC患者由于去极化/传导异常所致的epsilon波[106]。(3)可表现为QRS增宽、碎裂QRS波、室内传导阻滞、S波上升支延迟伴终末激动时限(TAD)≥55 ms。(4)心律失常类型常见右心室(右心室心尖、右心室流入道、右心室流出道)脂肪变性起源的室性心律失常及多形性室性心动过速;动态心电图常可检出频发室早(>1 000次/24 h)、非持续性或持续性室速。
受限于右心室解剖的固有条件,需要综合多种超声指标进行判断[102, 103,105]。ARVC结构特征有右心室扩大或局部瘤样扩张,可合并三尖瓣中-重度反流(右心室基底部/流出道内径扩张),功能特征为存在室壁运动异常,具体表现为右心室整体收缩功能障碍[右心室射血分数(RVEF)<40%~45%、三尖瓣环收缩期位移/速度降低]、室壁瘤及局部膨出、右心室整体纵向/游离壁应变降低、右心室的机械离散度增加等。对于有些存在右心室增大或右心功能不全的患者,可采用三维超声心动图圆盘求和法报告RVEF。
尽管心脏CT无法评估右侧瓣膜和血流动力学参数而未包含在常见的诊断标准中,但当在CMR有禁忌证或不可用时,心脏CT可用作替代方法提供右心室的多平面成像,具有较好的心内膜清晰度和高空间分辨率;造影剂增强的CT可评估组织特性以精确识别室壁心肌内的脂肪浸润;而CCTA可用于鉴别ARVC与冠心病[107]。
目前核医学成像技术并未包括在现有ARVC诊断标准中[36,108],使用放射性核素心血管显像也可量化RVEF;应用123I-MIBG成像,其异常的高摄取与室性心动过速发生风险增加相关;而18FDG-PET可提示ARVC中的心肌炎症,与CS等系统疾病进行鉴别。
CMR是评估右心室功能性和结构异常的首选方法,在目前ARVC诊断标准中主要包括室壁运动、容积和功能异常,而压脂技术可清晰识别心肌脂肪浸润[109]。CMR还可用于危险分层和预后判断,指导心内膜心肌活检、ICD植入以及射频消融治疗等[110],典型异常发现总结如下:
形态学异常:(1)右心室不规则扩大,右心室流出道内径扩张;(2)右心室腔扩大:右心室舒张末期容积≥100~110 ml/m2(男)、≥90~100 ml/m2(女);(3)右心室壁变薄;(4)右心室小梁肥厚和排列紊乱。
功能学异常:(1)RVEF<40%~45%;(2)两个相互垂直平面(如长轴和短轴切面)上观察到局部室壁运动消失、运动障碍、室壁瘤、舒张期隆起、膨出或者收缩不同步;(3)手风琴征:RVOT和(或)三尖瓣下区域右心室游离壁可以见到局部的收缩不同步;(4)特征追踪技术测定整体和局部心肌病变及应变率变化,可发现受累心室节段或整体功能障碍及存在不同步性。
组织学特征:(1)≥1个右心室部位(主要位于右心室流入道、流出道和心尖部的“发育不良三角”)存在透壁性LGE(呈条纹改变);(2)T1加权成像(T1WI)和T2WI可以识别脂肪组织,应用压脂技术或水脂分离技术,可进一步评估心肌脂肪浸润。
推荐建议41:建议对疑诊ARVC的患者,在常规心电图的基础上进行右胸导联和Fontaine导联心电图检查,以提高心电异常的检出率。(Ⅰ,A)
推荐建议42:推荐ARVC患者每年进行心电图及动态心电图监测,以辅助诊断、管理和进行危险分层。(Ⅰ,B)
推荐建议43:超声心动图是相对无创且方便的检查方案,建议用于ARVC的筛查评估。(Ⅰ,B)
推荐建议44:CMR在ARVC诊断中的敏感性显著优于常规超声心动图,因此推荐对疑诊ARVC的患者进行CMR的全面心脏成像,以综合评估右心室的结构、容积质量和组织特性。(Ⅰ,B)
推荐建议45:当存在CMR禁忌证或不可用时,应考虑使用造影剂增强的心脏CT作为替代评估方法。(Ⅱa,C)
2023年ESC心肌病指南提出了新的一类心肌病,即NDLVC,被定义为存在:(1)无明显左心室扩张但存在非缺血性左心室瘢痕形成或脂肪替代,伴或不伴整体或局部室壁运动异常;(2)无瘢痕或脂肪替代的孤立性整体左心室运动功能减低[1]。NDLVC这一表型可能包括以下几类患者:无左心室扩张的DCM、致心律失常性左心室心肌病、主要累及左心室的致心律失常性右心室心肌病、致心律失常性DCM(通常不满足ARVC的诊断标准)。遗传背景和基因突变是其主要发病机制,但与DCM或ARVC有重叠。由于目前缺乏NDLVC的循证医学证据,其诊断和管理建议与DCM相仿[1],基于超声心动图、CMR、心肌核素显像等多模态成像技术,对心肌形态及功能进行了影像学评估[1,111]。
NDLVC患者可能在心电图上出现房室传导阻滞、极度低电压、低电压合并非典型右束支传导阻滞等特征。超声心动图表现为左心室整体或局部收缩功能降低但心腔无明显扩大。规范的TTE检查是NDLVC从初始诊断到随访评估过程中关键的成像工具,可评估功能及形态学的心肌异常。CMR检查LGE是NDLVC最重要的影像学检查,可评估非缺血性心肌瘢痕、纤维化或脂肪替代及室壁运动异常,在部分NDLVC患者中可出现环状或心外膜下LGE、室间隔中段LGE等表现[1,112]。CMR影像上LGE检出的非缺血性心肌纤维和(或)脂肪替代是NDLVC的主要诊断依据。心肌活检病理检出的心肌组织纤维和脂肪替代是诊断的“金标准”。
推荐意见46:NDLVC或怀疑NDLVC患者均应进行心电图检查。(Ⅰ,C)
推荐意见47:建议所有NDLVC患者使用超声心动图对心脏形态及功能进行系统评估。(Ⅰ,C)
推荐意见48:建议所有NDLVC患者进行CMR检查,以评估心脏的形态和功能,识别心肌组织学特征;CMR是诊断和鉴别心肌病病因的重要手段,对预后评估及治疗策略选择也有重要价值。(Ⅰ,B)
推荐意见49:对于经临床评估后怀疑为NDLVC的患者,可考虑进行心肌活检。(Ⅰ,C)
LVNC以显著的左心室小梁和小梁间的深凹陷为特征的心室表型,可单独发生,也可与其他发育异常相关。临床诊断需要除外其他心肌病,通过多种影像学检查结合临床评估,但目前缺乏统一的诊断标准及流行病学数据[1,113](附录图6)。
心电图可有多种非特异性异常表现[114],包括前侧、侧壁或下壁导联T波倒置;束支传导阻滞;室性或房性心律失常;QRS波群增宽。大部分表现为左心室高电压,但也可能表现为低电压(单纯扩张型形态)。
典型超声心动图表现包括左心室壁内部存在明显的、多个非紧密性肌小梁和深而宽的回声暗区(隐窝);收缩末期致密层和非致密层厚度之比>2∶1(Jenni诊断标准);心室变大、LVEF降低,可伴有附壁血栓形成[115, 116]。CT也可评估特征性肌小梁和窦道情况;心肌核素显像在LVNC的报道较少,可见放射性摄取减低,室壁运动异常相关节段的微循环功能障碍。
CMR结合黑血T2、T1/T2WI和LGE等在诊断LVNC方面可充分展示致密及非致密层心肌分布。根据Petersen标准,LVNC的CMR诊断特征包括左心室心肌心内膜下异常增多的肌小梁和隐窝,以及在舒张末期左心室长轴位非致密化心肌层厚度与致密化心肌层厚度之比>2.3,具有较高诊断敏感性和特异性[117]。
应激性心肌病,也称为Takotsubo心肌病,以左心室心尖部的收缩功能异常和基本收缩功能相对保留为特征,需要与其他心肌病做系统鉴别[1,16]。临床诊断主要依靠影像学检查发现左心室典型或非典型运动异常(扫描本文首页二维码查看附录图6),与患者的临床表现和心电图变化相结合,需与缺血性心脏病和心肌炎进行鉴别[118](表3),左心室造影仍是目前诊断的金标准。
超声心动图表现为左心室的一过性局部收缩功能障碍,特征图像包括左心室基底段肥大和心尖段运动减弱形成的“章鱼壶”样改变,节段运动异常和LVEF下降。CT可用于观察心腔形态学改变,CCTA可评估冠脉结构。核素显像可见左心室心尖部一过性灌注异常[119]。CMR亦可准确定位室壁运动异常部位,评估心肌水肿和心脏内血栓等,LGE通常为阴性[120]。
推荐建议50:对于影像学检查提示心肌炎症、浸润或贮积性心肌病的患者,应该考虑进行心内膜心肌活检,以协助诊断和指导管理。(Ⅱa,C)
推荐建议51:对于影像学表型不符合上述任一心肌病表型的患者,可以考虑进行基因检测,并结合检测前和检测后的遗传咨询,以指导临床决策。(Ⅱa,C)
推荐建议52:对于基因型阳性的亲属和未明确基因的家系筛查个体,CMR检查有助于心肌病的风险管理。(Ⅱa,C)
多模态影像学技术可全面且互补地评估患者的心脏形态、功能、组织学及代谢方面的信息,对心肌病的诊断及评估均具有重要作用[121]。
超声心动图可对患者进行初步筛查,对具有典型病史和征象的心肌病的诊断价值较大。然而,超声心动图的准确性和可重复性对操作者要求较高,且常规检查无法提供组织学信息,图像质量也受超声扇角、肺部透声条件等因素影响。近年来三维斑点追踪及超声造影等技术的发展对诊断优化具有重要意义。
心脏CT有较高的空间分辨率,但其组织分辨率有限,尚无法常规评估心肌病患者的心功能和组织特征。近年来,负荷心肌CT灌注成像(CTP)和CT-FFR结合CCTA可增加无创冠脉评估的准确性,但二者尚未在心肌病的诊断中得到充分认可。
心肌核素显像对特定类型心肌病的诊断有重要作用,但其准确性尚待考究。18FDG-PET是CS的主要影像检查方法,但其准确性受分期、血糖水平及心肌生理摄取影响。SPECT可诊断ATTR-CA,但无法区分ATTR突变型或野生型;此外,SPECT对临床高度疑诊ATTR-CA诊断存在假阴性情况,对部分AL-CA诊断存在假阳性情况。
CMR技术被认为是评价心肌组织学特征的无创影像学金标准。心肌病的临床管理应包括基因表型-临床分类-治疗策略-预后的全面评估,但CMR无法确认心肌病患者的突变基因表型。
尽管现有影像学技术对心肌病发病机制和基因突变等提供信息有限,但随着影像技术和人工智能的发展,这些工具将进一步提升影像分析的准确性和效率,提供更多的信息以帮助在临床管理中提高诊断的精确度和治疗策略的个体化程度。人工智能辅助影像分析能够快速处理大量复杂的心脏影像数据,自动识别心肌病的早期特征[122, 123]。通过训练在大量已知病例上的深度学习模型,人工智能理论上将可提高诊断速度的同时减少人为误差,帮助医师更准确地判断病情进展,进而做出更合理的治疗决策。而多模态融合成像能够将MRI、CT、PET等不同成像方式的数据整合到一起,提供更完整的心脏组织信息和功能状态,在心肌病诊断中也有重大应用潜力。综合应用影像技术、基因检测和心肌活检并建立全面的心肌病诊断治疗体系,可为心肌病的早期诊断、全面诊疗评估提供更可靠的指导作用,实现个体化精准治疗,助力实现更优化的患者预后。
本指南制订专家委员会名单(按姓氏汉语拼音排序)
名誉主任委员:王建安(浙江大学医学院附属第二医院);张运(山东大学齐鲁医院)
主任委员:郭继鸿(北京大学人民医院心血管内科);谢明星(华中科技大学同济医学院附属协和医院超声医学科);赵世华(中国医学科学院阜外医院磁共振影像科)
副主任委员:陈韵岱(中国人民解放军总医院心血管内科);董吁钢(中山大学第一附属医院心血管内科);金玮(上海交通大学医学院附属瑞金医院卢湾分院);李新立[南京医科大学第一附属医院(江苏省人民医院)心血管内科 络病理论转化创新国家重点实验室];廖玉华(华中科技大学同济医学院附属协和医院心血管内科);卜军(上海交通大学医学院附属仁济医院 上海市心脑慢病研究中心);宋雷(中国医学科学院阜外医院心血管内科);杨毅宁(新疆维吾尔自治区人民医院);姚启恒(香港大学深圳医院心血管综合内科);张抒扬(中国医学科学院北京协和医院 罕见病研究中心 疑难重症及罕见病全国重点实验室);周京敏(复旦大学附属中山医院心内科)
执行主任:李新立[南京医科大学第一附属医院(江苏省人民医院)心血管内科 络病理论转化创新国家重点实验室];卜军(上海交通大学医学院附属仁济医院 上海市心脑慢病研究中心);张抒扬(中国医学科学院北京协和医院 罕见病研究中心)
指南专家组成员:郭晓纲(浙江大学医学院附属第一医院心血管内科);刘辉(广东省人民医院放射科);陆敏杰(中国医学科学院阜外医院磁共振影像科);舒先红(复旦大学附属中山医院心脏超声诊断科);唐立钧[南京医科大学第一附属医院(江苏省人民医院)核医学科];项美香(浙江大学医学院附属第二医院心血管内科);雍永宏[南京医科大学第一附属医院(江苏省人民医院)心血管内科];殷跃辉(重庆医科大学附属第二医院心血管内科);曾和松(华中科技大学同济医学院附属同济医院心血管内科);张佳胤(上海第一人民医院放射科);张梅(山东大学齐鲁医院心血管内科);朱天刚(北京大学人民医院心血管内科)
指南执笔组成员:崔晓通(复旦大学附属中山医院心内科);董蔚(中国人民解放军总医院心血管内科);华沙(上海交通大学医学院附属瑞金医院卢湾分院心血管内科);姜萌(上海交通大学医学院附属仁济医院心血管内科);刘晨(中山大学第一附属医院心血管内科);刘铭雅(香港大学深圳医院心血管综合内科);田庄(中国医学科学院北京协和医院 罕见病研究中心 心血管内科);袁璟(华中科技大学同济医学院附属协和医院心血管内科);郑旭辉[南京医科大学第一附属医院(江苏省人民医院)心血管内科];邹玉宝(中国医学科学院阜外医院心血管内科)
学术专家组成员:艾力曼·马合木提(新疆医科大学第一附属医院心脏中心);白玲(西安交通大学第一附属医院心血管内科);曹云山(四川省人民医院心肺血管病科);陈静(武汉大学人民医院心血管内科);陈康玉(中国科学技术大学附属第一医院/安徽省立医院心血管内科);陈玉成(四川大学华西医院心血管内科);戴翠莲(厦门大学附属心血管病医院心内科);胡喜田(河北省人民医院心血管内科);霍力(中国医学科学院北京协和医院核医学科);季晓平(山东大学齐鲁医院心血管内科);刘彤(天津医科大学第二医院心脏内科);孙志军(中国医科大学附属盛京医院心血管内科);陶凌(空军军医大学西京医院心血管内科);王江(中国人民解放军陆军军医大学第二附属医院心血管内科);王怡宁(中国医学科学院北京协和医院放射科);吴红平[南京医科大学第一附属医院(江苏省人民医院)心血管内科];徐东杰[南京医科大学第一附属医院(江苏省人民医院)心血管内科];徐怡[南京医科大学第一附属医院(江苏省人民医院)放射科];杨兵(同济大学附属东方医院心血管内科);尹立雪(四川省人民医院心血管超声及心功能科);张海锋(南京医科大学附属苏州医院心血管内科);张金国(济宁医学院附属医院);赵航(上海交通大学医学院附属仁济医院心血管内科);赵然尊(遵义医科大学附属医院心血管内科);赵怡超(上海交通大学医学院附属仁济医院心血管内科);郑泽琪(南昌大学第一附属医院心血管内科);周炳元(苏州大学附属第一医院心血管内科)
指南秘书组:姜萌(上海交通大学医学院附属仁济医院心血管内科);田庄(中国医学科学院北京协和医院 罕见病研究中心 心血管内科);郑旭辉[南京医科大学第一附属医院(江苏省人民医院)心血管内科]
中华医学会罕见病分会, 中国医师协会心血管内科医师分会心血管精准医学与罕见病学组. 成人心肌病无创影像技术临床诊断指南(2024版)[J]. 中华医学杂志, 2024, 104(44): 4038-4056. DOI: 10.3760/cma.j.cn112137-20240902-02027.
所有作者声明不存在利益冲突























