
版权归中华医学会所有。
未经授权,不得转载、摘编本刊文章,不得使用本刊的版式设计。
除非特别声明,本刊刊出的所有文章不代表中华医学会和本刊编委会的观点。
弥漫大B细胞淋巴瘤(DLBCL)是成人淋巴瘤中最常见的一种类型,并且是一组在临床表现和预后等多方面具有很大异质性的恶性肿瘤。其发病率占非霍奇金淋巴瘤(NHL)的31%~34%,在亚洲国家一般大于40%[1,2]。我国2011年一项由24个中心联合进行、共收集10 002例病例样本的分析报告指出,在中国DLBCL占所有NHL的45.8%,占所有淋巴瘤的40.1%[3]。
作为一种侵袭性NHL, DLBCL的自然病程相对较短,但一定比例的患者可以在接受恰当治疗后得到治愈[4]。既往, DLBCL的治疗以化疗为主,患者在接受包含蒽环类药物的联合化疗后,约1/3患者生存期在5年以上[4,5]。利妥昔单抗联合化学治疗方案的出现进一步将DLBCL患者的长期生存率明显提高[6,7,8,9]。而PET-CT引入疾病评估体系后,能更精确地指导临床的治疗和判断疾病的预后。
现参照《ESMO弥漫大B细胞淋巴瘤诊断、治疗和随访的临床推荐》[10]以及《NCCN肿瘤学临床实践指南非霍奇金淋巴瘤分册》[11],并结合中国的实际情况,我们制订了本指南。
DLBCL是肿瘤性大B淋巴细胞呈弥漫性生长,肿瘤细胞的核与正常组织细胞的核大小相近或大于组织细胞的核,通常大于正常淋巴细胞的2倍。
在WHO的2008年分类中,根据组织形态学改变将DLBCL分为中心母细胞型、免疫母细胞型以及间变型,特殊的少见亚型如纵隔大B细胞淋巴瘤、血管内大B细胞淋巴瘤和富于T细胞/组织细胞型等。
DLBCL依靠活检组织病理学和免疫组化分析明确诊断。需要针对CD20、CD3、CD5、CD10、BCL-2、BCL-6、GCET1、FOXP1、IRF4/MUM1、Ki-67及CD21进行检测。某些病例可选做cyclin D1、κ/λ、CD138、EBV、ALK、HTLV1等。
疑有病变的淋巴结应尽量完整切除行病理检查,细针穿刺或粗针穿刺活检一般不适用于初发淋巴瘤的诊断。在特定情况下,无法对可疑淋巴结进行切除活检时,细针或粗针穿刺活检联合其他辅助技术[免疫组化,流式细胞术,PCR技术扩增克隆性免疫球蛋白轻、重链基因(IgL、IgH)和T细胞受体(TCR)基因重排,针对t(14;18)、t(8;14)、t(3;v) FISH检测等]可以对淋巴瘤进行诊断(参照2012版NCCN指南的建议)。如果所取的组织其检查结果无法帮助临床医师对疾病作出诊断,应该再次进行活检。
DLBCL是一种多基因作用所致的肿瘤,显示基因学的异质性。随着DNA微阵列(DNA microarray)技术的出现,依据基因表达模式的不同,将DLBCL分为生发中心B细胞样淋巴瘤(germinal center B-cell-like lymphoma)、活化B细胞样淋巴瘤(activated B-cell-like lymphoma)[12,13,14]和第三型DLBCL(Type 3 DLBCL)[15]。
通过检测生发中心B细胞标志(CD10、BCL-6、GCET1)和非生发中心的B细胞标志(FOXP1、MUM1)可将DLBCL分为GCB亚型和nonGCB亚型,尽管这种应用免疫组化进行病理分型对临床预后的指导意义仍有争议,但仍建议保留此病理分型以进一步积累数据[16,17]。
目前分期采用Ann Arbor/Cotswords分期系统对DLBCL患者进行分期。通过全面的分期检查,可以准确地了解肿瘤的病变侵犯范围及患者的机体状况。但是其对患者预后判断的临床价值不及国际预后指数(IPI),因此在制定最佳治疗方案时并不建议作为主要参考因素。
IPI是目前公认的DLBCL预后判断指标,预后不良因素包括:年龄>60岁、病变为Ⅲ/Ⅳ期、LDH>正常值上限、 ECOG体能状态评分≥2及结外侵犯部位≥2处。低危组(0~1分)、低中危组(2分)、高中危组(3分)、高危组(4~5分)患者5年总体生存率分别为70%~80%、50%~60%、40%~50%和20%~30%。年龄调整的IPI(aaIPI)以病变为Ⅲ/Ⅳ期、LDH >正常值上限、体能状态ECOG评分≥2作为评分标准,适用于年龄<60岁的患者。
治疗前必须进行以下检查项目(1)病史包括B症状。(2)体格检查:包括一般状况、全身皮肤、浅表淋巴结(特别是韦氏环)、肝脾和腹部肿块。(3)体能状态。(4)实验室检查:血、尿、便常规,肝、肾功能,心电图(EKG),LDH , β2-微球蛋白(β2-MG)。(5)除常规检查外,DLBCL患者治疗前都应该接受骨髓穿刺和活检,以明确是否存在骨髓受侵犯。骨髓活检样本至少应在1.0 cm以上。(6)检测HBV表面抗原/抗体和核心抗原/抗体、HBV DNA拷贝数以及HIV,对丙型肝炎指标的检测只要求在高危个体中进行。(7)影像学检查:①所有患者应行颈部、胸部、腹部、盆腔CT检查;② PET-CT已经在国际上广泛地应用于淋巴瘤患者的精确诊断和疗效评价,建议进行;③心脏超声影像;④胃肠道受侵时行胃肠内镜检查;⑤中枢神经系统(CNS)受侵时行腰椎穿刺以及磁共振成像(MRI)检查。
在利妥昔单抗问世之前,传统的以蒽环类为基础的CHOP(环磷酰胺、阿霉素、长春新碱、泼尼松)方案是DLBCL的一线治疗,随着利妥昔单抗的应用, DLBCL患者的长期存活率得到明显改善,这使得DLBCL成为有可能实现长期无病生存的一种恶性肿瘤。目前推荐的一线治疗选择:
标准治疗为6~8个疗程的R-CHOP21。MInT研究亚组分析结果提示,aaIPI为1分的患者对标准治疗的应答水平总体上低于aaIPI为0分的患者,因此有必要进一步进行治疗分层。aaIPI为0分的患者可考虑6个疗程R-CHOP21方案;而aaIPI为1分的患者则考虑8个疗程R-CHOP21方案,若患者同时伴有巨大肿块(≥7.5 cm)可在8个疗程R-CHOP21方案的基础上加入受累野放疗(RT),或直接采用高强度R-ACVBP方案。
目前尚无标准方案,推荐在R-CHOP的基础上增加药物或给药密度以提高疗效。对于经治疗后达到完全缓解(CR)的高危患者,也推荐进行自体造血干细胞移植(AHSCT)作为巩固治疗。
考虑8R-6CHOP21治疗。对于其中的超高龄(年龄>80岁)患者,若无心功能不全,则推荐6个疗程的R-miniCHOP21方案;若存在心功能不全,则应慎用阿霉素。如为睾丸DLBCL,在接受化疗之后建议行对侧睾丸放疗。
中高危和高危患者,特别是对于1个以上部位结外累及或LDH升高的患者,有CNS复发的风险。CNS预防治疗对于这些患者是必需的。睾丸和乳腺淋巴瘤患者应接受CNS预防治疗。
可选择其他与CHOP无交叉耐药的药物即二线方案化疗±利妥昔单抗或个体化方案。如患者具备移植条件且达CR或部分缓解(PR)则于化疗后行造血干细胞移植(HSCT)±局部RT (30~40 Gy),或进入临床试验;如患者不具备移植条件或治疗之后疾病状态仍为稳定或进展则进入临床试验或行最佳支持治疗。
存在鼻旁窦、睾丸和骨髓受累,或是LDH升高且有两个或以上结外位点受累的患者可能存在较高的淋巴瘤CNS侵犯风险,可考虑4~8次鞘内注射甲氨蝶呤(MTX)±阿糖胞苷(Ara-C)或3.0~3.5 g/m2 MTX静脉滴注作为预防;若患者同时存在CNS实质受累则应考虑将全身性MTX加入治疗方案;若患者同时存在软脑膜受累则考虑4~8次鞘内注射MTX±Ara-C±3.0~3.5 g/m2MTX静脉滴注。
主要是控制蒽环类药物累积总量,对于老年患者尤为重要。阿霉素在450~550 mg/m2,表柔比星低于900 mg/m2,吡柔比星低于900 mg/m2,米托蒽醌低于140 mg/m2。
我国DLBCL患者的HBV携带率较高,使用化疗药物或利妥昔单抗均可能引起HBV的再激活,导致暴发性肝炎等严重后果。根据美国肝病学会(AASLD)、欧洲肝脏研究学会(EASL)以及亚太肝脏研究学会(APASL)关于HBV再激活的管理建议,所有计划接受化疗或利妥昔单抗治疗的患者应先检查乙型肝炎病毒表面抗原(HBsAg),若为阳性则必须在肿瘤开始治疗之前检测病毒载量并启动合适的抗病毒治疗。如果HBV DNA ≤ 2000 IU/ml或化疗疗程1年以下者可选用拉米夫定或替比夫定进行抗病毒治疗。反之,则首选恩替卡韦或替诺福韦进行抗病毒治疗。在化疗和(或)利妥昔单抗治疗期间,应密切监测HBV各项指标的变化。在完成肿瘤治疗后的至少半年内仍有必要保持抗病毒治疗,有条件的患者应持续抗病毒治疗至达到肝病治疗终点[乙型肝炎病毒e抗原(HBeAg)阳性患者出现HBeAg血清转换,HBV DNA持续处于不可检测水平,以及HBeAg阴性患者的HBsAg消失][18]。
完成治疗后第1年每3个月1次;第2年每6个月1次,3年以上每年1次。
血常规、肝肾功能、LDH、β2-MG、EKG、腹部(肝脏、胰脏、腹膜后)B超、X线胸片(正侧位)或CT,以及其他必要检查。
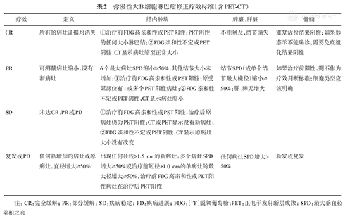
疗效评估建议在治疗完成后8周进行,具体标准见表1、表2。国际临床研究提示基于PET/CT的中期疗效评估存在一定的预后价值,可考虑在完成2~4个疗程的治疗后进行。评估结果为CR的患者应继续完成既定治疗方案,评估结果为PR而肿瘤体积缩小程度较高的患者也可考虑继续完成既定治疗方案或加入针对局灶肿块的RT,评估结果为PR但肿瘤体积缩小程度不理想的患者可考虑直接转入二线治疗,而评估结果为疾病稳定或进展的患者则应立即转入二线治疗。

弥漫性大B细胞淋巴瘤疗效标准(非PET-CT)
弥漫性大B细胞淋巴瘤疗效标准(非PET-CT)
| 治疗反应 | 体检 | 淋巴结 | 淋巴结肿块 | 骨髓 |
|---|---|---|---|---|
| CR | 正常 | 正常 | 正常 | 正常 |
| CRu | 正常 | 正常 | 正常 | 不确定 |
| 正常 | 正常 | 缩小75%以上 | 正常或不确定 | |
| PR | 正常 | 正常 | 正常 | 阳性 |
| 正常 | 缩小50%以上 | 缩小50%以上 | 无关 | |
| 肝脾缩小 | 缩小50%以上 | 缩小50%以上 | 无关 | |
| 复发/进展 | 肝脏/脾脏增大,新病灶 | 新发或增大 | 新发或增大 | 复发 |
注:CR:完全缓解;CRu:不确定的完全缓解;PR:部分缓解;CT为评价淋巴结病变的主要手段。不论治疗前病变范围如何,治疗后均需进行胸、腹及盆腔CT检查;在治疗前骨髓侵犯阳性患者需评价CR疗效或治疗随访中有血常规异常等临床指征时需要进行骨髓穿刺及活检

弥漫性大B细胞淋巴瘤修正疗效标准(含PET-CT)
弥漫性大B细胞淋巴瘤修正疗效标准(含PET-CT)
| 疗效 | 定义 | 结内肿块 | 脾脏、肝脏 | 骨髓 |
|---|---|---|---|---|
| CR | 所有的病灶证据均消失 | ①治疗前FDG高亲和性或PET阳性;PET阴性的任何大小淋巴结;②FDG亲和性不定或PET阴性,CT显示病灶缩至正常大小 | 不能触及,结节消失 | 重复活检结果阴性;如果形态学不能确诊,需要免疫组化结果阴性 |
| PR | 可测量病灶缩小,没有新病灶 | 6个最大病灶SPD缩小≥50%,其他结节大小未增加:①治疗前FDG高亲和性或PET阳性;原受累部位有1或多个PET阳性病灶;②FDG亲和性不定或PET阴性,CT显示病灶缩小 | 结节SPD (或单个结节最大横径)缩小≥50%;肝、脾无增大 | 如果治疗前阳性,则不作为疗效判断标准;细胞类型应该明确 |
| SD | 未达CR、PR或PD | ①治疗前FDG高亲和性或PET阳性,治疗后原病灶仍为PET阳性;CT或PET显示没有新病灶;②FDG亲和性不定或PET阴性,CT显示原病灶大小没有改变 | ||
| 复发或PD | 任何新增加的病灶或原病灶,直径增大≥50% | 出现任何径线> 1.5 cm的新病灶;多个病灶SPD增大≥50%或治疗前短径>1.0 cm的单病灶的最大径增大≥50%,治疗前FDG高亲和性或PET阳性病灶在治疗后PET阳性 | 任何病灶SPD增大>50% | 新发或复发 |
注:CR:完全缓解;PR:部分缓解;SD:疾病稳定;PD:疾病进展;FDG:[18F]脱氧葡萄糖;PET:正电子发射断层成像;SPD:最大垂直径乘积之和
(执笔:李军民)
(主审专家:管忠震、沈悌、沈志祥、姜文奇)
参加指南讨论的专家(以姓氏笔划排序):于力(解放军总医院);马军(哈尔滨血液病肿瘤研究所);王华庆(天津医科大学附属肿瘤医院);王建祥(中国医学科学院血液学研究所、血液病医院);王健民(第二军医大学长海医院);石远凯(中国医学科学院肿瘤医院);冯继锋(南京医科大学附属肿瘤医院);朱军(北京大学肿瘤医院);刘霆(四川大学华西临床医学院);江倩(北京大学人民医院、北京大学血液病研究所);李小秋(复旦大学附属肿瘤医院);何小慧(中国医学科学院肿瘤医院);宋玉琴(北京大学肿瘤医院);李军民(上海交通大学附属瑞金医院);李建勇(南京医科大学附属南京第一医院);李娟(中山大学附属第一医院);吴德沛(苏州大学附属第一医院);邱录贵(中国医学科学院血液学研究所、血液病医院);沈志祥(上海交通大学附属瑞金医院);沈悌(中国医学科学院北京协和医院);范云(浙江省肿瘤医院);金洁(浙江大学附属第一医院);周道斌(中国医学科学院北京协和医院);赵永强(中国医学科学院北京协和医院);胡建达(福建医科大学附属协和医院);姜文奇(中山大学附属肿瘤医院);洪小南(复旦大学附属肿瘤医院);徐卫(南京医科大学附属南京第一医院);徐兵(南方医科大学南方医院);夏忠军(中山大学附属肿瘤医院);郭晔(复旦大学附属肿瘤医院);黄晓军(北京大学人民医院、北京大学血液病研究所);黄慧强(中山大学附属肿瘤医院);管忠震(中山大学附属肿瘤医院)
R-CHOP21:利妥昔单抗+环磷酰胺+阿霉素+长春新碱+泼尼松【1类】;R-剂量调整EPOCH:利妥昔单抗+依托泊苷+泼尼松+长春新碱+环磷酰胺+阿霉素【2B类】;R-miniCHOP21:利妥昔单抗+减剂量的CHOP21(剂量降为标准剂量的二分之一至三分之一)。
R-CEOP:利妥昔单抗+环磷酰胺+依托泊苷+长春新碱+泼尼松; R-CDOP:利妥昔单抗+环磷酰胺+脂质体阿霉素+长春新碱+泼尼松。
治疗后达到CR的高危患者可以考虑进行大剂量化疗+自体造血干细胞移植。
DHAP(地塞米松+顺铂+阿糖胞苷)±利妥昔单抗; ESHAP(依托泊苷、甲泼尼龙、顺铂、阿糖胞苷)±利妥昔单抗;GDP(吉西他滨+地塞米松+顺铂)±利妥昔单抗;GemOX(吉西他滨+奥沙利铂)±利妥昔单抗;ICE(异环磷酰胺+卡铂+依托泊苷)±利妥昔单抗;MINE(美司钠/异环磷酰胺、米托蒽醌和依托泊苷)±利妥昔单抗;剂量调整EPOCH(依托泊苷+泼尼松+长春新碱+环磷酰胺+阿霉素)±利妥昔单抗。
临床试验;CEPP+利妥昔单抗;EPOCH(依托泊苷+泼尼松+长春新碱+环磷酰胺+阿霉素)+利妥昔单抗。
























