
拟通过动物实验阐明脓毒症早期骨髓血管内皮系统在组织、细胞层面以及转录水平发生的变化。
通过盲肠结扎穿刺(cecal ligation and puncture,CLP)建立小鼠脓毒症模型,利用HE染色、组织免疫荧光、流式细胞分析以及实时荧光定量PCR等技术分析骨髓血管结构、通透性、血管内皮细胞相对比例和血管内皮细胞活化基因mRNA表达情况。
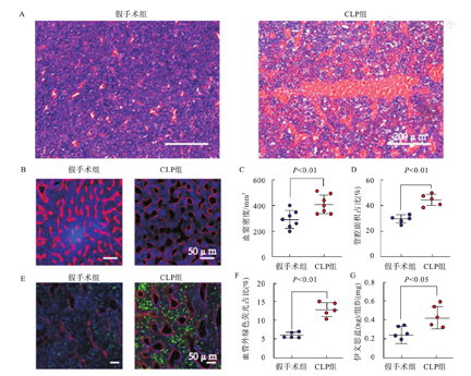
骨髓血管系统在脓毒症早期发生一系列适应性改变。组织学分析表明,骨髓血管结构发生明显重塑,CLP组小鼠骨髓血窦平均密度为(410.43±72.63)个/mm2,较假手术组(294.43±68.94)个/mm2明显增加(P<0.01);管腔面积占比为(43.46±3.21)%,显著高于假手术组[(30.28±4.44)%,P<0.001];CLP组小鼠骨髓组织中伊文思蓝含量为(0.42±0.12)ng/mg组织,显著高于假手术组[(0.24±0.09)ng/mg组织,P<0.05],提示血管通透性升高。流式细胞分析结果表明,CLP组小鼠骨髓内皮细胞呈现增殖状态,Ki67+内皮细胞比例升高[(1.91±0.65)%比(5.06±1.10)%,P<0.01];转录水平分析表明,与血管内皮细胞活化有关的部分基因mRNA水平上调。
早期脓毒症改变了骨髓血管和血管内皮细胞的结构与功能,对骨髓微环境产生了较为显著的影响。
版权归中华医学会所有。
未经授权,不得转载、摘编本刊文章,不得使用本刊的版式设计。
除非特别声明,本刊刊出的所有文章不代表中华医学会和本刊编委会的观点。
脓毒症是宿主对感染反应失调导致的危及生命的器官功能障碍,是重症监护病房患者的主要死亡原因之一,严重威胁儿童健康[1,2]。脓毒症病程的进展或导致患者出现多器官功能障碍[3,4],相对于其他器官,骨髓微环境在脓毒症早期即受到较为显著的影响[5]。血管系统及内皮细胞是骨髓微环境的重要组成部分,在维持造血稳态中发挥重要作用[6]。目前,关于脓毒症早期对骨髓血管系统和内皮细胞影响的相关研究较少。
骨髓血管系统由小动脉、过渡区和血窦组成,骨髓中不同类型的血管在特征及功能上具有异质性[7]。骨髓内皮细胞与血管周细胞共同形成选择性的半透膜,调节组织液的平衡以及中性粒细胞、单核细胞和淋巴细胞等免疫细胞的跨血管壁迁移,是骨髓微环境的门户和屏障[8]。同时,骨髓血管内皮细胞也是构成造血干细胞(hematopoietic stem cell,HSC)血管微环境的关键组分,在HSC自我更新能力和造血功能的维持中具有明确作用[9]。因此,骨髓血管结构和内皮细胞功能的改变将对骨髓内的微环境及细胞跨血管壁迁移产生重要影响。脓毒症早期炎症反应阶段,内皮细胞作为主要效应细胞释放细胞因子导致细胞黏附增强,血管壁通透性增加,凝血调节失衡[10]。外周免疫细胞消耗以及免疫细胞和内皮细胞之间增强的相互作用促进免疫细胞跨血管壁迁移[11]。此外,内皮细胞在炎症状态下增殖以维持血管完整性,此过程可进一步影响内皮细胞的正常功能,这一系列变化或可导致器官功能损伤[12]。目前,骨髓血管组织在脓毒症期间发生的适应性变化尚不明确。因此,研究骨髓血管及内皮细胞在脓毒症期早期的变化有助于理解脓毒症炎症反应阶段骨髓造血微环境的改变及其病理生理学意义。为此,本研究构建脓毒症小鼠模型,分析骨髓血管内皮系统结构和功能的变化,为进一步研究脓毒症对骨髓微环境的影响提供实验依据。
健康SPF级雌性C57BL/6小鼠20只,8周龄,体重20~25 g,由上海交通大学医学院附属上海儿童医学中心实验动物中心提供。小鼠按随机数字表法随机分为2组:假手术组(对照组)和盲肠结扎穿刺(cecal ligation and puncture,CLP)组,每组10只。造模后24 h处死小鼠并取材。相关操作均遵循实验动物福利原则并通过上海儿童医学中心伦理委员会批准(SCMCIRBW2020049)。
参照Rittirsch等[13]通过CLP建立的小鼠脓毒症模型。CLP组小鼠接受手术造模:使用手术刀于小鼠下腹作一0.7 cm切口,找到盲肠后使用4-0手术缝线在回盲部与盲肠末端连线的中间位置结扎肠管,使用26G注射器针头穿刺结扎部位远端盲肠,挤出粟粒样大小肠内容物,将盲肠返纳入腹腔并使用2-0手术缝线缝合腹壁。完成上述操作后将小鼠置于保温箱中复苏并通过尾静脉注射37 ℃无菌生理盐水500 μL。假手术组小鼠接受假手术处理:切开小鼠腹壁,牵出盲肠并暴露2 min,随后将盲肠返纳入腹腔并缝合腹壁。完成上述操作后进行复温和液体复苏。50% CLP建立的小鼠脓毒症模型自然病死率为40%~60%,小鼠症状和体征符合脓毒症的表现。
麻醉后脱颈处死小鼠,取双侧股骨置于4%多聚甲醛溶液中室温固定24 h。使用PBS将固定后的骨组织洗涤3次,随后将骨组织置于含10% EDTA脱钙液中室温脱钙3~4 d,染色过程参考Cardiff等[14]建立的小鼠组织切片HE染色方法。
参考Kusumbe等[15]建立的小鼠骨组织免疫荧光制片及染色步骤。固定和脱钙步骤同HE染色,但需要在4 ℃进行,以利于抗原的保存。使用共聚焦荧光显微镜进行成像并拍照。
通透性分析参考Radu和Chernoff[16]建立的小鼠尾静脉注射伊文思蓝(evans blue,EB)评估血管渗漏的方法。处死小鼠前30 min经尾静脉注射浓度为0.5% EB 200 μL,麻醉小鼠后行左心灌流,将仍留存于循环内的EB冲出,随后处死小鼠并取双侧股骨。将其中1根股骨制备成冰冻切片于共聚焦荧光显微镜下成像并拍照。称量另1根股骨的重量,并置于500 μL甲酰胺溶液中,55 ℃水浴孵育24~48 h提取EB。孵育完成后2 000 g离心甲酰胺/EB混合物,取上清用酶标仪测定610 nm处的吸光度,以500 μL甲酰胺作为空白对照,根据结果计算每毫克组织中渗出的EB含量。EB渗出情况的评估参照Hoffmann等[17]制定的标准。
小鼠麻醉后脱颈处死,迅速取出髂骨、股骨和胫骨。使用注射器吸取PBS将骨髓细胞冲出。将获取的骨髓细胞悬浮液于4℃下离心5 min(1 500 r/min),随后加入1 mL红细胞裂解液室温孵育5~10 min,裂红后使用300目滤网过滤杂质并洗涤,洗涤后用1 mL PBS重悬并取适量细胞悬液加入适量抗体于4 ℃标记内皮细胞(CD45-TER119-CD31+)30 min,完成染色后使用流式细胞仪检测或分选。
待测基因包括:一氧化氮合酶(nitric oxide synthase,NOS)2、NOS3、内皮素(endothelin)1、血管内皮生长因子(vascular endothelial growth factor,VEGF)A、血栓调节蛋白(thrombomodulin,TM)、选择素E(E-selectin)、内皮细胞特异分子(endothelial cell specific molecule,ESM)1。本实验涉及的引物设计见表1。针对所有cDNA样本分别配置实时荧光定量PCR反应体系。所有PCR管中加入20 μL反应体系并瞬时离心,之后将PCR反应溶液放入RT-PCR仪内进行PCR扩增反应。95 ℃,2 min;95 ℃,1 min预变性;60 ℃,40 s,共40个反应循环;72 ℃延伸10 min。

本实验涉及的引物
本实验涉及的引物
| 引物名称 | 前向引物(5′→3′) | 后向引物(5′→3′) |
|---|---|---|
| actin | TGTTACCAACTGGGACGACA | CTGGGTCATCTTTTCACGGT |
| NOS2 | ACATCGACCCGTCCACAGTAT | CAGAGGGGTAGGCTTGTCTC |
| NOS3 | TCAGCCATCACAGTGTTCCC | ATAGCCCGCATAGCGTATCAG |
| endothelin 1 | GAGCGCGTCGTACCGTATG | ACTGACATCTAACTGCCTGGT |
| VEGFA | CTGCCGTCCGATTGAGACC | CCCCTCCTTGTACCACTGTC |
| TM | CCTGGCTCCTATGAGTGTATCT | CTTCCTTGGTGTCTTCCCTAAC |
| E-selectin | ATGAAGCCAGTGCATACTGTC | CGGTGAATGTTTCAGATTGGAGT |
| ESM1 | CTGGAGCGCCAAATATGCG | TGAGACTGTACGGTAGCAGGT |
注:NOS:一氧化氮合酶;endothelin 1:内皮素1;VEGFA:血管内皮生长因子A;TM:血栓调节蛋白;E-selectin:选择素E;ESM1:内皮细胞特异分子1。
采用Graphpad 6.0进行统计分析与作图,使用Image J统计免疫荧光图片中特定荧光所占面积并分析血管密度。正态分布数据采用均数±标准差(Mean±SD)表示,采用Studentt检验进行组间差异分析,P<0.05为差异有统计学意义。
小鼠骨组织HE染色结果显示,与假手术组小鼠相比,CLP组小鼠骨髓血管发生明显重塑,主要表现为血管密度增加和血管管腔面积扩大,呈明显血液淤积和组织低灌注状态(图1A)。免疫荧光结果显示(图1B),造模24 h后,与假手术组小鼠比较,接受CLP的小鼠骨髓血窦密度增加[(410.43±72.63)个/ mm2比(294.43±68.94)个/mm2,P<0.01](图1C),管腔面积占比明显增加[(43.46±3.21)%比(30.28±4.44)%,P<0.001](图1D)。这些结果提示脓毒症模型建立后早期骨髓血管系统结构发生明显重塑。


A.CLP造模24 h后,骨髓组织HE染色代表性图片;B.CLP造模24 h后,骨髓组织免疫荧光染色代表性图片;C.根据免疫荧光结果定量分析骨髓血窦密度组间差异;D.组间管腔面积占对应图片面积比例变化情况;E.CLP造模后24 h骨髓组织EB染色代表性图片;F.根据EB染色图片定量分析绿色荧光面积占对应图片面积比例变化的结果;G.骨髓组织中EB渗漏定量分析。CLP:盲肠结扎穿刺;EB:伊文思蓝。
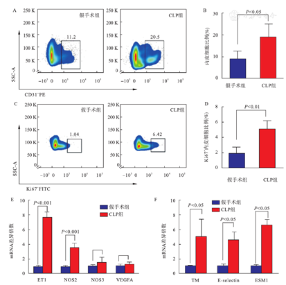
使用流式细胞分析技术检测了小鼠接受CLP后24 h骨髓内皮细胞的变化。CLP后24 h,小鼠骨髓内皮细胞(CD45-TER119-CD31+)比例较假手术组明显增加[图2A,图2B, (19.50±5.23)%比(8.98±2.89)%,P<0.05],Ki67+骨髓内皮细胞比例增加[图2C,图2D, (5.06±1.10)%比(1.91±0.65)%,P<0.01],表明处于活跃期的细胞增加。


A.CD45-TER119-CD31+圈门后骨髓内皮细胞代表性流式图;B.CLP造模后骨髓内皮细胞比例变化定量分析结果;C.CD45-TER119-CD31+Ki67+圈门后骨髓内皮细胞增殖情况代表性流式图;D.CLP造模后骨髓内皮细胞增殖情况定量分析结果;E.CLP造模24 h后,骨髓内皮细胞功能调节基因mRNA水平变化;F.CLP造模24 h后,骨髓内皮细胞活化相关基因mRNA水平变化。CLP:盲肠结扎穿刺;ET1:内皮素1;NOS:一氧化氮合酶;VEGFA:血管内皮生长因子A;TM:血栓调节蛋白;E-selectin:选择素E;ESM1:内皮细胞特异分子1。
虽然脓毒症介导的骨髓血管结构和内皮细胞功能的变化尚不明确,但是,这些变化可能进一步影响白细胞趋化、免疫细胞功能、凝血功能以及HSC更新等脓毒症状态下机体的一系列病理生理过程。本研究从组织学、细胞以及转录水平阐述了脓毒症早期骨髓血管系统和内皮细胞的变化,发现在脓毒症早期骨髓血管系统的结构发生了重塑、通透性明显增加、内皮细胞增殖活化以及与内皮细胞功能密切相关的基因表达水平发生了显著变化。
研究表明炎症是导致血管重塑的重要原因[18,19,20]。我们发现,脓毒症小鼠骨髓血管系统的结构变化显著,其中以血窦密度增加最为明显,提示脓毒症早期骨髓存在新血管生成,并且这种变化比其他器官发生的更早更显著[5]。炎症因子大量释放是脓毒症病程早期阶段的重要特点[21],脓毒症小鼠骨髓血管重塑与不断升高的炎症因子水平均发生在脓毒症早期阶段,提示炎症因子在脓毒症小鼠骨髓血管重塑中发挥重要作用。脓毒症早期骨髓血管重塑这种适应性变化与脓毒症病程中重要的病理生理改变具有时空一致性,包括脓毒症介导中性粒细胞由骨髓向外周的动员过程、免疫细胞亚群和功能的变化以及HSC增殖与自我更新等过程[22,23]。
本研究发现脓毒症小鼠骨髓血管通透性在造模后显著增加,同时我们也观察到骨髓微循环淤积大量血细胞并伴有血管明显扩张,提示骨髓在脓毒症早期就发生了微循环障碍。血管通透性增加引起血浆蛋白渗出进而导致间质水肿,严重的微循环淤积和间质水肿将损害脏器灌注。脓毒症介导的血管通透性增加主要是由于内皮细胞VE-钙黏蛋白降解和内吞导致细胞间逐渐丧失黏附连接所致[24]。此外,Ince等[25]认为脓毒症诱导血管内皮细胞endothelin 1和NOS2 mRNA的编码以及NOS3的失活,改变了调节肝脏和肾脏血流量至关重要的血管收缩因子和血管舒张因子的平衡,进而可导致血管功能障碍。我们同样观察到NOS2和endothelin-1 mRNA水平上调,NOS3 mRNA水平未发生明显变化。这提示内皮来源的血管调节因子失衡导致脓毒症小鼠骨髓血管的扩张和血液淤积,从而导致骨髓微循环障碍。
脓毒症小鼠骨髓血管重塑在细胞层面的具体表现主要为内皮细胞增殖。大量增殖的内皮细胞与血管周细胞以及基质成分共同构成了脓毒症骨髓新生血管。ANGPT-TIE2信号通路、VEGF-VEGFR2信号通路以及血小板活化是炎症状态下内皮细胞激活的重要途径[18,26,27]。但是在本研究中,小鼠脓毒症早期骨髓血管内皮细胞中的VEGF在转录水平未见明显上调,这提示脓毒症早期骨髓内皮细胞增殖与活化可能另有其他通路,相应的调节因子可能来源于骨髓中除内皮细胞外的其他细胞或非细胞组分,如HSC、间充质干细胞、单核巨噬细胞以及血小板。除数量和增殖状态的改变,骨髓内皮细胞的功能同样受到了脓毒症的影响。E-selectin和ESM1主要在内皮细胞内表达并受炎症因子的调控,是评估内皮细胞活化的指标[28],而TM则在活化内皮细胞的凝血调控中发挥重要作用[29]。相关研究表明脓毒症可以上调E-selectin和ESM1的表达[28,30],同时对TM产生负调节作用[31]。我们发现E-selectin和ESM1 mRNA水平上调,提示骨髓内皮细胞在脓毒症早期高度活化。但是,我们观察到脓毒症早期TM水平升高与文献报道不一致,可能是由于不同器官内皮细胞的异质性、脓毒症的不同阶段以及骨髓内皮细胞受到复杂的调控等有关。
本研究发现,骨髓血管系统结构以及内皮细胞在脓毒症早期发生了较为显著的变化,初步阐述了脓毒症对于骨髓血管微环境的影响,为进一步理解脓毒症的病理生理改变提供了实验基础。
所有作者均声明不存在利益冲突





















