
儿童多种急性心肺疾病可引起急性右心衰竭(ARHF),而右心功能又是多种心肺疾病转归和预后的重要决定因素。儿童ARHF起病急、变化快,临床表现不典型,不及时处理更易引起严重的血流动力学变化和后果。治疗的有效性在于及时识别ARHF,准确评估和监测患儿血流动力学状态,以此为基础结合原发疾病进行个性化合理治疗。
版权归中华医学会所有。
未经授权,不得转载、摘编本刊文章,不得使用本刊的版式设计。
除非特别声明,本刊刊出的所有文章不代表中华医学会和本刊编委会的观点。
急性右心衰竭(acute right-sided heart failure,ARHF)是一种快速进展的综合征,由右心室充盈受损和(或)右心室血流输出减少引起全身淤血为主要特征[1]。ARHF在急性心衰住院患者中占3%~9%,住院病死率达5%~17%[1]。儿童多种急性心肺疾病可引起ARHF,而右心功能又是多种心肺疾病转归和预后的重要决定因素[2]。在重症疾病中,右心功能受累比左心受累更具普遍性,若未及时纠正将会进入自主恶化的恶性循环,引起严重血流动力学变化和后果。而在心力衰竭(简称心衰)患者中,出现右心室功能障碍是病死率升高的独立预测因素[3]。因此,右心功能管理的重要性在成人心衰治疗中逐渐被认知且更加重视[4]。儿童ARHF的病因与成人不同,临床表现不典型,且起病急、变化快,更易出现严重后果。本文主要对儿童ARHF的识别、评估和处理进行简要概述。
右心承接全身外周静脉血的回流,克服肺血管阻力,将全部容量输送至肺循环进行血氧交换,再进一步连接左心和体循环,既是静脉回流的终点,又是肺循环的起点,还与左室以一"墙"之隔相互依赖,心脏的正常泵血有赖于右室与容量、肺循环、左室三者相匹配[5],右心的重要地位可见一斑。右室的前后负荷增加、心肌收缩力下降、心包约束、与左室的相互作用以及心律的改变等都会影响右心的正常功能。
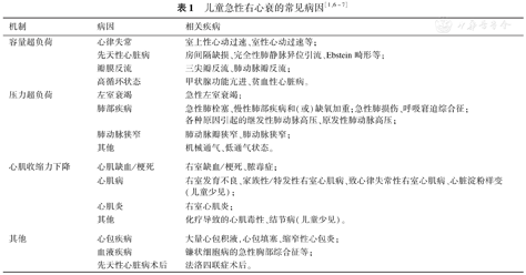
儿童ARHF常见的病因有快速心律失常(如室上性或室性心动过速)、先天性心脏病[增加右心容量负荷和(或)压力负荷的心脏血管结构异常,包括瓣膜病变]、呼吸系统疾病(如严重肺部感染、肺损伤、呼吸窘迫综合征等)、缺氧、各种原因引起的肺动脉高压、大量心包积液、急性肺栓塞、心肌病、心肌炎、继发于左心衰等,见表1[1,6,7]。儿童ARHF可单独存在,也常和左心衰同时存在。
| 机制 | 病因 | 相关疾病 |
|---|---|---|
| 容量超负荷 | 心律失常 | 室上性心动过速、室性心动过速等; |
| 先天性心脏病 | 房间隔缺损、完全性肺静脉异位引流、Ebstein畸形等; | |
| 瓣膜反流 | 三尖瓣反流、肺动脉瓣反流; | |
| 高循环状态 | 甲状腺功能亢进、贫血性心脏病。 | |
| 压力超负荷 | 左室衰竭 | 急性左室衰竭; |
| 肺部疾病 | 急性肺栓塞、慢性肺部疾病和(或)缺氧加重;急性肺损伤、呼吸窘迫综合征;各种原因引起的继发性肺动脉高压、原发性肺动脉高压; | |
| 肺动脉狭窄 | 肺动脉瓣狭窄、肺动脉狭窄; | |
| 其他 | 机械通气、低通气状态。 | |
| 心肌收缩力下降 | 心肌缺血/梗死 | 右室缺血/梗死、脓毒症; |
| 心肌病 | 右室发育不良、家族性/特发性右室心肌病、致心律失常性右室心肌病、心脏淀粉样变(儿童少见); | |
| 心肌炎 | 右室心肌炎; | |
| 其他 | 化疗导致的心肌毒性、结节病(儿童少见)。 | |
| 其他 | 心包疾病 | 大量心包积液,心包填塞、缩窄性心包炎; |
| 血液疾病 | 镰状细胞病的急性胸部综合征等; | |
| 先天性心脏病术后 | 法洛四联症术后。 |
上述病因一旦急性引起右室压力/容量超负荷或心肌收缩力降低就可导致ARHF。右室在正常情况下与高顺应性、低阻力的肺循环相匹配,对异常压力负荷的耐受性明显低于容量负荷,因此,儿童肺血管或肺组织病变等所致的急性右心压力超负荷更易引发ARHF。如果右室后负荷急剧升高,会突然降低右室搏出量,继而引起右室扩张,促进三尖瓣反流,后者又加重右室扩张,伴随扩张后室间隔左移,可驱动对左室充盈的心室相互依赖的影响,使左室舒张末期压力增高,阻碍左室舒张期充盈,导致系统灌注不足。右室充盈压升高还可引起冠状静脉窦淤血、压力升高,减少冠状静脉回流,诱发右室缺血,影响心肌收缩力,同时引起全身静脉淤血(图1)[1,7],出现一系列临床表现,最终导致低血压、休克、全身脏器功能障碍、衰竭等危及生命的严重后果。
右心衰的诊断标准包括:(1)存在可能导致右心衰的病因;(2)存在右心衰的症状和体征;(3)心脏影像学检查显示存在右心结构和(或)功能异常以及心腔内压力增高;如果伴有急性发作的低血压和休克即可诊断为ARHF[8]。ARHF的血流动力学不稳定,必须带着紧迫感和敏锐性对其进行识别和血流动力学状态评估,指导及时的个性化处理。识别和评估的依据包括病史、临床症状、体格检查、实验室指标、超声心动图和有创血流动力学监测等。
主要询问患儿有无可能导致右心衰的既往病史、发病情况、伴随症状,寻找可能存在的引起ARHF发生的病因或诱因的线索。
ARHF主要以急性右房室扩张、限制左室充盈、右室前向血流减少和体循环静脉压升高为特征。临床主要表现为低灌注、体循环淤血和低氧血症,还可出现房性或室性心律失常。急性右心衰的临床表现和检查指标见表2[1,7]。
| 临床表现 | 实验室指标 | 辅助检查 |
|---|---|---|
| (1)低氧血症:气急、呼吸困难、紫绀、经皮氧饱和度降低;(2)体循环淤血:颈静脉怒张,肝颈静脉回流征,皮下水肿,心包积液,肝/脾肿大,腹腔积液,全身水肿(慢性右心衰急性失代偿时);(3)右心功能不全:第三心音,三尖瓣反流的收缩期杂音,肝搏动,伴左心功能不全表现,奇脉;(4)心排血量减少:低血压,心动过速,四肢冷,中枢神经系统异常,少尿。 | 乳酸水平升高;脑利钠肽(BNP)或氨基末端脑利钠肽前体(NT-proBNP)升高;心肌肌钙蛋白I或T升高;肝生化异常(如转氨酶升高,胆红素升高,凝血酶原时间延长);肾功能异常(血尿素氮、肌酐);D-二聚体水平(用于疑似肺栓塞的诊断检查)。 | (1)心电图:电轴右偏,V1导联R/S幅度比>1,ST-T改变、窦性心动过速,室上性/室性心动过速等;(2)X线胸片:肺部病变、胸腔积液等;(3)超声心动图:评估右心室大小、功能和负荷情况,右房容量状态、肺动脉收缩压等;(4)有创血流动力学监测:中心静脉压。 |
低灌注:年长儿或青少年可表现为多汗、精神萎靡、食欲不振、少尿。体检可见紫绀、末梢循环差、低血压和心动过速等[9]。新生儿和婴幼儿ARHF起病急、发展迅速,临床表现常不典型,低灌注可表现为嗜睡或烦躁、气促、多汗、拒食、恶心呕吐、少尿。查体可见四肢末梢凉、皮肤发花、低血压、心动过速和青紫等[10]。由于心室相互依赖导致左心室充盈受损,左心室每搏量减少,最终导致低心输出量和心源性休克。
体循环淤血:年长儿或青少年可见颈静脉怒张、皮下水肿、肝颈静脉回流征阳性。右心收缩力下降时心前区可闻及第三心音和三尖瓣反流的收缩期杂音。当ARHF叠加慢性右心衰时,可出现肝脾肿大、腹腔积液、胸腔积液、心包积液和全身水肿。患儿可诉右上腹不适或疼痛,为肝充血引起肝包膜拉伸所致。婴幼儿的体循环淤血出现最早、最常见的表现是短时间内肝脏肿大。由于颈部短、皮下脂肪多、容量血管床相对较大,婴幼儿常不显示颈静脉怒张,可表现为头皮静脉或手背静脉充盈饱满,眼睑或骶尾部轻度水肿或短期内体重增加[10]。如果存在左向右分流型先天性心脏病,发生ARHF时在心房水平可出现右向左分流,导致全身低氧血症和紫绀[7]。
低氧血症:患儿主要有气急、呼吸困难、紫绀、经皮氧饱和度降低的表现。
目前尚缺乏特异性生物标志物对ARHF进行识别和评估,某些实验室指标的异常取决于ARHF发生的病因。常用的实验室指标有:(1)动脉血气分析:反映气体交换受损、低心排导致的组织灌注不足和乳酸血症;(2)脑利钠肽(BNP)和氨基末端脑利钠肽前体(NT-proBNP):是目前应用最广泛的心衰诊断和评估严重程度的生物标志物。既往的研究显示BNP/NT-proBNP在急性左心衰患者中可升高,近年来有研究表明NT-proBNP同样可用于右心衰的识别及管理,但缺乏特异性[11],需结合临床表现判断。徐楠等[12]研究发现,NT-proBNP与超声心动图用于评价左室功能的常规指标,如左室射血分数、左室舒张末期内径等无显著相关性,却与多个评价右心功能指标、肺动脉收缩压分级和反映左室充盈压的指标有显著相关性,其中与右室整体长轴应变、右室游离壁长轴应变指标的相关性最佳。提示NT-proBNP具有识别和评估ARHF的临床价值;(3)心肌肌钙蛋白T/I(cTnT/I):在ARHF的诊断价值不高,但有研究提示cTnT/I和BNP升高可预示急性肺栓塞患者右心衰和心肌损伤的不良预后[13],同时对肺动脉高压相关右心衰的预后有预测价值[14];(4)D-二聚体:对于肺栓塞引起的ARHF有一定的判断价值。近年来研究显示,多种microRNA在心衰的发病机制中与调控心室重构、心室肥大、细胞凋亡和缺氧等有关。且循环microRNA作为右心衰诊断和预后预测的标志物具有巨大潜力,但还需要进一步研究和评估[15]。
其他器官功能受累的实验室指标:合并肾脏受累时可有血清肌酐和血尿素氮水平的升高[16],肝脏受累可有胆汁淤积的标志物(血清胆红素、γ-谷氨酰转肽酶和碱性磷酸酶升高)和合成功能改变(凝血酶原时间延长)[16,17],胃肠道受累可有血清白蛋白减少和粪便α1-抗胰蛋白酶增加[18]。
ARHF患儿心电图无特异性改变。右房右室增大时,心电图可出现电轴右偏,V1导联R/S幅度比>1,V1导联R波>0.5 mV,Ⅱ、Ⅲ、aVF导联p波幅度>2.5 mm或>1.5 mm,或V1导联呈qR。此外,可出现窦性心动过速、原发或继发的室上性或室性心动过速等心律失常,有助于病因的判断。
有助于识别和判断患儿是否存在肺部疾病而导致ARHF。ARHF有右室明显增大时,X线胸片可见心影增大。存在肺动脉高压时,肺动脉增粗,肺门血管影丰富,周围血管纹理减少,肺动脉远端分支可能出现"剪枝"现象[19]。肺血管再分布、间质斑纹增加和Kerley线是肺静脉高压的征象,随着肺血管阻塞性疾病的进展,这些征象通常会减弱。严重的心衰可合并胸腔积液。
床边超声心动图是快速评估ARHF患儿右房室大小、功能和前后负荷的一线检查手段,还能通过下腔静脉直径和吸气塌陷率评估右房容量状态,通过三尖瓣反流压差定量评估肺动脉收缩压,协助快速确定危险分层、拟定可能的治疗策略。同时,超声心动图还有助于原发性心脏结构异常或瓣膜疾病、暴发性心肌炎、急性肺栓塞、心包填塞、肺动脉高压等引发ARHF的病因判断,并指导必要的紧急病因治疗。
目前常用于评估右室功能的超声心动图指标有:三尖瓣环收缩期位移、右室面积变化率、组织多普勒测量三尖瓣环收缩期速度和右心室心肌做功指数。右室收缩主要限于纵向缩短和收缩期增厚,三尖瓣环收缩期位移是反映右心收缩功能的重要参数(成人正常参考限值≥17 mm)。右室面积变化率<35%和三尖瓣环收缩期速度<10 cm/s可提示右室收缩功能障碍。三维超声心动图正在成为一种潜在的替代方法,能更准确地评估右房室大小和收缩力。右室舒张功能障碍可用组织多普勒测量三尖瓣外侧环舒张早期心肌速度(E)和舒张早期三尖瓣内流率(E′)的比值(E/E′)评估。除了下腔静脉直径和吸气塌陷率外,房间隔向左膨出也表明右室容量超负荷。虽然右室容量超负荷和压力超负荷经常同时发生,但舒张期间隔变平与容量超负荷状态相关,而收缩期变平与压力超负荷更一致[7]。
由于右室几何结构复杂且位于胸骨后,通过二维超声心动图量化右室功能及大小存在局限性[20]。近年来,有学者通过斑点追踪技术获得的应变和应变率来评价心室形态及局部收缩功能[21]。右室应变成像正在成为肺动脉高压评估中越来越受欢迎的工具[22]。但目前缺乏儿童的标准化和规范性数据[23]。
有创血流动力学监测可评估ARHF右室前后负荷、舒张/收缩功能、与容量的匹配、与肺动脉的耦联和与左心的匹配。优先选择最恰当、快速的血流动力学监测方式[4]。
儿童ARHF最常用的有创血流动力学监测为中心静脉压(central venous pressure,CVP)监测。即将导管插至腔静脉接近右心房处监测压力。CVP直接与右房压相关联,如右室生理和解剖均正常,则可反映右心室舒张末期压力。正常情况下,右心主要功能是维持较低的CVP,以保证静脉回流,当存在右心功能不全时,少量的液体可导致CVP明显升高,故通常以CVP作为右室前负荷指标,提示回心血量和右心功能,正常值为6~12 cmH2O(1 cmH2O=0.098 kPa),如超过12 cmH2O,表明容量过多,右心衰或输液量过多[10]。但右心充盈压易受心包腔和胸腔内压力的影响,例如心包填塞和大量胸腔积液均会增加右心室跨壁压,使CVP上升,应注意进行甄别。
ARHF的处理策略见表3[1,7]。处理原则为减轻右心前后负荷、改善右室心肌功能、稳定血流动力学、积极治疗诱因和病因[10]。处理措施包括容量管理、血管活性药物和正性肌力药物的应用、改善右室后负荷、机械循环支持[1,7]。所有处理必须在充分了解患儿血流动力学状态的情况下进行,如果这种状态不明确,应进行有创评估/监测。ARHF的疗效依赖于快速的识别、准确的评估、持续的血流动力学监测、依据血流动力学状态的个性化处理以及多学科专业团队的合作。
| 治疗策略 | 特点 | 注意事项 | |
|---|---|---|---|
| 容量优化 | |||
| 扩容:应用生理盐水或5%~10%葡萄糖液,5~10 mL/(kg·30 min),无改善可重复1次; | 中心静脉压正常、血压降低的失代偿右心衰患儿考虑应用; | 扩容可能使右心室扩张,加重左右心室功能障碍,降低心输出量; | |
| 利尿:呋塞米0.5~2.0 mg/(kg·次),每6~24小时1次;最大剂量6 mg/(kg·d),静脉推注。静脉持续滴注:0.05~0.40 mg/(kg·h);对长期口服利尿药物的患儿,初始剂量至少应与口服剂量相等。 | 建议所有伴有容量超负荷表现的患儿静脉应用袢利尿剂以缓解症状;可间断静推或持续静滴;顽固性水肿和症状缓解不明显者可考虑袢利尿剂联用噻嗪类利尿剂或螺内酯。 | 可能导致肾功能恶化和低血容量。 | |
| 血管活性药物和正性肌力药物 | |||
| 去甲肾上腺素:0.05~0.30 μg/(kg·min),最大剂量为2.0 μg/(kg·min); | 增强右心室收缩力,升高血压,维持冠状动脉灌注梯度; | 血管收缩过度加重组织低灌注; | |
| 多巴酚丁胺:2.5~10.0 μg/(kg·min),持续用药时间不超过3~7 d; | 增强右心室收缩力,降低充盈压; | 如果单用可能加重低血压,尤其是伴随左心衰时;可能加重心律失常; | |
| 米力农:静脉负荷量:25~75 μg/kg,静脉注射时间>10 min;继以0.25~1.00 μg/(kg·min)静脉滴注维持;一般用药时间为7~10 d; | 对右心室有正性肌力作用但不会增加肺血管阻力。在左心衰导致肺动脉高压的患儿中更适用; | ||
| 左西孟旦:静脉负荷量:6~12 μg/kg,静脉注射时间>10 min,继以0.05~0.20 μg/(kg·min)静脉滴注维持24 h;低血压时慎用负荷量。 | 同时具有右心室正性肌力和肺血管扩张作用,可改善右心室-肺动脉脱耦联。 | 可能加重低血压;可能加重心律失常。18岁以下儿童用药的安全性和有效性尚不明确。 | |
| 机械循环支持 | |||
| 体外膜肺氧合/持续体外生命支持 | 短期支持,起效快; | 长期应用(>5~10 d)可出现并发症; | |
| 体外右心室辅助装置 | 适合更长时间应用(数周或数月);必要时可连接氧合器。 | 体外生命支持优先用于严重心源性休克。 | |
是ARHF处理的关键,也是临床难点。一方面,右室容量超负荷可加重右心衰,需要限制补液量和利尿。另一方面,右心功能对前负荷有明显依赖性,血容量不足时需要扩容,但扩容不当会增加右室前负荷。因此,需要在初步检查时确定ARHF患儿的容量状态,仔细判断是否有体循环淤血征象。如果患儿容量状态不确定,或在治疗后有血流动力学不稳或肾功能恶化等情况,需采用中心静脉导管进行CVP监测[24]指导处理。
当患儿伴有容量超负荷且血压正常时,需静脉应用袢利尿剂以缓解症状,可间断静推或持续静滴;顽固性水肿和症状缓解不明显时可考虑袢利尿剂联用噻嗪类利尿剂或螺内酯[25]。当患儿合并CVP升高和静脉淤血、低血压、低心输出量和少尿、急性肾损伤时可能存在对利尿剂治疗无反应性[7]。有明显容量超负荷的低血压患儿,不应使用利尿剂,应使用血管活性药物支持血压,并在严密监测CVP的情况下谨慎补液。
对利尿剂治疗无效的患儿,可能需要持续肾脏替代治疗[24]。虽然超滤可能有助于液体清除,但有研究不支持超滤作为急性心衰的一线治疗,可用于持续容量超负荷且对利尿剂治疗无反应的患儿。
血管活性药物在ARHF的治疗中起重要作用。其目的在于降低右心室后负荷,增加前向血流以及增加右心室灌注,特别是针对ARHF合并血流动力学不稳定的患儿,但需要根据血流动力学评估结果选择药物。常用药物有去甲肾上腺素,可增强右室收缩力,升高血压,维持脑、冠状动脉灌注,并且不增加肺血管阻力[7]。儿茶酚胺类药物,如磷酸二酯酶抑制剂(米力农)、多巴酚丁胺、钙离子增敏剂(左西孟旦)等均可改善右室心肌收缩力的同时减轻肺血管阻力。米力农与多巴酚丁胺相比,更能有效降低肺循环和体循环的阻力,从而显著降低右室和左室舒张末期压力[7],且较少引起心动过速,但有可能引起低血压。联合应用缩血管药物如去甲肾上腺素可防止以上药物引起的低血压。多巴酚丁胺具有半衰期短、起效快等优点,对直接血管扩张作用适度,引起低血压的倾向较低。因此,对左右室后负荷的影响也较小。在极少数情况下,多巴酚丁胺可能引起嗜酸细胞性心肌炎,导致心脏功能的进一步恶化[26]。左西孟旦同时具有右室正性肌力和肺血管扩张作用,可改善右室-肺动脉脱耦联,但可加重低血压和心律失常,收缩压低时不建议使用。儿童用药经验有限,可用于对传统正性肌力药无效的患儿。洋地黄制剂(常用药物为地高辛和西地兰)可用于治疗ARHF合并室上性心动过速或房性心动过速、心房颤动伴快速心室率的患儿[10]。
各种原因引起的儿童缺氧和酸中毒会促进肺血管收缩从而增加右室后负荷,及时给予镇静、氧疗和辅助机械通气可以帮助降低患儿的肺阻力,改善氧合。进一步通过积极治疗各种原发疾病,纠正引起右室后负荷升高的部分可逆因素。同时,通过治疗肺动脉高压及其病因,可减轻右心后负荷,改善患儿右心功能。目前,国内外儿童肺动脉高压诊治的相关研究,可应用于儿童肺动脉高压的特异性肺血管扩张剂包括:钙离子拮抗剂(硝苯地平、地尔硫卓)、前列环素类似物(依前列醇)、磷酸二酯酶抑制剂(西地那非)、内皮素受体拮抗剂(波生坦)和吸入一氧化氮等。
对于一些急危重症引起的ARHF,如暴发性心肌炎、肺栓塞等,在内科治疗无法缓解时应及时采用机械循环支持治疗避免造成不可逆的脏器损伤,例如体外膜肺氧合、右室辅助装置。体外膜肺氧合可快速植入,且花费相对较少,是儿童ARHF常用的非药物治疗方法,因可能出现感染、血栓、四肢低灌注等并发症,一般5~10 d后应考虑是否撤除或换用其他中长期辅助装置[1]。儿童应用右室辅助装置较少,国外鲜有报道。对于顽固性右心衰竭,心脏移植仍是最终选择。
在紧急处理ARHF患儿时,需要尽快找到引起右心衰的病因,积极处理原发病,及时纠正心衰诱因。如继发于肺部疾病或低氧血症患儿,积极治疗肺部病变,尽早予以机械辅助通气及氧疗;肺动脉高压者可应用前列环素类药物、磷酸二酯酶抑制剂、内皮素受体拮抗剂,若因低血压而不能耐受静脉应用前列环素类药物的患儿可吸入一氧化氮或前列环素;肺栓塞者及时予抗凝治疗,血流动力学不稳者予溶栓、介入或外科手术取栓;快速心律失常者可予电复律;左心衰继发ARHF患儿,进一步优化左心衰治疗方案减少肺淤血;心包填塞患儿予心包穿刺引流;存在先天性心脏病或瓣膜病变的患儿,尽早外科手术或内科介入治疗。
儿童ARHF的病因复杂、临床表现不典型、病情变化快,需要根据患儿的原发疾病、临床特征和体格检查快速识别,应用生物标志物、影像学和有创血流动力学监测进行动态评估,在了解患儿血流动力学状态的情况下进行个性化处理。由于儿童ARHF的治疗主要借鉴于成人的治疗经验,实际临床处理中仍有很多局限性,面临较大挑战。期待有多中心、高质量的儿科临床研究来证实其安全性和有效性。
所有作者均声明不存在利益冲突

























