
为了规范和更新慢性乙型肝炎的预防、诊断和抗病毒治疗,实现世界卫生组织提出的"2030年消除病毒性肝炎作为公共卫生危害"目标,中华医学会肝病学分会和感染病学分会于2022年组织国内有关专家,以国内外慢性乙型肝炎病毒感染的基础和临床研究进展为依据,结合我国的实际情况,更新形成了《慢性乙型肝炎防治指南(2022年版)》。以更广泛进行筛查、更积极预防和抗病毒治疗为原则,为慢性乙型肝炎的预防、诊断和治疗提供重要依据。
版权归中华医学会所有。
未经授权,不得转载、摘编本刊文章,不得使用本刊的版式设计。
除非特别声明,本刊刊出的所有文章不代表中华医学会和本刊编委会的观点。
中华医学会感染病学分会和肝病学分会于2005年组织国内有关专家制订了《慢性乙型肝炎防治指南》,并分别于2010年、2015年和2019年[1]进行了更新。近3年来,国内外有关慢性乙型肝炎病毒(Hepatitis B virus,HBV)感染的基础、临床和新药研究都取得了重要进展。根据世界卫生组织(World Health Organization,WHO)提出的"2030年消除病毒性肝炎作为公共卫生危害"的目标,届时慢性乙型肝炎(Chronic hepatitis B, CHB)新发感染率要减少90%、死亡率减少65%、诊断率达到90%和治疗率达到80%[2]。为更好地规范CHB的预防、诊断和治疗,并大幅度提高CHB的诊断率和治疗率(目前我国仅分别为22%和15%[3]),从而减少相关的死亡率,再次更新本指南。
本指南的修改过程遵循国内外权威学术组织制订临床指南的基本程序,主要依据已发表的临床研究证据(诊疗方法的有效性和安全性等),并结合公共卫生(疾病负担和健康危害等)以及卫生经济学(诊疗方法的价格及成本效果比等)等方面的考量。每条推荐意见所依据的证据级别和推荐强度并不完全相同,对于某些缺乏足够临床研究证据和尚未达成共识的问题,不做具体推荐。
本指南旨在帮助临床医师在CHB的预防、诊断和治疗实践中做出合理决策,但并非强制性标准,也不可能包括或解决CHB诊治中的所有问题。因此,临床医师在面对具体患者时,应在充分了解有关本病的最佳临床研究证据、仔细考量患者病情及其意愿的基础上,根据自己的专业知识、临床经验和可利用的医疗资源,制订全面合理的诊疗方案。
本指南中的证据等级分为A、B和C 3个级别,推荐强度分为1和2两个级别,见表1(根据GRADE分级修订)。

推荐意见的证据等级和推荐强度
推荐意见的证据等级和推荐强度
| 级别 | 详细说明 |
|---|---|
| 证据级别 | |
| 高质量(A) | 进一步研究不大可能改变对该评估结果的信心 |
| 中等质量(B) | 进一步研究有可能对该评估结果的信心产生重要影响 |
| 低质量(C) | 进一步研究很有可能影响该评估结果,且该评估结果很可能改变 |
| 推荐强度 | |
| 强推荐(1) | 充分考虑到证据的质量、患者可能的预后及预防、诊断和治疗效果,有较高的成本效益比 |
| 弱推荐(2) | 证据价值参差不齐,推荐意见存在不确定性,或推荐的意见可能会有较差的成本效益比等,更倾向于较低等级的推荐 |
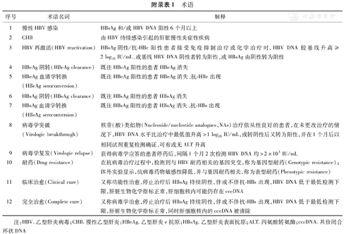
本指南涉及的相关术语,见附录表1。
HBV感染呈世界性流行。据WHO报道,2019年全球一般人群HBsAg流行率为3.8%,约有150万新发HBV感染者,2.96亿慢性感染者,82万人死于HBV感染所致的肝衰竭、肝硬化或肝细胞癌(Hepatocellular carcinoma,HCC)等相关疾病[4]。受到HBV感染发生年龄等因素的影响,不同地区HBV感染的流行强度差异较大。西太平洋地区为中流行区,2019年一般人群HBsAg流行率为5.9%,约有14万新发HBV感染者,1.16亿慢性感染者,47万人死于HBV感染相关并发症[4]。
2014年中国疾病预防控制中心(Center for Disease Control,CDC)调查结果显示,我国1~29岁人群的HBsAg阳性率为2.94%,5岁以下儿童为0.32%[5]。根据Polaris国际流行病学合作组织推算,2016年我国一般人群HBsAg流行率为6.1%,慢性HBV感染者为8 600万例[6]。
HBV经母婴、血液(包括皮肤和黏膜微小创伤)和性接触传播。在我国以母婴传播为主,占新发感染的40%~50%[7],多发生在围生期,通过HBV阳性母亲的血液和/或体液传播。母亲的HBV DNA水平与新生儿感染HBV风险密切相关,母亲HBeAg阳性、HBV DNA水平高者更易发生母婴传播[8]。
成人主要经血液和性接触传播,包括输注未经严格筛查和检测的血液和血制品、不规范的血液净化、不规范的有创操作(如注射、手术及口腔科诊疗操作等)和无防护的性行为等。HBV也可经破损的皮肤或黏膜传播,如职业暴露、修足、文身、扎耳环孔、共用剃须刀和牙具等[9,10]。
HBV不经呼吸道和消化道传播。因此,日常学习、工作或生活接触,如在同一办公室工作(包括共用计算机等)、握手、拥抱、同住一宿舍、同一餐厅用餐和共用厕所等无血液暴露的接触,不会传染HBV。流行病学和实验研究未发现HBV能经吸血昆虫(蚊和臭虫等)传播[10]。
接种乙型肝炎疫苗是预防HBV感染最有效的方法。
乙型肝炎疫苗的接种对象主要是新生儿,其次为婴幼儿、15岁以下未免疫人群和成年高危人群[11]。
乙型肝炎疫苗全程需接种3剂,按照0、1、6个月的程序,即接种第1剂疫苗后,在第1个月和第6个月时注射第2剂和第3剂。接种乙型肝炎疫苗越早越好。新生儿接种部位为上臂外侧三角肌或大腿前外侧中部肌内注射;儿童和成人为上臂三角肌中部肌内注射。
新生儿乙型肝炎疫苗的接种剂量:重组酵母乙型肝炎疫苗每剂次10 μg,不论母亲HBsAg阳性与否[12]。
HBsAg阳性母亲的新生儿,应在出生后12 h内尽早注射乙型肝炎免疫球蛋白(Hepatitis B immunoglobulin,HBIG),并在不同部位接种乙型肝炎疫苗[13]。即使进行主动和被动免疫,仍有约5%~10% HBeAg阳性且HBV DNA高水平母亲所生婴儿发生HBV感染,其危险因素包括母亲HBeAg阳性、HBV DNA高载量、准种特征和HBx基因特征[14,15]。HBeAg阳性母亲或7月龄时低抗-HBs水平的儿童,应在2岁前及时加强免疫注射,而不要等到其抗-HBs阴转再加强免疫注射[16]。
成人乙型肝炎疫苗的接种剂量:对成人建议接种3剂20 μg重组酵母乙型肝炎疫苗或20 μg重组中国仓鼠卵巢(Chinese hamster ovary, CHO)细胞乙型肝炎疫苗。对免疫功能低下或无应答者,应增加疫苗的接种剂量(如60 μg)或剂次;对0、1、6个月程序无应答者可再接种1剂60 μg或3剂20 μg乙型肝炎疫苗,并于完成第2次接种程序后1~2个月时检测血清抗-HBs。如仍无应答,可再接种1剂60 μg重组酵母乙型肝炎疫苗。未感染过HBV的妇女在妊娠期间接种乙型肝炎疫苗是安全的[17]。除按常规程序接种外,加速疫苗接种程序(0、1、2个月程序)已被证明是可行和有效的[9]。
对首次确定的HBsAg阳性者,如符合传染病报告标准的,应按规定向当地CDC报告,并建议对其家庭成员进行血清HBsAg、抗-HBs和抗-HBc检测,对易感者接种乙型肝炎疫苗。
HBV感染者的传染性高低主要取决于血液中HBV DNA水平,与血清丙氨酸转氨酶(Alanine aminotransferase,ALT)、天冬氨酸转氨酶(Aspartate aminotransferase,AST)和胆红素水平无关。
应该在不涉及入托、入学、入职的健康体格检查和医疗活动中,积极检测HBV感染标志物,以达到早期诊断、早期治疗、降低疾病危害的目的。慢性HBV感染者应避免与他人共用牙具、剃须刀、注射器及取血针等,禁止献血、捐献器官和捐献精子等,并定期接受医学随访;其家庭成员或性伴侣应尽早接种乙型肝炎疫苗。
大力推广安全注射(包括取血针和针灸针等针具),并严格遵循医院感染管理中的标准预防原则。服务行业所用的理发、刮脸、修脚、穿刺和文身等器具应严格消毒。若性伴侣为HBsAg阳性者,应接种乙型肝炎疫苗或采用安全套;在性伴侣的健康状况不明时,应使用安全套,以预防HBV和其他血源性或性传播疾病。对HBsAg阳性的孕妇,应尽量避免羊膜腔穿刺,以保证胎盘的完整性,减少新生儿暴露于母血的机会。
推荐意见1:对HBsAg阴性母亲的新生儿,应在出生后12 h内尽早接种10 μg重组酵母乙型肝炎疫苗,在1、6个月时分别接种第2和第3剂乙型肝炎疫苗(A1)。危重症新生儿,如超低体质量儿(<1 000 g)、严重出生缺陷、重度窒息、呼吸窘迫综合征等,应在生命体征平稳后,尽早接种第1剂乙型肝炎疫苗(A1)。
推荐意见2:对HBsAg阳性或不详母亲的新生儿,应在出生后12 h内尽早注射一剂次100 IU HBIG,同时在不同部位接种10 μg重组酵母乙型肝炎疫苗。在1、6个月时分别接种第2和第3剂乙型肝炎疫苗(A1)。建议对HBsAg阳性或不详母亲所生儿童,于接种第3剂乙型肝炎疫苗后1~2个月时进行HBsAg和抗-HBs检测。若HBsAg阴性、抗-HBs<10 mIU/mL,可按0、1、6个月免疫程序再接种3剂乙型肝炎疫苗;若HBsAg阳性,为免疫失败,应定期监测(A1)。
推荐意见3:HBsAg阳性或不详母亲的早产儿、低体质量儿(<2 500 g)也应在出生后12 h内尽早接种HBIG和第1剂乙型肝炎疫苗。早产儿或低体质量儿满1月龄后,再按0、1、6个月程序完成3剂次乙型肝炎疫苗免疫(A1)。
推荐意见4:新生儿在出生12 h内接种了HBIG和乙型肝炎疫苗后,可接受HBsAg阳性母亲的哺乳(B1)。
推荐意见5:对于未接种或未完成全程乙型肝炎疫苗接种的儿童,应及时进行补种。第1剂与第2剂间隔时间应≥28 d,第2剂与第3剂间隔应≥60 d(A1)。
推荐意见6:对3剂免疫程序无应答者,可再接种1剂60 μg或3剂20 μg乙型肝炎疫苗,并于完成第2次接种程序后1~2个月时检测血清抗-HBs,如仍无应答,可再接种1剂60 μg重组酵母乙型肝炎疫苗(A1)。
推荐意见7:意外暴露于HBV者可按照以下方法处理:
(1)在伤口周围轻轻挤压,排出伤口中的血液,再对伤口用等渗盐水冲洗,然后用消毒液处理(A1)。
(2)应立即检测HBsAg、HBV DNA,3~6个月后复查(A1)。
(3)如接种过乙型肝炎疫苗并有应答者,且已知抗-HBs阳性(抗-HBs≥10 mIU/mL)者,可不再注射HBIG或乙型肝炎疫苗。如未接种过乙型肝炎疫苗,或虽接种过乙型肝炎疫苗,但抗-HBs<10 mIU/mL或抗-HBs水平不详者,应立即注射HBIG 200~400 IU,同时在不同部位接种1剂乙型肝炎疫苗(20 μg),于1个月和6个月后分别接种第2剂和第3剂乙型肝炎疫苗(20 μg)(A1)。
推荐意见8:在不涉及入托、入学和入职的健康体格检查或就医时,应进行HBsAg筛查。对一般人群均应进行HBsAg筛查,特别是人类免疫缺陷病毒(Human immunodeficiency virus,HIV)感染者、男男性行为者、静脉药瘾者、HBV感染者的性伴侣和家庭接触者、接受免疫抑制剂或抗肿瘤药物、抗丙型肝炎病毒(Hepatitis C virus,HCV)药物治疗者等,以及孕妇、育龄期和备孕期女性(B1)。
HBV属嗜肝DNA病毒科,其基因组为部分双链环状DNA,编码HBsAg、HBcAg、HBeAg、病毒聚合酶和HBx蛋白。HBV的抵抗力较强,但65 ℃中10 h、煮沸10 min或高压蒸汽均可灭活HBV。环氧乙烷、戊二醛、过氧乙酸和碘伏对HBV也有较好的灭活效果。
HBV通过肝细胞膜上的钠离子-牛磺胆酸-协同转运蛋白(Sodium taurocholate cotransporting polypeptide,NTCP)作为受体进入肝细胞[18]。在细胞核内以负链DNA为模板形成共价闭合环状DNA(Covalently closed circular DNA,cccDNA)。cccDNA难以彻底清除,是导致慢性感染的重要机制之一。以cccDNA为模板转录而成的前基因组RNA(Pregenome RNA,pgRNA)可释放入外周血,血清HBV RNA被认为与肝细胞内cccDNA转录活性有关。HBV可整合至宿主肝细胞基因组中,HBV整合被认为与HBsAg持续表达和HCC发生密切相关[19,20]。
HBV至少有9种(A型至I型)基因型和1种未定基因型(J型)[21]。我国以B基因型和C基因型为主。HBV基因型与疾病进展和干扰素α治疗应答有关。HBV突变率较高,逆转录酶区的突变多与核苷(酸)类似物[Nucleos(t)ide analogues,NAs]耐药有关,前S/S区、基本核心启动子区、前C/C区的部分突变可能与发生急性肝功能衰竭和HCC有关[22]。
HBV感染的自然史主要取决于病毒和宿主相互作用,其中感染HBV时的年龄是影响慢性化的主要因素之一。新生儿及1岁以下婴幼儿的HBV感染慢性化风险为90%[23],而成人HBV感染慢性化风险<5%[24]。
慢性HBV感染自然史的划分主要依据病毒学、生物化学及组织学特征等进行综合考虑。为便于理解,一般将慢性HBV感染划分为4个期[25,26],即HBeAg阳性慢性HBV感染(也称免疫耐受期、慢性HBV携带状态)、HBeAg阳性CHB(也称免疫清除期、免疫活动期)、HBeAg阴性慢性HBV感染(也称非活动期、免疫控制期、非活动性HBsAg携带状态)和HBeAg阴性CHB(也称再活动期),见表2。

慢性HBV感染自然史分期
慢性HBV感染自然史分期
| 项目 | HBeAg阳性慢性HBV感染(免疫耐受期、慢性HBV携带状态) | HBeAg阳性CHB(免疫清除期、免疫活动期) | HBeAg阴性慢性HBV感染(非活动期、免疫控制期、非活动性HBsAg携带状态) | HBeAg阴性CHB (再活动期) |
|---|---|---|---|---|
| HBsAg(IU/mL) | >1×104 | + | <1×103 | + |
| HBeAg | + | + | - | - |
| HBV DNA(IU/mL) | >2×107 | + | - | + |
| ALT | <正常值上限 | 持续或反复升高 | <正常值上限 | 持续或反复升高 |
| 肝脏病理学 | 无明显炎症坏死和纤维化 | 有明显炎症坏死和/或纤维化 | 无或仅有轻度炎症,可有不同程度的纤维化 | 有明显炎症坏死和/或纤维化 |
注:HBV.乙型肝炎病毒;HBsAg.乙型肝炎表面抗原;HBeAg.乙型肝炎e抗原;CHB.慢性乙型肝炎;ALT.丙氨酸转氨酶
但是,以下三点值得注意:一是尽管自然史分期曾采用免疫学概念来描述,但尚缺乏直接的免疫学证据支持和免疫学指标界定,目前所采用的病毒学、生物化学及组织学指标也难以对所有的感染者进行明确分期。二是并非所有的HBV感染者都会序贯出现这4期。例如,青少年或成年时期感染HBV,多无既往所称"免疫耐受期",而直接进入既往所称"免疫清除期";HBeAg阴性CHB可以从HBeAg阳性CHB直接发展而来,而并不一定经过"非活动期"。三是慢性HBV感染的自然史分期名称与临床诊断名称、CHB抗病毒治疗的适应证并不完全一致。
HBeAg阳性CHB患者可出现自发性HBeAg血清学转换,年发生率约为2%~15%。年龄<40岁、ALT升高、HBV基因A型和B型者发生率较高[27]。HBeAg血清学转换后,每年约有0.5%~1.0%发生HBsAg清除。研究显示,HBsAg转阴10年后,约17.8%的患者血清HBV DNA仍为阳性[28]。>50岁、或已有肝硬化、或合并HCV或丁型肝炎病毒(Hepatitis D virus,HDV)感染者,即使HBsAg消失,仍有发生HCC的可能性[29,30]。
未经抗病毒治疗CHB患者的肝硬化年发生率为2%~10%,危险因素包括宿主(年龄较大、男性、发生HBeAg血清学转换时>40岁、ALT持续升高),病毒(HBV DNA>2 000 IU/mL、HBeAg持续阳性、C基因型),合并HCV、HDV或HIV感染,以及合并其他肝损伤因素(如嗜酒或肥胖等)[31,32]。代偿期肝硬化进展为失代偿期的年发生率为3%~5%,失代偿期肝硬化5年生存率为14%~35%[31]。
非肝硬化HBV感染者的HCC年发生率为0.2%~1.0%[31,32,33]。肝硬化患者HCC年发生率为3%~6%。年龄>40岁、男性、肝硬化、有HCC家族史、HBV高水平复制、饮酒、吸烟、合并糖尿病、肥胖及接触黄曲霉毒素等均与HCC高发相关[31,34,35]。
值得注意的是,部分未经治疗的慢性HBV感染者随访1年,按其HBV DNA、ALT水平及组织学均难以明确归于以上4期,在文献中被称为"不确定期"慢性HBV感染者,约占28%~55%[36,37,38]。所谓"不确定期"患者,并不是指他们处于一个独立的期,而是指他们难以被明确分期。主要包括不能明确区分HBeAg阳性慢性HBV感染者与HBeAg阳性CHB患者,以及不能明确区分HBeAg阴性HBV感染者与HBeAg阴性CHB患者。相较于真正的慢性HBeAg阳性感染者(也称免疫耐受期)或HBeAg阴性的HBV感染者(也称非活动期),这部分患者疾病进展风险相对较高,因而可能也需要抗病毒治疗[36]。本次指南修订后,对自然史划分标准更加明确,所谓"不确定期"患者的比例会大幅度减少,更有利于扩大抗病毒治疗人群。
慢性HBV感染的发病机制较为复杂,迄今尚未完全阐明。HBV不直接破坏肝细胞,病毒引起的免疫应答是导致肝细胞损伤及炎症坏死的主要机制,而炎症坏死持续存在或反复出现是慢性HBV感染者进展为肝硬化甚至HCC的重要因素。
非特异性(固有)免疫应答在HBV感染初期发挥重要作用,并启动后续特异性(适应性)免疫应答[39,40]。HBV可依托自身HBeAg、HBx等多种蛋白质成分,干扰多种信号转导途径,从而抑制非特异性免疫应答的强度。CHB患者常表现为外周血中髓样树突状细胞(Myeloid dendritic cell, mDC)和浆样树突状细胞(Plasmacytoid dendritic cell,pDC)频数降低,且mDC成熟障碍,pDC产生干扰素α能力明显降低,从而导致机体直接清除病毒和诱生HBV特异性T淋巴细胞的能力下降,不利于病毒清除[41]。
HBV特异性免疫应答在清除HBV中起主要作用[42]。CD8+细胞毒性T淋巴细胞可诱导受HBV感染的肝细胞凋亡,也可通过分泌干扰素γ抑制肝细胞内的HBV基因表达和复制[43]。慢性感染时,HBV特异性T淋巴细胞易凋亡,增殖能力和产生细胞因子能力均显著降低,从而形成功能耗竭,这可能是导致HBV持续感染的机制之一[44]。目前认为,HBsAg特异性细胞毒性T淋巴细胞数量缺乏和/或功能不足,是导致慢性HBV感染者发生免疫耐受或免疫应答不充分的重要原因[45]。
传统HBV血清学标志物包括HBsAg、抗-HBs、HBeAg、抗-HBe、抗-HBc和抗-HBc IgM。血清HBsAg可由cccDNA转录的mRNA翻译产生,也可由整合入宿主基因组的HBV DNA序列转录翻译而来。HBsAg阳性表示HBV感染。抗-HBs为保护性抗体,其阳性表示具备HBV免疫力,见于乙型肝炎康复期及接种乙型肝炎疫苗者;抗-HBc IgM阳性多见于急性乙型肝炎,而慢性HBV感染急性发作也可呈低水平阳性;抗-HBc总抗体主要是抗-HBc IgG,只要感染过HBV,不论病毒是否被清除,此抗体通常为阳性。
HBsAg定量检测已在临床中被广泛应用,其水平可反映疾病分期与疾病进展风险,也可用于指导重组人干扰素和聚乙二醇干扰素α(Peginterferon-α,Peg-IFN-α)治疗。
(1)HBV DNA定量:主要用于评估HBV感染者病毒复制水平,是抗病毒治疗适应证选择及疗效判断的重要指标。HBV DNA定量采用实时定量聚合酶链反应法(Polymerase chain reaction,PCR),随着检测试剂灵敏度的提高,目前定量下限可达10~20 IU/mL甚至更低。对筛查出的HBsAg阳性者,以及已经开始抗病毒治疗的CHB患者,采用高灵敏的实时定量PCR方法检测HBV DNA,有助于检出低病毒载量的患者,以便尽早开始抗病毒治疗或及时调整治疗方案。
(2)HBV基因分型:目前,可鉴定出至少9种基因型和1种未定型,一些基因型可分数种基因亚型。检测HBV基因型有助于预测干扰素疗效,判断疾病预后[46]。
(3)耐药突变株检测:HBV可以在慢性持续性感染过程中发生自然变异,也可因抗病毒药物治疗诱导而产生病毒变异,均可导致对抗病毒药物敏感性下降[47]。
推荐意见9:对HBsAg阳性者,包括正在接受抗病毒治疗的CHB患者,应尽可能采用高灵敏且检测线性范围大的HBV DNA检测方法(定量下限为10~20 IU/mL)(A1)。
(1)HBV RNA定量:被认为与肝细胞内cccDNA转录活性有关。有研究探讨了其与HBV DNA或乙型肝炎核心相关抗原(Hepatitis B core-related antigen,HBcrAg)联合在预测NAs停药后复发风险的应用;是否可以作为替代指标反映NAs治疗中(病毒学抑制)或HBsAg消失后肝内病毒的转录活性仍有待探索[48,49,50,51,52,53,54]。
(2)HBcrAg:是一种包含HBcAg、HBeAg、p22蛋白质的复合标志物,与肝细胞内cccDNA转录活性有关。有研究探讨了其在区分疾病分期及预测Peg-IFN-α抗病毒疗效、NAs停药后复发和HBsAg消失、HCC发生风险等方面的应用[49,55,56,57,58,59]。
(3)抗-HBc定量:有研究显示,在未经治疗慢性HBV感染的患者中,ALT正常或<80 IU/L者肝组织炎症程度和抗-HBc定量水平呈显著正相关;治疗后抗-HBc定量水平的下降与肝组织炎症程度减轻同步变化[60,61]。抗-HBc定量水平和肝组织纤维化程度正相关[62]。此外,有研究讨论了其在区分疾病分期、预测Peg-IFN-α和NAs抗病毒疗效、停药后复发、预测慢加急性肝衰竭(Acute-on-chronic liver failure,ACLF)临床预后等方面的应用[63,64,65,66,67,68,69]。
(1)ALT和AST:可在一定程度上反映肝细胞损伤程度。对于长期病毒抑制但仍有ALT升高者,应进一步分析其原因。
(2)总胆红素:与胆红素生成、摄取、代谢和排泄有关,升高的主要原因包括肝细胞损伤、肝内外胆管阻塞、胆红素代谢异常和溶血。肝衰竭患者总胆红素可>171 μmol/L,或每日上升>17.1 μmol/L。应注意鉴别其他原因所致胆红素异常,特别是Gilbert综合征引起的非结合胆红素升高和Dubin-Johnson综合征引起的结合胆红素升高。
(3)血清白蛋白:反映肝脏合成功能,肝硬化和肝衰竭患者可有血清白蛋白水平下降。白蛋白水平同时也受到营养状况等因素的影响。此外,还应注意鉴别蛋白丢失所致的白蛋白水平降低,如肾病综合征和蛋白丢失性肠病。
(4)凝血酶原时间(Prothrombin time,PT)、凝血酶原活动度(Prothrombin activity,PTA)及国际标准化比值(International normalized ratio,INR):反映肝脏凝血因子合成功能,对判断疾病进展及预后有重要价值。
(5)血清γ-谷氨酰转移酶(γ-glutamyl transferase,GGT):正常人血清中GGT主要来自肝脏,酒精性肝病、药物性肝病、胆管炎并肝内外胆汁淤积时可显著升高。
(6)血清碱性磷酸酶(Alkaline phosphatase,ALP):缺乏肝脏特异性,胆汁淤积刺激ALP合成,其升高是否为肝源性需参考GGT或ALP同工酶水平升高加以确认。
(7)甲胎蛋白及其异质体L3:是诊断HCC的重要指标。应注意甲胎蛋白升高的幅度、动态变化,以及其与ALT和AST的消长关系,并结合临床表现和肝脏影像学检查结果进行综合分析[70]。
(8)维生素K缺乏或拮抗剂-Ⅱ诱导蛋白(Protein induced by vitamin K absence or antagonist-Ⅱ,PIVKA-Ⅱ):又名脱γ羧基凝血酶原(Des-γ carboxy prothrombin,DCP),是诊断HCC的另一个重要指标,可与甲胎蛋白互为补充[71,72]。
(1)AST和血小板比率指数(Aspartate aminotransferase to platelet ratio index,APRI)评分:APRI是基于慢性HCV感染者数据研发的用于评估HCV相关肝纤维化程度的指标。计算公式:APRI=[AST水平/AST正常值上限(Upper limit of normal,ULN)×100]/血小板计数(×109/L),成人APRI≥2提示存在肝硬化,APRI<1则排除肝硬化。APRI临床较易获取,具有简单、实用等优点,但研究提示,该指数用于评估HBV相关肝纤维化程度的准确性较低[73,74]。APRI结果的动态变化尚不能准确反映CHB患者抗病毒治疗后的肝纤维化逆转以及临床结局[74]。
(2)肝纤维化4因子指数(Fibrosis 4 score,FIB-4):FIB-4是基于慢性HCV感染者数据研发的,用于评估HCV相关肝纤维化程度的指标。计算公式:FIB-4=年龄(岁)×AST(U/L)/[血小板计数(×109/L)×ALT(U/L)1/2],FIB-4≥3.25可诊断肝纤维化和Metavir评分≥F3,FIB-4<1.45排除Metavir评分≥F3[75]。FIB-4同样具有简单、实用等优点,但其动态变化不能准确反映CHB患者抗病毒治疗后的肝纤维化逆转情况以及临床结局[73]。
(3)其他指标:细胞外基质成分如透明质酸、Ⅲ型前胶原肽、Ⅳ型胶原、层黏连蛋白等均可反映肝纤维化发生情况;GGT-血小板比值、红细胞体积分布宽度-血小板比值均由常规检测指标组成[76,77];血清高尔基体蛋白73(Golgi glycoprotein,GP73)联合AST及GGT可反映中、重度肝脏炎症[78]。血清壳多糖酶3样蛋白1(Chitinase 3-like 1,CHI3L1或YKL-40)可预测ALT正常或轻度升高患者的中、重度肝脏纤维化[79,80,81],但以上指标均缺乏可供临床应用的统一诊断界值。
LSM主要包括基于超声技术的瞬时弹性成像(Transient elastography,TE)、点剪切波弹性成像(Point shear wave elastography,p-SWE)和二维剪切波弹性成像(2D shear wave elastography,2D-SWE),以及磁共振弹性成像(Magnetic resonance elastography,MRE)。MRE可更全面地评估肝纤维化程度,但由于其需要特殊人员、设备,价格较高,临床未常规开展。
TE应用最为广泛,能够比较准确地识别进展期肝纤维化和早期肝硬化,但测定值受肝脏炎症坏死、胆汁淤积和重度脂肪变等多种因素影响,TE结果判读需结合患者ALT及胆红素水平等指标。TE用于CHB肝纤维化分期诊断可参考《瞬时弹性成像技术诊断肝纤维化专家共识(2018年更新版)》[82]。
我国多项临床研究表明,CHB患者抗病毒治疗26周TE显著下降,可能是由纤维化逆转和炎症消退的共同作用,TE结果的动态变化能否反映CHB患者抗病毒治疗后的纤维化逆转和临床结局仍需更多研究证实[83,84,85]。此外,抗病毒治疗后TE的诊断界值与治疗前有所不同,目前尚缺乏统一标准。
近年来,TE测定的脾脏硬度值(Spleen stiffness measurements,SSM)被认为可以用来除外(<21 kPa)或诊断(>50 kPa)临床显著门静脉高压[86],还可作为辅助手段进一步识别有高风险食管静脉曲张的患者。有研究发现,在达到病毒学抑制的乙型肝炎肝硬化患者中,LSM<20 kPa、血小板计数>150×109/L且SSM≤46 kPa可除外高风险食管静脉曲张,免去胃镜筛查[87]。
影像学检查的主要目的是监测慢性HBV感染的临床疾病进展,包括了解有无肝硬化及门静脉高压征象,发现占位性病变并鉴别其性质,通过动态监测及时发现和诊断HCC[88,89]。
腹部超声检查的特点是无创、价廉、实时显像,便于反复进行,为最常用的肝脏影像学检查方法。可以观察肝脏和脾脏的大小、外形、实质回声,并能测定门静脉、脾静脉和肝静脉内径及血流情况,以及有无腹水及其严重程度,从而判断有无肝硬化及门静脉高压;能有效发现肝内占位性病变,对于监测和发现早期HCC至关重要。超声造影能更好地鉴别占位病变的性质。其局限性是图像质量和检查结果易受设备性能、患者胃肠道内气体和操作者技术水平等因素影响。
CT主要用于观察肝脏形态,了解有无肝硬化,发现占位性病变并鉴别其性质;动态增强多期CT扫描对HCC的诊断具有较高的灵敏度和特异度。
MRI无放射性辐射,组织分辨率高,多方位、多序列成像,是非常有效的肝脏影像学检查。一般认为,动态增强多期MRI扫描及肝脏细胞特异性增强剂显像对鉴别良、恶性肝内占位性病变的能力优于增强CT。
慢性HBV感染者肝组织检查的主要目的是评价肝脏炎症坏死及纤维化程度,明确有无肝硬化并排除其他肝脏疾病,从而为确定诊断、判断预后、启动治疗和监测疗效提供客观依据。CHB的主要病理学特点是肝脏汇管区及其周围不同程度的炎症坏死和纤维化。
汇管区浸润的炎症细胞以淋巴细胞为主,也可有少数浆细胞和巨噬细胞等;炎症细胞聚集常引起界板破坏而形成界面炎(旧称碎屑样坏死)。小叶内有肝细胞变性、坏死(点灶状、桥接、融合性坏死)和凋亡,可见磨玻璃样肝细胞及凋亡小体,且随炎症病变活动而愈加显著。
慢性肝脏炎症坏死可引起弥漫性细胞外基质的过度沉积即纤维化,表现为不同程度的汇管区纤维性扩大、纤维间隔形成,Masson染色及网状纤维染色有助于判断肝纤维化程度及肝小叶结构紊乱。在肝纤维化的基础上,出现肝细胞结节性再生(假小叶结构),伴不同程度血管改建,即肝硬化形成。免疫组织化学染色可检测肝组织内HBsAg和HBcAg的表达;核酸原位杂交法或PCR法可检测组织内HBV DNA或cccDNA。
对于慢性HBV感染者的肝组织炎症坏死分级和纤维化分期,国际上常采用基于Knodell、Scheuer评分系统基础上细化的Metavir或Ishak评分系统[90,91,92,93],见附录表2和附录表3。其中≥F2为显著(Significant)肝纤维化,≥F3为进展期(Advanced)肝纤维化;我国沿用的评分系统为慢性肝炎分级(G 0~4)、分期(S 0~4)系统[94]。Laennec肝硬化分期根据再生结节大小和纤维间隔宽度及疏密情况,将肝硬化(Metavir F4)细分为4A、4B和4C三期[95]。
用计算机图像分析可以测定肝组织胶原染色切片的胶原面积比(Collagen proportional area,CPA)。基于双光子二次谐波技术的纤维化定量技术(qFibrosis)可以在未经染色的肝组织切片中对胶原面积及其形态特征进行自动化定量分析[96]。我国学者提出的肝纤维化P-I-R分类,将Ishak F3期以上肝纤维化分为进展为主型(P)、中间型(I)和逆转为主型(R),有助于判断肝纤维化的组织学变化趋势[97]。
患者多处于免疫耐受期,年龄较轻,HBV DNA定量水平(通常>2×107 IU/mL)较高,血清HBsAg水平(通常>1×104 IU/mL)较高、HBeAg阳性,但血清ALT和AST持续正常(1年内连续随访3次,每次至少间隔3个月),肝脏组织病理学检查无明显炎症坏死或纤维化。在未行组织病理学检查的情况下,应结合年龄、病毒水平、HBsAg水平、肝纤维化无创检查和影像学检查等综合判定。
患者血清HBsAg阳性、HBeAg阳性、HBV DNA阳性,伴有ALT持续或反复异常或肝组织学检查有明显炎症坏死,或肝组织学/无创指标提示有明显纤维化(≥F2)。
患者血清HBsAg阳性、HBeAg阴性、抗-HBe阳性,HBV DNA阴性(未检出),HBsAg<1 000 IU/mL,ALT和AST持续正常(1年内连续随访3次以上,每次至少间隔3个月);影像学检查无肝硬化征象,肝组织学检查显示组织活动指数(Histological activity index,HAI)评分<4或根据其他半定量计分系统判定病变轻微。
患者血清HBsAg阳性、HBeAg持续阴性,多同时伴有抗-HBe阳性,HBV DNA阳性,伴有ALT持续或反复异常或肝组织学检查有明显炎症坏死,或肝组织学/无创指标提示有明显纤维化(≥F2)。
患者血清HBsAg阴性,但血清和/或肝组织中HBV DNA阳性。在OBI患者中,80%可有血清抗-HBs、抗-HBe和/或抗-HBc阳性,称为血清阳性OBI;但有1%~20%的OBI患者所有HBV血清学标志物均为阴性,故称为血清阴性OBI。
乙型肝炎肝硬化的诊断应符合下列(1)和(2)(病理学诊断),或(1)和(3)(临床诊断)。
(1)目前HBsAg阳性,或HBsAg阴性、抗-HBc阳性且有明确的慢性HBV感染史(既往HBsAg阳性>6个月),并除外其他病因者。
(2)肝脏活组织检查病理学符合肝硬化表现者。
(3)符合以下5项中的2项及以上,并除外非肝硬化性门静脉高压者:
(a)影像学检查显示肝硬化和/或门静脉高压征象;
(b)内镜检查显示食管胃静脉曲张;
(c)LSM符合肝硬化(ALT<1×ULN时,LSM≥12.0 kPa;1×ULN<ALT<5×ULN时,LSM≥17.0 kPa)[82];
(d)血液生物化学检查显示白蛋白水平降低(<35 g/L)和/或PT延长(较对照延长>3 s);
(e)血常规检查显示血小板计数<100×109/L等。
临床上常根据是否曾出现腹水、食管胃底静脉曲张破裂出血和肝性脑病等严重并发症,将肝硬化分为代偿期及失代偿期。
(1)代偿期肝硬化:病理学或临床诊断为肝硬化,但从未出现腹水、食管胃底静脉曲张破裂出血或肝性脑病等严重并发症者,可诊断为代偿期肝硬化;其肝功能多为Child-Pugh A级。
(2)失代偿期肝硬化:肝硬化患者一旦出现腹水、食管胃底曲张静脉破裂出血或肝性脑病等严重并发症,即诊断为失代偿期肝硬化[98];其肝功能多属于Child-Pugh B级或C级。
为更准确地预测肝硬化患者的疾病进展、死亡风险或治疗效果,有学者建议将肝硬化分为5期[99],其中1~2期为代偿期肝硬化,3~5期为失代偿期肝硬化。1期:无静脉曲张、无腹水;2期:有静脉曲张,无出血或腹水;3期:有腹水,无出血,伴或不伴静脉曲张;4期:有出血,伴或不伴腹水;5期:出现脓毒症。
最大限度地长期抑制HBV复制,减轻肝细胞炎症坏死及肝脏纤维组织增生,延缓和减少肝功能衰竭、肝硬化失代偿、HCC和其他并发症的发生,改善患者生活质量,延长其生存时间。对于部分适合条件的患者,应追求临床治愈(又称功能性治愈)[1,9,102]。
依据血清HBV DNA(推荐使用高灵敏度检测技术)、ALT水平和肝脏疾病严重程度,同时结合年龄、家族史和伴随疾病等因素,综合评估患者疾病进展风险,决定是否需启动抗病毒治疗[103],见图1。


注:HBV.乙型肝炎病毒;HBsAg.乙型肝炎表面抗原;HCC.肝细胞癌;DAA.直接抗病毒药物;NAs.核苷(酸)类似物;ALT.丙氨酸转氨酶;ULN.正常值上限;Peg-IFN-α.聚乙二醇干扰素α;a.HBV相关的肝外表现:肾小球肾炎、血管炎等;b.排除ALT升高的其他原因:其他病原体感染、药物或毒物服用史、乙醇服用史、脂肪代谢紊乱、自身免疫紊乱、肝脏淤血或血管性疾病、遗传代谢性肝损伤、全身性系统性疾病等;c.NAs.恩替卡韦、富马酸替诺福韦酯、富马酸丙酚替诺福韦或艾米替诺福韦;d.NAs.恩替卡韦、富马酸替诺福韦酯或富马酸丙酚替诺福韦
既往多以ALT ULN的倍数作为启动抗病毒治疗的ALT治疗阈值。多项研究结果显示,即使在ALT<ULN的患者中,ALT水平仍与肝脏病理学显著炎症坏死(≥G2)和纤维化(≥F2)相关[104,105],且与肝硬化失代偿事件(腹水、肝性脑病等)和HCC的发生相关[106,107]。值得注意的是,由于种族、研究人群(对饮酒、体质量、糖尿病等影响ALT水平因素的控制等)、研究方法(横断面研究或队列研究)、ALT测定方法等诸多差异,各研究推荐的ALT ULN不尽相同,目前仍较难达成共识。本指南从扩大治疗、提高治疗覆盖率的角度出发,建议降低ALT治疗阈值,以进一步减少相关的肝脏炎症、纤维化、肝硬化、HCC及肝病相关死亡。国际多部指南将ALT治疗阈值定为男性30 U/L、女性19 U/L[107,108,109],但该ALT治疗阈值是否适用于中国CHB患者尚待进一步证实。
应强化对有疾病进展风险患者的抗病毒治疗。近期较多研究和已发布的国外指南中均指出,有HBV相关肝硬化或HCC家族史、年龄>30岁,分别是疾病进展与HCC发生的两个独立危险因素[9,110,111,112,113,114]。在一项大型CHB患者的队列研究中,有家族史的非肝硬化患者发生HCC的比值比(Odds ratio,OR)为32.9倍[115]。一项基于疾病负担数据库的中国研究提示,年龄>30岁人群发生HCC和HCC相关死亡的风险明显升高[116]。
应强化对肝硬化患者的抗病毒治疗。有研究提示,即使是HBV DNA阴性的代偿期肝硬化患者,如果不抗病毒治疗,HCC累积发生率显著高于接受抗病毒治疗的其他患者[117]。国际多部指南和共识也因这些患者存在较高疾病进展风险而建议积极抗病毒治疗[110,118,119]。因此,只要发现存在乙型肝炎肝硬化的客观依据,无论代偿期和失代偿期,无论ALT和HBV DNA水平及HBeAg状态,均可考虑抗病毒治疗,但同时应注意寻找并治疗肝硬化的其他病因。
推荐意见10:对于血清HBV DNA阳性,ALT持续异常(>ULN),且排除其他原因所致者,建议抗病毒治疗(B1)。
推荐意见11:对于血清HBV DNA阳性者,无论ALT水平高低,只要符合下列情况之一,建议抗病毒治疗:(1)有乙型肝炎肝硬化家族史或HCC家族史(B1);(2)年龄>30岁(B1);(3)无创指标或肝组织学检查,提示肝脏存在明显炎症(G≥2)或纤维化(F≥2)(B1);(4)HBV相关肝外表现(如HBV相关性肾小球肾炎等)(B1)。
推荐意见12:临床确诊为代偿期和失代偿期乙型肝炎肝硬化患者,无论其ALT和HBV DNA水平及HBeAg阳性与否,均建议抗病毒治疗。同时应注意寻找并治疗肝硬化的其他病因(如酒精、肥胖、糖尿病、自身免疫或遗传代谢性肝病等)(B1)。
(1)恩替卡韦(Entecavir,ETV):ETV可强效抑制病毒复制、改善肝脏炎症,长期治疗可改善肝硬化患者组织学病变,显著降低肝硬化并发症和HCC的发生率,降低肝脏相关和全因病死率[116,120,121]。在初治CHB患者中,ETV 5年累积耐药发生率为1.2%[122]。ETV安全性较好,在随访10年的全球多中心队列研究中,仅0.2%应用ETV的患者出现严重不良反应[120]。
(2)富马酸替诺福韦酯(Tenofovir disoproxil fumarate,TDF):TDF可强效抑制病毒复制,长期治疗显著改善肝脏组织学,降低HCC发生率[123,124,125]。TDF耐药率极低,在临床研究中8年累积耐药发生率为0。TDF安全性较好,在临床试验中不良反应低。但观察性研究提示,使用TDF的患者,尤其对高龄或绝经期患者,有新发或加重肾功能损伤及骨质疏松的风险[124]。在拉米夫定耐药、阿德福韦酯(Adefovir dipivoxil,ADV)耐药、ETV耐药或多药耐药患者中,TDF的病毒学应答率仍高达70%~98%,且随着治疗时间的延长,病毒学应答率逐渐升高[126,127]。
来自韩国和中国香港地区的两项队列研究显示,长期应用TDF治疗CHB在降低HCC风险方面优于ETV[128,129]。但国内外其他大型队列研究却显示,TDF与ETV降低HCC发生风险的效果相似[130,131,132,133]。基于以上研究的多个荟萃分析也未能得出一致的明确结论,而研究间地域、既往NAs用药史、基线时疾病分期的差异,以及不同用药组间队列建立年代和随访时间长短的差异,可能都是影响荟萃分析结果和结论的混杂因素[134,135]。
(3)富马酸丙酚替诺福韦(Tenofovir alafenamide fumarate,TAF):TAF可强效抑制病毒复制,长期应用TAF治疗的疗效与TDF相比:病毒学应答率相似,生物化学应答率更优[136,137,138]。TAF安全性较好,在骨代谢和肾脏安全性方面优于TDF,但可能有影响脂质代谢的风险[137]。TAF可在ETV部分病毒学应答的患者中应用[139,140],我国一项前瞻性研究显示,换用TAF治疗24周后完全病毒学应答率和ALT复常率较继续ETV治疗显著升高[139]。
(4)艾米替诺福韦(Tenofovir amibufenamide, TMF):TMF肝细胞靶向性较高,Ⅲ期临床试验显示,经96周治疗后,TMF的病毒学应答率与TDF相似,ALT复常率略优于TDF(分别为74.4%与64.9%,P=0.002)。TMF安全性较好,治疗96周后脊柱、髋关节和股骨颈密度下降值明显低于TDF,肾小球滤过率下降幅度明显小于TDF。TMF治疗48周后血脂异常发生率高于TDF(分别为11.4%与3.0%,P<0.001),但96周持续治疗显示血脂在48周已趋于稳定[141,142]。
(1)初始治疗患者:首选强效低耐药药物。
(2)治疗中患者:定期检测HBV DNA定量,以便及时发现病毒学突破、低病毒血症及应答不佳者,并尽早给予挽救治疗,见附录表4。NAs耐药者改用Peg-IFN-α联合治疗的应答率较低。
我国已批准Peg-IFN-α和干扰素α用于CHB治疗。
(1)Peg-IFN-α单药治疗:对于初治CHB患者,Peg-IFN-α治疗可使部分患者获得病毒学应答(HBeAg阳性、阴性患者均<50%)和HBsAg清除(治疗3年后HBsAg清除率达8.7%~11.0%)。治疗前HBV DNA<2×108 IU/mL、ALT高水平(2~10×ULN)或肝组织炎症坏死G2及以上、A或B基因型、基线低HBsAg水平(<25 000 IU/mL)[102]、基线抗-HBc定量高水平[65],提示干扰素疗效较好。
(2) Peg-IFN-α与NAs联合治疗:对NAs经治CHB患者中符合条件的优势人群,联合Peg-IFN-α可使部分患者获得临床治愈[146,147,148,149,150]。多项研究显示,干扰素治疗前HBsAg低水平(<1 500 IU/mL)且HBeAg阴性的优势患者接受序贯Peg-IFN-α治疗更有可能实现临床治愈[147,148,149]。治疗早期病毒学应答情况(治疗24周时HBsAg<200 IU/mL或下降>1 log10 IU/mL)可以帮助预测联合治疗48~96周后可能获益的患者[102,150,151]。治疗结束时低水平HBcrAg和高水平抗-HBs可预测Peg-IFN-α停药后能获得持久的临床治愈[152]。
(3)Peg-IFN-α可能降低HBV相关HCC发生率:有研究显示,应用Peg-IFN-α治疗可降低CHB患者长期随访中HCC的发生率[102,146,153],但仍需进一步证实。
Peg-IFN-α的主要不良反应包括:(1)流感样症候群:发热、头痛、肌痛和乏力等,可在注射干扰素α前或用药时服用非甾体抗炎药。(2)骨髓抑制:中性粒细胞计数≤0.75×109/L和/或血小板计数<50×109/L,应降低干扰素剂量;1~2周后复查,如恢复则增加至原量。中性粒细胞计数≤0.5×109/L和/或血小板计数<25×109/L,则应暂停使用干扰素。对中性粒细胞计数明显降低者,可试用粒细胞集落刺激因子或粒细胞巨噬细胞集落刺激因子治疗。(3)其他:自身免疫病(出现自身抗体、少数出现甲状腺疾病、糖尿病、血小板计数减少、银屑病、白斑病、类风湿关节炎、系统性红斑狼疮样综合征等),精神异常(抑郁、妄想、重度焦虑等),及其他少见不良反应(视网膜病变、间质性肺炎、听力下降、肾脏损伤、心血管并发症等),应立刻停止干扰素治疗,必要时至专科进一步诊治。
Peg-IFN-α治疗的禁忌证包括:(1)绝对禁忌证:妊娠或短期内有妊娠计划、精神病史(具有精神分裂症或严重抑郁症等病史)、未能控制的癫痫、失代偿期肝硬化、未控制的自身免疫病,及严重感染、视网膜疾病、心力衰竭、慢性阻塞性肺病等基础疾病。(2)相对禁忌证:甲状腺疾病,既往抑郁症史,未控制的糖尿病、高血压、心脏病。
推荐意见13:HBeAg阳性CHB患者首选NAs(ETV、TDF、TAF或TMF)治疗(A1)。大多数患者需要长期用药,最好至HBsAg消失再停药。如因各种原因希望停药,治疗1年HBV DNA低于检测下限、ALT复常和HBeAg血清学转换,再巩固治疗至少3年(每隔6个月复查1次)仍保持不变,且HBsAg<100 IU/mL,可尝试停药,但应严密监测,延长疗程可减少复发(B2)。
推荐意见14:HBeAg阳性CHB患者也可采用Peg-IFN-α治疗。治疗24周时,若HBV DNA下降<2 log10 IU/mL且HBsAg定量仍>2×104 IU/mL,建议停用Peg-IFN-α治疗,改为NAs治疗(A1)。Peg-IFN-α有效患者疗程为48周,可以根据病情需要延长疗程,但不宜超过96周(B1)。
推荐意见15:HBeAg阴性CHB患者首选NAs(ETV、TDF、TAF或TMF)治疗(A1)。建议HBsAg消失和/或出现抗-HBs,且HBV DNA检测不到,巩固治疗6个月仍检测不到者,可停药随访(B1)。
推荐意见16:HBeAg阴性CHB患者也可采用Peg-IFN-α治疗。治疗12周时,若HBV DNA下降<2 log10 IU/mL,或HBsAg定量下降<1 log10 IU/mL,建议停用Peg-IFN-α治疗,改为NAs治疗(B1)。有效者疗程为48周,可以根据病情需要延长疗程,但不宜超过96周(B1)。
推荐意见17:在一些符合条件的患者中,如:NAs治疗后HBV DNA定量<检测下限、HBeAg阴转,且HBsAg<1 500 IU/mL时,结合患者意愿可考虑加用Peg-IFN-α治疗,以追求临床治愈。治疗24周后,若HBsAg<200 IU/mL或下降>1 log10 IU/mL,建议继续NAs联合Peg-IFN-α治疗至48~96周;治疗24周后,若HBsAg仍≥200 IU/mL,可考虑停用Peg-IFN-α,继续NAs治疗(B2)。
推荐意见18:代偿期乙型肝炎肝硬化患者,推荐采用ETV、TDF、TAF进行长期抗病毒治疗;如果采用Peg-IFN-α治疗,需密切监测相关不良反应(A1)。
推荐意见19:失代偿期乙型肝炎肝硬化患者,推荐采用ETV或TDF长期治疗,禁用Peg-IFN-α治疗(A1),若必要可以应用TAF治疗(B1)。
抗HBV治疗可降低CHB相关并发症的发生率,降低HBV相关HCC的发生率,提高患者生存率,是慢性HBV感染者最重要的治疗措施。此外,还有抗炎、抗氧化、保肝、抗纤维化、调节免疫等治疗。
HBV感染后导致肝细胞炎症坏死是疾病进展的重要病理生理过程。甘草酸制剂、水飞蓟素制剂、多不饱和卵磷脂制剂和双环醇等具有抗炎、抗氧化和保护肝细胞等作用,有望减轻肝脏炎症损伤。对肝组织炎症明显或ALT水平明显升高的患者,可以酌情使用,但不宜多种联合。
建议每6~12个月进行血常规、生物化学、病毒学和LSM等检查,必要时进行肝活组织检查。每6个月检测甲胎蛋白及腹部超声筛查HCC。若符合抗病毒治疗指征,及时启动治疗。
抗病毒治疗过程中的定期监测是为了监测抗病毒治疗的疗效、用药依从性、耐药情况和不良反应,以及HCC发生。
14.2.1 治疗前相关指标基线检测 (1)生物化学指标:ALT、AST、胆红素、白蛋白等;(2)病毒学和血清学标志物:HBV DNA定量、HBsAg、HBeAg、抗-HBe;(3)根据病情需要,检测血常规、血肌酐水平、血磷水平、肾小管功能指标等;(4)肝脏无创纤维化检测,如LSM;(5)当ETV和TDF用于肌酐清除率<50 mL/min患者时均需调整剂量;TAF用于肌酐清除率<15 mL/min且未接受透析的患者时尚无推荐剂量;其余情况均无需调整剂量。
14.2.2 密切关注患者治疗依从性问题 包括用药剂量、使用方法、是否有漏用药物或自行停药等情况,确保患者已经了解随意停药可能导致的风险,提高患者依从性。
14.2.3 NAs类药物 血常规检查、肝脏生物化学指标、HBV DNA定量和乙型肝炎血清病毒学标志物、LSM等,每3~6个月检测1次;腹部超声检查和甲胎蛋白检测等,无肝硬化者每6个月1次,肝硬化者每3个月1次,必要时做增强CT或增强MRI以早期发现HCC。应用可能影响肾功能或骨代谢的药物者,每6~12个月检测1次血磷水平、肾功能指标,有条件者可监测肾小管早期损伤指标。
14.2.4 应用Peg-IFN-α的患者 治疗第一个月血常规检查每1~2周1次,稳定后血常规、肝脏生物化学指标检查每个月1次;甲状腺功能指标和血糖、HBV DNA、HBsAg、HBeAg和抗-HBe检测每3个月1次;LSM每6个月1次;腹部超声检查和甲胎蛋白检测等,无肝硬化者每6个月1次,肝硬化者每3个月1次,必要时做增强CT或增强MRI以早期发现HCC。
14.2.5 少见或罕见不良反应的预防和处理 NAs总体安全性和耐受性良好,但在临床应用中仍有少见、罕见严重不良反应的发生,如肾功能不全(尤其是服用TDF、ADV)、低磷性骨病(尤其是服用TDF、ADV)、肌炎/横纹肌溶解、乳酸酸中毒等(尤其是服用ETV)。用药前应仔细询问相关病史,以降低风险。对治疗中出现血肌酐、肌酸激酶或乳酸脱氢酶水平明显升高,并伴相应临床表现的患者,应密切观察。一旦确诊为上述不良反应者,及时停药并换用其他药物,同时积极给予相应治疗。
14.2.6 如果在治疗过程中出现HBV DNA定量较治疗中最低值升高>1 log10 IU/mL,复查确认并排除依从性问题后,需及时给予挽救治疗,并进行耐药检测。
治疗结束后对停药患者进行密切随访的目的:评估抗病毒治疗的长期疗效,监测疾病进展以及HCC的发生。因此,不论患者在抗病毒治疗过程中是否获得应答,在停药后前3个月内应每月检测1次肝脏生物化学指标、乙型肝炎血清病毒学标志物和HBV DNA定量;之后每3个月检测1次,1年后每6个月检测1次。无肝硬化的患者需每6个月行1次腹部超声检查和甲胎蛋白检测等;肝硬化患者需每3个月检测1次,必要时做增强CT或增强MRI以早期发现HCC。
慢性HBV感染是我国HCC的最主要病因,定期筛查和监测有助于提高HCC早诊率,降低病死率[158]。为准确识别HCC高风险患者,现有多个HCC风险评估模型发表。其中我国学者研发的aMAP评分(age-Male-ALBI- Platelets score),可便捷、准确地将慢性HBV感染者分为HCC低、中、高风险组,HCC年发生率分别为0~0.2%、0.4%~1.0%和1.6%~4.0% [159]。所有慢性HBV感染者(不论是否正在接受治疗)均应每6个月通过甲胎蛋白和腹部超声检查以进行HCC筛查;对于高风险人群,建议应至少每3~6个月筛查1次,必要时行增强CT或增强MRI。
尽管强效低耐药口服抗病毒治疗能使HBV复制受到强力抑制,但部分患者仍存在应答不佳及低病毒血症。接受ETV、TDF、TAF或TMF且依从性好的CHB患者,治疗48周及以上,若HBV DNA>2 000 IU/mL者定义为应答不佳,若仍可检测到HBV DNA,但<2 000 IU/mL者定义为低病毒血症[160]。
国内外多项研究结果提示,抗病毒治疗后低病毒血症与CHB肝纤维化进展、发生失代偿期肝硬化及HCC风险,以及长期生存率降低密切相关[161,162,163]。
推荐意见20:CHB患者应用ETV、TDF、TAF或TMF治疗48周,HBV DNA可检出者(HBV DNA>20 IU/mL),排除依从性和检测误差后,可调整NAs治疗(应用ETV者换用TDF或TAF,应用TDF或TAF者换用ETV,或两种药物联合使用)(B1)。也可以联合Peg-IFN-α治疗(B1)。
推荐意见21:乙型肝炎肝硬化患者应用ETV、TDF或TAF治疗24周,若HBV DNA仍可检出(HBV DNA>20 IU/mL),排除依从性和检测误差后,建议调整NAs治疗(应用ETV者换用TDF或TAF,应用TDF或TAF者换用ETV,或两种药物联合使用)(C2)。
慢性HBV感染者接受化学治疗、靶向药物及免疫抑制剂治疗有可能导致HBV再激活,重者可发生肝衰竭。HBsAg阳性患者HBV再激活风险为HBsAg阴性患者的5~8倍[164]。
抗-HBs血清水平与HBV再激活有关,抗-HBs阳性和阴性患者HBV再激活风险分别为5%和14%[165]。预防性抗病毒治疗可以明显降低HBV再激活发生率[164]。
所有接受化学治疗、靶向药物及免疫抑制剂治疗的患者,起始治疗前应常规筛查HBsAg、抗-HBs及抗-HBc;HBsAg阳性和/或抗-HBc阳性患者,应进一步检测HBV DNA。HBsAg和/或HBV DNA阳性者应在开始接受化学治疗、靶向药物及免疫抑制剂前应用NAs抗病毒治疗至少1周以上,急需治疗者可同时应用NAs抗病毒治疗[166]。如果HBV DNA阴性,可每1~3个月监测HBV DNA、HBsAg和ALT水平,一旦HBV DNA或HBsAg转为阳性,应立即启动抗病毒治疗。接受B淋巴细胞单克隆抗体、进行造血干细胞移植或伴进展期肝纤维化/肝硬化的HBsAg阴性、抗-HBc阳性患者,也应预防性抗病毒治疗。
抗病毒治疗药物建议选用ETV、TDF或TAF[141,167,168],其疗程、随访监测和停药原则与普通CHB或肝硬化患者相同。对于慢性HBV携带状态和非活动性HBsAg携带状态,或HBsAg阴性、抗-HBc阳性且采用NAs预防治疗者,在化学治疗、靶向药物及免疫抑制剂治疗结束后,应继续抗病毒治疗6~12个月。对于应用B淋巴细胞单克隆抗体或进行造血干细胞移植患者,前述治疗结束至少18个月后方可考虑停用NAs。NAs停用后有可能会出现HBV复制反弹,甚至病情恶化,应随访12个月,其间每1~3个月监测HBV DNA及肝脏生物化学指标[169,170]。
推荐意见22:所有接受化学治疗、靶向药物及免疫抑制剂治疗的患者,开始治疗前均应常规筛查HBsAg、抗-HBc和/或HBV DNA(A1)。对于HBsAg和/或HBV DNA阳性者,在开始化学治疗、靶向药物及免疫抑制剂治疗前至少1周、特殊情况可同时应用ETV、TDF或TAF抗病毒治疗(A1)。对于HBsAg阴性、抗-HBc阳性患者,若使用B淋巴细胞单克隆抗体或进行造血干细胞移植,或伴进展期肝纤维化/肝硬化,建议应用ETV、TDF或TAF抗病毒治疗(B1)。
育龄期及备孕期女性均应筛查HBsAg,对于HBsAg阳性者需要检测HBV DNA[171]。对于妊娠期间首次诊断CHB的患者,其治疗适应证同普通CHB患者,可使用TDF抗病毒治疗。妊娠前或妊娠期间开始服用抗病毒药物的CHB孕产妇,产后应继续抗病毒治疗,并根据病毒学应答情况,决定是继续原治疗方案,还是换用其他NAs或Peg-IFN-α继续治疗。
血清HBV DNA高水平是母婴传播的高危因素,妊娠中晚期如果HBV DNA定量>2×105 IU/mL[171],建议在与患者充分沟通,在其知情同意的基础上,于妊娠第24~28周开始抗病毒干预,应用TDF[139,140,141,172,173]。应用TDF时,母乳喂养不是禁忌证[174,175]。
HBeAg阳性孕妇中,HBV DNA水平和HBsAg水平以及HBeAg水平均呈正相关,而且约85%未经抗病毒治疗的HBeAg阳性孕妇HBV DNA水平>2×105 IU/mL,因此,在没有条件常规开展HBV DNA定量检测的地区,母亲HBeAg阳性可作为抗病毒治疗预防HBV母婴传播的替代指标[176,177]。
现有小样本临床研究显示,妊娠早、中、晚期应用TAF的预防母婴传播效果与TDF相似,且母亲安全性良好[178,179]。但TAF对新生儿出生缺陷的影响以及对母乳喂养的安全性,均有待进一步评估。如在服用TAF过程中意外妊娠,是否需要换用TDF还需更多证据。TMF对胎儿及新生儿安全性尚无证据。
免疫耐受期口服NAs的孕妇,可于产后即刻或服用1~3个月后停药。停药后17.2%~62.0%的患者可能发生肝炎活动,且多发生在24周内[180,181],应加强产后监测。可于产后4~6周时复查肝脏生物化学指标及HBV DNA,如肝脏生物化学指标正常,则每3个月复查1次,直至产后6个月;如果乙型肝炎活动,建议抗病毒治疗。
男性患者抗病毒治疗相关生育问题:应用干扰素α治疗的男性患者,应在停药后6个月方可考虑生育;应用NAs抗病毒治疗的男性患者,目前尚无证据表明NAs治疗对精子的不良影响,可在与患者充分沟通的前提下考虑生育。
推荐意见23:慢性HBV感染者准备近期妊娠,或妊娠期间有抗病毒指征时,在充分沟通并知情同意后,可以使用TDF治疗(B1)。如合并肾功能不全,可考虑使用TAF治疗(B2)。
推荐意见24:抗病毒治疗期间意外妊娠的患者,若使用TDF治疗,建议继续妊娠;若使用ETV,可不终止妊娠,建议换用TDF治疗(B1)。若应用干扰素治疗,建议向孕妇和家属充分告知风险,由其决定是否继续妊娠。若继续妊娠,应停用干扰素,换用TDF治疗(C2)。
推荐意见25:妊娠中晚期HBV DNA定量>2×105 IU/mL,在充分沟通并知情同意的基础上,于妊娠第24~28周开始应用TDF抗病毒治疗(A1)。建议HBeAg阳性慢性HBV感染者(免疫耐受期)母亲于产后可考虑即刻或1~3个月时停药,停药后应至少每3个月检测肝脏生物化学和HBV DNA等指标,直至产后6个月,发生肝炎活动者应立即启动抗病毒治疗(A2);HBeAg阳性或阴性CHB母亲,在充分沟通和知情同意的基础上,产后可继续治疗。应用TDF治疗者,母乳喂养不是禁忌证(C2)。
对于活动性CHB或肝硬化患儿,应及时抗病毒治疗。ALT升高的HBeAg阳性CHB儿童患者可选用有限疗程的普通干扰素α或Peg-IFN-α-2a治疗,以实现临床治愈(HBsAg阴转伴或不伴抗-HBs出现)[111,182];也可选用ETV、TDF或TAF治疗。普通干扰素α用于儿童患者的推荐剂量为每周3次、每次300万~600万U/m2体表面积,最大剂量不超过1 000万U/m2体表面积,推荐疗程为24~48周;Peg-IFN-α-2a每次剂量180 μg/1.73 m2体表面积,疗程为48周[183]。ETV、TDF或TAF剂量参照美国食品药品监督管理局、WHO推荐意见和相关药物说明书[117],见附录表5。对于普通干扰素α或Peg-IFN-α-2a治疗未实现HBeAg血清学转换或HBeAg阴性的CHB患儿及肝硬化患儿,可应用NAs治疗[182]。
对于处于免疫耐受期的儿童,是否需要治疗尚有不同意见。有研究显示,临床诊断为免疫耐受期的患儿中,经过肝穿刺组织学检查发现90%的患儿在肝组织上有一定程度的炎症活动和/或纤维化,其中重度肝纤维化和肝硬化可达10.9%[184]。有数据显示儿童HBV感染抗病毒治疗安全、有效,且1~7岁的"所谓免疫耐受期"患儿接受治疗后可显著提高HBV DNA阴转率、HBeAg血清学转换率和HBsAg清除率[185,186]。此外,还需考虑长期治疗的安全性及耐药性问题[187,188]。因此,针对免疫耐受期患儿的临床治疗决策需经过全面评估,包括组织学检查、无创肝纤维化检查、动态肝功能评价等。尤其应注意,ALT≤ULN但组织学检查显示存在肝脏炎症的患儿,应及时接受抗病毒治疗。
推荐意见26:对于进展期肝病或肝硬化患儿,无论年龄大小,均应及时进行抗病毒治疗,但需考虑长期治疗的安全性及耐药问题。1岁及以上儿童可考虑普通干扰素α治疗;2岁及以上儿童可选用ETV或TDF治疗;5岁及以上儿童可选用Peg-IFN-α-2a;12岁及以上儿童可选用TAF治疗(A1)。
推荐意见27:对于HBV DNA阳性,ALT<ULN的患儿需进行肝组织学评估,如肝脏组织学分级G≥1,应该抗病毒治疗(B1);对于年龄1~7岁的患儿,即使缺少肝脏病理学检查结果,在充分沟通及知情同意的前提下,也可考虑抗病毒治疗。使用抗病毒药物和方案参照儿童进展期CHB(C1)。
肾脏损伤的高危风险包括:失代偿期肝硬化、控制不良的高血压、未控制的糖尿病、伴随使用肾毒性药物或接受实体器官移植等。当存在肾损伤高危风险时,应用任何NAs抗病毒过程中均需监测肾功能变化。若应用ADV或TDF治疗,均需定期监测血肌酐、血磷水平[189]。
慢性肾脏病患者、肾功能不全或接受肾脏替代治疗的患者,推荐ETV或TAF作为一线抗HBV治疗药物,不建议应用ADV或TDF[136,190]。TAF用于不合并HIV感染的患者,估算肾小球滤过率(Estimated glomerular filtration rate,eGFR)≥15 mL/min时不需调整剂量,其他NAs在eGFR<50 mL/min时则需调整剂量,具体可参考药品说明书。
对于HBsAg阳性的肾移植患者,可选用ETV或TAF作为预防或治疗药物。肾移植患者应避免使用普通干扰素α或Peg-IFN-α治疗。
HBV相关肾小球肾炎可应用NAs抗病毒治疗,推荐使用ETV或TAF[1]。已应用ADV或TDF抗病毒治疗的患者,当发生肾脏或骨骼疾病或存在其他高危风险时,建议改用ETV或TAF[190]。
推荐意见28:慢性肾脏病患者、肾功能不全或接受肾脏替代治疗的CHB患者,推荐ETV或TAF抗HBV治疗,不建议应用ADV或TDF(B1)。对于存在肾脏损伤高危风险的CHB患者,应用任何NAs抗病毒过程中均需监测肾功能变化。已应用ADV或TDF的患者发生肾脏或骨骼疾病或存在高危风险时,建议改用ETV或TAF(B1)。
所有HBsAg阳性者都应筛查抗-HCV,如为阳性,则需进一步检测HCV RNA定量。HCV RNA定量阳性者均需应用直接抗病毒药物(Direct acting agents,DAA)治疗。此类患者有发生HBV再激活的风险,因此,在进行抗HCV治疗期间和停药后3个月内,建议联合ETV、TDF或TAF抗病毒治疗并密切监测[191]。
HBsAg阴性、抗-HBc阳性者应用DAA治疗丙型肝炎过程中也有HBV再激活的风险,建议每月监测血清HBV DNA定量和HBsAg,若HBsAg出现阳转,建议应用NAs抗病毒治疗[191]。
推荐意见29:HCV和HBV合并感染者应用DAA治疗HCV时,若HBsAg阳性,需给予NAs治疗以预防HBV再激活,DAA治疗结束12周后,可考虑停止NAs治疗(B2);HBsAg阴性、抗-HBc阳性者应用DAA期间,需密切监测HBV DNA和HBsAg定量,如HBsAg阳转,建议应用NAs治疗(B2)。
不论CD4+T淋巴细胞水平如何,只要无抗HIV暂缓治疗的指征,均建议尽早启动抗逆转录病毒治疗(Anti-retroviral therapy,ART)。HIV和HBV合并感染者应同时治疗2种病毒,包括2种抗HBV活性的药物,高效抗逆转录病毒治疗(Highly active anti-retroviral therapy,HAART)方案NAs选择推荐TDF或TAF+拉米夫定或依曲西他滨(Emtricitabine,FTC)(其中TDF+FTC及TAF+FTC有合剂剂型)。治疗过程中需对HBV相关指标,如HBV DNA、肝脏生物化学指标、肝脏影像学指标等进行监测。对于HIV和HBV合并感染者,不建议选择仅含有1种对HBV有活性的NAs(TDF、拉米夫定、ETV、替比夫定、ADV)方案治疗乙型肝炎,以避免诱导HBV对NAs耐药性的产生[192,193]。
需要注意,肾功能不全患者:
(1)如肌酐清除率<60 mL/min,不能选择TDF或调整TDF剂量。
(2)30 mL/min<肌酐清除率<50 mL/min,可考虑选择包含TAF+(FTC或拉米夫定)的方案。TAF尚未被批准应用于肌酐清除率<30 mL/min患者。
(3)不能使用TDF/TAF时,在HAART方案的基础上应加用ETV。妊娠期妇女:如HIV和HBV合并感染,建议使用包含拉米夫定(或FTC)+TDF在内的用药方案[194]。
推荐意见30:HBV和HIV合并感染者,建议选择对HIV和HBV均有效的抗病毒药物组合,同时选择2种抗HBV活性的药物(A1)。
HBV相关急性、亚急性、慢加急性和慢性肝衰竭患者的病死率高,若HBsAg阳性建议应用抗病毒治疗。
抗HBV治疗可改善HBV相关ACLF的长期预后[195,196]。多项临床研究显示,ETV、TDF或TAF可用于治疗HBV相关的ACLF[197,198,199]。与TDF相比,TAF在保持抗病毒疗效的同时可减轻肾脏毒性[136]。早期快速降低HBV DNA定量水平是治疗的关键,若HBV DNA定量水平在2~4周内能下降2 log10 IU/mL,患者生存率可提高[196,198]。抗病毒药物应选择快速、强效、低耐药的NAs(ETV、TDF或TAF)[200]。肝衰竭患者恢复后,抗病毒治疗应长期坚持。
推荐意见31:HBV相关急性、亚急性、慢加急性和慢性肝衰竭患者,若HBsAg阳性建议应用ETV、TDF或TAF抗病毒治疗(A1)。
HBV DNA阳性的HCC患者接受抗HBV治疗可减少HCC术后的复发,提高总体生存率[201]。抗病毒药物应选择快速、强效的NAs(ETV、TDF或TAF)。无禁忌证患者也可应用干扰素α。
HBsAg阳性而HBV DNA阴性的HCC患者接受肝脏切除、肝动脉化学治疗栓塞术、放射治疗或全身化学治疗时,都可能出现HBV再激活,建议使用ETV、TDF或TAF进行抗病毒治疗。
推荐意见32:HBV相关HCC患者,若HBsAg阳性,建议应用ETV、TDF或TAF进行抗病毒治疗(A1)。
患者因HBV相关疾病(包括肝衰竭、HCC)进行肝移植时,应合理选用抗HBV方案,减少移植肝再感染HBV的风险。其具体方案主要取决于再感染的主要风险因素,即移植前的HBV DNA定量水平。
如移植前HBV DNA定量阴性,则意味着再感染风险低,可在术前尽早使用强效低耐药的NAs,即ETV、TDF或TAF,预防HBV再激活,术后无需加用HBIG[202]。如移植前HBV DNA阳性,则意味着再感染风险高。术前尽早使用强效低耐药的NAs以降低HBV DNA水平;术中无肝期应静脉注射HBIG;术后除了长期应用NAs,还应联合应用低剂量HBIG持续0.5~1.0年,此后再继续单用NAs[203]。近年来,有研究发现,在应用ETV治疗的患者中缩短HBIG疗程仍然有效[204]。如果患者已经应用了其他NAs药物,需密切监测HBV DNA,警惕耐药,及时调整方案。此外,也有肝移植术后接种乙型肝炎疫苗预防复发的报道,但其临床应用尚有争议[202]。
推荐意见33:因HBV相关感染进行肝移植患者,若HBsAg阳性,建议在肝移植前开始应用ETV、TDF或TAF进行抗病毒治疗(A1)。
(1)探索和研发能准确反映慢性HBV感染自然史或疾病进展阶段的新型标志物。
(2)探索合并其他疾病如脂肪肝、糖尿病等对HBV感染者抗病毒治疗效果及HCC发生的影响。
(3)探索在人群中开展大规模HBV检测的宣传动员和组织实施模式,以发现并治疗尽可能多的现存HBV感染者。
(4)探索大规模治疗甚至"全部治疗"HBV感染者的可行性及成本效益比,为公共卫生决策提供科学依据。
(5)探索在各级医疗体系中利用现代技术进行疾病全程管理的新模式,以提高治疗规范性和依从性,并密切监测疾病进展、早期发现HCC。
(6)探索如何有效利用真实世界临床医疗和管理数据,以评价已上市药物的长期安全性、疗效及成本效益比。
(7)探索采用现有药物在优势人群(特别是经治人群)中实现临床治愈的效果和成本效果比。
(8)探索HBV感染的病毒学及免疫学新机制,发现有助于实现临床治愈的新靶点。
(9)探索采用新型临床试验设计和组织管理模式,优质、高效地开展HBV新药临床试验,助力临床治愈新药的尽快批准和上市。
执笔专家:尤红(首都医科大学附属北京友谊医院);王福生(中国人民解放军总医院第五医学中心);李太生(北京协和医院);孙亚朦(首都医科大学附属北京友谊医院);徐小元(北京大学第一医院);贾继东(首都医科大学附属北京友谊医院);南月敏(河北医科大学第三医院);王贵强(北京大学第一医院);侯金林(南方医科大学南方医院);魏来(清华大学附属北京清华长庚医院);段钟平(首都医科大学附属北京佑安医院);庄辉(北京大学医学部)
编写组专家(按姓氏笔画排序):于岩岩(北京大学第一医院);王明贵(复旦大学附属华山医院);王晖(上海交通大学医学院附属瑞金医院);王磊(山东大学第二医院);毛青(陆军军医大学西南医院);孔媛媛(首都医科大学附属北京友谊医院);石荔(西藏自治区人民医院);宁琴(华中科技大学同济医学院附属同济医院);任万华(山东第一医科大学附属省立医院);刘正印(北京协和医院);刘晓清(北京协和医院);刘景丰(福建医科大学孟超肝胆医院);李兰娟(浙江大学医学院附属第一医院);李军(南京医科大学第一附属医院(江苏省人民医院));李杰(北京大学医学部);李家斌(安徽医科大学附属第一医院);李智伟(中国医科大学附属盛京医院);杨东亮(华中科技大学同济医学院附属协和医院);肖永红(浙江大学医学院附属第一医院);张文宏(复旦大学附属华山医院);张欣欣(上海交通大学医学院附属瑞金医院);张跃新(新疆医科大学第一附属医院);张黎(北京协和医院);陆伦根(上海交通大学附属第一人民医院);陈红松(北京大学人民医院);陈煜(首都医科大学附属北京佑安医院);尚佳(河南省人民医院);罗新华(贵州省人民医院);宓余强(天津市第二人民医院);孟庆华(首都医科大学附属北京佑安医院);赵英仁(西安交通大学第一附属医院);赵彩彦(河北医科大学第三医院);赵鸿(北京大学第一医院);赵景民(中国人民解放军总医院第五医学中心);胡必杰(复旦大学附属中山医院);胡鹏(重庆医科大学附属第二医院);俞云松(浙江大学医学院附属邵逸夫医院);饶慧瑛(北京大学人民医院);党双锁(西安交通大学第二附属医院);唐小平(广州市第八人民医院);唐红(四川大学华西医院);黄燕(中南大学湘雅医院);曹玮(北京协和医院);崔富强(北京大学公共卫生学院);彭劼(南方医科大学南方医院);韩英(空军军医大学第一附属医院);韩涛(天津市第三中心医院);窦晓光(中国医科大学附属盛京医院)
中华医学会肝病学分会,中华医学会感染病学分会.慢性乙型肝炎防治指南(2022年版)[J].中华临床感染病杂志,2022,15(6):401-427.DOI:10.3760/cma.j.issn.1674-2397.2022.06.001.
所有作者均声明不存在利益冲突
中华医学会肝病学分会和感染病学分会的全体委员完成了函审并对本版指南提出了富有建设性的意见和建议,多位同仁也对本版指南提出了宝贵的建议,在此特别致谢

术语
术语
| 序号 | 术语名词 | 解释 |
|---|---|---|
| 1 | 慢性HBV感染 | HBsAg和/或HBV DNA阳性6个月以上 |
| 2 | CHB | 由HBV持续感染引起的肝脏慢性炎症性疾病 |
| 3 | HBV再激活(HBV reactivation) | HBsAg阴性/抗-HBc阳性患者接受免疫抑制治疗或化学治疗时,HBV DNA较基线升高≥2 log10 IU/mL,或基线HBV DNA阴性者转为阳性,或HBsAg由阴性转为阳性 |
| 4 | HBeAg阴转(HBeAg clearance) | 既往HBeAg阳性的患者HBeAg消失 |
| 5 | HBeAg血清学转换(HBeAg seroconversion) | 既往HBeAg阳性的患者HBeAg消失、抗-HBe出现 |
| 6 | HBsAg阴转(HBsAg clearance) | 既往HBsAg阳性的患者HBsAg消失 |
| 7 | HBsAg血清学转换(HBsAg seroconversion) | 既往HBsAg阳性的患者HBsAg消失、抗-HBs出现 |
| 8 | 病毒学突破(Virologic breakthrough) | 核苷(酸)类似物(Nucleoside/nucleotide analogues,NAs)治疗依从性良好的患者,在未更改治疗的情况下,HBV DNA水平比治疗中最低值升高>1 log10 IU/mL,或转阴性后又转为阳性,并在1个月后以相同试剂重复检测确证,可有或无ALT升高 |
| 9 | 病毒学复发(Virologic relapse) | 获得病毒学应答的患者停药后,间隔1个月2次检测HBV DNA均>2×103 IU/mL |
| 10 | 耐药(Drug resistance) | 在抗病毒治疗过程中,检测到与HBV耐药相关的基因突变,称为基因型耐药(Genotypic resistance);体外实验显示,抗病毒药物敏感性降低,并与基因耐药相关,称为表型耐药(Phenotypic resistance) |
| 11 | 临床治愈(Clinical cure) | 又称功能性治愈,停止治疗后HBsAg持续阴性,伴或不伴抗-HBs出现,HBV DNA低于最低检测下限,肝脏生物化学指标正常,肝细胞核内可能仍存在cccDNA |
| 12 | 完全治愈(Complete cure) | 又称病毒学治愈,停止治疗后HBsAg持续阴性,伴或不伴抗-HBs出现,HBV DNA低于最低检测下限,肝脏生物化学指标正常,同时肝细胞核内的cccDNA被清除 |
注:HBV.乙型肝炎病毒;CHB.慢性乙型肝炎;HBeAg.乙型肝炎e抗原;HBsAg.乙型肝炎表面抗原;ALT.丙氨酸转氨酶;cccDNA.共价闭合环状DNA

国内外常用慢性肝炎组织学活动度评分对照表
国内外常用慢性肝炎组织学活动度评分对照表
| 中国慢性肝炎分级分期系统 | Ishak评分系统 | Metavir评分系统 | ||||||||
|---|---|---|---|---|---|---|---|---|---|---|
| 评分 | 汇管区及周围 | 小叶内 | 评分 | 汇管区炎 | 界面炎 | 点/灶状坏死、凋亡或灶性炎 | 融合坏死 | 评分 | 界面炎 | 小叶内炎症坏死 |
| G0 | 无炎症 | 无炎症 | 0 | 无 | 无 | 无 | 无 | 0 | 无界面炎/PN | 无或轻度小叶内炎症坏死 |
| G1 | 汇管区炎症 | 肝细胞变性及少数点、灶状坏死 | 1 | 轻度,累及部分或全部汇管区 | 轻度(局灶性,仅累及少数汇管区周围) | 每10倍镜视野下≤1个 | 局部融合坏死 | 1 | 轻度界面炎/PN | 中度小叶内炎症坏死 |
| G2 | 轻度PN/界面炎 | 变性,点、灶状坏死或嗜酸/凋亡小体 | 2 | 中度,累及部分或全部汇管区 | 轻中度(局灶性,累及多数汇管区周围) | 每10倍镜视野下2~4个 | 部分肝腺泡3带坏死 | 2 | 中度界面炎/PN | 重度小叶内炎症坏死 |
| G3 | 中度PN/界面炎 | 变性,融合坏死或见BN | 3 | 中、重度,累及全部汇管区 | 中度(炎症范围<50%汇管区或纤维间隔周围) | 每10倍镜视野下5~10个 | 多数3带坏死 | 3 | 重度界面炎/PN | |
| G4 | 重度PN/界面炎 | BN范围广,累及多个小叶(多小叶坏死) | 4 | 重度,累及全部汇管区 | 重度(炎症范围>50%汇管区或纤维间隔周围) | 每10倍视野下>10个 | 3带坏死+偶见汇管区-中央区桥接坏死 | PN=0 | LN=0LN=1LN=2 | A=0A=1A=2 |
| PN=1 | LN=0,1LN=2 | A=1A=2 | ||||||||
| 5 | - | - | - | 3带坏死+多个汇管区-中央区桥接坏死 | PN=2 | LN=0,1LN=2 | A=2 | |||
| 6 | - | - | - | 全腺泡或多腺泡坏死 | PN=3 | LN=0,1,2 | A=3 | |||
| 组织学活动指数HAI总分=18分 | ||||||||||
注:PN.界面炎/碎屑样坏死;BN.桥接坏死;LN.小叶坏死;-.无内容

国内、外肝纤维化组织学评分对照表
国内、外肝纤维化组织学评分对照表
| 分期 | 中国慢性肝炎分级分期系统 | Metavir评分系统 | Ishak评分系统 | ||
|---|---|---|---|---|---|
| S0 | 无肝纤维化 | 0分 | 无肝纤维化 | 0分 | 无肝纤维化 |
| S1 | 汇管区纤维性扩大 | 1分 | 汇管区纤维性扩大,但无纤维间隔 | 1分 | 部分汇管区纤维性扩大,伴或不伴短纤维间隔 |
| S2 | 汇管区周围纤维化,纤维隔形成,但小叶结构保留 | 2分 | 汇管区纤维性扩大+少数纤维间隔 | 2分 | 多数汇管区纤维性扩大,伴或不伴短纤维间隔 |
| S3 | 纤维间隔伴小叶结构紊乱,但无肝硬化形成 | 3分 | 较多纤维间隔,伴小叶结构紊乱,但无肝硬化形成 | 3分 | 多数汇管区纤维性扩大,偶见汇管区-汇管区(P-P)纤维间隔 |
| S4 | 早期肝硬化 | 4分 | 肝硬化 | 4分 | 汇管区纤维性扩大,伴显著的P-P或汇管区-中央静脉(P-C)纤维间隔 |
| 代偿期 | 肝硬化 | 5分 | 显著的P-P或P-C纤维间隔,偶见硬化结节(非完全肝硬化) | ||
| 失代偿期 | 肝硬化 | 6分 | 可能或肯定的肝硬化 | ||

核苷(酸)类似物耐药挽救治疗推荐

儿童使用核苷(酸)类似物的推荐剂量
儿童使用核苷(酸)类似物的推荐剂量
| 药物 | 体质量(kg) | 剂量(mg/d) |
|---|---|---|
| 恩替卡韦 | ||
| 年龄≥2岁,且体质量≥10 kg(体质量>30 kg,按成人剂量) | 10~11 | 0.15 |
| >11~14 | 0.20 | |
| >14~17 | 0.25 | |
| >17~20 | 0.30 | |
| >20~23 | 0.35 | |
| >23~26 | 0.40 | |
| >26~30 | 0.45 | |
| >30 | 0.50 | |
| 富马酸替诺福韦酯 | ||
| 年龄≥2岁,且体质量≥17 kg,可口服片剂者 | 17~<22 | 150 |
| 22~<28 | 200 | |
| 28~<35 | 250 | |
| ≥35 | 300 | |
| 年龄≥2岁,且体质量≥10 kg,不能口服片剂者,可使用粉剂,提供专用小勺,40 mg/勺 | 10~<12 | 80(2.0勺) |
| 12~<14 | 100(2.5勺) | |
| 14~<17 | 120(3.0勺) | |
| 17~<19 | 140(3.5勺) | |
| 19~<22 | 160(4.0勺) | |
| 22~<24 | 180(4.5勺) | |
| 24~<27 | 200(5.0勺) | |
| 27~<29 | 220(5.5勺) | |
| 29~<32 | 240(6.0勺) | |
| 32~<34 | 260(6.5勺) | |
| 34~<35 | 280(7.0勺) | |
| ≥35 | 300(7.5勺) | |
| 富马酸丙酚替诺福韦(年龄≥12岁) | ≥35 | 25 |




















