
版权归中华医学会所有。
未经授权,不得转载、摘编本刊文章,不得使用本刊的版式设计。
除非特别声明,本刊刊出的所有文章不代表中华医学会和本刊编委会的观点。
千百年来医学不断探索,寻找治疗人类疾病的良方,探索的脚步从未停息。提高人们的生活质量,延长生命一直是医者的神圣使命。
随着经济高速发展和工业化进程的加速,生活方式的改变和老龄化进程的加速,使我国糖尿病的患病率正呈快速上升的趋势,成为继心脑血管疾病、肿瘤之后另一个严重危害人民健康的重要慢性非传染性疾病。据世界卫生组织估计,2005到2015年间中国由于糖尿病及相关心血管疾病导致的经济损失达5 577亿美元。而近年的多项调查表明:无论是欧美发达国家还是发展中国家如中国,糖尿病控制状况均不容乐观。我国党和政府十分重视以糖尿病为代表的慢性非传染性疾病的防治工作,糖尿病和高血压患者的管理自2009年开始作为促进基本公共卫生服务均等化的重要措施,纳入深化医疗卫生体制改革的3年实施方案。
为遏制糖尿病病魔肆虐,长期以来,中华医学会糖尿病学分会与世界各国的同仁一起为防治糖尿病做着孜孜不倦的努力,开展了大量糖尿病宣传教育、流行病学调查、预防与治疗研究和临床工作。临床工作的规范化是糖尿病及其并发症防治取得成功的重要保证,指南是临床工作规范化的学术文件和依据。自2003年开始,中华医学会糖尿病学分会组织全国专家编写了《中国2型糖尿病防治指南》,此后又于2007年和2010年予以更新。指南不同于教科书,指南是重视指导性和可操作性的学术文件;指南也不是一成不变的"圣经",而是与时俱进、不断更新的指导性文件。
近年来,我国糖尿病领域研究进展十分迅速,取得了一批成果,这些研究已对临床工作产生了较大影响。有鉴于此,中华医学会糖尿病学分会第七届委员会再一次组织全国专家修订了《中国2型糖尿病防治指南》,以适应当今日新月异的糖尿病防治工作需要。2013年修订版是在2010年的基础上,根据我国糖尿病流行趋势和循证医学研究的进展,以循证医学为理论基础,既参考了国内外流行病学资料、近年的临床试验成果及相关的指导性文件,又结合了我国糖尿病防治的实践和研究数据,广泛征求各方意见,由近百位专家集体讨论和编写,历时两年完成的。及时修订并推广糖尿病防治指南对于指导医护人员及基层医疗服务机构提高糖尿病患者的检出率、管理率及控制率,预防并发症,以及制定相应的卫生服务政策具有重要意义。修订过程中,多位专家提供了对于指南如何实施,如何切合我国国情的真知灼见;更有兄弟学会相关学科专家的大力支持,使我们的指南日趋完善和有代表性。对于一些尚未能形成共识的前沿问题,2013版指南修订采用了开放和包容的原则,以期能促进将来的学术研究。
我们知道,国外如美国糖尿病学会每年均更新糖尿病诊治专家共识或指南。尽管我国的研究证据日益丰富和完善,但证据链还不够完善,高级别的临床研究证据还在积累阶段,故目前每年修订指南的条件尚不成熟,待时机成熟时我们也会以每年更新补充的形式进行指南的修订工作。
我们衷心希望《中国2型糖尿病防治指南》及今后不断发展的糖尿病防治实践活动,能够有效预防和控制糖尿病,提高患者的生存质量,降低疾病负担,为糖尿病患者和民众的健康送去福祉,为世界糖尿病防治事业贡献出来自中国的力量。
最后,衷心感谢2013版指南修订的各位顾问委员会成员、学术委员会成员和编写委员会成员。
翁建平
长江学者特聘教授
中华医学会糖尿病学分会主任委员
《中国2型糖尿病防治指南(2013年版)》学术委员会主任
非传染性疾病(noncommunicable diseases,NCD,主要包括糖尿病、肿瘤、心血管疾病)是当前世界上最主要的死亡原因。每年全球所发生的死亡中,有63%是由NCD所导致的。全球每年3 600万人死于NCD,其中有1 400万人死于70岁前,而这些早死多数是可以预防的。80%与NCD相关的死亡发生在像中国这样的发展中国家。
2012年5月举行的世界卫生大会上形成了一项重要决议,各国政府确立了到2025年将慢性疾病造成的过早死亡人数减少25%的新目标。这一目标的确立将促使各国政府制定国家的NCD防治策略并采取具体可行的实际行动落实此策略。2012年11月9日世界卫生组织(WHO)的成员国确定了包括糖尿病、高血压、肥胖、缺乏体力活动等在内的九个自愿性全球NCD控制目标和25项与NCD防治相关的具体指标。WHO这项决议的里程碑意义在于将国际社会对NCD的严重关注和政治承诺从言论变成了可被测量的具体行动。在这个决议之后,联合国的各个成员国有义务将其对本国公众和国际社会的承诺落实为具体的实际行动,并将这些行动所产生的效果报告给国际社会以接受检验。对NCD控制的表现将作为一项新的用于衡量各个国家社会发展水平的硬指标。
糖尿病是当前威胁全球人类健康的最重要的NCD之一,根据国际糖尿病联盟(IDF)统计,2011年全球糖尿病患者人数已达3.7亿,其中80%在发展中国家,估计到2030年全球将有近5.5亿糖尿病患者。2011年全球共有460万人死于糖尿病,当年糖尿病的全球医疗花费达4 650亿美元。其中糖尿病在中国和其他发展中国家中的快速增长,已给这些国家的社会和经济发展带来了沉重负担。2007至2008年中华医学会糖尿病学分会(CDS)在我国部分地区开展的糖尿病流行病学调查显示,在20岁以上的人群中,糖尿病患病率为9.7%,糖尿病前期的比例为15.5%,糖尿病患者中仅有40%获得诊断。最近发表的全国性流行病学调查也进一步验证了这一发现。
糖尿病不仅给患病个体带来了肉体和精神上的损害并导致寿命的缩短,还给个人、国家带来了沉重的经济负担。CDS在2007至2008年开展的糖尿病经济负担调查发现,与正常血糖人群相比,糖尿病患者住院的天数增加1倍,就诊次数增加2.5倍,医疗花费增加了2.4倍。病程超过10年的糖尿病患者与病程在5年之内者相比,医疗费用增加了近3倍。
如果我们不采取措施预防糖尿病前期向糖尿病转化,我国糖尿病人群将进一步增加,这对我国当前已经不堪重负的医疗系统无疑是雪上加霜。而已被诊断的患者如果得不到良好的治疗和管理,糖尿病并发症给个人、家庭和国家所带来的沉重的精神和经济负担将会严重影响我国社会和经济的健康发展。因糖尿病人口众多,我国在过去几十年中由经济快速发展所积累下的财富中的很大部分将被用于治疗糖尿病患者的慢性并发症和维持其终末期生命上。
没有规矩不成方圆。为了能够更好地规范针对糖尿病的诊疗行为,最大程度地确保糖尿病的防治能够在临床证据的基础上更安全、更有效和更经济地进行,世界许多发达国家和国际上的学术团体纷纷制定了糖尿病的防治指南,并采取措施促进指南在临床实践中的落实且已取得实效。作为我国与糖尿病防治相关的最权威学术机构,CDS自2003年开始制定《中国2型糖尿病防治指南》并分别于2007年、2010年进行了修订。该指南是以国内外临床医学研究所产生的临床证据为依据,参考和借鉴国际上已经制定的指南而制定的,在我国得到了非常广泛的推广和应用,已经成为我国糖尿病防治工作的"圣经"。三年来,随着更多的临床证据的产生和更新,糖尿病的防治方法和治疗管理策略均发生了较大的改变。因此,有必要对现有指南进行更新,以便使与糖尿病防治相关的新的临床证据能更快地转化到我国糖尿病的防治工作中去。
当前,我国糖尿病的防治工作还存在许多巨大的挑战,如糖尿病前期的患者人数远高于糖尿病患者,多数已患糖尿病者尚未得到诊断,已被诊断者血糖、血脂、血压的控制率低,指南所推荐的标准诊疗的落实率低等。我们希望《中国2型糖尿病防治指南》能成为指导我国与糖尿病防治相关的医务人员临床实践的重要纲领性文件,在克服上述挑战和进一步提高我国糖尿病的防治水平中发挥更大作用。
纪立农
国际糖尿病联盟副主席
中华医学会糖尿病学分会前任主任委员
名誉主任委员: 纪立农
主任委员: 翁建平
副主任委员: 陆菊明、贾伟平、邹大进、朱大龙、周智广
委员(排名不分先后):郭晓蕙、郭立新、陈莉明、宋光耀、单忠艳、杨玉芝、李小英、杨立勇、陈丽、赵志刚、李启富、冉兴无、时立新、姬秋和、刘静、巩纯秀、肖新华、许樟荣、洪天配、杨金奎、肖建中、朱铁虹、房辉、柳洁、闫朝丽、苏本利、孙亚东、刘煜、匡洪宇、胡仁明、冯波、石勇铨、陆颖理、孙子林、杨涛、谷卫、周嘉强、王长江、杨叔禹、刘建英、王颜刚、袁莉、余学锋、雷闽湘、曾龙驿、李焱、李延兵、梁瑜祯、陈道雄、祝之明、田浩明、李红、杨丽辉、姚孝礼、张惠莉、张如意、朱筠、孙侃、滕卫平、宁光、母义明、童南伟、赵家军、王卫庆、杨文英、陈伟、杨慧霞、赵靖平、霍勇
近30年来,我国糖尿病患病率显著增加。1980年全国14省市30万人的流行病学资料显示,糖尿病的患病率为0.67%。1994至1995年进行了全国19省市21万人的糖尿病流行病学调查,25~64岁人群的糖尿病患病率为2.5%(人口标化率为2.2%),糖耐量异常为3.2%(人口标化率为2.1%)。
最近10年,糖尿病流行情况更为严重。2002年全国营养调查的同时进行了糖尿病的流行情况调查。该调查利用空腹血糖>5.5 mmol/L作为筛选指标,高于此水平者进行口服葡萄糖耐量试验(OGTT)。18岁以上的城市人口的糖尿病患病率为4.5%,农村为1.8%。城市中,年龄在18~44岁、45~59岁及60岁以上人群的糖尿病患病率分别为2.96%、4.41%和13.13%,而农村相应年龄段的患病率则分别为1.95%、0.98%和7.78%。2007至2008年,在CDS的组织下,全国14个省市进行了糖尿病的流行病学调查。通过加权分析,考虑性别、年龄、城乡分布和地区差异的因素后,估计我国20岁以上成年人的糖尿病患病率为9.7%,中国成人糖尿病总数达9 240万,其中农村约4 310万,城市约4 930万。2010年中国国家疾病控制中心和中华医学会内分泌学分会调查了中国18岁以上人群糖尿病的患病情况,应用WHO 1999年的诊断标准显示糖尿病患病率为9.7%,再次证实我国可能已成为世界上糖尿病患病人数最多的国家,若同时以糖化血红蛋白(HbA1c)≥6.5%作为糖尿病诊断标准,则其患病率为11.6%。
需要指出的是,这几次调查的方法和诊断标准并不一致,如1997年后糖尿病诊断的空腹血糖切点从≥7.8 mmol/L改为≥7.0 mmol/L。因此,如果采用最近的诊断标准,表1中前3次的调查结果患病率是被低估的。在调查方法上,前4次调查都是通过筛选高危人群后再进行OGTT的,如1980年采用尿糖阳性加餐后2 h血糖进行100 g葡萄糖的OGTT试验。1986和1994年的调查则是用2 hPG筛选高危人群,包括部分餐后2 h血糖相对正常者(餐后2 h血糖≥6.7 mmol/L),2002年则是用空腹血糖进行筛选的。筛选方法不同可能导致患病率估计的偏差,如尿糖敏感性低、用空腹血糖筛选可能遗漏空腹血糖正常的糖耐量异常或糖尿病人群;而用餐后2 h血糖筛选高危人群的方法,可能遗漏空腹血糖受损(IFG)的患者。而2007至2008年完成的全国糖尿病流行病学调查则是采用自然人群OGTT试验来调查糖尿病的患病率,可能更准确地反映了我国糖尿病和糖尿病前期的流行情况(表1)。HbA1c本身作为糖尿病的诊断方法增加诊断的特异性,但降低敏感性。是否应该联合其与OGTT作为糖尿病及糖尿病前期的诊断方法(此方法诊断中国人糖尿病前期的患病率达50%),需要更多的循证医学证据。

我国5次全国性糖尿病流行病学调查情况汇总
我国5次全国性糖尿病流行病学调查情况汇总
| 调查年份(诊断标准) | 调查人数(万) | 年龄(岁) | 糖尿病患病率(%) | IGT患病率(%) | 筛选方法 |
|---|---|---|---|---|---|
| 1980a(兰州标准) | 30 | 全人群 | 0.67 | - | 尿糖+馒头餐2 hPG筛选高危人群 |
| 1986(WHO 1985) | 10 | 25~64 | 1.04 | 0.68 | 馒头餐2 hPG |
| 筛选高危人群 | |||||
| 1994(WHO 1985) | 21 | 25~64 | 2.28 | 2.12 | 馒头餐2 hPG |
| 筛选高危人群 | |||||
| 2002(WHO 1999) | 10 | ≥18 | 城市4.5 | IFG 2.7 | FPG |
| 农村1.8 | 1.6 | 筛选高危人群 | |||
| 2007至2008(WHO 1999) | 4.6 | ≥20 | 9.7 | 15.5b | OGTT一步法 |
注:WHO:世界卫生组织;IGT:葡萄糖耐量异常;IFG:空腹血糖受损;2 hPG:餐后2 h血糖;FPG:空腹血糖;OGTT:口服葡萄糖耐量试验;1 mmol/L=18 mg/dl;a诊断标准为FPG≥130 mg/dl或(和)2 hPG≥200 mg/dl或(和)OGTT曲线上3点超过诊断标准[0'125、30'190、60'180、120'140、180'125 mg/dl,其中0'、30'、60'、120'、180'为时间点(分),30'或60'为1个点;血糖测定为邻甲苯胺法,葡萄糖为100 g];b糖尿病前期,包括IFG、IGT、或二者兼而有之(IFG/IGT);-:无数据
目前,我们还缺乏有代表性的1型糖尿病患病率和发病率的研究。根据推算,我国糖尿病总体人群中1型糖尿病的比例应小于5%。上述几次调查结果是糖尿病的总体情况,其中包括了1型糖尿病患者。
我国,曾经进行过几次城市妊娠糖尿病的调查。一般先经过口服50 g OGTT进行初次筛查,然后进行75 g OGTT。天津城区通过对近1万名妊娠女性进行筛查,显示妊娠糖尿病的患病率为2.31%(WHO诊断标准)。而2008年对中国18个城市16 286名妊娠女性的筛查结果表明,妊娠糖尿病的患病率为4.3%[美国糖尿病学会(ADA)诊断标准]。高龄妊娠、糖尿病家族史、超重(或肥胖)是妊娠糖尿病的危险因素。反复阴道真菌感染、自然流产、南方住民等与妊娠糖尿病也有关。但这些研究仅限于城市地区,只能代表城市的情况。
糖尿病的并发症分为微血管并发症和大血管并发症,其发生与很多因素相关,包括遗传、年龄、性别、血糖控制水平、糖尿病病程以及其他心血管危险因素等。要了解糖尿病并发症的流行情况非常困难,需要在糖尿病患者中进行调查,并发症的定义也需明确。迄今,我国还缺乏设计很好的糖尿病并发症的流行病学调查资料。
CDS糖尿病慢性并发症调查组报告,在三甲医院中住院的2型糖尿病患者并发症患病率分别为:高血压34.2%、脑血管病12.6%、心血管病17.1%、下肢血管病5.2%。防治心脑血管疾病所需的医疗支出,占糖尿病医疗费用的最主要部分。
"中国心脏调查"研究发现,糖尿病是冠心病的重要伴发疾病:(1)中国冠心病患者的糖代谢异常患病率(包括糖尿病前期和糖尿病)约为80%,高于西方人;(2)中国冠心病患者负荷后高血糖的比例更高;(3)冠心病患者单纯检测空腹血糖会漏诊75%的糖尿病前期和糖尿病患者。
下肢动脉病变是外周动脉疾病(PAD)的一个组成成分,表现为下肢动脉的狭窄、闭塞。与非糖尿病患者相比,糖尿病患者更常累及股深动脉及胫前动脉等中小动脉。其主要病因为动脉粥样硬化,动脉炎和栓塞等也可导致PAD,但以动脉粥样硬化为主。下肢动脉病变的患病率随年龄的增加而增加,同时糖尿病患者发生下肢血管病变的危险性较非糖尿病患者增加2倍;依据调查方法的不同[如踝肱指数(ABI)测量或WHO间歇性跛行调查表等],下肢动脉病变的患病率报道不一;根据ABI检查,我国50岁以上糖尿病患者的下肢动脉病变的患病率高达19.47%~23.80%。糖尿病患者下肢截肢的相对危险是非糖尿病患者的40倍。大约85%的截肢是由足溃疡引发的,约15%的糖尿病患者最终会发生足溃疡。2010年39家医院共有1 684例患者截肢,糖尿病足截肢者475例(28.2%),占非创伤性截肢的39.5%(475/1 204)。475例糖尿病截肢患者中,男性占65.9%,平均年龄(66±12)岁,平均糖尿病病程(130±94)个月,HbA1c水平为8.9%±2.4%,糖尿病截肢患者合并神经病变者为50.1%、下肢动脉病变为74.8%、肾病为28.4%、视网膜病变为25.9%。糖尿病截肢患者以Wagner 4级患者最多,占50.3%,小截肢占67.5%。微血管并发症是糖尿病的特异性慢性并发症,与糖尿病病程与血糖控制状态直接相关。其患病率或发病率的调查需要科学设计,包括抽样的代表性、并发症的定义和客观判断的方法。对北京、上海、天津、重庆四地10家医院1991至2000年住院的3 469例2型糖尿病患者依据其住院病历进行糖尿病慢性并发症及相关大血管疾病进行统计分析,各种糖尿病慢性并发症及相关大血管疾病的患病率分别为:糖尿病视网膜并发症31.5%,糖尿病肾脏并发症39.7%,糖尿病神经病变51.1%,高血压41.8%,冠状动脉粥样硬化性心脏病25.1%,脑血管疾病17.3%,下肢血管疾病9.3%。糖尿病病程、血糖控制状态、血压水平等是糖尿病微血管并发症发病的主要相关因素。
糖尿病视网膜病变是导致成人失明的主要原因。在2型糖尿病成人患者中,20%~40%出现视网膜病变,8%视力丧失。2001年CDS对中国大城市24 496例住院糖尿病患者并发症进行的回顾性分析发现,2型糖尿病并发眼病者占35.7%,2型糖尿病视网膜病变的患病率随病程和年龄的增长而上升。
糖尿病肾病是造成慢性肾功能衰竭的常见原因,在亚太地区的患病率较高。2001年我国住院患者的回顾性分析显示,2型糖尿病并发肾病的患病率为34.7%。
糖尿病诊断后10年内常有明显的临床糖尿病神经病变,其发生率与病程相关。神经功能检查发现,60%~90%的患者有不同程度的神经病变,其中30%~40%的患者无症状。2001年国内住院患者调查发现,61.8%的2型糖尿病患者并发神经病变。在吸烟、年龄超过40岁以及血糖控制差的糖尿病患者中神经病变的患病率更高。由于目前资料主要来自城市大医院,估计有较大的偏差。但多数糖尿病患者病程短、控制不佳,这意味着在10年、20年后,糖尿病并发症才真正是中国卫生系统的巨大挑战。
总结我国糖尿病的流行情况,具有以下特点:
1.在我国患病人群中,以2型糖尿病为主,2型糖尿病占90.0%以上,1型糖尿病约占5.0%,其他类型糖尿病仅占0.7%;城市妊娠糖尿病的患病率接近5.0%。
2.经济发达程度与糖尿病患病率有关:在1994年的调查中,高收入组的糖尿病患病率是低收入组的2~3倍。最新的研究发现发达地区的糖尿病患病率仍明显高于不发达地区,城市仍高于农村。
3.未诊断的糖尿病比例高于发达国家:2007至2008年全国调查20岁以上成人糖尿病患者中,新诊断的糖尿病患者占总数的60%,尽管较过去调查有所下降,但远高于发达国家(美国约48%)。
4.男性、低教育水平是糖尿病的易患因素:在2007至2008年的调查中,在调整其他危险因素后,男性患病风险比女性增加26%,而文化程度在大学以下的人群糖尿病发病风险增加57%。
5.表型特点:我国2型糖尿病患者的平均体质指数(BMI)约为25 kg/m2,而高加索人糖尿病患者的平均BMI多超过30 kg/m2;餐后高血糖比例高,在新诊断的糖尿病患者中,单纯餐后血糖升高者占近50%。
6.国内缺乏儿童糖尿病的流行病学资料,临床上发现,近年来20岁以下的人群中2型糖尿病患病率显著增加。
7.糖尿病合并心脑血管疾病常见。由于我国糖尿病患者平均病程短,特异性并发症如糖尿病视网膜病变和糖尿病肾病是未来巨大的挑战。
在短期内我国糖尿病患病率急剧增加可能有多种原因,例如:
随着经济的发展,中国的城市化进程明显加快。中国城镇人口占全国人口比例已从2000年的34%上升到2006年的43%。
中国60岁以上老年人的比例逐年增加,2000年为10%,到2006年增加到13%。2007至2008年调查中60岁以上的老年人糖尿病患病率在20%以上,比20~30岁人群患病率高10倍。在调整其他因素后,年龄每增加10岁糖尿病的患病率提高68%。
城市化导致人们生活方式发生巨大改变。人们出行方式已经发生很大改变,我国城市中主要交通工具进入了汽车时代。人们每天的体力活动明显减少,但热量的摄入并没有减少,脂肪摄入在总的能量摄入中所占比例明显增加。在农村,随着农业现代化,人们的劳动强度已大幅降低。同时,生活节奏的加快也使得人们长期处于应激环境,这些改变可能与糖尿病的发生密切相关。
生活方式的改变伴随超重和肥胖的比例明显增加。按WHO诊断标准,在2007至2008年的被调查者中,超重者占25.1%,肥胖者占5.0%,与1992年及2002年相比均有大幅度增加。
2007至2008年的调查使用一步法OGTT的筛查方法,结果显示,在新诊断的糖尿病患者中46.6%的是空腹血糖<7.0 mmol/L,但OGTT后2 hPG≥11.1 mmol/L,糖尿病前期的人群中70%是孤立的IGT。
当肥胖程度相同时,亚裔人糖尿病风险增加。与白人相比较,在调整性别、年龄和BMI后,亚裔人糖尿病的风险比为1.6。发达国家和地区的华人糖尿病的患病率和发病率高于白种人,也支持中国人是糖尿病易感人群。在20世纪90年代前半期的流行病学调查显示,与大陆地区华人生活习惯相近而经济相对发达的国家(如新加坡)和地区(如中国的香港、台湾地区),其年龄标化的糖尿病患病率为7.7%~11.0%。与此对应的是,在1987、1992和1998年3次流行病学调查中,毛里求斯25~75岁的华人糖尿病患病率均超过了11%。
随着对糖尿病各种并发症危险因素控制水平的改善以及对并发症治疗水平的提高,糖尿病患者死于并发症的风险明显下降。
中国糖尿病严峻的流行现状、未诊断人群比例高、大量的糖尿病高危人群都提示在糖尿病的预防中,我们还有更多的工作要做。
糖尿病的临床诊断应依据静脉血浆血糖而不是毛细血管血的血糖检测结果。若无特殊提示,文中所提到的血糖均为静脉血浆葡萄糖水平值。
血糖的正常值和糖代谢异常的诊断切点主要依据血糖值与糖尿病特有的慢性并发症(糖尿病视网膜病变)和糖尿病发生风险的关系来确定。目前常用的诊断标准和分类有WHO(1999年)标准和ADA(2003)年标准。本指南采用WHO(1999年)糖尿病诊断、糖代谢状态分类标准(表2、表3)和糖尿病的分型体系(表4),空腹血浆葡萄糖或75 g OGTT后的2 h血糖值可单独用于流行病学调查或人群筛查。但我国资料显示仅查空腹血糖,糖尿病的漏诊率较高,理想的调查是同时检查空腹血糖及OGTT后2 h血糖值,OGTT其他时间点血糖不作为诊断标准。

糖代谢状态分类(WHO 1999)
糖代谢状态分类(WHO 1999)
| 糖代谢分类 | 静脉血浆葡萄糖(mmol/L) | |
|---|---|---|
| 空腹血糖 | 糖负荷后2 h血糖 | |
| 正常血糖 | <6.1 | <7.8 |
| 空腹血糖受损(IFG) | 6.1~<7.0 | <7.8 |
| 糖耐量减低(IGT) | <7.0 | 7.8~<11.1 |
| 糖尿病 | ≥7.0 | ≥11.1 |
注: IFG和IGT统称为糖调节受损,也称糖尿病前期

糖尿病的诊断标准
糖尿病的诊断标准
| 诊断标准 | 静脉血浆葡萄糖水平(mmol/L) | |
|---|---|---|
| (1)典型糖尿病症状(多饮、多尿、多食、体重下降)加上随机血糖检测 | ≥11.1 | |
| 或加上 | ||
| (2)空腹血糖检测 | ≥7.0 | |
| 或加上 | ||
| (3)葡萄糖负荷后2 h血糖检测无糖尿病症状者,需改日重复检查 | ≥11.1 | |
注:空腹状态指至少8 h没有进食热量;随机血糖指不考虑上次用餐时间,一天中任意时间的血糖,不能用来诊断空腹血糖受损或糖耐量异常

糖尿病病因学分类(WHO,1999)
糖尿病病因学分类(WHO,1999)
| 一、1型糖尿病 | |
| 1.免疫介导性 | |
| 2.特发性 | |
| 二、2型糖尿病 | |
| 三、其他特殊类型糖尿病 | |
| 1.胰岛β细胞功能遗传性缺陷 | |
| 第12号染色体,肝细胞核因子-1α(HNF-1α)基因突变(MODY3) | |
| 第7号染色体,葡萄糖激酶(GCK)基因突变(MODY2) | |
| 第20号染色体,肝细胞核因子-4α(HNF-4α)基因突变(MODY1) | |
| 线粒体DNA | |
| 其他 | |
| 2.胰岛素作用遗传性缺陷 | |
| A型胰岛素抵抗 | |
| 矮妖精貌综合征(leprechaunism) | |
| Rabson-Mendenhall综合征 | |
| 脂肪萎缩性糖尿病 | |
| 其他 | |
| 3.胰腺外分泌疾病:胰腺炎、创伤/胰腺切除术后、胰腺肿瘤、胰腺囊性纤维化、血色病、纤维钙化性胰腺病及其他 | |
| 4.内分泌疾病:肢端肥大症、库欣综合征、胰高糖素瘤、嗜铬细胞瘤、甲状腺功能亢进症、生长抑素瘤、醛固酮瘤及其他 | |
| 5.药物或化学品所致的糖尿病:Vacor(N-3吡啶甲基N-P硝基苯尿素)、喷他脒、烟酸、糖皮质激素、甲状腺激素、二氮嗪、β-肾上腺素能激动剂、噻嗪类利尿剂、苯妥英钠、α-干扰素及其他 | |
| 6.感染:先天性风疹、巨细胞病毒感染及其他 | |
| 7.不常见的免疫介导性糖尿病:僵人(stiff-man)综合征、胰岛素自身免疫综合征,胰岛素受体抗体及其他 | |
| 8.其他与糖尿病相关的遗传综合征:Down综合征、Klinefelter综合征、Turner综合征、Wolfram综合征、Friedreich共济失调、Huntington舞蹈病、Laurence-Moon-Beidel综合征、强直性肌营养不良、卟啉病、Prader-Willi综合征及其他 | |
| 四、妊娠糖尿病 | |
注:MODY:青少年的成人起病型糖尿病
建议已达到糖调节受损的人群,应行OGTT检查,以降低糖尿病的漏诊率。
部分国家将HbA1c作为筛查糖尿病高危人群和诊断糖尿病的一种方法。HbA1c较OGTT试验简便易行,结果稳定,变异性小,且不受进食时间及短期生活方式改变的影响,患者依从性好。2010年ADA指南将HbA1c≥6.5%作为糖尿病诊断标准之一。2011年WHO也建议在条件具备的国家和地区采用这一切点诊断糖尿病。但鉴于HbA1c检测在我国尚不普遍,检测方法的标准化程度不够,测定HbA1c的仪器和质量控制尚不能符合目前糖尿病诊断标准的要求。本指南仍不推荐在我国采用HbA1c诊断糖尿病。但对于采用标准化检测方法,并有严格质量控制,正常参考值在4.0%~6.0%的医院,HbA1c≥6.5%可作为诊断糖尿病的参考。
此外,急性感染、创伤或其他应激情况下可出现暂时性血糖增高,若没有明确的糖尿病病史,就临床诊断而言不能以此时的血糖值诊断糖尿病,须在应激消除后复查,再确定糖代谢状态。
本指南采用WHO(1999年)的糖尿病病因学分型体系。主要根据病因学证据将糖尿病分4大类,即1型糖尿病、2型糖尿病、妊娠糖尿病和特殊类型糖尿病(表4)。
1型糖尿病、2型糖尿病和妊娠糖尿病是临床常见类型。1型糖尿病病因和发病机制尚不清楚,其显著的病理生理学和病理学特征是胰岛β细胞数量显著减少和消失所导致的胰岛素分泌显著下降或缺失。2型糖尿病的病因和发病机制目前亦不明确,其显著的病理生理学特征为胰岛素调控葡萄糖代谢能力的下降(胰岛素抵抗)伴随胰岛β细胞功能缺陷所导致的胰岛素分泌减少(或相对减少)。妊娠期糖尿病是在妊娠期间被诊断的糖尿病或糖调节异常,不包括已经被诊断的糖尿病患者妊娠时的高血糖状态。特殊类型糖尿病是病因学相对明确的高血糖状态。随着对糖尿病发病机制研究的深入,特殊类型糖尿病的种类会逐渐增加。临床上应注意寻找糖尿病的可能病因。
血糖水平不能区分1型还是2型糖尿病。即使是被视为1型糖尿病典型特征的糖尿病酮症酸中毒,有时在2型糖尿病也会出现。在患者起病初期进行分类有时的确很困难。目前诊断1型糖尿病主要根据临床特征。
1型糖尿病具有以下特点:
(1)发病年龄通常小于30岁;
(2)起病迅速;
(3)中度至重度的临床症状;
(4)明显体重减轻;
(5)体型消瘦;
(6)常有酮尿或酮症酸中毒;
(7)空腹或餐后的血清C肽浓度明显降低或缺如;
(8)出现自身免疫标记:如谷氨酸脱羧酶抗体(GADA)、胰岛细胞抗体(ICA)、人胰岛细胞抗原2抗体(IA-2A)等。
年轻糖尿病患者的分类尤为困难,因为1型、2型糖尿病在青年人群中发病率相近。尽管在欧洲2型糖尿病的发病年龄常在50岁以上,然而在太平洋岛屿的居民和其他一些高发种群,如南亚和东南亚人,20~30岁年龄组发病的人数逐渐增加,而且目前同样的情形也出现于青少年前期儿童。
如果不确定分类诊断,可先做一个临时性分类,用于指导治疗。然后依据对治疗的初始反应以及追踪观察其临床表现再重新评估、分型。
血清C肽和GADA及其他与1型糖尿病相关的自身免疫标记物的检测有助于鉴别诊断,但不作为建立诊断的必要证据。
尽管儿童多见1型糖尿病,但儿童和青少年2型糖尿病的发病率正在不断增加,已成为社会关注的问题。国内目前尚无儿童和青少年2型糖尿病的全国性流行病学统计资料。大多数2型糖尿病患者肥胖,起病隐匿,有较强的2型糖尿病家族史。极少数为急性起病,表现为多饮、多尿、酮症,而需要暂时性胰岛素治疗,在临床上应和1型糖尿病作鉴别(表5)。

青少年1型和2型糖尿病的鉴别要点
青少年1型和2型糖尿病的鉴别要点
| 鉴别点 | 1型糖尿病 | 2型糖尿病 | |
|---|---|---|---|
| 起病 | 急性起病,症状明显 | 缓慢起病,症状不明显 | |
| 临床特点 | 体重下降 | 肥胖 | |
| 多尿 | 较强的2型糖尿病家族史 | ||
| 烦渴,多饮 | 有高发病率种群 | ||
| 黑棘皮病 | |||
| 多囊卵巢综合征 | |||
| 酮症 | 常见 | 通常没有 | |
| C肽 | 低/缺乏 | 正常/升高 | |
| 抗体 | |||
| ICA | 阳性 | 阴性 | |
| GADA | 阳性 | 阴性 | |
| IA-2A | 阳性 | 阴性 | |
| 治疗 | 胰岛素 | 生活方式、口服降糖药或胰岛素 | |
| 相关的自身免疫性疾病 | 并存几率高 | 并存几率低 | |
注:ICA:胰岛细胞抗体;GADA:谷氨酸脱羧酶抗体;IA-2A:人胰岛细胞抗原2抗体
一级预防的目标是预防2型糖尿病的发生;二级预防的目标是在已诊断的2型糖尿病患者中预防糖尿病并发症的发生;三级预防的目标是延缓已发生的糖尿病并发症的进展、降低致残率和病死率,并改善患者的生存质量。
2型糖尿病的发生风险高低主要取决于危险因素的数目和危险度,有些因素不可改变,另一些是可改变的(表6)。近年来的多项Meta分析提示,他汀类药物与糖尿病发生风险轻度增加相关,但其在预防心血管疾病方面的获益远大于这种危害。由于公共卫生资源的限制,预防2型糖尿病应采取分级管理和高危人群优先的干预策略。

2型糖尿病的危险因素
2型糖尿病的危险因素
| 不可改变的危险因素 | 可改变的危险因素 |
|---|---|
| 年龄 | 糖尿病前期(糖耐量异常或合并空腹血糖受损)(最重要的危险因素) |
| 家族史或遗传倾向 | 代谢综合征 |
| 种族 | 超重、肥胖、抑郁症 |
| 妊娠糖尿病史或巨大儿生产史 | 饮食热量摄入过高、体力活动减少 |
| 多囊卵巢综合征 | 可增加糖尿病发生风险的药物 |
| 宫内发育迟缓或早产 | 致肥胖或糖尿病的社会环境 |
2型糖尿病的一级预防应按照高危人群和普通人群的不同进行分级管理。由于我国人口众多,在全人群中通过血糖检测筛查糖尿病前期患者或系统性地发现其他高危人群不具有可行性,所以高危人群的发现主要依靠机会性筛查(如在健康体检中或在进行其他疾病的诊疗时)。糖尿病筛查有助于早期发现糖尿病,提高糖尿病及其并发症的防治水平。因此,在条件允许时,可针对高危人群进行糖尿病筛查。
在成年人(>18岁)中,具有下列任何一个及以上的糖尿病危险因素者:(1) 年龄≥40岁;(2)有糖调节受损史;(3)超重(BMI≥24 kg/m2)或肥胖(BMI≥28 kg/m2)和(或)中心型肥胖(男性腰围≥90 cm,女性腰围≥85 cm);(4)静坐生活方式;(5)一级亲属中有2型糖尿病家族史;(6)有巨大儿(出生体重≥4 kg)生产史或妊娠糖尿病史的妇女;(7)高血压[收缩压≥140 mmHg和(或)舒张压≥90 mmHg(1 mmHg=0.133 kPa)],或正在接受降压治疗;(8)血脂异常[高密度脂蛋白胆固醇(HDL-C)≤0.91 mmol/L(≤35 mg/dl)、甘油三酯≥2.22 mmol/L(≥200 mg/dl)],或正在接受调脂治疗;(9)动脉粥样硬化性心脑血管疾病患者;(10)有一过性类固醇糖尿病病史者;(11)多囊卵巢综合征(PCOS)患者;(12)长期接受抗精神病药物和(或)抗抑郁药物治疗的患者。
在上述各项中,糖调节异常是最重要的2型糖尿病高危人群,每年有1.5%~10.0%的糖耐量减低患者进展为2型糖尿病。
在儿童和青少年(≤18岁)中,超重(BMI>相应年龄值、性别的第85百分位)或肥胖(BMI>相应年龄、性别的第95百分位)且合并下列任何一个危险因素者:(1) 一级或二级亲属中有2型糖尿病家族史;(2)存在与胰岛素抵抗相关的临床状态(如黑棘皮病、高血压、血脂异常、PCOS);(3)母亲怀孕时有糖尿病史或被诊断为妊娠糖尿病。
对于成年人的糖尿病高危人群,不论年龄大小,宜及早开始进行糖尿病筛查,对于除年龄外无其他糖尿病危险因素的人群,宜在年龄≥40岁时开始筛查。对于儿童和青少年的糖尿病高危人群,宜从10岁开始,但青春期提前的个体则推荐从青春期开始。首次筛查结果正常者,宜每3年至少重复筛查一次。
在具备实验室条件的医疗机构中,宜对就诊和查体的高危人群进行糖尿病筛查。
空腹血糖检查是简单易行的糖尿病筛查方法,宜作为常规的筛查方法,但有漏诊的可能性。条件允许时,应尽可能行OGTT(空腹血糖和糖负荷后2 h血糖)。暂不推荐将HbA1c检测作为常规的筛查方法。
对于普通人群,为了提高糖尿病筛查的有效性,应根据糖尿病风险程度进行有针对性的糖尿病筛查。
多项随机对照研究显示,糖耐量减低人群接受适当的生活方式干预可延迟或预防2型糖尿病的发生。中国大庆研究的生活方式干预组推荐患者增加蔬菜摄入量、减少酒精和单糖的摄入量,鼓励超重或肥胖患者(BMI>25 kg/m2)减轻体重,增加日常活动量,每天进行至少20 min的中等强度活动;生活方式干预6年,可使以后14年的2型糖尿病累计发生风险下降43%。芬兰糖尿病预防研究(DPS)的生活方式干预组推荐个体化饮食和运动指导,每天至少进行30 min有氧运动和阻力锻炼,目标是体重减少5%,脂肪摄入量<总热量的30%;该研究平均随访7年,可使2型糖尿病发生风险下降43%。美国预防糖尿病计划(DPP)研究的生活方式干预组推荐患者摄入脂肪热量<25%的低脂饮食,如果体重减轻未达到标准,则进行热量限制;生活方式干预组中50%的患者体重减轻了7%,74%的患者可坚持每周至少150 min中等强度的运动;生活方式干预3年可使糖耐量减低进展为2型糖尿病的风险下降58%。随访累计达10年后,生活方式干预组体重虽然有所回升,但其预防2型糖尿病的益处仍然存在。此外,在其他国家的糖耐量减低患者中开展的研究也同样证实了生活方式干预预防2型糖尿病发生的有效性。
本指南建议,糖尿病前期患者应通过饮食控制和运动以降低糖尿病的发生风险,并定期随访,给予社会心理支持,以确保患者的良好的生活方式能够长期坚持;定期检查血糖;同时密切关注其他心血管疾病危险因素(如吸烟、高血压、血脂紊乱等),并给予适当的干预措施。具体目标是:(1)使超重或肥胖者BMI达到或接近24 kg/m2,或体重至少减少5%~10%;(2)每日饮食总热量至少减少400~500 kcal(1 kcal=4.184 kJ);(3)饱和脂肪酸摄入占总脂肪酸摄入的30%以下;(4)中等强度体力活动,至少保持在150 min/周。
在糖尿病前期人群中进行的药物干预试验显示,口服降糖药二甲双胍、α-糖苷酶抑制剂、噻唑烷二酮类(TZDs)、二甲双胍与TZDs联合以及减肥药奥利司他、中药(天芪胶囊)等药物治疗可降低糖尿病前期人群发生糖尿病的风险。此外,血管紧张素转换酶抑制剂(ACEI)和血管紧张素Ⅱ受体拮抗剂(ARB)类降压药在有效控制血压的同时,亦已被证实可显著降低新发糖尿病的风险。然而,由于目前尚无充分的证据表明药物干预具有长期疗效和卫生经济学益处,故各国制定的临床指南尚未广泛推荐药物干预作为预防糖尿病的主要手段。鉴于目前我国的经济发展水平尚为初级阶段且存在显著的地区不平衡,加之与预防糖尿病相关的卫生保健体制尚不健全。因此,本指南暂不推荐使用药物干预的手段预防糖尿病。
糖尿病控制与并发症试验(DCCT)、英国前瞻性糖尿病研究(UKPDS),日本Kumomoto研究等强化血糖控制的临床研究结果提示,在处于糖尿病早期阶段的糖尿病患者中,强化血糖控制可以显著降低糖尿病微血管病变的发生风险。UKPDS研究还显示,在肥胖或超重人群中,二甲双胍的使用与心肌梗死和死亡的发生风险显著下降相关。对DCCT和UKPDS研究人群的长期随访结果显示,早期强化血糖控制与长期随访中糖尿病微血管病变、心肌梗死及死亡的发生风险下降相关。上述研究结果支持在早期2型糖尿病患者中进行血糖的强化控制可以降低糖尿病大血管和微血管病变的发生风险。
本指南建议,对于新诊断和早期2型糖尿病患者,采用严格控制血糖的策略以降低糖尿病并发症的发生风险。
UKPDS研究显示,在新诊断的糖尿病患者中,采用强化的血压控制不但可以显著降低糖尿病大血管病变的发生风险,还可显著降低微血管病变的发生风险。高血压优化治疗试验(HOT)以及其他抗高血压治疗临床试验的糖尿病亚组分析也显示,强化的血压控制可以降低无明显血管并发症的糖尿病患者发生心血管病变的风险。英国心脏保护研究-糖尿病亚组分析(HPS-DM)、阿托伐他汀糖尿病协作研究(CARDS)等大型临床研究显示,采用他汀类药物降低低密度脂蛋白胆固醇(LDL-C)的策略可以降低无明显血管并发症的糖尿病患者发生心血管病变的风险。控制糖尿病患者心血管风险行动计划(ACCORD)研究显示,在他汀类药物治疗的基础上,联合应用其他调脂药物未能见到额外的心血管获益。在糖尿病患者中采用阿司匹林进行心血管疾病一级预防的临床试验结果不尽相同,故阿司匹林在糖尿病患者心血管疾病一级预防中是否具有保护作用目前仍有争论。尽管如此,对多个临床试验进行的系统性综述仍显示,在具有心血管疾病危险因素的2型糖尿病患者中,阿司匹林对心血管具有一定的保护作用。
本指南建议,在没有明显糖尿病血管并发症但具有心血管疾病危险因素的2型糖尿病患者中,采取降糖、降压、调脂(主要是降低LDL-C)和应用阿司匹林治疗,以预防心血管疾病和糖尿病微血管病变的发生。
DCCT、UKPDS、Kumomoto、糖尿病与血管疾病行动研究(ADVANCE)、美国退伍军人糖尿病研究(VADT)等强化血糖控制的临床研究结果提示,强化血糖控制可以降低已经发生的早期糖尿病微血管病变(如背景期视网膜病变、微量白蛋白尿等)进一步发展的风险。
在已经有严重的糖尿病微血管病变的患者中,采用强化血糖控制的措施是否能降低失明、肾功能衰竭和截肢的发生风险目前尚缺乏相关的临床研究证据。
ADVANCE、ACCORD、VADT等临床试验结果均提示,在糖尿病病程较长、年龄较大并具有多个心血管危险因素或已经发生过心血管病变的人群中,采用强化血糖控制的措施并不能降低心血管疾病和死亡的发生风险。相反,ACCORD研究还显示,在上述人群中,强化血糖控制与全因死亡的风险增加相关。
本指南建议,在年龄较大、糖尿病病程较长和已经发生过心血管疾病的患者中,要充分平衡强化血糖控制的利弊,在血糖控制目标的选择上采用个体化的策略,并制定以患者为中心的糖尿病管理模式。
已有充分的临床研究证据表明,在已经发生过心血管疾病的2型糖尿病患者中,无论是采用单独的降压、调脂或阿司匹林治疗,还是上述手段的联合治疗,均能够降低2型糖尿病患者再次发生心血管疾病和死亡的风险。在糖尿病肾病的患者中,采用降压措施,特别是使用ACEI或ARB类药物,可以显著降低糖尿病肾病进展的风险。
本指南建议,对于年龄较大、糖尿病病程较长和已经发生过心血管疾病的2型糖尿病患者,应在个体化血糖控制的基础上,采取降压、调脂(主要是降低LDL-C)和应用阿司匹林的措施,以降低心血管疾病反复发生和死亡的风险,并且降低糖尿病微血管病变的发生风险。
糖尿病患者发生微血管病变和大血管病变的风险显著高于非糖尿病患者,减少糖尿病患者发生大血管和微血管病变的风险不但依赖于高血糖的控制,还依赖于其他心血管疾病危险因素的控制和不良生活方式的改善。糖尿病的控制除药物治疗外,还需要对血糖和其他心血管危险因素进行监测,以了解控制是否达标,并根据控制目标调整治疗。此外,由于糖尿病是一种终身性疾病,患者的行为和自我管理能力也是糖尿病控制是否成功的关键,因此,糖尿病的控制不是传统意义上的治疗而是系统的管理。
限于目前医学水平,糖尿病仍是一种终身性疾病,因此应给予糖尿病患者终身的密切医疗关注。糖尿病治疗的近期目标是通过控制高血糖和相关代谢紊乱来消除糖尿病症状和防止出现急性代谢并发症,糖尿病治疗的远期目标是通过良好的代谢控制达到预防慢性并发症、提高患者生活质量和延长寿命的目的。为了达到这一目标应建立较完善的糖尿病教育和管理体系。
每位糖尿病患者一旦诊断即应接受糖尿病教育,教育的目标是使患者充分认识糖尿病并掌握糖尿病的自我管理能力。糖尿病教育可以是大课堂式、小组式或个体化,内容包括饮食、运动、血糖监测和自我管理能力的指导,小组式或个体化形式的针对性更强,更易于个体化。这样的教育和指导应该是长期和随时随地进行的,特别是当血糖控制较差需调整治疗方案或因出现并发症需进行胰岛素治疗时,具体的教育和指导是必不可少的。教育应尽可能地标准化和结构化,为患者提供优质和连续的教育。任何为患者提供的教育项目最好应获得认证并定期进行项目的评估和审计。
每个糖尿病管理单位应有一名受过专门培训的糖尿病教育护士,设专职糖尿病教育者的岗位,以保证教育的质量。最好的糖尿病管理模式是团队式管理,糖尿病管理团队的主要成员应包括:执业医师[普通医师和(或)专科医师]、糖尿病教员(教育护士)、营养师、运动康复师、患者及其家属。必要时还可增加眼科、心血管、肾病、血管外科、产科、足病和心理学医师。
逐步建立定期随访和评估系统,以确保所有患者都能进行咨询并得到及时的正确指导,这种系统也可以为基层医护人员提供糖尿病管理的支持和服务。
1.糖尿病的自然进程
2.糖尿病的临床表现
3.糖尿病的危害及如何防治急慢性并发症
4.个体化的治疗目标
5.个体化的生活方式干预措施和饮食计划
6.规律运动和运动处方
7.饮食、运动、口服药、胰岛素治疗及规范的胰岛素注射技术
8.自我血糖监测(SMBG)和尿糖监测(当血糖监测无法实施时),血糖测定结果的意义和应采取的干预措施
9.SMBG、尿糖监测和胰岛素注射等具体操作技巧
10.口腔护理、足部护理、皮肤护理的具体技巧
11.特殊情况应对措施(如疾病、低血糖、应激和手术)
12.糖尿病妇女受孕必须做到有计划,并全程监护
13.糖尿病患者的社会心理适应
见附录2。
HbA1c是评价长期血糖控制的金指标,也是指导临床调整治疗方案的重要依据。标准检测方法下的HbA1c正常值为4%~6%,在治疗之初建议每3个月检测1次,一旦达到治疗目标可每6个月检查一次。对于患有贫血和血红蛋白异常疾病的患者,HbA1c的检测结果是不可靠的。可用血糖、糖化血清白蛋白或糖化血清蛋白来评价血糖的控制。HbAlc测定所采用的方法应可以溯源到DCCT中曾使用过的HbAlc检测方法。
SMBG指糖尿病患者在家中开展的血糖检测,用于了解血糖的控制水平和波动情况。这是调整血糖达标的重要措施,也是减少低血糖风险的重要手段。SMBG只有真正成为糖尿病管理方案的一部分时才会发挥作用。采用便携式血糖仪进行毛细血管血糖检测是最常用的方法,但如条件所限不能检测血糖,尿糖的检测包括尿糖定量检测也是有帮助的。
开始SMBG前应由医师或护士对糖尿病患者进行监测技术和监测方法的指导,包括如何测血糖、何时监测、监测频率和如何记录监测结果。医师或糖尿病管理小组每年应检查1~2次患者SMBG技术和校准血糖仪,尤其是SMBG结果与HbA1c或临床情况不符时。
需要强调的是,血糖监测应该是糖尿病教育和管理方案的一部分,医务人员在建议糖尿病患者开展SMBG的同时也应教育患者血糖监测的目的、意义并辅导患者正确解读血糖监测的结果和应采取的相应措施。
SMBG适用于所有糖尿病患者。但对于某些特殊患者更要注意加强血糖监测,如妊娠期接受胰岛素治疗的患者,血糖控制标准更严,为了使血糖达标,同时减少低血糖的发生,这些患者进行SMBG更重要,应该增加监测频率。而对于那些没有使用胰岛素治疗的患者采用定期结构化的血糖监测,监测次数可相对较少。
(1)餐前血糖监测:适用于注射基础、餐时或预混胰岛素的患者。当血糖水平很高时应首先关注空腹血糖水平。在其他降糖治疗有低血糖风险时(用胰岛素促泌剂治疗且血糖控制良好者)也应测定餐前血糖。
(2)餐后血糖监测:适用于注射餐时胰岛素的患者和采用饮食控制和运动控制血糖者。在其空腹血糖和餐前血糖已获良好控制但HbA1c仍不能达标者可通过检测餐后血糖来指导针对餐后高血糖的治疗。
(3)睡前血糖监测:适用于注射胰岛素的患者,特别是晚餐前注射胰岛素的患者。
(4)夜间血糖监测:用于了解有无夜间低血糖,特别在出现了不可解释的空腹高血糖时应监测夜间血糖。
(5)出现低血糖症状或怀疑低血糖时应及时监测血糖。
(6)剧烈运动前后宜监测血糖。
取决于病情、治疗的目标和治疗方案。
(1)因血糖控制非常差或病情危重而住院治疗者应每天监测4~7次血糖或根据治疗需要监测血糖,直到血糖得到控制。
(2)采用生活方式干预控制糖尿病的患者,可根据需要有目的地通过血糖监测了解饮食控制和运动对血糖的影响来调整饮食和运动。
(3)使用口服降糖药者可每周监测2~4次空腹或餐后血糖,或在就诊前一周内连续监测3 d,每天监测7点血糖(早餐前后、午餐前后、晚餐前后和睡前)。
(4)使用胰岛素治疗者可根据胰岛素治疗方案进行相应的血糖监测:①使用基础胰岛素的患者应监测空腹血糖,根据空腹血糖调整睡前胰岛素的剂量;②使用预混胰岛素者应监测空腹和晚餐前血糖,根据空腹血糖调整晚餐前胰岛素剂量,根据晚餐前血糖调整早餐前胰岛素剂量;③使用餐时胰岛素者应监测餐后血糖或餐前血糖,并根据餐后血糖和下一餐前血糖调整上一餐前的胰岛素剂量。
虽然SMBG是最理想的血糖监测手段,但有时受条件所限无法作血糖时,也可以采用尿糖测定来进行自我监测。尿糖的控制目标是任何时间尿糖均为阴性,但是尿糖监测对发现低血糖没有帮助。特殊情况下,如肾糖阈增高(如老年人)或降低(妊娠)时,尿糖监测对治疗的指导作用不大。
血压和血脂的控制对减少糖尿病并发症的发生风险具有重要作用。血压和血脂是两个重要而且可以干预的心血管疾病风险因子,对其进行监测和控制达标与血糖的监测和控制达标同等重要。糖尿病患者每年应至少检查一次血脂(包括甘油三酯、总胆固醇、HDL-C和LDL-C)。用调脂药物者还应在用药后定期评估疗效和副作用。在患者每次就诊时均应测量血压。应指导高血压患者每日在家中自我监测血压并记录。
2型糖尿病患者常合并代谢综合征的一个或多个组分的临床表现,如高血压、血脂异常、肥胖症等。伴随着血糖、血压、血脂等水平的增高及体重的增加,2型糖尿病并发症的发生风险、发展速度及其危害等将显著增加。因而,对2型糖尿病基于循证医学证据的科学、合理的治疗策略应该是综合性的,包括降糖、降压、调脂、抗凝、控制体重和改善生活方式等治疗措施。降糖治疗包括饮食控制、合理运动、血糖监测、糖尿病教育和应用降糖药物等综合性治疗措施。
2型糖尿病理想的综合控制目标视患者的年龄、合并症、并发症等不同而异(表7)。治疗未能达标不应视为治疗失败,控制指标的任何改善对患者都将有益,将会降低相关危险因素引发并发症的风险,如HbA1c水平的降低与糖尿病患者微血管并发症及神经病变的减少密切相关(图1,HbA1c从10%降至9%对减低并发症发生风险的影响要大于其从7%降至6%)。

中国2型糖尿病综合控制目标
中国2型糖尿病综合控制目标
| 指 标 | 目标值 | |
|---|---|---|
| 血糖(mmol/L)a | ||
| 空腹 | 4.4~7.0 | |
| 非空腹 | 10.0 | |
| 糖化血红蛋白(%) | <7.0 | |
| 血压(mmHg) | <140/80 | |
| 总胆固醇(mmol/L) | <4.5 | |
| 高密度脂蛋白胆固醇(mmol/L) | ||
| 男性 | >1.0 | |
| 女性 | >1.3 | |
| 甘油三酯(mmol/L) | <1.7 | |
| 低密度脂蛋白胆固醇(mmol/L) | ||
| 未合并冠心病 | <2.6 | |
| 合并冠心病 | <1.8 | |
| 体质指数(kg/m2) | <24.0 | |
| 尿白蛋白/肌酐比值[mg/mmol(mg/g)] | ||
| 男性 | <2.5(22.0) | |
| 女性 | <3.5(31.0) | |
| 尿白蛋白排泄率[μg/min(mg/d)] | <20.0(30.0) | |
| 主动有氧活动(min/周) | ≥150.0 | |
注:a毛细血管血糖


制定2型糖尿病患者综合调控目标的首要原则是个体化,应根据患者的年龄、病程、预期寿命、并发症或合并症病情严重程度等进行综合考虑。
HbA1c是反映长期血糖控制水平的主要指标之一。对大多数非妊娠成年2型糖尿病患者而言,合理的HbA1c控制目标为<7%。更严格的HbA1c控制目标(如<6.5%,甚或尽可能接近正常)适合于病程较短、预期寿命较长、无并发症、未合并心血管疾病的2型糖尿病患者,其前提是无低血糖或其他不良反应。相对宽松的HbA1c目标(如<8.0%)可能更适合于有严重低血糖史、预期寿命较短、有显著的微血管或大血管并发症,或有严重合并症、糖尿病病程很长和尽管进行了糖尿病自我管理教育、适当的血糖监测、接受有效剂量的多种降糖药物包括胰岛素治疗仍很难达到常规治疗目标的患者。儿童、孕妇、住院尤其是病情危重患者等特殊人群的控制标准参见相关章节。应该避免因过度放宽控制标准而出现急性高血糖症状或与其相关的并发症。在治疗调整中,可将HbA1c≥7%作为2型糖尿病启动临床治疗或需要调整治疗方案的重要判断标准。血糖控制应根据SMBG的结果以及HbA1c水平综合判断。表8列举了HbA1c浓度与平均血糖水平之间的关系。

糖化血红蛋白(HbA1c)与平均血糖关系对照表
糖化血红蛋白(HbA1c)与平均血糖关系对照表
| HbA1c(%) | 平均血糖[mmol/L(mg/dl)] |
|---|---|
| 6 | 7.0(126) |
| 7 | 8.6(154) |
| 8 | 10.2(183) |
| 9 | 11.8(212) |
| 10 | 13.4(240) |
| 11 | 14.9(269) |
| 12 | 16.5(298) |
糖尿病合并高血压的情况临床常见。较年轻和病程较短的患者,可能不需要过多治疗就可以实现将血压降至130/80 mmHg以下。老年患者血压目标值可适当放宽至150/90 mmHg。
2型糖尿病是一种进展性的疾病,随着病程的进展,血糖有逐渐升高的趋势,控制高血糖的治疗强度也应随之加强,常需要多种手段的联合治疗。生活方式干预是2型糖尿病的基础治疗措施,应贯穿于糖尿病治疗的始终。如果单纯生活方式不能使血糖控制达标,应开始药物治疗。2型糖尿病药物治疗的首选是二甲双胍。若无禁忌证,二甲双胍应一直保留在糖尿病的治疗方案中。不适合二甲双胍治疗者可选择α-糖苷酶抑制剂或胰岛素促泌剂。如单独使用二甲双胍治疗而血糖仍未达标,则可加用胰岛素促泌剂、α-糖苷酶抑制剂、二肽基肽酶IV(DPP-4)抑制剂或TZDs(二线治疗)。不适合二甲双胍者可采用其他口服药间的联合治疗。两种口服药联合治疗而血糖仍不达标者,可加用胰岛素治疗(每日1次基础胰岛素或每日1~2次预混胰岛素)或采用3种口服药联合治疗。胰高血糖素样肽1(GLP-1)受体激动剂可用于三线治疗。如基础胰岛素或预混胰岛素与口服药联合治疗控制血糖仍不达标,则应将治疗方案调整为多次胰岛素治疗(基础胰岛素加餐时胰岛素或每日3次预混胰岛素类似物)。采用预混胰岛素治疗和多次胰岛素治疗时应停用胰岛素促分泌剂。
2型糖尿病高血糖治疗路径见图2。


注:HbA1c:糖化血红蛋白
医学营养治疗是临床条件下对糖尿病的营养问题采取的特殊干预措施,包括对患者进行个体化营养评估、营养诊断、制定相应的营养干预计划并在一定时期内实施及监测,是糖尿病及其并发症的预防、治疗、自我管理以及教育的重要组成部分。医学营养治疗通过调整营养素结构,有利于血糖控制,有助于维持理想体重并预防营养不良发生。
糖尿病及糖尿病前期患者均需要接受个体化医学营养治疗,由熟悉糖尿病治疗的营养师或综合管理团队(包括糖尿病教育者)指导下完成。应在评估患者营养状况的情况下,设定合理的质量目标,控制总能量的摄入,合理、均衡分配各种营养素,达到患者的代谢控制目标,并尽可能满足个体饮食喜好。针对超重或肥胖者推荐适度减重,配合体育锻炼和行为改变,有助于维持减重效果。
1.维持合理体重:超重/肥胖患者减重的目标是3~6个月减轻体重的5%~10%。消瘦者应通过合理的营养计划恢复并长期维持理想体重。
2.提供均衡营养的膳食。
3.达到并维持理想的血糖水平,降低糖化血红蛋白水平。
4.减少心血管疾病的危险因素,包括控制血脂异常和高血压。
5.减轻胰岛素抵抗,降低胰岛β细胞负荷。
1.膳食中由脂肪提供的能量不超过饮食总能量的30%。
2.饱和脂肪酸摄入量不应超过饮食总能量的7%,尽量减少反式脂肪酸摄入。单不饱和脂肪酸是较好的膳食脂肪来源,在总脂肪摄入中的供能比宜达到10%~20%。多不饱和脂肪酸摄入不宜超过总能量摄入的10%,适当增加富含n-3脂肪酸的摄入。
3.食物中胆固醇摄入量<300 mg/d。
1.膳食中碳水化合物所提供的能量应占总能量的50%~60%。对碳水化合物的计量、评估或体验是血糖控制的关键环节。
2.低血糖指数食物有利于血糖控制。
3.糖尿病患者适量摄入糖醇和非营养性甜味剂是安全的。但是过多蔗糖分解后生成的果糖或添加过量果糖易致甘油三酯合成增多,使体脂积聚。
4.每日定时进餐,尽量保持碳水化合物均匀分配。
1.肾功能正常的糖尿病个体,推荐蛋白质的摄入量占供能比的10%~15%,保证优质蛋白质摄入超过50%。
2.有显性蛋白尿的患者蛋白质摄入量宜限制在每日每千克体重0.8 g。从肾小球滤过率(GFR)下降起,应实施低蛋白饮食,推荐蛋白质入量每日每千克体重0.6 g,为防止发生蛋白质营养不良,可补充复方α-酮酸制剂。
3.单纯摄入蛋白质不易引起血糖升高,但可能增加胰岛素分泌反应。
1.不推荐糖尿病患者饮酒。若饮酒应计算酒精中所含的总能量。
2.女性每天饮酒的酒精量不超过15 g,男性不超过25 g(15 g酒精相当于450 ml啤酒、150 ml葡萄酒或50 ml低度白酒)。每周不超过2次。
3.应警惕酒精可能诱发的低血糖,避免空腹饮酒。
4.具有2型糖尿病风险的个体应限制含糖饮料的摄入。
豆类、富含纤维的谷物类(每份食物≥5 g纤维)、水果、蔬菜和全麦食物均为膳食纤维的良好来源。提高纤维摄入对健康有益。建议糖尿病患者达到膳食纤维每日推荐摄入量,即14 g/1 000 kcal。
1.食盐摄入量限制在每天6 g以内,合并高血压患者更应严格限制摄入量。
2.同时应限制摄入含盐高的食物,例如味精、酱油、盐浸等加工食品、调味酱等。
糖尿病患者容易缺乏B族维生素、维生素C、维生素D以及铬、锌、硒、镁、铁、锰等多种微量营养素,可根据营养评估结果适量补充。长期服用二甲双胍者应防止维生素B12缺乏。不建议长期大量补充维生素E、维生素C及胡萝卜素等具有抗氧化作用的制剂,其长期安全性仍待验证。
不同的膳食干预模式,无论是地中海膳食、素食还是低碳水化合物饮食、低脂肪低能量饮食抑或高蛋白质饮食均在短期有助于体重控制,但要求在专业人员的指导下完成,同时监测血脂、肾功能等变化。
运动锻炼在2型糖尿病患者的综合管理中占重要地位。规律运动可增加胰岛素敏感性,有助于控制血糖,减少心血管危险因素,减轻体重,提升幸福感。而且对糖尿病高危人群一级预防效果显著。流行病学研究结果显示:规律运动8周以上可将2型糖尿病患者HbA1c降低0.66%;坚持规律运动12~14年的糖尿病患者病死率显著降低。
2型糖尿病患者运动时应遵循以下原则:
1.运动治疗应在医师指导下进行。运动前要进行必要的评估,特别是心肺功能和运动功能的医学评估(如运动负荷试验等)。
2.空腹血糖>16.7 mmol/L、反复低血糖或血糖波动较大、有糖尿病酮症酸中毒等急性代谢并发症、合并急性感染、增殖性视网膜病、严重肾病、严重心脑血管疾病(不稳定性心绞痛、严重心律失常、一过性脑缺血发作)等情况下禁忌运动,病情控制稳定后方可逐步恢复运动。
3.成年糖尿病患者每周至少150 min(如每周运动5天,每次30 min)中等强度(50%~70%最大心率,运动时有点用力,心跳和呼吸加快但不急促)的有氧运动。研究发现即使一次进行短时的体育运动(如10 min),累计30 min/d,也是有益的。
4.中等强度的体育运动包括:快走、打太极拳、骑车、乒乓球、羽毛球和高尔夫球。较强体育运动为舞蹈、有氧健身操、慢跑、游泳、骑车上坡。
5.如无禁忌证,每周最好进行2次抗阻运动、锻炼肌肉力量和耐力。训练时阻力为轻或中度。联合进行抗阻运动和有氧运动可获得更大程度的代谢改善。
6.运动项目要与患者的年龄、病情及身体承受能力相适应,并定期评估,适时调整运动计划。
7.记录运动日记,有助于提升运动依从性。
8.养成健康的生活习惯。培养活跃的生活方式,如增加日常身体活动,减少静坐时间,将有益的体育运动融入到日常生活中。
9.运动前后要加强血糖监测,运动量大或激烈运动时应建议患者临时调整饮食及药物治疗方案,以免发生低血糖。
吸烟有害健康。吸烟与肿瘤、糖尿病大血管病变、糖尿病微血管病变、过早死亡的风险增高相关。研究表明新发2型糖尿病患者戒烟有助于改善代谢指标、降低血压和白蛋白尿。
应劝诫每一位吸烟的糖尿病患者停止吸烟或停用烟草类制品,对患者吸烟状况以及尼古丁依赖程度进行评估,提供短暂咨询、戒烟热线、必要时加用药物等帮助戒烟。
高血糖的药物治疗多基于纠正导致人类血糖升高的两个主要病理生理改变——胰岛素抵抗和胰岛素分泌受损。根据作用效果的不同,口服降糖药可分为主要以促进胰岛素分泌为主要作用的药物(磺脲类、格列奈类、DPP-4抑制剂)和通过其他机制降低血糖的药物(双胍类、TZDs、α-糖苷酶抑制剂)。磺脲类和格列奈类直接刺激胰岛β细胞分泌胰岛素;DPP-4抑制剂通过减少体内GLP-1的分解而增加GLP-1浓度并进而促进胰岛β细胞分泌胰岛素;双胍类的主要药理作用是减少肝脏葡萄糖的输出;TZDs的主要药理作用为改善胰岛素抵抗;α-糖苷酶抑制剂的主要药理作用为延缓碳水化合物在肠道内的消化吸收。
糖尿病的医学营养治疗和运动治疗是控制2型糖尿病高血糖的基本措施。在饮食和运动不能使血糖控制达标时应及时采用包括口服药治疗在内的药物治疗。
2型糖尿病是一种进展性的疾病。在2型糖尿病的自然病程中,胰岛β细胞功能随着病程的延长而逐渐下降,胰岛素抵抗的程度变化不大。因此,随着2型糖尿病病程的进展,对外源性的血糖控制手段的依赖逐渐增大。临床上常需要口服药物及口服药和注射降糖药(胰岛素、GLP-1受体激动剂)的联合治疗。
目前临床上使用的双胍类药物主要是盐酸二甲双胍。双胍类药物的主要药理作用是通过减少肝脏葡萄糖的输出和改善外周胰岛素抵抗而降低血糖。许多国家和国际组织制定的糖尿病诊治指南中推荐二甲双胍作为2型糖尿病患者控制高血糖的一线用药和药物联合中的基本用药。对临床试验的系统评价显示,二甲双胍可以使HbA1c下降1.0%~1.5%,并可减轻体重。二甲双胍的疗效与体重无关。UKPDS研究结果证明,二甲双胍还可减少肥胖的2型糖尿病患者心血管事件和死亡。在我国伴冠心病的2型糖尿病患者中开展的针对二甲双胍与磺脲类药物对再发心血管事件影响的临床随机分组对照试验结果显示,二甲双胍的治疗与主要心血管事件的显著下降相关。单独使用二甲双胍不导致低血糖,但二甲双胍与胰岛素或胰岛素促泌剂联合使用时可增加低血糖发生的风险。二甲双胍的主要副作用为胃肠道反应。从小剂量开始并逐渐加量是减少其不良反应的有效方法。二甲双胍的疗效不受体重的影响。双胍类药物与乳酸性酸中毒发生风险间的关系尚不确定。双胍类药物禁用于肾功能不全[血肌酐水平男性>132.6 μmol/L(1.5 mg/dl),女性>123.8 μmol/L(1.4 mg/dl)或GFR<45 ml/min]、肝功能不全、严重感染、缺氧或接受大手术的患者。在造影检查使用碘化造影剂时,应暂时停用二甲双胍。
磺脲类药物属于胰岛素促泌剂,主要药理作用是通过刺激胰岛β细胞分泌胰岛素,增加体内的胰岛素水平而降低血糖。临床试验显示,磺脲类药物可使HbA1c降低1.0%~1.5%,是目前许多国家和国际组织制定的糖尿病诊治指南中推荐的控制2型糖尿病患者高血糖的主要用药。前瞻性、随机分组的临床研究结果显示,磺脲类药物的使用与糖尿病微血管病变和大血管病变发生的风险下降相关。目前在我国上市的磺脲类药物主要为格列本脲、格列美脲、格列齐特、格列吡嗪和格列喹酮。磺脲类药物如果使用不当可导致低血糖,特别是在老年患者和肝、肾功能不全者;磺脲类药物还可导致体重增加。有肾功能轻度不全的患者,宜选择格列喹酮。患者依从性差时,建议每天只需服用1次的磺脲类药物。消渴丸是含有格列本脲和多种中药成分的固定剂量复方制剂。消渴丸的降糖效果与格列本脲相当。与格列本脲相比,消渴丸低血糖发生的风险低,改善糖尿病相关中医症候的效果更显著。
TZDs主要通过增加靶细胞对胰岛素作用的敏感性而降低血糖。目前在我国上市的TZDs主要有罗格列酮和吡格列酮。临床试验显示,TZDs可使HbA1c下降1.0%~1.5%。
TZDs单独使用时不导致低血糖,但与胰岛素或胰岛素促泌剂联合使用时可增加低血糖发生的风险。体重增加和水肿是TZDs的常见副作用,这些副作用在与胰岛素联合使用时表现更加明显。TZDs的使用与骨折和心力衰竭风险增加相关。有心力衰竭[纽约心脏学会(NYHA)心功能分级Ⅱ级以上]、活动性肝病或转氨酶升高超过正常上限2.5倍及严重骨质疏松和有骨折病史的患者应禁用本类药物。
为非磺脲类胰岛素促泌剂,我国上市的有瑞格列奈、那格列奈和米格列奈。本类药物主要通过刺激胰岛素的早时相分泌而降低餐后血糖,可将HbA1c降低0.5%~1.5%。此类药物需在餐前即刻服用,可单独使用或与其他降糖药联合应用(磺脲类除外)。对在中国2型糖尿病人群中开展的临床研究的系统评价显示,在降低HbA1c方面瑞格列奈优于安慰剂及磺脲类药物,与α-糖苷酶抑制剂、那格列奈、二甲双胍、TZDs相当。对在包括中国人在内的亚洲2型糖尿病人群中开展的临床研究的系统评价显示,在降低HbA1c方面那格列奈的效果优于α-糖苷酶抑制剂,与磺脲类药物相当,与瑞格列奈和米格列奈相当。在我国新诊断的2型糖尿病人群中,瑞格列奈与二甲双胍联合治疗较单用瑞格列奈可更显著地降低HbA1c,但低血糖的风险显著增加。
格列奈类药物的常见副作用是低血糖和体重增加,但低血糖的风险和程度较磺脲类药物轻。格列奈类药物可以在肾功能不全的患者中使用。
α-糖苷酶抑制剂通过抑制碳水化合物在小肠上部的吸收而降低餐后血糖。适用于以碳水化合物为主要食物成分和餐后血糖升高的患者。国内上市的α-糖苷酶抑制剂有阿卡波糖、伏格列波糖和米格列醇。包括中国人在内的2型糖尿病人群中开展的临床研究的系统评价显示α-糖苷酶抑制剂可以使HbA1c降低0.50%,并能使体重下降。在中国人2型糖尿病人群开展的临床研究结果显示每天服用300 mg阿卡波糖的降糖疗效与每天服用1 500 mg二甲双胍的疗效相当。α-糖苷酶抑制剂可与双胍类、磺脲类、TZDs或胰岛素合用。
α-糖苷酶抑制剂的常见不良反应为胃肠道反应如腹胀、排气等。从小剂量开始,逐渐加量是减少不良反应的有效方法。单独服用本类药物通常不会发生低血糖,并可减少餐前反应性低血糖的风险;在老年患者中使用无需调整服药的剂量和次数,亦不增加低血糖发生,且耐受性良好。合用α-糖苷酶抑制剂的患者如果出现低血糖,治疗时需使用葡萄糖或蜂蜜,而食用蔗糖或淀粉类食物纠正低血糖的效果差。
DPP-4抑制剂通过抑制DPP-4而减少GLP-1在体内的失活,使内源性GLP-1的水平升高。GLP-1以葡萄糖浓度依赖的方式增强胰岛素分泌,抑制胰高血糖素分泌。目前在国内上市的DPP-4抑制剂有西格列汀、沙格列汀、维格列汀、利格列汀和阿格列汀。我国2型糖尿病患者的临床试验显示西格列汀可降低HbA1c 0.70%~0.90%,沙格列汀可降低HbA1c 0.40%~0.50%,维格列汀可降低HbA1c 0.50%,在对比研究中维格列汀与阿卡波糖的降低HbA1c的作用相似,利格列汀可降低HbA1c 0.68%,阿格列汀可降低HbA1c 0.57%~0.68%。需要特别注意的是,DPP-4抑制剂降低HbA1c程度与基线HbA1c水平有一定的关系,即基线HbA1c水平高的降得多一些。单独使用DPP-4抑制剂不增加低血糖发生的风险。DPP-4抑制剂对体重的作用为中性或增加。沙格列汀、阿格列汀不增加心血管病变、胰腺炎及胰腺癌发生的风险。在有肾功能不全的患者中使用西格列汀、沙格列汀、阿格列汀和维格列汀时,应注意按照药物说明书来减少药物剂量。在有肝、肾功能不全的患者中使用时利格列汀不需要调整剂量。
GLP-1受体激动剂通过激动GLP-1受体而发挥降低血糖的作用。GLP-1受体激动剂以葡萄糖浓度依赖的方式增强胰岛素分泌、抑制胰高血糖素分泌,并能延缓胃排空,通过中枢性的食欲抑制来减少进食量。目前国内上市的GLP-1受体激动剂为艾塞那肽和利拉鲁肽,均需皮下注射。GLP-1受体激动剂可有效降低血糖,并有显著降低体重和改善甘油三酯、血压和体重的作用。单独使用GLP-1受体激动剂不明显增加低血糖发生的风险。包括我国2型糖尿病患者在内的临床试验显示利拉鲁肽降低HbA1c的作用与格列美脲相似,体重下降1.8~2.4 kg,收缩压下降约3 mmHg;艾塞那肽可以使HbA1c降低0.8%,体重下降1.6~3.6 kg。GLP-1受体激动剂可以单独使用或与其他口服降糖药联合使用。多项临床研究结果显示,GLP-1受体激动剂在一种口服降糖药(二甲双胍、磺脲类)治疗失效后加用时疗效优于活性对照药物。GLP-1受体激动剂的常见副作用为胃肠道症状(如恶心、呕吐等),主要见于初始治疗时,副作用可随治疗时间延长逐渐减轻。
胰岛素治疗是控制高血糖的重要手段。1型糖尿病患者需依赖胰岛素维持生命,也必须使用胰岛素控制高血糖并降低糖尿病并发症的发生风险。2型糖尿病患者虽不需要胰岛素来维持生命,但当口服降糖药效果不佳或存在口服药使用禁忌时,仍需使用胰岛素,以控制高血糖并减少糖尿病并发症的发生危险。在某些时候,尤其是病程较长时,胰岛素治疗可能是最主要的、甚至是必需的控制血糖措施。
医务人员和患者必须认识到,与口服药相比,胰岛素治疗涉及更多环节,如药物选择、治疗方案、注射装置、注射技术、SMBG、根据血糖监测结果所采取的行动等。与口服药治疗相比,胰岛素治疗需要医务人员与患者间更多的合作,并且需要患者掌握更多的自我管理技能。开始胰岛素治疗后应继续指导患者坚持饮食控制和运动,并加强对患者的教育和指导,鼓励和指导患者进行SMBG并掌握根据血糖监测结果来适当调节胰岛素剂量的技能,以控制高血糖并预防低血糖的发生。开始胰岛素治疗的患者均应通过接受有针对性的教育来掌握胰岛素治疗相关的自我管理技能,了解低血糖发生的危险因素、症状以及掌握自救措施。
根据来源和化学结构的不同,胰岛素可分为动物胰岛素、人胰岛素和胰岛素类似物。根据作用特点的差异,胰岛素又可分为超短效胰岛素类似物、常规(短效)胰岛素、中效胰岛素、长效胰岛素(包括长效胰岛素类似物)和预混胰岛素(包括预混胰岛素类似物)。胰岛素类似物与人胰岛素相比控制血糖的能力相似,但在模拟生理性胰岛素分泌和减少低血糖发生风险方面胰岛素类似物优于人胰岛素(附录5)。
1.1型糖尿病患者在发病时就需要胰岛素治疗,且需终身胰岛素替代治疗。
2.新发病2型糖尿病患者如有明显的高血糖症状、发生酮症或酮症酸中毒,可首选胰岛素治疗。待血糖得到良好控制和症状得到显著缓解后再根据病情确定后续的治疗方案。
3.新诊断糖尿病患者与1型糖尿病鉴别困难时,可首选胰岛素治疗。待血糖得到良好控制、症状得到显著缓解、确定分型后再根据分型和具体病情制定后续的治疗方案。
4.2型糖尿病患者在生活方式和口服降糖药联合治疗的基础上,若血糖仍未达到控制目标,即可开始口服降糖药和胰岛素的联合治疗。一般,经过较大剂量多种口服药物联合治疗后仍HbA1c>7.0%时,即可考虑启动胰岛素治疗。
5.在糖尿病病程中(包括新诊断的2型糖尿病),出现无明显诱因的体重显著下降时,应该尽早使用胰岛素治疗。
6.根据患者具体情况,可选用基础胰岛素或预混胰岛素起始胰岛素治疗。
①基础胰岛素包括中效人胰岛素和长效胰岛素类似物。当仅使用基础胰岛素治疗时,保留原有口服降糖药物,不必停用胰岛素促泌剂。
②使用方法:继续口服降糖药治疗,联合中效人胰岛素或长效胰岛素类似物睡前注射。起始剂量为0.2 U·kg-1·d-1。根据患者空腹血糖水平调整胰岛素用量,通常每3~5天调整1次,根据血糖水平每次调整1~4 U直至空腹血糖达标。
③如3个月后空腹血糖控制理想但HbA1c不达标,应考虑调整胰岛素治疗方案。
①预混胰岛素包括预混人胰岛素和预混胰岛素类似物。根据患者的血糖水平,可选择每日1~2次的注射方案。当使用每日2次注射方案时,应停用胰岛素促泌剂。
②每日1次预混胰岛素:起始的胰岛素剂量一般为0.2·kg-1·d-1,晚餐前注射。根据患者空腹血糖水平调整胰岛素用量,通常每3~5天调整1次,根据血糖水平每次调整1~4 U直至空腹血糖达标。
③每日2次预混胰岛素:起始的胰岛素剂量一般为0.2~0.4·kg-1·d-1,按1∶1的比例分配到早餐前和晚餐前。根据空腹血糖和晚餐前血糖分别调整早餐前和晚餐前的胰岛素用量,每3~5天调整1次,根据血糖水平每次调整的剂量为1~4 U,直到血糖达标。
④1型糖尿病在蜜月期阶段,可短期使用预混胰岛素每日2~3次注射。预混胰岛素不宜用于1型糖尿病的长期血糖控制。
对于HbA1c>9.0%或空腹血糖>11.1 mmol/L的新诊断2型糖尿病患者可实施短期胰岛素强化治疗,治疗时间在2周至3个月为宜,治疗目标为空腹血糖3.9~7.2 mmol/L,非空腹血糖≤10.0 mmol/L,可暂时不以HbA1c达标作为治疗目标。胰岛素强化治疗时应同时对患者进行医学营养及运动治疗,并加强对糖尿病患者的教育。胰岛素强化治疗方案包括基础-餐食胰岛素治疗方案[多次皮下注射胰岛素或持续皮下胰岛素输注(CSII)]或预混胰岛素每天注射2或3次的方案。具体使用方法如下。
①多次皮下注射胰岛素:基础+餐时胰岛素每日1~3次注射。血糖监测方案需每周至少3天,每天3~4点血糖监测。根据睡前和三餐前血糖水平分别调整睡前和三餐前的胰岛素用量,每3~5天调整1次,根据血糖水平每次调整的剂量为1~4 U,直到血糖达标。
②每日2~3次预混胰岛素(预混人胰岛素每日2次,预混胰岛素类似物每日2~3次):血糖监测方案需每周至少3天,每天3~4点血糖监测。根据睡前和餐前血糖水平进行胰岛素剂量调整,每3~5天调整1次,根据血糖水平每次调整的剂量为1~4 U,直到血糖达标。
③CSII:血糖监测方案需每周至少3天,每天5~7点血糖监测。根据血糖水平调整剂量直至血糖达标。
对于短期胰岛素强化治疗未能诱导缓解的患者,是否继续使用胰岛素治疗或改用其他药物治疗,应由糖尿病专科医生根据患者的具体情况来确定。对治疗达标且临床缓解者,可定期(如3个月)随访监测;当血糖再次升高,即:空腹血糖>7.0 mmol/L或餐后2 h血糖> 10.0 mmol/L的患者重新起始药物治疗。
在胰岛素起始治疗的基础上,经过充分的剂量调整,如患者的血糖水平仍未达标或出现反复的低血糖,需进一步优化治疗方案。可以采用餐时+基础胰岛素或每日3次预混胰岛素类似物进行胰岛素强化治疗。使用方法如下:
(1)餐时+基础胰岛素:根据睡前和三餐前血糖的水平分别调整睡前和三餐前胰岛素用量,每3~5天调整1次,根据血糖水平每次调整的剂量为1~4 U,直至血糖达标。
开始使用餐时+基础胰岛素方案时,可在基础胰岛素的基础上采用仅在一餐前(如主餐)加用餐时胰岛素的方案。之后根据血糖的控制情况决定是否在其他餐前加用餐时胰岛素。
(2)每日3次预混胰岛素类似物:根据睡前和三餐前血糖水平进行胰岛素剂量调整,每3~5天调整1次,直到血糖达标。
CSII是胰岛素强化治疗的一种形式,需要使用胰岛素泵来实施治疗。经CSII给入的胰岛素在体内的药代动力学特征更接近生理性胰岛素分泌模式。与多次皮下注射胰岛素的强化胰岛素治疗方法相比,CSII治疗与低血糖发生的风险减少相关。在胰岛素泵中只能使用短效胰岛素或速效胰岛素类似物。
CSII的主要适用人群有:1型糖尿病患者、计划受孕和已孕的糖尿病妇女或需要胰岛素治疗的妊娠糖尿病患者、需要胰岛素强化治疗的2型糖尿病患者。
1.初诊糖尿病患者的高血糖:对于血糖较高的初发2型糖尿病患者,口服药物很难在短期内使血糖得到满意的控制并改善高血糖症状。临床试验显示,在血糖水平较高的初发2型糖尿病患者中,采用短期胰岛素强化治疗可显著改善高血糖所导致的胰岛素抵抗和β细胞功能下降。故新诊断的2型糖尿病伴有明显高血糖或伴有明显高血糖症状时可短期使用胰岛素治疗,在高血糖得到控制和症状缓解后可根据病情调整治疗方案,如改用口服药物或医学营养和运动治疗。应注意加强血糖的监测,及时调整胰岛素剂量,并注意尽量避免低血糖的发生。
2.围手术期(见相关章节)
3.感染(见相关章节)
4.妊娠(见相关章节)
患者可根据个人需要和经济状况选择胰岛素注射装置[胰岛素注射笔(胰岛素笔或特充装置)、胰岛素注射器或胰岛素泵]。
胰岛素注射装置的合理选择和正确的胰岛素注射技术是保证胰岛素治疗效果的重要环节。接受胰岛素治疗的患者应接受与胰岛素注射相关的教育以掌握正确的胰岛素注射技术。
胰岛素注射技术相关的教育内容包括:胰岛素治疗方案、注射装置的选择及管理、注射部位的选择、护理及自我检查、正确的注射技术(包括注射部位的轮换、注射角度及捏皮的合理运用)、注射相关并发症及其预防、选择长度合适的针头、针头使用后的安全处置。
2型糖尿病胰岛素治疗路径见图3。


注:HbA1c:糖化血红蛋白;FPG:空腹血糖
糖尿病患者在治疗过程中可能发生血糖过低现象。低血糖可导致不适甚至生命危险,也是血糖达标的主要障碍,应该引起特别注意。
对非糖尿病患者来说,低血糖症的诊断标准为血糖<2.8 mmol/L。而接受药物治疗的糖尿病患者只要血糖水平≤3.9 mmol/L就属低血糖范畴。糖尿病患者常伴有自主神经功能障碍,影响机体对低血糖的反馈调节能力,增加了发生严重低血糖的风险。同时,低血糖也可能诱发或加重患者自主神经功能障碍,形成恶性循环。
胰岛素、磺脲类和非磺脲类胰岛素促泌剂均可引起低血糖。其他种类的降糖药(如二甲双胍、α-糖苷酶抑制剂)单独使用时一般不会导致低血糖。应用DPP-4抑制剂和GLP-1受体激动剂的低血糖风险较小。
与血糖水平以及血糖的下降速度有关,可表现为交感神经兴奋(如心悸、焦虑、出汗、饥饿感等)和中枢神经症状(如神志改变、认知障碍、抽搐和昏迷)。但老年患者发生低血糖时常可表现为行为异常或其他非典型症状。夜间低血糖常因难以发现而得不到及时处理。有些患者屡发低血糖后,可表现为无先兆症状的低血糖昏迷。
UKPDS、ACCORD、ADVANCE等临床研究显示,严格的血糖控制会增加低血糖的风险,并且严重低血糖可能与患者死亡风险升高有关,因而对糖尿病患者需要制定个体化的血糖控制目标。
(1)严重低血糖:需要他人帮助,常有意识障碍,低血糖纠正后神经系统症状明显改善或消失。(2)症状性低血糖:血糖≤3.9 mmol/L,且有低血糖症状。(3)无症状性低血糖:血糖≤3.9 mmol/L,但无低血糖症状。此外,部分患者出现低血糖症状,但没有检测血糖(称可疑症状性低血糖),也应及时处理。
(1)胰岛素或胰岛素促分泌剂:应从小剂量开始,逐渐增加剂量,谨慎地调整剂量。(2)未按时进食,或进食过少:患者应定时定量进餐,如果进餐量减少则相应减少降糖药物剂量,有可能误餐时应提前做好准备。(3)运动量增加:运动前应增加额外的碳水化合物摄入。(4)酒精摄入,尤其是空腹饮酒:酒精能直接导致低血糖,应避免酗酒和空腹饮酒。(5)严重低血糖或反复发生低血糖:应调整糖尿病的治疗方案,并适当调整血糖控制目标。(6)使用胰岛素的患者出现低血糖时,应积极寻找原因,精心调整胰岛素治疗方案和用量。(7)糖尿病患者应常规随身备用碳水化合物类食品,一旦发生低血糖,立即食用。
糖尿病患者血糖低于≤3.9 mmol/L,即需要补充葡萄糖或含糖食物。严重的低血糖需要根据患者的意识和血糖情况给予相应的治疗和监护(图4)。


肥胖是2型糖尿病的常见伴发症。肥胖与2型糖尿病发病以及心血管病变发生的风险增加显著相关。尽管肥胖伴2型糖尿病的非手术减重疗法如控制饮食、运动、药物治疗能在短期内改善血糖和其他代谢指标,但在有些患者中,这些措施对长期减重及维持血糖良好控制的效果并不理想。此外,有些降糖药物(如磺脲类、格列奈类、TZDs和胰岛素)会增加体重。
临床证据显示,减重手术治疗可明显改善肥胖伴2型糖尿病患者的血糖控制,甚至可使一些患者的糖尿病"缓解"。此外,非糖尿病肥胖患者在接受手术治疗后发生糖尿病的风险也显著下降。2009年ADA在2型糖尿病治疗指南中正式将减重手术列为治疗肥胖伴2型糖尿病的措施之一。2011年,IDF也发表立场声明,正式承认减重手术可作为治疗伴有肥胖的2型糖尿病的方法。2011年,CDS和中华医学会外科学分会也就减重手术治疗2型糖尿病达成共识,认可减重手术是治疗伴有肥胖的2型糖尿病的手段之一,并鼓励内外科合作共同管理实施减重手术的2型糖尿病患者。
年龄在18~60岁,一般状况较好,手术风险较低,经生活方式干预和各种药物治疗难以控制的2型糖尿病或伴发疾病(HbA1c>7.0%)并符合以下条件的2型糖尿病患者,可考虑减重手术治疗。
BMI≥32 kg/m2,有或无合并症的2型糖尿病,可行胃肠减重手术。
BMI 28~32 kg/m2且有2型糖尿病,尤其存在其他心血管风险因素时,可慎重选择减重手术。
BMI 25~28 kg/m2,如果合并2型糖尿病,并有向心性肥胖(腰围男性>90 cm,女性>85 cm),且至少有额外的下述2条代谢综合征组分:高甘油三酯、低HDL-C、高血压。手术应在患者知情同意情况下,严格按研究方案进行。手术的性质应被视为纯粹的临床研究,且事先应有医学伦理委员会批准;目前证据不足,暂不推荐为临床常规治疗方法。
1.滥用药物、酒精成瘾、患有难以控制的精神疾病患者,以及对减重手术的风险、益处、预期后果缺乏理解能力的患者。
2.明确诊断为1型糖尿病的患者。
3.胰岛β细胞功能已明显衰竭的2型糖尿病患者。
4.外科手术禁忌者。
5.BMI<25 kg/m2。
6.妊娠糖尿病及其他特殊类型的糖尿病。
术后仅用生活方式治疗可使HbA1c≤6.5%,空腹血糖≤5.6 mmol/L,可视为2型糖尿病已缓解。
通过腹腔镜操作的减肥手术最常用、并发症最少。手术方式主要有如下4种。
需要切除约80%的胃,留下"袖管"样的长管状胃通道,限制食物摄取,去除胃部抗肠促胰素物质,2年内减重60%~70%,2型糖尿病的缓解率为70%。该手术不改变人体消化道结构,不产生营养物质缺乏,手术操作相对简单,术后并发症较少,并发症及再次手术率是所有减重手术中最低的。目前认为,此手术是中重度肥胖伴2型糖尿病的首选术式。袖状胃切除术后,还可根据效果转化为2期胃旁路术。
这一手术旷置了远端胃大部、十二指肠和部分空肠,既限制胃容量又减少营养吸收,使肠-胰岛轴功能恢复正常。随访5年,2型糖尿病缓解率83%。操作较为复杂,创伤大,并发症发生率高,术后需要营养物质监测与补充。在中国,胃部疾病尤其是胃癌高危人群较多,胃旁路术后无法行胃镜检查,对残胃癌的诊断不利。故用于2型糖尿病病程相对较长、需要减重更多的患者。
属限制性手术,将环形束带固定于胃体上部,形成近端胃小囊,并将出口直径限制在12 mm,在束带近胃壁侧装有环形水囊,并与置于腹部皮下的注水装置相连。术后通过注水或放水调节出口内径。早期饮食教育至关重要,防止胃小囊扩张。术后2年2型糖尿病缓解率60%。此种术式再手术率和复发率较高,目前应用逐渐减少。
虽然减重效果好,2型糖尿病缓解率可达95%,但手术操作极为复杂,并发症和死亡率均较高,容易出现维生素、微量元素营养物质,特别是蛋白质缺乏。术后必须严格监控营养代谢紊乱状况,并予以补充。对于BMI≥50 kg/m2的严重肥胖伴2型糖尿病患者可以考虑选择此种术式。
手术治疗肥胖伴2型糖尿病亦有一定的短期和长期风险,该治疗方法的长期有效性和安全性,特别是在我国人群中的有效性和安全性尚有待评估。多项荟萃分析显示,RYGB术后30 d死亡率为0.3%~0.5%,90 d死亡率为0.35%。LAGB的死亡率为0.1%。深静脉血栓形成和肺栓塞是手术引起死亡的重要原因。术后并发症还包括出血、吻合口瘘、消化道梗阻、溃疡等。远期并发症包括营养缺乏、胆石症、内疝形成等。建议卫生行政主管部门设立该类手术的资格准入制度,以保证手术的有效性和安全性。我国应进行手术治疗与药物治疗的随机对照研究,特别是以并发症为终点的前瞻性研究。我们尚不清楚代谢好转是否能转化为糖尿病的重要大血管和微血管并发症的减少,多达50%的减重手术最初糖尿病缓解,而后报告复发,这种暂时缓解的时间分界点尚不明确。
减重手术的管理应由内分泌科和外科医师合作完成。
由具有内分泌专业知识的内科医师对于内科治疗效果不佳的糖尿病患者进行筛选,并对具有减重手术适应证的患者进行术前评估。术前准备评估六要素如下。
(1)明确诊断与评估:肥胖病因、体重与BMI、减重病史、肥胖相关合并症、主观减重意愿、排除手术风险大的人群、内分泌实验检测[包括促甲状腺激素(TSH)测定、PCOS患者检查睾酮、皮质醇等]。
(2)常规实验室检查:糖代谢(空腹血糖、餐后2 h血糖、HbA1c、C肽)、血脂、肝肾功能、尿常规、血常规、促凝血试验、营养评估(铁、维生素B12、叶酸、维生素D3等)。
(3)心肺功能评估:睡眠呼吸暂停监测、肺功能监测、24 h动态心电图和动态血压测定、超声心动图、胸片等。
(4)消化系统评估:检测幽门螺杆菌、肝胆B超检查有无胆石症、上消化道内镜检查排除肿瘤等。
(5)神经及精神系统评估:食欲与行为、精神疾患(抑郁症等)。
(6)术前努力减重,积极控制血糖,戒烟、手术前后怀孕指导(针对育龄女性)、手术费用知情指导等。
2型糖尿病患者的手术治疗因患者的特殊情况,治疗过程及围手术期处理可能涉及多个不同的临床学科参与,所以建议手术应在二级及二级以上的综合性医疗单位开展。术者应为中级及中级以上职称、长期在普外科执业的胃肠外科医师,并在了解各种术式的治疗原理和操作准则的基础上,经系统指导、培训后方可施行手术。
(1)限制总热量,采用渐进式的阶段饮食,清流质约1周、流质约1个月,软质、固体食物。进食速度放慢,每餐进食约半小时;少食多餐,细嚼慢咽,以防止胃出口梗阻、呕吐;循序渐进,达到每日建议的总热量。
(2)术后饮食禁忌。避免食用浓缩的甜食,包括饮料、点心,防止出现倾倒综合征;避免油炸和不易消化的食物;避免在进餐时喝汤和喝水,可在两餐之间或餐后45 min再摄入汤水;避免在3个月内摄取冰水、咖啡、茶类、酒精等刺激物。
(3)保证蛋白质的摄入,每天至少60~120 g蛋白,尤其应摄入优质蛋白,如鱼、鸡、猪、羊、牛等肉类,豆腐、豆花、牛奶(低脂或脱脂)、鸡蛋等。
(4)补足水分,每日饮水1 500~2 000 ml。
(5)补充维生素B1、维生素D、维生素B12、纤维素、叶酸、铁剂、钙等。
(6)术后坚持运动,提高减肥疗效,改善健康相关的生活质量。每天至少运动30 min。
术后需要熟悉本领域的减重手术医师、内科医师及营养师团队对患者进行终身随访。饮食指导是保证手术治疗效果、避免术后远期并发症、改善患者术后各种不适的至关重要的一环,其目的是形成新的饮食习惯来促进并维持减重的改善,同时又能补充必需的营养,避免患者不适和减少手术副作用发生的风险。
DKA是由于胰岛素不足和升糖激素不适当升高引起的糖、脂肪和蛋白代谢严重紊乱综合征,临床以高血糖、高血酮和代谢性酸中毒为主要表现。
1型糖尿病有发生DKA的倾向;2型糖尿病亦可发生DKA,常见的诱因有急性感染、胰岛素不适当减量或突然中断治疗、饮食不当、胃肠疾病、脑卒中、心肌梗死、创伤、手术、妊娠、分娩、精神刺激等。
DKA分为轻度、中度和重度。仅有酮症而无酸中毒称为糖尿病酮症;轻、中度除酮症外,还有轻至中度酸中毒;重度是指酸中毒伴意识障碍(DKA昏迷),或虽无意识障碍,但血清碳酸氢根低于10 mmol/L。
主要表现有多尿、烦渴多饮和乏力症状加重。失代偿阶段出现食欲减退、恶心、呕吐,常伴头痛、烦躁、嗜睡等症状,呼吸深快,呼气中有烂苹果味(丙酮气味);病情进一步发展,出现严重失水现象,尿量减少、皮肤黏膜干燥、眼球下陷,脉快而弱,血压下降、四肢厥冷;到晚期,各种反射迟钝甚至消失,终至昏迷。
尿糖、尿酮体阳性或强阳性;如有条件可测血酮,可早期发现酮症或酮症酸中毒。血酮体增高,多在3.0 mmol/L以上。血糖升高,一般在16.7~33.3 mmol/L,超过33.3 mmol/L时多伴有高血糖高渗综合征或有肾功能障碍。血钾水平在治疗前高低不定,血尿素氮和肌酐轻中度升高,一般为肾前性。
对昏迷、酸中毒、失水、休克的患者,要想到DKA的可能性。如尿糖和酮体阳性伴血糖增高,血pH和(或)二氧化碳结合力降低,无论有无糖尿病病史,都可诊断为DKA。
对单有酮症者,需补充液体和胰岛素治疗,持续到酮体消失。DKA应按以下方法积极治疗。
补液治疗能纠正失水,恢复血容量和肾灌注,有助于降低血糖和清除酮体。补液速度应先快后慢,并根据血压、心率、每小时尿量及周围循环状况决定输液量和输液速度。
一般采用小剂量胰岛素静脉滴注治疗方案,开始以0.1 U·kg-1·h-1,如在第一个小时内血糖下降不明显,且脱水已基本纠正,胰岛素剂量可加倍。每1~2 h测定血糖,根据血糖下降情况调整胰岛素用量。当血糖降至13.9 mmol/L时,胰岛素剂量减至0.05~0.10 U·kg-1·h-1。
在开始胰岛素及补液治疗后,患者的尿量正常,血钾低于5.2 mmol/L即可静脉补钾。治疗前已有低钾血症,尿量≥40 ml/h时,在胰岛素及补液治疗同时必须补钾。严重低钾血症可危及生命,应立即补钾,当血钾升至3.5 mmol/L时,再开始胰岛素治疗,以免发生心律失常、心脏骤停和呼吸肌麻痹。血pH在6.9以下时,应考虑适当补碱,直到上升至7.0以上。
如休克、感染、心力衰竭和心律失常、脑水肿和肾衰竭等。
保持良好的血糖控制,预防和及时治疗感染及其他诱因,加强糖尿病教育,促进糖尿病患者和家属对DKA的认识,是预防DKA的主要措施,并有利于本病的早期诊断和治疗。
HHS是糖尿病的严重急性并发症之一,临床以严重高血糖而无明显酮症酸中毒、血浆渗透压显著升高、脱水和意识障碍为特征。HHS的发生率低于DKA,且多见于老年2型糖尿病患者。
HHS起病常比较隐匿。典型的HHS主要有严重失水和神经系统两组症状体征。
尿比重较高。尿糖呈强阳性。尿酮阴性或弱阳性,常伴有蛋白尿和管型尿。血糖明显增高,多在33.3 mmol/L以上。血钠多升高,可达155 mmol/L以上。血浆渗透压显著增高是HHS的重要特征和诊断依据,一般在350 mOsm/L以上。血尿素氮、肌酐和酮体常增高,多为肾前性。血酮正常或略高。
HHS的实验室诊断参考标准是:(1)血糖≥33.3 mmol/L;(2)有效血浆渗透压≥320 mOsm/L;(3)血清碳酸氢根≥18 mmol/L或动脉血pH≥7.30;(4)尿糖呈强阳性,而尿酮阴性或为弱阳性。
主要包括积极补液,纠正脱水;小剂量胰岛素静脉输注控制血糖、纠正水、电解质和酸碱失衡以及去除诱因和治疗并发症。
HHS的预后不良,病死率为DKA的10倍以上,抢救失败的主要原因是高龄、严重感染、重度心力衰竭、肾功能衰竭、急性心肌梗死和脑梗死等。
主要是体内无氧酵解的糖代谢产物乳酸大量堆积,导致高乳酸血症,进一步出现血pH降低,即为乳酸性酸中毒。糖尿病合并乳酸性酸中毒的发生率较低,但病死率很高。大多发生在伴有肝、肾功能不全或慢性心肺功能不全等缺氧性疾病患者,主要见于服用苯乙双胍者。
疲乏无力,厌食、恶心或呕吐,呼吸深大,嗜睡等。大多数有服用双胍类药物史。
明显酸中毒,但血、尿酮体不升高,血乳酸水平升高。
应积极抢救。治疗包括去除诱因、积极治疗原发病、补碱、纠正酸中毒、维持水电解质平衡、补液、扩容、纠正脱水和休克,必要时透析治疗。
严格掌握双胍类药物的适应证,尤其是苯乙双胍,对伴有肝、肾功能不全,慢性缺氧性心肺疾病及一般情况差的患者忌用双胍类降糖药。二甲双胍引起乳酸性酸中毒的发生率大大低于苯乙双胍,因此建议需用双胍类药物治疗的患者尽可能选用二甲双胍。使用双胍类药物患者在遇到危重急症时,应暂停用药,改用胰岛素治疗。
糖尿病患者中有20%~40%发生糖尿病肾病,是糖尿病患者肾功能衰竭的主要原因。早期糖尿病肾病的特征是尿中白蛋白排泄轻度增加(微量白蛋白尿),逐步进展至大量白蛋白尿和血清肌酐水平上升,最终发生肾功能衰竭,需要透析或肾移植。肾功能的逐渐减退和发生心血管疾病的风险增高显著相关。因此,微量白蛋白尿与严重的肾脏病变一样,均应视为心血管疾病和肾功能衰竭的危险因素。在糖尿病肾病的早期阶段通过严格控制血糖和血压,可防止或延缓糖尿病肾病的发展。
2型糖尿病患者在确诊糖尿病后每年均应做肾脏病变的筛查。最基本的检查是尿常规,检测有无尿蛋白。这种方式有助于发现明显的蛋白尿以及其他一些非糖尿病性肾病,但是会遗漏微量白蛋白尿。所有成年糖尿病患者中,不管尿白蛋白排泄程度如何,至少每年检测血肌酐。血肌酐用来估算肾小球滤过率(eGFR)和评价慢性肾脏病的分期情况。
糖尿病肾病的诊断:1型糖尿病所致肾损害分为5期,2型糖尿病导致的肾脏损害也参考该分期。Ⅰ期:肾小球高滤过,肾脏体积增大。Ⅱ期:间断微量白蛋白尿,患者休息时晨尿或随机尿白蛋白与肌酐比值(ACR)正常(男<2.5 mg/mmol,女<3.5 mg/mmol),病理检查可发现肾小球基底膜(GBM)轻度增厚及系膜基质轻度增宽。Ⅲ期:早期糖尿病肾病期,以持续性微量白蛋白尿为标志,ACR为2.5~30.0 mg/mmol(男),3.5~30.0 mg/mmol(女),病理检查GBM增厚及系膜基质增宽明显,小动脉壁出现玻璃样变。Ⅳ期:临床糖尿病肾病期,显性白蛋白尿,ACR>30.0 mg/mmol,部分可表现为肾病综合征,病理检查肾小球病变更重,部分肾小球硬化,灶状肾小管萎缩及间质纤维化。Ⅴ期:肾衰竭期。糖尿病肾病为慢性肾脏病变的一种重要类型,对糖尿病肾病应计算eGFR,采用肾脏病膳食改良试验(MDRD)或Cockcroft-Gault (C-G)公式进行估算。
诊断时要排除非糖尿病性肾病,以下情况应考虑非糖尿病肾病:糖尿病病程较短、单纯肾源性血尿或蛋白尿伴血尿、短期内肾功能迅速恶化、不伴视网膜病变、突然出现水肿和大量蛋白尿而肾功能正常、显著肾小管功能减退、合并明显的异常管型。鉴别困难时可通过肾穿刺病理检查进行鉴别。
检测尿液微量白蛋白最简单的方法是测定晨尿或随机尿中ACR,如结果异常,则应在3个月内重复检测以明确诊断。如三次ACR中有2次升高,排除感染等其他因素时,可诊断为微量白蛋白尿。24 h内运动、感染、心力衰竭、显著高血糖及显著高血压均可使尿白蛋白排泄升高。当肾脏功能减退时,慢性肾脏病分期便于指导临床用药。伴有慢性肾脏病的糖尿病患者应用口服药物治疗时,均应注意其肾脏安全性。绝大多数降糖、调脂和降压药物对于处于慢性肾脏病1~2期的患者是安全的(表9)。

慢性肾脏病(CKD)的肾功能分期
慢性肾脏病(CKD)的肾功能分期
| CKD分期 | 特点描述 | eGFR[ml/(min·1.73 m2)] |
|---|---|---|
| 1期 | GFR增加或正常伴肾脏损伤a | ≥90 |
| 2期 | GFR轻度降低伴肾脏损伤a | 60~89 |
| 3期 | ||
| 3a | GFR轻中度降低 | 45~59 |
| 3b | GFR中重度降低 | 30~44 |
| 4期 | GFR重度降低 | 15~29 |
| 5期 | 肾衰竭 | <15或透析 |
注:GFR:肾小球滤过率;eGFR:估算肾小球滤过率;a肾脏损伤定义为病理、尿液、血液或影像学检查的异常
1.改变生活方式:如合理控制体重、糖尿病饮食、戒烟及适当运动等。
2.低蛋白饮食;临床糖尿病肾病期时应实施低蛋白饮食治疗,肾功能正常的患者饮食蛋白入量为0.8 g·kg-1·d-1;在肾小球滤过率下降后,饮食蛋白入量为0.6~0.8 g·kg-1·d-1,蛋白质来源应以优质动物蛋白为主。如蛋白摄入量≤0. 6 g·kg-1·d-1,应适当补充复方α-酮酸制剂。
3.控制血糖:肾功能不全的患者可优先选择从肾脏排泄较少的降糖药,严重肾功能不全患者应采用胰岛素治疗,宜选用短效胰岛素,以减少低血糖的发生。
4.控制血压:大于18岁的非妊娠患者血压应控制在140/80 mmHg以下。降压药首选ACEI或ARB,血压控制不佳者可加用其他降压药物。
5.纠正血脂紊乱:见血脂异常章节。
6.控制蛋白尿:自肾脏病变早期阶段(微量白蛋白尿期),不论有无高血压,首选肾素-血管紧张素系统抑制剂(ACEI或ARB类药物),能减少尿白蛋白。因该类药物可能导致短期肾小球滤过率下降,在开始使用这些药物的1~2周内应检测血肌酐和钾浓度。不推荐血肌酐>265.2 μmol/L(3 mg/dl)的肾病患者应用肾素-血管紧张素系统抑制剂。
7.透析治疗和移植:当eGFR低于60 ml/(min·1.73 m2)时,评估并治疗潜在的慢性肾脏病并发症。对糖尿病肾病肾衰竭者需透析或移植治疗时,应该尽早开始。一般肾小球滤过率降至15~20 ml/min或血清肌酐水平超过442 μmol/L(5 mg/dl)时应积极准备透析治疗,透析方式包括腹膜透析和血液透析。有条件的糖尿病患者可行肾移植或胰-肾联合移植。
糖尿病视网膜病变是糖尿病高度特异性的微血管并发症,在20~74岁成人新发失明病例中,糖尿病视网膜病变是最常见的病因。糖尿病视网膜病变的主要危险因素包括糖尿病病程、高血糖、高血压和血脂紊乱,其他相关危险因素还包括妊娠和糖尿病肾病等。2型糖尿病患者也是其他眼部疾病早发的高危人群,这些眼病包括白内障、青光眼、视网膜血管阻塞及缺血性视神经病变等。
非增殖性糖尿病视网膜病变和黄斑水肿的患者可能无明显临床症状,因此,从预防性治疗的角度来说,定期做眼底检查尤为重要。在诊断前常已经存在一段时间的糖尿病了,诊断时视网膜病变的发生率较高,因此,2型糖尿病患者在确诊后应尽快进行首次眼底检查和其他方面的眼科检查。
随访频率:无糖尿病视网膜病变患者推荐1~2年行一次检查;轻度病变患者每年1次,重度病变患者每3~6个月1次;妊娠妇女需增加检查频率。临床随访期间,主要观察指标包括全身指标和眼部指标,全身指标有糖尿病病程、血糖、HbA1c、血脂、血压、体重、尿蛋白及用药史等;眼部指标有视力、眼压、房角、眼底(观察:微血管瘤、视网膜内出血、硬性渗出、棉绒斑、视网膜内微血管异常、静脉串珠、新生血管、玻璃体积血、视网膜前出血、纤维增生等)等。
1.糖尿病视网膜病变依据散瞳后检眼镜可观察的指标来分级,糖尿病视网膜病变的国际临床分级标准如表10。

糖尿病视网膜病变的国际临床分级标准(2002年)
糖尿病视网膜病变的国际临床分级标准(2002年)
| 病变严重程度 | 散瞳眼底检查所见 | ||
|---|---|---|---|
| 无明显视网膜病变 | 无异常 | ||
| 非增殖期视网膜病变(NPDR) | |||
| 轻度 | 仅有微动脉瘤 | ||
| 中度 | 微动脉瘤,存在轻于重度NPDR的表现 | ||
| 重度 | 出现下列任何一个改变,但无PDR表现 | ||
| 1.任一象限中有多于20处视网膜内出血 | |||
| 2.在两个以上象限有静脉串珠样改变 | |||
| 3.在一个以上象限有显著的视网膜内微血管异常 | |||
| 增殖期糖尿病视网膜病变(PDR) | 出现以下一种或多种改变: | ||
| 新生血管形成、玻璃体积血或视网膜前出血 | |||
2.糖尿病黄斑水肿的分级标准见表11。

糖尿病黄斑水肿分级(2002年)
糖尿病黄斑水肿分级(2002年)
| 病变严重程度 | 眼底检查所见 | |
|---|---|---|
| 无明显糖尿病黄斑水肿 | 后极部无明显视网膜增厚或硬性渗出 | |
| 有明显糖尿病黄斑水肿 | 后极部有明显视网膜增厚或硬性渗出 | |
| 轻度 | 后极部存在部分视网膜增厚或硬性渗出,但远离黄斑中心 | |
| 中度 | 视网膜增厚或硬性渗出接近黄斑但未涉及黄斑中心 | |
| 重度 | 视网膜增厚或硬性渗出涉及黄斑中心 | |
良好的控制血糖、血压和血脂可预防或延缓糖尿病视网膜病变的进展。
1.突发失明或视网膜脱离者需立即转诊眼科;伴有任何程度的黄斑水肿,重度非增殖性糖尿病视网膜病变(NPDR),或任何增殖性糖尿病视网膜病变(PDR)的糖尿病患者,应转诊到对糖尿病视网膜病变诊治有丰富经验的眼科医生。
2.激光光凝治疗能够减少高危PDR、有临床意义的黄斑水肿及部分重度NPDR患者失明的风险。
3.抗血管内皮生长因子(VEGF)治疗可用于糖尿病性黄斑水肿患者。
4.视网膜病变不是使用阿司匹林治疗的禁忌证,该治疗不会增加视网膜出血的风险。
5.非诺贝特可减缓糖尿病视网膜病变进展、减少激光治疗需求。
糖尿病神经病变是糖尿病最常见的慢性并发症之一,病变可累及中枢神经及周围神经,以后者为常见。由于缺乏统一的诊断标准和检测方法,其患病率有较大差异,在10%~96%。糖尿病病程在10年以上,常有明显的临床糖尿病神经病变,其发生风险与糖尿病的病程、血糖控制不佳等相关。
糖尿病中枢神经病变是指大脑、小脑、脑干及脊髓的神经元及其神经纤维的损伤。糖尿病周围神经病变(diabetic peripheral neuropathy,DPN)是指在排除其他原因的情况下,糖尿病患者出现周围神经功能障碍相关的症状和(或)体征,如糖尿病远端对称性多发性神经病变(DSPN)是具有代表性的糖尿病神经病变。无症状的糖尿病神经病变,依靠体征筛查或神经电生理检查方可诊断。
DPN可根据受损的部位及临床表现进行分型,常用的分型如下。
是DPN最常见类型。
一侧下肢近端严重疼痛为多见,可与双侧远端运动神经同时受累,伴迅速进展的肌无力和肌萎缩。是肌肉最常受到累及的类型。
可累及单颅神经或脊神经。颅神经损伤以动眼神经最常见,其次为面神经、外展神经、三叉神经及听神经。
同时累及多个单神经的神经病变称为多灶性单神经病变(或非对称性多神经病变)。
最常见为腰段多发神经根病变,主要为L2、L3和L4等高腰段的神经根病变引起的一系列症状。
糖尿病自主神经病变(DAN)是糖尿病常见的并发症,其可累及心血管、消化、呼吸、泌尿生殖等系统,还可出现体温调节、泌汗异常及神经内分泌障碍。
(1)诊断标准:①明确的糖尿病病史;②诊断糖尿病时或之后出现的神经病变;③临床症状和体征与DPN的表现相符;④有临床症状(疼痛、麻木、感觉异常等)者,5项检查(踝反射、针刺痛觉、震动觉、压力觉、温度觉)中任1项异常;无临床症状者,5项检查中任2项异常,临床诊断为DPN。
(2)排除诊断:需排除其他病因引起的神经病变,如颈腰椎病变(神经根压迫、椎管狭窄、颈腰椎退行性变)、脑梗死、格林-巴利综合征,排除严重动静脉血管性病变(静脉栓塞、淋巴管炎)等,尚需鉴别药物尤其是化疗药物引起的神经毒性作用以及肾功能不全引起的代谢毒物对神经的损伤。如根据以上检查仍不能确诊,需要进行鉴别诊断的患者,可做神经肌电图检查。
(3)糖尿病远端对称性多发性神经病变的临床诊断:主要根据临床症状,如疼痛、麻木、感觉异常等。临床诊断有疑问时,可以做神经传导功能检查等。
(4)诊断分层:确诊:有糖尿病远端对称性多发性神经病变的症状或体征,同时存在神经传导功能异常;临床诊断:有糖尿病远端对称性多发性神经病变的症状及1项体征为阳性,或无症状但有2项以上(含2项)体征为阳性;疑似:有糖尿病远端对称性多发性神经病变的症状但无体征或无症状但有1项体征阳性;亚临床:无症状和体征,仅存在神经传导功能异常。
(1)心血管自主神经病变:表现为直立性低血压、晕厥、冠状动脉舒缩功能异常、无痛性心肌梗死、心脏骤停或猝死。目前尚无统一诊断标准,检查项目包括心率变异性、Valsalva试验、握拳试验(持续握拳3 min后测血压)、体位性血压变化测定、24 h动态血压监测、频谱分析等。
(2)消化系统自主神经病变:表现为吞咽困难、呃逆、上腹饱胀、胃部不适、便秘、腹泻及排便障碍等。检查项目可选用胃电图、食管测压、胃排空的闪烁图扫描(测定固体和液体食物排空的时间)及直肠局部末梢神经病变的电生理检查,有助于诊断。
(3)泌尿生殖系统自主神经病变:临床出现排尿障碍、尿潴留、尿失禁、尿路感染、性欲减退、勃起功能障碍、月经紊乱等。超声检查可判定膀胱容量、残余尿量,神经传导速度检查可以确定糖尿病尿道-神经功能。
(4)其他自主神经病变:如体温调节和出汗异常,表现为出汗减少或不出汗,从而导致手足干燥开裂,容易继发感染。另外,由于毛细血管缺乏自身张力,致静脉扩张,易在局部形成"微血管瘤"而继发感染。对低血糖反应不能正常感知等。
(1)一般治疗:良好控制血糖,纠正血脂异常,控制高血压。(2)定期进行筛查及病情评价:全部患者应在诊断为糖尿病后至少每年筛查一次DPN;对于糖尿病程较长,或合并有眼底病变、肾病等微血管并发症的患者,应该每隔3~6个月进行复查。(3)加强足部护理:罹患周围神经病变的患者都应接受足部护理的教育,以降低足部溃疡的发生。
(1)对因治疗:①血糖控制:细胞内过多的葡萄糖会激活细胞内一个或多个代谢葡萄糖的通路,因此长期的高血糖导致包括DPN在内的糖尿病并发症的发生。积极严格地控制高血糖并保持血糖稳定是预防和治疗DPN的最重要措施。开始越早,治疗效果越明显。②神经修复:DPN的神经损伤通常伴有节段性脱髓鞘和轴突变性。主要通过增强神经细胞内核酸、蛋白质以及磷脂的合成,刺激轴突再生、促进神经修复。常用药如甲钴胺、生长因子等。③抗氧化应激:氧化应激是机体在高糖、缺血缺氧等损伤因素的作用下,体内产生的高活性分子如活性氧过多或清除减少导致的组织损伤。通过抑制脂质过氧化,增加神经营养血管的血流量,增加神经Na+-K+-ATP酶活性,保护血管内皮功能。常用药如硫辛酸等。④改善微循环:周围神经血流减少是导致DPN发生的一个重要因素。通过扩张血管、改善血液高凝状态和微循环,提高神经细胞的血氧供应,可有效改善DPN的临床症状。常用药如前列腺素E1、贝前列素钠、西洛他唑、己酮可可碱、胰激肽原酶、钙拮抗剂和活血化瘀类中药等。⑤改善代谢紊乱:通过抑制醛糖还原酶、糖基化产物、蛋白激酶C、氨基己糖通路、血管紧张素转化酶而发挥作用。如醛糖还原酶抑制剂依帕司他等。⑥其他:如神经营养,包括神经营养因子、肌醇、神经节苷酯和亚麻酸等。
(2)对症治疗:治疗痛性糖尿病神经病变的药物有:抗惊厥药(普瑞巴林、加巴喷丁、丙戊酸钠和卡马西平)、抗忧郁药物(度洛西汀、阿米替林、丙米嗪和西肽普兰等)、阿片类药物(曲马多和羟考酮)和辣椒素(capsaicin)等。
下肢血管病变主要是指下肢动脉病变,虽然不是糖尿病的特异性并发症,但糖尿病患者发生下肢动脉病变的危险性较非糖尿病患者明显增加,而且发病年龄更早、病情更严重、病变更广泛、预后更差。
下肢动脉病变是外周动脉疾病(peripheral artery disease, PAD)的一个组成成分,表现为下肢动脉的狭窄或闭塞。与非糖尿病患者相比,糖尿病患者更常累及股深动脉及胫前动脉等中小动脉。其主要病因是动脉粥样硬化,但动脉炎和栓塞等也可导致下肢动脉病变,因此糖尿病患者下肢动脉病变通常是指下肢动脉粥样硬化病变(lower extremity atherosclerotic disease, LEAD)。LEAD的患病率随年龄的增长而增加,与非糖尿病患者相比,糖尿病患者发生LEAD的危险性增加2倍。因调查方法和调查对象的不同,LEAD的患病率报告不一。在我国根据ABI检查,50岁以上患者中LEAD的患病率高达6.9%~23.8%。
由于LEAD与冠状动脉疾病和脑血管疾病等动脉血栓性疾病在病理机制上有共性,如内皮功能的损害、氧化应激等,因此临床上这几种病变常同时存在,故LEAD对冠状动脉疾病和脑血管疾病有提示价值。LEAD对机体的危害除了导致下肢缺血性溃疡和截肢外,更重要的是这些患者的心血管事件发生风险明显增加,病死率更高。LEAD患者的主要死亡原因是心血管事件,在确诊1年后心血管事件发生率达21.1%,与已发生心脑血管病变者再次发作风险相当。ABI越低,预后越差,下肢多支血管受累者较单支血管受累者预后更差。
LEAD患者中只有10%~20%有间歇性跛行的表现,大多数无症状,在50岁以上的人群中对LEAD的知晓率只有16.6%~33.9%,远低于冠心病和卒中。由于对LEAD的认识不足,导致治疗不充分,治疗力度显著低于冠状动脉疾病患者,并直接影响其预防性治疗,例如,使用抗血小板药物、他汀类药物、硝酸盐类、ACEI或ARB类药物的百分比分别为59.3%、20.3%、24.1%和41.3%。即使在"知晓"LEAD的患者中,仅有53%的患者接受抗血小板治疗。因此对于LEAD,目前存在着低诊断、低治疗和低知晓率以及高致残率和高病死率的状况,在很大程度上,LEAD处于一个灰区的危险状态。
对于50岁以上的糖尿病患者,应该常规进行LEAD筛查。伴有LEAD发病危险因素(如合并心脑血管病变、血脂异常、高血压、吸烟或糖尿病病程5年以上)的糖尿病患者应该每年至少筛查一次。
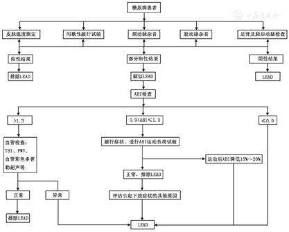
对于有足溃疡、坏疽的糖尿病患者,不论其年龄,应该进行全面的动脉病变检查及评估。具体筛查路径见图5。


注:TBI:趾肱指数;PVW:脉搏波传导速度;ABI:踝肱指数;LEAD:下肢动脉粥样硬化病变
(1)如果患者静息ABI≤0.90,无论患者有无下肢不适的症状,应该诊断LEAD;(2)运动时出现下肢不适且静息ABI≥0.90的患者,如踏车平板试验后ABI下降15%~20%,应该诊断LEAD;(3)如果患者静息ABI<0.40或踝动脉压<50 mmHg或趾动脉压<30 mmHg,应该诊断严重肢体缺血。
LEAD一旦诊断,临床上应对其进行Fontaine分期,见表12。

糖尿病性下肢动脉粥样硬化性病变的Fontaine分期
糖尿病性下肢动脉粥样硬化性病变的Fontaine分期
| 分期 | 临床评估 |
|---|---|
| Ⅰ | 无症状 |
| Ⅱa | 轻度间歇性跛行 |
| Ⅱb | 中到重度间歇性跛行 |
| Ⅲ | 缺血性静息痛 |
| Ⅳ | 缺血性溃疡或坏疽 |
(1)LEAD的治疗目的包括预防全身动脉粥样硬化疾病的进展,预防心血管事件,预防缺血导致的溃疡和肢端坏疽,预防截肢或降低截肢平面,改善间歇性跛行患者的功能状态。因此,糖尿病性LEAD的规范化治疗包括三个部分:即一级预防——防止或延缓LEAD的发生;二级预防——缓解症状,延缓LEAD的进展;三级预防——血运重建,降低截肢和心血管事件发生。
(2)糖尿病性LEAD的一级预防:严格控制导致糖尿病患者LEAD发生的危险因素,即纠正不良生活方式,如戒烟、限酒、控制体重、严格控制血糖、血压、血脂等。血糖控制目标为餐前血糖在4.4~7.2 mmol/L,餐后血糖在<10 mmol/L,HbA1c<7%。血压控制目标为<140/80 mm Hg;血脂控制目标为LDL-C<2.1 mmol/L,这样有助于防止或延缓LEAD的发生。年龄50岁以上的糖尿病患者,尤其是合并多种心血管危险因素者,如无药物禁忌证,都应该口服阿司匹林以预防心血管事件。对于阿司匹林过敏者或合并有溃疡者,可服用氯吡格雷。具体措施如下:控制高血糖(参阅高血糖章节)、控制高血压(参阅高血压章节)、改善血脂异常(参阅脂代谢紊乱章节)、阿司匹林治疗(参阅抗血小板治疗章节)。
(3)糖尿病性LEAD的二级预防:在一级预防的基础上,对于有症状的LEAD患者,建议应用小剂量阿司匹林,阿司匹林的剂量建议为75~100 mg/d;同时,指导患者运动康复锻炼,时间至少持续3~6个月,以及给予相应的抗血小板药物、他汀类调脂药、降压药物及抗凝药物治疗(图6)。


注:ABI:踝肱指数
对于间歇性跛行患者,除上述治疗外,尚需使用血管扩张药物。目前所用的血管扩张药主要有脂微球包裹前列地尔、贝前列素钠、西洛他唑、盐酸沙格雷酯、萘呋胺、胰激肽原酶和己酮可可碱等。
(4)糖尿病性LEAD的三级预防:针对慢性严重肢体缺血患者,即临床上表现为静息痛或缺血性溃疡,Fontaine分期在3期以上者,应该进行三级预防。其最终目的是减轻缺血引起的疼痛、促进溃疡愈合、避免因肢体坏死而导致的截肢、提高生活质量。
在内科保守治疗无效时,需行各种血管重建手术,包括外科手术治疗和血管腔内治疗,可明显降低截肢率,改善生活质量。外科手术治疗包括动脉内膜剥脱术、人造血管和(或)自体血管旁路术等。血管腔内治疗具有微创、高效、可同时治疗多平面病变、可重复性强等优点,是目前LEAD的首选治疗方法。特别适用于高龄、一般情况差、没有合适的可供移植的自体血管以及流出道条件不好的LEAD患者。腔内治疗的方法有多种,从传统的经皮球囊扩张术(PTA)、支架植入,到经皮内膜旋切,以及针对足部小血管病变的Pedal-Plantar Loop技术等。目前认为药物涂层球囊和支架的应用可显著提高远期通畅率,但存在对比剂相关性肾病发生风险,尤其是有潜在或存在肾功能不全患者,发生率较高且预后较差。如果患者不符合血运重建手术的指征,病灶和疼痛稳定时,可考虑药物保守治疗;当出现不能耐受的疼痛、肢体坏死或感染播散,则考虑行截肢手术。LEAD三级预防的治疗流程见图7。


注:DSA:数字减影血管造影;MRA:磁共振血管成像;CTA:CT血管成像
LEAD的三级预防要求临床上做到多学科协作,即首先由糖尿病专科医师评估患者全身状况,做到尽可能地降低心血管并发症的发生;同时评估其血管条件,创造经皮血管腔内介入治疗或外科手术治疗条件,血管外科和血管腔内介入治疗医师一起讨论手术方式,做出术中和术后发生心血管事件的抢救预案,并且在手术成功后给予随访及药物调整。只有这样,才有最大可能改善糖尿病性LEAD患者的血运重建,减少截肢和死亡。
糖尿病足病是糖尿病最严重的和治疗费用最高的慢性并发症之一,重者可导致截肢。糖尿病患者下肢截肢的相对风险是非糖尿病患者的40倍。近年的调查显示,我国三甲医院非创伤性截肢患者中约有三分之一为糖尿病所致。大约85%的截肢是由于足溃疡引发的,15%左右的糖尿病患者会在其一生中发生足溃疡。我国17家三甲医院调查显示,2007至2008年住院慢性溃疡患者中,糖尿病患者占到33%,而2006年调查时仅为4.9%。预防和治疗足溃疡可明显降低截肢率。糖尿病足病的基本发病因素是神经病变、血管病变和感染。这些因素共同作用可导致组织的溃疡和坏疽。
神经病变可有多种表现,但与足病发生有关的最重要的神经病变是感觉减退或缺失的末梢神经病。由于感觉缺乏,使得糖尿病患者失去了足的自我保护作用,容易受到损伤。糖尿病自主神经病变所造成的皮肤干燥、皲裂和局部的动静脉短路可以促使或加重足病的发生发展。
周围动脉病变是造成足病的另外一个重要因素。有严重周围动脉病变的患者可出现间歇性跛行的典型症状。但大多数合并严重周围动脉病变的患者可无此症状而发生足溃疡,或在缺乏感觉的足受到损伤以后,缺血性病变加重了足病变。对于有严重的周围动脉病变的患者,在采取措施改善周围供血之前,足溃疡难以好转。
糖尿病足溃疡的患者容易合并感染。感染又是加重溃疡甚至是导致患者截肢的因素。糖尿病足溃疡合并的感染,大多是革兰阳性菌和阴性菌甚至合并有厌氧菌的混合感染。
在所有的糖尿病慢性并发症中,糖尿病足病是相对容易识别、预防比较有效的并发症。尽早识别糖尿病足病高危因素并采取积极对策,至少可使一半以上的糖尿病足病引起的截肢得到避免。
以往有过足溃疡或截肢;独居的生活状态;经济条件差;不能享受医疗保险;赤足行走、视力差、弯腰困难、老年、合并肾脏病变等。
有神经病变的症状,如下肢的麻木、刺痛或疼痛,尤其是夜间的疼痛;周围感觉迟钝、严重减退甚至感觉缺失的患者更容易罹患足病。
间歇性跛行、静息痛、足背动脉搏动明显减弱或消失。
颜色呈暗红、发紫;温度明显降低;水肿;趾甲异常;胼胝;溃疡;皮肤干燥;足趾间皮肤糜烂。
畸形(鹰爪趾、榔头趾、骨性突起、关节活动障碍)。
不合适的鞋袜。
可以通过以下检查来了解患者是否有周围神经病变而造成的感觉缺失:10 g的尼龙丝检查、128 Hz的音叉检查震动觉、用针检查两点辨别感觉、用棉花絮检查轻触觉、足跟反射。
下肢动脉病变的检查可以通过触诊足背动脉和胫后动脉的搏动,如足背动脉、胫后动脉搏动明显减弱时,则需要检查腘动脉、股动脉搏动。采用多普勒超声检查踝动脉与肱动脉的比值(ABI≤0.9提示有明显的缺血;ABI>1.3也属于异常,提示有动脉钙化)。必要时可进行经皮氧分压(TcPO2)、血管超声、血管造影或CT、磁共振血管造影检查。
糖尿病足病治疗困难,但预防有效。应对所有的糖尿病患者足部进行定期检查,包括足有否畸形、胼胝、溃疡、皮肤颜色变化;足背动脉和胫后动脉搏动、皮肤温度以及有否感觉异常等。如果患者足部动脉搏动正常,尼龙丝触觉正常,没有足畸形以及没有明显的糖尿病慢性并发症,这类患者属于无足病危险因素的,可进行一般的糖尿病足病预防教育。
预防糖尿病足病的关键在于:(1)定期检查患者是否存在糖尿病足病的危险因素;(2)教育患者及其家属和有关医务人员进行足的保护;(3)穿着合适的鞋袜;(4)去除和纠正容易引起溃疡的因素。
对于有足病危险因素的糖尿病患者,应由糖尿病足病专业人员进行教育与管理,尽可能地降低糖尿病足病发病危险。对这些患者及其家属给予下列教育:每天检查双足,特别是足趾间;有时需要有经验的他人来帮助检查足;定期洗脚,用干布擦干,尤其是擦干足趾间;洗脚时的水温要合适,低于37 ℃;不宜用热水袋、电热器等物品直接保暖足部;避免赤足行走;避免自行修剪胼胝或用化学制剂来处理胼胝或趾甲;穿鞋前先检查鞋内有否异物或异常;不穿过紧的或有毛边的袜子或鞋;足部皮肤干燥可使用油膏类护肤品;每天换袜子;不穿高过膝盖的袜子;水平地剪趾甲;由专业人员修除胼胝或过度角化的组织;一旦有问题,及时找到专科医师或护士诊治。
不合适的鞋袜可引起足溃疡。让患者学会选择合适的鞋袜。这类鞋子鞋内应该是有足够的空间,透气良好,鞋底较厚硬而鞋内较柔软,能够使足底压力分布更合理。
凡是合并严重周围神经病变的糖尿病患者,一旦出现足踝部畸形、浮肿和皮肤温度升高或溃疡者,都应该进行X片检查,以了解有否足畸形和夏科关节病。
首先要鉴别溃疡的性质:神经性溃疡常见于反复受压的部位,如跖骨头的足底面、胼胝的中央,常伴有感觉的缺失或异常,而局部供血是好的。缺血性溃疡多见于足背外侧、足趾尖部或足跟部,局部感觉正常,但皮肤温度低、足背动脉和(或)胫后动脉搏动明显减弱或消失。
1.对于神经性溃疡,主要是制动减压,特别要注意患者的鞋袜是否合适。
2.对于缺血性溃疡,则要重视解决下肢缺血,轻、中度缺血的患者可进行内科治疗。病变严重的患者可接受介入或血管外科成形手术。
3.对于合并感染的足溃疡,及时去除感染和坏死组织。只要患者局部供血良好,对于感染的溃疡,必须进行彻底清创。根据创面的性质和渗出物的多少,选用合适的敷料。在细菌培养的基础上选择有效的抗生素进行治疗。病程长、转诊入院、已经接受过抗生素治疗的足溃疡往往是多种细菌合并感染,需要联合应用两种以上抗生素,兼顾革兰阴性和阳性菌的混合感染,必要时根据临床情况,加用抗厌氧菌感染的抗生素。严重感染的足溃疡抗生素治疗2~3周,合并骨髓炎的感染,抗生素治疗至少4周。
4.转诊或会诊:非糖尿病足病专业的医务人员,应掌握何种糖尿病足病需要及时转诊或会诊。一旦出现以下情况,应该及时转诊给糖尿病足病专科或请血管外科、骨科、创面外科等相关专科会诊:皮肤颜色的急剧变化、局部疼痛加剧并有红肿等炎症表现、新发生的溃疡、原有的浅表溃疡恶化并累及软组织和(或)骨组织、播散性的蜂窝组织炎、全身感染征象、骨髓炎等。及时转诊或多学科会诊有助于降低截肢率和减少医疗费用。
糖尿病是心、脑血管疾患的独立危险因素。与非糖尿病人群相比,糖尿病患者发生心、脑血管疾病的风险增加2~4倍。空腹血糖和餐后血糖升高,即使未达到糖尿病诊断标准,也与心、脑血管疾病发生风险增加相关。糖尿病患者经常伴有血脂紊乱、高血压等心脑血管病变的重要危险因素。
临床证据显示,严格的血糖控制对减少2型糖尿病患者发生心、脑血管疾病及其导致的死亡风险作用有限,特别是那些病程较长、年龄偏大和已经发生过心血管疾病或伴有多个心血管风险因素的患者。但是,对多重危险因素的综合控制可显著改善糖尿病患者心脑血管病变和死亡发生的风险。因此,对糖尿病大血管病变的预防,需要全面评估和控制心血管疾病风险因素(高血糖、高血压和血脂紊乱)并进行适当的抗血小板治疗。
当前,我国2型糖尿病患者中,心血管危险因素的发生率高但控制率较低,在门诊就诊的2型糖尿病患者中,血糖、血压和血脂控制综合达标率仅为5.6%。阿司匹林的应用率也偏低。临床上应更积极地筛查和治疗心血管危险因素并提高阿司匹林的治疗率。
糖尿病确诊时及以后,至少应每年评估心血管病变的风险因素,评估的内容包括心血管病现病史及既往史、年龄、有无心血管风险因素(吸烟、血脂紊乱、高血压和家族史、肥胖特别是腹型肥胖)、肾脏损害(尿白蛋白排泄率增高等)、心房颤动(可导致卒中)。静息时的心电图对2型糖尿病患者心血管疾病的筛查价值有限,对大血管疾病风险较高的患者可进一步检查来评估心脑血管病变情况。
高血压是糖尿病的常见并发症或伴发病之一,流行状况与糖尿病类型、年龄、是否肥胖以及人种等因素有关,发生率国内外报道不一,为30%~80%。我国门诊就诊的2型糖尿病患者中约30%伴有已诊断高血压。1型糖尿病患者出现的高血压常与肾脏损害加重相关,而2型糖尿病患者合并高血压通常是多种心血管代谢危险因素并存的表现,高血压可出现在糖尿病发生之前。糖尿病与高血压的并存使心血管病、卒中、肾病及视网膜病变的发生和进展风险明显增加,提高了糖尿病患者的病死率。反之,控制高血压可显著降低糖尿病并发症发生和发展的风险。
糖尿病患者中高血压的诊断标准同其他人群。糖尿病合并高血压的患者收缩压控制目标应该<140 mmHg,舒张压应控制在<80 mmHg。部分患者,如年轻没有并发症的患者在没有明显增加治疗负担的情况下可将收缩压控制在<130 mmHg。糖尿病患者就诊时应当常规测量血压以早期发现新的高血压患者和评价已诊断高血压患者的血压控制情况。我国糖尿病患者中高血压的知晓率、治疗率和控制率均处于较低水平,提高这"三率"是防治糖尿病高血压的主要任务。
生活方式的干预是控制高血压的重要手段,主要包括健康教育、合理饮食、规律运动、戒烟限盐、控制体重、限制饮酒、心理平衡等。
对糖尿病患者血压增高的初始干预方案应视血压水平而定。糖尿病患者的血压水平如果超过120/80 mmHg即应开始生活方式的干预以减低血压和预防高血压的发生。血压≥140/80 mmHg者可考虑开始降压治疗。糖尿病患者收缩压≥160 mmHg时必须启动降压治疗。
降压药物选择时应综合考虑疗效、心肾保护作用、安全性和依从性以及对代谢的影响等因素。降压治疗的获益主要与血压控制本身相关。供选择的药物主要有ACEI、ARB、钙拮抗剂、利尿剂、β受体阻滞剂等,其中ACEI或ARB为首选药物。为达到降压目标,通常需要多种降压药物联合应用。联合用药推荐以ACEI或ARB为基础的降压药物治疗方案,可以联合使用钙拮抗剂、吲哒帕胺类药物、小剂量噻嗪类利尿剂或小剂量选择性β受体阻滞剂。
2型糖尿病患者常见的血脂紊乱是甘油三酯升高及HDL-C降低,两者与2型糖尿病患者发生心血管病变的高风险相关。多项研究证明他汀类药物通过降低总胆固醇和LDL-C水平进而显著降低糖尿病患者发生大血管病变和死亡的风险。对于有心血管疾病高风险的2型糖尿病人群中,在他汀类药物治疗的基础上使用降低甘油三酯和升高HDL-C的调脂药,不能进一步降低糖尿病患者发生心脑血管病变和死亡的风险。
糖尿病患者每年应至少检查一次血脂(包括LDL-C、总胆固醇、甘油三酯及HDL-C。接受调脂药物治疗者,根据评估疗效的需要可增加检测次数。
糖尿病患者保持健康的生活方式是维持健康的血脂水平和控制血脂紊乱的重要措施,主要包括减少饱和脂肪、反式脂肪和胆固醇的摄取;增加n-3脂肪酸、黏性纤维、植物固醇/甾醇的摄入;减轻体重(如有指征);增加体力活动。
在进行调脂药物治疗时,应将降低LDL-C作为首要的目标。
所有下列糖尿病患者,无论基线血脂水平如何,应在生活方式干预的基础上使用他汀类药物:(1)有明确的心血管疾病,LDL-C的控制目标是<1.8 mmol/L。(2)无心血管疾病,但年龄超过40岁并有一个或多个心血管疾病危险因素者(早发性心血管疾病家族史、吸烟、高血压、血脂紊乱或蛋白尿),LDL-C的控制目标是LDL-C<2.6 mmol/L。(3)对低风险患者(如无明确心血管疾病且年龄在40岁以下),如果患者LDL-C>2.6 mmol/L或具有多个心血管疾病危险因素,在生活方式干预的基础上,应考虑使用他汀类药物治疗。LDL-C的控制目标是<2.6 mmol/L。
如果最大耐受剂量的他汀类药物未达到上述治疗目标或LDL-C水平稍高于2.6 mmol/L而具有他汀类药物适应证的患者,采用他汀类药物将LDL-C从基线降低30%~40%也可带来明显的心血管保护作用。
若甘油三酯超过11.0 mmol/L,可先在生活方式干预的基础上使用降低甘油三酯的药物(贝特类、烟酸或鱼油),以减少发生急性胰腺炎的风险。
2型糖尿病患者甘油三酯和HDL-C的控制目标分别为:甘油三酯<1.7 mmol/L,男性HDL-C>1.0 mmol/L,女性HDL-C>1.3 mmol/L。
对于无法达到降脂目标,或对他汀类或贝特类药物无法耐受时,可考虑使用其他种类的调脂药物(如胆固醇吸收抑制剂、胆酸螯合剂、普罗布考和多廿烷醇等)。
妊娠期间禁用他汀类药物治疗。
糖尿病患者的高凝血状态是发生大血管病变的重要原因,对临床试验的Meta分析和多项临床试验证明,阿司匹林可有效预防包括卒中、心肌梗死在内的心脑血管事件。目前,临床证据支持阿司匹林用于糖尿病人群心血管病变的二级预防,以及对有心血管病变高风险的糖尿病人群心血管病变的一级预防。
Meta分析显示,在一定范围内阿司匹林的抗血栓作用并不随剂量增加而增加,但阿司匹林的消化道损伤作用随着剂量增加而明显增加。因此,建议长期使用时,阿司匹林的最佳剂量为75~150 mg/d,在这个剂量范围内阿司匹林的疗效和安全性达到了较好的平衡。目前尚无关于30岁以下人群使用阿司匹林的临床证据,亦无证据表明应该从什么年龄开始使用阿司匹林。抗血小板治疗的推荐用法为:
1.有心血管疾病史的糖尿病患者应常规使用阿司匹林作为二级预防措施。
2.2型糖尿病患者应使用阿司匹林作为心血管疾病的一级预防措施。
(1)具有高危心血管风险(10年心血管风险>10%)者:包括大部分>50岁的男性或>60岁的女性合并一项危险因素者(即心血管疾病家族史、高血压、吸烟、血脂紊乱或蛋白尿)。上述人群中无明显出血风险(既往有消化道出血病史、胃溃疡或近期服用增加出血风险的药物,如非甾体类抗炎药或华法林)者可服用小剂量(75~150 mg/d)阿司匹林作为一级预防。
(2)在具有中度心血管风险,如有1个或多个心血管病危险因素的中青年(即男性<50岁或女性<60岁)患者,或无心血管病危险因素的年龄较大的患者(即男性>50岁或女性>60岁,或10年心血管风险为5%~10%的患者):应根据临床判断决定是否使用阿司匹林进行一级预防。
(3)由于潜在的不良反应(出血)可能抵消潜在的获益,因此不推荐阿司匹林用于心血管低风险(男性<50岁或女性<60岁且无其他心血管危险因素,或10年心血管风险<5%)的成年糖尿病患者。
3.由于21岁以下人群应用阿司匹林与发生Reye综合征风险增加有一定相关性,因此不推荐在此人群中应用阿司匹林。
4.对于已有心血管疾病且对阿司匹林过敏的糖尿病患者,可考虑使用氯吡格雷(75 mg/d)作为替代治疗。
5.对于发生急性冠状动脉综合征的糖尿病患者可使用阿司匹林+氯吡格雷联合治疗1年。
6.其他抗血小板药物可作为替代治疗药物用于以下几类患者:如阿司匹林过敏、有出血倾向、接受抗凝治疗、近期胃肠道出血以及不能应用阿司匹林的活动性肝病患者。
氯吡格雷已被证实可降低糖尿病患者心血管事件的发生率。可作为急性冠状动脉综合征发生后第1年的辅助治疗,对于阿司匹林不能耐受的患者,也可考虑氯吡格雷作为替代治疗。
2型糖尿病降脂、降压、抗血小板标准治疗的筛查和临床决策路径见图8。


注:ACEI:血管紧张素转化酶抑制剂;ARB:血管紧张素Ⅱ受体拮抗剂;LDL-C:低密度脂蛋白胆固醇
代谢综合征是一组以肥胖、高血糖(糖尿病或糖调节受损)、血脂异常[高甘油三酯血症和(或)低HDL-C血症]以及高血压等聚集发病、严重影响机体健康的临床征候群,是一组在代谢上相互关联的危险因素的组合,这些因素直接促进了动脉粥样硬化性心血管疾病的发生,也增加了发生2型糖尿病的风险。目前研究显示,代谢综合征患者是发生心脑血管疾病的高危人群,与非代谢综合征者相比,其罹患心血管病和2型糖尿病的风险均显著增加。
代谢综合征的诊断标准尚未在全球完全统一,表13为WHO(1999)、美国国家胆固醇教育纲要成人教育组第3次报告(NCEP-ATPⅢ 2005)以及IDF(2005)等3个代谢综合征的诊断标准。我国也制定了以中国人调查数据及研究结果为基础的代谢综合征定义,分别是2004年CDS和2007年《中国成人血脂异常防治指南》制定联合委员会(JCDCG)建议的代谢综合征诊断标准。

代谢综合征的3种诊断标准
代谢综合征的3种诊断标准
| 指 标 | WHO(1999) | NCEP-ATPⅢ(2005) | IDF(2005) | |
|---|---|---|---|---|
| 初选人群 | 高血糖及胰岛素抵抗人群 | 全人群 | 中心性肥胖人群a | |
| 组成成分数 | 初选人群中至少2项其他组分 | 至少3项 | 初选人群中至少2项其他组分 | |
| 肥胖 | ||||
| BMI (kg/m2) | >30和(或) | - | - | |
| 腰围(cm) | - | 不同人种采用特定的腰围,华人:男≥90 cm,女≥80 cm | 不同人种采用特定的腰围切点。华人:男≥90 cm,女≥80 cm | |
| 腰臀比 | >0.90(男),0.85(女) | - | - | |
| 血脂紊乱 | ||||
| TG (mmol/L) | ≥1.70和(或) | ≥1.70b或接受相应的调脂治疗者 | ≥1.7b或接受相应的调脂治疗者 | |
| HDL-C (mmol/L) | <0.9(男),<1.0(女) | <1.04(男),<1.30(女) | <1.03(男),<1.29(女)或接受相应的调脂治疗者 | |
| 高血压(mmHg) | ≥140/90 | ≥130/85和(或)已确诊为高血压并治疗者 | ≥130/85和(或)已确诊为高血压并治疗者 | |
| 高血糖 | ||||
| FPG (mmol/L) | ≥6.1和(或) | ≥5.6和(或)已确诊为糖尿病并治疗者 | ≥5.6和(或)已确诊为糖尿病并治疗者 | |
| 2 hPG (mmol/L) | ≥7.8和(或)已确诊为糖尿病并治疗者 | -c | -c | |
| 胰岛素抵抗 | 高胰岛素正糖钳夹试验的M值上四分位数 | - | - | |
| 微量白蛋白尿 | ||||
| 尿白蛋白(μg/min) | ≥20 | - | - | |
| 尿白蛋白/肌酐(mg/g) | ≥30 | - | - | |
注:BMI:体质指数;TG:甘油三酯;HDL-C:高密度脂蛋白胆固醇;FPG:空腹血糖;2 hPG:餐后2 h血糖;NCEP-ATPⅢ:美国国家胆固醇教育纲要成人教育组第3次报告;IDF:国际糖尿病联盟;a若BMI>30 kg/m2,不需要测量腰围,即可诊断为中心性肥胖;bNCEP-ATPⅢ及IDF诊断标准中,高TG和低HDL-C分别作为2个单独的组分;c如果FPG超过5.6 mmol/L(100 mg/dl),推荐进行口服葡萄糖耐量试验,但对诊断代谢综合征并非必备检查。在临床实践中,糖耐量异常亦可作为诊断依据,在代谢综合征流行病学研究中,只有空腹血糖和已被诊断为2型糖尿但在流行病学研究中也多结合筛查糖负荷后2 h血糖,以期早期预防及发现糖尿病;1 mmHg=0.133 kPa;-:无数据
CDS 2004建议中的超重和(或)肥胖病诊断选用了BMI≥25 kg/m2来代表中心性肥胖。事实上,相较于白种人,中国人肥胖程度较轻,而体脂分布趋于向腹腔内积聚,更易形成腹型肥胖。即使在正常体重(BMI<25 kg/m2)人群中,亦有14%的人表现为腹内脂肪的严重堆积。国内大样本人群研究资料表明,采用磁共振成像技术精确评价腹内脂肪积聚,确定中国人腹内脂肪面积大于80 cm2可作为腹型肥胖的精确标准;同期的腰围参数对比分析与预测糖尿病的随访研究均提示将简易体脂参数(男性腰围≥90 cm和女性腰围≥85 cm)作为中国人腹型肥胖的诊断切点较为合理,且与日韩等东亚人群研究结果相似。
2007年JCDCG采用了该腰围标准制定了新的代谢综合征的工作定义。考虑到中国人血脂异常主要表现为高甘油三酯和低HDL-C,"血脂边缘异常及异常"(总胆固醇≥5.20 mmol/L或LDL-C≥3.12 mmol/L或甘油三酯≥1.70 mmoL/L或HDL-C<1.04 mmoL/L)的标准化患病率已高达56.2%~76.0%,且HDL-C<l.04 mmol/L(40 mg/dl)人群缺血性心血管病风险增加50%,其代谢综合征定义中血脂紊乱的标准不再进行性别区分。JCDCG的代谢综合征新定义较之用IDF(2005)和NCEP-ATPⅢ 2001定义对心血管事件发生风险具有更好的预测价值,风险比分别为1.55、1.21和1.23。
根据目前我国人群代谢综合征的流行病学资料分析结果,本指南在2004年CDS建议基础上,对代谢综合征的组分量化指标中进行修订。具体诊断标准如下:(1)腹型肥胖:腰围男性≥90 cm,女性≥85 cm。(2)高血糖:空腹血糖≥6.l mmol/L或糖负荷后2 h血糖≥7.8 mmol/L和(或)已确诊为糖尿病并治疗者。(3)高血压:血压≥130/85 mmHg及(或)已确认为高血压并治疗者。(4)空腹TG≥1.70 mmol/L。(5)空腹HDL-C<l.04 mmol/L。以上具备三项或更多项即可诊断。
目前代谢综合征防治的主要目标是预防临床心血管疾病以及2型糖尿病的发生,对已有心血管疾病者则要预防心血管事件再发。积极且持久的生活方式治疗是达到上述目标的重要措施。原则上应先启动生活方式治疗,然后是针对各种危险因素的药物治疗。
1.生活方式干预:保持理想的体重、适当运动、改变饮食结构以减少热量摄入、戒烟和不过量饮酒等,不仅能减轻胰岛素抵抗和高胰岛素血症,也能改善糖耐量和其他心血管疾病危险因素。
2.针对各种危险因素如糖尿病或糖调节受损、高血压、血脂紊乱以及肥胖等的药物治疗,治疗目标如下:(1)体重在一年内减轻降低7%~10%,争取达到正常BMI和腰围;(2)血压:糖尿病患者<130/80 mmHg,非糖尿病患者<140/90 mmHg;(3)LDL-C<2.60 mmol/L、甘油三酯<1.70 mmol/L、HDL-C>1.04 mmol/L(男)或>1.30 mmol/L(女);(4)空腹血糖<6.1 mmol/L、负荷后2 h血糖<7.8 mmol/L及HbA1c<7.0%。
在糖尿病诊断之后妊娠者为糖尿病合并妊娠;在妊娠期间首次发生或发现的糖耐量减低或糖尿病称为妊娠期糖尿病或妊娠期间的糖尿病,妊娠糖尿病患者中可能包含了一部分妊娠前已有糖耐量减低或糖尿病,在孕期首次被诊断的患者。妊娠期间高血糖的主要危害是围产期母婴临床结局不良和死亡率增加,包括母亲发展为2型糖尿病、胎儿在宫内发育异常、新生儿畸形、巨大儿(增加母婴在分娩时发生合并症与创伤的危险)和新生儿低血糖发生的风险增加等。一般来讲,糖尿病患者合并妊娠时血糖水平波动较大,血糖较难控制,大多数患者需要使用胰岛素控制血糖。相反,妊娠糖尿病患者的血糖波动相对较轻,血糖容易控制,多数患者可通过严格的饮食计划和运动使血糖得到满意控制,仅部分患者需要使用胰岛素控制血糖。
1.有高度糖尿病风险的妊娠妇女:有妊娠糖尿病史、巨大儿分娩史、肥胖、PCOS、有糖尿病家族史、早孕期空腹尿糖阳性者和无明显原因的多次自然流产史、胎儿畸形史及死胎史、新生儿呼吸窘迫综合征分娩史者等,应尽早监测血糖,如果空腹血糖≥7.0 mmol/L及(或)随机血糖≥11.1 mmol/L,应在2周内重复测定。如血糖仍然如此可诊断妊娠期间的糖尿病。
2.所有妊娠妇女应在妊娠24~28周进行75 g OGTT测定血糖。
3.妊娠期糖尿病的诊断标准:2013年WHO发表了《妊娠期新诊断的高血糖诊断标准和分类》。将妊娠期间发现的高血糖分为两类:妊娠期间的糖尿病(diabetes mellitus in pregnancy )和妊娠期糖尿病(gestational diabetes mellitus)。
妊娠期间的糖尿病诊断标准与1999年WHO的非妊娠人群糖尿病诊断标准一致,即空腹血糖≥ 7.0 mmol/L,或OGTT后2 h血糖≥ 11.1 mmol/L,或明显糖尿病症状时随机血糖≥11.1 mmol/L。
妊娠期糖尿病的诊断标准见表14。我国卫生部2011年7月1日发布的行业标准中采用了这一妊娠糖尿病的诊断标准。

妊娠期糖尿病的诊断标准
妊娠期糖尿病的诊断标准
| 75 g OGTT | 血糖(mmol/L) |
|---|---|
| 空腹 | ≥5.1 |
| 服糖后1 h | ≥10.0 |
| 服糖后2 h | ≥8.5 |
注:OGTT:口服葡萄糖耐量试验;1个以上时间点血糖高于标准即可确定诊断
1.糖尿病妇女应计划妊娠,在糖尿病未得到满意控制之前应采取避孕措施。应告知已妊娠的糖尿病妇女在妊娠期间强化血糖控制的重要性以及高血糖可能对母婴带来的危险。
2.在计划妊娠之前,应认真地回顾如下病史:(1)糖尿病的病程;(2)急性并发症,包括感染史、酮症酸中毒和低血糖;(3)慢性并发症,包括大小血管病变和神经系统病变;(4)详细的糖尿病治疗情况;(5)其他伴随疾病和治疗情况;(6)月经史、生育史、节育史;(7)家庭和工作单位的支持情况。
3.由糖尿病医师和妇产科医师评估是否适合妊娠。
4.如计划妊娠,应在受孕前进行如下准备:(1)全面检查,包括血压、心电图、眼底、肾功能、HbA1c;(2)停用口服降糖药物,改用胰岛素控制血糖;(3)严格控制血糖,加强血糖监测。餐前血糖控制在3.9~6.5 mmol/L,餐后血糖在8.5 mmol/L以下,HbA1c控制在7.0%以下(用胰岛素治疗者),在避免低血糖的情况下尽量控制在6.5%以下;(4)严格将血压控制在130/80 mmHg以下。停用ACEI和ARB,改为甲基多巴或钙拮抗剂;(5)停用他汀类及贝特类调脂药物;(6)加强糖尿病教育;(7)戒烟。
1.应尽早对妊娠期间糖尿病进行诊断,在确诊后,应尽早按糖尿病合并妊娠的诊疗常规进行管理。1~2周就诊1次。
2.根据孕妇的文化背景进行针对性的糖尿病教育。
3.妊娠期间的饮食控制标准:既能保证孕妇和胎儿能量需要,又能维持血糖在正常范围,而且不发生饥饿性酮症。尽可能选择低生糖指数的碳水化合物。对使用胰岛素者,要根据胰岛素的剂型和剂量来选择碳水化合物的种类和数量。应实行少量多餐制,每日分5~6餐。
4.鼓励尽量通过SMBG检查空腹、餐前血糖,餐后1~2 h血糖及尿酮体。有条件者每日测定空腹和餐后血糖4~6次。血糖控制的目标是空腹、餐前或睡前血糖3.3~5.3 mmol/L,餐后1 h≤7.8 mmol/L;或餐后2 h血糖≤6.7 mmol/L;HbA1c尽可能控制在6.0%以下。
5.避免使用口服降糖药,通过饮食治疗血糖不能控制时,使用胰岛素治疗。人胰岛素优于动物胰岛素。初步临床证据显示速效胰岛素类似物赖脯胰岛素、门冬胰岛素和地特胰岛素在妊娠期使用是安全有效的。
6.尿酮阳性时,应检查血糖(因孕妇肾糖阈下降,尿糖不能准确反映孕妇血糖水平),如血糖正常,考虑饥饿性酮症,及时增加食物摄入,必要时在监测血糖的情况下静脉输入适量葡萄糖。若出现酮症酸中毒,按酮症酸中毒治疗原则处理。
7.血压应该控制在130/80 mmHg以下。
8.每3个月进行一次肾功能、眼底和血脂检测。
9.加强胎儿发育情况的监护,常规超声检查了解胎儿发育情况。
10.分娩方式:糖尿病本身不是剖宫产指征,无特殊情况可经阴道分娩,但如合并其他的高危因素,应进行选择性剖宫产或放宽剖宫产指征。
11.分娩时和产后加强血糖监测,保持良好的血糖控制。
1.糖尿病合并妊娠者在分娩后胰岛素的需要量会明显减少,应注意血糖监测,适时减少胰岛素的用量,避免低血糖。糖尿病的管理与一般糖尿病患者相同。
2.妊娠期糖尿病使用胰岛素者多数在分娩后可停用胰岛素,继续监测血糖。分娩后血糖正常者应在产后6周行75 g OGTT,重新评估糖代谢情况,并进行终身随访。
糖尿病视网膜病变可因妊娠而加重。在怀孕前逐渐使血糖得到控制和预防性眼底光凝治疗(有适应证者)可减少糖尿病视网膜病变加重的风险。
无论是妊娠前已有的高血压还是妊娠期并发的高血压均可加重妊娠妇女已有的糖尿病并发症。应在妊娠期间严格控制血压。应避免使用ACEI、ARB、β受体阻滞剂和利尿剂。
妊娠可加重已有的肾脏损害。对轻度肾病患者,妊娠可造成暂时性肾功能减退;已出现较严重肾功能不全的患者[血清肌酐>265 μmol/L(3 mg/dl),或肌酐清除率<50 ml/min],妊娠可对部分患者的肾功能造成永久性损害。肾功能不全对胎儿的发育有不良影响。
与糖尿病神经病变相关的胃轻瘫、尿潴留、对低血糖的防卫反应差和直立性低血压可进一步增加妊娠期间糖尿病管理的难度。
如潜在的心血管疾病未被发现和处理,妊娠使死亡的危险性增加。应在妊娠前仔细检查心血管疾病证据并予以处理。有怀孕愿望的糖尿病妇女心功能应该达到能够耐受运动试验的水平。
以上特殊情况需要与妇产科医师协商是否终止妊娠。
近年来,糖尿病发病逐渐趋于低龄化,儿童及青少年的发病率明显上升。国际糖尿病联盟儿童青少年学会(ISPAD)指南将儿童及青少年糖尿病以如下顺序分类:(1)1型糖尿病:为免疫介导性和特发性。(2)2型糖尿病。(3)特殊类型糖尿病。儿童时期时常见到这类患者,有原发性和继发性。包括β细胞功能的单基因缺乏、胰岛素作用的遗传性缺陷、内分泌胰腺疾病、内分泌轴病变、药物或化学因素诱导的等8类病因导致的糖尿病。青少年的成人起病型糖尿病(MODY)是一类较经典的特殊类型糖尿病的代表。临床符合率不少见,但是基因检测阳性率不高。而新生儿糖尿病中30%~58%是胰岛β细胞的磺脲类受体Kir6.2基因突变引起。(4)妊娠糖尿病。目前青少年妊娠并非绝无仅有,这类糖尿病青少年的相关问题应该有所认识。在我国,目前儿童及青少年糖尿病仍以1型为主,约占儿童糖尿病的90%;但2型糖尿病表现出明显的上升趋势。有时区分儿童和青少年糖尿病的类型很困难,看似2型糖尿病,仍应注意有1型糖尿病或其他类型糖尿病的可能。有条件的单位应进一步测定β细胞自身抗体和C肽释放水平,并通过对治疗效果的分析和一段时间的随访,对分型诊断有帮助。
目前认为病因是在遗传易感性的基础上,外界环境因素(可能包括病毒感染)引发机体自身免疫功能紊乱,导致胰岛β细胞的损伤和破坏,胰岛素分泌绝对不足,引发糖尿病。患儿胰岛功能低下,常伴有β细胞自身抗体阳性,包括ICA、胰岛素自身抗体(IAA)和GADA。我国儿童青少年(0~14岁)1型糖尿病的年发病率约为0.6/10万,属低发病区,但由于我国人口基数大,故1型糖尿病患者的绝对数不少于100万。
(1)起病较急,常因感染或饮食不当发病,可有家族史;(2)典型者有多尿、多饮、多食和消瘦的三多一少症状;(3)不典型隐匿发病患儿多表现为疲乏无力、遗尿、食欲降低;(4)20%~40%的患儿以DKA急症就诊。
1型糖尿病的治疗目的是降低血糖、消除症状,预防和延缓各种急、慢性并发症的发生。提高生活质量,使糖尿病患儿能与正常儿童一样生活和健康成长。
(1)胰岛素治疗:儿童1型糖尿病一经确诊常需终生依赖外源性胰岛素替代治疗。由于患儿胰岛残余β细胞数量和功能有差异,胰岛素治疗要注意个体化。
(2)饮食治疗:①计划饮食,控制总热量,但要保证儿童正常生长发育的需要。②均衡膳食,保证足够营养,特别是蛋白质的供应。应避免高糖高脂食物,多选择高纤维素食物,烹调以清淡为主。③定时定量,少量多餐,最好是一日三次主餐和三次加餐。应注意进正餐和加餐的时间要与胰岛素注射及作用时间相匹配。
(3)运动治疗:儿童1型糖尿病患者病情稳定后可参加学校的各种体育活动,这对糖尿病的病情控制有良好作用。运动方式和运动量应个体化,循序渐进,强度适当,注意安全,包括防止运动后低血糖。
(4)心理治疗和教育:是糖尿病患儿综合治疗非常重要的一部分,是促进患儿健康成长的关键环节。社会、学校和家庭都应给予糖尿病儿童更多的关心和爱护。
(5)要加强SMBG。
(6)门诊随访:一般患儿至少每2~3个月应到糖尿病专科门诊复查一次。① 每次携带病情记录本,以供医生对病情控制的了解,作为指导治疗的依据。②每次随访均应测量身高、体重、血压、尿常规、尿糖及酮体、餐后2 h血糖和HbA1c。③ 预防慢性并发症:每半年至1年检测一项血脂谱、尿微量白蛋白、眼底以及空腹或负荷后C肽水平,并观察血压的变化,注意患儿免疫调节紊乱导致的腹泻病的发生,以早期发现糖尿病的慢性并发症,并了解胰岛β细胞的功能变化。④由于1型糖尿病常合并自身免疫性甲状腺疾病,因此在诊断时应测定促甲状腺激素和甲状腺自身抗体,若存在甲状腺功能减退,需用甲状腺激素替代治疗,以免影响其生长发育。若甲状腺功能正常,应在1~2年后重复测定。
儿童和青少年1型糖尿病控制目标见表15。

儿童和青少年1型糖尿病控制目标(ADA标准)
儿童和青少年1型糖尿病控制目标(ADA标准)
| 年龄段(岁) | 血糖(mmol/L) | HbA1c(%) | 理 由 | |
|---|---|---|---|---|
| 餐前 | 睡前/夜间 | |||
| 幼儿-学龄前期(0~6) | 5.6~10.0 | 6.1~11.1 | 7.5~<8.5 | 脆性,易发生低血糖 |
| 学龄期(6~12) | 5.0~10.0 | 5.6~10.0 | <8.0 | 青春期前低血糖风险相对高,而并发症风险相对低 |
| 青春期和青少年期(13~19) | 5.0~7.2 | 5.0~8.3 | <7.5 | 有严重低血糖的风险、需要考虑发育和精神健康、如无过多低血糖发生,能达到7%以下更好 |
注:血糖控制应权衡利弊,实行个体化,低血糖风险较高或尚无低血糖风险意识的患儿可适当放宽标准;当餐前血糖和糖化血红蛋白(HbA1c)之间出现矛盾时,则应考虑加用餐后血糖值来评估;ADA:美国糖尿病学会
随着肥胖儿童的增多,儿童青少年中2型糖尿病的发病率也有增高趋势。儿童及青少年2型糖尿病也表现为胰岛素抵抗和(或)胰岛素分泌不足,但和成人2型糖尿病不同,其胰岛素敏感性会随着患儿生长、发育的改变而降低。
发病较隐匿,多见于肥胖儿童,发病初期超重或肥胖,以后渐消瘦,不易发生酮症酸中毒,部分患儿伴有黑棘皮病。此类患者在诊断2型糖尿病的同时要注意是否存在慢性并发症,包括高血压、血脂异常、微量白蛋白尿、眼底病变等,以及睡眠呼吸障碍、肝脏脂肪变性等疾病。青春期少女还应注意是否合并PCOS。
(1)健康教育:不仅针对2型糖尿病患儿个体进行健康和心理教育,同时更要对患儿家庭成员进行糖尿病相关知识的普及。合理的生活方式对病情的控制尤为重要。
(2)饮食治疗:饮食控制以维持标准体重、纠正已发生的代谢紊乱和减轻胰岛β细胞的负担为原则,肥胖儿童的减低体重量因人而异。同时进行饮食和生活方式干预,热卡一般不超过1200 kcal/d。
(3)运动治疗:运动治疗在儿童青少年2型糖尿病的治疗上占有重要的地位,有利于减轻体重,增加胰岛素的敏感性、血糖的控制和促进生长发育。运动方式和运动量的选择应该个体化,根据性别、年龄、体形、体力、运动习惯和爱好制订适当的运动方案。
(4)药物治疗:原则上可先用饮食和运动治疗,观察2~3个月,若血糖仍未达标,可使用口服降糖药或胰岛素治疗以保证儿童的正常发育。由于儿童和青少年2型糖尿病与成人2型糖尿病的病理生理相似,有理由推测这些药物对儿童和青少年2型糖尿病有效。药物的选择及应用基本上与成年人相同。值得注意的是,这些口服降血糖药物的疗效和安全性都未在儿童进行过全面的评估。美国食品药品监督管理局(FDA)仅批准二甲双胍用于10岁以上儿童患者。用药应体现个体化,在多数情况下,特别对于超重或肥胖的患者,二甲双胍可作为首选药物。与磺脲类药物相比,在控制HbA1c水平相当时,二甲双胍不易发生低血糖,同时有一定降低TG水平的作用。胰岛素的应用和注意事项与儿童1型糖尿病相同。
(5)此类患儿还应注意进行SMBG。
(6)控制目标:保持正常生长发育,避免肥胖或超重,在避免低血糖的前提下,空腹血糖<7.0 mmol/L,HbA1c尽可能控制在7.0%以下。
(7)定期随访,进行身高、体重、血压、血脂、血糖和HbA1c的检查,早期发现糖尿病慢性并发症。
与成人2型糖尿病一样,对于儿童及青少年2型糖尿病患者也要做到"早发现、早诊断、早治疗",尤其是对高危人群(肥胖、糖尿病家族史、血脂异常和高血压,多囊卵巢综合征)进行筛查和预防。不定期进行身高、体重、血压、血脂、血糖的检查,以求早期发现异常,及时进行干预治疗。
儿童及青少年中糖尿病高危人群的筛查标准如下:
(1)高危因素:超重(相对于同性别、年龄人群,体质指数超过85个百分点)合并以下任意2项指标:家族史:一级或二级亲属患有糖尿病;高风险种族;胰岛素抵抗相关表现,如黑棘皮病、高血压、血脂异常、多囊卵巢综合征等;母亲怀孕时有糖尿病史或诊断为妊娠期糖尿病。
(2)年龄:10岁或青春期(如果青春期提前)。
(3)筛选频率:每隔3年筛选一次。
老年糖尿病是指年龄≥60岁(WHO界定>65岁)的糖尿病患者,包括60岁以前诊断和60岁以后诊断的糖尿病患者。根据中国社会科学院发布的《中国老龄事业发展报告(2013)》,中国60岁及以上老年人口有19 390万,占总人口的14.3%,其中65岁及以上人口12 714万,占总人口的9.4%。我国在2007至2008年的2型糖尿病患病率的调查显示,老年人(≥60岁)患病率为20.4%。老年是糖尿病防治的重点人群。老年糖尿病的治疗目的是减少大血管和微血管并发症以提高生存质量和预期寿命。
1.2型糖尿病是我国老年糖尿病的主要类型。
2.老年糖尿病患者患病年龄、病程、身体状况、肝肾等重要脏器功能、并发症与合并症、合并用药情况、经济状况及医疗支持、对治疗的预期以及其预期生存期均不同。
3.随着年龄的增长,老年糖尿病患者的听力、视力、认知能力、自我管理能力下降,运动耐力下降。应关注运动治疗的风险、重复用药或遗漏用药的可能。
4.进入老年期之前诊断为糖尿病的患者大多病程较长,慢性并发症常见。新诊断的老年糖尿病多起病缓慢,无症状或症状不明显。多在常规体检或因出现并发症、伴发病检查血糖或尿糖时发现。但诊断糖尿病时一般已存在多种并发症,且比较严重。因此,老年糖尿病一经诊断,应该进行全面而细致的并发症筛查。
5.老年糖尿病急性并发症临床症状不典型,常同时与其他疾病伴发,易误诊或漏诊。
6.老年糖尿病患者对低血糖耐受性差,易出现无症状性低血糖及严重低血糖。反复低血糖发生会加重老年糖尿病患者的认知障碍,甚至诱发严重心脑血管事件。
7.老年糖尿病患者可伴有多种代谢异常,部分同时罹患肿瘤或其他伴随疾病。
包括高血糖高渗状态(HHS)、DKA和乳酸酸中毒。其急性并发症的病死率明显高于一般成人。HHS多发于老年人,半数以上无糖尿病史。DKA的发生多有诱因,如感染、胰岛素治疗中断等。老年人因肝肾功能减退、心肺功能异常等易发生乳酸酸中毒,尤其是应用苯乙双胍者。
慢性并发症是老年糖尿病防治的重点。老年糖尿病大血管病变以动脉粥样硬化为基本病理改变。心、脑血管并发症是老年糖尿病致残、致死的主要原因。老年糖尿病大血管病变具有病变广泛、严重、临床症状轻或缺如的特点。
老年糖尿病肾病可能是多种危险因素共同作用的结果,血肌酐水平及尿微量白蛋白在部分患者不能确切反映肾脏情况。糖尿病视网膜病变随年龄增大而增加,多与糖尿病肾病共同存在。老年糖尿病神经系统损害包括中枢神经系统形态和结构改变,认知功能减退,周围神经病变和自主神经病变的发生率均随增龄而增加。
老年糖尿病患者合并白内障、青光眼、耳聋、运动受限、跌倒或骨折的风险明显增加。
老年2型糖尿病患者易出现功能缺陷、认知障碍、抑郁、跌倒、尿失禁、营养不良等一组临床征候群,被定义为"老年综合征"。严重影响老年人生活质量,并且成为控制糖尿病的障碍。对此类患者应注重多方面机能的恢复,注意各种危险因素之间的累加效应。鼓励进行功能恢复训练、心理辅导,合理选择降糖药物,避免低血糖的发生。
年龄是严重低血糖的独立危险因素。低血糖对于老年糖尿病患者危害巨大,有时甚至致命。然而在老年患者中,这种致命的危害常无症状而直接导致功能损害,例如跌倒、骨折以及逐渐恶化的认知功能等。反复发作低血糖,伴有其他并发症(如自主神经病变)或服用某些药物(如β受体阻滞剂)易发生无症状低血糖,增加了发生严重低血糖的风险。另外,认知功能的损害也使患者无法自我判断低血糖的发生。选择低血糖风险低的降糖药物、简单的治疗方案,将有助于减少低血糖的发生,有利于患者依从性的提高。
2型糖尿病是老年糖尿病的主要类型,因此老年糖尿病患者常用口服降糖药,药物选择可参照有关章节,但要兼顾患者年龄大的特点。在不出现低血糖的前提下,根据患者情况制定个体化的控制目标,达到适度的血糖控制。
老年糖尿病治疗的注意事项:(1)根据患者情况确定个体化血糖控制目标,HbA1c控制目标应适度放宽。(2)生活方式干预依然是重要的治疗手段,有些血糖水平不太高的老年2型糖尿病患者,通过生活方式干预可获得相对满意的血糖控制。制订生活方式干预方案时应注意其并发症及伴发病、视力、听力、体力、运动耐力、平衡能力、是否有骨关节病变及心肺等器官功能情况,推荐个体化的方案。(3)老年患者可能罹患多种疾病,会同时服用多种药物,药物间相互作用以及肝肾功能逐渐减退可能增加药物不良反应发生的风险。(4)在进行降糖治疗时要注意血压、血脂、凝血机制等异常,根据异常情况作相关处理。
胰岛β细胞功能与年龄相关,糖尿病的发生具有明显的增龄效应,老年人是糖尿病的高危人群。保持愉悦的心情、健康的生活方式、合理膳食、适度运动、维持合理体重、纠正其他代谢异常、以及定期筛查对预防糖尿病有益。
阻塞性睡眠呼吸暂停低通气综合征(OSAHS)是指在睡眠中因上气道阻塞引起呼吸暂停,其特征表现为口鼻腔气流停止而胸腹呼吸尚存,是一种累及多系统并造成多器官损害的睡眠呼吸疾病,是2型糖尿病常见的共病之一。在除外肥胖等因素后,OSAHS与胰岛素抵抗、糖耐量异常和2型糖尿病的发生密切相关。
两种疾病常在同一个体存在,属于共患疾病,糖尿病患者OSAHS的患病率显著高于一般人群。国内研究显示住院2型糖尿病患者OSAHS的患病率在60%以上。OSAHS患者中糖尿病患病率亦明显高于正常人,肥胖的2型糖尿病患者OSAHS的患病率高达86%。
OSAHS可导致体内多种与糖代谢有关的激素水平发生变化,增加交感神经系统活性,增加患者胰岛素抵抗及罹患糖尿病的风险。在校正多种危险因素后发现,糖尿病患者OSAHS严重程度与患者的平均血糖、HbA1c水平及血糖波动幅度呈正相关。
在每晚至少7 h的睡眠中,呼吸暂停反复发作在30次以上,或者睡眠呼吸暂停低通气指数(AHI)≥5,并且当呼吸暂停或低通气事件发生时同时出现矛盾的胸腹呼吸运动,其中口鼻气流中止超过10 s以上定义为呼吸暂停,气流降低超过正常气流强度的50%以上伴动脉氧饱和度(Sa02)下降4%以上定义为低通气,平均每小时呼吸暂停及低通气的次数之和为AHI。
(1)多导睡眠图仪(PSG):是目前诊断OSAHS的"金标准",可判断严重程度、定量评估睡眠结构、睡眠中呼吸紊乱及低氧情况、心电、血压的变化;(2)睡眠呼吸初筛仪:简单、易于操作,可在门诊、病房由内分泌科医技人员进行测定。对于中重度OSAHS应用初筛仪结果与PSG一致性高。
糖尿病患者出现下列情况应想到共患OSAHS的可能性:包括打鼾、白日嗜睡、肥胖、严重胰岛素抵抗、糖尿病控制困难、顽固难治性高血压(以晨起高血压为突出表现)、夜间心绞痛、难以纠正的心律失常、顽固性充血性心力衰竭、反复发生脑血管疾病、癫痫、痴呆、遗尿、夜尿增多、性功能障碍、性格改变、不明原因的慢性咳嗽、不明原因的红细胞增多症等。建议进行相关检查。
减重对于OSAHS以及糖尿病的治疗都有正向作用,同时能够使其他治疗方式发挥更好的效果。戒烟酒,避免服用镇静药物以减轻上气道的塌陷。白天适当运动避免过度劳累。许多OSAHS是体位依赖性的,体位改变或减少仰卧睡眠时间可降低AHI。
对于OSAHS伴发2型糖尿病的患者,常用降糖药物均可选用,但应尽可能使用不增加体重的药物。由于OSAHS易发生夜间缺氧,对于低氧血症严重者慎用或禁用双胍类药物。
排查及治疗其他原因所致的OSAHS。如对甲状腺功能减退症所致OSAHS进行甲状腺激素补充治疗。手术治疗上气道阻塞,包括摘除肥大的扁桃体和腺样体、切除鼻息肉、正畸术和颌面部手术等。
持续气道正压通气治疗(CPAP)是OSAHS患者的首选治疗方式。有研究显示对糖尿病合并OSAHS患者进行机械通气治疗可显著降低空腹及餐后血糖,改善血糖波动,降低HbA1c。双水平气道正压通气(BiPAP) 及自动或智能化CPAP对合适患者也可考虑选用。口腔矫正器相对经济,对轻度OSAHS患者有一定使用价值。目前药物治疗OSAHS效果不确切。
应加强医务人员对两病共存的认识,在确诊其中一种疾病时应想到伴发另一种疾病的可能,进而进行相应的筛查。对OSAHS的治疗有利于改善糖尿病患者的血糖控制,而治疗糖尿病及其并发症(如自主神经病变)也有利于改善OSAHS的病情。
糖尿病患者因其他原因需要进行手术治疗时需要得到特别的关注。对医护人员来说,糖尿病患者围手术期的正确处理是一种挑战,糖尿病大血管并发症和微血管并发症可显著增加手术风险。而且手术应激可使血糖急剧升高,造成糖尿病急性并发症发生率增加,这是术后病死率提高的主要原因;另外,高血糖可造成感染发生率增加及伤口愈合延迟。因此围手术期的正确处理需要外科医师、糖尿病专科医师及麻醉师之间良好的沟通与协作,主要包括以下几个方面。
应对患者血糖控制情况以及可能影响手术预后的糖尿病并发症进行全面评估,包括心血管疾病、自主神经病变及肾病。术前空腹血糖水平应控制在7.8 mmol/L以下,餐后血糖控制在10.0 mmol/L以下。对于口服降糖药后血糖控制不佳的患者,应及时调整为胰岛素治疗。口服降糖药治疗的患者在接受小手术的术前当晚及手术当天应停用口服降糖药,接受大中手术则应在术前3天停用口服降糖药,均改为胰岛素治疗。
主要评估血糖水平,有无酸碱、水、电解质平衡紊乱。如果存在,应及时纠正。
对于仅需单纯饮食治疗或小剂量口服降糖药即可使血糖控制达标的2型糖尿病患者,在接受小手术时,术中不需要使用胰岛素。
在大中型手术术中,需静脉应用胰岛素,并加强血糖监测,血糖控制的目标为5.0~11.0 mmol/L。术中可输注5%葡萄糖溶液100~125 ml/h,以防止低血糖。葡萄糖-胰岛素-钾联合输入是代替分别输入胰岛素和葡萄糖的简单方法,需根据血糖变化及时调整葡萄糖与胰岛素的比例。
在患者恢复正常饮食以前仍予胰岛素静脉输注,恢复正常饮食后可予胰岛素皮下注射。
对于术后需要重症监护或机械通气的患者,如血浆葡萄糖>10.0 mmol/L,通过持续静脉胰岛素输注将血糖控制在7.8~10.0 mmol/L比较安全。
中、小手术后一般的血糖控制目标为空腹血糖<7.8 mmol/L,随机血糖<10.0 mmol/L。在既往血糖控制良好的患者可考虑更严格的血糖控制,同样应注意防止低血糖发生。
糖尿病容易并发各种感染,血糖控制差的患者感染更为常见也更为严重。糖尿病并发感染可形成一个恶性循环,即感染导致难以控制的高血糖,而高血糖进一步加重感染。感染可诱发糖尿病急性并发症,感染也是糖尿病的重要死因。
如泌尿系感染、肺炎、结核病、胆道感染、皮肤及软组织感染、外耳炎和口腔感染。
常见,有时可导致严重的并发症,如严重的肾盂肾炎、肾及肾周脓肿、肾乳头坏死和败血症。常见的致病菌是大肠杆菌及克雷伯杆菌。
肺炎常见的致病菌包括葡萄球菌、链球菌及革兰阴性菌。糖尿病是肺炎球菌感染的菌血症高风险人群。毛霉菌病及曲霉病等呼吸道真菌感染亦多见于糖尿病患者。糖尿病患者发生院内菌血症的风险很高,病死率高达50%。
糖尿病患者结核的发生率显著高于非糖尿病患者,并且多见非典型的影像学表现。
皮肤葡萄球菌感染是糖尿病患者的常见感染之一,多见于下肢。足部溃疡的常见致病菌包括葡萄球菌、链球菌、革兰阴性菌及厌氧菌。糖尿病患者中牙周炎的发生率增加,易导致牙齿松动。外耳炎常见,但常被忽略。
良好的血糖控制,加强自身卫生及必要的免疫接种在一定程度上可有效预防严重感染的发生。所有2岁以上的糖尿病患者须接种肺炎球菌多糖疫苗。65岁以上的患者如果以前曾经接种过疫苗,而接种时间超过5年者需再接种一次。年龄≥6个月的糖尿病患者每年都要接种流感疫苗;年龄在19~59岁的糖尿病患者如未曾接种乙肝疫苗,应该接种。年龄≥60岁的糖尿病患者如未曾接种乙肝疫苗,可以考虑接种。
严格控制血糖为首要措施,胰岛素治疗为首选;进行有效的抗感染治疗,并根据药物敏感试验结果,及时调整抗生素的种类;必要时行外科手术治疗,特别是在糖尿病足的治疗过程中更为重要。
糖尿病与口腔疾病存在密切关系。糖尿病患者的唾液量减少、流率减慢,唾液内葡萄糖浓度升高,唾液pH值下降,使口腔的自洁力下降,口腔内环境改变,易引起各种病原微生物的滋生和繁殖,导致口腔发生多种疾病如舌炎、口腔黏膜炎、龋病等。另外,糖尿病患者有着特异性的血管病变,血糖升高,血小板黏附、聚集增强,抗凝血因子减少,红细胞脆性增加,造成牙龈等口腔组织缺血缺氧,血管内皮损伤,容易受到细菌及其产物如内毒素的侵袭。同时糖尿病患者伤口愈合障碍,导致口腔病变迁延难愈。急性感染若不及时治疗可能危及生命。另一方面,牙周炎等口腔慢性炎症对糖尿病的代谢控制有负面影响,于是便产生了口腔糖尿病学(stomatodiabetology)的概念。
糖尿病患者唾液减少,表现为口腔黏膜干燥,失去透明度,有触痛和烧灼痛,味觉障碍。由于口腔黏膜干燥,自洁能力下降,易受到微生物侵入,临床多见感染性口炎、口腔白色念珠菌病。
糖尿病患者唾液质和量发生改变,自洁能力下降,助长菌斑形成和黏附在牙齿表面上。龋齿在糖尿病患者中普遍存在。
糖尿病患者牙周组织易发生感染,临床表现为牙龈肿胀充血、水肿、疼痛,牙周部位可发生牙周脓肿、牙周袋形成,并有脓性渗出。
糖尿病患者龋缘出现肉芽肿及牙周袋形成,牙周袋内可有积脓,随之牙齿周围齿槽骨吸收,导致牙齿松动、脱落。随患者年龄增大,牙槽骨吸收和牙齿松动脱落现象更为普遍。
口腔颌面部有互相连通的筋膜间隙,上至颅底,下达纵隔,内含疏松结缔组织,抗感染能力低,在发生化脓性炎症时可以迅速蔓延。进展的龋齿根尖炎及齿龈炎极易波及颌骨及颌周软组织。糖尿病患者免疫机能下降致炎症扩展更加严重,出现皮肤红肿、局部剧烈疼痛、张口受限、高热、白细胞计数升高,可诱发DKA。
保持口腔环境清洁,去除局部刺激因素,如牙石、不良修复体、用口呼吸、食物嵌塞等。保持口腔卫生有助于减少感染。提倡患者定期口腔检查,养成良好的卫生习惯。
加强血糖控制,有助于口腔病变的治疗,建议患者进行SMBG。
因口腔颌面部感染极易扩散,因此对牙龈炎、颌面部感染等应积极控制,防止炎症进一步蔓延导致病情恶化,可在病原微生物检查的基础上选择合适的抗菌素。
4.对症、支持治疗。
内源性(库欣综合征)和外源性(激素治疗)糖皮质激素增多与糖尿病和高血糖关系十分密切。20%~60%的库欣综合征患者出现糖耐量异常或糖尿病。长期使用糖皮质激素治疗的患者,发生糖尿病的风险增加36%~131%,与糖皮质激素使用剂量和时间呈正相关关系。
糖皮质激素促进肝脏糖异生与糖原分解,增加肝糖输出,以及减少骨骼肌和脂肪组织对葡萄糖的利用,因此降低胰岛素敏感性;另一方面,糖皮质激素通过直接作用,使胰岛β细胞功能受损,导致代偿胰岛素抵抗分泌足够量的胰岛素能力受损,因而出现高血糖。
临床观察发现,糖皮质激素所致的高血糖,常以餐后高血糖为主,空腹血糖可正常。因此,应用OGTT筛查糖皮质激素所致的高血糖显得十分重要。当然,随着疾病进展,空腹血糖也随之增高。使用外源性糖皮质激素的患者,在停用糖皮质激素后,血糖可恢复正常。但也有部分患者出现永久性高血糖。长期糖皮质激素增多还可引起血脂紊乱(总胆固醇和甘油三酯升高)和心血管疾病等多种并发症。
糖皮质激素所致糖尿病首选胰岛素治疗。对于早上一次顿服糖皮质激素的患者,可给予早餐前中效胰岛素。中效胰岛素的起效时间和达峰时间正好与糖皮质激素血药浓度变化一致。一日多次服用糖皮质激素的患者可使用预混胰岛素或一日多次注射短效胰岛素加基础胰岛素。对于血糖轻度或中度升高(随机血糖12.2 mmol/L以下)的患者,可使用口服降糖药。由于接受糖皮质激素治疗的患者,多有肾脏、肝脏、肺部等方面的疾病,故尤其需注意药物的副作用。对于内源性糖皮质激素增多的库欣综合征患者,应主要治疗原发病。
糖尿病患者抑郁症的患病率显著高于非糖尿病人群,糖尿病和抑郁症之间可能存在双向的因果关系。我国江苏省数家医院糖尿病患者门诊问卷调查显示,糖尿病患者抑郁症患病率达50%,其中有4%左右是需要治疗的抑郁症。伴有抑郁症的糖尿病患者血糖不易得到满意控制,微血管和大血管并发症发生的风险可能高于普通糖尿病患者。有证据表明,抑郁、焦虑等负性情绪可加重糖尿病的病情,抗抑郁治疗可改善糖尿病抑郁症患者的抑郁状态。但某些抗抑郁药可能对血糖控制和体重造成影响。最近研究显示,短期使用应激及抗抑郁药物会导致体重的长期增加(增幅可≥基线体重的7%),并伴随骨骼及脾重量的增加。ADA在2012糖尿病指南中强调心理健康是糖尿病管理的一部分,心理状态的评估应始终贯穿糖尿病治疗。IDF在同年的临床指南中针对糖尿病患者心理干预提出,当患者有以下表现时应将其转诊至具备糖尿病知识的精神科医师就诊:抑郁症、焦虑症、人格障碍、药物成瘾、认知功能障碍等。改善糖尿病患者的代谢异常和抑郁症状,帮助患者及早摆脱不良心理,恢复自信,有助于提高患者的生活质量。
已在欧美人群中证实,精神分裂症患者比普通人群罹患代谢综合征的风险大。治疗精神异常和HIV/AIDS的某些药物有诱发或加重糖尿病的不良后果,并且有增加心血管疾病的危险。抗精神病药物(特别是第二代药物)可增加肥胖、2型糖尿病和血脂异常的发生危险。
治疗HIV/AIDS的高活性抗逆转录酶病毒药物可导致血脂异常和胰岛素抵抗,尤其是使用蛋白酶抑制剂时。建议在选择精神疾病和抗HIV感染的治疗方案时要考虑这些不良反应。开始上述药物治疗前,应检查患者的血糖和血脂,询问是否存在其他危险因素,如高血压、肥胖、吸烟史和特殊疾病家族史。使用抗精神病药物的患者每个月测量1次血糖和体重,治疗过程中体重增加者应进行常规血液生化检查。
ABI:踝肱指数(ankle-brachial index)
ACCORD:控制糖尿病心血管风险行动研究(Action to Control Cardiovascular Risk in Diabetes)
ADA:美国糖尿病学会(American Diabetes Association)
ADVANCE:糖尿病与血管疾病行动研究(Action in Diabetes and Vascular Disease)
AHI:睡眠呼吸暂停低通气指数(apnea hypopnea index)
ARB:血管紧张素Ⅱ受体拮抗剂(angiotensin Ⅱ receptor antagonist)
BMI:体质指数(body mass index)
BPD:胆胰旁路术(biliopancreatic diversion)
CARDS:阿托伐他汀糖尿病协作研究(Collaborative Atorvastatin Diabetes Study)
CDS:中华医学会糖尿病学分会(Chinese Diabetes Society)
CPAP:持续气道正压通气治疗(coutinuous positive airway pressure)
CSII:持续性皮下胰岛素输注(continuous subcutaneous insulin infusion)
DAN:糖尿病自主神经病变(diabetic autonomic neuropathy)
DCCT:糖尿病控制与并发症试验(Diabetes Control and Complications Trial)
DKA:糖尿病酮症酸中毒(diabetic ketoacidosis)
DPN:糖尿病周围神经病变(diabetic peripheral neuropathy)
DPP-4:二肽基肽酶Ⅳ(dipeptidyl peptidase Ⅳ)
DPP:预防糖尿病计划研究(Diabetes Prevention Program)
DSPN:糖尿病远端对称性多发性神经病变(diabetic distal symmetric polyneuropathy)
eGFR:估算肾小球滤过率(estimated glomerular filtration rate)
GADA:谷氨酸脱羧酶抗体(glutamic acid decarboxylase antibody)
GFR:肾小球滤过率(glomerular filtration rate)
GLP-1:胰高血糖素样肽1(glucagon-like peptide-1)
HbA1c:糖化血红蛋白(glycosylated hemoglobin A1c)
HDL-C:高密度脂蛋白胆固醇(high density lipoprotein-cholesterol)
HHS:糖尿病高血糖高渗透压综合征(hyperglycemia hyperosmolar state)
HOT:高血压最佳治疗试验(Hypertension Optimal Treatment trial)
HPS-DM:英国心脏保护研究-糖尿病亚组试验(Heart Protection Study-Diabetes Mellitus)
IA-2A:人胰岛细胞抗原2抗体(human islet antigen-2 antibody)
ICA:胰岛细胞抗体(islet cell antibody)
IDF:国际糖尿病联盟(International Diabetes Federation)
ISPAD:国际糖尿病联盟儿童青少年学会(International Society for Pediatric and Adolescent Diabetes)
LAGB:腹腔镜下可调节胃束带术(laproscopic adjustable gastric banding)
LEAD:下肢动脉粥样硬化病变(lower-extremity arterial disease)
LSG:腹腔镜袖状胃切除术(laparoscopic sleeve gastrectomy)
MODY:青少年的成人起病型糖尿病(maturity on-setdiabetes mellitus in youth)
NCD:非传染性疾病(noncommunicable disease)
NCEP-ATPⅢ:美国国家胆固醇教育纲要成人教育组第3次报告(National Cholesterol Education Program-Adult Treatment Panel Ⅲ)
NPDR:非增殖性糖尿病视网膜病变(non-proliferative diabetic retinopathy)
OGTT:口服葡萄糖耐量试验(oral glucose tolerance test)
OSAHS:阻塞性睡眠呼吸暂停低通气综合征(obstructive sleep apnea-hypopnea syndrome)
PCOS:多囊卵巢综合征(polycystic ovarian syndrome)
PDR:增殖性糖尿病视网膜病变(proliferative diabetic retinopathy)
PSG:多导睡眠图仪(polysomnogram)
PTA:经皮球囊扩张术(percutaneous transluminal angioplasty)
RYGB:胃旁路术(Roux-en-Y gastric bypass)
SaO2:动脉氧饱和度(arterial oxygen saturation)
SMBG:自我血糖监测(self monitoring of blood glucose)
TZDs:噻唑烷二酮类(thiazolidinediones)
UKPDS:英国前瞻性糖尿病研究(the United Kingdom Prospective Diabetes Study)
VADT:美国退伍军人糖尿病研究(Veterans Affairs Diabetes Trial)
1.为确定个体化的治疗目标,初诊时要详细询问糖尿病及其并发症的临床症状、了解糖尿病的家族史。对已经诊断的糖尿病患者,复习以往的治疗方案和血糖控制情况,并进行以下体格检查和化验检查(表16)。

糖尿病初诊评估的内容
糖尿病初诊评估的内容
| 病史 | |
| •年龄、起病特点(如有无糖尿病症状、酮症、DKA) | |
| •饮食、运动习惯、营养状况、体重变化;儿童和青少年要了解生长发育情况 | |
| •是否接受过糖尿病教育 | |
| •复习以往的治疗方案和治疗效果(如HbA1c记录)、目前治疗情况包括药物、药物治疗的依从性及所存在的障碍、饮食和运动的方案以及改变生活方式的意愿 | |
| •血糖监测的结果和患者对数据的分析使用情况 | |
| •DKA发生史:发生频率、严重程度和原因 | |
| •低血糖发生史:发生频率、严重程度和原因 | |
| •糖尿病相关并发症和合并症史 | |
| 微血管并发症:糖尿病视网膜病变、糖尿病肾病、神经病变(感觉性包括足部损伤;自主神经性包括性功能异常和胃轻瘫等) | |
| 大血管并发症:心血管病、脑血管病、外周动脉疾病 | |
| 合并症:高血压、血脂异常、高尿酸血症等 | |
| 其他:心理问题、口腔疾病 | |
| 体格检查 | |
| •身高、体重、BMI、腰围 | |
| •血压 | |
| •眼底检查 | |
| •甲状腺触诊 | |
| •皮肤检查(黑棘皮、胰岛素注射部位) | |
| •详细的足部检查(望诊、足背动脉和胫后动脉搏动触诊、膝反射、震动觉、痛觉、温度觉和单尼龙丝触觉) | |
| 实验室检测 | |
| •HbA1c:如果没有2~3个月内的结果,需要测定 | |
| •在1年之内没有如下结果,需要测定 | |
| 血脂谱,包括总胆固醇、LDL-C、HDL-C和甘油三酯 | |
| 肝功能 | |
| 尿常规 | |
| 尿白蛋白和尿肌酐,并计算比值 | |
| 血清肌酐和计算的GFR(eGFR) | |
| 1型糖尿病、血脂异常和年龄>50岁的妇女需测定血清TSH | |
注:DKA:糖尿病酮症酸中毒;HbA1c:糖化血红蛋白;BMI:体质指数;LDL-C:低密度脂蛋白胆固醇;HDL-C:高密度脂蛋白胆固醇;GFR:肾小球滤过率;TSH:促甲状腺激素
(1)体格检查:身高、体重、计算BMI、腰围、血压和足背动脉搏动。
(2)化验检查:空腹血糖、餐后血糖、HbA1c、TC、TG、LDL-C、HDL-C、尿常规、肝功能、肾功能。1型糖尿病、血脂异常和年龄>50岁的妇女测定血清TSH。
(3)特殊检查:眼底检查、心电图和神经病变相关检查。若条件允许,应检测尿白蛋白和尿肌酐。
2.制定最初需要达到的目标及应该采取的措施:综合患者的年龄、心血管疾病史等情况,确定个体化的血糖控制的最初目标。帮助患者制定饮食和运动的方案,肥胖者确定减轻体重的目标。建议患者戒烟、限酒。根据患者的具体病情处方合理的降糖药物并指导药物的使用。教育患者进行自我血糖监测如血糖测定的时间和频度,并做好记录。告诉患者下次随诊的时间及注意事项。
查看患者血糖记录手册,分析化验结果如空腹和餐后血糖、HbA1c。讨论饮食及运动方案的实施情况,询问药物的使用剂量、方法及副作用。确定下一步要达到的目标和下一步治疗方案。对于血糖控制平稳并达标的患者建议每年测定2次HbA1c;对于治疗方案改变或血糖控制没能达标的患者,建议每季度测定1次HbA1c。
对于高血压的患者每次随访都要测定血压,根据血压水平调整治疗方案,同时要注意降压药的副作用(表17)。

临床监测方案
临床监测方案
| 监测项目 | 初访 | 随访 | 每季度随访 | 年随访 |
|---|---|---|---|---|
| 体重/身高 | √ | √ | √ | √ |
| 腰围 | √ | √ | √ | √ |
| 血压 | √ | √ | √ | √ |
| 空腹/餐后血糖 | √ | √ | √ | √ |
| 糖化血红蛋白 | √ | √ | √ | |
| 尿常规 | √ | √ | √ | √ |
| 总胆固醇/高、低密度脂蛋白胆固醇/甘油三酯 | √ | √ | ||
| 尿白蛋白/尿肌酐a | √ | √ | ||
| 肌酐/血尿素氮 | √ | √ | ||
| 肝功能 | √ | √ | ||
| 促甲状腺激素 | √ | √ | ||
| 心电图 | √ | √ | ||
| 眼:视力及眼底 | √ | √ | ||
| 足:足背动脉搏动 | √ | √ | √ | |
| 神经病变的相关检查 | √ | √ | √ |
注:a在条件允许的情况下进行

| 评分指标 | 分值 | 评分指标 | 分值 | |||
|---|---|---|---|---|---|---|
| 年龄(岁) | 体质指数(kg/m2) | |||||
| 20~24 | 0 | <22.0 | 0 | |||
| 25~34 | 4 | 22.0~23.9 | 1 | |||
| 35~39 | 8 | 24.0~29.9 | 3 | |||
| 40~44 | 11 | ≥30.0 | 5 | |||
| 45~49 | 12 | 腰围(cm) | ||||
| 50~54 | 13 | 男性<75.0,女性<70.0 | 0 | |||
| 55~59 | 15 | 男性75.0~79.9, | ||||
| 60~64 | 16 | 女性70.0~74.9 | 3 | |||
| 65~74 | 18 | 男性80.0~84.9, | ||||
| 收缩压(mmHg) | 女性75.0~79.9 | 5 | ||||
| <110 | 0 | 男性85.0~89.9, | ||||
| 110~119 | 1 | 女性80.0~84.9 | 7 | |||
| 120~129 | 3 | 男性90.0~94.9, | ||||
| 130~139 | 6 | 女性85.0~89.9 | 8 | |||
| 140~149 | 7 | 男性≥95.0,女性≥90.0 | 10 | |||
| 150~159 | 8 | 糖尿病家族史(父母、同 | ||||
| ≥160 | 10 | 胞、子女) | ||||
| 性别 | 无 | 0 | ||||
| 女性 | 0 | 有 | 6 | |||
| 男性 | 2 | |||||
注:1 mmHg=0.133 kPa;判断糖尿病的最佳切点为25分;故总分≥25分者应进行口服葡萄糖耐量试验检查

| 化学名 | 英文名 | 每片(支)剂量(mg) | 剂量范围(mg/d) | 作用时间(h) | 半衰期(h) |
|---|---|---|---|---|---|
| 格列本脲 | glibenclamide | 2.5 | 2.5~15.0 | 16~24 | 10~16 |
| 格列吡嗪 | glipizide | 5 | 2.5~30.0 | 8~12 | 2~4 |
| 格列吡嗪控释片 | glipizide-XL | 5 | 5.0~20.0 | 6~12 (最大血药浓度) | 2~5 (末次血药后) |
| 格列齐特 | gliclazide | 80 | 80~320 | 10~20 | 6~12 |
| 格列齐特缓释片 | gliclazide-MR | 30 | 30~120 | 12~20 | |
| 格列喹酮 | gliquidone | 30 | 30~180 | 8 | 1.5 |
| 格列美脲 | glimepiride | 1,2 | 1.0~8.0 | 24 | 5 |
| 消渴丸(含格列本脲) | Xiaoke Pill | 0.25(mg格列本脲/粒) | 5~30粒(含1.25~7.50 mg格列本脲) | ||
| 二甲双胍 | metformin | 250、500、850 | 500~2 000 | 5~6 | 1.5~1.8 |
| 二甲双胍缓释片 | metformin-XR | 500 | 500~2 000 | 8 | 6.2 |
| 阿卡波糖 | acarbose | 50、100 | 100~300 | ||
| 伏格列波糖 | voglibose | 0.2 | 0.2~0.9 | ||
| 米格列醇 | miglitol | 50 | 100~300 | ||
| 瑞格列奈 | repaglinide | 0.5、1、2 | 1~16 | 4~6 | 1 |
| 那格列奈 | nateglinide | 120 | 120~360 | 1.3 | |
| 米格列奈钙片 | mitiglinide calcium | 10 | 30~60 | 0.23~0.28(峰浓度时间) | 1.2 |
| 罗格列酮 | rosiglitazone | 4 | 4~8 | 3~4 | |
| 罗格列酮+二甲双胍 | rosiglitazone/ metformin | 2/500 | |||
| 吡格列酮 | pioglitazone | 15 | 15~45 | 2(达峰时间) | 3~7 |
| 西格列汀 | sitagliptin | 100 | 100 | 24 | 12.4 |
| 西格列汀+二甲双胍 | sitagliptin/metformin | 50/50050/1 000 | |||
| 沙格列汀 | saxagliptin | 5 | 5 | 24 | 2.5 |
| 维格列汀 | vildagliptin | 50 | 100 | 24 | 2 |
| 利格列汀 | linagliptin | 5 | 5 | 1.5(达峰时间) | 12 |
| 阿格列汀 | alogliptin | 25 | 25 | 1~2(达峰时间) | 21 |
| 艾塞那肽 | exenatide | 0.3/1.2 ml,0.6/2.4 ml | 0.01~0.02 | 10 | 2.4 |
| 利拉鲁肽 | liraglutide | 18/3 ml | 0.6~1.8 | 24 | 13 |

| 胰岛素制剂 | 起效时间(min) | 峰值时间(h) | 作用持续时间(h) |
|---|---|---|---|
| 短效胰岛素(RI) | 15~60 | 2~4 | 5~8 |
| 速效胰岛素类似物(门冬胰岛素) | 10~15 | 1~2 | 4~6 |
| 速效胰岛素类似物(赖脯胰岛素) | 10~15 | 1.0~1.5 | 4~5 |
| 速效胰岛素类似物(谷赖胰岛素) | 10~15 | 1~2 | 4~6 |
| 中效胰岛素(NPH) | 2.5~3.0 | 5~7 | 13~16 |
| 长效胰岛素(PZI) | 3~4 | 8~10 | 长达20 |
| 长效胰岛素类似物(甘精胰岛素) | 2~3 | 无峰 | 长达30 |
| 长效胰岛素类似物(地特胰岛素) | 3~4 | 3~14 | 长达24 |
| 预混胰岛素(HI 30R, HI 70/30) | 0.5 | 2~12 | 14~24 |
| 预混胰岛素(50R) | 0.5 | 2~3 | 10~24 |
| 预混胰岛素类似物(预混门冬胰岛素30) | 0.17~0.33 | 1~4 | 14~24 |
| 预混胰岛素类似物(预混赖脯胰岛素25) | 0.25 | 0.50~1.17 | 16~24 |
| 预混胰岛素类似物(预混赖脯胰岛素50,预混门冬胰岛素50) | 0.25 | 0.50~1.17 | 16~24 |

| 化学名 | 英文名 | 单剂量(mg) | 常用剂量(mg/d) | 主要不良反应 |
|---|---|---|---|---|
| 卡托普利 | catopril | 12.5 | 25~100 | 咳嗽,血钾升高,血管性水肿 |
| 依那普利 | enalapril | 10 | 5~40 | 咳嗽,血钾升高,血管性水肿 |
| 西拉普利 | cilazapril | 2.5 | 2.5~5.0 | 咳嗽,血钾升高,血管性水肿 |
| 福辛普利 | fosinopril | 10 | 10~40 | 咳嗽,血钾升高,血管性水肿 |
| 培哚普利 | perindopril | 4 | 4~8 | 咳嗽,血钾升高,血管性水肿 |
| 雷米普利 | ramipril | 2.5 | 1.25~20.00 | 咳嗽,血钾升高,血管性水肿 |
| 赖诺普利 | lisinopril | 10 | 5~40 | 咳嗽,血钾升高,血管性水肿 |
| 贝那普利 | benazepril | 10 | 10~40 | 咳嗽,血钾升高,血管性水肿 |
| 咪哒普利 | imidapril | 5 | 2.5~10.0 | 咳嗽,血钾升高,血管性水肿 |
| 氯沙坦 | losartan | 50 | 25~100 | 血钾升高,血管性水肿(罕见) |
| 缬沙坦 | valsartan | 80 | 80~160 | 血钾升高,血管性水肿(罕见) |
| 厄贝沙坦 | irbesartan | 150 | 150~300 | 血钾升高,血管性水肿(罕见) |
| 坎地沙坦 | candesartan | 8 | 8~32 | 血钾升高,血管性水肿(罕见) |
| 替米沙坦 | micardis | 80 | 20~80 | 血钾升高,血管性水肿(罕见) |
| 奥美沙坦 | olmesartan | 40 | 20~40 | 血钾升高,血管性水肿(罕见) |
| 硝苯地平缓释片 | nifedipine | 10 | 10~20 | 水肿,头痛,潮红 |
| 硝苯地平控释片 | nifedipine | 30 | 30~60 | 水肿,头痛,潮红 |
| 苯磺酸氨氯地平 | amlodipine besylate | 5 | 2.5~10.0 | 水肿,头痛,潮红 |
| 非洛地平 | felodipine | 5 | 2.5~20.0 | 水肿,头痛,潮红 |
| 拉西地平 | lacidipine | 4 | 4~6 | 水肿,头痛,潮红 |
| 尼卡地平 | perdipine | 40 | 60~90 | 水肿,头痛,潮红 |
| 尼群地平 | nitrendipine | 10 | 20~60 | 水肿,头痛,潮红 |
| 乐卡地平 | lercanidipine | 10 | 10~20 | 水肿,头痛,潮红 |
| 维拉帕米缓释片 | verapamil | 120 | 120~240 | 房室传导阻滞,心功能抑制,便秘 |
| 美托洛尔 | metoprolol | 25、50 | 50~100 | 支气管痉挛,心功能抑制 |
| 比索洛尔 | bisoprolol | 5 | 2.5~10.0 | 支气管痉挛,心功能抑制 |
| 阿替洛尔 | atenolol | 25 | 12.5~50.0 | 支气管痉挛,心功能抑制 |
| 普奈洛尔 | propranolol | 10 | 30~90 | 支气管痉挛,心功能抑制 |
| 倍他洛尔 | betaxolol | 20 | 5~20 | 支气管痉挛,心功能抑制 |
| 拉贝洛尔 | labetalol | 100 | 200~400 | 体位性低血压,支气管痉挛 |
| 维地洛 | carvedilol | 10 | 12.5~50.0 | 体位性低血压,支气管痉挛 |
| 阿罗洛尔 | arotinolol | 10 | 10~20 | 体位性低血压,支气管痉挛 |
| 呋塞米 | furosemide | 20 | 20~80 | 血钾降低 |
| 氢氯噻嗪 | hydrochlorothiazide | 25 | 6.25~25.00 | 血钾减低,血钠减低,血尿酸升高 |
| 吲哒帕胺 | indapamide | 2.5 | 0.625~2.500 | 血钾减低,血钠减低,血尿酸升高 |
| 吲哒帕胺缓释片 | indapamide | 1.5 | 1.5 | 血钾减低,血钠减低,血尿酸升高 |
| 阿米洛利 | amiloride | 2.5 | 5~10 | 血钾增高 |
| 氨苯蝶啶 | triamterene | 50 | 25~100 | 血钾增高 |
| 螺内酯 | spironolactone | 20 | 25~50 | 血钾增高 |
| 特拉唑嗪 | terazosin | 2 | 1~20 | 体位性低血压 |
| 多沙唑嗪 | doxazosin | 2 | 1~16 | 体位性低血压 |
| 哌唑嗪 | prazosin | 2 | 2~20 | 体位性低血压 |
| 乌拉地尔 | urapidil | 20 | 40 | 体位性低血压 |
| 多廿烷醇 | policosanol | 10 | 5~20 | 偶见皮疹 |

| 化学名 | 英文名 | 常用剂量(mg) | 主要不良反应 |
|---|---|---|---|
| 非诺贝特 | fenofibrate | 200 | 消化不良,胆石症,肝脏血清酶升高和肌病 |
| 吉非贝齐 | gemfibrozil | 1 200 | 消化不良,胆石症,肝脏血清酶升高和肌病 |
| 洛伐他汀 | lovastatin | 20 | 头痛、失眠、抑郁,腹泻、腹痛、恶心、消化不良,肝脏转氨酶升高,肌病 |
| 辛伐他汀 | simvastatin | 20~40 | 头痛、失眠、抑郁,腹泻、腹痛、恶心、消化不良,肝脏转氨酶升高,肌病 |
| 普伐他汀 | pravastatin | 40 | 头痛、失眠、抑郁,腹泻、腹痛、恶心、消化不良,肝脏转氨酶升高,肌病 |
| 氟伐他汀 | fluvastatin | 40~80 | 头痛、失眠、抑郁,腹泻、腹痛、恶心、消化不良,肝脏转氨酶升高,肌病 |
| 阿托伐他汀 | atorvastatin | 10~20 | 头痛、失眠、抑郁,腹泻、腹痛、恶心、消化不良,肝脏转氨酶升高,肌病 |
| 瑞舒伐他汀 | rosuvastatin | 10 | 头痛、失眠、抑郁,腹泻、腹痛、恶心、消化不良,肝脏转氨酶升高,肌病 |
| 匹伐他汀 | pitavastatin | 2 | 头痛、失眠、抑郁,腹泻、腹痛、恶心、消化不良,肝脏转氨酶升高,肌病 |
| 烟酸缓释片 | nicotinic acid | 500~2 000 | 胃肠道反应,颜面潮红,高血糖,高尿酸(或痛风) |
| 考来烯胺 | cholestyramine | 4 000~16 000 | 胃肠不适,便秘 |
| 考来替泊 | colestipol | 5 000~20 000 | 胃肠不适,便秘 |
| 依折麦布 | ezetimibe | 10 | 头痛、恶心,偶见肝酶、肌酶升高 |
1.晨7~9时开始,受试者空腹(8~10 h)后口服溶于300 ml水内的无水葡萄糖粉75 g,如用1分子水葡萄糖则为82.5 g。儿童则予每千克体重1.75 g,总量不超过75 g。糖水在5 min之内服完。
2.从服糖第1口开始计时,于服糖前和服糖后2 h分别在前臂采血测血糖。
3.试验过程中,受试者不喝茶及咖啡,不吸烟,不做剧烈运动,但也无须绝对卧床。
4.血标本应尽早送检。
5.试验前3 d内,每日碳水化合物摄入量不少于150 g。
6.试验前停用可能影响OGTT的药物如避孕药、利尿剂或苯妥英钠等3~7 d。
体质指数(BMI)=体重/身高2(kg/m2)
腰围:肋骨下缘与髂嵴连线中点的腹部周径
臀围:臀部最大周径
腰臀比(WHR):腰围/臀围

| 项 目 | 新制单位参考值 | 旧制单位参考值 | 换算系数(新→旧) | 换算系数(旧→新) |
|---|---|---|---|---|
| 空腹血糖(FPG) | 3.61~6.11 mmol/L | 65~110 mg/dl | 18 | 0.05551 |
| 甘油三酯(TG) | 0.56~1.70 mmol/L | 50~150 mg/dl | 88.57 | 0.01129 |
| 总胆固醇(TC) | 2.84~5.68 mmol/L | 110~220 mg/dl | 38.67 | 0.02586 |
| 高密度脂蛋白胆固醇(HDL-C) | 1.14~1.76 mmol/L | 44~68 mg/dl | 38.67 | 0.02586 |
| 低密度脂蛋白胆固醇(LDL-C) | 2.10~3.10 mmol/L | 80~120 mg/dl | 38.67 | 0.02586 |
| 钾(K+) | 3.5~5.5 mmol/L | 3.5~5.5 mEq/L | 1 | 1 |
| 钠(Na+) | 135~145 mmol/L | 135~145 mEq/L | 1 | 1 |
| 氯(Cl-) | 96~106 mmol/L | 96~106 mEq/L | 1 | 1 |
| 钙(Ca2+) | 2.12~2.75 mmol/L | 8.5~11 mg/dl | 4.008 | 0.2495 |
| 磷(P) | 0.97~1.62 mmol/L | 3~5 mg/dl | 3.097 | 0.3229 |
| 尿素氮(BUN) | 3.6~14.2 mmol/L | 5~20 mg/dl | 1.401 | 0.714 |
| 肌酐(Cr) | 44~133 μmol/L | 0.5~1.5 mg/dl | 0.01131 | 88.402 |
| 尿酸(UA) | 150~420 μmol/L | 2.5~7.0 mg/dl | 0.0131 | 59.49 |
| 二氧化碳结合力(CO2CP) | 22~28 mmol/L | 50~62 vol% | 2.226 | 0.4492 |
| 收缩压(SBP) | 90~140 mmHg | 12.0~18.7 kPa | 0.133 | 7.5 |
| 舒张压(DBP) | 60~90 mmHg | 8.0~12.0 kPa | 0.133 | 7.5 |
| 总胆红素(T-Bil) | 3.4~20 μmol/L | 0.2~1.2 mg/dl | 0.05847 | 17.1 |
| 直接胆红素(D-Bil) | 0~7 μmol/L | 0~0.4 mg/dl | 0.05847 | 17.1 |
| 血清总蛋白(TP) | 60~80 g/L | 6.0~8.0 g/dl | 0.1 | 10 |
| 血清白蛋白(ALB) | 40~55 g/L | 4.0~5.5 g/dl | 0.1 | 10 |
| 血清球蛋白(GLO) | 20~30 g/L | 2.0~3.0 g/dl | 0.1 | 10 |
| 谷丙转氨酶(ALT, GPT) | 0~40 U/L | <120 U(改良金氏法) | ||
| 谷草转氨酶(AST, GOT) | 0~40 U/L | <120 U(改良金氏法) | ||
| 碱性磷酸酶(ALP,AKP) | 40~160 U/L | |||
| 胰岛素 | 27.9~83.6 pmol/L | 4~12 μU/ml | 0.144 | 6.965 |
| C肽 | 0.3~1.3 nmol/L | 0.9~3.9 ng/ml | 3.000 | 0.333 |
























