
糖尿病是胰岛素分泌缺陷或胰岛素作用缺陷为主要病理改变,以高血糖为主要特征并伴有多种异常的临床代谢综合征。按照既往的分型方法,常见的糖尿病类型为2型糖尿病和1型糖尿病,但既往的分型方法具有局限性,临床上经常遇到分型及治疗困扰。国际上最新的以6个变量为基础的聚类分析方法可以从另外一个角度对成人发病的1型及2型糖尿病进行分类,此方法较过去的分型方法对临床可能更具有指导意义,但也存在一些不足,未来仍需要开展大量的相关研究。
版权归中华医学会所有。
未经授权,不得转载、摘编本刊文章,不得使用本刊的版式设计。
除非特别声明,本刊刊出的所有文章不代表中华医学会和本刊编委会的观点。
20世纪90年代以前,糖尿病的分型只简单划分为胰岛素依赖型和非胰岛素依赖型糖尿病。这种简单的分型方法存在一定的缺陷,因为糖尿病患者对胰岛素的依赖性并非一成不变。
1999年世界卫生组织(WHO)对糖尿病的分型诊断方案进行更新[1],按照病因学证据将糖尿病分为4个类型:(1)1型糖尿病(T1DM):包括自身免疫性和特发性;(2)2型糖尿病(T2DM);(3)特殊类型糖尿病:包括胰岛β细胞功能遗传性缺陷、胰岛素作用遗传性缺陷、胰腺外分泌疾病、内分泌疾病、药物或化学品所致糖尿病、感染、罕见的免疫性糖尿病以及其他与糖尿病相关的遗传综合;(4)妊娠期糖尿病。此后,该糖尿病病因学分型体系被世界各国所采用,2017年中华医学会糖尿病学分会制定的中国T2DM防治指南和2018年美国糖尿病学会糖尿病指南均沿用该分型体系。
T2DM以胰岛素抵抗伴随胰岛β细胞功能缺陷所导致的胰岛素分泌减少(或相对减少)为特征。T2DM患者占糖尿病患者群的绝大多数,在诊断T2DM时需排除T1DM和其他特殊类型糖尿病,然而,实际临床工作中的鉴别诊断常会遇到多重困难。T2DM患者也可以显示T1DM的特征,如酮症酸中毒或胰岛相关自身抗体阳性等。线粒体糖尿病和极少量特殊类型糖尿病也混淆于T2DM患者之中,临床上常常出现将不符合其他分型标准的糖尿病诊断为T2DM的情况,因此有人将T2DM称为"病因不明的大杂烩"。
T1DM以胰岛β细胞数量显著减少乃至消失所导致的胰岛素分泌显著下降或缺失为特征。临床上根据谷氨酸脱羧酶抗体(GADA)、蛋白酪氨酸磷酸酶抗体(IA-2A)、胰岛素自身抗体(IAA)等自身抗体分为免疫介导型[1A型(自身抗体阳性)]及特发型(1B型)[2]。
在免疫介导型T1DM中,可再分为急性起病的经典T1DM和缓慢起病的成人隐匿性自身免疫糖尿病(LADA)。而LADA患者因在早期尚存部分胰岛β细胞分泌功能,此时使用口服降糖药也会有较好的血糖控制,但随着自身免疫对胰岛细胞的损伤,此类患者的胰岛β细胞功能逐渐衰退乃至衰竭[3]。另外,LADA患者的初诊年龄有较大的波动范围,小至15岁(国内界定为18岁)、长至70岁都有可能发生[4],这些因素在无形中都增加了早期鉴别难度。在一个针对北欧人的研究中指出,T2DM中有4%~14%的GADA阳性的LADA患者混入其中[5],在我国这个比例约为5.9%,且南方低于北方[6]。LADA究竟是T2DM的早期或β细胞的快速破坏、T1DM的晚期、还是具有其自身遗传足迹的独特疾病,目前尚无定论[7]。
甚至在一些T1DM患者中可出现T2DM的临床表现,例如肥胖、胰岛素抵抗等,这类患者又可被称为"双重糖尿病"[8],在临床并不少见。有研究指出,目前T1DM患者肥胖的发生率可高达50%[9]。与全球健康同龄人相比,发现T1DM的青少年超重或肥胖的患病率相同或更高,儿童中的比例达25%~35%[10]。在T1DM患者中也可以观察到肥胖相关的胰岛素抵抗[7]。
在特殊类型糖尿病中,青少年的成人起病型糖尿病(MODY)是最常见的单基因糖尿病,约占所有糖尿病的1%~2%,易被误诊为T1DM或T2DM[11]。目前发现与MODY相关的基因已有13种,参与控制胰腺细胞发育、功能和调节。基因突变可导致葡萄糖感受和胰岛素分泌受损,但没有胰岛素作用缺陷或仅有极轻的作用缺陷。
由以上几点可以看出,WHO1999年的这种按病因分型的方法虽然被世界广为接受,但临床上仍存在很多界限不清的类型、甚至不同类型间重叠,尤其在T1DM、T2DM的区分上给临床诊治带来一定困难。
除了分型困难外,现有指南对于控制较差的代谢状态治疗效果不佳,同时无法揭示哪类患者更容易出现并发症并需要强化治疗。而有证据显示,早期治疗对预防致死性并发症的发生发展有至关重要的作用,因为靶器官似乎可以对较差的代谢控制记忆几十年(代谢记忆)[12,13]。为了解决这个难题,世界各地的科学家都在进行各种尝试。
2018年5月Lancet发表的一项研究中[14],瑞典隆德大学糖尿病中心和芬兰分子医学研究所的研究人员选取了瑞典斯堪尼亚地区新发糖尿病患者队列(ANDIS)、斯堪尼亚糖尿病注册患者队列(SDR)、乌普萨拉新发糖尿病患者队列(ANDIU)、瓦萨地区糖尿病注册患者队列(DIREVA)共计14 775例新诊断的糖尿病患者的数据,以马尔默(Malmö)饮食与癌症心血管研究人群(MDC-CVA)中的非糖尿病队列的患者作为参照,检测了GADA、C肽以及多种生物标记物和遗传信息。
研究人员通过6个变量,包括是否存在GADA、诊断时的年龄、体质指数(BMI)、糖化血红蛋白(HbA1c)、稳态模型2评估β细胞功能(HOMA2-β)和胰岛素抵抗(HOMA2-IR),对ANDIS队列中新诊断的糖尿病患者进行了聚类分析,并且结合患者的并发症进展情况以及处方变化的前瞻性数据,对特征相似的患者进行归类。随后,在SDR、ANDIU、DIREVA三个独立队列中重复聚类分析,取得了与ANDIS队列高度一致的研究结果。
在该研究中,新诊断的糖尿病根据6个基本变量在聚类分析后,可分为五种类型,其中前三种较为严重,后两种较轻微,不同类型的患者存在明显的特征差异和并发症风险。
与经典的T1DM大体相同,年轻时发病,BMI相对较低,代谢控制不佳,由于自身免疫系统缺陷导致胰岛素分泌受损,GADA(+)。
与严重自身免疫性糖尿病相似,年轻时发病,体重多正常,但并非自身免疫性疾病导致的胰岛素不足,GADA(-)。这些患者目前被定义为T2DM,发病原因是胰岛细胞功能缺陷,而不是肥胖所致。患者有较高的致盲风险。
通常为超重患者,能够产生胰岛素,但机体无法有效利用胰岛素。患者发生肾病的风险最高。
主要见于超重的人群,但与第三组相比,新陈代谢更接近正常。
与其他组相比患者出现症状时年纪较大,病情往往较轻。
研究可见,其中四种类型可归为目前所说的T2DM,而第一种对应于T1DM。如果考虑生物标记物、基因型或遗传风险等因素,糖尿病还应该进一步细分为更多种,这样可能更有利于治疗。尽管能对糖尿病的种类进一步细分,但是仍不知道其根本病因,以及糖尿病患者是否会从一种类型转化为另一种。因此需要进行深入的临床试验,以便更为准确地研究糖尿病的特征。
新分型提供了一种新的临床思路,有助于将个性化医疗带到治疗的最前沿,有助于未来个体化治疗,并且可能降低糖尿并发症的患病风险。
与此同时这项研究也存在一些局限性。首先,本研究所用数据仅来自瑞典,该国所处的斯堪的纳维亚半岛T1DM发病率高,2014年4月在Diabetologia发表的一项研究表明,瑞典34岁及以下的人数T1DM的患病率比之前报道的高2~3倍[15]。这项研究只分析了斯堪的那维亚地区的情况,没有考虑到糖尿病在世界各地发病风险的不同(如南亚人患糖尿病的风险更高)。而且本研究将糖尿病分为五型,考虑到世界各地基因和当地环境等未知条件的影响,可能会有更多分型。其次,新的分组可能会忽视那些被认为风险较低的人,从而增加其并发症风险,导致预后不良。另外,本研究只测量了两种类型的自身抗体,其他抗体对分型的影响尚属未知,而糖尿病并发症的另一些已知风险因素如血压和血脂并不包含其中,但可能会对患者预后产生巨大影响。再者,尽管这些分型可能带来益处,但是否可真正应用于临床,并对糖尿病患者的实际管理产生多大的影响尚不明确。对一般医师而言,这项研究显示了个性化医疗的巨大前景,但可能为时过早,并不会改变现有治疗方法。未来需要更多的前瞻性研究,在更多样的群体、更大的人群中纳入患者进行调查,也需要进一步探讨按照该分型进行治疗的效果。
无独有偶,我国专家团队将初发糖尿病的中国人群2 316例和美国人群815例分别列入研究,同样使用人工智能中的聚类方法,因为抗体的采集在中国并未普及,故采用初诊时年龄、BMI、HbA1c水平、HOMA2-β及HOMA2-IR等5个变量将该两类人群分成了四个亚型[16]。
该四个亚型基本与北欧研究中四个类型相一致,其中,轻度年龄相关糖尿病比例最大,占总研究人数的一半。随之是轻度肥胖相关糖尿病患者,在中国、美国人群中分别占13.5%和14.3%。最后分别是严重胰岛素缺乏型糖尿病及严重胰岛素抵抗型糖尿病。
对于不同表型的T2DM患者可能出现不同预后、不同并发症及不同治疗需求,目前无疑有了新的研究方法,但必须指出,如果再将生物标记物、基因型或遗传风险等考虑进去,可能更有利于明确病因及指导治疗。
在2016年Diabetes Care发表的一篇文章中,作者认为各种糖尿病表型之间存在重叠以及种类之间存在较大的异质性,WHO的分型方法已经无法符合目前对糖尿病亚型的认识,同样也会为临床个体化精准治疗带来障碍。作者认为,可抛开WHO的分型方法,而仅从糖尿病发病中β细胞衰竭的速度及机制的角度,构建以β细胞为中心的分型模式,进而分析所有糖尿病的可能病因。该模型共识别出11个可导致高血糖的闭环,这些闭环可囊括环境、遗传、炎症免疫及胰岛素抵抗等几乎所有导致高血糖的因素,并认为不同药物通过不同靶器官降糖的过程也必然影响β细胞[17]。
除了帮助诊断和识别不同机体发生糖尿病的机制,该模型同样可以帮助进行精准治疗,如在不同患者身上利用该模型可以确定出不同可导致高血糖的闭环,而针对的这些导致发病的闭环的治疗便是精准治疗的一步。这个模型可以帮助识别糖尿病的不同亚型,并且可以使以患者为中心的精准治疗成为现实[18]。但该模型的进一步完善依赖对糖尿病有意义的标记物的研究发展,所以在临床应用中有一定的局限。
而2015年的一篇文章指出,在现在的主流认识中糖尿病主要分为T1DM(自身免疫相关)和广义上的T2DM(非自身免疫相关),而其他因糖代谢异常引起的代谢性疾病均属于这种非自身免疫相关的T2DM。而为了从糖尿病的病因、自然病史、基因、遗传学、临床最优治疗等多个方面去阐述糖尿病的分型,该文章对这种主流认知进行了进一步细化及概括:糖尿病可分为T1DM、T2DM(狭义上)、单基因糖尿病、妊娠期糖尿病、其他疾病相关糖尿病、药物相关糖尿病这六大类,其中狭义上的T2DM主要包括特发型、肥胖相关型、非肥胖相关型T2DM等多种类型。在其他疾病相关的糖尿病里主要囊括了如胰源性糖尿病、肝源性糖尿病等继发性糖尿病的类型[19]。
这种分型方式是对WHO糖尿病分型及主流认识中糖尿病分型的进一步细化,但该分型方案也并非最优,其间也存在一些重叠和不一致。唯一通过DNA测序可准确诊断的糖尿病——单基因糖尿病,仍然有超过90%已知基因突变导致的糖尿病个体未被确诊,故想要进一步细化糖尿病的分型甚至是治疗,可能在短期内比较困难。
近年来有一种称为3C型的糖尿病逐渐进入人们的视野。3C型糖尿病又称为胰源性糖尿病,是由明确的胰腺疾病所致的糖代谢异常并达到糖尿病诊断标准的一类糖尿病,慢性胰腺炎是胰源性糖尿病最主要的病因,约占全部胰源性糖尿病的75%[20]。但新的类型同样也增加了分型的困难,有研究指出这种类型糖尿病在住院患者中约有40%被误诊为T2DM[21]。
糖尿病并不是单一的同质性疾病,而是以高血糖为共同特征的一组多元化疾病。下列因素有助于确定这种多样性:发病年龄、疾病的严重程度,即β细胞功能丧失的程度;胰岛素抵抗程度和糖尿病相关自身抗体,患病时的体重或体脂比例等。在某些情形下,可能存在多种情况,特别是在年轻成人中发病的糖尿病,或最初呈现糖尿病酮症酸中毒、且糖尿病症状介于1型和2型的患者。因此,作为对经典分型系统的补充,临床上还是需要评估自身免疫(抗体)和β细胞功能(C肽)以精确定义亚型。IAA证实了自身免疫性,5岁前IAA检测更为准确,20岁后GADA更为准确,并在较长时期内保持阳性。测量C肽以评估胰腺的胰岛素储备,最常用的刺激方法是在饭后或静脉注射胰高糖素后测量。患者C肽值<1.5 μg/L说明胰岛功能有缺陷,高于此值则具有一定残存功能[22]。
综合现有的几种有用分型方法,基本采用三种模式:(1)基于病理生理学;(2)基于特定基因缺陷本身;(3)基于另一种常见的表型。疾病的分型或分类应该是对病因和治疗两方面的洞察,有些分型方法可能更适合病因研究,有些分型方法可能更适合患者治疗。分型的目的是对病因、自然病史、遗传学、临床表型和最佳疗法进行有意义的说明。
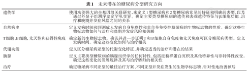
虽然目前临床上有多种糖尿病分型体系,但仍存在临床应用的实际困难。现有的临床分型不能百分之百明确患者的糖尿病类型,不能有效预测患者的临床转归,不能解释为何有些患者更容易出现并发症,不能预测哪些患者对何种治疗手段更加敏感、而哪种药物又能给哪类患者带来更多获益,而这显然违背了新时代条件下对精准医疗的需求,因为做好糖尿病分型是精准医疗的前提,并可以在临床上有助于预测并发症的风险和指导药物的选择。但相信将来在临床特点、病因、发病机制的基础上,可以通过遗传、表观、基因等方法来对糖尿病进行精准分型。糖尿病的精准分型同时将给患者带来更充分的治疗以改善预后,但未来仍需要进一步加强相关研究(表1),包括:(1)澄清糖尿病分型(目前使用的实验室检查指标来区分主要类型是不精确的);(2)重视疾病进展预测因子,包括遗传、免疫和代谢特征;(3)预测治疗反应,为治疗提供更个体化的方法[23]。另外,发生并发症的风险及对预后的判断的生物学标志也应作为研究的重点之一。

未来潜在的糖尿病分型研究方向
未来潜在的糖尿病分型研究方向
| 遗传学 | 使用功能强大的全基因组关联研究,来定义1型糖尿病和2型糖尿病常见的特征和明确的表型,以及通过外显子组测序鉴定罕见变异。确定主要类型糖尿病的遗传和表观遗传特征与β细胞功能、治疗和晚期并发症风险之间的关系 |
|---|---|
| 自然病史 | 定义发病时间和预测成人发病自身免疫性和非自身免疫性糖尿病的生物标志物的性质。确定这些生物标志物如何与治疗和晚期并发症风险相关联 |
| T细胞、B细胞,先天性和获得性免疫 | 确定新的生物标志物。确认并进一步证明T和B细胞自身免疫和先天免疫可区分糖尿病类型。定义发病时间。确定这些变化如何与治疗相关 |
| 代谢功能 | 定义区分糖尿病亚型的代谢变化特征,并确定适当的治疗和潜在的结果 |
| 胰腺 | 定义主要类型糖尿病的胰腺组织学的任何特性,包括淀粉样蛋白沉积及其他特异性与非特异性改变。确定这些变化的发展规律及其与治疗转归的相关性 |
| 治疗 | 确定糖尿病不同亚型的最佳治疗方案、不同亚型并发症发生的生物学标志物,针对性地改善预后 |
所有作者均声明不存在利益冲突





















