
临床研究论文作为临床研究成果的主要呈现形式,具有重大的科学价值。使用临床研究报告规范能够提高论文的完整性、科学性和规范性,是产生高质量研究证据的关键。笔者将结合糖尿病经典案例,介绍临床研究常用的报告规范和论文撰写要点,以期为糖尿病临床研究论文撰写提供帮助和参考。
版权归中华医学会所有。
未经授权,不得转载、摘编本刊文章,不得使用本刊的版式设计。
除非特别声明,本刊刊出的所有文章不代表中华医学会和本刊编委会的观点。
经全国继续医学教育委员会批准,本刊开设继教专栏,从2021年第1期开始共刊发10篇继教文章,文后附5道单选题,读者阅读后可扫描标签二维码答题,每篇可免费获得Ⅱ类继教学分0.5分,全年最多可获5分。
临床研究论文作为临床研究成果的主要呈现形式,是记录临床研究成果的主要载体,其质量与论文报告的规范性和方法学的严谨性密切相关[1]。规范、完整地报告临床研究结果对于高质量临床研究证据的获得和制定临床诊疗指南尤为重要,低质量的论文报告会阻碍研究结论的评价与传播,影响临床研究证据的整合,甚至会误导临床实践决策[2]。
在过去30多年里,糖尿病的发病率急剧上升,中国是全球糖尿病患病人数最多的国家,我国糖尿病临床研究论文的数量也呈逐年上升趋势[3]。然而目前,我国糖尿病临床研究论文质量参差不齐,部分论文仍存在研究设计不完善、统计分析方法使用错误和论文报告内容不全等问题[4]。使用临床研究报告规范进行论文撰写,不仅可以提高临床研究论文报告的质量,也有助于改善研究的设计和实施,对于制定临床诊疗规范和指南意义重大[5]。因此,笔者将以糖尿病临床研究为例,介绍临床研究常用的报告规范和撰写要点,旨在对未来临床研究论文的撰写给予一些帮助和参考。
临床研究报告规范是用于指导研究者和出版机构清楚、准确地报告临床研究设计、实施过程和研究结果的指南性文件,其实质是要求研究者在论文撰写时按照指南要求将研究设计、试验实施过程和测量方法及结果完整、清楚地进行描述。提高医疗卫生研究的质量和透明性工作网(enhancing the quality and transparency of health research network,EQUATOR Network)目前已经发布了多个临床研究撰写指南,在全球范围内推广使用各种临床研究报告规范。
1. CONSORT(consolidated standards of reporting trial)指南——随机对照试验(randomized controlled trial,RCT)论文报告规范。2010年版CONSORT指南是针对两组平行设计的RCT报告规范,包括25个条目的检查清单和受试者招募流程图,其中检查清单包括文章的题目和摘要(条目1)、前言(条目2)、方法(条目3~12)、结果(条目13~19)、讨论(条目20~22)和其他信息(条目23~25)[6]。除了针对传统两平行组设计的随机对照研究报告规范外,研究者们已陆续扩展了多个适用于特定临床研究设计类型(非劣效性试验、等效性试验、析因设计试验、群组试验和交叉设计试验等)、干预措施(非药物干预、草药、针灸等)和特殊结局(患者报告结局、危害/不良事件)的报告规范,均可从CONSORT网站(http://www.consort-statement.org/)上进行下载获取[7]。
RCT作为原始研究中证据等级最高的研究类型,常被用于探讨医疗保健干预措施的效果,良好的研究设计和论文报告能够提供可靠的结果,为未来研究或临床实践提供参考[8]。例如,2019年发表于新英格兰医学杂志上的卡格列净治疗2型糖尿病(type 2 diabetes mellitus,T2DM)肾病患者的Ⅲ期临床试验,是一项前瞻性、多中心RCT,其论文是按照CONSORT指南进行报告。该研究旨在探讨卡格列净对T2DM合并慢性肾病患者的肾脏终点事件的影响,发现在T2DM合并慢性肾病患者中,服用卡格列净相比于安慰剂能够显著降低肾脏事件的发生风险,同时能够降低心血管事件的发生风险[9]。
2.STROBE(strengthening the reporting of observational studies in epidemiology)指南——观察性研究论文报告规范:目前STROBE指南仅限定于病例对照研究、队列研究和横断面研究这3种研究设计类型。STROBE指南包含22个条目的检查清单,其中包括文章的题目和摘要(条目1)、前言(条目2和3)、方法(条目4~12)、结果(条目13~17)、讨论(条目18~21)和其他信息(关于赞助资金的条目22),条目6、12、14和15的内容及表述根据这3种研究设计类型而异[10]。
横断面研究是用于描述疾病或健康状况在人群中的分布情况,能够用于描述暴露因素的分布特征,计算患病率和了解疾病与暴露因素之间的相关性等[11]。例如,一项探讨青少年糖尿病发病率变化趋势的横断面研究,其论文是按照STROBE指南进行报告的。其结果表明在19岁以下青少年中,1型糖尿病患病率从2001年的1.48/1 000上升到2009年的1.93/1 000和2017年的2.15/1 000;与此同时,T2DM的患病率也显著增加,从2001年的0.34/1 000上升到0.46/1 000,再到2017年的0.67/1 000[12]。
3.PRISMA(preferred reporting items for systematic reviews and meta-analysis)指南——系统评价和Meta分析的报告规范:2020年版PRISMA指南包括27个条目的检查清单,其中包括文章的标题(条目1)、摘要(条目2)、背景(条目3和4)、方法(条目5~15)、结果(条目16~22)、讨论(条目23)和其他信息(条目24~27)[13]。
系统评价和Meta分析是针对具体的科学问题,系统、全面地收集原始类研究资料,通过文献评价标准筛选出符合标准的研究,进行定量或定性分析,得出当前诊疗的最佳结论[14]。例如,一项探讨短期碳水化合物能否缓解T2DM患者疾病进展的系统综述和Meta分析研究,该研究论文就是按照PRISMA指南进行报告的。该研究共纳入23个RCT,通过对已发表和未发表共1 357例受试者的研究数据的分析,结果发现相比于传统饮食,T2DM患者连续6个月进行低碳水化合物饮食更有助于缓解T2DM[15]。
4.STARD(standards for reporting diagnostic accuracy)指南——诊断性研究论文报告规范:适用于诊断性研究的报告规范。2015年版STARD指南包括30个条目的检查清单和流程图。流程图能够直观地反映研究对象的代表性以及研究中可能存在的偏倚,检查清单包括题目(条目1)、摘要(条目2)、引言(条目3和4)、方法(条目5~18)、结果(条目19~25)、讨论(条目26和27)和其他信息(条目28~30)[16]。
诊断性研究是用于探讨某种诊断方法能正确区分某种特定疾病患者和非患者的能力,其研究目的可以是诊断、分期或预测。糖尿病患者自主神经病变的早期诊断较为困难,开展诊断性研究能够明确新的诊疗措施对糖尿病自主神经病变的诊断效能。一项探讨角膜共焦显微镜对糖尿病患者周围神经病变诊断效能的研究,其论文按照STARD指南进行报告。该研究通过纳入101例糖尿病患者并随访糖尿病周围神经病变的发生情况,发现角膜共焦显微镜能够早期预测糖尿病周围神经病变(diabetic peripheral neuropathy,DPN)的发生,与未患DPN者相比,DPN患者的角膜神经纤维长度显著降低,以角膜神经纤维14.1 mm/mm2 为界值,其敏感度和特异度分别为63%和74%[17]。
除了以上4种常用的临床研究报告规范外,EQUATOR协作网针对其他研究类型也发布了相应的指南,如临床研究方案采用SPIRIT报告规范、病例报告研究采用CARE报告规范、定性研究采用SRQR报告规范、临床实践指南采用AGREE报告规范,经济学评价采用CHEERS报告规范等。临床研究全部的报告指南、说明和详述文件可以在EQUATOR协作网站上进行下载(http://www.equator- network.org/)。
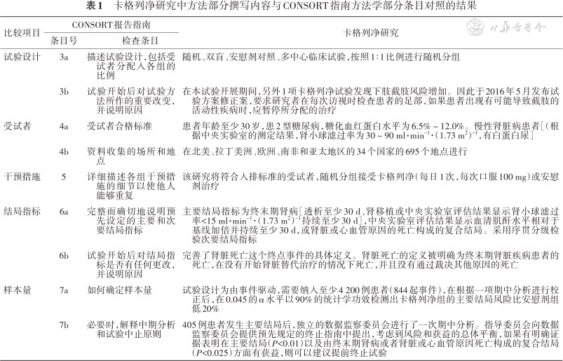
笔者以2019年发表于新英格兰医学杂志上的RCT-卡格列净研究为例,将通过与CONSORT指南方法学部分条目进行对比,剖析RCT论文的撰写要点(表1,2)。卡格列净研究是一项前瞻性、多中心、随机对照临床试验,旨在评估T2DM合并肾病患者服用卡格列净相比于安慰剂治疗能否降低终末期肾病、血清肌酐水平加倍、肾或心血管原因引起的死亡所组成的复合终点事件[9]。

卡格列净研究中方法部分撰写内容与CONSORT指南方法学部分条目对照的结果
卡格列净研究中方法部分撰写内容与CONSORT指南方法学部分条目对照的结果
| 比较项目 | CONSORT报告指南 | 卡格列净研究 | |
|---|---|---|---|
| 条目号 | 检查条目 | ||
| 试验设计 | 3a | 描述试验设计,包括受试者分配入各组的比例 | 随机、双盲、安慰剂对照、多中心临床试验,按照1∶1比例进行随机分组 |
| 3b | 试验开始后对试验方法所作的重要改变,并说明原因 | 在本试验开展期间,另外1项卡格列净试验发现下肢截肢风险增加。因此于2016年5月发布试验方案修正案,要求研究者在每次访视时检查患者的足部,如果患者出现有可能导致截肢的活动性疾病时,应暂停所分配的治疗 | |
| 受试者 | 4a | 受试者合格标准 | 患者年龄至少30岁,患2型糖尿病,糖化血红蛋白水平为6.5%~12.0%。慢性肾脏病患者[(根据中央实验室的测定结果,肾小球滤过率为30~90 ml·min-1·(1.73 m2)-1,有白蛋白尿] |
| 4b | 资料收集的场所和地点 | 在北美、拉丁美洲、欧洲、南非和亚太地区的34个国家的695个地点进行 | |
| 干预措施 | 5 | 详细描述各组干预措施的细节以使他人能够重复 | 该研究将符合入排标准的受试者,随机分组接受卡格列净(每日1次,每次口服100 mg)或安慰剂治疗 |
| 结局指标 | 6a | 完整而确切地说明预先设定的主要和次要结局指标 | 主要结局指标为终末期肾病[透析至少30 d、肾移植或中央实验室评估结果显示肾小球滤过率<15 ml·min-1·(1.73 m2)-1持续至少30 d],中央实验室评估结果显示血清肌酐水平相对于基线加倍并持续至少30 d,或肾脏或心血管原因的死亡构成的复合结局。采用序贯分级检验次要结局指标 |
| 6b | 试验开始后对结局指标是否有任何更改,并说明原因 | 完善了肾脏死亡这个终点事件的具体定义。肾脏死亡的定义被明确为终末期肾脏疾病患者的死亡,在没有开始肾脏替代治疗的情况下死亡,并且没有通过裁决其他原因的死亡 | |
| 样本量 | 7a | 如何确定样本量 | 试验设计为由事件驱动,需要纳入至少4 200例患者(844起事件),在根据一项期中分析进行校正后,在0.045的α水平以90%的统计学功效检测出卡格列净组的主要结局风险比安慰剂组低20% |
| 7b | 必要时,解释中期分析和试验中止原则 | 405例患者发生主要结局后,独立的数据监察委员会进行了一次期中分析。指导委员会向数据监察委员会提供预先规定的终止指南中提出,考虑到风险和获益的总体平衡,如果有明确证据表明在主要结局(P<0.01)以及由终末期肾病或者肾脏或心血管原因死亡构成的复合结局(P<0.025)方面有获益,则可以建议提前终止试验 | |

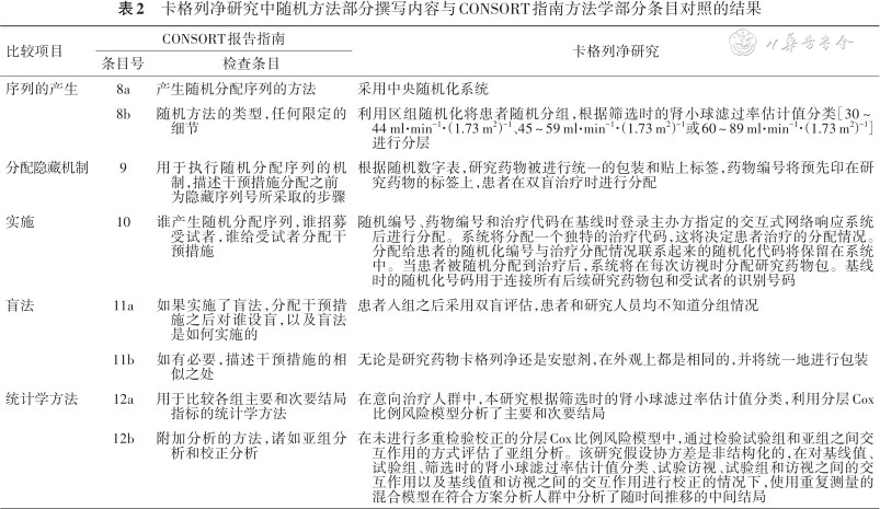
卡格列净研究中随机方法部分撰写内容与CONSORT指南方法学部分条目对照的结果
卡格列净研究中随机方法部分撰写内容与CONSORT指南方法学部分条目对照的结果
| 比较项目 | CONSORT报告指南 | 卡格列净研究 | |
|---|---|---|---|
| 条目号 | 检查条目 | ||
| 序列的产生 | 8a | 产生随机分配序列的方法 | 采用中央随机化系统 |
| 8b | 随机方法的类型,任何限定的细节 | 利用区组随机化将患者随机分组,根据筛选时的肾小球滤过率估计值分类[30~44 ml·min-1·(1.73 m2)-1、45~59 ml·min-1·(1.73 m2)-1或60~89 ml·min-1·(1.73 m2)-1]进行分层 | |
| 分配隐藏机制 | 9 | 用于执行随机分配序列的机制,描述干预措施分配之前 为隐藏序列号所采取的步骤 | 根据随机数字表,研究药物被进行统一的包装和贴上标签,药物编号将预先印在研究药物的标签上,患者在双盲治疗时进行分配 |
| 实施 | 10 | 谁产生随机分配序列,谁招募受试者,谁给受试者分配干预措施 | 随机编号、药物编号和治疗代码在基线时登录主办方指定的交互式网络响应系统后进行分配。系统将分配一个独特的治疗代码,这将决定患者治疗的分配情况。分配给患者的随机化编号与治疗分配情况联系起来的随机化代码将保留在系统中。当患者被随机分配到治疗后,系统将在每次访视时分配研究药物包。基线时的随机化号码用于连接所有后续研究药物包和受试者的识别号码 |
| 盲法 | 11a | 如果实施了盲法,分配干预措施之后对谁设盲,以及盲法是如何实施的 | 患者入组之后采用双盲评估,患者和研究人员均不知道分组情况 |
| 11b | 如有必要,描述干预措施的相似之处 | 无论是研究药物卡格列净还是安慰剂,在外观上都是相同的,并将统一地进行包装 | |
| 统计学方法 | 12a | 用于比较各组主要和次要结局指标的统计学方法 | 在意向治疗人群中,本研究根据筛选时的肾小球滤过率估计值分类,利用分层Cox比例风险模型分析了主要和次要结局 |
| 12b | 附加分析的方法,诸如亚组分析和校正分析 | 在未进行多重检验校正的分层Cox比例风险模型中,通过检验试验组和亚组之间交互作用的方式评估了亚组分析。该研究假设协方差是非结构化的,在对基线值、试验组、筛选时的肾小球滤过率估计值分类、试验访视、试验组和访视之间的交互作用以及基线值和访视之间的交互作用进行校正的情况下,使用重复测量的混合模型在符合方案分析人群中分析了随时间推移的中间结局 | |
卡格列净研究是一项RCT研究,该研究参考CONSORT指南进行报告。CONSORT指南方法部分中第4~6条分别是关于研究对象、干预及对照组措施和结局指标的阐述,RCT是从目标人群中选出合适的研究对象,通过随机化分组,对不同组别实施不同的干预措施,比较不同组别结局指标之间的差异来探讨干预措施的效果。卡格列净研究入选的是T2DM合并肾脏疾病的患者,干预组受试者采用卡格列净治疗,对照组受试者采用安慰剂治疗,主要终点指标是终末期肾病、血清肌酐水平加倍、肾或心血管原因死亡所构成的复合结局指标,在文章中均进行了详细的解释和说明,确保了临床试验的科学性和规范性。
CONSORT指南中第7条是关于样本量的阐述,卡格列净研究样本量是按照事件驱动来计算的,根据期中分析校正α水平为0.045时,检验效能为90%,当卡格列净组的主要结局风险比安慰剂组低20%时,所需样本量至少为4 200例(事件发生例数为844例)。样本量计算是RCT研究中的重要内容,计算所需参数包括检验水准(一般为0.05)、检验效能(通常为0.8或0.9)、预期效应大小,同时也与研究设计类型、单双侧检验及数据类型等有关。
CONSORT指南中第8~10条是关于随机化方法的阐述,随机化分组是指每一个受试者都有同等的机会被分配到某处理组,保证除研究因素以外的其他可能产生混杂效应的非处理因素在组间分布均衡。卡格列净研究通过中央随机化系统生成随机分配序列,采用将基线肾小球滤过率估计值分类作为分层因素的区组随机化方法,确保基线每组分配的受试者发生终末期肾病的风险在组间均衡。
CONSORT指南中第11条是关于盲法的阐述,盲法是指参加临床研究的各方人员对所分配的干预措施不知晓,从而预防偏倚的产生。卡格列净研究是双盲临床试验,即研究者方和受试者方均不知道分组信息,使用安慰剂的感观、气味、用法用量与试验药物卡格列净一致,且不含药物的活性成分,从而能够有效避免研究者主观因素对结果评定的影响[18]。
卡格列净是一项前瞻性、多中心、随机对照、双盲的临床试验,通过纳入T2DM合并慢性肾病患者,探讨卡格列净药物治疗相比于安慰剂对于降低肾脏终点事件的影响,运用分层区组随机化和双盲能够有效控制研究过程中产生的偏倚,其论文报告按照CONSORT指南各个条目均进行了详细的报告和说明。
笔者以糖尿病临床研究为例,介绍了临床研究论文常用的报告规范及其适用的研究设计,包括适用于随机对照研究论文的CONSORT指南、观察性研究论文的STROBE指南、适用于系统评价和Meta分析的PRISMA指南、诊断性研究论文的STARD指南,最后以卡格列净研究为例具体剖析了CONSORT指南方法学部分撰写的要求。不严谨的临床研究论文报告会导致其研究结论不可靠,误导临床医疗卫生决策的制定,甚至会影响公共卫生和医疗服务的资源和质量[19]。目前,越来越多的医学期刊将报告规范中的检查清单和流程图纳入审稿流程,要求投稿时一并提交所使用指南的检查清单,使文章内容更加完整和富有条理,方便稿件的评审和编辑。同时,按照研究报告规范进行论文撰写,有助于发表论文的一致性,为研究者对文献的阅读、评价和使用带来了极大的便利[20]。临床研究论文报告是临床研究执行的最后环节,也是非常重要的环节,建议研究者根据其论文的研究设计选择相应的报告规范进行论文撰写,以提高临床研究论文报告的完整性、科学性和规范性。
所有作者声明无利益冲突
1.下面哪个选项是因临床研究论文报告不规范所带来的影响?()
A.读者难以评估论文的有效性
B.误导临床医疗卫生决策的制定
C.阻碍研究结果的评价和传播D.以上均是
2.下面哪个选项不是常见的临床研究报告规范?()
A.CONSORT指南
B.STRIP指南
C.PRISMA指南
D.STROBE指南
3.随机对照研究论文需要采用哪种报告规范?()
A.CONSORT指南
B.STROBE指南
C.PRISMA指南
D.STARD指南
4.以下哪个类型的研究不适用于STROBE指南?()
A.病例对照研究
B.横断面研究
C.病例报告研究
D.队列研究
5.诊断性研究论文需要采用哪种报告规范?()
A.CONSORT指南
B.STROBE指南
C.PRISMA指南
D.STARD指南





















