
长期以来,一直认为强化降糖只能改善糖尿病的微血管并发症,不能改变糖尿病患者的心血管结局。因此,国内外指南均以糖化血红蛋白(HbA1c)达标制定糖尿病药物治疗路径。研究表明,钠-葡萄糖共转运蛋白2抑制剂和胰高糖素样肽-1受体激动剂具有显著改善糖尿病患者的心肾结局的作用,糖尿病治疗理念发生了根本性变化,即以控制血糖为目标的治疗路径转变为以改善心肾结局为目标的治疗策略。该文基于国内外糖尿病防治指南变迁,阐述不断更新的糖尿病治疗理念以及背后的循证医学证据。
版权归中华医学会所有。
未经授权,不得转载、摘编本刊文章,不得使用本刊的版式设计。
除非特别声明,本刊刊出的所有文章不代表中华医学会和本刊编委会的观点。
从100多年前胰岛素使用至今,糖尿病的药物治疗发生了巨大变化(图1)。从口服药到注射剂,从单一品种到众多选择,从医师经验用药到循证医学基础上的规范治疗,从以改善血糖为目标的治疗路径到以改善主要结局为驱动的治疗方案,糖尿病的药物治疗理念发生了巨大变化。我们基于国内外糖尿病防治指南的变迁,阐述不断更新的糖尿病治疗理念,并对其背后的循证医学证据进行解析。


注:GLP-1RA为胰高糖素样肽-1受体激动剂;DPP-4i为二肽基肽酶Ⅳ抑制剂;SGLT2i为钠-葡萄糖共转运蛋白2抑制剂
20世纪中期已经认识到糖尿病的慢性并发症(包括微血管和大血管并发症)是糖尿病的主要危害。1947年,比利时医师Pirart在布鲁塞尔的一家诊所建立了糖尿病队列,共纳入4 398例糖尿病患者,每年评估1次糖尿病神经病变和微血管病变,经过25年的随访研究发现,糖尿病患者血糖控制不佳与糖尿病神经病变、视网膜病变、肾脏病变等显著相关,该随访研究为深入认识糖尿病慢性并发症提供了有力证据[1]。Pirart的糖尿病队列研究几乎与心血管疾病的Framingham研究同时期开始,通过队列研究充分了解了疾病的危险因素,为疾病管理提供了客观依据[2]。
为明确控制血糖是否改善糖尿病的慢性并发症,美国在1961年开展了UGDP研究,该研究也是糖尿病并发症控制研究的鼻祖。鉴于当时糖尿病治疗药物的局限性,该研究将新诊断的糖尿病患者分为生活方式组、胰岛素注射组、甲苯磺丁脲或苯乙双胍治疗组。结果发现,药物治疗尽管血糖得到显著控制,但微血管和大血管并发症未见显著减少;反而,甲苯磺丁脲和苯乙双胍治疗组患者的心血管死亡率显著增加[3]。该结果一经公布,引起了学术界巨大争议,也引起美国国会极大重视,直接导致了苯乙双胍的退市,而磺脲类药物也在巨大的争议中更新迭代。
难道糖尿病患者的血糖控制不重要甚至增加死亡风险?经过重新审视UGDP研究,发现该研究的试验设计和结果统计分析均存在重大缺陷。为此,英国于1977年启动了UKPDS研究,旨在评价严格控制血糖是否可使新诊断的2型糖尿病患者大血管和微血管获益。美国于1983年启动了DCCT研究,探索在1型糖尿病患者严格控制血糖[糖化血红蛋白(glycated hemoglobin A1c,HbA1c)<7.0%]对糖尿病微血管、大血管和神经病变的影响,DCCT结果提示,在1型糖尿病患者中,应用胰岛素强化降糖可显著减少眼底、肾脏等微血管以及周围感觉神经、自主神经等神经病变,然而对大血管并发症的改善并不显著。UKPDS研究结果显示,在2型糖尿病患者,氯磺丙脲、格列本脲或胰岛素强化降糖治疗组(HbA1c为7.0%)相较于常规治疗组(HbA1c为7.9%),显著降低糖尿病视网膜病变、糖尿病肾脏病变;但未见心肌梗死、卒中等大血管并发症的显著减少,且3组之间的获益并无显著区别[4]。在干预研究结束后,2项研究均对是否强化降糖的两组进行了为期10年的随访。虽然干预结束后的第1年,两组的HbA1c就开始趋同,但强化降糖依然显著减少了微血管病变,甚至大血管并发症如心肌梗死、全因死亡也显著减少[5, 6]。DCCT和UKPDS的系列研究表明,强化控制血糖能够显著改善糖尿病微血管并发症,并且早期严格控制血糖,通过代谢记忆作用可实现远期大血管并发症的获益[7]。2项研究为糖尿病患者血糖控制目标(即HbA1c<7.0%)提供了有力的循证医学证据。2007年美国糖尿病学会(American Diabetes Association,ADA)发表的指南首次制定了糖尿病药物治疗路径,即以HbA1c是否达标(7.0%)作为药物治疗方案调整的重要依据[8]。
UKPDS研究结果显示,强化控制HbA1c至7.0%并不减少干预期间心血管疾病的发生,专家们提出可能与血糖控制还不够严格有关。如果进一步将HbA1c控制在6.5%以下,甚至6.0%以下是否可以减少心血管疾病的发生?为此,21世纪初开展了一系列血糖控制目标值的探索性研究,包括强化降糖目标值为HbA1c<6.0%的ACCORD研究[9]、HbA1c≤6.5%的ADVANCE研究[10]、HbA1c目标值较对照组降低1.5%的VADT研究[11]。然而,以上3项多中心大型临床随机对照试验结果均为阴性,即严格控制血糖,无论HbA1c的目标值为6.5%或6.0%,均不能减少心血管疾病的发生风险,ACCORD研究反而显示严格降糖可使患者死亡率显著上升。但对于微血管病变,UKPDS研究的亚组和ADVANCE研究均显示严格控制血糖(HbA1c≤6.5%)蛋白尿进一步显著改善。2009年美国ADA指南血糖控制目标中提到,在糖尿病病程短、预期寿命长、没有明显心血管疾病的糖尿病患者,HbA1c可以控制在≤6.5%。相反,在反复发作的严重低血糖、预期寿命有限、进展性微血管或大血管疾病的糖尿病患者,HbA1c的达标值可以适当放宽。2010年《中国2型糖尿病防治指南》首次提出高血糖的药物治疗路径,也以HbA1c<7.0%作为血糖达标值选择药物治疗方案[12]。
综上,尽管使用降糖药物强化控制血糖不能显著减少大血管并发症和死亡风险,但强化降糖能够显著减少微血管并发症风险。因此,长期以来国内外指南均推荐以实现血糖达标的降糖药物治疗方案和路径。
糖尿病患者常常合并高血压和血脂紊乱。大量临床研究表明,严格控制血压和血脂能够显著减少心血管疾病风险。2003年发表的Steno-2研究是最早针对2型糖尿病患者开展的综合干预研究,7.8年的随访结果表明,对糖尿病患者进行血糖、血压、血脂等全面干预能够显著降低心肌梗死、中风和肾脏疾病事件50%以上[13]。该研究的时代背景是20世纪末一系列大规模临床试验,显示血管紧张素转化酶抑制剂/血管紧张素Ⅱ受体拮抗剂[14, 15]、他汀类药物[16]、阿司匹林[17]能够显著降低心血管事件风险。以下我们将分别阐述糖尿病患者各种危险因素的控制与获益。
1.高血压:高血压是心血管终点事件的重要危险因素。最早通过Framingham队列研究发现,高血压可增加粥样硬化性心血管疾病2~3倍,同时发现高血压患者多伴有脂代谢紊乱、胰岛素抵抗、糖耐量异常和肥胖等代谢性疾病[18]。这些代谢异常也普遍存在于糖尿病患者,甚至成为糖尿病发生、发展的病理生理学的一部分。同时UKPDS研究也发现,新诊断的糖尿病患者中,34%血压在160/90 mmHg(1 mmHg=0.133 kPa)以上[19]。糖尿病患者的血压控制在哪个范围可以有效保护心血管和肾脏等靶器官,减少“硬终点”的发生,为此学术界进行了一系列探索。UKPDS 38研究是最早探索在糖尿病患者中严格控制血压临床价值的研究,干预组的血压控制在150/85 mmHg以内,相较于对照组血压<180/105 mmHg,显著降低了心血管和肾脏事件以及死亡率[20]。之后,一系列肾素-血管紧张素-醛固酮系统抑制剂的降压药显示出心血管保护作用被广泛报道,有了更多的降压手段。因此,糖尿病患者是否应该更严格的控制血压成为迫切需要探索的问题。ACCORD研究和ADVANCE研究在探索强化降糖目标值的同时,也设计了糖尿病患者强化降压目标值的探索研究。ACCORD的血压研究显示,收缩压控制在120 mmHg以下并不显著减少心血管事件和死亡率,反而显著增加血压降低的严重不良反应[21];ADVANCE的血压研究是在糖尿病患者中加用培哚普利吲达帕胺,结果显示,该复方药物将入组患者的收缩压自140 mmHg降低至135 mmHg左右,显著降低了心肾终点和死亡的发生[22]。
SPRINT研究是血压管理的里程碑性研究,然而该研究将合并糖尿病作为排除标准,使得强化降压至120 mmHg以下具有心血管获益的结论不能推广至糖尿病患者[23]。我国学者牵头的STEP研究显示,老年患者收缩压控制在130 mmHg以下具有显著的心血管获益,研究人群包括19%的糖尿病患者,但糖尿病的亚组分析数据尚未公布。因此,ADVANCE研究显示的收缩压135 mmHg是目前证明糖尿病患者获益的最低血压控制值。
2.脂代谢紊乱:糖尿病患者的血脂控制尤为重要,因为糖脂代谢紊乱常相伴发生,包括低密度脂蛋白胆固醇和甘油三酯的升高、高密度脂蛋白胆固醇(high-density lipoprotein-cholesterol,HDL-C)的降低。虽然Framingham研究证明了胆固醇水平的升高与心血管疾病具有显著相关性[24],但直到1994年发表的辛伐他汀4S研究才证明降低胆固醇可有效减少心血管死亡[25];针对该研究的亚组分析显示,对于糖尿病合并高胆固醇血症的患者,辛伐他汀也可显著减少心血管事件发生,且比在非糖尿病患者中更为有效[16]。此后他汀类药物更新迭代,产生了阿托伐他汀、瑞舒伐他汀等重磅药物。随着大量循证医学证据的涌现,他汀类药物成为心血管疾病治疗的基石药物[26, 27]。超过40岁的糖尿病患者均应进行他汀类药物治疗,以进行心血管并发症的初级预防,只是根据不同的危险分层,其药物的强度和降脂目标的严格程度有所差异。当单用他汀难以达到目标值时,依折麦布可显著降低血脂水平,IMPROVE-IT研究显示,在他汀基础上应用依折麦布可显著降低心血管事件,且在糖尿病患者中的效应大于非糖尿病患者[28]。对于联用他汀和依折麦布之后,血脂仍未达标的伴有动脉粥样硬化性心血管疾病极高危患者,使用PCSK9单抗可进一步降低心血管事件的发生[29]。不同危险分层的糖尿病患者降脂目标可参照相关指南[30]。
甘油三酯升高也是糖尿病患者脂代谢紊乱的常见表现,非诺贝特是常用的降甘油三酯药物。FIELD研究结果显示,非诺贝特改善心血管主要终点为阴性,但可显著减少蛋白尿和眼底病变的进展[31]。ACCORD研究在辛伐他汀的基础上联用非诺贝特是否可减少心血管终点事件的发生,结果仍然为阴性,因此,不推荐常规对糖尿病患者加用非诺贝特[32]。近期1项荟萃研究发现,对于糖尿病患者,高甘油三酯是心血管事件的危险因素,但并不独立于低密度脂蛋白胆固醇[33],因此,也可以解释在辛伐他汀的基础上应用非诺贝特并不减少心血管事件的发生[31, 32]。但非诺贝特治疗空腹甘油三酯超过5.65 mmol/L(500 mg/dl)是必要的,因为可有效减少急性胰腺炎的发生[30]。糖尿病患者常伴有HDL-C的降低,1项孟德尔随机研究结果提示,HDL-C与心肌梗死的发生显著相关,但低水平的HDL-C并不引起心肌梗死[34];1项纳入11万人、39项随机对照试验的荟萃分析显示,在应用他汀的情况下,烟酸、非诺贝特等升高HDL-C的药物也不能减少心血管终点事件[35];烟酸联用他汀类药物并不显著降低心血管事件,反而显著增加药物不良反应的发生,目前已不作临床推荐[36]。
3.血小板:高凝或血小板激活容易导致“易栓状态”,因而糖尿病患者容易发生缺血性疾病[37]。对于心血管疾病的二级预防,已有大量证据表明阿司匹林可显著减低糖尿病患者的心血管事件[38, 39]。在此基础上,对增用替格瑞洛进行双联抗血小板是否具有更大获益进行了探索。THEMIS研究结果显示,阿司匹林联用替格瑞洛相较于阿司匹林可降低主要心血管事件的发生,但显著增加主要出血事件的发生,因此该二级预防方案并未获得指南推荐[40]。但对于一级预防,阿司匹林在糖尿病患者中的应用中尚存在诸多争议:ASCEND研究发现,对于无明显心血管病史的糖尿病患者应用阿司匹林可显著减少心血管缺血性事件,但又显著增加出血事件,因此,建议对出血风险较低的糖尿病患者可考虑使用阿司匹林预防缺血[41]。
在年龄65岁以上无心血管疾病的老年人中,应用阿司匹林增加糖尿病患者的全因死亡(HR=1.33,95%CI为0.97~1.82)稍高于非糖尿病患者的全因死亡风险(HR=1.11,95%CI为0.98~1.27),差异均未达到有统计学意义[42]。对于已有稳定性血管粥样硬化的心血管事件高危糖尿病患者,如何选择有效的抗栓治疗也有研究者进行了探索。COMPASS研究比较了单用阿司匹林、阿司匹林+利伐沙班、单用利伐沙班3组干预,显示在每日100 mg阿司匹林基础上加用小剂量利伐沙班可显著降低主要心血管事件和全因死亡,虽然增加主要出血事件,但在致死性或颅内出血事件上无差异[43]。因此,对于糖尿病患者进行“抗栓”治疗多可获益,但要慎重评估出血风险,比较风险获益后予以恰当的抗凝或抗血小板药物治疗。对于二级预防,单药抗血小板已得到广泛共识;而对于初级预防,需以患者为中心进行缺血获益与出血风险的权衡,未来值得进行更多探索[44]。
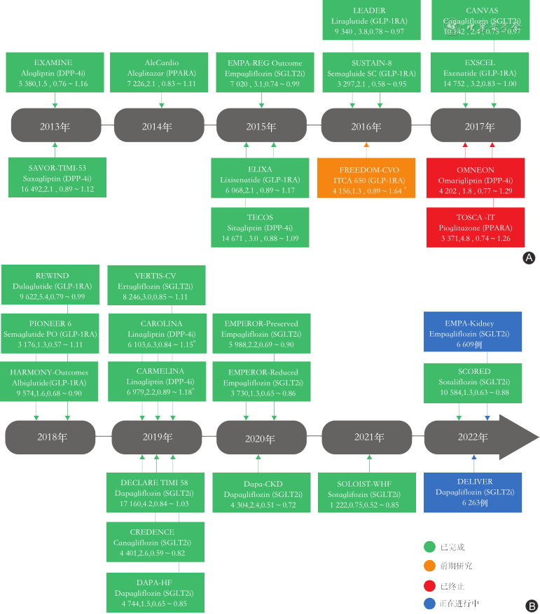
2007年发表的1项荟萃分析发现,罗格列酮在降糖的同时,显著增加心肌梗死和心血管死亡的发生[45]。这也促成了美国食品药品监督管理局于2008年要求对新研发的降糖药物进行心血管结局研究(cardiovascular outcomes trial,CVOT)[46],虽然导致降糖药物上市前的成本大幅增加,但也切实避免了药物导致的糖尿病患者不良结局增加(图2)。阿格列汀在2013年成为首个通过的降糖新药,达到CVOT非劣效性检验[47]。其后诸如沙格列汀、西格列汀、利格列汀等一系列二肽基肽酶Ⅳ抑制剂通过了CVOT的非劣效性检验,这一类药物均不增加心血管疾病风险。在罗格列酮之后,过氧化物酶体增殖物激活受体(peroxisome proliferator-activated receptor,PPAR)激动剂又进行了一系列尝试,PPAR α/γ双相激动剂aleglitazar因为增加心血管事件再度折戟,研究也于2014年提前终止[48]。


注:DPP-4i为二肽基肽酶Ⅳ抑制剂;PPARA为过氧化物酶体增殖物激活受体激动剂;SGLT2i为钠-葡萄糖共转运蛋白2抑制剂;GLP-1RA为胰高糖素样肽-1受体激动剂。方框中的数值依次表示样本量,中位随访时间(年)以及HR的95%CI。a文章未报道HR,根据报道随访结束时事件发生率估算RR的95%CI
2015年,首款钠-葡萄糖共转运蛋白2抑制剂(sodium-glucose cotransporter 2 inhibitor,SGLT2i)恩格列净的CVOT结果(EMPA-REG研究)公布,显示在心血管高危的糖尿病患者中使用恩格列净,可显著降低主要心血管终点事件(心血管死亡、非致死性心肌梗死、非致死性卒中)[49]。这一意外惊喜再一次深刻改变了我们对糖尿病的认识,其后涌现了达格列净、卡格列净、索格列净等一系列SGLT2i的随机、双盲、对照CVOT结局研究,DECLARE研究[50]、CANVAS研究[51]、SOLOIST-WHF研究[52]均以优效性达到CVOT终点。对糖尿病患者的心、肾保护作用引起医学界的广泛关注,并进一步扩大到非糖尿病领域,DAPA-CKD研究[53]、CREDENCE研究[54]显示,无论糖尿病和非糖尿病患者SGLT2i均有肾脏保护作用。针对心力衰竭的DAPA-HF研究[55]、EMPEROR-Reduced研究[56]、CHIEF-HF研究[57]推动SGLT2i写入心力衰竭管理指南。上述研究本身和二次分析结果,都证明了SGLT2i对靶器官的保护作用并不依赖血糖降低水平。
胰高糖素样肽-1受体激动剂(glucagon-like peptide-1 receptor agonist,GLP-1RA)类药物的CVOT结果相继发表,利拉鲁肽的LEADER研究[58]、度拉糖肽的REWIND研究[59]、司美格鲁肽的SUSTAIN 6研究[60]均显示这类药物的心血管保护作用,同时也显示肾脏保护作用。这类药物的注射频率也从每日1~2次逐渐开发出周制剂,极大方便了患者使用。
以上大量的循证医学证据表明,SGLT2i和GLP-1RA在心血管疾病以及高危人群中具有显著的心肾保护作用。因此,SGLT2i和GLP-1RA这两大类药物被欧洲糖尿病研究学会、欧洲心脏病学会、ADA的2019年指南重点推荐,中华医学会糖尿病学分会的《中国2型糖尿病防治指南(2020年版)》也重点推荐,无论HbA1c是否达标,优先考虑靶器官保护,对于合并心血管疾病或高危因素的糖尿病患者首先联合使用SGLT2i或GLP-1RA[61]。
长期以来,国内外指南均以HbA1c达标制定糖尿病药物治疗路径。自从SGLT2i和GLP-1RA表现出自改善糖尿病患者的心肾结局,糖尿病治疗理念发生了根本性变化,即以控制血糖为目标的治疗路径转变为以改善心肾结局为目的的治疗策略。糖尿病治疗理念的变化必将推动糖尿病药物治疗方案与策略的改变,糖尿病心血管疾病和肾脏疾病出现转折点,彻底改变糖尿病患者的结局。
所有作者声明无利益冲突





















