
磁共振成像与机器学习算法相结合、建立诊断模型的研究方法被广泛应用于脑功能障碍辅助诊断的科研与临床之中。本文就目前应用于脑功能障碍相关疾病MRI常见的五种机器学习算法进行综述,即线性回归模型、K-最近邻、支持向量机、随机森林和深度学习。主要内容包括它们的基本原理、现阶段的应用、适用范围和局限性。相关研究应朝着脑影像特征的挖掘、标准化数据库的建立、多模态MRI的数据整合和机器学习算法的联合应用方向继续努力。
随着社会的不断发展,阿尔兹海默病(Alzheimer's disease,AD)、精神分裂症、抑郁症等认知功能或情感障碍疾病的发病率逐年提高[1, 2],给家庭和社会带来了巨大的压力。因此,早期识别大脑功能障碍相关疾病对于疾病的早期诊断和预防至关重要。
结构磁共振成像和功能磁共振成像(functional MRI,fMRI)是磁共振脑影像学的两大分支。前者包括T1加权成像(T1 weighted imaging, T1WI),T2加权成像(T2 weighted imaging, T2WI),扩散张量成像等扫描序列,可以反映大脑的解剖结构,后者则包括血氧水平依赖成像(blood oxygen level dependent,BOLD)成像,动脉自旋标记成像等,主要可以反映大脑的功能活动、血流灌注等[3]。简而言之,磁共振成像在显示脑部的解剖结构以及功能状态方面展现出了优良的性能,有助于研究者寻找大脑功能障碍相关疾病的客观影像学生物标志物[4, 5]。然而,之前的研究大多是基于组水平的研究,并不能做基于个体的诊断或预测,对于临床指导意义有限。
机器学习(machine learning, ML)是人工智能的重要研究领域之一,其基本原理是根据训练集提供的有限信息构建模型,进而对新输入的样本信息进行预测,预测所得结果越逼近真实结果,说明此模型的效能越高。在医疗领域,ML能够利用多种复杂算法在庞大的临床数据中提取有用的信息进行模型训练,然后将其运用于相关疾病的早期诊断和精准诊断,有助于医生减少临床实践中的误诊率和误治率[6]。其中,由于神经精神疾病磁共振影像数据量庞大,且缺少依靠肉眼直接评估的异常影像特征,亟需借助ML的方法对其进行数据驱动分析。
因此,目前越来越多的研究将ML与神经精神疾病脑影像结合起来,希望可以借助ML的手段,挖掘相关影像的潜在信息,从而将其运用于个体诊断和预后评估,以便于更好地指导临床。但多模态脑影像磁共振数据特征的多样化以及ML模型选择的多样化也为研究的开展带来了巨大的挑战。本文通过归纳近期ML在磁共振脑影像学诊断中应用的相关文献,探寻其优势和局限性,为今后神经影像学科研与诊断方法的选择提供新的思路。
常用的线性回归模型主要包含适用于研究连续变量的一般线性模型,以及研究二分类或多分类变量的Logistic回归模型。通过设置待预测指标为因变量,感兴趣的影像指标为自变量,即可建立通过影像指标预测量表评分的线性模型。线性模型在脑磁共振影像方面的应用非常广泛,如利用磁共振影像中脑体积[7]、脑功能指标(如低频振幅、功能连接等)预测疾病状态、认知水平,以及轻度认知功能障碍(mild cognitive impairment,MCI)向AD的转化时间等[8]。同时患者的临床特征如血糖、血压等亦可作为自变量输入模型,达到影像特征与临床指标的融合。目前,Shen等[9]结合基于静息态BOLD信号的功能连接矩阵(functional connectivity matrix,FCM)与线性回归模型,提出了一种新的基于连接组的预测模型(connectome-based prediction model,CPM)。此模型的输入变量(自变量)为FCM中与目标量表评分最相关的功能连接的总和,输出变量(因变量)为目标量表评分。目前,CPM方法已经成为fMRI影像与机器学习结合的热点,在精神分裂症[10]、抑郁症[11]、焦虑症[12]等疾病的诊断和预测,注意力[13]、智力[14]等认知能力的预测均有深入而细致的研究。
总的来说,线性模型较简单,适用于研究影响因素与疾病发生的相关性。但其缺点在于,线性模型要求自变量与因变量之间必须呈线性关系,因此不适用于处理一些非线性关系的数据。而广义线性模型可以加入非线性核来处理非线性数据, 从而可以较好地解决这一问题。
K-最近邻(K-nearest neighbor,KNN)算法是由Cover和Hart于1967年发表的一种分类学习算法[15]。它的基本原理是首先提取所有样本的某个影像特征,对于给定样本,如果与其最相邻的K个样本大多数属于某一个类别,则该样本也属于这个类别[16]。KNN算法既往多出现于肿瘤的良恶性鉴别研究中,此类研究往往横向对比多个机器学习算法对诊断效能的影响。但是在现有的脑功能障碍磁共振影像诊断的研究中应用并不多,且所研究疾病的类型也较为常见。例如利用T2WI来区分AD与健康受试者[17]、利用糖尿病患者的纵向随访数据以检测其脑容量变化等[18]。在功能影像方面,Geng等[19]将KNN算法与fMRI中的功能连接、有效连接特征相结合,在抑郁症患者的诊断方面取得了不错的效果。同时,由于KNN算法主要依赖于输入数据的相似性来进行分类,故在脑影像组织分割方面也展现出较好的效果[20]。
KNN主要适用于需选取复杂类别特征进行多分类的影像组学数据,但其缺点在于,KNN需要计算整个训练空间的相似度,导致效率随样本数量的增加而降低。另外其分类效能很大程度上依赖于根据欧氏距离和曼哈顿距离计算所选取的K值,导致对K值的选择要求高,即当样本分布密度不平衡时,新样本会自动归类于样本量大的类别而导致分类误差增大。
支持向量机(support vector machine,SVM)是一种基于训练数据集对同类数据进行分类的算法。1995年,SVM的概念由Cortes和Vapnik[21]两位科学家率先提出,并证明该分类器拥有超强的非线性分类能力,也就是说它可以利用核函数将目标特征投射至高维空间,从而在此空间内将原本线性不可分的样本数据转变为线性可分。常用的核函数有多项式核函数、高斯核函数、Sigmoid核函数、线性组合核函数等,不同的核函数和参数选择决定了分类器最终的泛化能力[22]。SVM目前已被成功地应用于神经精神疾病的诊断预测,并且关于SVM的优化应用研究也已得到广泛开展。由于SVM易于实现,分类效果优越,且在小样本数据中表现较好,故SVM是目前应用最为广泛的机器学习算法,相关研究已涉及目前常见神经精神疾病,如青少年精神分裂症[23]、抑郁症[24]、帕金森病(Parkinson's disease,PD)[25]、亨廷顿病[26] 等疾病的诊断。
总而言之,SVM主要适用于非线性、多变量的分类影像数据,且在小样本数据上表现良好。但是SVM分类效能与核函数参数密切相关,导致核函数选择的困难。
随机森林(random forest,RF)是由Breiman等[27]于2001年提出的一种以决策树为基础的集成学习算法。决策树的基本原理是所有样本特征均可视为树根,之后形成一套分类规则,并将所有可能发生的结局的概率分布用树形图来表达,因此这类模型被称为决策树[28]。RF通过集成一组随机的决策树进行建模,其核心思想是在原始样本中进行随机有放回地抽取,得到k组容量一致的样本集,从而分别构建k个决策树,最后通过投票法得到分类结果[29]。RF最大的优点是能够处理高维度非线性的特征,泛化效能强,特别适用于解决脑影像多模态融合、高维度特征降维的问题。例如,Alessia等[30]综述了2007—2017年12篇关于AD神经影像数据分类的ML算法,基于多模态影像数据,应用RF算法从MCI中预测AD具有最高的准确性。另外,RF算法不仅可以被运用于特征融合与降维,也可以被运用于大脑结构影像的组织分割。而RF算法诊断研究所涉及的疾病也较为广泛,包括AD[30]、注意缺陷与多动障碍[31]等。
综上所述,RF主要适用于高维非线性、多模态、特征缺失以及不平衡的影像数据。同时,RF内部参数设置简单,易于调整,即使使用默认的参数,也可以达到良好的结果。但RF在解决回归问题时不能够做出超越训练集数据范围的预测,可能导致具有某些特定噪声的数据在进行模型训练时出现过拟合。
深度学习(deep learning,DL)最大的优势在于其可以基于自身多层次的网络结构,从海量图像数据中自动提取特征用于分类,并且展现出极佳的图像分类性能[32]。早在20世纪80年代,Geoffrey Hinton就提出了深度学习算法的雏形——反向传播算法,但是由于计算机算力的限制,当时并没有得到广泛应用。近10年来,由于计算机硬件(尤其是显卡)与软件相关技术的飞速发展,DL在各个行业都掀起了一股人工智能的热潮。在医学影像方面,深度学习在脑胶质瘤分型[33]、前列腺肿瘤良恶性鉴别[34]等方面均有不俗的表现,有的已经转化为较为成熟的商业产品。但是,DL平台搭建过程较为复杂,且模型选择以及内部参数调整较为复杂。同时,由于脑功能障碍疾病涉及的影像数量多、模态多、特征复杂,往往需要研究人员根据现有数据集量身定制数据分析与模型训练方案,使得研究难度进一步增加。因此,近5年来才有相关的研究陆续被报道出来,如精神分裂症[35]、PD[36]、AD[37]的诊断,以及正常脑组织的分割、肿瘤组织自动检测与分割等。虽然这些研究取得了较好的结果,但其缺点在于,DL更加依赖于大数据支撑,这对于一些样本量较小的数据来说并不适用。同时,DL可解释性较差,研究者难以控制模型内部的运行,也难以对得出的结果进行解释,限制了模型的改进以及推广应用。
足够的样本量是保证机器学习模型效能的重要因素,当研究者自身数据过少时,可以借助一些公共的数据库,如阿尔茨海默病神经成像数据库(Alzheimer's Disease Neuroimaging Initiative,ADNI),人类连接组计划(Human Connectome Project,HCP)等。可以通过公共数据库的大量数据进行模型训练,然后用自身数据集作为验证(反之亦然),此种方法已成为较为常见的研究手段。另外,还可以借助一些数据扩增[38]的方法,如旋转、随机裁剪、直方图均衡化等,将训练集扩充数倍,然后观察模型的训练效果。此外,在模型训练时,采取交叉验证的方法也可以从一定程度上克服样本量小的问题。该方法较为简单,即将数据分为N份,每次用N-1份作为训练集训练模型,用剩下的1份作为测试集检验模型效能。同时,在深度学习的应用过程中,还可以借助近年来较为新潮的迁移学习技术来克服样本量较小的问题。该技术借助较为简单的微调方法可以将样本量较大的数据集上训练得到的模型权重,作为样本量较小的数据集模型训练的初始权重。例如,已有研究表明,运用海量自然图像(ImageNet)来预训练深度学习模型,相比于直接训练,在脑胶质瘤诊断和分型上效果更佳[33]。
样本量不均衡时,会导致模型在预测时更倾向于将结果预测为数据量较多的那一组,从而造成偏倚。当整体样本数量较多时(如A组>B组),可以从A组随机抽取与B组数量相当的样本进行模型训练,重复N次以后,再观察模型的稳定性。另外,还可以使用插值法增加B组样本的数量,其代表方法即为SMOTE算法[39]。
当样本来自不同的中心,或者同一中心的不同机型时,会不可避免地引入误差,造成偏倚。首先,研究者在数据预处理阶段应当采取一致的预处理方法,尤其是依托于各个中心进行预处理时,应当预先进行培训。同时,还可以对所有数据统一进行归一化,包括对参考图像的全局或局部均值和标准偏差进行重采样,或通过调整直方图对像素大小进行重采样。另外,可以通过一些影像质量检测软件(如MRQy等)剔除质量差的图像,从而降低误差与偏倚。
近些年来,机器学习的方法在各种疾病中区分正常对照组和患者时,具有较好的表现,表明存在相关疾病可识别的MRI影像模式。同时,MRI影像学新序列的提出,为我们提供了研究脑功能障碍相关疾病的新途径和新思路。本文总结了近年来最为常用的5种机器学习方法及其在脑功能障碍磁共振影像诊断中的应用,希望可以为初步涉及这一领域的研究者提供一些指导。
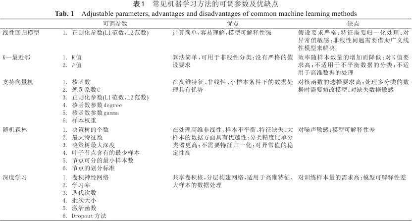
总的来说,机器学习领域没有最好的方法,只有最适合的方法。而从具体的研究来看,目前线性回归模型由于模型简单,无法拟合较为复杂的数据分布,故已不被用作研究的主体,而是在横向对比不同模型时用作验证,或者是在探索影像—临床、影像—行为的相关关系时用到。SVM由于分类效能强,比较适用于小样本数据,故目前已被广泛运用于各个方面的研究。因此,研究者在使用SVM为主体研究方法时,要特别注意研究的创新性。DL和基于线性模型的CPM方法,目前是脑功能障碍磁共振影像应用的热点,预计无论是在疾病种类上的创新,还是在模型优化上的创新,都会有相关的研究持续报道。以KNN与RF为主体的研究与前两者相比较少,这可能是由于KNN和RF模型的知名度没有上述几个模型高,在既往研究也多作为探索不同模型效能的一个研究分支。我们将本文中涉及的模型,及其优缺点、参数选择整理成表,方便读者学习与使用(表1)。

常见机器学习方法的可调参数及优缺点
Adjustable parameters, advantages and disadvantages of common machine learning methods
常见机器学习方法的可调参数及优缺点
Adjustable parameters, advantages and disadvantages of common machine learning methods
| 可调参数 | 优点 | 缺点 | |
|---|---|---|---|
| 线性回归模型 | 1. 正则化参数(L1范数,L2范数) | 计算简单,容易理解,模型可解释性强 | 假设要求严格;特征需要归一化处理;对异常值敏感;非线性问题需要借助广义线性模型来解决 |
| K—最近邻 | 1. K值 2. P值 | 算法简单,可用于非线性分类;没有严格的假设要求 | 效率随样本数量的增加而降低;对K值要求高;不适用于不平衡数据的分类;不适用于高维数据的处理 |
| 支持向量机 | 1. 核函数 2. 惩罚系数C 3. 正则化参数(L1范数,L2范数) 4. 核函数参数degree 5. 核函数参数gamma 6. 样本权重 | 在高维特征、非线性、小样本条件下的数据处理具有优势 | 对核函数的选择要求高;处理多分类的数据时需要修改模型;对缺失数据敏感 |
| 随机森林 | 1. 决策树的个数 2. 最大特征数 3. 决策树最大深度 4. 叶子节点含有的最少样本 5. 节点可分的最小样本数 6. 节点的划分标准 | 在处理高维非线性、样本不平衡、特征缺失、大样本的数据方面具有优越性;分类精度比单分类器更高;不需要特征归一化;对异常值的稳定性高 | 对噪声敏感;模型可解释性差 |
| 深度学习 | 1. 卷积神经网络 2. 学习率 3. 迭代次数 4. 批次大小 5. 激活函数 6. Dropout方法 | 共享卷积核,分层构建网络,适用于高维特征、大样本的数据处理 | 对训练样本量的需求高;模型可解释性差 |
目前,随着标准化影像学数据库的建立以及ML算法联合多模态影像数据研究的逐步深入,对于脑功能障碍相关疾病客观影像指标的探索正在如火如荼地开展,相关的研究也有助于使这类疾病的早期诊断率得到飞跃式的提升。
Special Fund for Military Medical Innovation Project (No.18CXZ016); Hovering Program of Fourth Military Medical University (No. axjhww).
全部作者均声明无利益冲突。





















