
静息态功能磁共振成像(resting-state functional magnetic resonance imaging,rs-fMRI)研究已被广泛应用于帕金森病(Parkinson's disease,PD)等神经退行性疾病的病理生理分析。帕金森患者的症状包括运动症状及非运动症状,辅助运动区(supplementary motor area,SMA)与帕金森病的病理生理有关。在这篇综述中,笔者总结了PD患者有关SMA区的rs-fMRI研究,反映了大脑网络重组与适应的变化,以跟踪和预测帕金森病的进展。
帕金森病(Parkinson's disease,PD)是一种慢性神经退行性疾病,在老年人中的患病率高达4%[1]。PD的特征性表现是各种运动功能障碍,如运动迟缓、僵硬、步态冻结、静息性震颤和姿势反射障碍,以及非运动症状,如抑郁焦虑、疲劳、认知能力减退和睡眠障碍[2]。黑质纹状体多巴胺能神经元变性导致基底节-丘脑-皮质环路中断,是PD典型的运动体征和症状的基础。PD确诊后,随着病情的发展,PD患者的认知功能常会随着时间的推移而不断恶化[3],严重影响患者的日常生活及预后[4]。
目前,诊断和预测PD并发症是PD研究的主要目标之一。在这一框架下,功能磁共振成像(functional magnetic resonance imaging,fMRI)等神经成像技术为PD的病理生理机制提供了一些解释,并为后续治疗提供了可靠建议。近年来fMRI发展迅速,已应用于多个神经系统疾病的研究,尤其以血氧水平依赖(blood oxygenation level dependent,BOLD)为基础的静息态fMRI (resting-state fMRI,rs-fMRI)成为研究热点[5]。Rs-fMRI是一项探究全脑功能改变的成像技术[6]。与任务态相比,静息态成像避免了许多不稳定因素所致的实验误差,具有更强的可操作性、可重复性,并且数据在采集时不需要设计特定的任务,所以被广泛用于神经科学和临床的脑功能研究中[7]。目前静息态数据的后处理方式有很多,主要分为局部区域性方法和整合性方法两部分。局部区域性方法主要是研究单个BOLD信号、单个神经元自发活动的变化特点,如:局部一致性(regional homogeneity,ReHo)、低频振幅(amplitude of low frequency fluctuations,ALFF)、度中心性(degree centrality,DC)等;而整合性方法则是从不同脑区之间的功能连接及相互作用的角度来分析其信号变化的特点,如功能连接( functional connectivity,FC)、格兰杰因果分析(Granger causality analysis,GCA)、独立成分分析(independent component analysis,ICA)、图论分析(graph-analysis )等。
以前的研究发现辅助运动区(supplementary motor area,SMA)在复杂的运动准备和控制中发挥着重要作用[8]。有关PD的rs-fMRI研究普遍支持Chaudhuri和Behan的假说,并认为SMA是改变认知的关键枢纽[9]。SMA在功能上分为两个亚区:吻部或SMA前部分(pre-SMA),连接到前额叶皮质,没有直接投射到脊髓,通常参与早期的运动准备,特别是涉及高级运动的控制,如运动编程;尾部或SMA本身(SMA-pro),连接初级运动皮质和脊髓,主要参与运动执行[10]。到目前为止,还没有关于PD或其他神经系统疾病有关SMA的总结性研究。因此,在这篇综述中,笔者试图总结PD有关SMA区的脑功能研究,同时还讨论了将这些研究的生物标记物纳入未来临床试验以跟踪治疗反应和预测并发症的前景。
对2021年4月之前在PubMed上发表的文章进行了检索。“帕金森病”“静息态功能磁共振成像”“辅助运动区”及“感觉运动区”相互对照。两人对结果进行了评估,排除了重复的和根据标题及摘要筛选而被判定为无关的文章,并对所选定的研究进行质量检查。
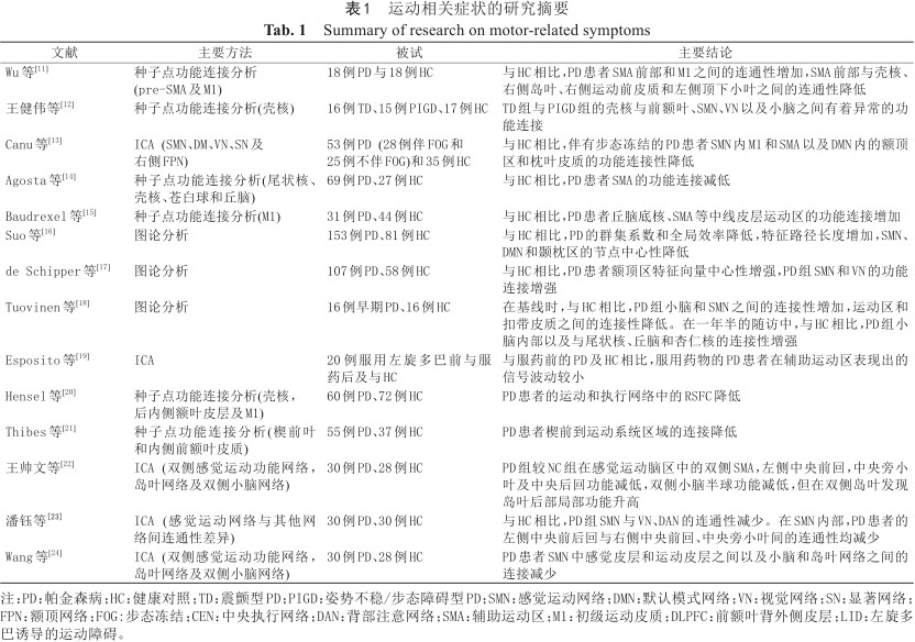
“帕金森病”“静息态功能磁共振成像”“辅助运动区”及“感觉运动区”等检索词最相关的运动症状的文章最终总结在表1[11, 12, 13, 14, 15, 16, 17, 18, 19, 20, 21, 22, 23, 24]中。

运动相关症状的研究摘要
Summary of research on motor-related symptoms
运动相关症状的研究摘要
Summary of research on motor-related symptoms
| 文献 | 主要方法 | 被试 | 主要结论 |
|---|---|---|---|
| Wu等[11] | 种子点功能连接分析(pre-SMA及M1) | 18例PD与18例HC | 与HC相比,PD患者SMA前部和M1之间的连通性增加,SMA前部与壳核、右侧岛叶、右侧运动前皮质和左侧顶下小叶之间的连通性降低 |
| 王健伟等[12] | 种子点功能连接分析(壳核) | 16例TD、15例PIGD、17例HC | TD组与PIGD组的壳核与前额叶、SMN、VN以及小脑之间有着异常的功能连接 |
| Canu等[13] | ICA (SMN、DM、VN、SN及右侧FPN) | 53例PD (28例伴FOG和25例不伴FOG)和35例HC | 与HC相比,伴有步态冻结的PD患者SMN内M1和SMA以及DMN内的额顶区和枕叶皮质的功能连接性降低 |
| Agosta等[14] | 种子点功能连接分析(尾状核、壳核、苍白球和丘脑) | 69例PD、27例HC | 与HC相比,PD患者SMA的功能连接减低 |
| Baudrexel等[15] | 种子点功能连接分析(M1) | 31例PD、44例HC | 与HC相比,PD患者丘脑底核、SMA等中线皮层运动区的功能连接增加 |
| Suo等[16] | 图论分析 | 153例PD、81例HC | 与HC相比,PD的群集系数和全局效率降低,特征路径长度增加,SMN、DMN和颞枕区的节点中心性降低 |
| de Schipper等[17] | 图论分析 | 107例PD、58例HC | 与HC相比,PD患者额顶区特征向量中心性增强,PD组SMN和VN的功能连接增强 |
| Tuovinen等[18] | 图论分析 | 16例早期PD、16例HC | 在基线时,与HC相比,PD组小脑和SMN之间的连接性增加,运动区和扣带皮质之间的连接性降低。在一年半的随访中,与HC相比,PD组小脑内部以及与尾状核、丘脑和杏仁核的连接性增强 |
| Esposito等[19] | ICA | 20例服用左旋多巴前与服药后及与HC | 与服药前的PD及HC相比,服用药物的PD患者在辅助运动区表现出的信号波动较小 |
| Hensel等[20] | 种子点功能连接分析(壳核,后内侧额叶皮层及M1) | 60例PD、72例HC | PD患者的运动和执行网络中的RSFC降低 |
| Thibes等[21] | 种子点功能连接分析(楔前叶和内侧前额叶皮质) | 55例PD、37例HC | PD患者楔前到运动系统区域的连接降低 |
| 王帅文等[22] | ICA (双侧感觉运动功能网络,岛叶网络及双侧小脑网络) | 30例PD、28例HC | PD组较NC组在感觉运动脑区中的双侧SMA,左侧中央前回,中央旁小叶及中央后回功能减低,双侧小脑半球功能减低,但在双侧岛叶发现岛叶后部局部功能升高 |
| 潘钰等[23] | ICA (感觉运动网络与其他网络间连通性差异) | 30例PD、30例HC | 与HC相比,PD组SMN与VN、DAN的连通性减少。在SMN内部,PD患者的左侧中央前后回与右侧中央前回、中央旁小叶间的连通性均减少 |
| Wang等[24] | ICA (双侧感觉运动功能网络,岛叶网络及双侧小脑网络) | 30例PD、28例HC | PD患者SMN中感觉皮层和运动皮层之间以及小脑和岛叶网络之间的连接减少 |
注:PD:帕金森病;HC:健康对照;TD:震颤型PD;PIGD:姿势不稳/步态障碍型PD;SMN:感觉运动网络;DMN:默认模式网络;VN:视觉网络;SN:显著网络;FPN:额顶网络;FOG:步态冻结;CEN:中央执行网络;DAN:背部注意网络;SMA:辅助运动区;M1:初级运动皮质;DLPFC:前额叶背外侧皮层;LID:左旋多巴诱导的运动障碍。
利用rs-fMRI,在PD患者中持续检测到皮质-纹状体和中脑边缘-纹状体环路功能连接的改变[25],为理解PD的病理生理学机制提供了贡献。在大脑皮层水平上,有研究发现与健康对照组相比,不同疾病阶段的PD患者的SMA内的功能连接性一直较低[26]。PD患者的特征性运动障碍之一是启动运动困难。在执行运动启动任务时,PD患者的SMA激活减少[27]。PD患者基底神经节和SMA之间的功能连接在进行自我启动运动时被削弱。给予左旋多巴可以相对正常化SMA的功能障碍[28],并且SMA区活性的增加与运动能力的改善高度相关,SMA的功能障碍被认为是导致PD患者运动障碍的重要原因[29]。虽然连通性降低可能直接导致神经功能丧失,但是,连通性增强也有病理意义。其一,连通性增加可能是一种补偿,表示着网络对局部神经元损伤的补偿反应,从而允许维持相同的整体表现。其二,我们所看到的“超连接”可能会因为网络的缺失而突显出在不同状态之间转换的动态属性(即,从“超连接”状态到“次连接”状态)。
除运动功能障碍外,冷漠抑郁、疲劳及认知障碍等非运动症状也是影响PD患者生活质量的重要因素,PD患者非运动症状的相关研究总结在表2[30, 31, 32, 33, 34, 35, 36]中。事实上,fMRI以ALFF为指标,已经观察到PD患者冷漠的严重程度与左侧SMA和右侧额叶皮质的连通性相关[30]。PD患者的抑郁可以被认为是情绪处理及认知功能的障碍。Liao等[32]发现PD患者抑郁的发生与额中回和对侧SMA的连接功能障碍有关,可作为PD患者抑郁的神经影像诊断指标。Rs-fMRI和脑磁图研究已经证明PD患者[37]和健康志愿者[38]疲劳的形成均与左侧中央后回功能障碍有关。在此基础上,左侧中央后回和左侧pre-SMA之间功能连接的增强可能是躯体感觉系统到高阶运动系统信号衰减较差的原因。这使得感觉与进一步的行动很难相对应,从而促使临床上产生显著的疲劳症状。最近的研究发现SMA的两个解剖功能分区都参与了疲劳的形成[34]。这些推论与疲劳的主要病理生理学模型[35]是一致的,为PD疲劳的机制提供了新的见解,并为SMA作为治疗靶点提供了可靠依据。

非运动相关症状的研究摘要
Summary of research on non-motor-related symptoms
非运动相关症状的研究摘要
Summary of research on non-motor-related symptoms
| 文献 | 主要方法 | 被试 | 主要结论 |
|---|---|---|---|
| 冷漠抑郁 | |||
Skidmore等[30] | ALFF | 15例PD | 冷漠的严重程度与左侧SMA、右侧眶额叶皮质和右侧额叶中叶皮质的连通性相关 |
王汉升[31] | DC值以及差异脑区与全脑的FC | 27例PDD、27例PDND、27例HC | 与PDND组相比,伴PDD组度中心性异常的区域包括右侧额中回、双侧前扣带皮层、辅助运动皮层和小脑Ⅵ小叶。 |
Liao等[32] | 体素镜像同源连接性 | 33例PDD、60例PDND、47例HC | PD患者抑郁的发生与MFG/PCL与对侧SMA的连接功能障碍有关,可作为PD患者抑郁的神经影像诊断指标 |
| 疲劳 | |||
Tessitore等[33] | ICA (DMN,FPN,SN,SMN,VS,AN) | 40例PD (20伴疲劳20例无疲劳)及20例HC | 与无疲劳的PD患者相比,PD患者SMN内SMA的连通性降低,而DMN内前额叶和后扣带回皮质的连通性增强 |
Siciliano等[34] | 种子点功能连接分析(SMA) | 17例伴疲劳PD,18例无疲劳PD,和16例HC | PD相关性疲劳与左侧SMA前部和左侧中央后回之间的连接性增加,以及左侧SMA本身和左侧额中回之间的连接性降低有关 |
| 记忆障碍 | |||
张伟文等[35] | ALFF值以及差异脑区与全脑的FC | 17例PD-wI、22例PD-normal | PD合并工作记忆障碍患者存在不同程度的认知功能障碍,右侧扣带后回的自发性神经元活动增强及其与左侧眶部额中回和右侧舌回的功能连接增强。 |
| 认知障碍 | |||
彭乔君等[36] | ReHo值以及差异脑区与全脑的FC | 22例PD-CI、10例PD-NC、HC | PD-CI患者左侧小脑角、右眶内额上回、左内侧额上回、右背外侧额上回、左顶下缘角回、左内侧和旁扣带脑回ReHo值降低;PD-CI患者DMN功能连接性发生改变 |
注:ALFF:低频波动幅度分析;DC:度中心性;SMA:辅助运动区;PD:帕金森病;PDD:帕金森病伴抑郁;PDND:无抑郁的帕金森病患者;RBD:睡眠行为障碍;PD-wI组:帕金森病合并工作记忆障碍组;PD-normal:帕金森病未合并工作记忆障碍组;PD-CI:帕金森病伴认知功能障碍;PD-NC:帕金森病认知功能正常;ReHo:局部一致性;DMN:默认网络。
PD患者的认知症状谱是不同的,从轻度认知障碍(mild cognitive impairment,MCI)到痴呆症。有研究表明中,存活20年以上的患者中有83%患有痴呆症[39]。PD患者的认知功能损害主要表现在视空间、注意力、执行功能、记忆力方面,但这些临床表现并无诊断特异性。目前关于PD认知功能障碍的发生机制尚不明确,早期发现、适时干预有助于改善PD患者的生活质量。在最近的一项研究中,将PD患者与健康对照组进行了比较,PD患者被分成患有和不患有轻度认知障碍的两组,对动态连通性数据的分析发现了两种交替的状态,一种是低连通性,另一种是超连通性。研究发现,PD-MCI患者在低连通性状态下表现出更多的状态转换和更少的停留时间[40],这些研究同rs-fMRI一致,表明伴有认知障碍的帕金森患者脑功能网络发生了变化。
PD被认为是一种复杂的异质性疾病,可能有几种不同的亚型,并随着时间的推移而发生变化,并且它们表现出不同的认知特征和不同程度的认知恶化。这使得确定有认知障碍的PD患者功能连接的模式变得更为复杂[41]。因此,纵向队列研究中的深层表型,将fMRI与其他生物标记物(如结构成像、临床特征以和脑脊液生物标记物及遗传)相结合,将有助于进一步确定疾病各种表型背后的特定成像特点。许多结合多模式神经成像技术进行多变量分析的研究支持这一观点,即PD是由影响几个网络的网络播散性病理生理变化引起的,这些网络与PD的认知缺陷相关[42]。此外,Long等[43]开发了一种方法,基于结构和fMRI特征的组合,以86.96%的准确性区分PD患者和HC患者。这些研究结果支持了fMRI作为PD生物标志物的前景。
实时fMRI神经反馈(fMRI-NF)是目前正在探索的一种非侵入性的技术,用于改善PD等神经系统疾病的运动康复效果[44]。一个可能的靶区可能是M1,它在基于脑刺激的患者康复中已经得到了深入的研究[45]。Hanakawa等[46]通过任务之间的比较发现,相关的运动网络在很大程度上是重叠的,但对运动执行更敏感的体素位于SMA和中央前回内更靠前的位置。所以SMA可能是更合适的fMRI-NF靶区,因为它们在运动想象中起着更积极的作用,对fMRI-NF具有重要意义。
总体而言,大量文献表明相对于对照组,PD患者SMA区rs-fMRI指标发生了变化,并且被认为是追踪PD相关神经退变途径的早期标志。此外,一些比较不同PD分期和应用纵向设计的研究显示,在整个疾病发展过程中可能出现潜在的代偿效应和与治疗相关的变化。然而,克服各研究之间的一些不一致,开发高度可重复和临床实用的PD患者rs-fMRI成像SMA区的生物标志物,仍待进一步研究。
This article is supported by the National Natural Science Foundation of China (No. 81471642).
全体作者均声明无利益冲突。





















