
磁共振多种成像序列和后处理技术的结合可以定性和定量评估心血管疾病,但如何才能在报告中将影像学发现更好地呈现给临床医生,这个问题仍然困扰着许多放射科医生。而心血管磁共振学会(Society for Cardiovascular Magnetic Resonance, SCMR)于2022年发布的这篇指南则详细解答了这一困惑,它为心血管临床与影像的交互提供了契机,也为在多单位之间转诊的患者影像报告的前后对比提供了方便。为促进本领域同行交流互通,笔者结合阜外医院经验对报告指南进行解读与分析。
本刊刊出的所有论文不代表本刊编委会的观点,除非特别声明
心血管磁共振(cardiovascular magnetic resonance, CMR)空间分辨率高,同时无创、无辐射,可利用多序列、多参数、多平面成像技术对心脏的结构、功能、血流灌注及组织学特征等进行综合性评估。除诊断价值外,其在评估预后和监测疗效方面也发挥着重要作用,但是在我国的应用与发展严重失衡,其中,规范和统一CMR报告的书写是至关重要的第一步。
心血管磁共振学会(Society for Cardiovascular Magnetic Resonance, SCMR)在先前发布的指南基础上针对CMR定制形成《2022 SCMR心血管磁共振检查报告指南》[1],该指南的发布秉承了SCMR系列全面、细致、实用、信息量大的特点。在此基础上,各单位可根据自身情况及患者个性化需求进行合理取舍。指南具体介绍了临床CMR报告所需提供的患者资料及检查信息,以及各项成像技术的定性和定量分析,同时具体介绍了缺血性心脏病、非缺血性心脏病、血管疾病、瓣膜病等临床常见心血管疾病的具体检查指标和报告参考模板。指南还强调了诸如报告的时效性、放射科医师与临床医师之间的有效沟通和报告存档的重要性等要点。最终报告应提供有利于患者后续治疗或预后情况的综合诊断。如有先前影像学检查,也应与当前结果对比,并标记检查日期。笔者结合国内现状和阜外医院报告模板解读该指南,以方便国内同行参考学习。
诊断报告中患者的检查基本信息(图1)应包含检查地点、检查日期和时间、仪器编号等。患者信息如个人编号、出生日期、性别、种族或民族建议标明,身高、体质量及检查指征也应在申请单上提供。如使用含钆对比剂的检查,需要记录血清肌酐水平和肾小球滤过率。必要时提供患者转诊信息。


如涉及以下与检查相关的非影像学检查结果,也建议在报告中提供给临床:(1)在需要12导联心电图的检查中,应说明平均心率和心律是否齐,及是否存在包括Q波、ST段或T波的异常或其他异常的心律失常;(2)评估血流动力学相关疾病,应在CMR采集期间提供心率、心律以及收缩压和舒张压,对于包含负荷试验的检查,心率和心律、血氧饱和度、收缩压和舒张压以及年龄预测的最大心率百分比都应分别在检查前基线、每级负荷水平、恢复后各时间节点记录;(3)对于使用血管活性药物或正性肌力药物的检查,应提供药物的种类、数量、持续时间和给药途径;(4)对于使用对比剂的检查,应提供类型、名称、给药量和途径;(5)对于使用镇静、全身麻醉或支持通气或心脏(血流动力学或电)辅助的检查,应记录相应药物或循环支持的给药量、类型、途径和措施,同时还应记录患者的心率、心律、血压和血氧饱和度。
CMR成像序列主要包括:(1)电影成像;(2)标记和其他应变编码电影成像;(3)T1WI和T2WI;(4)定量的T1和T2 mapping成像;(5)T2* mapping成像;(6)早期钆对比剂增强成像(early gadolinium enhancement, EGE);(7)钆对比剂延迟增强(late gadolinium enhancement, LGE);(8)速度编码/相差电影成像;(9)血管造影;(10)心肌灌注成像。使用以上序列时均需要注明。
在本部分中,SCMR建议报告:图像采集的方向,例如用于评估心室容量的电影序列是在长轴平面还是短轴平面采集的;所使用的脉冲序列;以及数据集是二维还是三维。详见表1。

指南中CMR相关常用检查技术及应用场景
General techniques and application scenarios about CMR in guideline
指南中CMR相关常用检查技术及应用场景
General techniques and application scenarios about CMR in guideline
| 应用场景 | 推荐 | 若可获取/存在,推荐 | 可选择 |
|---|---|---|---|
| LV结构和功能 | 获取方法,分析方法,LVEDV,LVEDVI,LVESV,LVESVI,LVSV,LVESVI,LVEF,LVCO/CI,LVM,LVMI,LV舒张末室壁厚度,节段性室壁运动异常,室壁瘤 | — | 室壁增厚的定量评价 |
| RV结构和功能 | 获取方法,分析方法,RVESVI,RVEDVI,RVSVI,RVCI,RVMI,节段性室壁运动异常 | — | RVESV,RVEDV,RVSV,RVEF,RVCO,RVM,室壁增厚的定量评价,室间隔曲率 |
| LGE | 位置,分布模式,透壁程度,解释说明 | — | LGE组织总质量 |
| 负荷灌注(血管扩张剂) | 是否存在对比增强,灌注缺损节段数及病因,范围 | — | 定量评估 |
| 负荷功能试验(多巴酚丁胺) | 室壁运动,诱发性LV壁运动异常,收缩储备 | 心肌灌注 | 室壁运动评分指数 |
| 血流定量 | 流速编码方向和范围,血流指标,峰值流速和平均流速,瓣口面积 | — | — |
| 高级组织特征 | 铁过载定量(室间隔初始T2*和T1是否降低),出血(局部心肌初始T1、T2、T2*是否降低),疑似急性心肌损伤(整体或局部心肌初始T2和T1是否升高),心肌病中的纤维化/浸润/瘢痕(整体或局部心肌T1是否升高),心肌炎性损伤及水肿(整体或局部心肌初始T1和T2是否升高) | — | 铁过载定量(整体心肌初始T2*和T1值),疑似引起全身急性心肌损伤的水肿(整体或局部心肌初始T2和T1值),心肌病中的纤维化/浸润/瘢痕(整体或局部心肌ECV值),心肌炎性损伤及水肿(整体或局部心肌ECV值) |
| 应变 | 图像来源,方向 | — | 分布范围和严重程度,应变峰值绝对值和应变率 |
| 心房结构和功能 | LA和RA是否扩张,是否存在卵圆孔未闭,是否存在房间隔缺损,是否存在房间隔脂肪瘤样肥厚, | — | 扩张程度,LA&RA容积及指数,LA功能, 最大LA&RA容积及指数,最小LA&RA容积,收缩末期2腔、3腔、4腔心电影图像测量LA纵向和横向尺寸和面积,收缩末期4腔心电影图像测量RA直径,心房尺寸或面积的评估和后处理建议 |
| MR血管造影 | 血管最大直径,斑块/狭窄(最大直径、动脉粥样硬化部位和斑块特征),动脉粥样硬化的厚度/大小与斑块特征,动脉粥样硬化活动性斑块及斑块特征,估计动脉粥样硬化狭窄占直径百分比和斑块特征,胸主动脉主动脉环,胸主动脉主动脉窦,胸主动脉窦管交界,胸主动脉肺动脉水平的升、降主动脉直径,胸主动脉主动脉弓直径,胸主动脉窦管消失的探讨,胸主动脉迂曲的探讨,腹主动脉最大直径,肾动脉数目及通畅程度,腹腔动脉、肠系膜上动脉和肠系膜下动脉的状况,是否存在支架/血栓,管腔通畅/闭塞术后表现,大血管炎性疾病 | 动脉粥样硬化的强化及斑块特征,动脉粥样硬化的炎症和斑块特征,与以前的检查对比的改变(包括以前的尺寸和日期),双侧股总动脉、髂外动脉、髂总动脉的最小直径 | 斑块/狭窄(管腔直径),血管横截面积,腹主动脉和外周动脉的面积和容积测量 |
注:CMR为心血管磁共振;LV为左心室;RV为右心室;LVEDV为舒张末期LV容积;LVEDVI舒张末期LV容积指数;LVESV为收缩末期LV容积;LVESVI为收缩末期LV容积指数;LVSV为LV每搏输出量;LVSVI为LV每搏输出量指数;LVEF为LV射血分数;LVCO为LV心输出量;LVCI为LV心指数;LVM为LV质量;LVMI为LV质量指数;RVESVI为收缩末期RV容积指数;RVEDVI为舒张末期RV容积指数;RVSVI为RV每搏输出量指数;RVCI为RV心指数;RVMI为RV质量指数;RVESV为收缩末期RV容积;RVEDV为舒张末期RV容积;RVSV为RV每搏输出量;RVEF为RV射血分数;RVCO为RV心输出量;RVM为RV质量;LA为左心房;RA为右心房;LGE为钆对比剂延迟增强;ECV为细胞外间质容积。
(1)左心室(left ventricle, LV)容积:获取方法参考2020年SCMR发布的标准化成像方案[2],分析方法参考SCMR 2013年发布并于2020年更新的标准化图像判读与后处理建议[3, 4]。计算指标包括LV舒张末容积、LV收缩末容积、LV每搏输出量、LV射血分数、LV心输出量、LV质量、除射血分数外所有指标的体表面积指数。此外,还应报告室壁厚度,例如LV肥厚应区分为向心性、离心性或不对称性。(2)LV壁运动:根据美国心脏学会(American Heart Association, AHA)分段模型的17个心肌标准化分段报告节段性室壁运动异常,具体可分为正常、运动加强、运动减退、运动消失、矛盾运动、运动不协调、因存在伪影无法评估或未评估。选做各节段室壁厚度和应变的定量评估。另外,如患者存在室壁瘤,需要依据瘤体与周围组织之间的关系鉴别真假室壁瘤。
(1)右心室(right ventricle, RV)容积报告同LV。(2)RV壁运动:需在心尖部、间隔壁和前壁以及心室腔中部水平游离壁进行定性描述,具体可分为正常、运动加强、运动减退、运动消失、矛盾运动、运动不协调、不可评估或未评估。选做各节段室壁厚度和应变的定量评估。(3)选做室间隔曲率:室间隔所处位置一定程度上是RV压力负荷和容积负荷作用的结果,室间隔曲率应描述为正常(右凸)、扁平或弯入LV。
LV使用AHA 17节段法划分;RV按心尖部、间隔壁、前壁以及室腔中部水平游离壁等部位分别描述LGE位置和范围。计算每个节段内的LGE范围;并根据各节段的LGE阳性面积百分比(即LGE阳性面积/节段面积)划分每个节段的LGE平均透壁程度(0%~25%、26%~50%、51%~75%、76%~100%)。也可根据肉眼观察大体分布模式,包括心外膜下、心肌中层、心内膜下和透壁。选择性报告LGE组织总质量,单位为克(g),且应注明相对于总心肌质量的百分比。
强化的类型根据成像中出现不连续区域的范围和表现分为局灶性、多发性和弥漫性三种。最后,报告需要解释出现LGE的原因:缺血性损伤(包括心肌梗死)还是非缺血性损伤或浸润(包括心肌炎、肥厚型心肌病、结节病等)。
目前,大多数血管扩张剂负荷灌注试验为定性描述钆对比剂在LV和RV心肌组织中的转运。负荷试验报告中应包括以下参数:生命体征、药物和对比剂的使用。建议使用AHA 17节段法通过图表或极图(即牛眼图)呈现。
腺苷负荷心肌灌注试验旨在评估心肌缺血。注射腺苷等血管扩张药物和钆对比剂后,对于LV或RV的每一个心肌节段,都需要目视评估是否存在灌注缺损和延迟强化,且应报告涉及的节段数量和可疑病因。持续性与否依据≤5次心跳、6~10次心跳及>10次心跳划分。选做负荷灌注定量评估,单位为mL/(min·g)。
(1)室壁运动:描述各心肌节段为正常、运动加强、运动减退、运动消失、矛盾运动等,也可以使用室壁厚度百分比或应变等定量评估。(2)室壁运动评分指数(可选):将室壁运动状态分为正常情况、运动减弱、运动消失、矛盾运动、室壁瘤五类,对应的分数分别为1、2、3、4、5分。室壁运动评分指数的计算方法是各节段判分的总和除以所观察的室壁节段总数。(3)可诱发性室壁运动异常:确定在负荷状态下室壁运动异常的节段,且识别负荷下LV功能是否无法改善甚至恶化。(4)收缩储备:当静息状态下LV功能障碍时,需要在小剂量多巴酚丁胺输注过程中,确定室壁运动有所改善的节段。(5)心肌灌注:SCMR建议使用AHA分段模型根据缺损的透壁性和持续性来评价,将负荷下的灌注缺损与静息灌注或延迟强化组织进行比较,以识别缺血、梗死或非缺血区域。同时注意鉴别伪影所造成的灌注缺陷,这种情况下静息和负荷图像均会看到灌注缺损。
血流定量评估时使用以下参数:(1)流速编码方向,具体应报告为前向后、上向下、右向左、通过平面或它们的组合;(2)流速编码范围,单位为m/s;(3)血流指标,mL或L,每次心跳或每分钟;(4)峰值流速、平均流速、瓣口面积,速度以m/s为单位,面积以cm2为单位。适当时,峰值流速和平均流速应包括根据修正的伯努利方程计算的峰值和平均压力梯度的相应估计值。
利用部分MRI序列对特定病理组织敏感的特性,我们可以识别一些常见病理成分。(1)铁过载定量:铁的顺磁性使铁过载心肌的T2*值显著缩短,因此CMR可以直接实现T2*定量测量。推荐报告室间隔处心肌初始T2*和T1值是否降低,选择性报告整体心肌组织的初始T2*和T1值。(2)出血:报告局部心肌初始T1、T2、T2*值是否降低。(3)CMR水肿敏感的T2WI序列:由自由水和炎症导致组织水肿的心肌的T2弛豫时间变长,故T2WI序列对水分子含量敏感,相应位置信号强度增加(相对于骨骼肌信号)。建议参照AHA 17节段法确定T2信号改变的节段。(4)EGE:静脉注射钆对比剂后1~3 min,可以看到早期增强的区域或梯度回波反转恢复序列(或类似成像序列)的图像。如在心肌炎中,局部血管扩张使炎症局部血容量增加,导致血管早期摄入的钆增加,在T1WI序列表现为EGE。(5)疑似引起急性心肌损伤的整体或局部水肿:推荐报告整体或局部心肌初始T2和T1是否升高,选择性报告整体或局部心肌组织实际的初始T2和T1值。(6)心肌病中的整体或局部纤维化/浸润/瘢痕:推荐报告整体或局部心肌初始T1值是否升高,选择性报告细胞外间质容积(extracellular volume, ECV)值。(7)整体或局部心肌炎性损伤和水肿:推荐报告整体或局部心肌初始T1和T2值是否升高,选择性报告ECV值。
LV心肌应变的定量分析需要结合特定后处理技术实现,是近年来的研究热点。心脏磁共振特征追踪技术优点在于可以在完成检查后,基于平衡稳态自由进动(balanced steady-state free precession, bSSFP)梯度回波电影序列定量评估整体或节段心肌应变。报告中应呈现图像来源、应变方向(包括纵向、径向和圆周),选择性报告整体或局部心肌节段的分布范围和严重程度、应变峰值绝对值及应变率。
(1)定性:①左心房(left atrium, LA)和右心房(right atrium, RA)是否扩张;②心房扩张程度(包括轻度、中度和重度);③是否存在卵圆孔未闭或房间隔缺损;④是否存在房间隔脂肪瘤样肥厚;⑤选择性报告LA和RA的容积和相应的体表面积指数及LA功能。(2)定量(可选):①最大LA容积(以mL为单位)应该在心室收缩开始时计算,即二尖瓣打开前的最后一张电影图像;最小LA容积应该在二尖瓣关闭后的第一张电影图像上测量;类似地,相应的三尖瓣电影图像也可以计算最大和最小的RA容积。②计算心房其他相关参数可参照SCMR推荐的评估和后处理方案[3, 4]。
(1)血管尺寸:最大直径或垂直于血管中心线平面的直径。受血管造影和后处理技术层面影响,对于直径是否需要包括血管壁,尚未形成专家共识,两种数据均在相关病例报告中出现过。需要注重与之前检查的管径进行对比。(2)动脉粥样硬化和斑块特征:①描述位置;②斑块的稳定性和范围;③狭窄占直径百分比;④强化特点。(3)血流:采用相位对比血流成像或4D-flow血流技术等定量评估时,需报告采集的血流方向和大小。(4)炎症:提供在T1和T2WI层面的平扫和增强影像学表现。
SCMR从解剖、功能、灌注、组织特征四个方面发布了针对特异性疾病的CMR方案,规范和指导以下具体心血管疾病的报告书写,建议根据下文给出的要点呈现最终报告。
(1)解剖:①舒张末期和收缩末期LV和RV容积、LV质量;②动脉瘤;③血栓的位置和大小;④心包状况。(2)功能:① LV和RV射血分数、每搏输出量、心输出量;②二尖瓣和主动脉瓣瓣膜功能;③各节段室壁运动异常。(3)灌注:首过灌注成像评估是否存在早期微血管阻塞(microvascular obstruction, MVO)。(4)组织特征:① LGE;②心肌出血;③选做早期增强、T2或T2 mapping。(5)其他(可选):①从发病到接受血运重建术再到CMR检查的时间节点;②既往血运重建类型和定位;③冠状动脉搭桥术术后状态。(6)负荷灌注成像及对应室壁运动情况。
(1)解剖:①舒张末期和收缩末期LV和RV容积、LV质量;②动脉瘤;③室壁变薄或重塑;④心室内血栓的位置、大小和形态;⑤心包积液或增厚;⑥胸腔积液是否存在及位置。(2)功能:① LV和RV射血分数、心输出量、每搏输出量;②二尖瓣、主动脉瓣和三尖瓣瓣膜功能;③各节段室壁运动情况。(3)组织特征:① LGE;②感染心肌节段的LGE%透壁范围;③给药前的T1WI图像或LGE中存在脂肪瘤性化生(可选);④T2WI图像显示的急性和慢性梗死灶(可选);⑤既往血管重建术和血管造影结果(可选)。(4)负荷灌注及对应室壁运动情况。
缺血性心脏病CMR报告方案参见表2。

缺血性心脏病CMR报告方案
CMR reporting protocol for ischemic heart disease
缺血性心脏病CMR报告方案
CMR reporting protocol for ischemic heart disease
| 类别 | 急性缺血性心脏病 | 慢性缺血性心脏病 |
|---|---|---|
| 解剖 | 推荐:LVEDV,LVESV,RVEDV,RVESV,LVM,动脉瘤,血栓的位置和大小,心包状况 | 推荐:LVEDV,LVESV,RVEDV,RVESV,LVM,动脉瘤,室壁变薄或重塑,心室内血栓的位置、大小和形态,心包积液或增厚,胸腔积液 |
| 功能 | 推荐:LVEF,RVEF,SV,CO,二尖瓣和主动脉瓣瓣膜功能、各节段室壁运动异常 | 推荐:LVEF,RVEF,SV,CO,二尖瓣、主动脉瓣和三尖瓣瓣膜功能,各节段室壁运动情况 |
| 灌注 | 推荐:首过灌注成像评估是否存在早期MVO | — |
| 组织特征 | 推荐:LGE,心肌出血; 可选:早期增强、T2或T2 mapping | 推荐:LGE,感染心肌节段的LGE%透壁范围; 可选:给药前的T1或LGE中存在脂肪瘤性化生、T2显示的急性和慢性梗死灶、既往血管重建术和血管造影结果 |
| 其他 | 可选:重要时间节点、既往血运重建、冠状动脉搭桥术术后状态 | — |
| 负荷灌注 | 推荐 | 推荐 |
| 室壁运动 | 推荐 | 推荐 |
注:CMR为心血管磁共振;LVEDV为舒张末期左心室(LV)容积;LVESV为收缩末期LV容积;RVEDV为舒张末期右心室(RV)容积;RVESV为收缩末期RV容积;LVM为LV质量;LVEF为LV射血分数;RVEF为RV射血分数;SV为每搏输出量;CO为心输出量;MVO为微血管阻塞;LGE为钆对比剂延迟增强。
除组织特征的标准序列(水肿敏感的T2WI序列、铁和出血敏感的T2*WI序列、EGE和LGE)外,mapping成像也在心肌炎症的检测中越来越多地被应用。Mapping成像又称高级组织特征成像,它利用特定脉冲序列定量测量组织的磁化弛豫及相关特征参数。最近更新的专家共识中包括如下要点[5]。(1)LV结构:舒张末期和收缩末期LV容积和容积指数。(2)功能:① LV射血分数、心输出量、心指数;②局部LV室壁运动评分(可选)。(3)组织特征:水肿及炎症或炎症后损伤或瘢痕。(4)其他:①心包积液;②选择性报告室壁运动评分指数、RV各结构和功能参数、LV质量指数。
(1)结构:①解剖,包括肥厚分布的位置、室间隔反向曲率、是否存在中腔或LV流出道梗阻、是否存在裂隙或隐窝及位置、是否累及RV;②肥厚严重程度,包括短轴bSSFP电影成像测量最大室壁厚度和非肥厚节段的厚度;③乳头肌解剖,包括是否存在肥厚及心尖位移;④心室内血栓大小、位置和稳定性;⑤ LV和RV各容积参数;⑥心房大小,包括LV三腔心切面LA直径和LA容积;⑦心尖室壁瘤。(2)功能:① LV和RV射血分数;②湍流和二尖瓣瓣叶或腱索收缩期前向运动;③二尖瓣返流,包括是否存在偏心性返流信号并描述返流机制、定量评估返流容积和分数。(3)选做灌注:在胸痛患者中通过血管扩张剂负荷灌注成像识别微血管缺血,并与心外膜冠状动脉疾病引起的缺血鉴别。(4)组织特征:① LGE上呈现的局部纤维化的位置、范围和分布模式;②高级组织特征指标,包括肌钙蛋白增高患者T2值升高的位置和升高幅度、存在ECV增加的位置和增加幅度;③选择性评估心肌各节段的初始T1值和T1值异常的位置,以及心肌各节段ECV和整体ECV。
除LV和RV前述功能性参数外,致心律失常性RV心肌病(arrhythmogenic right ventricular cardiomyopathy, ARVC)的CMR报告还建议包括下列要素[6]。(1)解剖:①舒张末期和收缩末期LV容积和容积指数;② LV质量和质量指数;③舒张末期和收缩末期RV容积和容积指数;④ RV壁运动异常和对应位置。(2)功能:LV和RV射血分数。(3)组织特征:如有支持ARVC诊断或导致其他诊断(如结节病、心肌炎)的继发性影像学特征也应该提及,包括LGE、脂肪浸润(T1WI观察)、心肌水肿(T2WI观察)。
(1)解剖:①舒张末期和收缩末期LV容积和容积指数、LV质量和质量指数;②室壁厚度的平均值和最大值;③舒张末期和收缩末期RV容积和容积指数;④ LV三腔心切面LA直径和LA容积。(2)功能:① LV和RV射血分数;② LV壁局部运动异常;③二尖瓣返流(中心性或偏心性,描述作用机制并定量评估返流容积和分数);④评估胸主动脉直径;⑤还需评估主动脉瓣返流功能,尤其是主动脉根部或升主动脉扩张的患者。(3)选做灌注:冠状动脉疾病患者的可诱导性缺血可以注射血管扩张剂。负荷灌注还能在冠状动脉解剖结构尚不清楚能否排除可诱导性缺血的患者中应用。(4)组织特征:① LGE局部异常(包括位置、范围、是否存在梗死瘢痕等);②选择性评估高级组织特征指标包括初始T1值和ECV值。
(1)解剖:①依次计算舒张末期和收缩末期LV和RV的容积和容积指数、LV和RV每搏输出量;②致密化不全患者肌小梁突出且心肌薄,推荐在横断位电影图像中测量肌小梁心内膜层与致密心外膜层厚度的最大比值,并评估非致密节段的室壁运动是否存在异常;③选择性评估肌小梁的LV质量占比和心尖的收缩期旋转。(2)功能:LV和RV射血分数。(3)组织特征:① LV心肌LGE评估心肌纤维化;② LV和RV肌小梁间隙是否存在血栓。如有肥厚型心肌病和扩张型心肌病的相关MRI特征,也应在报告中提出。
(1)解剖:①舒张末期和收缩末期LV容积和容积指数、LV质量和质量指数;②室壁厚度;③肌小梁(正常/突出/满足LV致密化不全标准);④舒张末期和收缩末期RV容积和容积指数;⑤ LV三腔心切面LA直径和LA容积。如有需要,可提供需要消融治疗的房颤患者的肺静脉解剖学信息。(2)功能:① LV和RV射血分数;②局部室壁运动异常;③应变不同步的位置和相关参数;④心室内血栓的大小、位置和稳定性;⑤二尖瓣返流(中心性或偏心性,作用机制及定量评估返流容积和分数),排除严重的主动脉瓣返流。(3)选做灌注:在冠状动脉疾病的患者中评估可诱导性缺血,以及在冠状动脉解剖结构尚不清楚能否排除可诱导性缺血的患者中应用。(4)组织特征:① LGE上局部纤维化的位置、范围和分布模式;②选择性报告高级组织特征指标包括初始T1值和ECV值,及肌钙蛋白升高患者的T2值。
(1)解剖:①舒张末期和收缩末期LV容积和容积指数、LV质量;②舒张末期和收缩末期RV容积和容积指数;③心房大小。(2)功能:LV和RV射血分数。(3)组织特征:选择性报告室间隔T2*值和初始T1值。
(1)解剖:① LV和RV质量和容积;②心房大小;③心包和胸腔积液。(2)功能:LV和RV射血分数。(3)组织特征:①心内膜下或透壁性LGE,并伴有异常的低血池信号,但LGE无需定量评估;②初始T1、ECV、T2值是否增加。
(1)解剖:①存在明显薄壁或LV室壁瘤;② LV和RV容积和质量;③心输出量和心指数;④心房大小和功能。需要注意的是,大量结节病患者已被证实整体心肌结构和功能正常。(2)功能:LV和RV射血分数。(3)组织特征:① LGE的位置、范围及分布模式(缺血和非缺血共存);② T2WI和T2 mapping显示水肿导致的T2值升高。
(1)解剖:①舒张末期和收缩末期LV容积和容积指数;② LV质量和质量指数;③室壁厚度;④舒张末期和收缩末期RV容积和容积指数;⑤ LV三腔心切面LA直径和LA容积。(2)功能:① LV和RV射血分数;②局部室壁运动异常;③选做灌注,在冠状动脉疾病的患者中评估可诱导性缺血,或在冠状动脉解剖结构尚不清楚能否排除可诱导性缺血的患者中应用;④心包疾病。(3)组织特征:① LGE的位置、范围及分布模式;②高级组织特征指标方面,建议报告存在T1和ECV值升高的位置和升高幅度,肌钙蛋白增高患者T2值升高的位置和升高幅度;③选择性评估各心肌节段的初始T1和ECV,及心肌整体ECV。(4)其他:①狭窄瓣膜的功能,包括瓣膜增厚和狭窄的程度及跨瓣压差的峰值和平均值;②二尖瓣返流,包括描述中心性或偏心性、作用机制及定量评估返流容积和分数;③心肌占位,包括心脏或心脏旁占位。心室内血栓需描述大小、稳定性、位置和灌注显像结果。
(1)解剖:① LV肥厚、扩张(舒张末期和收缩末期LV容积和容积指数、LV每搏输出量、LV质量);② RV受累扩张(舒张末期和收缩末期RV容积和容积指数、RV每搏输出量);③血管受累(可选,包括主动脉动脉瘤、夹层或血肿及冠状动脉近端夹层或动脉瘤)。(2)功能:① LV和RV射血分数;②局部室壁运动异常。(3)选做灌注:可诱导性心肌灌注缺损与微血管病变有关。(4)组织特征:LGE和心肌水肿。
(1)解剖:① LV和RV容积;② LV质量(可选)。受手术操作影响,心房外观多有结构变化。(2)功能:①主LV和RV射血分数;②主动脉瓣返流和二尖瓣返流。类似其他心脏手术,心脏移植术后通常伴有室间隔运动异常。(3)组织特征:非缺血样强化。(4)其他:心包积液。针对心脏移植,SCMR还明确了部分影像学标准以供评估患者的移植后情况,各单位可选择性报告。(1)原发性移植失败的标准:LV收缩功能严重障碍,整体T2值升高,LGE缺失;(2)急性排斥反应的标准:LV功能急性恶化,心肌初始T1和T2值升高,ECV值增加;(3)心脏血管病变的标准:类缺血样强化,心肌灌注储备减少;(4)慢性移植失败的标准:整体或局部功能障碍,继发于血管病变相关性梗死的LGE。
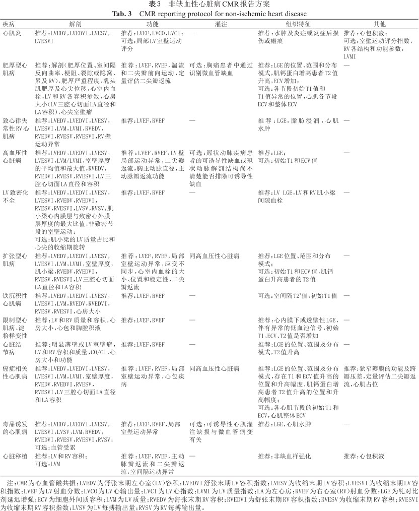
非缺血性心脏病CMR报告方案参见表3。

非缺血性心脏病CMR报告方案
CMR reporting protocol for non-ischemic heart disease
非缺血性心脏病CMR报告方案
CMR reporting protocol for non-ischemic heart disease
| 疾病 | 解剖 | 功能 | 灌注 | 组织特征 | 其他 |
|---|---|---|---|---|---|
| 心肌炎 | 推荐:LVEDV,LVEDVI,LVESV,LVESVI | 推荐:LVEF,LVCO,LVCI; 可选:局部LV室壁运动评分 | — | 推荐:水肿及炎症或炎症后损伤或瘢痕 | 推荐:心包积液; 可选:室壁运动评分指数,RV各结构和功能参数,LVMI |
| 肥厚型心肌病 | 推荐:解剖(肥厚位置、室间隔反向曲率、梗阻、裂隙或隐窝、累及RV),肥厚严重程度,乳头肌肥厚及心尖位移,心室内血栓,LV和RV各容积参数,心房大小(LV三腔心切面LA直径和LA容积),心尖室壁瘤 | 推荐:LVEF,RVEF,湍流和二尖瓣前向运动,定量评估二尖瓣返流 | 可选:胸痛患者中通过识别微血管缺血 | 推荐:LGE的位置、范围和分布模式,肌钙蛋白增高患者T2值升高,ECV增加; 可选:各节段初始T1值和T1值异常的位置,心肌各节段ECV和整体ECV | — |
| 致心律失常性RV心肌病 | 推荐:LVEDV,LVEDVI,LVESV,LVESVI,LVM,LVMI,RVEDV,RVEDVI,RVESV,RVESVI,RV壁运动异常 | 推荐:LVEF,RVEF | — | 推荐:LGE,脂肪浸润,心肌水肿 | — |
| 高血压性心脏病 | 推荐:LVEDV,LVEDVI,LVESV,LVESVI,LVM/LVMI,室壁厚度的平均值和最大值,RVEDV,RVEDVI,RVESV,RVESVI,LV三腔心切面LA直径和容积 | 推荐:LVEF,RVEF,LV壁局部运动异常,二尖瓣返流,胸主动脉直径,主动脉瓣返流功能 | 可选:冠状动脉疾病患者的可诱导性缺血或冠状动脉解剖结构尚不清楚能否排除可诱导性缺血 | 推荐:LGE; 可选:初始T1和ECV值 | — |
| LV致密化不全 | 推荐:LVEDV,LVEDVI,LVESV,LVESVI,RVEDV,RVEDVI,RVESV,RVESVI,LVSV,RVSV,肌小梁心内膜层与致密心外膜层厚度的最大比值,非致密节段的室壁运动; 可选:肌小梁的LV质量占比和心尖的收缩期旋转 | 推荐:LVEF,RVEF | — | 推荐:LV LGE,LV和RV肌小梁间隙血栓 | — |
| 扩张型心肌病 | 推荐:LVEDV,LVEDVI,LVESV,LVESVI,LVM,LVMI,室壁厚度,肌小梁,RVEDV,RVEDVI,RVESV,RVESVI,LV三腔心切面LA直径和LA容积 | 推荐:LVEF,RVEF,局部室壁运动异常,应变不同步,心室内血栓的大小、位置和稳定性,二尖瓣返流 | 同高血压性心脏病 | 推荐:LGE位置、范围和分布模式; 可选:初始T1和ECV值,肌钙蛋白升高患者的T2值 | — |
| 铁沉积性心肌病 | 推荐:LVEDV,LVEDVI,LVESV,LVESVI,LVM,RVEDV,RVEDVI,RVESV,RVESVI,心房大小 | 推荐:LVEF,RVEF | — | 可选:室间隔T2*值,初始T1值 | — |
| 限制型心肌病、淀粉样变性 | 推荐:LV和RV质量和容积,心房大小,心包和胸腔积液 | 推荐:LVEF,RVEF | — | 推荐:心内膜下或透壁性LGE,伴有异常的低血池信号,初始T1、ECV、T2值是否增加 | — |
| 心脏结节病 | 推荐:明显薄壁或LV室壁瘤,LV和RV容积和质量,CO/CI,心房大小和功能 | 推荐:LVEF,RVEF | — | 推荐:LGE的位置、范围及分布模式,T2值升高 | — |
| 癌症相关性心肌病 | 推荐:LVEDV,LVEDVI,LVESV,LVESVI,LVM,LVMI,室壁厚度,RVEDV,RVEDVI,RVESV,RVESVI,LV三腔心切面LA直径和LA容积 | 推荐:LVEF,RVEF,局部室壁运动异常,心包疾病 | 同高血压性心脏病 | 推荐:LGE的位置、范围及分布模式,存在T1和ECV值升高的位置和升高幅度,肌钙蛋白增高患者T2值升高的位置和升高幅度; 可选:各心肌节段的初始T1和ECV,心肌整体ECV | 推荐:狭窄瓣膜的功能及跨瓣压差,定量评估二尖瓣返流,心肌占位 |
| 毒品诱发的心肌病 | 推荐:LVEDV,LVEDVI,LVESV,LVESVI,LVSV,LVM,RVEDV,RVEDVI,RVESV,RVESVI,RVSV; 可选:血管受累 | 推荐:LVEF,RVEF,局部室壁运动异常 | 可选:可诱导性心肌灌注缺损与微血管病变有关 | 推荐:LGE,心肌水肿 | — |
| 心脏移植 | 推荐:LV和RV容积; 可选:LVM | 推荐:LVEF,RVEF,主动脉瓣返流和二尖瓣返流,室间隔运动异常 | — | 推荐:非缺血样强化 | 推荐:心包积液 |
注:CMR为心血管磁共振;LVEDV为舒张末期左心室(LV)容积;LVEDVI舒张末期LV容积指数;LVESV为收缩末期LV容积;LVESVI为收缩末期LV容积指数;LVEF为LV射血分数;LVCO为LV心输出量;LVCI为LV心指数;LVMI为LV质量指数;LA为左心房;RVEF为右心室(RV)射血分数;LGE为钆对比剂延迟增强;ECV为细胞外间质容积;LVM为LV质量;RVEDV为舒张末期RV容积;RVEDVI为舒张末期RV容积指数;RVESV为收缩末期RV容积;RVESVI为收缩末期RV容积指数;LVSV为LV每搏输出量;RVSV为RV每搏输出量。
(1)需要测量的尺寸:①主动脉瓣环;②主动脉窦(Valsalva窦);③主动脉窦管交界处;④肺动脉水平处的升主动脉和降主动脉;⑤主动脉弓的近端和远端,并报告主动脉在右侧还是左侧。(2)如有以下发现需要报告。①窦管交界消失;②主动脉迂曲;③主动脉瘤:最大直径,形态(囊状或梭形),所处位置,与血管分支的关系,附壁血栓的大小和位置,主动脉对周围组织的扩张压迫,是否存在主动脉瓣异常,存在于主动脉周围、纵隔、心包或胸腔的积液;④主动脉夹层,壁内血肿和穿透性溃疡:夹层根据Stanford或DeBakey分型,是否存在内膜局部缺陷,内膜撕裂的位置,真假腔的大小和范围,假腔内是否存在血栓,假腔内血流,分支血管受累情况,存在于主动脉周围、纵隔、心包或胸腔的积液;⑤术后血管外观:注意描述植入物的位置和尺寸;⑥主动脉炎性疾病:血管壁厚度,组织特征,分支血管受累,存在于主动脉周围、纵隔、胸腔或心包的积液;⑦与主动脉和心室-动脉连接处相关的先天性疾病参见SCMR针对先心病的单独说明[7]。(3)斑块特征、血流、炎症的描述见本解读第二部分“常用检查技术及应用场景”,不在此赘述。
(1)解剖:①建议在报告中描述狭窄程度评估分度;②冠状动脉起源是否正常,如有异常,应当报告异常血管的近端走行,具体参阅SCMR关于先天性心脏病CMR的建议文件[7];③其他获得性或先天性异常,如动脉瘤、冠状动脉动静脉畸形、冠状动脉瘘。(2)组织特征(可选):冠状动脉血管炎。若使用对比剂,是否存在强化。
(1)定性评估:①肺静脉数,尤其要确定四根肺静脉是否完备;②四根肺静脉回流及总体回流状况;③识别副肺静脉和异常肺静脉;④各肺静脉是否存在狭窄,尤其是消融术后患者;⑤食道相对于最近肺静脉的位置。(2)定量评估:①各肺静脉的横截面积和最大处尺寸;②采集图像时的心动周期和呼吸时期;③各狭窄肺静脉的横截面积和最小处尺寸;④成像技术。肺静脉的横截面积和尺寸应在消融前后进行比较。
(1)解剖:①舒张末期和收缩末期LV和RV的容积和容积指数,LV和RV每搏输出量,LV和RV射血分数;②瓣膜形态正常或异常。(2)功能:①定性描述可分为正常(如主动脉瓣瓣叶正常偏移)或异常(如主动脉瓣瓣叶开放受限);②定量描述包括半月瓣狭窄程度(收缩期峰值流速、平均压差、瓣膜面积及用于计算瓣膜面积的方法)、房室瓣狭窄程度(平均压差、其他相关的血流动力学参数)、瓣膜返流程度(返流分数);③根据定性和定量综合分析,将瓣膜狭窄或返流划分为轻度、中度和重度。(3)组织特征:①建议同时采用T1、T2和LGE综合评估心肌病变;②如检查存在定量结果,尽可能报告瓣膜异常的潜在机制(如广泛的肌壁间LGE增强或疑似心脏淀粉样变)。(4)血管造影:尽可能提供先前血管造影检查结果和其他病史及相关临床资料。如涉及主动脉病变,建议报告主动脉尺寸。
评估心包时,报告以下信息:(1)心包厚度(正常≤3 mm)和心包积液的范围(T1WI黑血序列和电影成像);(2)心包的活动性(可选);(3)心脏压塞生理学特征(舒张期塌陷RV壁/收缩早期塌陷RA壁);(4)心室相互依赖性(深呼吸时实时电影成像);(5)缩窄性心包炎RV/LV流入模式(可选);(6)心包各层水肿(可选,T2WI上高信号);(7)心包各层炎症(LGE上高信号);(8)心肌炎证据(非缺血性心肌LGE或T2WI上水肿信号,或T1、T2 mapping值增加)。
首先需要确定心脏和心脏旁占位的存在、数量、位置和范围及是否符合恶性肿瘤的标准。如果注射对比剂,描述是否存在首过灌注或LGE及其强化模式,以此判断肿瘤的同质性或异质性。其次的功能性评估包括:(1)心肌扩张程度;(2)对各种心功能的影响,如心肌形变和瓣膜功能等;(3)心室大小和收缩功能的常规测量;(4)首过灌注阶段占位的增强;(5)组织表征(报告各主要序列中占位中不同结构组成的信号高低及延迟强化特点,并提供对其成分的可能猜测,如脂肪、水肿或坏死等)。
(1)心外异常病变:根据各病变标准即可。(2)SCMR建议报告以陈述性结论结尾,提示具体的疾病名称,为医生治疗提供可参考性依据。(3)对于存在心力衰竭的患者,影像科医生需要结合临床症状和体征及其他检查结果,在报告中讨论可能的病因,如肥厚型心肌病失代偿期、心脏结节病晚期广泛纤维化或扩张型心肌病表现,以供临床医生参考。(4)构建快速有效的沟通体系,方便临床医生与放射科医生及时沟通,以应对突发情况。也建议各中心尽早形成规范统一的报告要求,方便患者转诊前后的影像对比。(5)CMR报告发布前需要上级医师审查核对。值得注意的是,与临床主管医师密切沟通了解详细病史方可得出正确诊断。(6)诊断结论应尽快转交患者的主管医师,最好能附上重要图像的副本。同时影像报告应当完整存档以便后续检索核查。
综上所述,本指南从基本技术和临床应用两个层面对CMR报告进行了系统而细致的介绍以及格式上的规范,有利于提高CMR成像和报告的客观性和全面性,从而进一步推广MRI技术在心血管领域的发展。
National Key R&D Program of China (No. 2021YFF0501400, 2021YFF0501404); Key Project of National Natural Science Foundation of China (No. 81930044).
全体作者均声明无利益冲突。





















