
患者,男,14岁,因自幼夜间视力差于2019年7月至北京协和医院就诊。患者为足月剖宫产,自幼听力欠佳,8岁时因言语欠清行舌系带手术,家族中无类似疾病患者。患者右眼裸眼视力0.4,矫正视力0.6+(-0.50DS/-1.75DC×20);左眼裸眼视力0.5,矫正视力0.6+(-0.75DS/-1.00DC×160);右眼眼压15.6 mmHg(1 mmHg=0.133 kPa),左眼11.7 mmHg;双眼前节未见明显异常。眼底彩色照相显示视网膜广泛斑驳样色素改变,黄斑区可见金箔样反光(图1A、B);色盲本检查显示色觉无异常;光学相干断层扫描显示双眼除中心凹外椭圆体带信号消失(图1C、D),自发荧光显示双眼黄斑区高自发荧光(图1E、F);视野示双眼中心透亮区(图1G、H);视网膜电图检查显示双眼各波记录不到(图1I)。耳鼻喉科会诊行纯音测听检查,提示患儿高频听力下降,诊断为感音神经性耳聋。患者眉毛浓密,四肢体毛多。临床拟诊断为综合征性视网膜色素变性(retinitis pigmentosa,RP)。
版权归中华医学会所有。
未经授权,不得转载、摘编本刊文章,不得使用本刊的版式设计。
除非特别声明,本刊刊出的所有文章不代表中华医学会和本刊编委会的观点。
患者,男,14岁,因自幼夜间视力差于2019年7月至北京协和医院就诊。患者为足月剖宫产,自幼听力欠佳,8岁时因言语欠清行舌系带手术,家族中无类似疾病患者。患者右眼裸眼视力0.4,矫正视力0.6+(-0.50DS/-1.75DC×20);左眼裸眼视力0.5,矫正视力0.6+(-0.75DS/-1.00DC×160);右眼眼压15.6 mmHg(1 mmHg=0.133 kPa),左眼11.7 mmHg;双眼前节未见明显异常。眼底彩色照相显示视网膜广泛斑驳样色素改变,黄斑区可见金箔样反光(图1A、B);色盲本检查显示色觉无异常;光学相干断层扫描显示双眼除中心凹外椭圆体带信号消失(图1C、D),自发荧光显示双眼黄斑区高自发荧光(图1E、F);视野示双眼中心透亮区(图1G、H);视网膜电图检查显示双眼各波记录不到(图1I)。耳鼻喉科会诊行纯音测听检查,提示患儿高频听力下降,诊断为感音神经性耳聋。患者眉毛浓密,四肢体毛多。临床拟诊断为综合征性视网膜色素变性(retinitis pigmentosa,RP)。


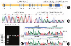
采集患者及其父母外周血,提取DNA进行全外显子测序,结果显示患者HGSNAT基因(NM_152419.2)发生c.493+5G>A和c.1819delG(p.Glu607Serfs*3)变异(图2A、B),分别来自于母亲和父亲,这2个变异在公共人群数据库中均无基因变异频率数据。提取患者及其父母外周血RNA,逆转录PCR扩增,对扩增产物进行琼脂糖凝胶电泳和Sanger测序证实c.493+5G>A变异导致了异常剪切,造成该基因整个外显子4跳跃,外显子3和5连接并转录,患者和其母亲同时检测到野生型和变异型RNA(图2C、D)。依据ACMG变异分级,判定该病例HGSNAT基因变异均为致病性。患者晨尿甲苯胺蓝试验显示弱阳性,提示尿液中有过量的酸性黏多糖。结合临床表现,最终诊断为常染色体隐性遗传综合征性RP。


HGSNAT基因在视网膜等中广泛高表达,其变异可引起常染色体隐性遗传RP和黏多糖贮积症ⅢC(mucopolysaccharidosis,MPS ⅢC)[1,2]。HGSNAT基因编码的α-氨基葡N-乙酰转移酶是一种溶酶体膜蛋白,其C末端位于细胞质中并包含一个位于溶酶体内的N末端信号肽,其功能是将溶酶体内硫酸类肝素的α-氨基葡糖乙酰化并转化为α-N-乙酰氨基葡糖苷酶的底物。酶作用的辅因子乙酰辅酶A位于细胞质,其与底物之间被溶酶体膜隔开,它们完成反应的具体机制尚不清楚,推测有2种假设:乒乓机制和随机程序性三复合体机制(N-乙酰基转移酶、氨基葡糖和抑制剂desulpho-CoA之间互作)[3]。
在已报道的MPS ⅢC[4]和RP家系中,HGSNAT基因有20多个变异只引起非综合征RP,并无神经系统异常或任何符合MPS ⅢC的临床表现。c.1843G>A(p.Ala615Thr)是目前引起RP较常见的变异,其在人群中碱基A的频率是0.004 056(来源于dbSNP数据库中的gnomAD_exome)。研究者发现具有c.1843G>A(p.Ala615Thr)变异的患者外周血中白细胞HGSNAT活性较健康对照降低50%~70%,但通常高于MPS ⅢC患者。与MPS ⅢC相关的其他组织(如大脑)相比,视网膜需要更高的HGSNAT活性来维持正常功能,故一些HGSNAT基因变异可能只表现为RP而无其他系统的异常表型。在眼遗传病中普遍认为严重影响翻译蛋白功能的变异通常表现出综合征性遗传性视网膜病变,而轻度影响翻译蛋白功能的变异或变异组合通常表现为非综合征性遗传性视网膜病变[5,6,7]。本病例2个变异均影响到翻译蛋白的功能,临床诊断为综合征性RP。
目前已报到的HGSNAT基因变异引起的RP病例中眼部症状出现的年龄从15~70岁不等(平均约50岁)且多为非综合征性RP。本例患者发病年龄小,除了眼部表现外,同时听力受累,故诊断为综合征性RP。全外显子测序并一代测序验证发现患者HGSNAT基因内含子4内母源c.493+5G>A改变,导致含122个碱基的完整外显子4剪切跳跃,产生了功能不全的截断蛋白p.Arg124Serfs*27。2021年1篇文献中报道了1例非综合征性RP患者,其基因型为c.1843G>A和c.493+5G>A的复合杂合子,翻译的产物只留有溶酶体内的N端和不完整的第一个跨膜区,故认为该变异会导致严重的功能丧失[8]。本例患者外显子18内检测到父源c.1819delG(p.Glu607Serfs*3)改变为首次报道,在人群数据库中也无变异频率数据。该变异位于基因的3'末端,推测产生的新截断蛋白可能保留有该酶的部分功能,该变异导致的临床症状较轻。
本病例中患者虽眉毛浓密、四肢体毛多,但无黏多糖典型的"粗大"面容,也无MPS ⅢC的严重的中枢神经系统症状。USH2A等基因也可导致RP和听力损失或非综合征RP[2,9,10]。尿甲苯胺蓝筛查的弱阳性结果提供了诊断思路。以上思路和核心家系全外显子测序结果,HGSNAT基因的复合杂合变异可解释该患者的临床表现。HGSNAT基因引起的RP在临床上罕见,该病例发病年龄早,自幼夜间视物不清、听力欠佳、言语不清。对于此类患者,言语不清可能是由于年幼时听力不好,影响语言的发育。另外,HGSNAT基因的c.493+5G>A剪切改变和c.1819delG(p.Glu607Serfs*3)移码改变并没有引起临床上表型严重的MPSIIIC,而是综合征性RP,需要将来从功能上继续探讨其致病机制。对于该病例目前主要的治疗手段是对症治疗和定期随诊,可行屈光矫正提高中心视力,必要时配助听器改善高频耳聋症状。未来可以通过酶替代治疗甚至基因治疗来帮助患者。
所有作者均声明不存在利益冲突





















