
了解医学生社交网络使用情况,制定社交网络使用情况量表(social networking using status scale,SNUSS)并对其信效度进行评价。
在2018年3月采取整群抽样的方法进行问卷调查,回收有效问卷665份。在间隔2个月后对46名受试对象进行量表的重测。采用因子分析、相关分析、t检验等计算量表的结构效度和内容效度以评价量表效度,采用内部一致性信度、折半信度和重测信度评价量表的信度。
探索性因子分析,分析结果量表为2个维度:维持现有社会关系社交网络使用情况维度(维持维度)和拓宽朋友圈社交网络使用情况维度(拓宽维度)。验证性因子显示,各条目因子负荷值大于0.500(P<0.05),该模型拟合情况优良(χ2/df=2.873,GFI=0.970,CFI=0.971,RMSEA=0.074)。领悟社会支持量表与社交网络使用情况量表相关系数r为0.295,条目水平的内容效度均等于0.90,量表水平的内容效度为0.90,内部一致性信度为0.764,折半信度为0.555,重测信度为0.526。
SNUSS在医学生群体中对于社交网络使用情况有良好的信度和效度,且与感知的社会支持有相关性。
版权归中华医学会所有。
未经授权,不得转载、摘编本刊文章,不得使用本刊的版式设计。
除非特别声明,本刊刊出的所有文章不代表中华医学会和本刊编委会的观点。
面对"新科技革命"和信息爆炸时代的到来,社交网络已经成为了一种生活方式,给个人的即时交流带来了便利性,扩大了朋友圈,获得了关注,提高了满足感和自信,满足了归属需要,促进了人际交流和得到了社会支持等[1,2,3]。然而,过度使用社交网络不可避免会对个体的生活和心理健康造成不良影响[4]。大学生,尤其是医学生的社交网络使用情况存在频率高、时间长等特点,并且社交网络的使用情况和他们的主观幸福、抑郁等心理健康水平存在较强的关联性[5,6,7,8]。在我国,医学生社交网络使用情况的研究鲜有报道,且没有适用的社交使用情况评价量表,使得社交网络的使用情况对个体心理状态的影响难以评估。本研究旨在以国外Facebook社交网络量表为基础,汉化适用于中国国情的社交网络使用量表,对其信效度和适用性进行评价,并在医学生中对其社交网络使用情况进行评测。
采取整群抽样的方法,2018年3月对上海市某医学院校一年级的学生进行问卷调查。采用方便抽样法在临床医学专业(八年制)、临床医学专业(五年制)、预防医学专业及生物医学科学专业4个专业共发放686份问卷,回收有效问卷665份,有效回收率为96.94%。调研对象的年龄为(19.48±1.38)岁,其中男性285名(42.9%)、女性380名(57.1%)。在间隔2个月后对46名受试对象进行量表的重测。
社交网络即网络中的社交产物,是一种集用户间相互交流、沟通和参与等多功能为一体的互动平台,涉及娱乐、休闲、生活服务等多个用户生活方面,同时也为用户进行信息分享和交流提供网络平台服务[9]。Facebook是国际上出现最早的社交网络,其功能全面,研究较多,其使用情况量表Facebook Motivation Scale相对成熟。在国际上,使用Facebook作为载体开展研究较多,国际上使用Facebook社交网络使用量表较为广泛。在我国,尤其是在大学生群体中,微信、微博等已经成为最受欢迎的社交平台。因此,本研究旨在汉化Facebook使用量表,并根据我国国情,进行跨文化适应,将对"Facebook"的使用,改成了对"微信、微博"的使用。最终形成社交网络使用情况量表(social networking using status scale,SNUSS),并对其信效度和适用性进行评价。
原始量表共7个条目,采用Brislin翻译模型的双人翻译-回译法对量表进行翻译和文化调试。首先,由两名第一语言为中文且英文能力较好的医学生各自将量表翻译成中文。然后由1名心理学和1名流行病统计学专家共同讨论,将量表整合成中文版本。再将此版本,交由第一语言为英语且中文较好的2名留学生各自进行回译,并在另一位英语及中文都较好的流行病统计学专家的参与下进行整合。最后,由所有参与正译和回译的研究人员共同探讨,对回译版本和原始版本的差异进行比较,并对翻译的中文版本进行相应的调整,形成社交网络使用情况量表SNUSS。
采用专家评分法(共选取不同专业和领域的10位专家,包含心理咨询师、高校辅导员、流行病和卫生统计学专家及公共卫生医师等)对条目与社交网络使用情况相关性进行评分(1分=不相关,2分=弱相关,3分=较强相关,4分=非常相关)。量表采用Likert 5点计分法(1分=非常不同意,2分=不同意,3分=一般,4分=同意,5分=非常同意)。所有7个条目均为正向计分,量表得分越高,表明受试者社交网络使用越多。
领悟社会支持量表(the multidimensional scale of perceived social support,MSPSS)共12个条目,每个条目采用Likert 7点计分法。MSPSS评测的是个体主观上能感受到的被支持与被理解的社会支持情况。它基于来自家人、朋友和/或其他具有特殊意义的人(如"当你有需要的时候,总有一个好朋友在你身边")的自我报告的支持测量。该量表各条目得分范围从1(非常不同意)到7(非常同意),12题得分之和即为量表总分,共计12~84分,得分越高表明个体感知的社会支持水平越高[10]。
本次调查利用纸质问卷进行发放与回收。在2018年3月,本研究团队与该校学工口团队合作(包括学工处各级负责人及带班学生辅导员)进行班内问卷调研,招募高年资预防医学专业学生并统一培训作为本次调查人员。由各班辅导员陪同调查人员,到被调研对象班级下发问卷,并在填写问卷前,向被调研对象说明调查的匿名性,并协助回收问卷。
使用SPSS 20.0和AMOS 22.0软件对数据进行统计分析。用随机数字表法将总数随机分半,一半(n=318)进行探索性因子分析,另一半(n=347)进行验证性因子分析。采用因子分析评价量表的结构效度,采用Pearson相关系数评价量表的内容效度,采用Cronbach’s α系数评价量表的内部一致性信度,采用Spearman-Brown系数评价对半信度,采用Pearson相关系数评价效标效度和重测信度。检验水准α=0.05。
371名(55.8%)的调查对象对用社交网络查看他/她在社会上认识的人表示同意或非常同意。468名(70.4%)的调查对象会使用社交网络去更多地了解他/她的同学。540名(81.2%)的调查对象会使用社交网络与他/她的老朋友保持联系。仅85名(12.8%)的调查对象会使用社交网络与现实生活中不认识的人聊天。问及"相对于我每天都见面的朋友,我感觉与社交网络上的朋友更亲密",441名(66.3%)的调查对象表示不同意或完全不同意。而问及"相对于在现实生活中花时间,我更喜欢花时间在社交网络上与朋友相处"时,464名(69.8%)的调查对象表示不同意或完全不同意。仅84名(12.6%)的调查对象同意或非常同意"喜欢通过社交网络和别人交谈胜过面对面的交流"(表1)。

SNUSS量表得分情况[n=665,n(%)]
SNUSS量表得分情况[n=665,n(%)]
| 条目 | 完全不同意 | 不同意 | 一般 | 同意 | 完全同意 |
|---|---|---|---|---|---|
| 我会用社交网络查看我在社会上认识的人 | 47(7.1) | 90(13.5) | 157(23.6) | 263(39.6) | 108(16.2) |
| 我会使用社交网络去更多地了解我的同学 | 24(3.6) | 37(5.5) | 136(20.5) | 337(50.7) | 131(19.7) |
| 我会使用社交网络与我的老朋友保持联系 | 12(1.8) | 12(1.8) | 101(15.2) | 302(45.4) | 238(35.8) |
| 我经常通过社交网络与现实生活中不认识的人聊天 | 184(27.7) | 249(37.4) | 147(22.1) | 55(8.3) | 30(4.5) |
| 相对于我每天都见面的朋友,我感觉与社交网络上的朋友更亲密 | 199(29.9) | 242(36.4) | 155(23.3) | 40(6.0) | 29(4.4) |
| 相对于在现实生活中花时间,我更喜欢花时间在社交网络上与朋友相处 | 193(29.0) | 271(40.8) | 140(21.0) | 37(5.6) | 24(3.6) |
| 我喜欢通过社交网络和别人交谈胜过面对面的交流 | 188(28.3) | 220(33.1) | 173(26.0) | 61(9.2) | 23(3.4) |
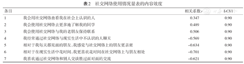
10位专家对量表7个条目分别计算打分,其中条目1"我会用社交网络查看我在社会上认识的人"最高分为4分,最低分为1分;条目2"我会使用社交网络去更多地了解我的同学"最高分为4分,最低分为2分;条目3"我会使用社交网络与我的老朋友保持联系"最高分为4分,最低分为2分;条目4"我经常通过社交网络与现实生活中不认识的人聊天"最高分为4分,最低分为2分;条目5"相对于我每天都见面的朋友,我感觉与社交网络上的朋友更亲密"最高分为4分,最低分为2分;条目6"相对于在现实生活中花时间,我更喜欢花时间在社交网络上与朋友相处"最高分为4分,最低分为2分;条目7"我喜欢通过社交网络和别人交谈胜过面对面的交流"最高分为4分,最低分为2分。计算条目水平的内容效度(item-level CVI,I-CVI),7个条目均等于0.90,量表水平的内容效度(scale-level CVI,S-CVI)为0.90(表2)。

社交网络使用情况量表的内容效度
社交网络使用情况量表的内容效度
| 条目 | 相关系数r | I-CVI | |
|---|---|---|---|
| 1 | 我会用社交网络查看我在社会上认识的人 | 0.347 | 0.90 |
| 2 | 我会使用社交网络去更多地了解我的同学 | 0.489 | 0.90 |
| 3 | 我会使用社交网络与我的老朋友保持联系 | 0.506 | 0.90 |
| 4 | 我经常通过社交网络与现实生活中不认识的人聊天 | -0.569 | 0.90 |
| 5 | 相对于我每天都见面的朋友,我感觉与社交网络上的朋友更亲密 | -0.634 | 0.90 |
| 6 | 相对于在现实生活中花时间,我更喜欢花时间在社交网络上与朋友相处 | -0.701 | 0.90 |
| 7 | 我喜欢通过社交网络和别人交谈胜过面对面的交流 | -0.621 | 0.90 |
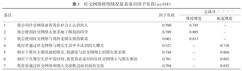
探索性因子分析。首先采用Kaiser-Meyer-Olkin(KMO)检验及Bartlett检验测定因子分析的可行性。KMO抽样适当性参数为0.757,Barlett球形度检验P<0.05,说明数据适合进行因子分析。采用主成分分析法,以特征值≥1提取因子,结果提取出2个公因子。每个条目的因子负荷值在0.527至0.789之间。经方差最大正交旋转提取2个因子,即为2个维度:维持现有社会关系社交网络使用情况维度(维持维度)和拓宽朋友圈社交网络使用情况维度(拓宽维度),累积贡献率为68.6% 。条目的因子负荷见表3。

社交网络使用情况量表条目因子负荷(n=318)
社交网络使用情况量表条目因子负荷(n=318)
| 条目 | 因子负荷 | 主成分 | ||
|---|---|---|---|---|
| 维持维度 | 拓宽维度 | |||
| 1 | 我会用社交网络查看我在社会上认识的人 | 0.590 | 0.745 | - |
| 2 | 我会使用社交网络去更多地了解我的同学 | 0.789 | 0.885 | - |
| 3 | 我会使用社交网络与我的老朋友保持联系 | 0.661 | 0.813 | - |
| 4 | 我经常通过社交网络与现实生活中不认识的人聊天 | 0.527 | - | 0.718 |
| 5 | 相对于我每天都见面的朋友,我感觉与社交网络上的朋友更亲密 | 0.749 | - | 0.864 |
| 6 | 相对于在现实生活中花时间,我更喜欢花时间在社交网络上与朋友相处 | 0.781 | - | 0.883 |
| 7 | 我喜欢通过社交网络和别人交谈胜过面对面的交流 | 0.704 | - | 0.832 |
对该量表进行验证性因子分析(n=347),各条目因子负荷值大于0.500,说明各参数值达到显著水平,且因子负荷均具有统计学意义(P<0.05)。依据探索性因子分析的结果,对两因子修正的模型进行验证性因子分析。结果显示,该模型拟合情况优良(χ2/df=2.873,GFI=0.970,CFI=0.971,RMSEA=0.074)。
本研究将领悟社会支持量表与社交网络使用情况量表进行相关性分析。结果显示,两个量表的相关系数r值为0.295,两者在0.01水平上显著相关,差异具有统计学意义(P<0.01)。
量表的内部一致性信度Cronbach’s α系数为0.764,折半信度Spearman-Brown系数为0.555。
总量表的重测信度ICC为0.526,P<0.01。
随着移动网络技术的大面积覆盖,尤其是信息技术的发展,社交网络越来越受到全球的青睐。一方面,社交网站能够使人们的生活变得丰富多彩,给予医学生等群体在寻求和提供社会支持方面发挥着越来越重要的作用[11]。另一方面,不合理地使用社交网站会对个体的心理健康造成极大的损害,甚至导致其出现社交网站问题性使用或成瘾[12]。本次研究在Facebook使用量表汉化的基础上,根据我国国情和文化进行调试,使其成为适用于我国的社交网络使用情况量表SNUSS。该量表划分为"维持现有社会关系社交网络使用情况维度"和"拓宽朋友圈社交网络使用情况维度"两个维度。第3个条目"我会使用社交网络与我的老朋友保持联系"和第4个条目"我经常通过社交网络与现实生活中不认识的人聊天"在两个维度负荷值均高于0.500。在上海某医学院校一年级学生中调查显示,该量表信度和效度评价良好。有学者曾做过一项系统回顾研究,结果显示75.0%的医学生都使用社交网络,其中仅有20.0%是处于医学教育目的。印度对其医学生进行的调查发现,90.2%以上的医学生使用多种社交网络,32.5%的医学生每小时就要使用一次社交网络,80.0%的医学生每天使用社交网络的时间超过4 h。这可能与医学生学习压力、精神紧张,更需要一个虚拟的社交网络去躲避压力、处理负面情绪有关。有研究显示,医学生一旦发生社会心理问题,并不愿意寻求医学帮助,这时候社交网络为医学生提供了一个进行情绪宣泄的虚拟平台。
当代大学生是社交网络使用的主体,他们通过在社交网络上分享生活事件、表达情绪等来满足心理需求[11]。在我国,有研究发现,大学生微信的使用率达到99.0%,有近一半的大学生存在一定程度的社交回避(46.0%)及社交苦恼问题(43.0%),其中医学生的情况更为严重。在微信中感受到更多社会支持的大学生,可以在微信使用中获得更多的好处,社交问题会更少[13]。该研究结果验证了社交网络的使用对现实社交问题具有补偿作用,也为大学生社交问题的预防与治疗提供了新方法。但是,过度使用社交网络也会带来不良的心理负担。因此,如何评价适量的社交网络使用对个人、对教育工作者、对家庭都尤为重要。在本研究中可以发现,社交网络使用情况量表与领悟社会支持量表有相关性。这提示根据本量表可预测个体的感知社会支持的情况。
对于医学生而言,社交网络不仅仅是他们与外界沟通交流的渠道,更是他们学习知识、认识世界的手段。医学院校的学习时期,正值医学生世界观、人生观、价值观培养和形成阶段。我们需要直面社交网络带来的负面影响,而不是一味地避讳[14]。具体而言,可以从学校、家庭、个人几个方面入手,正确引导和帮助他们更好地使用社交网络。首先,学校、家庭都应对青少年使用社交网络给予理解和指导。尽管社交网络可以被认为是一种生活方式,但是社交网络绝不是现实生活的替代品。应当让青少年明白社交网络与现实生活应当是互相联系、互利共惠的,社交网络可以被认为是现实社会的延伸,是人际网络拓展的一种手段,是实现自我表达的另一个平台。其次,结合学校教学、社团活动等,宣传和普及健康、科学使用社交网络的知识和行为,帮助青少年树立正确的使用观念;联手家庭教育,内化并实践于日常生活,培养青少年良好的自律行为,使青少年掌握健康科学的社交网络使用方式和习惯。最后,医学生个人应更积极参与各类培训、讲座及公益性活动,促进其社会情绪的发展,实现社会交往能力的提升。同时,引导医学生积极参与医疗服务活动,在实践中培养医学生良好的病患沟通能力、全面的思维应变能力和较强的团队协作能力,提升医学生人文素养,总体提升医学生社会性人格、社会性情感、社会性交往能力,使之在社会化进程中变得更加成熟稳重,不断修正自己的人生观、价值观和世界观,发展积极情绪和情感,降低社交网络成瘾风险。
本研究存在一些局限性。第一,样本来源仅为单一高校的数据,未来仍需多中心研究证明其应用效果。第二,本研究中采集的数据为调研对象的主观报告,可能存在一定偏倚。第三,本研究采用的是横断面调研,不能证明因果关系,后续可在大学生群体里做相关机制的深入研究,明确路径和机制,为后续制定相应的健康干预策略提供依据。
所有作者声明无利益冲突





















