
版权归中华医学会所有。
未经授权,不得转载、摘编本刊文章,不得使用本刊的版式设计。
除非特别声明,本刊刊出的所有文章不代表中华医学会和本刊编委会的观点。
急性肺栓塞是心血管死亡的第3大原因[1]。与位居前二位的心肌梗死和卒中相比,医师和患者对急性肺栓塞的认知度均较低[2]。由于其临床表现差异巨大,从血流动力学不稳定到轻度呼吸困难甚至无明显症状,往往通过影像学检查偶然发现或从意外死亡患者的尸检中发现,因此肺栓塞早期漏诊、误诊和延误诊断的比例较高,常被称为"沉默杀手"。值得注意的是,近50年来,急性肺栓塞的诊疗模式并未发生明显改变,即使是血流动力学不稳定的高危肺栓塞,大多数患者仅接受抗凝治疗,而接受溶栓或高级别治疗的比例极低[3]。
近年来,新的高级别治疗策略和技术,包括经导管介入治疗、外科治疗和机械循环支持,在肺栓塞早期救治中逐渐体现出优势[1,4]。然而,由于缺乏大规模临床试验证据,指南中亦无明确推荐,其临床决策受到诸多限制。随着多学科救治理念的建立和推广,肺栓塞高级别治疗技术的应用比例和救治效率明显提高,但仍需多中心研究进一步评价。
近20年来,静脉血栓栓塞症(venous thromboembolism,VTE )和急性肺栓塞发病率呈现显著的上升趋势。美国国家住院患者数据库分析表明,从2000年1月到2015年9月共有2 159 568例住院的肺栓塞患者,肺栓塞住院率在15年中升高超过100%,其中老年人群住院率最高[5]。英国医院统计数据显示,从1997年到2015年共有464 046例住院的肺栓塞患者,肺栓塞住院率升高近2倍(50.2/10万人年到97.8/10万人年),85岁以上人群升高最为明显[6]。2019年发表于Chest杂志上的我国肺栓塞与肺血管病防治协作组的最新数据显示,基于90家综合性三级甲等医院住院患者资料及2010年我国人口普查数据获得的VTE校正住院率从2007年的3.2万/10万人上升到2016年的17.5万/10万人,肺栓塞校正住院率从2007年的1.2万/10万人上升至2016年的7.1万/10万人[7]。
急性肺栓塞是常见的3大致死性心血管疾病之一。世界卫生组织(World Health Organization,WHO)欧洲区域人口动态登记数据显示,从2013到2015年,41个成员国平均每年有38 929例肺栓塞相关死亡患者;在15~55岁,肺栓塞在男性和女性死亡者中占比分别为0.8%~1.3%和0.2%~0.7%[8]。根据美国住院患者数据库,尽管住院死亡率在各年龄组均有下降趋势,但整体年均死亡例数并无明显下降(2001年校正死亡事件5 306例,2014年校正死亡事件5 295例),这主要归因于诊断率的提高。尽管住院时长明显下降,但平均院内花费明显升高,85岁以上患者院内费用高达13 000美元[5]。我国肺栓塞与肺血管病防治协作组的最新数据表明,VTE住院期间病死率从2007年的4.7%下降为2016年的2.1%,急性肺栓塞住院期间病死率从2007年的8.5%下降为2016年的3.9%[7]。
尽管急性肺栓塞的疾病负担逐年加重,但疾病本身和诊疗手段的认知率仍处于较低水平。2015年一项全球调查显示,深静脉血栓形成(deep vein thrombosis,DVT)和肺栓塞的认知率分别为44%和54%,明显低于其他血栓性疾病的认知率(心脏病发作认知率为88%,卒中认知率为85%),只有45%的受访者认为血栓可预防,癌症、住院和外科手术等危险因素的认知率仅为16%、25%和36%[2]。2019年中国的一项VTE全国调查数据显示,分别有22.4%和65.2%的医院不能完成CT肺动脉造影(computed tomographic pulmonary angiography,CTPA)或肺通气/灌注扫描,只有约1/3的医师了解新型口服抗凝药的应用,只有不到一半的医师能完成超过一半患者的随访[9]。因此,迫切需要通过培训、宣教等多种措施提高公众和临床医师的认知率,以期减轻肺栓塞疾病负担。
急性肺栓塞最常见的症状是呼吸困难(80%)和胸痛(52%),有9%~35%的患者以晕厥发病。然而,其临床表现大多不具特异性,80%的患者没有典型症状。2019年New England Journal of Medicine连续发表了2篇论著聚焦肺栓塞早期筛查,提示其临床重要性[10,11]。如何简化评估和筛查流程、尽早排除肺栓塞患者是提高肺栓塞诊断效率并合理应用医疗资源的关键。
对初诊患者危险程度的识别有助于采取相应的评估和检查手段。对于可疑的非高危急性肺栓塞患者,首先需行临床预测评分。推荐采用简化的Wells评分和修订版Geneva评分量表,以提高疑似肺栓塞的诊断准确性。临床预测肺栓塞可能性高的患者,应首选CTPA,阳性即可确诊,阴性结果一般可考虑排除肺栓塞,但少数预测评分高或临床症状典型的患者可能需要行肺通气/灌注扫描(V/Q scan)等检查协助诊断[12]。
D-二聚体在低中度可能性的肺栓塞患者中的诊断价值较大。对于临床评估低中度可能性的患者,如D-二聚体检测阴性或低于500 ng/ml的标准临界值,可基本排除急性肺栓塞;如D-二聚体检测阳性,建议进一步行CTPA确诊。不过,随着患者年龄增大,D-二聚体对急性肺栓塞的诊断敏感度逐渐降低,对80岁以上患者的诊断敏感度降低至约10%。在大于50岁的患者,随年龄校正的D-二聚体临界值为年龄×10 μg/L,可使特异度增加到34%~46%,敏感度>97%。2019年欧洲心脏病学会(European Society of Cardiology,ESC)指南明确指出,50岁以上的患者应采用经年龄校正的D-二聚体临界值,而非固定的临界值,以排除低中度可能性的肺栓塞患者(证据级别为Ⅱ a/B)[12]。由于急性肺栓塞患病人群多为老年人,该推荐无疑更具有现实意义。
值得一提的是,50岁以上的疑似急性肺栓塞患者采用经年龄校正的D-二聚体临界值已在临床工作中得到普遍认可,而ESC指南至今才予以推荐。因此,新指南的这一推荐与其说是进步,不如说是一种迟到。事实上,无论在诊断还是预后判断价值上,D-二聚体之于肺栓塞犹如低密度脂蛋白胆固醇(low density lipoprotein cholesterol,LDL-C)之于冠心病。因此,有学者提议,不妨借鉴LDL-C,在D-二聚体检验报告上增加50岁以上年龄每增加10岁的校正临界值,以便将该指南推荐真正用于临床。
此外,回顾性研究提示,根据临床可能性校正的D-二聚体水平可能更有助于早期排除肺栓塞。2019年New England Journal of Medicine发表了加拿大的一项前瞻性研究[10],如果临床验前概率低且D-二聚体<1 000 ng/ml或者临床验前概率为中度且D-二聚体<500 ng/ml,可考虑排除肺栓塞并不再进行进一步检查;其他患者接受胸部影像学检查(通常为CTPA)。所有患者随访3个月并检测VTE的发生。在2 017例入选和评估的患者中,有7.4%在初始诊断检测中被发现生肺栓塞。在1 325例临床验前概率低或中度且D-二聚体阴性(分别<1 000 ng/ml和< 500 ng/ml )的患者中,无一例发生VTE。该策略仅有34.3%的患者应用胸部影像学检查,而传统策略(临床验前概率低且D-二聚体<500 ng/ml )将有51.9%的患者应用胸部影像学检查。该研究进一步验证了临床中D-二聚体水平在早期排除肺栓塞中的价值,并已被2019年ESC指南推荐(证据级别为Ⅱ a/B )[12]。
近年来,一些快速筛查流程被证实有望早期排除低危患者、减少过度检查并提高诊断准确性。YEARS研究[13]提出的诊断流程(以下简称YEARS诊断流程)将D-二聚体水平和YEARS的3项标准(深静脉血栓征象、咯血以及是否最有可能诊断为肺栓塞)结合在一起:如不符合任何一项YEARS标准且D-二聚体<1 000 ng/ml,排除急性肺栓塞;如不符合任何一项YEARS标准且D-二聚体≥ 1 000 ng/ml,行CTPA检查;符合≥1项YEARS标准且D-二聚体<500 ng/ml,排除急性肺栓塞;符合≥ 1项YEARS标准且D-二聚体≥ 500 ng/ml,行CTPA检查(图1 )。YEARS研究证实,YEARS诊断流程可以安全地排除可疑肺栓塞患者,并且减少了14%的CTPA检查。有研究比较了经典Wells评分、D-二聚体和YEARS诊断流程的诊断效能,结果发现,经典Wells评分和D-二聚体与年龄存在明显交互作用,对>50岁患者的诊断效能明显下降,而YEARS诊断流程在所有年龄段均具有较高的诊断效能[14]。


注:CTPA,CT肺动脉造影
鉴于YEARS诊断流程的安全性和有效性,荷兰莱顿大学医学中心牵头启动改良YEARS诊断流程在疑似急性肺栓塞孕妇中应用的安全性和有效性研究[11],其改良之处在于一旦疑似孕妇的深静脉血栓征象为阳性,即行下肢加压静脉超声(compression ultrasound,CUS)检查,结果如阳性则启动抗凝治疗,如阴性则进入后续研究。最终494例疑诊急性肺栓塞孕妇进入YEARS诊断流程,其中242例孕妇符合1~3项YEARS标准,252例孕妇不符合任何一项YEARS标准。不符合任何一项YEARS标准的孕妇中164例D-二聚体< 1 000 ng/ml,依据研究设计排除肺栓塞,其中11例孕妇违反协定行CTPA检查但均排除肺栓塞;不符合任一YEARS标准的孕妇中88例D-二聚体≥ 1 000 ng/ml,建议行CTPA检查,其中13例违反协定结果未行CTPA检查,该组检出了1例肺栓塞患者;符合YEARS标准的患者中211例D-二聚体≥ 500 ng/ml,其中11例拒绝行CTPA检查,该组检出了15例肺栓塞患者;符合YEARS标准的患者中31例D-二聚体<500 ng/ml,1例患者违反协定行CTPA检查排除肺栓塞。分析显示,65%的患者在怀孕最初3个月避免了CTPA检查,而在最后3个月32%患者避免了CTPA检查。该研究证实了改良YEARS诊断流程在特殊人群即疑似肺栓塞孕妇中的安全性和有效性,其方案值得推广。
急性肺栓塞治疗手段日趋广泛,包括抗凝治疗、系统溶栓以及近年逐渐兴起的高级别治疗手段,如经导管介入治疗、外科治疗和机械循环支持等。不同治疗手段存在各自优势和局限性(表1)[15],在肺栓塞救治中应综合考虑适应证和时机,选择最佳或联合治疗手段。

急性肺栓塞不同治疗方式的特点比较
急性肺栓塞不同治疗方式的特点比较
| 治疗手段 | 实施人员 | 开始时间 | 主要优势 | 主要弊端 |
|---|---|---|---|---|
| 系统抗凝治疗 | 所有医务人员 | 几分钟内 | 简便、便宜 | 1.可能治疗失败 |
| 2.起效时间慢 | ||||
| 3.缺乏新型口服抗凝药在中危肺栓塞中的证据 | ||||
| 系统溶栓治疗 | 所有医务人员 | 几分钟内 | 不需要专门的设备即可迅速启动再灌注治疗 | 颅内或其他部位大出血 |
| 导管定向溶栓 | 介入医师 | 几分钟到数小时内 | 机械与药物联合策略 | 1.缺乏随机对照试验证据 |
| 2.需要相关专业经验 | ||||
| 超声辅助的导管定向溶栓 | 介入医师 | 几分钟到数小时内 | 减少溶栓剂的使用剂量 | 需要相关专业经验 |
| 经皮血栓切除术 | 介入医师 | 几分钟到数小时内 | 整体去除血栓 | 1.需要相关专业经验 |
| 2.手术需大口径入路 | ||||
| 3.可能无法触及远端栓子 | ||||
| 外科手术取栓 | 心胸外科医师 | 几分钟到数小时内 | 血管近端整体血栓切除 | 1.胸骨切开术 |
| 2.需要相关外科专业经验 | ||||
| 静脉滤器 | 介入医师 | 几分钟到数小时内 | 防止血栓迁移,避免抗凝治疗 | 因为无法监测和取出滤器,可能出现多种远期机械并发症 |
抗凝治疗是急性肺栓塞治疗的基础与核心,对降低复发率及改善预后具有重要意义。一旦确诊为肺栓塞且无禁忌证,应尽快启动抗凝治疗。如果临床高度怀疑肺栓塞且出血风险较低,也应启动抗凝治疗[12]。近年来,多项大型随机对照试验已证实直接口服抗凝药(direct oral anticoagulants,DOACs)在急性肺栓塞急性期抗凝治疗中的有效性及安全性[16,17,18,19]。由于起效迅速、半衰期短、药代动力学和药效动力学明确、剂量固定和较少的药物相互作用,DOACs对于低危肺栓塞患者已成为一线治疗,而对于中高危患者在临床稳定或高级别治疗完成后也应考虑应用。在2019年ESC肺栓塞指南中,DOACs在低中危患者中获优先推荐,一旦启动胃肠外抗凝,如可以使用新型口服抗凝药(new oral anticoagulants,NOACs ),应优先使用NOACs而非华法林(证据级别为Ⅰ /A )[12]。
对于高危肺栓塞患者,系统溶栓是各级医院应首先考虑的再灌注治疗手段,其可迅速溶解血栓,恢复肺组织再灌注,改善通气/灌注失衡,减小肺动脉阻力,降低肺动脉压,显著降低病死率和复发率。2019年发表在Chest上的一项回顾性研究显示,对于院外心脏骤停后确诊的肺栓塞患者,在心肺复苏过程中采用系统溶栓可显著改善30 d生存率[20]。尽管如此,在世界范围内溶栓治疗应用的比例仍较低。一项德国的住院肺栓塞数据显示,系统溶栓的比例从2005年的3.1%升至2015年的4.4%,但即便如此,仅有23.1%的血流动力学不稳定患者接受了溶栓治疗[21]。由于存在大出血或颅内出血风险,临床医师往往心存顾虑,急性高危肺栓塞治疗不足的现象普遍存在。
近年来,鉴于抗凝和溶栓治疗的局限性,新型高级别治疗手段(如经导管介入治疗)逐渐引起临床医师兴趣。由于其显著减少溶栓药物总剂量并可在血栓处定向释放,有望达到或超过系统溶栓的效果并显著降低大出血发生率[4]。总的来讲,治疗手段包括两大类:经导管定向溶栓(catheter-directed thrombolysis,CDT)和经导管血栓祛除术(表2)[4],即通过局部溶栓、碎栓或血栓切除,快速清除肺动脉主干或分支阻塞性血栓,促进右心室功能恢复,改善症状和生存率[15]。但是介入治疗技术要求较高且操作可引起某些并发症,需综合考虑血栓负荷、血流动力学状态、患者整体状况、出血风险以及术者/机构偏好和经验[4]。对于急性高危肺栓塞或伴临床恶化的中危肺栓塞,若有肺动脉主干或主要分支血栓,并存在高出血风险或溶栓禁忌,或经溶栓和积极的内科治疗无效,在具备介入专业技术和条件的情况下,可行经导管介入治疗,但对低危肺栓塞患者不建议进行导管介入治疗。

不同介入器械的特点比较
不同介入器械的特点比较
| 器械 | 溶栓机制 | 导管选择与技术考虑 |
|---|---|---|
| EKOSonic | 超声辅助溶栓 | 5 F导管 |
| Unifuse | 经导管定向溶栓 | 4 F、5 F导管 |
| Cragg-Mcnamara | 经导管定向溶栓 | 4 F、5 F导管 |
| Bashir Endovascular Catheter | 药物机械性经导管定向溶栓 | 7 F导管,镍钛合金支撑的灌注袋在血栓中扩张 |
| AngioVac | 静脉-静脉旁路;漏斗状尖端入口回收血栓 | 流入口26 F,流出口16 F~20 F;需要灌注团队 |
| FlowTriever | 通过抽吸机械回收血栓,并通过附属的镍钛合金圆盘机械收集血栓 | 20 F导管;必须处理因大口径抽吸带来的血液丢失 |
| Indigo System | 机械血栓回收和机械抽吸 | 8 F导管;有些近端肺栓塞采用8 F器械抽吸困难 |
| AngioJet | 采用溶栓剂或盐水喷雾的流变血栓切除术 | 静脉栓子采用6 F~8 F导管;可引起低血压和心动过缓 |
| Aspire Max | 通过特殊设计的手持式抽吸器进行抽吸血栓切除术 | 5 F、6 F导管 |
根据美国最新医保数据,2004年到2016年经导管定向治疗肺栓塞的比例增长达10倍(0.1%~1.0%),主要由介入影像学、介入心脏病学和血管外科医师完成[22]。目前,美国食品和药品监督管理局(Food and Drug Administration,FDA)仅批准2种介入器械用于急性肺栓塞:EKOsonic血管内系统和FlowTriever血栓切除系统。多项研究证实,基于EKOsonic系统的超声辅助溶栓(ultrasound-assisted thrombolysis,USAT )能迅速改善右心室功能不全[23,24]。一项纳入28项研究的Meta分析显示,对于急性大面积或次大面积肺栓塞,USAT治疗后,肺动脉收缩压和平均压分别下降16.69 mmHg (1 mmHg=0.133 kPa)和12.13 mmHg,右心室/左心室直径比降低0.35[25]。然而,与传统CDT相比,USAT在血流动力学和右心室功能改善方面并未有额外获益[26,27],院内死亡率和30 d再住院率差异无统计学意义[28]。此外,由于USAT仍存在一定的出血风险,FLARE研究[29]评价了FlowTriever血栓切除系统对急性中危肺栓塞的疗效和安全性。研究共入选106例患者,平均手术时间为94 min,平均重症监护住院时间为1.5 d,手术后48 h,评价右心室/左心室直径比下降0.38,只有1例患者发生大出血。综上,尽管经导管介入治疗的有效性和安全性证据多来自小规模、单中心研究,但在临床实践中为中高危肺栓塞的急诊处理提供了新的治疗选择。考虑到急性心肌梗死和卒中均经历了溶栓时代向介入时代的成功转变,有理由对急性肺栓塞的介入治疗前景保持乐观。
对于溶栓禁忌或溶栓失败的患者,外科切开取栓术(surgical pulmonary embolectomy,SPE )可迅速取出新鲜血栓,仍不失为一种理想选择。早年外科围手术期死亡率较高,但随着器械的发展,其死亡率逐渐下降[1]。与系统溶栓相比,SPE的大出血发生率较低,且再发肺栓塞的比例也较低[12]。美国胸外科学会成人心脏外科数据库的统计资料显示,2011—2015年全美1 144家中心中仅310家中心完成至少1例SPE,1 075例SPE中死亡率为16%(无心源性休克8%,心源性休克23%,心源性休克/心脏骤停44%)[30]。总的来说,限于医院学科分布不均和技术相对复杂,SPE应用并未普及,但仍有很大的发展空间。
对于高危肺栓塞合并心脏骤停、难治性休克或溶栓失败的患者,可考虑应用机械循环辅助设备[如体外膜肺氧合(extracorporeal membrane oxygenation,ECMO)]。机械循环辅助可与系统溶栓、经导管介入治疗或外科治疗联合应用[1]。一项系统综述显示其30 d死亡率为22%[31]。新近经验提示,ECMO与SPE联合可获得理想效果,其结果优于ECMO+系统溶栓和单纯ECMO治疗[32]。
随着诸多高级别治疗策略和技术的实施,肺栓塞已不再是过去的单一抗凝或溶栓治疗模式,多种治疗手段提供了更多的选择空间,从而实现肺栓塞个体化最佳治疗。目前,国内也有多家中心应用CDT和SPE救治急性肺栓塞患者,随着多中心研究的开展和经验的积累,有望为新型治疗技术的推广提供理论和实践基础。
在世界范围内,肺栓塞长期被临床医师误认为少见病或罕见病,以至于多数患者未能得到及时诊断和有效救治。此外,对于每一例中高危肺栓塞患者,由于不同专科医师临床决策不同,多数患者并未得到最佳治疗。由于肺栓塞的早期救治可涉及的学科专业较多,亟需多学科团队在第一时间做出正确评估和治疗决策。
鉴于疾病复杂性和治疗多样化,美国麻省总医院在2012年建立了全球第一支多学科参加的肺栓塞救治团队(Pulmonary Embolism Response Team,PERT)[33,34]。该模式能迅速汇集不同学科专家,为病情复杂的急性肺栓塞患者进行快速评估和制订治疗决策。该团队由呼吸危重症医学、急诊医学、心血管内科、介入放射科、血液内科、血管外科和心胸外科等专家组成。PERT小组成员负责及时地评估每个病例,检查患者,根据现有检查结果,决定进行下一步检查或治疗方案,然后就最佳治疗方案达成一致,从而避免了片段化或矛盾性的决策[1,35]。但是,PERT团队的价值并不止于急诊肺栓塞的快速救治,还包含患者的住院治疗、出院后随访的全面管理,以及患者数据收集和分析及团队分享等科研与教育内容。
通过PERT建设,美国诸多临床医学中心的急性肺栓塞救治质量得到了极大的提升和改善。近期Rosovsky等[36]分析了PERT成立前(2006—2012年)、后(2012—2016年)麻省总医院急性肺栓塞的救治情况。研究发现,PERT成立前后患者人口学特征相似,但成立后低危肺栓塞患者比例显著低于成立前(19% vs. 37%),中危患者显著高于成立前(49% vs. 32%);PERT成立后更多的患者接受了导管介入治疗(14% vs. 1%)或任何高级别治疗(介入或外科治疗)(19% vs. 9%),且并未增加出血并发症和死亡。来自新加坡的数据显示,PERT流程实施之后患者重症监护停留时长从5 d减少至2 d,大面积肺栓塞接受溶栓治疗的比例从30%上升至92%,从诊断到再灌注的时间延迟从763 min降至181 min[37]。克利夫兰诊所的数据显示,PERT时代肺栓塞患者大出血或临床相关非大出血发生率明显降低(17.0% vs. 8.3%),30 d住院死亡率明显下降(8.5% vs. 4.7%),上述差异在中高危患者中更为明显[38]。以上研究均证实PERT的运行显著改善了肺栓塞患者的救治质量和效果。
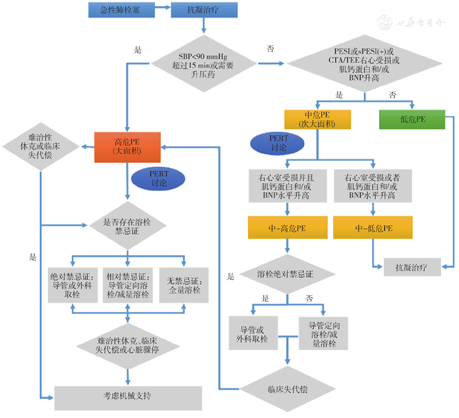
2015年,美国学者Kenneth Rosenfield发起成立全美肺栓塞救治团队联盟(PERT Consortium ),旨在指导PERT的建设与发展,提高严重肺栓塞的诊断与治疗水平。目前,全球已有欧美、亚洲和非洲的100余家医学中心加入该联盟,其影响力越来越大。2019年,美国PERT联盟发布了《急性肺栓塞的诊断、治疗与随访:PERT联盟实践共识》,这是联盟成立以来发布的首个肺栓塞多学科救治指南,旨在为真实世界肺栓塞的管理提供基于循证证据、实践以及跨学科和跨机构专家建议的推荐[1]。指南指出,不同的医院PERT架构可能存在较大差异,可能包含心外科、心脏影像、心血管介入科、普通心内科、急诊医学、重症医学、血液科、临床药学、呼吸科、影像诊断科、介入影像科、血管外科和血管内科等科室,也可能只有其中的数个科室,其具体建设应视医院实际而定。PERT的启动通常有指定的电话号码,该号码能随时联系对疑诊患者进行初始快速评估的临床医师。如初始评估后诊断仍不明确或为了方便实时讨论以形成共识,即可由PERT组长立即召集所有PERT成员进行视频或网络会议,达成共识迅速告知临床医师(图2)。而在急性肺栓塞患者的治疗上,指南通过流程图形式明确指出了介入和外科治疗的时机与地位,易于指导临床实践(图3)[1]。


注:PERT,肺栓塞救治团队


注:SBP,收缩压;PESI,肺栓塞严重程度指数;sPEI,简化的肺栓塞严重程度指数;CTA,CT血管造影;TEE,经胸超声心动图;BNP, B型利钠肽;PE,肺栓塞;PERT,肺栓塞救治团队;1 mmHg=0.133 kPa
在我国,肺栓塞的治疗一直是临床工作的难点。2017年7月,在国际肺栓塞救治团队联盟的指导下,亚洲第一支专注于肺栓塞多学科联合救治的PERT团队在首都医科大学附属北京安贞医院成立,并设立了流程组、临床组、技术组、科研组和联络组等多个工作组。同年10月,首都医科大学附属北京安贞医院牵头成立了中国PERT联盟,由此开启了我国急性肺栓塞多学科团队救治的新模式。然而,目前在国内大多数中心,肺栓塞救治仍为单一学科"串联"模式,多学科团队救治参与度较低,肺栓塞高级别治疗(如介入和外科治疗)的比例仍较低,很多患者并未得到最佳治疗。由于肺栓塞主要接诊医师常为心脏专科医师,而介入心脏科医师在肺栓塞介入治疗中可能具有更大优势,因此,心血管医师包括介入医师在肺栓塞PERT团队救治中可发挥更大作用。
总之,亟需通过PERT成员认证、医师和患者教育、高级别治疗理念的普及、新器械研发和引进以及国际合作,进一步在全国推广肺栓塞团队救治理念,将肺栓塞救治模式由单一学科的"串联"模式改为多学科"并联"模式,并充分发挥心血管医师在PERT团队中的作用。相信随着更多的医院和科室主动参与到PERT团队与PERT联盟的建设及日常活动,急性肺栓塞的救治效率、水平和效果必将得到改善。





















