
版权归中华医学会所有。
未经授权,不得转载、摘编本刊文章,不得使用本刊的版式设计。
除非特别声明,本刊刊出的所有文章不代表中华医学会和本刊编委会的观点。
经皮冠状动脉介入治疗(percutaneous coronary intervention,PCI )由Grüntzig于1977年首创,旨在为严重的冠状动脉闭塞导致的心肌供血不足区域重建足够的血供[1],目前已成为冠状动脉疾病(coronary artery disease,CAD)最常用的治疗方法[2]。然而,新的问题随之而来,例如支架介导的动脉损伤引起内膜增生,从而导致动脉再狭窄。此外,支架血栓形成(stent thrombosis,ST)在PCI术后虽相对少见,但考虑到相关的发病率和死亡率,它仍然是最令人担心的并发症之一,因此接受PCI的患者往往需要抗栓治疗[3]。与此同时,抗栓药物的应用将不可避免地导致出血风险的升高,这使得PCI术后抗栓策略的核心在于根据临床实际情况平衡缺血与出血的风险。当前PCI术后抗栓治疗已经取得了巨大进展,如吲哚布芬作为一种抗血小板及新型的抗凝药物,可以有效地阻断血小板聚集,减少血栓的形成,更适用于高龄、有出血风险的患者[4];基于CYP2C19基因型和血小板功能的个体化抗血小板治疗,对PCI术后的不良心血管事件具有良好效果,但其费用较高,也限制了其作为筛查氯吡格雷疗效常规检测的应用[5]。目前国内外指南一致将阿司匹林联合P2Y12受体拮抗剂的抗血小板方案作为二级预防的首选推荐[6],关注重点仍然是双联抗血小板治疗(dual antiplatelet therapy,DAPT)的时程,主要是因为其持续治疗时间是可变的,这取决于临床表现、使用的支架类型和持续的缺血风险[1]。
裸金属支架(bare-metal stent,BMS)作为最早的冠状动脉支架,可降低心肌梗死(myocardial infarction,MI )和紧急冠状动脉旁路移植术的发生率,并在患者使用抗凝药物的情况下显著降低了亚急性血栓的发生率[7]。但BMS作为永久异物嵌入血管中,刺激血管内膜增生,导致20%~30%的再狭窄发生[8]。与BMS相比,第一代药物洗脱支架(drug-eluting stents,DES)显著降低了PCI术后再狭窄和重复血运重建的发生率[9]。然而,在第一代DES推出几年后,研究发现其与晚期ST的发生率显著升高有关[10]。这些安全问题也进一步推动了DES的发展,新一代DES采用了新型支架平台、聚合物和抗增殖药物来改善支架性能。DES的种类可以根据聚合物类型进行分类:具有耐用聚合物的第一代DES,具有生物相容性聚合物的第二代DES,具有可生物降解聚合物的第三代DES,以及具有无聚合物支架的第四代DES[11]。而生物可吸收支架(bioresorbable scaffolds,BRS)作为一种较新的冠状动脉支架,其目标是在抗增殖药物洗脱过程中暂时支撑狭窄或闭塞的冠状动脉,最终完全溶解,有望成为目前主流金属支架的有效替代物[12]。
本文旨在回顾近10年使用不同支架行PCI患者术后DAPT时程的相关研究,总结和分析目前的临床研究证据,以期对未来PCI患者术后抗栓个体化治疗带来新的思路及方向。
检索PubMed、Cochrane Library、Embase、中国知网、万方数据库、重庆维普数据库,收集使用不同支架行PCI患者术后DAPT时程的荟萃分析(meta-analysis)或随机对照试验(randomized controlled trial, RCT ),检索时限为2011年4月至2021年4月。中文检索词包括:经皮冠状动脉介入治疗、PCI、抗栓、抗凝、支架;英文检索词包括:anticoagulant、antithrombotic、antiplatelet、percutaneous coronary intervention、percutaneous coronary revascularization、PCI、stent、scaffold。
文献纳入标准:(1)研究对象为接受PCI置入支架的患者;(2)患者术后接受DAPT;(3)临床结局包括相关血栓栓塞或出血不良事件。文献排除标准:(1)重复发表的文献;(2)数据不完整及数据错误的文献;(3)会议摘要,信件,学位论文等;(4)纳入非RCT以及期刊影响力较低,研究设计不严谨的荟萃分析;(5)非大样本(研究对象<1 000)多中心的RCT。按照作者、发表日期、支架类型、抗栓策略、结果等条目从最终被纳入分析的文献中提取重要信息,对以往的研究进行总结。系统文献检索流程如图1所示。


注:RCT,随机对照试验
检索结果纳入研究的荟萃分析共14篇[13,14,15,16,17,18,19,20,21,22,23,24,25,26],均来自英文数据库。所有文献均为PCI放置DES,但对于具体支架种类并没有限制。多项研究探讨了DAPT最佳持续时间,结果显示短期(≤ 6个月)抗凝策略不劣于长期(≥ 12个月)抗凝策略,且具有出血风险更小等诸多优势;表1列出了纳入研究的荟萃分析资料。

纳入研究的14篇荟萃分析资料
纳入研究的14篇荟萃分析资料
| 研究者 | 年份 | 支架类型 | 样本量 | 分组 | 结果 | 结论 |
|---|---|---|---|---|---|---|
| Verdoia[13] | 2021 | DES | 5个RCT(n=30 621) | DAPT标准期(12个月) DAPT短期(1~3个月) | 短期DAPT显著降低了大出血率,但并未显著改善总体死亡率;在DAPT停药时将无出血事件患者随机分组的试验中,出血事件的减少甚至更为显著;短期DAPT与标准12个月DAPT相比,MI和ST的发生率相似 | 在主要疗效和安全性终点上未发现明显的异质性,结果可靠;与标准期DAPT相比,很短的DAPT(1~3个月)可显著减少主要出血,而主要缺血事件和可比生存率均未增加 |
| Garg[14] | 2020 | DES | 18个RCT(n=57 942) | DAPT短期(≤ 6个月) DAPT长期(≥ 12个月) | 与长期DAPT相比,短期DAPT可减少出血事件,但不增加MI或ST的发生风险 | 合并效应量异质性低,但应谨慎解释间接比较结果;短期DAPT可显著减少主要出血事件,而主要缺血事件未增加 |
| Yin[15] | 2019 | DES | 17个RCT(n=46 864) | DAPT标准期(12个月) DAPT长期(>12个月) | 与标准期DAPT相比,长期DAPT大出血和非心源性死亡的发生率较高;标准期DAPT的出血率较高 | 合并效应量异质性低,结果可靠,建议对于大多数PCI置入DES的患者可以考虑短期DAPT |
| Lin[16] | 2019 | DES | 5个RCT(n=7 142) | DAPT标准期(12个月) DAPT短期(6个月) | 短期或更长时间的DAPT与晚期ST发生率差异无统计学意义;非常晚期ST发生率差异无统计学意义;在使用第二代DES后使用DAPT 6个月和12个月观察到相似的晚期和非常晚期ST发生率 | DAPT持续时间对晚期和非常晚期ST发生率的发生没有影响;但考虑到样本量和纳入研究的质量等局限性,这些结果应谨慎对待 |
| Lee[17] | 2018 | DES | 6个RCT(n=11 471) | DAPT短期(≤ 6个月) DAPT标准期(12个月) | 短期和长期DAPT的患者之间的主要结局风险差异无统计学意义;亚组分析中,在较年轻的患者中(<65岁),短期DAPT与较高的主要结局风险相关;在老年患者中,短期和长期DAPT的主要结局风险差异无统计学意义 | 在老年患者中,新一代DES置入后短期DAPT可能比年轻患者更有益;但当前的研究结果应被认为是假设产生的,需要进一步的研究来确认当前的结果 |
| Wang[18] | 2017 | DES | 13个RCT(n=36 749) | DAPT标准期(12个月) DAPT长期(>12个月) DAPT短期(≤ 6个月) | 与短期DAPT相比,长期DAPT与MI或ST的发生率显著降低相关,但死亡率、重复血运重建和卒中差异无统计学意义,而血栓事件的获益可能被较高的出血发生率所抵消;在第一代DES和EES患者中,较长DAPT的获益显著,而其他第二代DES(ZES和BP-DES)则减弱 | 合并效应量异质性低,GRADE评分均为中到高质量,结局证据等级高,通过评估血栓性事件和出血性事件,短期DAPT不劣于长期DAPT;但仍需要较大且设计合理的RCT来评估某些患者亚组DAPT的最佳停药情况 |
| Ferrante [19] | 2017 | DES | 4个RCT(n=17 650) | DAPT标准期(12个月) DAPT长期(>12个月) | 与标准期DAPT相比,延长DAPT不会影响全因死亡率或心血管疾病死亡率;延长DAPT可以降低MI的风险,但ST的发生率无明显降低,类似的卒中风险,以及发生大出血的风险增加 | 将DAPT延长至1年以上可以预防MI和增加大出血风险,但这些作用的证据并不充分(存在潜在异质性、选择性偏倚和发表偏倚等) |
| D′Ascenzo[20] | 2016 | EES ZES | 8个RCT(n=18 810) | ≤ 6个月vs. 12个月≤ 6个月vs. 24个月 12个月vs. ≥ 24个月 | 与长期DAPT相比,短期DAPT全因死亡、心血管死亡和ST发生率差异无统计学意义,且分别考虑EES和ZES时差异无统计学意义;短期DAPT对MI的预防作用不如长期DAPT ,但较短期的DAPT可减少大出血发生风险 | 使用EES和ZES的患者,DAPT≤6个月是合理的,在增加MI的代价下,大出血发生风险、生存率和ST发生率相似。但由于患者选择支架具有局限性、样本量人群的缺失、研究质量评价等存在的问题,这些结果应谨慎对待 |
| Spencer[21] | 2015 | DES | 9个RCT(n=29 531) | DAPT长期DAPT短期 | 中等质量的证据显示,持续更长时间的DAPT降低了再发MI的风险,增加了死亡率;高质量的证据显示,DAPT增加了大出血的风险 | 由于大多数结果的不精确性、局限性以及第一代和第二代支架使用的差异性造成的间接影响,使估计的可信度下降;关于DAPT持续时间须综合考虑患者情况 |
| Palmerini[22] | 2015 | DES | 4个RCT(n=8 180) | DAPT短期(3个月) DAPT短期(6个月) DAPT标准(12个月) | 3个月与12个月DAPT、6个月与12个月DAPT、3个月与6个月DAPT之间的12个月MACE发生率差异无统计学意义 | 短期DAPT适合第二代DES,特别是那些没有高风险临床或病变特征的患者;是否使用短期DAPT应取决于患者的缺血性和出血性并发症的个体风险,因此需要进一步的研究以确定在选择短期治疗方案的患者中首选3个月还是6个月的DAPT |
| Navarese[23] | 2015 | DES | 10个RCT(n=32 287) | DAPT短期(12个月) | 与12个月的DAPT相比,短期时程治疗与大出血发生风险显著减少相关,缺血或血栓结局差异无统计学意义;与12个月的DAPT相比,延长DAPT时程显著降低了MI和ST的发生率,但大出血发生率增加 | 与标准DAPT相比,短期DAPT可以减少出血发生风险,且缺血并发症没有明显增加,对于大多数患者都可以考虑;对于低出血风险和非常高缺血风险的选定患者,可以考虑延长DAPT;但延长DAPT中非心血管死亡原因的增加需要进一步的研究 |
| Giustino[24] | 2015 | PES SES EES ZES | 10个RCT(n= 32 135) | DAPT短期DAPT长期 | 与长期DAPT相比,短期DAPT总体出血率较低,但ST发生率较高;使用第二代DES后,后者的效果显著减弱 | 由于缺乏患者临床的数据,导致无法评估缺血和净复合终点,或不能在不同类型的DAPT停药和持续时间之间进行时间-事件分析和协变量调整分析,所以结论有待进一步考究和验证 |
| Bulluck[25] | 2014 | DES | 8个RCT(n=16 381) | 3个月vs. 6个月 6个月vs. 12个月6个月vs. 24个月 12个月vs.24个月 | 4组患者支架内血栓形成、MI、卒中及血运重建、心血管及全因死亡率差异无统计学意义,相较于12~24个月的DAPT,3~6个月的治疗各种出血率显著降低 | 第二代及以上的DES置入后,相较12~24个月的治疗,持续3~6个月的DAPT是安全的;短时间的DAPT没有增加血栓及其他并发症的风险和死亡率,同时也降低了出血风险;然而,对于高危患者,量身定制的方法可能更有效 |
| Cassese [26] | 2012 | DES | 4个RCT(n=8 231) | DAPT短期 DAPT长期 | 延长DAPT持续时间并未降低全因死亡及MI。相反,延长DAPT持续时间明显增加TIMI大出血的风险 | DAPT持续时间延长,在不减少缺血事件的情况下,可增加出血风险;为了改善临床结果,风险评估和量身定制的DAPT可能是最成功的方法 |
注:RCT,随机对照试验;DAPT,双联抗血小板治疗;PCI,经皮冠状动脉介入治疗;MI,心肌梗死;ST,支架血栓形成;DES,药物洗脱支架;BP-DES,可生物降解聚合物药物洗脱支架;EES,依维莫司洗脱支架;ZES,佐他莫司洗脱支架;MACE,主要心血管不良事件;PES,紫杉醇洗脱支架;SES,西罗莫司洗脱支架;TIMI,心肌梗死溶栓治疗
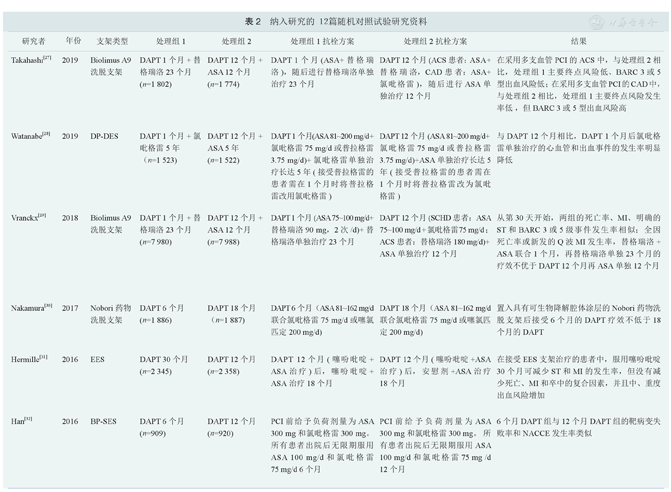
检索结果纳入研究的RCT研究报道共12篇[27,28,29,30,31,32,33,34,35,36,37,38]。2篇研究使用了第四代DES (Biolimus A9无聚合物涂层支架)[27,29];2篇研究使用了第三代DES [可生物降解Nobori药物洗脱支架和可生物降解西罗莫司洗脱支架(bioresorbable-polymer sirolimuseluting stents,BP-SES )][30,32] ;4篇研究使用了第二代DES[依维莫司洗脱支架(everolimus-eluting stent,EES)和佐他莫司洗脱支架(zotarolimus-eluting stent,ZES )][31,34,37,38];1篇研究使用了第一代DES[永久性聚合物涂层药物洗脱支架(durable polymer drug-eluting stent,DP-DES)][28];3篇研究并没有提到DES的具体种类[33,35,36]。
就Biolimus A9无聚合物涂层支架而言,DAPT 1个月与12个月的死亡率、MI、明确的ST和出血学术研究联合会(Bleeding Academic Research Consortium,BARC)3或5级事件发生率相似;而采用DAPT全因死亡率或新发的Q波心肌梗死发生率,1个月不高于12个月[27, 29]。对于可生物降解Nobori药物洗脱支架,6个月DAPT组的净不良临床和脑血管事件(net adverse clinical and cerebral events,NACCE)不劣于18个月DAPT组。对于BP-SES,6个月DAPT组与12个月DAPT组的靶病变失败率和NACCE发生率类似[32]。对于DP-DES,DAPT 1个月与DAPT 12个月相比,心血管和出血事件发生率明显降低。对于EES,术后6个月和24个月DAPT组的出血和血栓事件发生率差异无统计学意义,对阿司匹林敏感的患者出血和血栓事件发生率6个月DAPT不低于24个月DAPT[31,34]。对于ZES,3个月DAPT组的死亡率、MI或ST的综合发生率与12个月DAPT相当[37,38]。表2为纳入研究的RCT研究资料。

纳入研究的12篇随机对照试验研究资料
纳入研究的12篇随机对照试验研究资料
| 研究者 | 年份 | 支架类型 | 处理组1 | 处理组2 | 处理组1抗栓方案 | 处理组2抗栓方案 | 结果 |
|---|---|---|---|---|---|---|---|
| Takahashi[27] | 2019 | Biolimus A9洗脱支架 | DAPT 1个月+替格瑞洛23个月(n=1 802) | DAPT 12个月ASA 12个月(n=1 774) | +DAPT 1个月(ASA+替格瑞洛),随后进行替格瑞洛单独治疗23个月 | DAPT 12个月(ACS患者:ASA+替格瑞洛,CAD患者:ASA+氯吡格雷),随后进行ASA单独治疗12个月 | 在采用多支血管PCI的ACS中,与处理组2相比,处理组1主要终点风险低、BARC 3或5型出血风险低;在采用多支血管PCI的CAD中,与处理组2相比,处理组1主要终点风险发生率低,但BARC 3或5型出血风险高 |
| Watanabe[28] | 2019 | DP-DES | DAPT 1个月+氯吡格雷5年(n=1 523) | DAPT 12个月ASA 5年(n=1 522) | +DAPT 1个月(ASA81~200 mg/d+氯吡格雷75 mg/d或普拉格雷3.75 mg/d)+氯吡格雷单独治疗长达5年(接受普拉格雷的患者需在1个月时将普拉格雷改用氯吡格雷) | DAPT 12个月(ASA 81~200 mg/d+氯吡格雷75 mg/d或普拉格雷3.75 mg/d)+ASA单独治疗长达5年(接受普拉格雷的患者需在1个月时将普拉格雷改为氯吡格雷) | 与DAPT 12个月相比,DAPT 1个月后氯吡格雷单独治疗的心血管和出血事件的发生率明显降低 |
| Vranckx[29] | 2018 | Biolimus A9洗脱支架 | DAPT 1个月+替格瑞洛23个月(n=7 980) | DAPT 12个月ASA 12个月(n=7 988) | +DAPT 1个月(ASA75~100 mg/d+替格瑞洛90 mg,2次/d)+替格瑞洛单独治疗23个月 | DAPT 12个月(SCHD患者:ASA 75~100 mg/d +氯吡格雷75 mg/d;ACS患者:替格瑞洛180 mg/d)+ ASA单独治疗12个月 | 从第30天开始,两组的死亡率、MI、明确的ST和BARC 3或5级事件发生率相似;全因死亡率或新发的Q波MI发生率,替格瑞洛+ ASA联合1个月,再替格瑞洛单独23个月的疗效不优于DAPT 12个月再ASA单独12个月 |
| Nakamura[30] | 2017 | Nobori药物洗脱支架 | DAPT 6个月(n=1 886) | DAPT 18个月(n=1 887) | DAPT 6个月(ASA 81~162 mg/d联合氯吡格雷75 mg/d或噻氯匹定200 mg/d) | DAPT 18个月(ASA 81~162 mg/d联合氯吡格雷75 mg/d或噻氯匹定200 mg/d) | 置入具有可生物降解腔体涂层的Nobori药物洗脱支架后接受6个月的DAPT疗效不低于18个月的DAPT |
| Hermille[31] | 2016 | EES | DAPT 30个月(n=2 345) | DAPT 12个月(n=2 358) | DAPT 12个月(噻吩吡啶+ ASA治疗)后,噻吩吡啶+ ASA治疗18个月 | DAPT 12个月(噻吩吡啶+ASA治疗)后,安慰剂+ASA治疗18个月 | 在接受EES支架治疗的患者中,服用噻吩吡啶30个月可减少ST和MI的发生率,但没有减少死亡、MI和卒中的复合因素,并且中、重度出血风险增加 |
| Han[32] | 2016 | BP-SES | DAPT 6个月(n=909) | DAPT 12个月(n=920) | PCI前给予负荷剂量为ASA 300 mg和氯吡格雷300 mg。所有患者出院后无限期服用ASA 100 mg/d和氯吡格雷75 mg/d 6个月 | PCI前给予负荷剂量为ASA 300 mg和氯吡格雷300 mg。所有患者出院后无限期服用ASA 100 mg/d和氯吡格雷75 mg/d 12个月 | 6个月DAPT组与12个月DAPT组的靶病变失败率和NACCE发生率类似 |
| Schulz-Schüpke[33] | 2015 | DES | DAPT 6个月(n=1 997) | DAPT 12个月(n=2 003) | DAPT 6个月后,接受安慰剂+ASA 81~200 mg/d治疗 | DAPT 6个月后,继续接受6个月DAPT(氯吡格雷75 mg/d+ ASA 81~200 mg/d治疗) | 与12个月DAPT组相比,6个月DAPT组的净临床结果发生率相当 |
| Gilard[34] | 2015 | EES | DAPT 24个月(n=924) | DAPT 6个月(n=926) | ASA敏感的患者氯吡格雷75 mg/d,普拉格雷60 mg/d,替格瑞洛90 mg,2次/d,持续24个月 | ASA敏感的患者氯吡格雷75 mg/d,普拉格雷60 mg/d,替格瑞洛90 mg,2次/d,持续6个月 | 术后6个月和24个月DAPT组的出血和血栓事件发生率差异无统计学意义,ASA敏感的患者出血和血栓事件发生率6个月DAPT不低于24个月DAPT |
| Colombo[35] | 2014 | DES | DAPT 12个月(n=717) | DAPT 6个月(n=682) | DAPT 12个月(氯吡格雷75 mg/d+ASA) | DAPT 6个月(氯吡格雷75 mg/d+ASA),随后停用氯吡格雷,只服用ASA | 与12个月DAPT组相比,6个月DAPT组的心脏死亡、MI、卒中、明确/可能的ST和BARC 3或5型出血的发生率相似 |
| Collet[36] | 2014 | DES | DAPT 18个月(n=624) | DAPT 12个月(n=635) | DAPT 18个月(氯吡格雷75 mg/d或+ASA) | DAPT 12个月(氯吡格雷或普拉格雷+ASA)后,随后停用氯吡格雷或普拉多格雷,只服用ASA | 与12个月DAPT组相比,18个月以上DAPT组更易发生大出血事件,同时小出血事件也更常见 |
| Feres[37] | 2013 | ZES | DAPT 3个月(n = 1 563) | DAPT 12个月(n = 1 556) | DAPT 3个月(氯吡格雷75 mg/d+ASA 100~200 mg/d) | DAPT 12个月(氯吡格雷75 mg/d+ ASA 100~200 mg/d) | 3个月DAPT组的NACCE不劣于12个月DAPT组,且不会显着增加ST的风险 |
| Kim[38] | 2012 | ZES | DAPT 3个月(n=1 059) | DAPT 12个月(n=1 058) | ASA 100 mg/d+氯吡格雷75 mg/d治疗3个月 | ASA 100 mg/d+氯吡格雷75 mg/d治疗12个月 | 与12个月DAPT组相比,3个月DAPT组的死亡、MI或ST的综合发生率相当 |
注:DAPT,双联抗血小板治疗;ASA,阿司匹林;ACS,急性冠状动脉综合征;CAD,冠状动脉疾病;PCI,经皮冠状动脉介入治疗;BARC,出血学术研究会;DP-DES,永久性聚合物涂层药物洗脱支架;SCHD,稳定性冠状动脉粥样硬化性心脏病;MI,心肌梗死;ST,支架血栓形成;EES,依维莫司洗脱支架;BP-SES,可生物降解西罗莫司洗脱支架;NACCE,净不良临床和脑血管事件;DES,药物洗脱支架;ZES,佐他莫司洗脱支架
国内外指南针对因急性冠状动脉综合征(acute coronary syndrome,ACS)而置入冠状动脉支架(如第一代DES和完全可吸收支架)的患者,一级情况下推荐DAPT时程≥ 12个月,这是基于过早停用氯吡格雷后ST风险的观察数据[39,40,41]。然而,长期DAPT显著增加出血风险[42,43,44]。ZEST-LATE试验表明,在置入DES后DAPT持续超过12个月并不能降低死亡率或MI的风险[45]。在PRODIGY试验接受6个月DAPT的患者中,复合终点(死亡、MI或卒中)的风险与接受24个月治疗的患者相似,但接受6个月治疗的患者出血风险显著降低[46,47]。总体而言,现有证据对于DAPT持续时间尚无定论。在本小节中将对不同支架的DAPT持续时间展开详细阐述。
2012年美国指南建议接受BMS置入后的患者在术后第1个月,使用DAPT疗法,即每天75~325 mg阿司匹林与75 mg氯吡格雷联合使用;在接下来的11个月,使用小剂量DAPT,即每天75~100 mg阿司匹林与75 mg氯吡格雷联合使用;随后的12个月,进行单独抗血小板药物治疗[41]。
鉴于PRODIGY试验的支架内再狭窄亚组分析结果,在接受24个月(vs. 6个月)的患者中,复合终点事件(即死亡、MI和卒中)发生率显著降低[48]。因此,延长DAPT治疗可能减少BMS支架内再狭窄的发生风险。但这会增加出血风险,通常发生在高出血风险(high bleeding risk,HBR)的患者身上。目前的临床实践指南建议,对于HBR或不确定是否适合长期DAPT的BMS置入患者,使用1个月DAPT[49]。
第一代DES为DP-DES,包括紫杉醇洗脱支架(paclitaxel-eluting stent,PES)及西罗莫司洗脱支架(sirolimus-eluting stent,SES )。与BMS相比,第一代DES可减少支架内内膜增生和血管发生再狭窄,可避免再次进行PCI[50]。
2007年,DAPT的推荐时间分别从SES和PES置入后的3~6个月延长到至少12个月[51,52]。2011年美国指南也建议置入DES患者至少接受12个月的DAPT治疗[39]。目前,第一代DES置入后的DAPT时程根据支架类型和置入位置的不同,从6个月到12个月不等[1, 53]。与标准的12个月DAPT相比,延长DAPT晚期ST的发生率降低了67%,但出血率更高,为62%。短期DAPT则显示出更低的出血性事件发生率,而死亡率(心血管和非心血管)方面差异无统计学意义[15, 54]。
Watanabe等[28]在STOPDAPT 2中研究了使用DP-DES治疗的患者术后进行极短的DAPT的可能性,其中3 045例患者随机接受1个月的DAPT,随后进行氯吡格雷单独治疗。该结果显示,在主要终点(死亡、MI、卒中、ST或大出血)上,1个月的DAPT既不劣于12个月的DAPT,也不优于12个月的DAPT,而总出血率(大出血和小出血)在1个月的DAPT中较低。这种差异或许与PCI术后不良事件发生的集中时间段有关。另外一项荟萃分析研究纳入了来自3个随机试验和4个注册中心的11 219例患者,在置入DP-DES后随访2年,结果显示大多数事件(确定/可能ST发生率)发生在支架置入后30 d内,在经过倾向和调整DAPT使用的多变量分析后,30 d前永久停用DAPT与ST的发生独立相关;而在90 d后的任何一段时间内永久停用DAPT与ST之间没有发现相关性[55]。
此外,还有研究证据表明,DAPT的持续时间应该基于特定患者的出血和血栓发生风险[56]。这项研究对大出血高危患者在支架置入后至少维持1个月的DAPT,在停用DAPT后的前3个月应进行严格的随访,因为这段时间发生ST的风险较高。然而,当前研究证据仍然太少,无法建立一个在短期DAPT (6个月)基础上继续减少持续时间的权威建议。
第二代DES作为目前应用最广泛的支架类型,其金属支架为钴(或铂)-铬。包括EES及ZES。与第一代DES的耐用聚合物相比,第二代DES的聚合物具有更高的生物相容性[11]。
基于初步研究的结果,RESET试验比较了Endeavor® ZES后3个月DAPT与其他DES置入后12个月DAPT的疗效。1年后,发现两组的ST发生率和靶血管血运重建相似,且观察到3个月DAPT组停止氯吡格雷后,ST也没有进一步发生[38]。在OPTIMIZE试验中也发现了Endeavor® ZES后3个月与12个月DAPT的相似疗效和安全性[37]。SECURITY随机试验比较了心绞痛或无症状缺血患者置入第二代DES后6个月和12个月的DAPT。两种策略在1年和2年时确定或可能ST的发生率相似[35]。另外,一项荟萃分析结果表明,第二代DES置入术后6个月的DAPT的安全性及有效性不劣于12个月的DAPT。短期DAPT治疗降低了总出血事件的发生率,且未增加全因死亡率、心源性死亡率、非心源性死亡率,以及MI、ST、靶血管再次血运重建(target vessel revascularization,TVR)、主要心血管不良事件(major adverse cardiovascular events,MACE )的发生率[57]。另一项研究结果也显示,在接受第二代合并PCI治疗的糖尿病患者中未能找到将DAPT延长到6个月以后的任何优势[58]。在ITALIC试验中,2 031例接受第二代置入DES的患者随机接受6个月或24个月的DAPT。该试验显示,即使在高危ACS患者中,主要终点(包括死亡、MI、紧急TVR、卒中和支架置入术后12个月大出血的综合终点)、ST和出血并发症方面也没有差异[59]。同样在我们所筛查的RCT中,多项研究使用了第二代DES研究DAPT最佳持续时间[31,34,37,38],结果也表明短期DAPT (3~6个月)并不逊色于长期DAPT。
以上研究支持第二代DES置入术后缩短DAPT时间的理念。随着证据的积累,未来将制定更明确的短期DAPT指南。
DP-DES置入后可由于聚合物的存在引起患者血管慢性炎症和内皮化不全,导致晚期支架内再狭窄及ST[60]。为解决这一问题,可生物降解聚合物药物洗脱支架(biodegradable polymer drug-eluting stent,BP-DES)应运而生。目前广泛使用的BP-DES主要是基于氟聚合物的EES[61]和基于Biolinx聚合物的ZES[62]。二者均采用可降解的聚合物载药,药物完全释放后聚合物会降解,骨架上不存在聚合物残留物,仅留下金属支架,可以降低支架置入后期不良事件的发生率,并且术后晚期ST、支架晚期获得性贴壁不良发生率明显降低[63,64]。
Nakamura等[30]进行的纳入了3 773例受试对象的RCT结果表明,置入可生物降解的Nobori支架后进行6个月DAPT组的NACCE不劣于18个月DAPT组。Han等[16]进行的纳入了1 829例受试对象的RCT结果表明,置入新一代BP-SES的PCI患者中,6个月的DAPT似乎不劣于12个月的DAPT。
目前国际指南推荐PCI置入可降解聚合物DES的稳定性冠状动脉粥样硬化性心脏病(以下简称冠心病)患者进行DAPT 6个月[6,65,66]。但BP-DES置入术后所需的DAPT时程需要综合考虑所覆盖聚合物的降解时间以及不同患者的个体化临床特征,因此置入BP-DES后DAPT时程尚未有明确标准,其具体时程仍未有定论。
无聚合物涂层药物洗脱支架(polymer-free drug-eluting stent,PF-DES)的出现,主要是避免因考虑聚合物降解时间而延长DAPT治疗时间所带来的HBR。一项网状荟萃分析(network meta analysis,NMA)表明,与BMS相比,PF-DES和BP-DES的MACE发生率有所下降,而其他各项结果均相似[67]。
一项研究随访观察到在HBR患者中使用Biolimus A9无聚合物涂层支架可缩短DAPT,并且安全性和疗效可维持2年[68]。此外,在另一项观察性研究中,针对ACS且被认为不适合长期DAPT的患者使用Biolimus A9无聚合物涂层支架置入后,按照医生推荐给予(2.9±3.9)个月的DAPT,最终该临床结果与DES置入后接受(11.3±2.4)个月的患者临床结果相似[69]。故建议将PF-DES作为HBR患者的最佳支架选择并在PF-DCS置入后接受短期1~3个月DAPT[70]。但在我们所筛查的RCT中,Takahashi等[27]和Vranckx等[29]使用Biolimus A9药物涂层支架研究了DAPT最佳持续时间,两项研究结果不一致。考虑到样本量及试验设计等因素,DAPT 1个月加替格瑞洛单独治疗23个月的疗效可能不优于DAPT 12个月再加阿司匹林单独治疗12个月。因此,仍需大量研究去证实1个月DAPT的效果,为缩短DAPT持续时间提供强有力的证据。
血管成形术后必须使用坚固的支撑支架以防止血管弹性回缩,但支架作为异物永久存留于血管内,长期刺激血管壁会引起内皮损伤,导致ST和再狭窄等问题[71]。BRS能够提供临时的血管支撑,并在一定时间内被完全吸收,有望成为目前主流金属支架的有效替代物,但目前缺乏长期的临床安全性和有效性数据来支撑其代替可降解聚合物和无聚合物涂层DES。
目前,最广泛置入和评估的可生物降解聚合物BRS是雅培的Absorb,Absorb是一种基于左旋聚乳酸聚合物的BRS[72]。尽管在该领域已经取得了很大的发展,但是仍然存在诸多挑战,例如组成、相容性和药代动力学[73]。一项多中心研究表明,Absorb的ST风险是金属支架的2倍[72],以至于该支架目前还没有取得很好的临床效果。此外,由于可生物降解聚合物BRS与BP-DES的血栓风险和DAPT持续时间相似[6],因此建议可生物降解聚合物BRS的抗栓策略与BP-DES相同[74]。
最新研究建议在接受生物可吸收性聚合物支架DES治疗的患者中,DAPT持续时间至少12个月或更长时间[6, 75]。而当前荟萃分析及RCT中尚无有关具有可生物降解聚合物的支架可能需要较短DAPT持续时间的理论概念的研究报道,未来的研究需要使用这些支架确定DAPT的理想持续时间,以验证其理论优势并提高其适用性。
第一个完全可生物吸收合金BRS是德国Biotronik公司的Magmaris RMS[76],它由镁和稀土金属制成并通过西罗莫司洗脱,可以在3个月内降解。针对该支架进行的4期临床多中心研究发现,该支架在12个月及24个月的BIOSOLVE-Ⅱ试验中,血管重建率及预期的临床结果均令人满意[77],并且理论上生物可吸收的合金支架的机械性能类似于不锈钢金属支架[78],在强度上会比可生物降解聚合物支架更好。然而,Marynissen等[79]报道了当前可吸收镁支架(resorbable magnesium scaffold, RMS)的一些潜在缺陷,他们报道了因Magmaris RMS的早期塌陷导致1名年轻患者发生阻塞性狭窄。Barkholt等[80]也描述了1名65岁患者在置入Magmaris RMS 7个月后,RMS发生了部分塌陷。这些案例引起了人们对于RMS可能由于径向强度不足而导致早期支架塌陷的担忧。目前该类支架处于起步阶段,仍需要大量前瞻性研究去评估其安全性并制定具体抗栓策略。
回顾近10年来大型研究的荟萃分析及RCT研究,可以看出第二代DES已成为主流支架,置入DES后的抗栓策略倾向于安全性及有效性兼顾的短期DAPT(≤ 6个月),而针对因冠心病而置入冠状动脉支架的患者,一般情况下仍然按照国内外指南推荐,视情况选择短期DAPT (≤ 6个月)或长期DAPT(≥ 12个月)。随着医疗科技水平的发展,BMS将逐渐淘汰,过渡到ST及再狭窄风险小、强度高、完全生物可吸收的DES。但当前缺乏关于置入不同支架后减少DAPT持续时间的临床指南,且不同临床类型的冠心病DAPT治疗策略不同所产生的疗效对比研究仍有限。随着新型支架安全性和有效性的提高以及短期DAPT的证据积累,将为短期DAPT的应用建立更明确指南建议,以减少出血并发症,降低医疗费用。





















