
冠状动脉慢性完全闭塞病变(chronic total occlusion,CTO)是冠状动脉介入治疗领域最具挑战性的病变,近20年来针对CTO经皮冠状动脉介入治疗(percutaneous coronary intervention, PCI)的理念、技术及相关器械均出现了长足的发展,CTO-PCI的成功率较前有了大幅度的提升,但CTO-PCI的发展也伴随着争议与讨论,一方面CTO-PCI成功率的提升,并没有带来明确改善患者预后的循证医学证据;另一方面,冠状动脉造影发现CTO的比例超过30%,但CTO-PCI仅占择期PCI量的5%~15%[1],CTO-PCI技术推广和认识理念的不足导致了CTO-PCI的比例相对较低。为了更好地规范CTO-PCI,改善患者的预后,我们应正视目前CTO-PCI的不足,了解目前CTO介入治疗的循证医学证据,进而能够依此制定合适的CTO-PCI治疗策略。
版权归中华医学会所有。
未经授权,不得转载、摘编本刊文章,不得使用本刊的版式设计。
除非特别声明,本刊刊出的所有文章不代表中华医学会和本刊编委会的观点。
冠状动脉慢性完全闭塞病变(chronic total occlusion,CTO)是冠状动脉介入治疗领域最具挑战性的病变,近20年来针对CTO经皮冠状动脉介入治疗(percutaneous coronary intervention, PCI)的理念、技术及相关器械均出现了长足的发展,CTO-PCI的成功率较前有了大幅度的提升,但CTO-PCI的发展也伴随着争议与讨论,一方面CTO-PCI成功率的提升,并没有带来明确改善患者预后的循证医学证据;另一方面,冠状动脉造影发现CTO的比例超过30%,但CTO-PCI仅占择期PCI量的5%~15%[1],CTO-PCI技术推广和认识理念的不足导致了CTO-PCI的比例相对较低。为了更好地规范CTO-PCI,改善患者的预后,我们应正视目前CTO-PCI的不足,了解目前CTO介入治疗的循证医学证据,进而能够依此制定合适的CTO-PCI治疗策略。
CTO的定义有两个要点:(1)没有前向血流,即心肌梗死溶栓治疗(thrombolysis in myocardial infarction, TIMI)血流0级;(2)闭塞时间≥3个月。但明确的闭塞时间往往难以确定,通常由既往冠状动脉造影提示血管闭塞或者急性心肌梗死发生后未进行介入治疗来确定闭塞时间,但临床中很多CTO患者并不能明确闭塞时间。因此为了更加科学地定义CTO病变,慢性完全闭塞学术研究联合会(Chronic Total Occlusion Academic Research Consortium,CTO-ARC)[2]将CTO分为明确CTO病变和可能CTO病变二类。明确CTO病变定义为具有典型CTO造影特征和明确闭塞≥3个月的证据;可能CTO病变定义为仅具有典型CTO造影特征而无法确定闭塞时间。典型CTO特征定义为:前向TIMI血流0级,同时没有血栓征象,近端纤维帽无造影剂染色、侧支循环已建立。
CTO-PCI的目标是恢复闭塞血管的上游和下游血管段之间的连续性。出于这个目的,可以使用两种基本方法:第一种是导引钢丝穿透闭塞节段的斑块,在"病变内(intralesional)"或"斑块内(intraplaque)"行进;第二种是"绕过"病变,导引钢丝在斑块外、血管外膜内行进,由于血管外膜的弹性和阻力,将构成一个手术通道,在闭塞节段以远进入血管真腔,即所谓夹层再入真腔技术(dissection and reentry techniques,DART)。因此,"血管结构"(vessel architecture)的理念是当代CTO-PCI技术进展的理论基石,正是基于此理念,CTO-PCI中导引钢丝的首要目的是通过CTO段送至闭塞远端纤维帽,并避免血管穿孔,尽量避免扩大内膜下通道和血肿的延展,如导引钢丝不能进入远端真腔,应及时转换治疗策略。
在介入治疗过程中,由于血管结构的破坏,CTO血管节段的结构往往很难区分,从实用性上来讲,我们只需要区分闭塞部位斑块,即原来的真腔及真腔内的斑块或血栓等组织,以及斑块外组织(中膜和外膜)。既往在CTO介入术中经常使用"内膜下""外膜下""壁内""壁外""真腔"和"假腔"等术语,这些术语容易混淆且不准确,CTO-ARC[2]建议在描述CTO闭塞段中介入器械操作过程时,应采用斑块内和斑块外(extraplaque)这两个术语,仅在导引钢丝通过闭塞段后可采用"真腔""假腔"来描述导引钢丝的位置。
CTO的再血管化治疗可能带来的获益包括:(1)提高生活质量;(2)改善左心室功能;(3)延长生存时间;(4)增加可能出现冠状动脉事件时患者的耐受性;(5)减少致命性心律失常。支持CTO-PCI改善患者预后的现有证据主要来自观察性研究,这些研究往往存在选择偏倚和混杂因素的影响。目前CTO-PCI的随机对照临床研究总体上样本量偏小,而且往往使用替代研究终点或非劣效性分析,因此结果存在一定的争议[3,4,5,6,7]。
降低死亡率是心血管疾病(cardiovascular disease,CVD)治疗方式的最终评价指标,PCI对急性冠状动脉综合征,尤其是ST段抬高型心肌梗死的有效性目前已无争议,但对于慢性冠状动脉疾病,PCI的有效性仍存在一定的争议。慢性冠状动脉疾病近期被定义为慢性冠状动脉综合征(chronic coronary syndrome, CCS),CTO为CCS中最典型的代表。尽管荟萃研究显示,成功开通CTO病变与未开通CTO病变或单纯药物治疗相比,可以改善CTO患者的生存率[8],但DECISION-CTO[3]和EURO-CTO[4]两项随机研究的结果却不尽相同。
CTO-PCI研究的主要难点在于入选周期长,且易受技术水平、介入器械更新及腔内影像技术发展等多种因素影响。DECISION-CTO研究和EuroCTO研究均存在入选时间偏长的局限性,而CTO介入技术、器械及理念的日新月异,长时间的入选招募造成了治疗效果上的偏差,各研究中心对CTO介入治疗水平可能也存在较大差异,因此研究结果往往存在争议。以DECISION-CTO研究为例,该研究入选病例跨度6年,CTO-PCI技术发展迅速,手术水平及PCI相关器械可能变异较大。该研究中73.9%的手术采用单导引钢丝技术,17.2%采用平行导引钢丝,24.6%应用了逆向技术,13.2%采用反向控制性正向和逆向内膜下寻径(controlled antegrade retrograde subintimal tracking, CART)技术,仅6%应用血管内超声。在CTO-PCI技术不断进步的今日,这些重要技术手段的应用比例较低,提示其并不能代表当代CTO-PCI的真实情况。因此,对CTO-PCI相关的临床研究结果的解读需谨慎。
CTO病变血运重建的指征取决于临床评估,临床评估必须考虑患者的症状、左心室功能、合并症和心肌活力/缺血试验,以便从生活质量和预后方面评估预期的治疗效益。另一方面,冠状动脉造影评估不仅需要明确CTO病变的复杂性,还需要明确成功的概率、预期及并发症的风险。只有对临床、影像学和血管造影特征的综合评估才能确定合适的血运重建策略。
对于CTO的PCI治疗,心血管介入医师往往更容易关注CTO病变及相关的介入策略。其实,我们首先应该筛选合适的CTO-PCI患者,需关注患者的心功能、肾功能、基础疾病、合并症、预期生存及PCI耐受等情况。选择存在明确缺血证据的CTO患者,对于改善其临床症状甚至预后有着重要意义。
COURAGE试验表明,最佳药物治疗(optimal medical therapy, OMT)在减少心肌缺血程度、心绞痛类别和对硝酸盐治疗的依赖方面不如OMT和PCI联合治疗。在心肌核素亚组中[9],负荷试验中左心室缺血面积增加与较高的死亡和心肌梗死相关。因此,尽管药物治疗可能控制缺血症状,但对于无症状但缺血性负荷心肌>10%的CTO患者,CTO-PCI可使患者生存受益。因此,根据目前的指南,CTO-PCI的适应证是:尽管采用OMT,但仍有难治性心绞痛症状或在血管闭塞的区域有大面积缺血心肌的患者[10]。
目前的证据和指南支持在缺血性心力衰竭和冠状动脉疾病患者中使用影像学检查来确认是否有存活心肌辅助决策[11]。区分存活心肌和非存活心肌对于选择更有可能从血运重建中获益的患者和减少不适当治疗的风险尤为重要。不同的评估心肌活力的无创检查是通过测定心肌细胞和心肌的病理生理学进程,进而确定心肌存活情况。单光子发射计算机断层摄影(放射性核素示踪剂)检测心肌细胞的细胞膜完整性,正电子发射断层摄影术可提供心肌血流和代谢等信息,晚期钆增强心脏磁共振(cardiac magnetic resonance,CMR)识别非存活心肌,而多巴酚丁胺超声心动图或CMR可评估局部心室收缩储备。成像方式需要根据不同的临床场景、技术可及性,以及临床中心专业知识和技能进行个性化选择。
CMR是一种通用的成像方式,可以在不使用电离辐射的情况下,在一次测试中评估缺血和生存能力的多个相关特征。它可以准确和可重复性地评估整体和节段性心室功能、心肌在静止和应激状态下的灌注、识别非存活心肌和存活但功能失调的心肌、能够预测血运重建术成功后的恢复情况[12]。CMR可以帮助筛选出CTO开通后可使左心室重构逆转、缺血负荷减轻和生活质量改善的患者[13,14]。Bucciarelli-Ducci等[13]利用CMR研究发现,与基线相比,PCI术后CTO区域的心肌灌注储备(myocardial perfusion reserve,MPR)显著改善,90%的患者CTO相关灌注缺损完全或接近完全消除。然而,目前尚需进行更多患者的随机对照试验来证实CMR引导的CTO血运重建是否确实优于其他可用的功能成像,并探索CMR指导CTO-PCI是否是改善远期临床预后的一个独立预测因素。
冠状动脉造影的评估并不是只评估CTO病变的复杂程度和成功率,还要评估CTO-PCI的风险,CTO患者往往合并多支血管病变,因此冠状动脉造影评估时术者不能局限于CTO血管,需要对包括非CTO冠状动脉的整个冠状动脉系统做评估,以确定是否适合行PCI治疗。虽然随着CTO-PCI技术及成功率逐渐提升,越来越多的多支血管病变合并CTO患者进行了PCI治疗,但对合并左主干病变的CTO患者行PCI治疗仍需谨慎。
为了选择最合适的CTO-PCI的技术和策略,对CTO病变血管造影的准确分析是关键。高质量的双侧造影对CTO病变的评估非常重要,通过双侧造影可以更好地评估CTO血管的解剖特征,如CTO近端纤维帽情况、闭塞病变长度、闭塞段是否迂曲、是否存在钙化、远端血管解剖特点和侧支循环等特征,根据这些特点,可以评估CTO-PCI手术难度和制定手术策略。目前主要的CTO-PCI评分系统中造影特征主要关注了以上几点(表1 )[15,16,17,18,19,20],根据CTO-PCI评分系统可评估手术难度。但在临床实践中,还需结合各中心器械情况、术者经验等做进一步评估。

各主要CTO-PCI评分比较
各主要CTO-PCI评分比较
| 评分系统 | 造影特征 | 临床特征 | 得分及评估 | |||
|---|---|---|---|---|---|---|
| 影像表现 | 得分 | 临床表现 | 得分 | 得分 | 评估表现 | |
| J-CTO评分 | 钝性闭塞残端: | 1分 | 既往CTO PCI失败 | - | 0分 | 简单 |
| 闭塞段成角>45° | 1分 | 1分 | 中等 | |||
| 闭塞长度>20 mm | 1分 | 2分 | 复杂 | |||
| 钙化 | 1分 | ≥3分 | 非常复杂 | |||
| CL评分 | 钝性闭塞残端 | 1分 | 既往心肌梗死 | 1分 | 0~1分 | 高成功率 |
| 闭塞长度>20 mm | 1.5分 | 既往CABG | 1.5分 | 2分 | 中等成功率 | |
| 钙化 | 2分 | 3~4分 | 低成功率 | |||
| 非LAD CTO | 1分 | ≥5分 | 极低成功率 | |||
| ORA评分 | 开口闭塞 | 1分 | 年龄>75岁 | 1分 | 0分 | 简单 |
| 侧枝循环Rentrop 0~1级 | 2分 | 1分 | 中等 | |||
| 2分 | 复杂 | |||||
| 3~4分 | 非常复杂 | |||||
| PROGRESS评分 | 近端纤维帽显示不清 | 1分 | - | - | 0分 | 简单 |
| 闭塞段迂曲成角 | 1分 | 1分 | 中等 | |||
| 回旋支CTO | 1分 | 2分 | 复杂 | |||
| 无可利用侧枝循环 | 1分 | 3~4分 | 非常复杂 | |||
| 1分 | ||||||
| ECHARG评分 | 钝性闭塞残端 | 1分 | 靶CTO血管有CABG史 | 1分 | - | - |
| 闭塞段成角>45° | 1分 | |||||
| 闭塞长度>20 mm | 1分 | |||||
| 钙化 | 1分 | |||||
| 闭塞远端血管有病变 | 1分 | |||||
| EURO-CTO CASTLE评分 | 钝性闭塞残端 | 1分 | 既往CABG | 1分 | 0~1分 | 技术失败率为8% |
| 闭塞段成角>45° | 1分 | 年龄>70岁 | 1分 | ≥4分 | 失败率增加至35% | |
| 闭塞长度>20 mm | 1分 | |||||
| 钙化 | 1分 | |||||
注:CTO,慢性完全闭塞病变;PCI,经皮冠状动脉介入治疗;LAD,左前降支;CABG,冠状动脉旁路移植术
影响CTO-PCI策略制定最为重要的是以下4点:(1)近端纤维帽形态,(2)CTO病变长度和解剖特点(是否存在迂曲和钙化),(3)闭塞远端血管条件,(4)侧支循环情况。明确近端纤维帽的位置对正向技术的安全性和成功率至关重要,若近端纤维帽显示不清,可根据血管解剖特点选择血管内超声(intravascular ultrasound,IVUS)指导穿刺、逆向技术或"移动近端帽"(move-the-cap)技术。闭塞段长、存在钙化或迂曲增加了导引钢丝通过闭塞段的难度,往往需要内膜下通过技术,包括正向夹层再入真腔(antegrade dissection reentry, ADR)技术和逆向夹层再入真腔技术(retrograde dissection reentry,RDR)。闭塞远端血管若直径>2 mm、无明显病变且无较大分支则有利于开通CTO病变,反之,若闭塞远端血管细小、存在病变则会对PCI有较大挑战,尤其是导引钢丝进入斑块外后,需要及时转换策略才能成功。评估侧支血管以决定逆向技术的可行性,侧支血管可选择间隔支、心外膜和桥血管,一般首选间隔支。侧支血管的评估主要为侧支血管直径、迂曲程度、分支,以及侧支血管出口至远端纤维帽的距离和角度等。
除了术中需要仔细评估冠状动脉造影结果,术前冠状动脉计算机体层摄影血管造影术(computed tomography angiography,CTA)检查对CTO-PCI策略制定也可提供重要的参考意义,尤其对于既往PCI失败的CTO患者、严重迂曲或走行路径不明病变,冠状动脉CTA对提高手术成功率有一定的帮助。
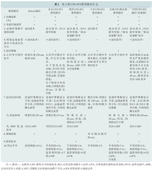
CTO-PCI主要技术包括:(1)正向导引钢丝通过技术;(2)正向夹层再入真腔技术;(3)逆向导引钢丝通过技术;(4)逆向夹层再入真腔技术。如何根据造影结果选择CTO-PCI技术,规范化应用这些技术,并在术中根据造影及手术操作情况及时合理地进行策略转化是CTO-PCI成功的关键。近年来,国内外先后推出了不同的CTO-PCI推荐路径,对CTO-PCI技术的规范化和提升CTO-PCI的成功率具有重要的推动作用。表2对目前主要的CTO-PCI推荐路径做了汇总,总体来说这些流程图原则上基本一致,均强调对侧冠状动脉造影在CTO-PCI策略制定中的重要作用[21],强调了多种治疗策略的联合和及时转换,并结合了各地区的经验做了相应的调整。

各主要CTO-PCI推荐路径汇总
各主要CTO-PCI推荐路径汇总
| 推荐路径 | Hybrid路径 | 亚太CTO-PCI推荐路径 | 欧洲CTO-PCI推荐路径 | 日本CTO-PCI推荐路径 | 全球CTO俱乐部推荐路径 | 中国CTO-PCI路径(更新版) | |
|---|---|---|---|---|---|---|---|
| 1.双侧造影 | + | + | + | + | + | + | |
| CTA | - | + | - | - | + | + | |
| 2.术前仔细读图 | + | + | + | + | + | + | |
| 3.近端纤维膜不清的处理 | 逆向技术 | 逆向技术,IVUS指导穿刺 | 逆向技术,IVUS指导穿刺,"移动近端帽"技术 | 逆向技术 | 逆向技术,IVUS指导穿刺,"移动近端帽"技术 | 逆向技术,IVUS指导穿刺,"移动近端帽"技术 | |
| 4.闭塞远端血管条件不佳或存在分支 | +(逆向技术) | +(逆向技术) | +(逆向技术) | - | +(逆向技术) | +(逆向技术) | |
| 5.逆向策略 | + | + | + | + | + | + | |
| 6.正向导引钢丝技术 | 闭塞长度≥20 mm推荐ADR | 正向导引钢丝升级,平行导引钢丝。以下情况首选ADR:①CTO节段路径不明,② CTO节段迂曲,③重度钙化;以下情况可次选ADR:①闭塞长度≥20 mm,②既往失败 | 首先正向导引钢丝升级;如闭塞长度≥20 mm,ADR可作为首选策略 | 正向导引钢丝升级失败后,可选择ADR或平行导引钢丝技术 | 正向导引钢丝升级 | 如闭塞段以远血管无严重弥漫性病变,且着陆区未累及较大分支血管的CTO病变,闭塞段长度≥20 mm,推荐首先尝试ADR技术 | |
| 7.逆向启动时机 | 近端纤维帽显示不清,远端血管条件不佳,可利用的侧支血管 | 近端纤维帽显示不清(无法使用IVUS),远端血管条件不佳,可利用的侧支血管 | 近端纤维帽显示不清,远端血管条件不佳,可利用的侧支血管 | 既往失败,闭塞长度≥20 mm,无残端,可利用侧支血管 | 近端纤维帽显示不清,远端血管条件不佳,可行的逆向策略 | 近端纤维帽显示不清,无法使用IVUS或IVUS指导失败,可利用的侧支血管 | |
| 7a.优选RDR | 闭塞长度≥20 mm | 闭塞长度≥15 mm | 闭塞长度≥20 mm,钙化,闭塞段走行不清 | 闭塞长度≥20 mm,钙化,闭塞段走行不清 | 闭塞长度≥20 mm | ||
| 7b. RDR优选技术 | 反向CART | 当代反向CART | 反向CART | 反向CART | 反向CART | ||
| 8.策略转换 | + | + | + | 导引钢丝操作20 min | + | + | |
| 9.投资技术 | - | - | + | - | + | + | |
| 10.终止手术 | 放射剂量>10 Gy | 手术时间>3 h;放射剂量>5 Gy;造影剂用量>3.7倍eGFR | 手术时间>3 h;放射剂量>5 Gy;造影剂用量>4倍eGFR | 手术时间>3 h | 手术时间>3 h;放射剂量>5 Gy;造影剂用量>3倍eGFR;并发症 | 手术时间>3 h;放射剂量>5 Gy;造影剂用量>4倍eGFR | |
注:+,推荐;-,无推荐;CTO,慢性完全闭塞病变;PCI,经皮冠状动脉介入治疗;CTA,计算机体层摄影血管造影;IVUS,血管内超声;ADR,正向夹层再入真腔;CART,控制性正向和逆向内膜下寻径;eGFR,估算的肾小球滤过率
第一个面世的流程图是联合治疗流程(hybrid algorithm)[22],第一次用图表形式把CTO-PCI技术简单化、形象化,在一定程度上规范并提高了CTO-PCI手术成功率。该流程图强调了双侧造影和术前仔细读图并制定初始的治疗策略及后续策略转换。这些CTO-PCI的指导原则在后续的推荐流程中被采用并进一步拓展。但该流程图也在一定程度上和亚洲与国内的临床实践有差异,忽略了平行导引钢丝和IVUS在CTO中的作用。亚太CTO俱乐部CTO-PCI推荐路径则有所改进[23],增加了以下推荐:推荐在近端纤维帽不清时使用IVUS,支架内闭塞推荐使用CrossBoss导管,平行导引钢丝技术使用场景推荐,在迂曲、钙化、CTO节段走行不明时推荐使用Knuckle导引钢丝技术等。随后公布的EuroCTO俱乐部[24]、日本CTO俱乐部的CTO-PCI推荐流程[25]也采用类似的推荐策略。
2018年中国冠状动脉慢性闭塞病变介入治疗俱乐部(Chronic Total Occlusion Club,China,CTOCC)发布了《中国冠状动脉慢性完全闭塞病变介入治疗推荐路径》[26],强调了CTO-PCI策略的及时转化,既体现了亚太地区的平行导引钢丝技术、IVUS指导技术等特色,又融合了欧美地区ADR技术理念。发布后3年多的时间里,在全国范围得到大力推广,在提高CTO-PCI手术成功率、降低并发症发生率的同时,也推进了我国CTO-PCI的规范化进程。基于CTO-PCI新技术理念、临床证据也在不断涌现,2021年CTOCC在2018版推荐路径基础上作了5项更新[27],分别是以下几点。
强调了"血管结构"的理念,即外膜内空间仍然是血管结构的一部分,当闭塞病变近段解剖结构不明,无法进行IVUS指导或IVUS指导失败时,可以采用血管结构理念相关技术使导引钢丝进入CTO体部,如强力曲节导引钢丝技术(power Knuckle)、穿刺-曲节导引钢丝技术(Scratch and Go)、球囊辅助内膜下再入真腔技术(balloon assisted subintimal entry,BASE)、边支球囊辅助内膜下再入真腔技术(side-BASE)、强力穿刺技术(power puncture)、双腔微导管支撑下穿刺技术(dual lumen microcatheter support puncture)等,然后根据闭塞病变的远段解剖结构特征和有无可利用的侧支循环选择ADR和(或)RDR技术。部分患者也可以直接进行逆向介入治疗。
当微导管无法通过侧支血管时,术者可以选择更换不同类型微导管、联合使用增加指引导管支撑力的器械(如延长指引导管)及小球囊低压力扩张间隔支侧支血管。如联合应用上述方法后仍无法奏效,可进一步考虑更换侧支血管、更换治疗策略等方法。在某些情况下,术者可以尝试导引钢丝对吻技术或改良的微导管对吻技术,或者在逆向导引钢丝的指引下进行Stingray-ADR技术。采用该方案可使微导管通过侧支血管成功率提升至95%以上。
当导引钢丝体外化过程中遇到逆向导引钢丝送入正向指引导管困难,建议及早采用AGT,即以延伸导管、子母导管正向迎接逆向导引钢丝进入正向指引导管。AGT既可以提高手术效率、保证手术成功率,同时又能在最大程度上避免近段血管损伤。
在当代CTO-PCI术中,部分患者需要使用DART。但在有些情况下,导引钢丝不能成功进入远段血管真腔从而导致手术失败,或即便进入远段血管真腔,但长段内膜下贯通可能导致较大分支血管闭塞。因此,为提高手术成功率或避免置入更多支架、影响较大分支血管,6~8周后择期再次尝试介入治疗可能会得到更好的结果,即投资技术。投资技术的核心是选择合适大小的球囊在闭塞段内扩张,即内膜下斑块修饰(subintimal plaque modification,SPM),从而改变闭塞段解剖结构,旨在提高再次介入治疗时手术成功率。
(1)手术时间超过3 h;(2)对比剂用量超过4倍估算的肾小球滤过率(estimated glomerular filtration rate,eGFR);(3)放射剂量超过5 Gy(Air Kerma)。在具体细节上,为减少放射剂量,建议采用以降低图像每秒帧数(15帧/s降低为7.5帧/s)为核心的放射优化成像策略实施复杂CTO-PCI术,以期降低患者的急性放射损伤及术者的长期放射累积剂量。
CTOCC推荐路径基于国内术者的经验和总结,并结合CTO-PCI领域的新理念和新技术,有利于国内术者的学习,进一步提高CTO-PCI的规范化和成功率。
在目前的指南中,CTO作为慢性冠状动脉疾病的最典型的表现形式,药物治疗仍然被认为是首选的治疗方案。然而,现有的注册和随机研究证据表明,成功的PCI对CTO患者的生活质量有明显的改善,CTO-PCI应成为有症状或有客观心肌缺血证据患者的选择。临床实践中我们应明确"哪些CTO需要介入治疗"和"怎样做好CTO-PCI",术前根据患者的临床病情、造影特点,结合推荐路径制定合理的策略,并在术中及时进行策略转换,以达到成功高效地开通CTO的目的。同时,我们也应该知道并不是所有的CTO都能成功开通,为减少和避免对患者带来伤害,我们有时需要及时终止手术。总之,我们需要规范CTO-PCI的流程和操作,以期改善CTO患者的症状和临床预后。





















