
2019年末由严重急性呼吸系统综合征冠状病毒2(severe acute respiratory syndrome coronavirus 2, SARS-CoV-2)导致的2019冠状病毒病(corona virus disease 19,COVID-19)开始暴发流行,随后在2020年初迅速扩散至全球多个国家。2020年3月11日,世界卫生组织(World Health Organization,WHO)宣布此次新型冠状病毒(以下简称新冠病毒)传染进入全球大流行状态,全人群都对这种新冠病毒易感。与其他RNA病毒一样,新冠病毒在传播过程中不断发生变异。最初的流行株为原始毒株,2021年主要流行株为德尔塔(Delta)病毒株,同年11月主要流行株为奥密克戎(Omicron)病毒株,再变异成为目前各种Omicron变异株亚系。至2022年底,我国及亚洲主要流行的Omicron变异株亚系为变异株BA.5.2和BF.7[1],在欧洲主要是变异株BQ.1,而目前认为侵袭力和传染性最强的变异株XBB.1.5已在最近的1个月迅速占据了美国40%左右的感染病例[2]。截至2023年1月1日,全球新冠病毒感染已累计报告超过6.6亿例确诊病例,其中超过669万人死亡[3]。
版权归中华医学会所有。
未经授权,不得转载、摘编本刊文章,不得使用本刊的版式设计。
除非特别声明,本刊刊出的所有文章不代表中华医学会和本刊编委会的观点。
2019年末由严重急性呼吸系统综合征冠状病毒2(severe acute respiratory syndrome coronavirus 2, SARS-CoV-2)导致的2019冠状病毒病(corona virus disease 19,COVID-19)开始暴发流行,随后在2020年初迅速扩散至全球多个国家。2020年3月11日,世界卫生组织(World Health Organization,WHO)宣布此次新型冠状病毒(以下简称新冠病毒)传染进入全球大流行状态,全人群都对这种新冠病毒易感。与其他RNA病毒一样,新冠病毒在传播过程中不断发生变异。最初的流行株为原始毒株,2021年主要流行株为德尔塔(Delta)病毒株,同年11月主要流行株为奥密克戎(Omicron)病毒株,再变异成为目前各种Omicron变异株亚系。至2022年底,我国及亚洲主要流行的Omicron变异株亚系为变异株BA.5.2和BF.7[1],在欧洲主要是变异株BQ.1,而目前认为侵袭力和传染性最强的变异株XBB.1.5已在最近的1个月迅速占据了美国40%左右的感染病例[2]。截至2023年1月1日,全球新冠病毒感染已累计报告超过6.6亿例确诊病例,其中超过669万人死亡[3]。
新冠病毒是单股正链RNA病毒,具有快速突变和重组的强大能力,可引起人类和动物的呼吸道或肠道感染[4]。新冠病毒感染是通过位于病毒表面的S蛋白与充当病毒受体的血管紧张素转换酶2(angiotensin-converting enzyme 2,ACE2)偶联引起新冠病毒感染。ACE2大量存在于心脏中,可导致心血管并发症[4]。
虽然新冠病毒感染的主要临床表现是呼吸系统症状,但目前认为新冠病毒感染可累及全身各个系统,包括心血管系统。有研究证明,大约12%的新冠病毒感染住院患者可能存在心肌损伤[5]。此外,既往存在心血管疾病与危险因素的患者会增加新冠病毒感染的严重程度,导致心血管疾病的加重和失代偿,还可能引起心血管并发症的急性发作[6]。在新冠病毒感染对心血管系统的影响方面,主要涉及三大类人群:(1)因新冠病毒或相关疫苗接种引发心肌损伤的患者;(2)新冠病毒感染对心血管疾病患者的影响;(3)新冠病毒感染对健康人心血管系统的影响。
鉴于此,中国医师协会心血管内科医师分会组织国内外心血管及相关领域的专家制定《新型冠状病毒感染与心血管疾病诊疗中国专家共识(2023)》。在系统查阅整理目前已有的循证医学证据与诊疗经验的基础上,就新冠病毒感染引发或合并心血管疾病的临床问题,提出诊断和治疗建议,旨在规范新冠病毒感染疫情流行期间心血管疾病的诊断、治疗及康复。本共识涵盖新冠病毒感染及疫苗接种引发的心肌损伤、新冠病毒感染对心血管疾病患者的影响以及新冠病毒感染的其他心血管系统相关问题的指导建议3个方面,涉及11个临床核心问题(见图1)。


除典型呼吸系统表现外,也有一定比例的新冠病毒感染患者出现心脏受累情况。目前认为新冠病毒感染导致心肌损伤的主要机制有3类:(1)由于心肌细胞中ACE2的高表达,病毒可能直接侵袭心肌细胞导致细胞损伤;(2)由病毒导致的过度炎症反应及细胞因子风暴可导致心肌损伤;(3)病毒侵犯其他脏器导致的严重低氧等全身情况可影响心血管系统。
新冠病毒可直接感染和损伤心脏细胞,引发严重的细胞和器官病理变化继而导致心脏结构与功能障碍。新冠病毒感染患者尸检结果提示存在心脏肥大、右心室扩张、右心室受累(19%)、淋巴细胞性心肌炎(14%~40%)、局灶性心包炎(19%)、心内膜血栓形成(14%)或内皮炎,以及小血管血栓形成(19%)[7,8,9]。心肌细胞的ACE2高表达导致心肌组织对新冠病毒感染具有直接易感性[10,11,12]。新冠病毒感染可产生细胞毒性效应,并激活先天免疫反应,包括干扰素信号传导、凋亡、活性氧应激和抗病毒清除途径,以及代谢途径的抑制和ACE2表达的抑制[13]。在心内膜心肌活检中,通过电子显微镜也可直接观察到新冠病毒颗粒[10,13]。尸检组织学结果发现心肌间质细胞中携带有新冠病毒RNA[14],心脏受累程度与新冠病毒在肺部蓄积含量呈正相关[15],提示新冠病毒引起的心肌损伤与肺部侵袭程度相关。此外,最新研究发现,新冠病毒可通过长期抑制线粒体代谢引起心脏纤维化和心肌收缩功能异常[16]。近日Nchioua等[17]使用多能干细胞分化的人心肌细胞作为研究对象,发现不同亚型的新冠病毒如早期新冠毒株NL-02-2020、Delta和Omicron(BA.1,BA.2和BA.5)都能感染人心肌细胞,并在感染的第5天左右达到复制高峰。Nchioua等[17]同时还发现,与BA.1毒株相比,BA.5毒株在心肌细胞中病毒复制能力更快,毒性更强,其特征与Delta毒株更相似。
新冠病毒引起心肌损伤的间接病理机制包括呼吸衰竭和低氧血症引起心肌损伤、微血管损伤和血栓形成引起的小血管缺血、肺栓塞或原位肺动脉血栓形成引起的急性右心衰竭。心脏损伤也可能源于功能失调的免疫反应致免疫功能低下和/或免疫功能亢进可致新冠病毒感染加重。全身炎症反应或细胞因子风暴可致细胞死亡和多器官功能障碍,晚期自身免疫现象被认为是自主神经功能障碍所致。炎症或免疫反应失调机制主要包括高炎症状态、Ⅰ型干扰素反应不足、适应性免疫功能障碍和抗体依赖性增强/损伤[18,19];血管血栓形成和血小板活化机制包括血小板的间接活化以及与先天免疫系统的相互作用[20]、直接血小板重编程[21]和新冠病毒感染相关血管血栓形成中的自身免疫现象和适应性免疫功能障碍[22];肾素-血管紧张素系统的功能障碍等[23]。
新冠病毒感染引起的心肌损伤中,心肌炎较为少见。根据美国心脏病协会(American College of Cardiology,ACC)的定义标准,根据心肌炎诊断确定程度分为3类,见表1[24]。

美国心脏病协会(ACC)新型冠状病毒感染引起的心肌炎分类与诊断
美国心脏病协会(ACC)新型冠状病毒感染引起的心肌炎分类与诊断
| 症状 | 心肌标志物 | 心电图/超声心动图 | 心脏核磁共振检查/心内膜下心肌活检 | |
|---|---|---|---|---|
| 疑似心肌炎 | 存在 | 升高 | 异常 | 未做或无心肌炎改变 |
| 拟诊心肌炎 | 存在 | 升高 | 异常 | 感染6个月内检查存在心肌炎改变 |
| 明确心肌炎 | 存在 | 升高 | 异常 | 存在活动性心肌炎表现 |
新冠病毒感染引起的心肌炎分为3个阶段:(1)急性病毒暴露伴先天性免疫反应(<1周);(2)激活获得性免疫反应,释放细胞因子和趋化因子(1~4周);(3)心肌病的发展伴随着病毒的清除和心肌的纤维化与重塑(>4周)[25,26]。在病毒感染后发病时间可延迟数天至数周。
由于新冠病毒感染病例中心脏核磁共振(cardiac magnetic resonance,CMR)检查和心内膜下心肌活检应用不足,同时新冠病毒感染时合并存在的多器官衰竭、缺氧、灌注不足和凝血系统激活等也有可能导致心肌损伤生物标志物水平升高。因此新冠病毒感染引起心肌炎的实际患病率较难以确认。一项研究表明,2020年初在美国新冠病毒流行期间,每1 000例因新冠病毒感染住院患者中有2.4例明确或拟诊心肌炎,而疑似心肌炎为每1000例中4.1例[27]。重症新冠病毒感染病例中心肌损伤发生率为15%~28%。先前存在心脏病的患者,感染新冠病毒后发生心肌炎的风险更高[28]。新冠病毒感染患者发生急性心肌炎后,39%有暴发性表现,需要正性肌力支持或临时机械循环支持,70.4%在重症监护室接受治疗[27]。
新冠病毒mRNA疫苗接种后出现心肌炎的发生率为男性(56~69)例/10万例,女性(8~10)例/10万例[29]。在美国和以色列,总发病率为(0.3-5.0)例/10万例[24]。美国食品和药物管理局(Food and Drug Administration,FDA)和欧洲药品管理局最近估计,每10万mRNA疫苗接种者中约有1例发生心肌炎,年轻男性风险更高。在我国香港地区,mRNA疫苗接种相关心肌炎的发生率为每10万剂次0.57例[30]。
新冠病毒感染引起的心肌损伤在新冠病毒感染患者中比较常见,主要诊断标准为新冠病毒病原学检测结果阳性合并心肌损伤标志物肌钙蛋白I或T(cardiac troponin I/T, cTnI/cTnT)升高超过99%参考值范围上限[31]。新冠病毒感染引起的心脏损伤在临床表现及严重程度方面个体差异较大,轻者只有轻微的疲劳感和呼吸急促,症状加重可表现为胸闷、胸痛、心悸和晕厥,危重症患者可导致心源性休克、恶性心律失常甚至死亡。
新冠病毒感染引起心肌损伤的首发症状以非特异性的急性症状为主,此阶段属于病毒诱发的固有免疫反应阶段,包括发热、乏力、咳嗽、咽痛、鼻塞、流涕、味觉嗅觉减退、腹泻等,症状持续1周甚至更长。病程进展到第1~4周时(即适应性免疫反应阶段,伴随大量细胞因子及炎症趋化因子产生),可出现较为广泛的心脏受累,患者可出现呼吸困难、胸闷、胸痛、心悸、极度乏力和晕厥等症状,一般是该类患者就诊的主要原因。
虽然临床罕见,但新冠病毒感染一旦引起暴发性心肌炎将显著增加患者死亡率。其症状与脓毒症相似,主要包括肺循环淤血(烦躁不安、端坐呼吸、呼吸困难),心源性休克(血压降低、全身软弱无力、面色苍白、皮肤湿冷、发绀、皮肤花斑样改变、神志模糊、烦躁或昏迷、大汗、少尿或无尿等)。新冠病毒引起的暴发性心肌炎往往伴随着恶性室性心律失常,因此临床一旦发现患者出现上述症状应做出相应的紧急应对。
对于确诊新冠病毒感染并伴有心前区不适的患者,应首先完成cTnI/cTnT水平的检测。cTnI/cTnT高反映了新冠病毒感染引起的心肌损伤,与急性心肌梗死相比,新冠病毒感染导致的心肌炎cTnI/cTnT升高无明显波峰,其水平的持续升高提示心肌损伤持续存在,预后不良。此外,B型脑利钠肽(type B natriuretic peptide,BNP)或N末端B型脑利钠肽前体(N-terminal pro-B-type natriuretic peptide,NT-proBNP)水平升高提示心功能不全,对于判断心肌损伤的进展及疗效与转归具有辅助价值。
新冠病毒感染引起的心肌炎患者最常见心电图改变为窦性心动过速,心悸患者可见频发房性或室性早搏,部分患者可见短阵室上性或室性心动过速。当传导系统受损时也可出现心动过缓、束支传导阻滞或房室传导阻滞。心电图检查简单易行且诊断敏感度高,往往作为新冠病毒感染相关心肌炎的首选筛查工具,但由于特异度不高,一旦出现心电图异常应考虑进一步检查。此外,在临床中对于重症患者严密的心电图监测可以反映病情变化。对于临床高度怀疑存在心律失常但十二导联心电图正常的轻症患者,建议进行动态心电图检查。
新冠病毒感染引起较广泛心肌损伤时超声心动图可表现为完全性或局限性左心室收缩功能障碍。部分轻症心肌炎左心功能完全正常。由于病毒感染不同区域的心肌细胞导致损伤水平不一致,此时超声心动图表现为非冠状动脉分布区域的左心室室壁节段性运动异常。当发展为暴发性心肌炎时,常表现为弥漫性室壁运动障碍,左心室射血分数显著降低,室间隔及心室壁水肿、增厚等改变。由于超声心动图的射血分数评估可能漏诊部分局部室壁运动障碍,因此在有条件的情况下,推荐采用斑点示踪技术进行左心室收缩功能的评估。
CMR是诊断新冠病毒感染相关心肌损伤是否为心肌炎的重要影像学工具。对于有明显心前区不适症状伴cTnI/cTnT升高、但心电图及超声心动图正常的非重症疑似患者,推荐行CMR检查,以进一步了解心脏结构、评估心功能,并获得心肌水肿、坏死及纤维化等病理改变证据。近来,有综述系统回顾了新冠病毒感染引起的心肌炎相关证据,发现三分之二的心肌炎患者CMR表现出不同程度的晚期钆增强(late gadolinium enhance,LGE)。在38例患者中,19例患者在T2-mapping序列中观察到由于心肌炎症引起的弥漫性水肿[32]。CMR双心室功能障碍和室间隔、左室下壁斑片状LGE持续超过3个月,被认为与心脏不良事件有关(包括猝死和心脏移植)。但也有研究认为由于部分患者无明显LGE,显示不出明显的心肌细胞坏死,因此,弥漫性水肿被认为可能是新冠病毒感染相关心肌炎的唯一CMR特征[33]。
经皮心内膜下心肌活检(endomyocardial biopsy,EMB)是诊断心肌炎的金标准。但不推荐于急性期患者行EMB检查。新冠病毒感染引起的心肌炎EMB可见与心肌细胞变性和坏死相关的炎性心肌浸润。在轻度cTnI/cTnT升高的患者中,EMB提示血管结构附近有散在坏死的心肌细胞和CD4+、CD8+淋巴细胞,而在症状更重的患者EMB结果中可见T淋巴细胞和CD68+巨噬细胞浸润。虽然目前暂无冠状动脉受累的证据,但血管内皮炎症仍较为常见。
目前尚没有关于新冠病毒感染相关心肌炎抗病毒治疗的大型临床研究。但考虑到新冠病毒感染导致心肌炎的主要机制是病毒感染引起的免疫反应和炎症风暴,因此早期有效的抗病毒治疗理论上可以降低患者发生心肌炎的风险。以下将根据现有临床研究及指南推荐概述了目前常用的抗新冠病毒药物的治疗方案。
Paxlovid可用于发病5天以内的轻、中型且伴有进展为重症高风险因素的新冠病毒感染的成人患者,推荐剂量为奈玛特韦片(粉色,每片150 mg) 2片联合利托那韦1片(白色,每片100 mg),每12 h口服1次,连续服用5 d,整片吞服。EPIC-HR研究证实,Paxlovid相比于安慰剂可减少新冠病毒感染患者89%发展为重症的风险[34]。关于新冠病毒感染相关的心肌损伤患者是否可通过Paxlovid获益,尚缺乏直接循证医学依据,应根据患者危险程度、发病时间等进行综合考虑。使用Paxlovid时,应重点注意与其他合并用药之间的相互作用;严重肝肾功能不全(估算肾小球滤过率<30 ml·(min·1.73 m2)-1、孕妇等应慎用。
莫诺拉韦主要用于发病5天以内的轻、中型且伴有进展为重症高风险因素的成年患者。MOVe-OUT研究证实莫诺拉韦相比于安慰剂可减少新冠病毒感染患者的住院与死亡风险[35]。推荐剂量:800 mg,每日2次,连续服用5 d。不建议在妊娠期和哺乳期妇女使用。
阿兹夫定主要用于治疗中型新冠病毒感染的成年患者,目前临床研究证据较少[36],长期不良反应观察较少。推荐剂量:每次5 mg,每日1次,空腹整片吞服,疗程至多不超过14 d。不建议在妊娠期和哺乳期使用。中重度肝、肾功能损伤患者慎用。
值得注意的是,发展到心肌炎阶段的主要机制是由于炎症风暴导致的心肌损伤,而非病毒本身。因此,对于已经发生心肌炎的新冠病毒感染患者,是否需要抗病毒治疗目前存在争议,目前缺乏相关临床研究。近期发表于JAMA上一篇针对重症新冠病毒感染180 d死亡率的相关研究显示,对于重症患者使用洛匹那韦-利托那韦、羟氯喹等抗病毒治疗均无法获益,甚至有害[37]。因此,抗病毒治疗在心肌炎,尤其是重症/暴发性心肌炎中的使用应慎重。
尽管目前尚没有针对新冠病毒感染导致心肌炎中免疫抑制治疗的高质量证据,但由于新冠病毒感染相关心肌炎与既往病毒性心肌炎的发病机制类似,此外近期发表的REMAP-CAP研究显示免疫调节治疗对重症新冠病毒感染患者的良好疗效[37],因此本共识推荐新冠病毒感染导致心肌炎患者如出现左心室功能不全或新发心律失常,可考虑糖皮质激素治疗。目前对于新冠病毒感染相关心肌炎的激素选择暂无相关研究,但既往研究显示因新冠病毒感染住院且需要氧疗患者使用地塞米松治疗可减少28 d死亡率[38],因此本共识推荐静脉给予地塞米松治疗(5~10 mg/d,疗程5~10 d)或甲强龙(40~80 mg/d,疗程5~10 d),也建议早期可给予醋酸泼尼松片口服。对于静脉用免疫球蛋白(intravenous immunogloblin,IVIG),目前研究结果仍有争议。有研究显示成人急性呼吸窘迫综合征(acute respiratory distress syndrome,ARDS)和接受机械通气的患者采用IVIG治疗并不改善28 d临床预后;另有荟萃分析显示,IVIG治疗不降低新冠病毒感染患者住院时间及死亡率[39,40],但IVIG作为暴发性心肌炎重要的免疫调节治疗可显著改善患者心脏结构功能及预后[41,42]。因此IVIG的使用应根据患者病情综合判断。此外,有研究显示,白细胞介素6(interleukin 6,IL-6)抑制剂托珠单抗对重症新冠病毒感染患者有良好的疗效[37],因此对于IL-6升高患者应考虑使用托珠单抗治疗。对于病程早期存在重症高风险因素且病毒载量较高的患者,可考虑使用康复者恢复期血浆治疗(200~500 ml,4~5 ml/kg),并根据患者病情进展及病毒载量决定是否再次输注。
综上所述,新冠病毒感染导致的心肌炎患者中,首先应综合考虑使用抗病毒药物的获益/风险比:对于发病5 d以内的患者可以首先考虑使用Paxlovid,对于发病5 d以上,尤其是重症心肌炎患者,仍应以免疫调节治疗为主,抗病毒治疗应慎重。
暴发性心肌炎是所有心肌炎中最严重的类型。其主要特点是起病急骤,病情进展迅速,患者很快可因发生血流动力学异常或严重心律失常而早期死亡。暴发性心肌炎在新冠病毒感染导致的心肌炎患者中并不罕见。美国在新冠病毒感染疫情期间,急性心肌炎患者中39%有暴发性心肌炎表现,需要正性肌力支持或临时机械循环支持[27]。
暴发性心肌炎一旦确诊,病情进展极其迅速,早期死亡率极高。然而,患者一旦度过危险期,远期预后较好。因此,针对暴发性心肌炎的治疗,强调早期、积极并以生命支持治疗为主。其中,除一般支持治疗、抗心力衰竭治疗和抗病毒+激素+免疫调节治疗之外,必要时需要采用有创呼吸循环支持[41]。在本共识中,我们着重介绍机械循环支持治疗的策略。
新冠病毒感染导致的暴发性心肌炎是一种可逆性疾病,因此机械循环支持治疗的主要目标是减轻心脏后负荷,以维持体循环和冠状动脉系统的灌注,预防多器官功能障碍,为心肌细胞的恢复争取时间。目前,可以短期实现循环支持的设备主要包括:主动脉内球囊反搏泵(intraaortic balloon pump,IABP)、体外膜肺氧合装置(extracorporeal membrane oxygenation,ECMO)和左心室辅助装置(Impella)等[43]。
IABP是通过主动脉内球囊与心动周期同步的充气及放气,达到循环辅助的作用,可增加心输出量10%~20%。然而,IABP的工作必须依赖于心脏自身的收缩及稳定的心脏节律,不能主动辅助心脏做功,且循环流量支持非常有限。
本共识中提到的ECMO主要是指静脉-动脉(vein artery,VA)-ECMO。其工作原理是通过离心泵将静脉血从体内引出,在体外经膜式氧合器进行气体交换成为动脉血,再回输入动脉,从而达到完全或部分替代心脏和/或肺的功能。VA-ECMO可显著提高平均动脉压,维持循环功能。但由于其动脉回流是平流,存在增加左心室后负荷和心肌氧耗的风险。
Impella系统是一种左心室-主动脉型轴流式辅助装置,运转时能把血液从左心室端流入口抽吸出,再通过主动脉端流出口回输至主动脉,即达到心脏辅助的作用。Impella可增加心输出量,减少左心室做功,降低心肌氧耗,也可增加冠状血流,改善心肌灌注。
以上3种常用的机械循环支持装置各有优势和不足。总体而言,IABP具有操作简单、安全有效等优势,所以尽管存在一些争议,仍是目前应用最广泛的机械循环支持技术。ECMO和Impella系统可提供的流量支持比IABP大,血流动力学改善效果更佳,但并发症的发生风险和管理的难度也高于IABP。有研究提示,与IABP相比,ECMO辅助患者的获益更明显[44]。同时,考虑到VA-ECMO虽然可以有效地提供循环支持,但会增加患者的左心室后负荷,因此当单用IABP或者ECMO效果不理想时,建议尽早联合使用IABP和ECMO[45]。此外,在右心功能衰竭的患者中也可考虑右心室的Impella植入,以提高右心室的输出量,改善右心功能[46]。以上机械循环支持装置的选择和联合应用策略取决于患者的病情和时机,当然也需要考虑当地医疗设备条件和术者的经验。
因暴发性心肌炎患者机体通常极为虚弱,且新冠病毒感染本身及抗病毒药物的使用均可以显著影响患者的凝血功能,机械循环支持治疗期间需谨慎考虑抗凝药物的使用剂量并密切监测。如果患者在2~3周的机械循环支持下仍然不能够脱机,应考虑使用更长期的左心室辅助装置或心脏移植[47]。
急性心肌炎可引起心脏衰竭,常伴有射血分数的降低、心源性休克、炎症性休克、血管扩张性休克等[24, 48]。一项在美国进行的前瞻性观察研究显示,在56 963例新冠病毒感染的住院患者中有112例确诊心肌炎,随访120 d的总死亡率约为6.6%,其中合并肺炎的患者与无肺炎患者的死亡率分别为15.1%和0[27]。新冠病毒感染引起心肌炎的长期预后还没有确切的相关临床数据[49]。
值得注意的是,新冠病毒感染合并心肌炎的患者预后事件风险与重症新冠病毒感染者类似,较严重的并发症和较高的死亡率往往与高龄和基础疾病有关[50],包括糖尿病、心血管疾病和呼吸系统疾病等。一项研究表明,在将近一半的新冠重症患者当中都有以上所述的危险因素。同样,另一项研究显示,将近60%的新冠病毒感染合并心肌炎患者同时合并高血压、糖尿病、肥胖、支气管哮喘、慢性阻塞性肺疾病等基础疾病[51]。因此,新冠病毒感染合并心肌炎的预后效果与个体基础条件关系较为密切。
如前所述,新冠病毒感染的急性心肌炎患者如果合并肺炎比无肺炎的急性心肌炎患者的心血管事件风险更高,预后也相对较差。因此,当新冠病毒感染的急性心肌炎患者同时合并肺炎时,应予以高度重视[27]。新冠病毒感染后出现心肌损伤(心肌酶升高)通常意味着较差的预后事件。但是,无论从短期还是长期来看,单纯新冠病毒感染导致的急性心肌炎患者经积极治疗并出院后,发生严重的心血管事件的风险极低,预后较良好[24]。
新冠病毒疫苗接种是预防新冠病毒感染的重要手段。在各种病毒变异株流行的情况下,接种新冠病毒疫苗可显著降低新冠病毒的感染风险(包括Omicron)。美国一项1 060万人的回顾性研究显示:与未接种疫苗相比,27个月内两剂mRNA疫苗接种后感染风险降低了48%左右;住院风险降低了71%~73%;死亡风险降低了77%~85%[54]。另一方面,接受加强剂接种后发生重症新冠病毒感染的风险进一步降低,从8.8次/1000人年降低至7.6次/1000人年[55]。因此,若无特殊禁忌证,仍需要进行额外加强接种进一步降低重症和死亡风险[55]。
需要注意的是,有数据显示:新冠病毒疫苗接种有可能引起心肌损伤、心肌炎,甚至是暴发性心肌炎的风险[56]。据统计,新冠病毒疫苗接种相关心肌炎在男性中的发病率为(56~69)/100万,女性发病率为(8~10)/100万[29]。美国疫苗监测数据显示,接种两剂mRNA疫苗(包括辉瑞BNT162b2和莫德纳mRNA-1273)的人群中,12~29岁男性中心肌炎的发生率为40.6/100万,12~29岁女性中心肌炎的发生率为4.2/100万,30岁及以上男性中心肌炎发生率为2.4/100万,30岁及以上女性中心肌炎发生率为1.0/100万。其中,12~17岁及18~24岁的男性中心肌炎发生率最高,分别为62.8/100万和50.5/100万。虽然上述96%的心肌炎患者均接受住院治疗,但症状均较轻,且未报告死亡病例[57]。一项以色列的研究数据显示,在接种1剂mRNA疫苗(辉瑞BNT162b2)的人群中,心肌炎发生率为21/100万[58],其中,16~29岁男性中心肌炎发生率为107/100万[58]。另一项以色列研究数据显示,接种2剂mRNA疫苗(辉瑞BNT162b2)的人群中,男性心肌炎的发生率为38.3/100万,女性心肌炎的发生率为4.6/100万。其中16~19岁男性中心肌炎发生率最高为150.7/100万,而16~19岁女性中心肌炎发生率为10/100万[59]。95%的心肌炎患者症状轻微,其中1例因暴发性心肌炎死亡[59]。另有回顾性分析提示,不同mRNA疫苗引发的心肌炎发生率不同。一项丹麦的研究数据显示,莫德纳mRNA-1273相比辉瑞BNT162b2,心肌炎的发生率更高。接种莫德纳mRNA-1273疫苗心肌炎发生率为42/100万,而辉瑞BNT162b2发生率为14/100万[60]。另一项英国的回顾性分析也得出了相似的结论[61]。
总体而言,疫苗相关心肌损伤罕见,现有数据表明,大多数患者出现于接种第二剂新冠病毒疫苗后,且多为年轻男性[56,57,58]。在疑似心肌炎病例中,86%的患者在接种新冠病毒疫苗2~3 d后出现胸痛,部分患者合并肌痛、乏力、发热、心悸、呼吸困难、疲劳等临床表现[62]。cTnI/cTnT升高通常在接种疫苗后第3天达到最高水平。约三分之二的患者BNP和NT-proBNP水平轻中度升高。大多数患者C反应蛋白水平升高,并随着cTnI/cTnT的降低而降低。心电图常表现为ST段抬高、广泛ST-T改变、室性和室上性心动过速,但部分患者心电图可无变化。仅40%患者超声心动图存在异常,仅有少数患者出现左室射血分数<50%。所有患者CMR均提示心肌炎,如LGE和心肌水肿[62]。
我国疫苗接种相关心肌损伤/心肌炎的数据较少。来自香港的病例对照研究显示,科兴疫苗CoronaVac引发的心肌炎发病率估计为0.31次/10万剂次[95%可信区间(95% confidence interval,95%CI)为(0.13~0.66)次/10万剂次];辉瑞的BNT162b2的心肌炎发病率估计为0.57次/10万剂次[95%CI为(0.36~0.90)次/10万剂次],与国外研究基本一致[30]。多变量调整分析中,接种CoronaVac与心肌炎发生风险增加无关,BNT162b2与心肌炎发生风险显著相关[30]。但与病毒性心肌炎相比,mRNA疫苗接种后心肌炎患者的预后更好[30]。这项香港的回顾性队列研究中,共纳入866例患者进行分析。在180 d随访期间,104例接种BNT162b2疫苗后发生心肌炎患者中死亡1例(1.0%),扩张型心肌病1例(1.0%)和心力衰竭2例(1.9%)。而病毒感染相关心肌炎患者中死亡84例(11.0%),扩张型心肌病28例(3.7%)和心力衰竭93例(12.2%)。调整后的Cox模型结果显示,与病毒感染相关心肌炎组相比,mRNA疫苗接种后心肌炎组的死亡率风险降低了92%[30]。我国目前普遍接种的减毒活疫苗尚缺乏相关数据。
总之,迄今为止评估的所有年龄和性别群体的新冠病毒疫苗接种都具有良好的的收益风险比。据估计,每100万年龄在12~29岁的男性接种第二剂新冠mRNA疫苗人群中,预计有39~47例心肌炎病例,但能避免560例住院,138例重症监护和6例死亡[24]。而且,绝大部分mRNA疫苗引起的心肌炎症状轻、预后良好[24]。因此,我们建议健康人和稳定期的心血管病患者都进行新冠病毒疫苗的全程接种。
新冠病毒感染可能对常见心血管疾病的发生发展及诊疗产生一定的影响。既往研究显示,合并心血管疾病会显著增加新冠病毒感染者的死亡风险。因此,针对新冠病毒感染治疗的同时,正确及时处理患者本身的心血管疾病对于患者的预后有重要影响[63,64]。本共识将根据现有证据及我国现状,针对新冠病毒感染对常见心血管疾病的处理要点做简要介绍。
新冠病毒感染处于高峰期时,医疗资源相对有限,同时新冠病毒感染导致的机体高凝状态和炎症反应可能导致急性心肌梗死发生率的升高,这些都可能导致心肌梗死患者的救治延迟。本共识强调,无论是否感染新冠病毒,急性心肌梗死患者的救治刻不容缓,患者一旦出现严重的胸痛症状应立即就医,而医院急性心肌梗死救治绿色通道应保证24 h常态化运行[64]。本共识推荐仍以目前急性心肌梗死指南规定的时间节点对所有急性心肌梗死患者进行血运重建及后续治疗。针对多支血管病变的急性心肌梗死患者,如疾病条件允许,推荐单次手术进行完全血运重建[65],以减少多次手术导致的额外感染风险[63]。
慢性冠状动脉综合征患者总体上是相对较低发生心血管事件的人群,新冠病毒感染合并慢性冠状动脉综合征患者应首先进行详细的评估,应强调心肌缺血相关的无创评估[66],包括负荷心电图、负荷超声心动图、负荷心肌灌注显像、冠状动脉CT血管成像(computed tomography angiography,CTA)等,并结合患者症状体征综合评估缺血情况及制定治疗方案。对于绝大多数患者建议首选指南指导下的标准冠心病药物治疗;对于低-中危患者建议延迟血运重建至新冠病毒感染康复后进行;对于临床评估高危需要限期完成血运重建的患者应根据病变情况选择经皮冠状动脉介入治疗(percutaneous coronary intervention,PCI)或冠状动脉旁路移植术(coronary artery bypass grafting,CABG),并做好相应的防护措施。所有慢性冠状动脉综合征合并新冠病毒感染的患者,在有条件的情况下推荐采用远程医疗手段进行定期随访,确保患者安全。同时,冠心病合并重症新冠病毒感染的患者,因为长期口服抗血小板药,加上新冠病毒感染引发的应激反应,消化道出血发生风险显著增加,建议给予质子泵抑制剂(proton pump inhibitor,PPI),保护胃黏膜,预防消化道出血发生。
心力衰竭合并新冠病毒感染会增加再住院、机械通气及死亡风险[67,68]。同时,心力衰竭与新冠病毒感染可能相互促进,形成恶性循环。因此,针对这类患者需要综合评估做出决策。针对慢性稳定期心力衰竭患者应尽量避免不必要的就医行为从而降低感染风险,在有条件的情况下建议通过远程医疗系统(互联网医院等平台)进行常规随访。针对急性心力衰竭患者,由于其症状体征可能与新冠病毒感染症状相似,因此强调尽早采取有针对性的辅助检查以评估是否存在心力衰竭,包括NT-proBNP检测、床边胸片(检查心脏是否扩大)及床边超声心动图等。一旦确诊患者存在急性心力衰竭发作,治疗原则与未感染新冠病毒患者相同。需要注意的是,新冠病毒感染可能通过多种机制导致患者处于低血压状态,因此,使用具有降压作用的抗心力衰竭药物时应注意监测血压,及时调整药物剂量。
已有多项研究显示新冠病毒感染会导致血栓风险增加,其中急性肺栓塞是最常见的血栓类疾病。急性肺栓塞本身是具有较高风险的疾病,同时其症状与新冠病毒感染,尤其是新冠病毒肺炎有较多重叠[69]。因此,快速鉴别是否存在肺栓塞至关重要。如患者出现无法解释的低氧血症、突然恶化的呼吸困难、新发心动过速、无法解释的血压下降、下肢深静脉血栓表现、心电图出现右心负荷增加迹象等情况,应考虑肺栓塞的可能[69]。D-二聚体在新冠病毒感染合并肺栓塞中的诊断价值可能较低,这是因为新冠病毒感染本身可能导致D-二聚体升高。因此,如果临床高度怀疑肺栓塞,应考虑肺动脉CTA检查以明确诊断。一旦明确诊断,应根据指南进行溶栓或抗凝治疗。需要注意的是,目前的新型抗新冠病毒药物可能与抗凝药物存在相互作用,在选择抗凝方案时应将其纳入诊疗策略制定,具体详见本共识核心问题8和10。
心律失常也是感染新冠病毒患者常见的合并症[70],尤其是在重症监护病房接受治疗的患者。心房颤动是其中最常见的类型,报道称15%~20%的新冠病毒感染住院患者合并心房颤动,其中约9.6%为新发心房颤动[71,72]。因此本共识着重介绍心房颤动的相关处理,并简要介绍各类心律失常行电生理相关手术的时机选择。
新发心房颤动会显著增加合并新冠病毒感染患者发生心力衰竭、卒中的可能,同时增加死亡率,因此对于心房颤动的及时处理非常重要。心房颤动的总体处理原则应遵循相关指南,如患者血流动力学稳定,应首先考虑药物治疗,包括节律控制、心室率控制及抗凝治疗。需要注意的是,抗心律失常及抗凝药物可能与新型抗病毒药物存在明显的相互作用(本共识核心问题8),应在选择药物时注意。如血流动力学不稳定,应及时同步电复律后再次评估患者情况。如出现以下情况,应在充分抗凝治疗的情况下考虑行心房颤动导管消融治疗[67]:(1)心房颤动导致心动过速性心肌病;(2)心房颤动导致晕厥;(3)预激合并心房颤动。在患者新冠病毒感染康复后,应重新进行详细的综合评估并调整治疗方案。
除心房颤动外,发生室性心动过速/心室颤动导致电风暴的患者在药物治疗无效时应考虑行紧急的导管消融治疗;出现高度房室传导阻滞、病态窦房结综合征、起搏器电量耗竭等情况应考虑行永久起搏器植入。其余非紧急电生理介入操作/手术应考虑在患者感染康复后重新评估并进行,避免感染加重或出现手术相关感染等情况。
高血压是新冠病毒感染患者最常见的心血管合并症,目前大规模人群研究显示高血压并不会增加新冠病毒感染导致的死亡风险[73]。新冠病毒感染期间高血压患者会有血压波动,早期高热、腹泻可导致脱水,血压可能会降低,老年人易发生相应的体位性低血压,在高烧热退后全身疼痛、乏力、焦虑会使血压增高,因此疫情期间家庭规范的血压测量很重要。对于新冠病毒感染患者的高血压治疗,目前仍推荐以高血压指南为治疗的基本原则。大规模随机对照临床研究已证实,血管紧张素转换酶抑制剂(angiotensin converting enzyme inhibitors,ACEi)和血管紧张素Ⅱ受体拮抗剂(angiotensin receptor blocker,ARB)不会增加新冠病毒感染导致的不良事件[74,75]。需要注意的是,Paxlovid与一些高血压药物存在相互作用,主要集中在钙离子拮抗剂(calcium channel blocker,CCB)类药物(具体见本共识核心问题8),在使用Paxlovid期间应考虑这些药物的相互作用。对于血压稳定的高血压患者,在有条件的情况下建议使用远程医疗进行常规随访以减少交叉感染风险。
先天性心脏病患者发生心力衰竭、心律失常的风险较高,但目前仍没有证据显示患有先天性心脏病的新冠病毒感染患者的整体死亡风险更高。但对于既往有糖尿病、发绀、肺动脉高压、肾功能不全、艾森曼格综合征或心力衰竭住院史的先天性心脏病患者则存在额外风险,应严密监测患者症状、生命体征、血流动力学等情况。
肺动脉高压合并新冠病毒感染可导致其发生重症的风险增加[76],同时新冠病毒感染可能导致肺动脉高压恶化从而形成恶性循环。因此,对于该类患者应重视肺动脉压力的监测,并予以及时的处理。该类患者的总体治疗原则及治疗方式应继续遵循既往指南。
心脏移植后患者由于需要免疫抑制治疗,因此更容易导致比较严重的新冠病毒感染。目前针对这类患者的研究资料非常少。一些小样本研究显示这类患者的症状与免疫正常患者感染新冠病毒的症状类似,但其中81.8%需要住院治疗,住院患者中24.2%需要机械通气[77]。因此,这类患者一旦感染发展为重症的风险较高。这类患者的治疗包括继续使用免疫抑制治疗、大剂量糖皮质激素、免疫球蛋白、托珠单抗等[77],但目前仍没有临床证据显示这些治疗是否有显著疗效。值得注意的是,该类患者通过严格的个人防护可显著降低感染概率,降低死亡风险[78]。
心脏瓣膜病、心肌病等诊疗策略应在遵循指南的基础上根据新冠病毒感染情况做出合理调整,主要包括:(1)情况稳定患者的择期手术应考虑推迟至新冠病毒感染完全康复后进行;(2)情况稳定的慢性心血管疾病患者在有条件的情况下建议通过远程医疗途径进行常规随访;(3)注意心血管药物及抗病毒药物的相互作用。此外,临床观察到新冠病毒感染可能导致应激性心肌病的发生[79],因此对于胸痛合并心肌标志物升高及心电图异常患者应推荐相应的检查以进行鉴别诊断,包括超声心动图及左心室造影等。
新冠病毒感染流行期间,必须加强心血管疾病患者的管理,一旦该类人群感染新冠病毒,其发展成重症的风险较高。尽管新冠病毒感染可能会引起慢性心血管疾病的不稳定,但中断心血管疾病的药物治疗也会造成严重的不良后果。因此,心血管疾病患者在进行任何药物调整之前,都应寻求心血管专科医生的指导。
抗血小板药物是冠心病患者二级预防的最重要药物,其主要作用是减少血栓事件的发生。对动脉粥样硬化性心血管疾病患者而言,应按照心血管疾病相关的指南严格使用抗血小板药物[63]。对于新冠病毒感染合并冠心病,尤其是6个月内行冠状动脉介入治疗或外科手术的患者,应建议继续使用先前的抗血小板药物,且密切观察有无出血情况。
阿司匹林可通过其抗炎、抗血小板聚集及其对内皮功能的多种作用潜在阻断新冠病毒感染的进展。现有荟萃分析结果支持阿司匹林对新冠病毒感染患者存在潜在的治疗意义,但关于阿司匹林的使用剂量各研究之间尚无一致性结论。住院前或住院期间服用小剂量阿司匹林(每日80~100 mg)可显著降低患者死亡率,而中剂量阿司匹林(每日150 mg)的保护作用并不显著[80]。
高血压、冠心病和心力衰竭是新冠病毒感染患者最常见的心血管合并症。ACEi/ARB是降血压、冠心病二级预防和治疗慢性心力衰竭的基础药物,其在保护心血管系统方面发挥着独特作用。无论是否合并冠心病、心力衰竭和糖尿病肾病,接受ACEi/ARB类药物治疗后均可改善高血压患者预后。在新冠病毒感染流行早期,学界担心使用ACEi/ARB治疗可能会增加新冠病毒的感染风险和重症率[81]。然而,最新荟萃分析结果显示,使用ACEi/ARB类药物不会增加患者对新冠病毒的易感性,以及新冠病毒感染后的重症率和死亡率[82]。
此外,有研究表明合并心力衰竭的患者住院期间停用ACEi/ARB类药物会增加患者心功能失代偿的可能性,并与较高的出院后死亡率相关[83]。因此建议已服用ACEi/ARB类药物的心血管疾病患者合并新冠病毒感染时继续服用此类药物。然而,新冠病毒感染患者可能因脱水、感染性休克或血液动力学不稳定而出现低血压现象,因此应在服药同时做好血压监测,并及时调整药物剂量[84]。
新冠病毒感染的治疗过程中,药物的相互作用不容忽视,尤其是在使用抗病毒药物的情况下[84]。例如,华法林和地塞米松或甲泼尼龙联用时,应密切监测国际标准化比值(international standard ratio,INR)。抗病毒药物和抗心律失常药物联用时应谨慎使用能使QT间期延长的药物或低剂量地高辛;和非维生素K拮抗剂的口服抗凝剂联合使用时应避免使用阿哌沙班和利伐沙班;和他汀联合使用时建议从低剂量的瑞舒伐他汀或阿托伐他汀开始使用。使用秋水仙碱时,应考虑对他汀类和CYP3A4抑制剂等药物(如胺碘酮、维拉帕米、地尔硫卓等)进行减量[84]。联合使用β受体阻滞剂或能使QT间期延长的药物时,建议密切监测心电图。
此外,新冠病毒感染的进展常伴有凝血功能紊乱,在新冠病毒感染的住院患者中,与普通肝素相比,低分子肝素治疗与更低的死亡率和血栓风险相关,并且不会增加出血风险。因此,建议住院期间将低分子肝素作为抗凝治疗的首选药物[85]。
Paxlovid是一款组合包装的口服抗新冠病毒治疗药物,用于治疗成人伴有进展为重症高风险因素的轻中度新冠病毒感染患者[38]。奈玛特韦和利托那韦均为CYP3A的底物,任何影响CYP3A代谢酶活性的药物都会改变奈玛特韦和利托那韦的代谢,进而影响其有效性和安全性。
Paxlovid已被证明对新冠病毒感染的患者明确有效,但它与常用心血管药物有明确的药物相互作用(drug-drug interaction,DDI)[86]。以下网址可以获取Paxlovid与心血管药物的DDI(https://www. covid19-druginteractions.org/checker)。我们同时对常用心血管药物的DDI进行列举,见表2。

新型冠状病毒感染相关药物治疗与常用心血管药物的相互作用
新型冠状病毒感染相关药物治疗与常用心血管药物的相互作用
| 心血管药物 | Paxlovid/阿兹夫定对药物浓度影响 | |
|---|---|---|
| 抗血小板药物 | ||
| 阿司匹林/吲哚布芬 | 无影响 | |
| 氯吡格雷 | Paxlovid降低浓度,增加血栓风险 | |
| 普拉格雷 | Paxlovid降低浓度,但未影响临床疗效 | |
| 替格瑞洛 | Paxlovid升高浓度,增加出血风险(禁用) | |
| 抗凝药 | ||
| 阿哌沙班/艾多沙班/达比加群酯 | Paxlovid增加药物浓度,增加出血风险,需减量;阿兹夫定降低药物浓度,增加凝血风险 | |
| 利伐沙班 | Paxlovid升高浓度,增加出血风险(禁用) | |
| 华法林 | Paxlovid升高或降低不同构象华法林的浓度,出血和血栓风险都可能增加,需监测国际标准化比值 | |
| 降血脂药 | ||
| 阿托伐他汀/瑞舒伐他汀 | Paxlovid升高浓度,增加肌肉损伤和肝毒性,需减量;阿托伐他汀可能降低阿兹夫定浓度,抗病毒作用减弱 | |
| 辛伐他汀/洛伐他汀(血脂康) | Paxlovid显著升高浓度,增加肌肉损伤和肝毒性(禁用) | |
| 依折麦布 | Paxlovid可能降低浓度,临床疗效可能减弱 | |
| 普伐他汀/氟伐他汀/匹伐他汀 | 无影响 | |
| 依洛尤单抗/阿利西尤单抗 | 无影响 | |
| 抗心绞痛药物 | ||
| 美托洛尔/卡维地洛/普萘洛尔 | 无影响 | |
| 拉贝洛尔/尼群洛尔 | Paxlovid可能降低浓度,可能减弱降压作用 | |
| 雷诺嗪 | Paxlovid增加浓度,心电图表现QT间期延长(禁用) | |
| 抗心力衰竭药物 | ||
| 地高辛 | Paxlovid可能增加浓度,增加心脏传导阻滞和恶心呕吐风险 | |
| 赖诺普利/依那普利/卡托普利 | 无影响 | |
| 坎地沙坦/替米沙坦/奥美沙坦/ | 无影响 | |
| 厄贝沙坦 | Paxlovid可能降低浓度,可能减弱降压作用 | |
| 沙库巴曲缬沙坦/氯沙坦/缬沙坦 | Paxlovid可能升高浓度,可能增加降压作用 | |
| 螺内酯 | 无影响 | |
| 依普利酮 | Paxlovid升高浓度,增加低钾血症风险(禁用) | |
| 卡格列净 | Paxlovid降低浓度,减弱降糖作用 | |
| 恩格列净 | 无影响 | |
| 达格列净 | 无影响 | |
| 其他降压药物 | ||
| 地尔硫卓/维拉帕米 | Paxlovid升高浓度,增加低血压、水肿、心动过缓和眩晕风险 | |
| 特拉唑嗪 | Paxlovid升高浓度,增加低血压风险 | |
| 氨氯地平/非洛地平/硝苯地平 | Paxlovid升高浓度,增加低血压、水肿和颜面潮红风险,需减量;可能增加阿兹夫定浓度,可能增加转氨酶水平 | |
| 氢氯噻嗪 | 无影响 | |
| 抗心律失常药物 | ||
| 胺碘酮/决奈达隆/普罗帕酮/奎尼丁 | Paxlovid升高浓度,增加恶性心律失常发生风险(禁用);胺碘酮/决奈达隆可能增加阿兹夫定浓度,可能提高转氨酶水平 | |
| 索他洛尔 | 无影响 | |
| 降肺动脉高压药物 | ||
| 波生坦 | Paxlovid升高浓度,增加头疼、呕吐及肝损伤风险(禁用) | |
| 西地那非 | Paxlovid升高浓度,增加低血压和持续勃起风险(禁用) | |
| 伊洛前列素/曲前列素 | 无影响 | |
| 免疫抑制剂 | ||
| 环孢素/他克莫司/雷帕霉素 | Paxlovid升高浓度,增加药物毒性(禁用);可能增加阿兹夫定浓度,可能提高转氨酶水平 | |
| 抗炎药物 | ||
| 秋水仙碱 | Paxlovid升高浓度,增加药物毒性(禁用) | |
| 地塞米松(小剂量)/甲强龙/强的松 | Paxlovid可能升高浓度,可能增加药物性库欣综合征等不良反应 | |
| 泼尼松龙 | 无影响 | |
当抗心律失常药物与Paxlovid联合用药时,很多药物的代谢方式会增加其血浆药物浓度。理论上来说,在停用抗心律失常药物2.0~2.5天后开始服用Paxlovid相对安全合理。但从临床实践角度而言,该方法可操作性可能不强。建议临床医生考虑更换抗病毒治疗方案,避免抗心律失常药物与Paxlovid的联用。索他洛尔是一种经肾脏清除的抗心律失常药物,不与Paxlovid相互作用,因此可以在Paxlovid使用期间使用。
抗血小板药物用于治疗冠心病,特别是接受PCI的患者。阿司匹林和普拉格雷与Paxlovid的合用是安全的。当Paxlovid与氯吡格雷合用时,Paxlovid会增加发生血栓的风险;而当Paxlovid与替格瑞洛合用时,出血的风险也会增加。因此,尽可能将这些抗血小板药物替换为普拉格雷。如果患者有普拉格雷的禁忌证,则应避免联合使用Paxlovid,并应考虑其他抗病毒治疗方案。
抗凝药物如华法林,可与Paxlovid联合用药,但需要密切监测血液凝血指标。与Paxlovid合用时,所有直接口服抗凝剂的血浆水平都会升高,因此可能需要调整剂量或暂时停用,并使用替代药物。
辛伐他汀和洛伐他汀与Paxlovid联用可导致前者的血浆药物水平升高,继而出现肌肉损伤和横纹肌溶解症等。因此,在开始服用Paxlovid之前,应停止这两种药物。阿托伐他汀和瑞舒伐他汀与Paxlovid合用时,应减少剂量。其他他汀类药物与Paxlovid合用时被认为是安全的。
阿兹夫定已被推荐用于治疗普通型新冠病毒感染的成年患者[36]。需要注意的是,阿兹夫定与P-糖蛋白(P-glycoprotein,P-gp)底物,如恩格列净、地高辛、雷诺嗪、艾多沙班和达比加群酯等,存在DDI而增加其血药浓度;与P-gp抑制剂,如抗真菌药、胺碘酮和维拉帕米等合用,也可增加阿兹夫定的血药浓度[87]。
总之,心血管疾病患者在新冠病毒感染流行期间应继续服用心血管处方药物。心血管疾病患者合并新冠病毒感染在使用抗病毒等特殊药物前需心血管专科医生的指导,并进行相应的药物调整[84]。
除了心肌炎,在新冠病毒感染期间及恢复后持续存在的一系列症状,被定义为慢性新冠综合征,或被称为新冠病毒感染后遗症(post-acute sequelae of SARS-CoV-2 infection,PASC),通常持续4~12周或更长时间[24]。
PASC包括从新冠病毒感染恢复数周至数月后持续存在的一系列症状。PASC患者分为两组,一组患有可识别的心血管疾病(PASC合并心血管疾病,PASC-CVD),另一组则是辅助检测结果正常或无法完全解释患者报告的症状(PASC合并心血管综合征,PASC-CVS)。本共识专注于PASC-CVS,提出以患者为中心的评估和管理方法[24]。
PASC可能初始表现各异,从无症状感染到危重症出现,心血管系统的症状包括心慌、心悸、胸痛、活动后呼吸困难和运动耐量下降[88]。据报道,轻度新冠病毒感染且无潜在心血管疾病或既往史的患者均可能在新冠恢复期出现PASC症状,导致健康状况和生活质量下降,影响患者重返工作、参加日常活动或锻炼[89]。
导致PASC-CVS存在多种机制,包括炎症、免疫激活、病毒持续存在、潜伏病毒的触发、内皮功能障碍、运动和代谢损伤,以及病毒感染后的严重心脏适应能力下降。以上这些病理生理机制均可能在同一个患者体内发挥作用,其中炎症和免疫激活是最为重要的机制。首先,新冠病毒可通过巨噬细胞CD209受体进入心脏和血管组织的局部免疫系统,在多种细胞因子的增加和刺激下,引发细胞因子释放综合征。另一方面,持续的感染后CD8+T细胞功能丧失也会进一步加重抗病毒免疫失衡,导致内皮细胞功能障碍和心肌细胞线粒体和能量代谢障碍,从而引发PASC-CVS相关症状[84]。
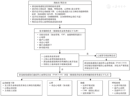
新冠病毒感染患者在感染期间或恢复期,一旦出现心慌、胸闷、胸痛和活动后呼吸困难等症状,社区医生、急诊医生和全科医生可根据推荐的PASC-CVD/PASC-CVS临床评估路径,进行现病史和既往史采集,开展基本实验室检查。若患者症状持续不缓解或加重、心脏检查结果异常、已知心血管疾病较前恶化,或新冠病毒感染期间有明确的心脏并发症,应及时邀请心血管专科会诊并进行专科检查。如无以上情况,则可按照PASC-CVS相应症状进行评估。心血管专科医师可根据患者的病史和症状,完善专科检查,首先排除新冠病毒感染引起的心肌炎和PASC-CVD,见图3。


注:CRP, C反应蛋白;CMR,心脏核磁共振;CTA,冠状动脉CT血管成像;PET,正电子发射断层摄影术
对于没有缺血证据的胸痛患者,可以考虑各种经验性治疗。如果胸痛本质上是胸膜炎或存在潜在的炎症成分(例如肋软骨炎)引起,可以考虑1~2周的非甾体类解热镇痛药的诊断性治疗,并根据需要添加低剂量的秋水仙素。如果使用非甾体类解热镇痛药过程中出现症状恶化,应考虑食管炎和食管痉挛可能。对于疑似内皮功能障碍的患者,可以尝试钙通道阻滞剂、长效硝酸盐和/或雷诺嗪。最后,一些营养补充剂(如甜菜根提取物和L-精氨酸)可以增加一氧化氮,并可用于其他疗法难以治疗的持续胸痛或微循环障碍。此外,新近研究显示辅酶Ⅰ(nicotinamide adenine dinucleotide,NAD)可以显著改善新冠病毒感染患者的代谢功能,促进慢性新冠综合征患者的康复[90]。在中医中药方面,有研究显示芪冬颐心颗粒可以显著改善病毒性心肌炎患者的心肌酶谱,具有新冠病毒感染引起心肌损伤的潜在治疗价值[91],还可以改善心慌、胸闷和胸痛症状。另一方面,对于与心血管疾病无关的呼吸困难患者,应考虑请呼吸科会诊,以指导进一步的评估和管理。
目前全球有多项关于PASC的观察性和干预性临床研究正在进行中,如美国国立健康研究院(National Institutes of Health,NIH)资助的RECOVER研究关注因新冠病毒感染住院但出院30天后死亡的患者,收集临床资料和组织病理,旨在明确PASC患者的流行病学特点和病理特征。CORFU研究通过血清学检测、超声心动图、心电图和CMR等评价PASC患者住院期间和出院后的心脏功能变化,以明确PASC-CVD/PASC-CVS对生活质量和远期不良事件的影响。
总之,PASC-CVD和PASC-CVS对新冠病毒感染患者的心血管症状的影响因人而异。由于新冠病毒感染有可能造成心肌炎、PASC-CVD和PASC-CVS,当新冠病毒在侵袭心血管系统时,应尽量避免增加心脏的额外负担。建议给予患者充分的时间休息和康复,直到没有明显的症状[56]。
有研究发现:近20%的新冠病毒感染患者会出现凝血功能异常,几乎所有的重型和危重型患者都存在明显的凝血功能紊乱[92]。ACTV-4B临床试验显示:约有10%新冠病毒感染患者出现D-二聚体水平升高[93]。新冠病毒感染引起的高凝状态可导致患者的重症率和死亡率增高[93]。新冠病毒感染相关凝血异常可表现为微血栓和/或血栓形成,导致多个器官的损害,包括肺、心脏、脑和肾脏等[94]。静脉血栓栓塞(venous thromboembolism,VTE)在新冠病毒感染患者中尤为常见。来自法国、荷兰、英国和美国的研究估计VTE的发生率在8%~69%[95]。重症新冠病毒感染患者中肺栓塞发生率是流感患者中观察到的2倍,且90%的患者没有深静脉血栓形成的证据,提示肺栓塞在大多数情况下是新冠病毒感染后新发的[96]。凝血功能异常还可能促进其他栓塞事件的发生,包括缺血性卒中[97]、ST段抬高型心肌梗死和肢体缺血[98]。
新冠病毒感染相关凝血异常发生的细胞和分子机制尚不清楚。研究表明,新冠病毒感染相关凝血异常涉及先天免疫反应、凝血和纤维蛋白溶解途径以及血管内皮之间的复杂相互作用,从而导致促凝状态[94]。目前认为新冠病毒感染相关凝血异常的3种主要病理机制为血管内皮功能障碍、超炎症免疫反应状态和高凝状态[94]。新冠病毒感染患者中因子Ⅷ活性、纤维蛋白原浓度、纤维酶原激活物抑制剂1(plasminogen activator inhibitor-1,PAI-1)、血管性血友病因子(von Willebrand factor,VWF)、组织因子表达和凝血酶生成明显升高、血小板活化也增加,而抗凝血酶、蛋白C和血栓调节蛋白含量减少,导致部分患者出现高凝状态和血栓形成[95]。
如果给予适当的预防措施,大多数VTE事件可预防。Paranjpe等[99]的研究证实了新冠病毒感染患者抗凝治疗的必要性,该研究对2 773例新冠病毒感染住院患者进行观察后发现,应用抗凝药物的786例患者中死亡率从62.7%降至29.1%,中位生存时间从9 d延长至21 d。即便排除机械通气治疗的影响后,应用抗凝药物仍有改善生存率的效果。此外,抗凝药物应用的时间越长,院内死亡风险越低,每多用1天院内死亡风险降低14%。
我国与欧洲多学科专家小组联合撰写的新冠病毒感染VTE预防与管理专家共识中指出,所有重型、危重型新冠病毒感染患者,都有并发VTE风险,如无禁忌证,都应考虑进行VTE的预防和治疗[92],主要包括以下2个方面
所有新冠病毒感染住院患者均应动态监测血小板计数、凝血酶原时间(prothrombin time,PT)、活化部分凝血活酶时间(activated partial thromboplastin time,APTT)、纤维蛋白原、INR和D-二聚体的变化。
对于重型或危重型新冠患者在无禁忌证情况下建议采用低分子肝素或普通肝素;对于轻型或中型新冠病毒感染患者建议采用IMPROVE评分明确栓塞风险,对于中高危患者在无禁忌证情况下建议采用低分子肝素或普通肝素;对于新冠病毒感染伴有D-二聚体升高患者均强烈建议使用低分子肝素,或在监测血凝情况下应用普通肝素;对于重型和危重型新冠病毒感染伴有VTE者,按照VTE原则采用治疗量的低分子肝素,或在监测血凝情况下应用普通肝素;有明确的肝素使用禁忌证者,建议使用利伐沙班等口服抗凝制剂。建议所有的新冠病毒感染而住院患者均应接受血栓预防的相关措施。
综上所述,新冠病毒感染及其带来的超炎症免疫反应状态可以通过多种机制导致机体的凝血/纤溶系统功能紊乱,增加血栓栓塞的风险。这就需要在新冠病毒感染的常规治疗基础之上,尤其是重症与危重症患者的治疗措施中进行预防性抗凝治疗。
心肌炎是运动员心源性猝死的常见原因,由于数据有限,对于新冠病毒感染康复者早期恢复运动(return to play, RTP)的建议非常少。2020年后逐渐发表的新冠病毒感染康复后恢复运动相关的研究发现,专业运动员新冠病毒感染导致心肌炎的人数占总感染人数的比例为0.6%~2.3%[100,101,102]。在此背景下,相关研究人员总结了新冠疫情下针对专业运动员、大学运动员和高水平业余运动爱好者关于新冠病毒感染康复后的一些恢复运动的建议。
既往的RTP指南推荐:新冠病毒感染发病后自我隔离10 d且避免运动,因为症状可能加重[53,103]。但目前的研究证明,心肌炎在轻症新冠病毒感染患者中发病率低,因此没有必要严格限制运动。对于怀疑心肌炎或者心肌受累的患者强调进行心脏三联检查,即十二导联心电图、高敏肌钙蛋白和超声心动图。一旦出现任何一项结果异常或者虽然三联检查正常但是持续存在心肺系统症状(胸痛/胸部紧缩感、心悸、呼吸困难、头晕/晕厥和/或因怀疑心脏受累而需要住院),患者需要进一步进行CMR的检查以明确心肌炎诊断。
2020年,英国体育医学杂志发表了专业运动员感染新冠病毒后该如何开始恢复训练的推荐[104],对于没有出现过新冠病毒感染的体征或症状的运动员,在RTP前不需要进行额外的心脏功能方面的检查;对于有轻中度新冠病毒感染症状且已完全康复而无持续心肺系统症状的运动员,建议休息7 d且不早于症状发作后的第10天,并在开始RTP前进行一些额外的心脏检查,包括十二导联心电图和超声心动图排查;对于持续出现新冠病毒感染症状的运动员可能需要休息超过14 d才能考虑恢复训练;对于出现严重到需要住院的新冠病毒感染症状的运动员,建议进行全面的心脏检查,包括十二导联心电图、CMR、心肺运动测试和24 h动态心电图[104]。2022年ACC推荐完全无症状感染者,检测阳性后停止运动3 d;轻中症感染者,症状消失即可继续运动;有心肺系统症状的感染者,至少休息5 d,直至症状消失,并评估身体情况后再确定是否恢复训练[24]。
Salman等[105]提出了对非运动员新冠病毒感染后恢复体力活动的实践指南。该指南建议患有新冠病毒感染者恢复体育锻炼之前,应对患者进行风险分层:对有持续症状或有严重症状或有心脏受累病史的患者需要进一步临床评估;只有在症状消失至少7 d后才能恢复运动,并且建议从至少14 d的最小运动量开始;同时建议每日自我监控来跟踪运动恢复的进度,了解何时需要寻求专业医疗人员的帮助[105]。该指南将运动恢复分为准备恢复阶段、低强度运动阶段、中等强度有氧和力量训练阶段、中等强度有氧和力量训练加上协调和技巧训练阶段、达到以往的运动水平阶段,共5个阶段[105]。建议各个阶段至少维持7 d,如果某一阶段难以完成则退回上一阶段,待活动能力显著提升后再进行下一阶段训练[105]。
综上所述,本共识推荐新冠病毒感染完全无症状者可休息3 d后逐步阶梯式恢复运动;新冠病毒感染有轻中度症状患者建议症状完全消失7 d后再逐步阶梯式恢复运动;有严重心肺相关症状的患者建议进行心脏三联检查,若正常可在症状完全消失14 d后逐步阶梯式恢复运动;若异常则建议行CMR检查以排除心肌炎。在恢复运动过程中,一旦出现心肺系统症状的再次出现或加重,建议立即重复进行心脏三联检查。
相关临床指南中建议如果临床诊断心肌炎,那么应该限制运动3~6个月[106]。此后RTP决策应当基于:(1)没有心肺系统症状;(2)心肌损伤的实验室检查指标已恢复;(3)左心室收缩功能正常;(4)在运动负荷下心电图上没有自发或者诱发的心律失常。因为在Big Ten COVID-19注册研究中,27名(37%)运动员在首次核酸检测阳性后4~14周CMR确诊为心肌炎,其中11例诊断为心肌炎的运动员中位恢复时间为8周,1例恢复时间较长为10周[102]。总之,对于明确新冠病毒感染后心肌炎的运动员和非运动员应当停止任何运动至少3~6个月,并且应当在恢复运动前进行严格的评估,并进行阶梯式训练恢复。
新冠病毒感染后遗症分成短期和长期后遗症,目前尚无明确的时间界限。近期发表的荟萃分析提出45%新冠病毒感染康复者在平均4个月的时候仍有至少一种持续性症状,包括疲劳、睡眠障碍、疼痛/不适、呼吸困难等[107]。不论短期还是长期后遗症患者都需要明确是否仍然有心肺系统症状。如果仍有症状,应该按照上面推荐的RTP流程恢复运动。如果心血管相关的新冠病毒感染后遗症已经被排除,应当进一步行心肺功能运动试验和肺功能测试来评估心肺功能,并且以此作为个性化制定阶梯式恢复训练的依据。
新冠病毒感染可通过直接或间接作用引起心肌损伤,甚至引起心肌炎或暴发性心肌炎,心血管专科医生在诊疗时需要根据现有的循证证据和经验总结对患者进行系统评估,并根据危险分层制定相应的治疗方案。除此之外,在未来较长的一段时间内,我们将处于新冠病毒感染疫情防控的新阶段。我们还会面对来自心血管疾病患者合并新冠病毒感染,或感染后出现心血管症状患者的方方面面问题。这其中包括感染期间的诊疗计划和药物调整、感染后出现心血管症状的处理及康复后的运动建议等。本共识也对上述问题的最新证据和临床经验进行了梳理和小结。我们希望此共识在新冠病毒感染流行期间,能为我国的心血管专科医生提供一部实用性较强的心血管疾病的诊疗指导建议。
1.新冠病毒感染可以通过直接(病毒侵袭心肌细胞)或间接作用(病毒引发全身炎症反应、细胞因子风暴和低氧状态损伤心肌组织)引起心肌损伤。美国2020年初的数据显示:在所有新冠病毒感染的住院患者中明确和拟诊心肌炎发生率为2.4‰,疑似心肌炎的发生率为4.1‰。在新冠病毒感染的重症病例中有14%~28%的患者存在心肌损伤。
2.新冠病毒感染引起心肌损伤的主要评估手段包括:症状和体征、三联检查(心电图、超声心动图和心肌酶谱),如需确诊心肌炎还需要CMR或心内膜下心肌活检。
3.新冠病毒感染引起心肌损伤的病因学治疗主要包括:感染早期以Paxlovid和阿兹夫定为主的抗病毒药物治疗及感染趋于重症阶段的激素+免疫调节治疗;在发生暴发性心肌炎时还需要机械循环支持治疗(IABP、ECMO、Impella等)。
4.新冠病毒感染引起心肌损伤大多预后较好,但新冠病毒感染并发急性心肌炎的患者总体死亡率估计为6.6%。
5.新冠疫苗接种可显著降低新冠病毒感染后的重症率、住院率和死亡率,极少的接种者会发生心肌损伤。新冠疫苗接种引起的心肌炎的发生率(3~69)例/100万剂。因此,疫苗接种利大于弊,建议所有健康人及稳定期的心血管病患者接受新冠疫苗接种。
6.既往有心血管疾病的患者在新冠病毒感染之后,基本可以沿用原来的治疗方案。但我们特别强调急性心肌梗死或肺栓塞等心血管急危重症的患者,应及早就医,医院方面也应确保在疫情期间胸痛中心的绿色通道24 h开放。
7.新冠病毒感染后,建议原有心血管药物按原剂量服用。但在感染早期,如使用Paxlovid等抗病毒药物期间,应注意通过CYP3A代谢通路的心血管药物的使用,比如大多数心律失常药物需要停药(除索他洛尔)、某些他汀类药物需要减量、阿司匹林可以继续使用等。
8.新冠病毒感染后如果出现轻度的胸闷、心慌等心血管症状,可在休息后观察症状有无缓解,如未缓解或有加重趋势,建议立即就诊进行心脏三联检查;如果有异常,建议心血管专科就诊,必要时考虑进行CMR或心内膜下心肌活检以排查心肌炎等心血管疾病。
9.新冠病毒感染后可能引发高凝状态,建议有明确胸痛症状的患者及时就诊以排除急性心肌梗死和肺栓塞等动脉栓塞疾病,建议长期卧床或住院患者动态监测D-二聚体水平,必要时启动抗凝治疗。
10.新冠病毒感染完全无症状者可休息3天后逐步阶梯式恢复运动;新冠病毒感染有轻中度症状患者建议症状完全消失7天后再逐步阶梯式恢复运动;有严重心肺相关症状的患者建议进行心脏三联检查(心电图、超声心动图和心肌酶谱),若正常可在症状完全消失14天后逐步阶梯式恢复运动;若异常则建议CMR检查以排除心肌炎。在恢复运动过程中,一旦出现心肺系统症状的再次出现或加重,建议立即重复进行心脏三联检查。新冠病毒感染合并心肌炎患者建议禁止运动3~6个月。
共同执笔人:
张毅(上海市第十人民医院),赵逸凡(上海市第十人民医院),汪道文(华中科技大学同济医学院附属同济医院),黄恺(华中科技大学同济医学院附属协和医院),庄剑辉(上海市第十人民医院),赵松(上海市第十人民医院),如斯坦木江·买买提艾力(上海市第十人民医院)
参与共识制定的专家(按姓氏拼音排序):
白锋(兰州大学第二医院);卜军(上海交通大学医学院附属仁济医院);车文良(上海市第十人民医院);陈纪言(广东省人民医院);陈茂(四川大学华西医院);陈维(上海市第四人民医院);陈晓平(四川大学华西医院);陈韵岱(解放军总医院第一医学中心);成宪武(延边大学附属医院);程翔(华中科技大学同济医学院附属协和医院);丛洪良(天津市胸科医院);戴翠莲(厦门大学附属心血管病医院);范大立(美国加州大学戴维斯分校医学中心);傅国胜(浙江大学医学院附属邵逸夫医院);高磊(美国华盛顿州维吉尼亚梅森弗朗斯坎医学中心);高传玉(阜外华中心血管病医院);高炜(北京大学第三医院);葛均波(复旦大学附属中山医院);何奔(上海市胸科医院);胡涛(空军医科大学附属西京医院);黄从新(武汉大学人民医院);黄晶(重庆医科大学附属第二医院);霍勇(北京大学第一医院);贾绍斌(宁夏医科大学总医院);蒋峻(浙江大学医学院附属第二医院);荆志成(中国医学科学院北京协和医院);孔祥清(南京医科大学第一附属医院);李浪(广西医科大学第一附属医院);李妍(空军军医大学第二附属医院);李毅刚(上海交通大学医学院附属新华医院);李志娟(河南科技大学第一附属医院);梁春(上海市长征医院);林先和(安徽医科大学第一附属医院);刘先霞(海南医学院第二附属医院);刘学波(同济大学附属同济医院);卢成志(天津市第一中心医院);马根山(东南大学附属中大医院);马依彤(新疆医科大学第一附属医院);毛威(浙江中医药大学附属第一医院);梅霞(重庆市人民医院);宁忠平(上海健康医学院附属周浦医院);欧加福(美国圣路易斯华盛顿大学);沙德尔丁·斯拉吉(新疆和田地区人民医院);沈成兴(上海交通大学附属第六人民医院);施海明(复旦大学附属华山医院);史红(中华医学会杂志社);石蓓(遵义医科大学附属医院);苏晞(武汉亚心总医院);孙宁玲(北京大学人民医院);唐其柱(武汉大学人民医院);汪芳(上海市第一人民医院);王长谦(上海交通大学医学院附属第九人民医院);王瑾(美国圣路易斯仁慈医院);吴延庆(南昌大学第二附属医院);吴永健(中国医学科学院阜外医院);夏云龙(大连医科大学附属第一医院);向定成(中国人民解放军南部战区总医院);肖平喜(南京医科大学附属逸夫医院);谢萍(甘肃省人民医院);熊丁丁(美国全国儿童医院托莱多分院);徐亚伟(上海市第十人民医院);杨杰孚(北京医院);杨丽霞(解放军联勤保障部队第920医院);余再新(中南大学湘雅医院);袁祖贻(西安交通大学第一附属医院);苑海涛(山东省立医院);张国刚(中南大学湘雅三医院);张恒(蚌埠医学院第一附属医院);张健(中国医学科学院阜外医院);张力(浙江大学医学院附属第一医院);张瑞岩(上海交通大学医学院附属瑞金医院);张书宁(复旦大学附属中山医院);张抒扬(中国医学科学院北京协和医院);张钲(兰州大学第一医院);赵国安(新乡医学院第一附属医院);赵仙先(上海长海医院);郑金刚(中日友好医院);郑豪义(美国长岛圣佛朗西斯克心脏中心);周达新(复旦大学附属中山医院);周胜华(中南大学湘雅二医院);周玉杰(首都医科大学附属北京安贞医院)
中国医师协会心血管内科医师分会.新型冠状病毒感染与心血管疾病诊疗中国专家共识(2023)[J/OL].中华心血管病杂志(网络版),2023, 6: e1000136(2023-01-18). http://www. cvjc. org. cn /index. php /Column /columncon/article_id/314. DOI:10.3760/cma.j. cn116031.2023.1000136.






















